
Recepción: 13 Octubre 2019
Aprobación: 18 Junio 2020
DOI: https://doi.org/10.17058/jeic.v10i3.14291
Abstract: Background and Objectives: Despite the efforts of the National Immunization Program, pertussis remains a serious health problem. Thus, this study described the evidence in the literature on pertussis during childhood, which elucidates the health-care practices necessary for prevention, promotion, and control of the disease. Methods: This is an integrative literature review conducted in the LILACS, MedLine, PubMed, SciELO, Embase, Cumulative Index to Nursing and Allied Health Literature (CINAHL) databases, using the following descriptors: “Whooping Cough”, “Epidemiology”, and “Vaccination”. The search was restricted to humanities, in English, Portuguese, or Spanish, without year delimitation. The search was completed on May 2020, Results: in total, 1,248 articles were selected, of which only nine articles were analyzed, mostly from North America, and 55% of the analyzed studies were about preventing pertussis. Regarding the authorship of the studies, epidemiologists participated in 67% of the publications. Conclusion: This study presents the necessary scientific evidence on pertussis during childhood is necessary for prevention, control, promotion, and epidemiological profile of this disease in this population. The results revealed a level of evidence of five, suggesting that the research in this area does not show strong evidence.
Keywords: Pertussis, Epidemiology, Vaccination.
Resumo: Justificativa e Objetivos: Apesar dos esforços despendidos pelo Programa Nacional de Imunizações, a coqueluche é um agravo que ainda gera grandes preocupações para a saúde pública. Assim, o objetivo deste estudo foi descrever as evidências na literatura sobre coqueluche na infância que indicassem as práticas de assistência à saúde necessárias para sua prevenção, promoção e controle. Método: Revisão integrativa da literatura nas bases de dados LILACS, MedLine, PubMed, SciELO, Embase, Cumulative Index to Nursing and Allied Health Literature (CINAHL) utilizando os descritores Whooping Cough, Epidemiology, Vaccination. A revisão foi realizada em maio de 2020 e abrangeu a literatura disponível na íntegra, publicada em português, inglês ou espanhol, sem delimitação de ano. Resultados: Dentre os 1.248 artigos selecionados apenas nove foram analisados (a maioria norte-americana), dos quais 55% eram estudos realizados para prevenção de coqueluche. Quanto à autoria dos estudos, em 67% das publicações havia participação de um epidemiologista. Conclusão: Esta investigação mostra as evidências científicas sobre a coqueluche na infância, necessárias para prevenir, controlar, promover a assistência e definir o perfil epidemiológico desse agravo nessa população. Os resultados revelaram nível de evidência cinco, sugerindo que as pesquisas desenvolvidas na área não retratam fortes evidências.
Palavras-chave: Coqueluche, Epidemiologia, Vacinação.
Resumen: Justificación y Objetivos: La tos ferina todavía es un grave problema de salud a pesar de los esfuerzos realizados por el Programa Nacional de Inmunización. El objetivo de este estudio fue identificar las evidencias científicas en la literatura sobre la tos ferina en la infancia que indican las prácticas de asistencia sanitaria necesarias a la prevención, promoción y control de la enfermedad. Métodos: Revisión integrativa de la literatura en las bases de datos LILACS, MedLine, PubMed, SciELO, Embase, Cumulative Index to Nursing and Allied Health Literature (CINAHL) utilizando las palabras clave: Whooping Cough, Epidemiology, Vaccination. Se llevó a cabo en mayo de 2020 la búsqueda de artículos publicados en portugués, inglés y español, disponibles en su totalidad y sin delimitación de año. Resultados: Se seleccionaron un total de 1.248 artículos, de los cuales solo se analizaron nueve, en su mayoría norteamericanos; el 55% de los estudios analizados fueron sobre la prevención de la tos ferina. Respecto de la autoría de los estudios, un epidemiólogo participó en el 67% de las publicaciones. Conclusiones: Esta investigación muestra evidencias científicas sobre la tos ferina en la infancia necesarias para la prevención, el control, la promoción de la asistencia y la definición del perfil epidemiológico de la enfermedad en esa población. Los resultados revelaron que el nivel de evidencia se remite a cinco, lo que sugiere que la investigación en el área no muestra evidencias sólidas.
Palabras clave: Tos ferina, Epidemiología, Vacunación.
INTRODUCTION
Despite the efforts of the National Immunization Program (PNI), epidemiological surveillance and other international surveillance centers, it is estimated that between 20 and 50 million cases of pertussis occur every year, with approximately 200 to 400 thousand deaths, most being infants who have not been vaccinated or who had incomplete vaccination1.
Data from the Department of Informatics of the Brazilian Unified Health System (Datasus) indicate that, from 2008 to 2014, 19,570 cases of pertussis were confirmed in the age group up to 4 years in Brazil, with 5,061 cases in the state of São Paulo.1,2 Confirmed cases from 2008 to 2014 increased progressively significantly, with more growth between 2011 and 2014, both in Brazil and in the state of São Paulo2. In 2015, 2,489 cases were confirmed in Brazil and out of those 439 cases in children of the same age group in the state of São Paulo, 2 presenting a change in the growth curve.
Pertussis, a public health concern,2 is defined as an acute infectious disease of the lower respiratory tract, of universal distribution, highly contagious and characterized by paroxysms of non-secreting cough. The etiological agent is the bacterium Bordetella pertussis, whose transmission occurs by direct contact, affecting people of any age group. In infants, complications and mortality may occur more frequently than in the general population.3,4
The last hyperendemic cycle of whooping cough in the state of São Paulo began in 20115. The state of São Paulo improved the diagnosis of the disease at the end of 2009, with the adoption of the polymerase chain reaction (RT-PCR) technique to optimize the laboratory confirmation of cases, in addition to the inference on the improvement of clinical suspicion2.
Susceptibility to whooping cough is general. Individuals become resistant if they eventually acquire the disease, which grants them a lasting but not permanent immunity6. Basic immunization is carried out by means of the DPT vaccine (against Diphtheria – Pertussis –, whooping cough and tetanus). For the correct immunization, at least three doses of the vaccine are required: with two, four and six months of life, in addition to a booster dose at 5 years. However, it is already known that protection can decline between five and ten years (on average) after the last dose of the vaccine6.
One study analyzed three different vaccine strategies using a dynamic and age-dependent mathematical model, where booster doses were included to the currently used scheme. It concluded that the inclusion of a vaccine booster against pertussis at 12 years generates great benefits7.
A consensus named The Global Pertussis Initiative has shown that reinforcement in the preschool period is widely recommended in Central, Eastern and Middle Eastern Europe8. In addition to discussion on the number of doses, the consensus also addressed vaccination in adolescents, which has been implemented in the Czech Republic and Hungary. Epidemiological data indicate that this vaccination could be beneficial in several other countries in Central and Eastern Europe8.
In the state of São Paulo, cases increased progressively between 2009 and 2014.. Data from The Information System of Notifiable Diseases (Sinan) showed that in 2009 123 cases were recorded. We noticed exponential growth in the number of cases until 2014 when 1,701 cases were recorded, which is an increase of 1,382.92% in 5 years. Of the total cases of pertussis in the state in 2014, 82.7% were children under 1 year. On the other hand, in 2015, there was an important reduction in the number of registrations compared to the previous year, with 439 confirmed cases, i.e. a reduction of 74.19%, which possibly demonstrates a phase of decline after the growth cycle observed in the previous five years.5,9
Sinan data obtained from Datasus demonstrate that the municipalities of Botucatu and Marília have followed the growth curve of the state, quadrupling the number of cases registered between 2011 and 2014. In the municipality of Marília, of the forty confirmed cases in 2014, 80% were children under 1 year.10
Since November 2014, the Ministry of Health has been making the dTpa vaccine (acellular vaccine against diphtheria, tetanus and pertussis) available for pregnant women in the national calendar through the Unified Health System, with the aim of reducing the incidence and mortality caused by the disease among newborns. It is recommended to apply the dose between the 27th and 36th weeks of gestation, the effectiveness of which is estimated at 91%. However, the dose may be administered up to a maximum of twenty days before the likely date of delivery. The vaccine is also offered to health professionals working in maternity and Neonatal Intensive Care Unit (NICU) with booster doses every ten years9.
These data reinforce the need to expand vaccination coverage through revaccinations with dTpa (booster) for all. France was the Pioneer, followed by Australia, Germany, Italy, the United States and Canada, in carrying out the Cocoon strategy, whose objective is to protect newborns by immunizing their family members and caregivers. Vaccination would form a kind of protective "cocoon" around the child, which represents a benefit for the whole family.4,10 Since 2005 the Advisory Committee on Immunization Practices (Acip) recommends that this strategy be applied at least two weeks before contact with the baby.11
A prospective multicenter study conducted from January 2009 to September 2011 in South Korea, in infants younger than 6 months, verified demographic and clinical data of these patients and performed diagnostic tests on household contacts, noting that in 85.7% of cases studied the probable source of infection were these contacts, especially the parents with 52.6%. The authors conclude that dTpa booster vaccination in those who care for and have contact with young infants is necessary in South Korea.12
Thus, considering the relevance of the practice of health care concerning pertussis during childhood, it is of utmost importance to conduct studies that seek to socialize the knowledge produced in the national and international literature on the subject. This justifies the interest of this article in carrying out an integrative review of the literature to answer the following question: What is the characterization of publications about pertussis during childhood published in online journals of the health field?
Given the above, this study aims to characterize the publications on pertussis during childhood that can elucidate the health care practices necessary to prevent this disease in this population, published in online journals in the health field.
METHODS
This is an integrative review of the literature pertinent to the scientific production about pertussis during childhood regarding the health care practices necessary to prevent this pathology in this population.
This research method is widely used in evidence-based practice, since it allows to gather and synthesize knowledge and incorporate the applicability of significant research results into practice.13
To develop this review, six steps were taken: definition of the problem and the guiding question, establishment of criteria for inclusion and exclusion of studies, search in the literature, categorization of the selected studies, analysis of the included studies, discussion and synthesis of the results.14
Then, we proceeded to the literature search, data collection, critical reading of the initial material, evaluation, content categorization and, subsequently, analysis and interpretation of the selected publications.
A search of the literature on the subject and a proposal for conducting this research has been carried out by means of searching online on the website of Capes, Pubmed, BVS, and on the databases Medline, Lilacs, BDENF, CidSaúde, Ibecs, SciELO, Embase, and CINAHL.
To select the sample, the following inclusion criteria were adopted: online articles available in full, published in Portuguese, English or Spanish, without limitation of period for bibliographic review, and that addressed pertussis during childhood with respect to care promotion, prevention, control and epidemiological profile of the disease, except theses and dissertations, reviews and duplicate publications and articles that did not address the topic.
The data were collected on April 20, 2017 (May 7 2020) via the following descriptors: (Coqueluche OR Tosse Comprida OR Tosse Convulsa OR Pertussis) AND (Epidemiologia) AND (Vacinação OR Imunização Ativa) AND (prevenção & controle OR controle OR prevenção OR medidas preventivas OR terapia preventiva OR profilaxia OR prevenção e controle), for the Portuguese search strategy. In English, we used the following descriptors: (Whooping Cough OR Pertussis OR Pertussis OR Respiratory Bordetella pertussis Infection) AND (Epidemiology) AND (Vaccination OR Vaccinations OR Active Immunization OR Active Immunization) AND (Prevention and control OR preventive therapy OR prophylaxis OR preventive measures OR prevention OR control), all recorded in Medical Subject Headings (MeSH) and Health Sciences Descriptors (Decs).
For data collection, an instrument validated in the USA was used, 15 (a validated instrument15 for integrative reviews, including the following items: identification: article title, journal, authors, language and year of publication; methodological characteristics of the study: objectives and type of publication).15 To this data collection instrument we added the study context and the area of training of the authors to respond to the objectives proposed in this study. It should be noted that some questions were suppressed during its application. The analysis continued with the interpretation and synthesis of the results, comparing the data evidenced in each article.
The selected articles were ranked hierarchically as to their level of evidence. We opted for the categorization method of the agency for Healthcare Research and Quality (AHRQ) of the United States of America, which categorizes the quality of evidence in six levels, 16 namely:

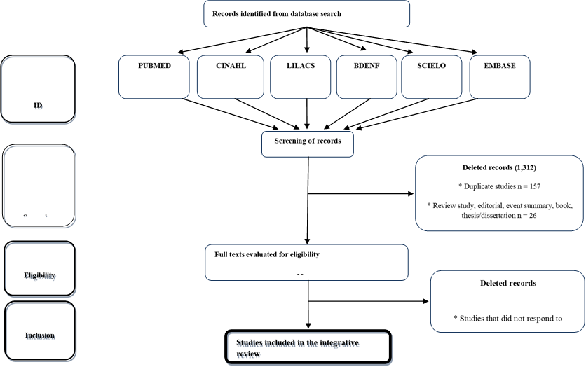
The flowchart of the crossed data and the result are presented in Figure 1 and followed the PRISMA recommendation.17
It is worth noting that this integrative review derives from a primary study “Vacina dTpa em gestantes na redução de infecção pelo microrganismo Bordetella pertussis na criança”, which is a study integrated in the “umbrella” format of the PhD that originated this review, having received the approval of the Research Ethics Committee, with Opinion No. 2,485,887, dated February 5, 2018.

RESULTS
1,335 articles on pertussis during childhood were identified, of which 23 were chosen for full reading and nine were selected for analysis to obtain the necessary evidence to prevent this disease in this population for safe care.
In 2015 there was a linear growth in the number of articles published, with five publications (55%). Five studies were descriptive, qualitative and classified with evidence level 4 (55%). Of the nine articles, three were published in the USA and the others in Australia, Argentina, Spain, Israel and South Korea. Regarding the authors, it is noteworthy that in 67% of the publications the epidemiologist participated. Several studies have more than one contribution to patient safety in child care, focusing on preventing whooping cough (Table 2).

DISCUSSION
The production of knowledge about whooping cough during childhood pointed out a considerable number of publications on the subject. However, with respect to childhood and health care for preventing this pathology, in the aspects of promotion, prevention, control and epidemiological profile, there is a small number of publications available, representing 0.7% (9) of the 1,335 articles selected.
The publications are concentrated in international journals: 77.7% were indexed to PubMed, but at a level of evidence 4. The Pediatric journal stood out, with three productions (30.0%). A study corroborates our result by showing that pertussis is still a public health challenge and indicates that more studies should be carried out considering the reemergence of the disease caused by the possibility of genetic changes of Bordetella pertussis strains.26
In 2015 there was linear growth in the number of articles published: five publications. This result corroborates previous studies regarding the reemergence of the disease, highlighting that since 2000 the notifications of the disease have been increasing (especially in 2012 to 2014), as evidenced in developed countries, which suggests several associated causes, new diagnostic methods that made it possible to identify the disease, reduction of vaccine effectiveness with absence of booster doses after five years, and improvement of the surveillance system. That is, causes that may have collaborated to increase the reporting of cases. In Brazil, despite the increase in the number of cases, there are no studies indexed in journals discussing this situation.27
In the analysis of the articles, two thematic categories were established: prevention was used for categorization in studies that presented the practices of health care and caring against pertussis in the prevention of the disease; the topic promotion and control presented publications that integrated the actions of promotion and control of the disease. The publications that presented the epidemiology of the disease were categorized with the topic epidemiological profile, addressing the age group with the highest incidence.
In the prevention category some articles reported the importance of the vaccination schedule for children with the first dose and booster during their 11 to 12 years, as well as the cocoon strategy (vaccination of all family members) and prenatal vaccination as protective measures against whooping cough.12,18-24
Other studies corroborate these data by presenting the prevention strategies: the complete vaccination schedule during childhood, with three doses and two boosters, avoiding delays; vaccination at the 20th week of gestation as a protective factor of the baby, from birth until receiving its first dose of vaccine; the cocoon strategy to prevent the transmission of the disease by family members living in the house where the baby will live. These studies also consider the possibility of booster doses at 10 to 12 years, since at this stage the protection of the vaccine no longer exists in the child. In addition, they point out the need to extend the vaccine to health professionals who have contact with children under one year. Therefore, these measures were considered protective and have shown good results in preventing whooping cough during childhood.8,28-33
The promotion and control category presented antibiotic treatment in reducing mortality, hospitalizations and complications, the urgent need to disclose information to parents and the entire community about the patterns of transmission of the disease for early prevention, identifying the vaccine as the main strategy, highlighted the risk of home transmission among the group with low immunity and therefore more susceptible, and surveillance continues to control outbreaks.18,21,24
Studies have shown that the antibiotic helps to control the disease, particularly avoiding the spread of the micro-organism in the household, and blocking via chemoprophylaxis is necessary for the control between the communicating participants, and they emphasize the importance of strategies to extend the control of pertussis with a booster vaccination at the possibility of replacing the dT vaccine (diphtheria and tetanus) for dTpa (diphtheria, tetanus and pertussis), which are measures related to epidemiological surveillance, as well as information about the mechanisms of transmission and early symptoms detection of the disease.8,26,28,34-36
In the epidemiological profile category, 88.88% of the articles presented a higher incidence of illness and deaths via pertussis in children under one year, followed by children aged 5 to 14 years who presented as main sources of pertussis the environment in which they were reported.18-25 These results corroborate studies that show the age group of children under 1 year as the most vulnerable to pertussis, as well as their higher risk of mortality, based on the assumption that their vaccination schedule is incomplete.9,12,30,37
Other studies state that the vaccine does not protect permanently and that after five to ten years the protection no longer exists, making adolescents vulnerable to pertussis.7,28
Thus, it can be stated that the publications indicate actions of promotion, prevention and control, and describe the epidemiological profile of pertussis, collaborating to implement strategies for controlling this condition.
CONCLUSION
This study presented the scientific evidence on pertussis during childhood necessary for prevention, control, promotion of care and defining the epidemiological profile of the disease in this population.
Available studies have shown that prenatal vaccination of family members can significantly reduce the risk of pertussis in children under three months, and indicate the need for a booster dose at 11 or 12 years.
However, the available evidence on pertussis during childhood regarding the promotion of care, prevention, control and epidemiological profile revealed an evidence level of five, suggesting that the research developed in the field does not portray strong evidence.
However, the need to expand research on the topic is stressed, and we propose to implement strategies to control pertussis once the disease is reemerging.
REFERENCES
1. World Health Organization. Pertussis [Internet]. Geneva; 2015 [citado 17 maio 2017]. Disponível em: https://bit.ly/2Tyi1b7
2. Sistema Único de Saúde. Datasus [Internet]. Brasília; 2008-2014 [citado 5 ago 2020]. Disponível em: https://bit.ly/2HvzEpa
3. Carvalho LHF, Berezin EM. Coqueluche. In: Veronesi R, editor. Tratado de infectologia. 5a ed. São Paulo: Atheneu; 2015. p. 1027-41.
4. Centers for Disease Control and Prevention. Pertussis [Internet]. Washington, DC; 2019 [citado 20 set 2014]. Disponível em: https://bit.ly/2ThBnB4
5. São Paulo (estado). Secretaria de Estado da Saúde. Coqueluche: distribuição de casos confirmados, óbitos, coeficiente de incidência e letalidade, segundo ano de início de sintomas e faixa etária estado de São Paulo, 2000 a 2017 [Internet]. São Paulo; 2017 [citado 19 dez 2017]. Disponível em: https://bit.ly/37BVlyA
6. Brasil. Ministério da Saúde. Guia de vigilância epidemiológica: volume 1. Brasília, DF; 2017.
7. Freitas AC, Okano V, Pereira JCR. Pertussis booster vaccine for adolescents and young adults in São Paulo, Brazil. Rev. Saúde Pública. 2011;45(6):1162-71. http://dx.doi.org/10.1590/S0034-89102011000600008
8. Nicole G, Johannes L, Stanley P. The global pertussis initiative: meeting report from the fourth Regional Roundtable Meeting, France, April 14-15, 2010. Hum Vaccin. 2011; 7(4):481-8. https://dx.doi.org/10.4161/hv.7.4.14528
9. Brasil. Ministério da Saúde. Secretaria de Vigilância em Saúde. Nota técnica n. 183, de 4 de outubro de 2012. Solicita a inclusão da vacina adsorvida difteria, tétano e pertussis (acelular) – dTpa – para vacinação de gestantes. Brasília, DF; 2012.
10. Bisgard KM, et al. Infant pertussis: who was the source. Pediatr Infect Dis J. 2004;3(1):985-9. https://dx.doi.org/10.1097/01.inf.0000145263.37198.2b
11. Centers for Disease Control and Prevention. Get the whooping cough vaccine while you are pregnant [Internet]. 2014. [citado 26 dez 2014]. Disponível em: https://bit.ly/3jxV1DH.
12. Hyo JK, Sook KY, Ui YC, Soo YL, Jong HK, Jin HK. Infant pertussis and household transmission in Korea. J Korean Med Sci. 2012;27(1):1547-51. https://dx.doi.org/10.3346/jkms.2012.27.12.1547
13. Souza MT, Silva MD, Carvalho R. Revisão integrativa: o que é e como fazer? Einstein. 2010;8(1):102-6. http://dx.doi.org/10.1590/s1679-45082010rw1134
14. Shamrova DP, Cummings CE. Participatory action research (PAR) with children and youth: an integrative review of methodology and PAR outcomes for participants, organizations, and communities. Child Youth Serv Rev. 2017;81:400-12. https://dx.doi.org/10.1016/j.childyouth.2017.08.022
15. Ursi ES. Prevenção de lesões de pele no perioperatório: revisão integrativa da literatura [dissertação]. Ribeirão Preto: Universidade de São Paulo; 2005.
16. Stetler CB, et al. Utilization-focused integrative reviews in a nursing service. Appl Nurs Res. 1998;11(4):195-206. https://dx.doi.org/10.1016/S0897-1897(98)80329-7
17. Prisma. Transparent reporting of systematic reviews and meta-analyses: fluxograma Prisma statement. Ottawa: University of Oxford; 2015.
18. Skoff TH, et al. Sources of infant pertussis infection in the United States. Pediatrics. 2015;136(4):635-41. https://dx.doi.org/10.1542/peds.2015-1120
19. Terry JB, et al. A field study of household attack rates and the effectiveness of macrolide antibiotics in reducing household transmission of pertussis. Commun Dis Intell Q Rep. 2015;39(1):27-33.
20. Tiwari TSP, Baughman AL, Clark TA. First pertussis vaccine dose and prevention of infant mortality. Pediatrics. 2015;135(6):1-10. https://dx.doi.org/10.1542/peds.2014-2291
21. Fernández-Cano MI, Armadans Gil L, Campins Martí M. Cost-benefit of the introduction of new strategies for vaccination against pertussis in Spain: cocooning and pregnant vaccination strategies. Vaccine. 2015;33(19):2213-20. https://dx.doi.org/10.1016/j.vaccine.2015.03.045
22. Zamir CS, Dahan DB, Shoob H. Pertussis in infants under one year old: risk markers and vaccination status: a case-control study. Vaccine. 2015;33(17):2073-8. https://dx.doi.org/10.1016/j.vaccine.2015.02.050
23. Bertilone C, Wallace T, Selvey LA. Finding the “who” in whooping cough: vaccinated siblings are important pertussis sources in infants 6 months of age and under. Commun Dis Intell Q Rep. 2014;38(3):E195-200.
24. Pesco P, et al. Assessment of pertussis vaccination strategies using a mathematical model of disease transmission. Arch Argent Pediatr. 2013;111(5):377-83. https://dx.doi.org/10.5546/aap.2013.377
25. Bisgard KM, et al. Pertussis vaccine effectiveness among children 6 to 59 months of age in the United States, 1998-2001. Pediatrics. 2005;116(2):285-94. https://dx.doi.org/10.1542/peds.2004-2759
26. Korppi M. Coqueluche – ainda um desafio. J. Pediatr (Rio J.). 2013;89(6):520-2. http://dx.doi.org/10.1016/j.jped.2013.09.001
27. Luz PM, Codeço CT, Werneck GL. A reemergência da coqueluche em países desenvolvidos: um problema também para o Brasil? Cad. Saúde Pública. 2003;19(4):1209-13. https://doi.org/10.1590/S0102-311X2003000400043
28. Brasil. Ministério da Saúde. Secretaria de Vigilância em Saúde. Guia de vigilância em Saúde. Brasília, DF; 2016.
29. Brasil. Ministério da Saúde. Ministério da Saúde amplia vacinação em todas as faixas etárias [Internet]. Brasil, DF; 2016 [citado 2 nov 2017]. Disponível em: https://bit.ly/34pdyh6
30. Brasil. Ministério da Saúde. Guia de Vigilância Epidemiológica. 7a ed. Brasília, DF; 2014.
31. Zepp F, et al. Rationale for pertussis booster vaccination throughout life in Europe. Lancet Infect Dis. 2011;11(7):557-70. http://dx.doi.org/10.1016/S1473-3099(11)70007-X
32. Government of Western Australia. Department of Public Health. Pertussis (whooping cough) [Internet]. 2014. [citado 24 out 2020]. Disponível em: https://ww2.health.wa.gov.au/Articles/N_R/Pertussis-whooping-cough
33. Munoz F, Englund J. Infant pertussis: is cocooning the answer? Clin Infect Dis. 2011;53(9):893-6. http://dx.doi.org/10.1093/cid/cir542
34. Brasil. Ministério da Saúde. Informe técnico para implantação da vacina adsorvida difteria, tétano e coqueluche (pertussis acelular) tipo adulto- dTpa. Brasília, DF; 2014.
35. Carvalho AP, Pereira EMC. Vacina acelular contra pertússis para adolescentes. J. Pediatr. (Rio J.). 2006;82(3):15-24. https://doi.org/10.1590/S0021-75572006000400003
36. Motta F, Cunha J. Coqueluche: revisão atual de uma antiga doença. Boletim Científico de Pediatria. 2012;1(2):42-6.
37. Guimarães LM. Reemergência da coqueluche no Brasil: estudo dos casos notificados e confirmados, 2007-2014 [dissertação]. Rio de Janeiro: Instituto Oswaldo Cruz; 2015.