Information and values in the decision-making support: A systematic literature review in the corporate sustainability context
Informação e valores no suporte à tomada de decisão: Uma revisão sistemática da literatura no contexto da sustentabilidade empresarial
Información y valores en la toma de decisiones: Una revisión sistemática de la literatura en el contexto de la sostenibilidad empresarial
Information and values in the decision-making support: A systematic literature review in the corporate sustainability context
Contextus – Revista Contemporânea de Economia e Gestão, vol. 21, e81640, 2023
Universidade Federal do Ceará

Recepción: 17 Septiembre 2022
Aprobación: 27 Enero 2023
Publicación: 25 Abril 2023
Abstract: This research identified and analyzed, by a systematic review of the literature, the relationship between information and values in supporting the decision making, in the corporate sustainability context. It was verified that the relationships between information and values, in the researched context, take place from three "macro processes": Information and Knowledge Management, Informational Strategy, and Dissemination of Information. These relationships range all the stages of the decision making, affecting the rationale applied by the decision-maker regarding the adherence of corporate sustainability practices. This suggests that the organizations may benefit themselves when developing information presentation strategies aligned, not only to the stakeholders’ values, but also in the way that these values engage with the information.
Keywords: value creation, strategic decision, information flow, decision making process, corporate social responsibility.
Resumo: Esta pesquisa identificou e analisou, por meio de uma revisão sistemática da literatura, a relação entre informação e valores no suporte à tomada de decisão, no contexto da sustentabilidade empresarial. Constatou-se que os relacionamentos entre informação e valores, no contexto pesquisado, ocorrem a partir de três "macroprocessos": Gestão da Informação e do Conhecimento, Estratégia Informacional, e Disseminação da Informação. Estes relacionamentos perpassam todas as etapas da tomada de decisão, impactando a racionalidade empregada pelos decisores em relação à adoção de práticas de sustentabilidade empresarial. Isto sugere que as organizações podem se beneficiar ao desenvolver estratégias de apresentação da informação alinhadas não apenas aos valores das partes interessadas, mas também na forma com que estes valores interagem com a informação.
Palavras-chave: criar valor, decisão estratégica, fluxo informacional, processo decisório, responsabilidade social corporativa.
Resumen: Esta investigación identificó y analizó, a través de una revisión sistemática de literatura, la relación entre información y valores en apoyo a la toma de decisiones, en el contexto de la sostenibilidad empresarial. Se constató que tales relaciones ocurren a partir de tres "macroprocesos": Gestión de Información y Conocimiento, Estrategia Informacional y Difusión de Información. Estas relaciones permean todas las etapas de la toma de decisiones, impactando la racionalidad empleada por los tomadores de decisiones en relación a la adopción de prácticas de sostenibilidad empresarial. Esto sugiere que las organizaciones pueden beneficiarse al desarrollar estrategias de presentación de información alineadas, con los valores de las partes interesadas, y también en la forma en que estos valores interactúan con la información.
Palabras clave: creación de valor, decisión estratégica, flujo de información, proceso de toma de decisiones, responsabilidad social corporativa.
1 INTRODUCTION
The theme “information” occupies a relevant space in research related to decision-making processes (Chen et al., 2021). In fact, the ultimate purpose of corporate information is its use in decision-making, whether internal or external to the company (Phornlaphatrachakorn & Kalasindhu, 2021). However, for information to be useful in decision-making, it must faithfully communicate the reality of organizations. This should not be understood only as mathematical accuracy, but more holistically, also portraying the intuition between numerical data, objectives and company values (Parra-Domínguez et al., 2021).
Managing information, in order to efficiently support the decision-making of all interest groups in an organization, is a major challenge, given the diversity and complexity of those involved (Ardiana, 2021). This challenge is accentuated in the context of corporate sustainability, since its scope advocates the importance of identifying and equitably supplying the informational needs of its served parties, thus anxious, possible informational asymmetries, through inclusive, transparent communication and ethics (Ucal & Günay, 2019). Furthermore, according to Mitchell et al. (1997), stakeholders also exert different levels of influence in decision making, depending on the combination of their attributes (Power, Legitimacy and Urgency), and the dynamics of interaction and musical involvements with the company (Costa et al., 2014). In this sense, considering stakeholders in business decisions, noting their influence on organizational management and consequently on decision-making, as well as their information needs, can contribute to establishing a strategic competitive advantage, better corporate performance and long-term business success. (Ferramosca, 2019).
It is important to emphasize that sustainability is a modern business paradigm, consolidated as a reality in current corporate agendas. Its adoption is driven by changing societal values, new institutional and policy expectations regarding the environment, and balanced financial growth considerations (El Haddad et al., 2020). Sustainability represents the expansion of organizational focus, which shifts its emphasis from economic performance to the consideration of other values in decision making (Yamane & Kaneko, 2021). For Elkington (2011), sustainability indicated, at the end of the 20th century, the transition from rigid organizational values - profit maximization - to malleable values, especially of an environmental and social nature. The development of research since then has revealed that new values (Bolis et al., 2021), including informational ones (Esch et al., 2019), have come to be considered by organizations and stakeholders in their decision-making. In this sense, the use of these values has been identified as an evolution in decision-making processes (Yang et al., 2020).
The importance of the themes explored so far has motivated numerous studies over the last few years. These, focused their investigations, mainly, on the isolated analysis of the influences exercised by values or information in decision making (Diddi & Niehm, 2017; Silva & Razzolini, 2021), being evidenced that both, information and values, are considered elements relevant and influential in the decision-making process. It should be noted that the roles played, separately, by information and values in decision-making are well outlined in previous research, however, the same does not occur in relation to the joint analysis of these two elements. It appears that little attention was devoted to the possible relationships between information and values, in support of the decision-making process (Li et al., 2021), leaving an open gap regarding a more in-depth interpretation of the subject.
Understanding the possible interconnections between information and values in decision-making processes, in the context of corporate sustainability, has the potential to contribute to a more responsible organizational management (Tseng et al., 2020), and to the advancement of managerial transformation in search of sustainable development, meeting or even exceeding the needs of stakeholders (Amor-Esteban et al., 2018). In this way, it is understood that it is relevant to make efforts to investigate these connections. That said, the present work seeks to fill this research gap, seeing how appropriate it is to answer the following question: How does the literature relate information and values in support of decision-making, in the context of corporate sustainability? Aiming to: identify and analyze the relationship between information and values in support of decision-making, in the context of corporate sustainability.
This investigation is justified by its contributions, both theoretical and practical. In terms of theory, this study adds to the literature by seeking to fill a research gap on a relevant and urgent topic, from the environmental, social and organizational points of view, using a rigorous, systematized and replicable research procedure, the Systematic Literature Review - SLR (Aganette & Araujo, 2021). Furthermore, the use of a qualitative analysis technique such as content analysis meets the suggestion by Kitsios et al. (2020). For these authors, more qualitative work involving the theme is needed, as these allow the researcher to reach dense, and often subjective, conclusions about decision-making. Still in the theoretical sphere, this study provides the analysis of a portfolio of peer-reviewed research, nationally and internationally, selected based on its involvement with the central themes of this study, which in addition to providing a comprehensive and current synthesis of this area research, can help other researchers in the same field of research.
From a practical perspective, it collaborates with managers, providing relevant guidance on two influential elements of decision-making, which, observed by the multiple aspects of the research targeted in this investigation, can direct the formulation and implementation of long-term policies and strategies, with a focus on responsibility corporate social (CSR) and sustainable development (Agyemang & Ansong, 2016). Which, in turn, generates greater credibility and organizational legitimacy by putting the corporation in tune with the needs of its stakeholders (Cucari et al., 2018).
The present study is organized as follows. The next section presents some considerations regarding information and values that, in the context of corporate sustainability, support decision-making. Next, the section titled "Methodology" reports a detailed description of the Systematic Literature Review protocol used, as well as the content analysis process carried out. Subsequently, the results are exposed and discussed. Finally, the final considerations of the article are presented, along with its limitations and suggestions for future studies.
2 INFORMATION AND VALUES IN CORPORATE SUSTAINABILITY DECISION-MAKING
Decision-making occupies a central position in academic debates related to business sustainability (Silva & Razzolini, 2021), this is because the volume of contemporary economic activity exerts great pressure on the natural and social environment, making organizational decisions have the potential to generate significant effects on the planet's multiple dimensions of sustainability (Bolis et al., 2021). Decision-making within the scope of corporate sustainability motivates fruitful scientific production, which consistently points to the existence of two distinct elements that support the decision-making process: information and values.
Information, thus understood, as a set of data, which after being captured and treated, received relevance and purpose (Davenport & Prusak, 1998), supports decision-making, at an organizational and individual level. The implementation and maintenance of good management information systems allows the company to timely generate and access information that brings together the contents and attributes necessary to efficiently support the decision-making process (Phornlaphatrachakorn & Kalasindhu, 2021). Efficiency, in this case, refers to the ability of information to reduce uncertainties and ambiguities in the business environment, providing informational subsidy that legitimizes and brings credibility to the decision taken (Ouda, 2021). In addition, the company, through information channels, establishes links between management and stakeholders, internal and external to the company (Araújo et al., 2017). Thus, the disclosure of information, synthesized and structured, in the form of financial and non-financial reports, not only meets legal or regulatory requirements, but brings the company closer to its various groups of stakeholders, making it more transparent and attractive for investments. (Alves et al., 2017).
With regard to values, Albarracín et al. (2018) argue that these influence both the formation of attitudes and intentions to behave in a certain way, directing the rationality employed by the decision maker in decision making. This understanding corroborates Rokeach and Regan (1980), who conceptualize "value" as an individual distinctive characteristic, which can be implicit or explicit, and which configures the expression "of what is desirable", thus interfering in the selection of modes, available means and purposes of actions. At the collective level, values represent an enduring organization of a belief system that a specific mode of conduct is personally or socially preferable to opposing modes of behavior. Values, whether institutional or personal, can be classified, according to Agyemang and Ansong (2016), as self-oriented (intrapersonal or intraorganizational), or community-oriented (interpersonal or aimed at meeting the needs of different stakeholder groups).
Self-centered or egocentric values, at a personal level, motivate feelings related to respect and self-love, pleasure, hedonism and maximization of satisfaction (Agyemang & Ansong, 2016). Similarly, organizations can have values focused on their own economic growth and increased profitability, without taking into account the external effects of putting these values into practice. Other-oriented values, also identified as social values (Picolli et al., 2022), conform principles related to the inclusion of marginalized social groups, environmental protection and preservation, respect for human and workers' rights, ethical conduct, and strengthening of the entire chain involved in generating value for the company (Hawrysz & Maj, 2017).
The information and values of decision-making, in the context of corporate sustainability, began to be explored, together with the literature, from the dissemination of the concept of Sustainable Development that occurred in the late 1980s. The concept of sustainable development based on the meeting the current needs of society, without prejudice to future generations (Brundtland, 1992), presents as one of its objectives the inclusion of environmental and social information in organizational decision-making, emphasizing the importance of recognizing that the problems arising from environmental degradation constitute an ethical issue, as well as an institutional one, linked mainly to social and intergenerational justice (Scarano, 2019).
The first studies in this field of investigation, guided by the expanded vision of sustainability presented by the concept of Sustainable Development, and contextualized in a period marked by a crisis of confidence, related to major scandals and corporate fraud, such as: Enron (2001), WorldCom (2002) and Shell (2004), had the common characteristic of linking the organization's ethical-moral values to the level of transparency perceived by stakeholders (Homewood, 2005; Jo & Kim, 2008; Leal et al., 2013). The extent and quality of the disclosed information were interpreted, in these surveys, as the visible face of organizational ethics. These studies found that interested parties increasingly demanded transparency from company management, through the production and dissemination of accurate, relevant and verifiable information on their sustainability practices and organizational performance, as a way of supporting their decision-making process. Furthermore, it was found that companies considered ethical, by carrying out extensive disclosure, achieved greater financial returns than companies that did not. These findings supported the still-initial notion that corporate efforts to incorporate social responsibility, such as improving the transparency of the information environment, through voluntary disclosure and communication of incremental information, would ultimately improve company performance (De Klerk & De Villiers, 2012).
Later studies began to focus on corporate sustainability through the prism of the personal values of decision makers (Elliott et al., 2016). In this context, information is addressed by practices related to information management, more specifically, processes of search, evaluation and availability of information, always with the role of supporting the decision maker (Silva & Razzolini, 2021). In this way, information composes decision-making, by providing a set of elements for the decision-maker, who decides based on his personal convictions. Research recognizes that personal values, among which honesty and justice stand out, as well as the individual's perceptions of their family stability and financial prosperity, trigger basic affective triggers in the responsible decision-making process (Agyemang & Ansong, 2016). In these surveys, personal values added to the availability and quality of information on the company's environmental and social performance, accessed by the decision maker, accounted, in part, for their decision making.
The cultural values of decision-making were also investigated in the interface with information (Li et al., 2021). The main argument is that the culture of each region, people, or even the organizational culture, interferes in the decision-making process and in the perception of sustainability. In this scenario, decisions such as: defining additional non-financial data disclosure strategies (Hernandez-Perdomo et al., 2019); use or not of sustainability reports in the set of information that support decision-making (Bowerman & Sharma, 2016); or even the non-inclusion of gender diversity on boards of directors (Hawrysz & Maj, 2017), were identified as influenced by the values of the cultures in which companies and investors are inserted.
The complexity inherent to the development of strategic actions for corporate sustainability, in the modern business environment, has contributed to the fact that the most recent studies analyze different types of values jointly. In this way, the dissemination of organizational results, based on the integration of environmental, social, economic-financial, and managerial values, proposed by the dimensions of the ESG (Environmental, Social and Governance Responsibilities) (Weston & Nnadi, 2021), has been identified as a key performance indicator, providing valuable information for decision-making by managers and investors, in an increasingly volatile scenario permeated by market uncertainties (Tseng et al., 2020). In this sense, Taliento et al. (2019) state that the values that constitute the ESG transmit, through qualitative information, non-financial or socially responsible attributes, which can be analyzed interactively with financial aspects, providing an integrated measurement of corporate performance (Cucari et al., 2018).
The explanation given here demonstrates that, despite being recent, the literature presents a relevant body of research that interrelates information and values that support decision-making in the context of corporate sustainability. The complexity and variety of these relationships requires a study that analyzes and interprets them, which will be carried out in the present work, through the methodological procedures described below.
3 METHODOLOGY
The research question requires a bibliographic investigation, whose methodological procedure is the Systematic Literature Review (SLR). Process that systematizes the survey, selection and analysis of specialized bibliography, aiming to answer a previously defined question, and enabling the generation of new knowledge, based on the analysis of information present in other related scientific works (Aganette & Araujo, 2021). The development of this SLR was adapted from the proposal by Scannavino et al. (2017). Such protocol provides a structure to carry out a literature review, segmented into a methodological path of 4 phases: Formulation of the research question; Identification of studies; Selection and evaluation of studies; and Synthesis of data and presentation of results.
3.1 Formulation of the research question
The formulation of the research question considered the problem presented in the introduction of this article, as well as its delimitation in terms of amplitude and object of analysis. Its composition sought to reflect the keywords and associated terms most representative of the subjects investigated here, as shown in Table 1, resulting in the following question: “How does the literature relate information and values in support of decision-making, in the context of corporate sustainability?”.
3.2 Identification of studies
This phase was guided by the definition of the keywords that characterize the investigated subject; establishment of the search strategy, consisting of the use of keywords and related terms, linked by logical operators; search source selection criteria, and the presentation of the selected search sources (Scannavino et al., 2017), as shown in Table 1:
| Key words | a) Information management; Information flow. b) Decision making; Decision process. c) Corporate sustainability; Organizational sustainability; Corporate social responsibility. d) Value; Virtue; Characteristic; Principle; Moral; Ethic. |
| Search strategy | (“information’ or “information management” or “information flow”) And (“decision making” or “decision process”) And (“corporate sustainability” or “organizational sustainability” or “Corporate social responsibility”) And ("value" or "virtue" or "characteristic" or "principle" or "moral" or "ethic*") |
| Search source selection criteria | a) International and National Bases; b) Indexing of research related to the area of knowledge of Applied Social Sciences, with sub areas linked to Information Management; and c) Recognized technical quality (Peer review). |
| Selected search sources | a) Information Science and Technology Abstracts (ISTA); b) Library, Information Science & Technology Abstracts (LISTA); c) Scopus; d) Web of Science (WoS); e) BRAPCI; and f) SPELL. |
Phase 2 also included the procedures related to the survey of studies in the selected databases. The searches took place on 06/30/2022, and the number of items retrieved in each database is described in Table 2.
| Base | Search Scope | Texts |
| Web of Science | Topic | 327 |
| Scopus (Elsevier) | Title, Abstract and Keywords | 107 |
| ISTA/LISTA (EBSCO) | Abstract | 4 |
| SPELL | Abstract | 11 |
| BRAPCI | Complete text | 6 |
| Total of recovered texts | 455 | |
The files generated by the databases containing information about the retrieved texts were unified in a single spreadsheet, and tabulated in Microsoft Excel software. The quantity reported in Table 2 underwent a first refinement aimed at excluding duplicate items. From this refinement, 368 articles went to the next phase of the SRL.
3.3 Selection and evaluation of studies
The selection and evaluation of studies for composing the bibliographic portfolio consisted of defining eligibility criteria for retrieved searches, as well as implementing these criteria. It is important to highlight that the time cut stipulated as an eligibility criterion was established having as a parameter the year of publication of the “Our Common Future” Report, also known as the “Brundtland Report”, since this document was responsible for disseminating, globally, the idea of sustainable development linked, among other things, to sustainable business management (Brin & Nehme, 2021). Table 3 presents all eligibility criteria, segmented into inclusion and exclusion criteria.
| Inclusion | Exclusion |
| Studies published since 1987 | Not showing clear relevance to this SLR |
| Peer review | Not being available in full |
| Contain the terms of the search strategy in the title, abstract, or keywords | Not containing the terms of the search strategy in the title, abstract, or keywords |
| Relate, in some way, information and values to the decision-making | Being outside the intended context for the research (organizational) |
3.4 Synthesis of data and presentation of results
The last phase of SLR refers to data extraction, treatment and presentation procedures. In this SLR, such procedures were performed using the Content Analysis technique which, according to Bardin (2016), employs systematic methods in order to describe the content of the information, based on indicators (quantitative or not), thus allowing interpretations based on the classifications of the components of the analyzed messages.
Content analysis was supported by the use of the Atlas.ti software, and its phases were organized into three stages: pre-analysis; exploration of the material; treatment of results and interpretations, as shown in Figure 1.

The pre-analysis consisted of skimming the titles, abstracts and keywords of the texts, as well as their organization in the Atlas.ti software. Next, the “theme” was defined as a recording unit for coding, which is identified by keywords representing the codes to which they are linked. “Sentences” were defined as context units. It should be noted that the context units are intended to explain the recording units. The pre-analysis also included the formulation of indicators; establishing the context categories and carrying out the first codifications, based on the analyzes carried out so far. It is noteworthy that the elaboration of the indicators followed the criterion of the "cited reference object", which assumes that the greater the frequency of the object in the messages, the better its relevance (Bardin, 2016).
The exploration of the material consisted of the analysis and complete codification of all the texts that make up the bibliographic portfolio. Based on this coding, the recording units were grouped and related by similar topics, giving rise to analysis categories. It is important to emphasize that a content analysis includes categories of two natures: Context Categories and Analysis Category. Context categories are broad, and are defined by their relationship to the research question and objectives; while the analysis categories correspond to subdivisions of the context categories into analyzable parts (Bardin, 2016). In this SLR, the context categories, due to their characteristics, were defined in the pre-analysis stage, while the analysis categories were identified in the material exploration stage.
Finally, the treatment of results was characterized by exploration, comparison and analysis of categories, recording units and context, which allowed interpreting and giving meaning to the data (Creswell, 2014). This phase also included the condensation and presentation of the results, which will be the subject of the next section.
4 PRESENTATION AND ANALYSIS OF RESULTS
In this section, the research results are presented and discussed in three subsections, according to the stages of content analysis. The first, referring to pre-analysis, addresses the descriptive analysis of the portfolio. The second covers the encodings and categories identified in the material exploration phase. Finally, the third subsection, related to the treatment stage and presentation of results, highlights the existing relationships between the categories, as well as their implications.
4.1 Pre-analysis: Descriptive analysis of the portfolio Synthesis of data and presentation of results
The pre-analysis was carried out through a descriptive analysis of the portfolio, which includes elements related to its temporal evolution; geographic coverage of surveys; measurement of scientific impact by counting citations; and classification of keywords, in categories identified as central, trivial and search noise, in addition to the presentation of context categories.
4.1.1 Temporal evolution
One of the inclusion criteria for forming the analysis corpus concerns temporality. Although the research protocol allows the inclusion of studies published from 1987 onwards (Table 3), only studies from the year 2005 were retrieved, which allows inferring that this SLR covered all the literature referring to the research question present in the bases investigated. Figure 2 presents the temporal evolution of the 34 selected studies. The oldest work, as mentioned, refers to the year 2005, and the most recent to the year 2021, totaling 18 years of research on the subject.

The analysis of the temporal evolution of portfolio studies underscores the growing interest in exploring, in the context of sustainability, the integration of information and values that support decision-making. Indeed, there is an increase and constancy of publications related to the theme, so that the first years had one publication each (2005, 2007 and 2012), until reaching the peak of 8 publications in 2021. Moreover, it is highlighted the constancy of this literature, which produces research, uninterruptedly, since 2012.
Another point that should be highlighted is the relevance of this field of investigation, which began in the early years of this century. This can be justified by the fact that companies have only consistently included environmental and social issues in their decision-making processes, since the dissemination and incorporation of the concept of sustainable development in the late 1980s (Brin & Nehme, 2021). In addition, in this same period, as a result of an awareness effort on the part of various academic, political and social institutions around the world, especially the United Nations, international agreements and conventions were implemented aimed at increasing levels of corporate responsibility. As an example, the European Union Directive 2003/EC deals with the obligation of companies to provide public access to environmental information (Homewood, 2005). The expansion of social and environmental responsibility, associated with greater attention to ethical and transparency issues (Lock & Schulz-Knappe, 2019), spurred the reformulation of business strategies and business practices, initiating what Elkington (2011) called “Revolution of Values”, and motivated the first studies in this area of research.
4.1.2 Geographical scope of studies
The literature's interest in issues that integrate information and values in support of decision-making, within the scope of corporate sustainability is a worldwide reality, accounting for the development of studies in 18 countries, located on 4 continents, in addition to 4 surveys of global domain. This reinforces the scope and relevance of the theme. Table 4 shows the geographic domain covered by the surveys.
| Country | Region | Number |
| ........ | Global | 4 |
| Ghana | Africa | 1 |
| Brazil | South America | 4 |
| The United States | North America | 4 |
| China | Asia | 2 |
| South Korea | Asia | 3 |
| Japan | Asia | 3 |
| Thailand | Asia | 2 |
| Vietnam | Asia | 1 |
| Jordanian | Middle East | 1 |
| Lebanon | Middle East | 2 |
| Oman | Middle East | 1 |
| Germany | Europe | 1 |
| Finland | Europe | 1 |
| Italy | Europe | 1 |
| Norway | Europe | 2 |
| Poland | Europe | 1 |
| The United Kingdom | Europe | 2 |
| Spain | Europe | 1 |
| Total | 37 |
The number shown in Table 4 is greater than the total number of articles, since 3 studies were binational in nature. It is noteworthy, in this sense, that studies carried out between Japan and the United Kingdom (Bowerman & Sharma, 2016), the United States and Lebanon (Cohen et al., 2017), and Lebanon and Oman (El Haddad et al., 2020), highlighted differences in the results achieved in their research, provided by the diversity of cultural, regional and religious values of the investigated samples. Cultural and regional values also played an important role in research carried out in Asian countries. Global studies, in turn, addressed the relationships between the topics investigated in this article, in the interface with interested parties, whether internal or external to the organization.
4.1.3 Scientific impact
One of the metrics used to assess the impact of scientific production corresponds to the volume of citations (Moraes & Kafure, 2020). This is because, according to Anwar et al. (2019), frequently cited research represents advanced and developed concepts in an area of knowledge, and may even indicate paradigm transitions or a high degree of influence of these studies in a given field of research (Chen, 2006). The quantitative evolution of citations obtained by the portfolio, over the analyzed period, is shown in Figure 3. The 34 articles received, together, 1.280 citations, with an average of 106 citations per year with publications, evidenced in Figure 3 by the blue line.

The years 2012, 2016, 2017 and 2018 stand out in the overall average. This occurs for two reasons: (i) volume of articles published in these years, with emphasis on the year 2017 (5 articles); and (ii) volume of citations received individually by certain works, as in the case of 2012, in which the only published article received 210 citations. Table 5 presents the 7 most cited articles in the portfolio, all with more than 50 citations, which indicates that such studies are being used in other contexts, beyond the focus of this investigation.
The three most cited articles, according to the summary of their main findings, shown in Table 5, refer to the dissemination of organizational information, under three different approaches. The first article, by Cucari et al. (2018), seeks to associate the decision to disclose ESG practices with the diversity (gender and age) of the composition of the Board of Directors; while the second, by the authors De Klerk and De Villiers (2012), is concerned with investigating the value that the information contained in sustainability reports exert in the decision-making process; the third most cited article, by Jo and Kim (2008), performs an analysis, with the support of the Agency Theory, verifying the impact caused by the expanded disclosure of information in the relationship between managers and investors.
| Author/Year | Title | Citation | Main Findings |
| Cucari et al. (2018) | Diversity of Board of Directors and Environmental Social Governance: Evidence from Italian Listed Companies | 281 | Disclosure of ESG (Environmental, Social and Governance) actions is associated with the profile of the director of the Sustainability Committee. Gender diversity is negatively related to this type of disclosure. |
| De Klerk & De Villiers (2012) | The value relevance of corporate responsibility reporting: South African evidence | 210 | The CSR Report is associated with the set of information that investors use to evaluate a company, making it relevant in terms of value for investment decision-making. |
| Jo & Kim (2008) | Ethics and disclosure: A study of the financial performance of firms in the seasoned equity offerings market | 110 | Greater disclosure reduces information asymmetry, increases company transparency through monitoring, exposes unethical earnings manipulation, and decreases the agency costs of separation of ownership and control. |
| Elliott et al. (2016) | How Disclosure Features of Corporate Social Responsibility Reports Interact with Investor Numeracy to Influence Investor Judgments | 81 | The presentation of information and the style of disclosure of the Sustainability Report are resources that generated the perception of the company's value. |
| Esch et al. (2019) | Does integrated reporting information influence internal decision-making? An experimental study of investment behavior | 72 | Information from the three ESG dimensions influences internal decision-making behavior, with an emphasis on the relevance of non-financial measures to corporate governance processes. |
| Lock & Schulz-Knappe (2019) | Credible corporate social responsibility (CSR) communication predicts legitimacy Evidence from an experimental study | 60 | The more credible a company's CSR website is, the more likely it is that perceptions of pragmatic and cognitive legitimacy will be evoked in stakeholder decisions, resulting in a credible communication process. |
| Amor-Esteban et al. (2018) | Useful information for stakeholder engagement: A multivariate proposal of an Industrial Corporate Social Responsibility Practices Index | 53 | The development of the ICSRPI index (proposed in the study) showed that the most sustainable industries are those whose activity leads them to be considered of high environmental impact, as they have more advanced environmental systems and policies and environmental management. |
Such studies, due to the number of citations received, represent relevant points of articulation and development of the research field (Moraes & Kafure, 2020). The other articles on the board address issues such as organizational legitimacy, sustainability indices and indicators; ethics and informational strategy.
4.1.4 Keywords
The multiple approaches researched in the field of the relationship between information and values in support of decision-making, in the context of corporate sustainability, are reflected in the diversity of its keywords. Keywords are terms that carry semantic load capable of communicating, in a synthetic way, the main contents of a research. Thus, through the analysis of occurrences of keywords, it is possible to obtain a good understanding of the elements that received greater importance in the investigated studies.
Table 6 summarizes the frequency of keywords in the analysis corpus. The 34 articles indexed 169 terms, of which 80 (47%) occurred only once. Conversely, the most frequent terms were: "Corporate social responsibility" with 10 occurrences, "Sustainable development" with 9 occurrences, and "Decision-making” with 8 occurrences each. It appears that, among the four most used keywords, three refer to sustainability, evidencing the emphasis of studies in this area. However, in the sequence, other terms with more diversified themes appear, such as "Decision-making"; "Disclosure" (Disclosure); Stakeholders (Interested parties); and "Integrated reporting", which suggests a possible connection between sustainability and stakeholders through informational elements, such as the dissemination of integrated reports, with a view to decision-making.
| Number of Keywords | Freq. | Total of Keywords | Added* | Keyword |
| 1 | 10 | 10 | 6% | Corporate social responsibility |
| 1 | 9 | 9 | 5% | Sustainable development |
| 1 | 8 | 8 | 5% | Decision-making |
| 1 | 6 | 6 | 4% | Sustainable |
| 3 | 5 | 15 | 9% | Disclosure; Stakeholders; Triple bottom line |
| 3 | 4 | 12 | 7% | Corporate Sustainability; ESG; Integrated reporting |
| 5 | 3 | 15 | 9% | Corporate Governance; Corporate social responsibility reporting; Ethics; Financial information; Information to Decision-Making |
| 7 | 2 | 13 | 8% | Accounting information usefulness; Environmental disclosures; Investment decision; Social responsibility; Managerial decision making; Stakeholder engagement; Sustainability reporting |
| 80 | 1 | 80 | 47% | ....... |
| 102 | ....... | 169 | 100% | ....... |
The analysis of the keywords, through the application of Zipf's Law (Zipf, 2012) and Goffman's Transition Point (Pao, 1978) can provide interesting insights for the purpose of this study. Zipf (2012) identified a correlation between the number of keywords, and the position that such words occupy in a list ordered by the frequency of their use, and concluded that there is a fundamental regularity in the selection and use of these terms, so that a small number of words would be used many times, indicating the subject of the document.
His proposal is that, if we sort the keywords in descending order of frequency, the position of a word in this list multiplied by its frequency equals a constant. The equation for this relationship is: r x f = k, where "r'' is the position of the word,"f" is its frequency and''k" is the constant.
At this point, Zipf's law was complemented by Goffman (Pao, 1978), who verified the existence of a transition point, which separates keywords with high and low frequency. The words present in this region would have great semantic relevance, representing the core of the studies (Mello et al., 2017). Its formula consists of the following equation: n= (-1+ √1+8l1) /2, where “n” represents the Goffman Transition Point, and “l1” the number of words with frequency equal to 1. The Point Goffman's Transition, when used in conjunction with Law of Zipf allows to identify, numerically and graphically, three sets of keywords: trivial information (words with great frequency, which only indicate general contexts in which searches are located), interesting information (terms contained in the region of the transition point, and which represent the centrality of the subjects investigated), and research noise (words with low frequency, and which are not relevant in the general scope of the field of study).
Following Zipf and Goffman's proposal (Zipf, 2012; Pao, 1978), the 102 different keywords were ordered according to their "f" frequency, and classified in descending order of occurrence, making it possible to obtain a series order “r”. By multiplying the series “r” by the frequency of occurrence “f”, we obtain the constant “k” of Zipf's first Law (Zipf, 2012), as shown in Table 7.
| Number of keywords sorted in series order | Order of “R" serie | Frequency of “F" occurrence | Zipf’s First Law constant K (K= R.F) |
| 1 | 1 | 10 | 10 |
| 1 | 2 | 9 | 18 |
| 1 | 3 | 8 | 24 |
| 1 | 4 | 6 | 24 |
| 3 | 5 | 5 | 25 |
| 3 | 6 | 4 | 24 |
| 5 | 7 | 3 | 21 |
| 7 | 8 | 2 | 16 |
| 80 | 9 | 1 | 9 |
Figure 4 graphically presents the application of Zipf's Law (2012), the horizontal axis represents the order of series "r", while the vertical axis represents the constant "k" of that law. The dashed line indicates the division of the keywords into three sets, from the products of the order of series "r" 2 and 8. With this, according to Pao (1978), to the left of the series 2, the keywords key considered "general information" (Corporate social responsibility" and "Sustainable development") and the right of series 8, the words considered "search noise" are concentrated, we have indexed only once or twice.

It follows from the above that the terms contained between series 3 and 7 are close to the characteristics of the set of relevant information in the corpus of analysis. More specifically, Goffman's Transition Point formula came back to a transition point value equal to 12.16, which indicates that the 12th keyword is the one that exerts the transition between sets. The 12th word is located in a group of 5 terms, with a frequency of occurrence equal to 3 (Table 6), being classified arbitrarily in alphabetical order. Therefore, the keyword identified was "Corporate social responsibility reporting".
This finding is significant, as it demonstrates that scientific research in the investigated field presents as its apex, at the present time, the study of an informational source, which concisely communicates information on sustainability, organizational perspectives for value creation, strategies, governance, structures, systems and methods of action (Ardiana, 2021). Such a source, despite being aimed at satisfying the informational needs of external stakeholders, mainly investors and regulators (Ferramosca, 2019), was explored in portfolio studies under various aspects: strategies and styles of information presentation (Elliott et al., 2016), deciding what to disclose (Cucari et al., 2018), analysis of the most relevant points of these reports (Esch et al., 2019), complementary or alternative source to financial reports (Alves et al., 2017), inducing legitimacy and good corporate reputation (Parra-Domínguez et al., 2021), and voluntary disclosure (Li et al., 2021).
The keywords that have the same frequency of occurrence, three repetitions, and occupy the series of order 7 (Table 6) are, respectively: Corporate Governance; Ethics; Financial information and Information to Decision-Making. Words with the same frequency of occurrence (3), because they are located in the same region, have the attribute “[...] greater semantic content and indexing characteristics of the theme to which they are linked” (Mello et al., 2017, p. 63).
4.1.5 Context Categories
The context categories, as previously mentioned, are characterized by their breadth and involvement with the research question and objectives. Thus, based on the descriptive analyzes presented in this pre-analysis, and in line with the objectives of this work, four context categories were established: i) Informational Approaches; (ii) Types of Values; (iii) Corporate Sustainability Categories; and (iv) Decisional Categories.
Once the procedures related to the pre-analysis of the texts are over, the next step consists of exploring the material, identified in the content analysis by carrying out the codifications, linking the codes to the context categories, and subdivision of the context categories into analysis categories, as will be seen in the next subsection.
4.2 Exploration of the material
The exploration phase of the material began with the complete rereading and codification of the texts. This process was marked by the selection, analysis and interpretation of data, using for this purpose, the codification of textual clippings that would help in the identification and meaning of the relationships that guide the objectives of this research (Bardin, 2016).
Coding converts raw data into information, grouping and naming the various textual clippings by similarities, which makes it possible to recognize characteristics in the investigated content. In this sense, the frequency of occurrence of the codes allows the performance of a heuristic analysis, which graphically provides the visualization of the final coding construct, and produces a basis for the elaboration of the analysis categories.
The coding of the articles resulted in 723 different codes, of which the most recurrent are shown in Figure 5. It should be noted that the codes were named, individually, in Portuguese, according to the resource provided by the Atlas.ti software. In that figure, larger and more centralized codes indicate a higher frequency of occurrence in the texts.
Figure 5 mainly highlights 4 codes: "Decision Making"; "Corporate sustainability"; "Disclosure of Sustainable Information" and "Stakeholders".

The first three codes are part of the search strategy used in the bases for retrieving articles, and are directly related to the problem of this research, which is why they appear more frequently. However, it is important to analyze the emphasis given to the "Interested Parties" code. Stakeholders can be defined as any group that has relationships with a particular organization, and that can affect and/or be affected by it (Hawrysz & Maj, 2017). Stakeholders are deeply connected to the research question of the present work, since, in addition to influencing organizational decision-making as a whole (Costa et al., 2014), specifically in the context of corporate sustainability, it is argued that an organization it is an integral part of society, and as such, its value is increased by meeting the needs and expectations of all interested parties (Yang et al., 2020). In this understanding, an organization's value creation is influenced by the way in which the desires and concerns of the various stakeholders are addressed (Bolis et al., 2021). However, some codes referring to interested parties, as they address shareholders and investors, were grouped into categories referring to decision makers.
It should also be noted that the codes referring to the "values" appear in the image, in the background, orbiting around the main codes. This is because, while the codes referring to Information, Decision Making and Sustainability mainly characterized broader approaches or macro-concepts, the codes associated with “Values” show typologies, resulting in more specific groupings, and therefore, smaller ones.
The 723 codes were linked, by thematic adherence, to one of the four context categories ((i) Informational Approaches; (ii) Types of Values; (iii) Corporate Sustainability Categories; and (iv) Decisional Categories). Then, the codes that made up each context category underwent a process of analysis, interpretation and creation of meaning, resulting in the regrouping of these codes into smaller sets, identified by their common characteristics or similarities in content, giving rise to the categories of analysis. Table 8 presents the context and analysis categories resulting from this process.
| Context categories | Analysis categories |
| Informational approaches | Informational Attributes/ Communication/ Information Content/ Disclosure/ Informational Strategies/ Informational Flow/ and Information and Knowledge Management |
| Typologies of values | Environmental Values/ Cultural Values/ Economic-Financial Values/ Ethical-Moral Values/ Managerial Values/ Informational Values/ Personal Values/ and Social Values |
| Corporate Sustainability Categories | Benefits of Sustainability/ Dimensions of Sustainability/ Anthropocentric Focus/ Socially Responsible Investment/ Sustainability Metrics/ and Sustainability Practices |
| Decision Categories | Investment Decision/ Organizational Decision/ Strategic Decision/ Decision Rationale/ and Decision Makers |
The analysis categories reflect the perspectives employed by the literature in relation to the target themes of this investigation. Thus, it appears that the determining characteristic for the grouping of values is their typology. In fact, portfolio studies have focused on the specifics of each type of value. As an example, the study by Parra-Domínguez et al. (2021), who investigated whether the Personal Values of family business managers interfere with the decision to disclose sustainability information.
The informational approaches, in turn, emphasized some roles (Communication, Dissemination and Informational Strategies) that information can play in an organizational context, as well as the qualities (Attributes) and Informational Content necessary for this. Two other recurring topics refer to Information and Knowledge Management actions as an effective support for decision-making, as well as the elements that make up its Flow.
The context of the research, focused on the business environment, shaped the way in which sustainability was approached. Thus, there was a profusion of codes centered on the Sustainability Practices adopted by the company, and on the managerial Benefits provided by them, such as attracting Socially Responsible Investments (ISR). In this sense, the proposition or use of Metrics that show both the company's level of sustainability and the return on value creation provided by it, gained prominence. Still, in relation to sustainability, two antagonistic strands of thought were identified. On the one hand, codes that addressed issues of environmental protection, justice or social equity and balanced economic growth were gathered in the category “Dimensions of Sustainability”. On the other hand, topics that mentioned sustainability, due to the bias of environmental costs and their financial compensation, were associated in the category "Anthropocentric Focus".
Finally, decision making was coded by exploring: its purpose (Investment Decision and Strategic Decision), the environment in which it would be made (Organizational Decision), its grounds (Rationality of the Decision), and by whom it would be taken (Decision Makers). Decision). The categories of analysis, in their multiple nuances, were analyzed and related, with a view to meeting the objectives of the present study, which will be presented below.
4.3 Treatment and interpretation of results
The last step of the content analysis corresponds to the treatment and interpretation of the analytical categories, aiming at identifying and analyzing the relationships between them. At first, we sought to evidence, empirically, the existence of relationships between the categories of informational approaches and value typologies, resulting from the content analysis. This was possible through the investigation of the co-occurrence of the analysis categories, a resource provided by the Atlas.ti software.
Co-occurrence is the simultaneous presence of codes belonging to different analytical categories in the same context unit, assumed here as research excerpts. The use of association as an indicator is based on the postulate that the elements connected in a message are equally associated with the meaning expressed by it (Bardin, 2016). Thus, Figure 6 illustrates the co-occurrence of informational approaches and value typologies, demonstrating the consistent existence of these relationships in the researched literature.
In Figure 6 each category is represented by a different color node, larger nodes express categories that received more emphasis among the studies that make up the portfolio. Furthermore, the nodes of the Informational Approaches categories are linked to the nodes of the Value Typologies through bands. The existence of a band connecting two categories indicates a relationship between them, and the greater the density (width) of the band, the stronger and more constant this relationship.

When observing Figure 6, it is possible to verify that among the informational approaches, “Disclosure”, defined by this study as the act of informing external interested parties, mainly through non-financial reports, actions and practices related to the sustainability of the organization, in order to support decision-making; and the “Information Content”, an approach composed of the elements that are being shared (informed), as they are the most prominent, are the ones that have the most intense relationship ranges with the Value Typologies. The same occurs on the side of the Typologies of Values, in which denser links are formed from the most recurrent values: Managerial and Informational Values. However, it is noteworthy that, despite the volume of occurrence, all Informational Approaches and Value Typologies are related to some degree.
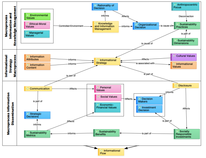
Furthermore, despite the fact that Figure 6 provides a sizing on the volume of occurrence of the categories, as well as the levels of existing relationships between them, it is clear that such relationships can only acquire real meaning when interpreted from the perspective in which they occurred, that is, as a support to the decision-making process in the context of corporate sustainability. Thus, through the analysis of the links shown in Figure 6, in association with the Corporate Sustainability Categories and Decision-Making Categories, it was possible to identify and signify the existing links between Information and Values, in the researched context. This analysis found that these connections occur from three "macroprocesses". The first is characterized by the performance of Information and Knowledge Management; the second for the elaboration of Informational Strategies; and the last, by the Dissemination of Information. It is important to highlight that these macro processes are not static or sequential, but dynamic, multidirectional and interconnected, adapting to different organizational realities. Figure 7, with the aim of providing a better visualization and facilitating the understanding of these relationships and macroprocesses, presents a framework of the main relationships identified in the analysis.

4.3.1 Macroprocess Information and Knowledge Management
In the Information and Knowledge Management Macroprocess, studies address the importance of organizations having Information Management Systems and developing Knowledge Management practices that provide a kind of controlled environment, a space in which information and managerial values referring to their business context are monitored (Phornlaphatrachakorn & Kalasindhu, 2021; Silva & Razzolini, 2021; Vieira, 2014). In this environment, information related to Ethical-Moral Values: respect for employees, minority shareholders, and external stakeholders, in addition to conduct guided by transparency and combating corrupt practices (Fallan, 2015; Hawrysz & Maj, 2017; Vázquez et al., 2013) and Environmental Values: values centered on nature, preservation and environmental justice, environmental awareness and environmental performance (Diddi & Niehm, 2017; Elliot et al., 2016; Ferramosca, 2019) are captured and treated by information systems of the company and shared among the organization's managers (De Klerk & De Villiers, 2012; Leal et al., 2013; Jo & Kim, 2008). This movement aims to contribute to adding value to the company's strategic activity (Cohen et al., 2017; El Haddad et al., 2020) and, more specifically, to support decision-making on which sustainability practices should be implemented or maintained (Vieira, 2014; Yamane & Kaneko, 2021).
Regarding these decisions, Bolis et al. (2021) point out that the rationality adopted in the decision-making process impacts the attitudes of managers, which may result in actions that are contrary to sustainable development. In this way, the company must make efforts to promote and socialize (knowledge management) an organizational culture that supports a decision-making rationale based on collective interests (Esch et al., 2019; Hernandez-Perdomo et al., 2019), seeking to align the company's Managerial Values: Efficiency; Efficiency; Competitiveness; Legitimacy; and Value Creation, Environmental and Ethical-Moral Values (Amor-Esteban et al., 2018; Ardiana, 2021; Ouda, 2021).
Also, in the first macro-process, the organization's sustainability practices, among which the most mentioned are: Fair trade, Voluntary disclosure, Employment insertion of marginalized groups, Environmental risk management policies, and Mechanisms to protect minority shareholders (Cucari et al., 2017; Lock & Schulz-Knappe, 2019; Yang et al., 2020) can assume, based on the rationale used in its implementation, two antagonistic approaches: (i) "Anthropocentric Focus" and (ii) "Dimensions of sustainability".
The Anthropocentric Focus represents a utilitarian approach to sustainability. The commitment of this approach is to maximize the profit of the company's owners, and adherence to sustainability practices aims to explore its potential positive effects, such as reputational gains, social legitimacy of its operations, and access to reserved financial credit to companies considered sustainable (Agyemang & Ansong, 2016; Laine et al., 2017; Vázquez et al., 2013). On the other hand, the focus "Dimensions of sustainability" presents a greater connection with concerns inherent to the different perspectives of sustainability, identified in the texts, mainly, by the dimensions proposed in the Triple Bottom Line (Environmental Preservation, Social Equity, and Balanced Economic Growth). The dimensions of sustainability represent the contemporary paradigm of sustainability, and were the predominant approach of the analysis corpus (Bolis et al., 2021; Silva & Razzolini, 2021; Yamane & Kaneko, 2021).
4.3.2 Informational Strategy Macroprocess
The second Macroprocess refers to the Informational Strategy for presenting information on sustainability. The presentation of sustainability information is recommended using simple, clear, accessible and understandable language for all information users (Li et al., 2021; Parra-Domínguez et al., 2021; Vieira, 2014). Additionally, it is argued that a good information strategy can make investors adopt different rationales in relation to their decisions (Yang et al., 2020). An example of this refers to the research by Elliot et al. (2016) who found that less numbered investors, defined as those with less processing capacity and interpretation of numerical data (Krische, 2018), are more likely to invest in a company, that is, have their investment decision-making altered, through an informational strategy that highlights quantitative information in images and words. This occurs due to issues involving the mental processing of information in less numbered individuals, who attribute affective and positive value to the information presented in this style, which increases their confidence in the information, and their willingness to invest (Ferramosca, 2019).
Informational strategies also encompass strategic informational values (Ababneh & Aga, 2019; Alves et al., 2017; Hyun-Wook & Seon-Young, 2020), referring to whether, what, how much, and what type of information should be reported. Such decisions are supported by information management, taking into account the contents and attributes that information must have to be communicable. The informational contents, in this context, represent the essence of what is being informed (sustainability information, financial or non-financial information, business practices...), while the informational attributes (timeliness, completeness, reliability, testability, compatibility, observability, among others) consist of qualities or requirements inherent to the usability of this information in decision making (Elliot et al., 2016; Fallan, 2015).
It should be noted that the cultural context in which organizations and stakeholders are inserted showed a significant relationship with the creation of informational strategies. This is because issues such as regionalism, religious beliefs, political scenarios and local social norms are characterized as influential drivers of the interpretation of sustainability information, and as such can be explored in the formulation of communication strategies aimed at more conscious decision-making (Bowerman & Sharma, 2016; Cohen et al., 2017; El Haddad et al., 2020; Yamane & Kaneko, 2021).
4.3.3 Macroprocess Information Dissemination
The third macroprocess highlights the execution of the informational strategy through the dissemination of sustainability information. It was verified that the organizations guide this dissemination in two distinct poles, Communication and Dissemination. Such a distinction is made depending on the public for which the information is intended, and ultimately for which decision will be taken.
Communication, as an act of informing internal stakeholders, aims to disseminate information about the company's sustainability actions among its employees (Li et al., 2021). The purpose of this communication is to attract human capital, increase corporate competitiveness and encourage workers to create more value for the company (Tseng et al., 2020). Communicating sustainability practices to employees triggers their personal and social values, creating a kind of synergy that improves the institutional climate, since they feel more satisfied to be inserted in an organization that protects the environment and is concerned with people's being (Chen et al., 2020; Fonseca, 2020; Hawrysz & Maj, 2017).
Disclosure, in turn, is directed to external stakeholders, and its primary function is to support the decision-making of owners, shareholders and potential investors, and to a lesser extent, to meet the legal requirements of regulatory bodies (Homewood, 2005; Johnson et al., 2020; Yang et al., 2020). The disclosure of sustainability information, in the context of the research investigated, occurs through specific reports, which receive different nomenclatures, depending on the country in which they are issued, or the entities that regulate them (Integrated Report, Sustainability Report, CSR, or Non-Financial Report), but which converge in the objective of providing relevant, complementary and additional information to that disclosed by traditional financial reports (Alves et al., 2017; Ardiana, 2021; Parra-Domínguez et al., 2021).
The information made available by these reports makes the company more transparent, and can reduce uncertainties about the company's operating activities, future profits and associated risks (De Klerk & De Villiers, 2012). These uncertainties occur because the separation between ownership and control in publicly traded companies causes informational asymmetries between managers and investors (Hernandez-Perdomo et al., 2019). Thus, with the disclosure of incremental value information, present in sustainability reports, information asymmetries are reduced and shareholders and owners can make better strategic or investment decisions (Bowerman & Sharma, 2016; Yang et al., 2020).
Regarding investment decisions, it should be noted that investors are increasingly aware of the concept of sustainability, and seek to use their investments as a way of expressing their values (Cucari et al., 2017). Such values can be self-centered (Personal Values) or community-focused (Social Values). These investors opt for Socially Responsible Investments, which align financial gain (Economic-Financial Values) with the possibility of voluntarily investing in businesses that contribute to a healthy environment, treat people fairly, and strive to promote peace (Agyemang & Ansong, 2016; Esch et al., 2019; Tseng et al., 2020).
It appears, from the above, that the maintenance of sustainability practices generates managerial benefits, which, potentiated by an adequate informational strategy, go beyond the environmental and social dimensions, producing competitive advantage, increasing business attractiveness, reducing risks, promoting gains reputation, and consequently generating value for the organization (Fallan, 2015; Homewood, 2005; Weston & Nnadi, 2021). These benefits are measured by metrics or indicators, which in the investigated context, gather information that evaluates the company's sustainability, in its multiple dimensions. Therefore, sustainability metrics have the role of structuring and disseminating information on key issues and trends considered relevant to the company's sustainability, supporting decision-makers in a process that is constantly fed back (Alves et al., 2017; Amor- Esteban et al., 2018; Cucari et al., 2017).
Finally, the analysis found that these three macroprocesses are implicitly interconnected by information flows (formal and informal, internal and external to the organization) that, through the use of different channels and actors (Sütöová & Segiňáková, 2018; Silva & Razzolini, 2021; Vieira, 2014), act as guiding threads that disseminate the different types of values, which in the context of corporate sustainability, influence decision-making.
5 FINAL CONSIDERATIONS
The survey results underline the importance of information and values as a basis for organizational decision making. In this sense, the descriptive analysis of the portfolio showed that the literature in the area has been growing steadily. The interest in the subject motivated the development of 4 studies of global scope, in addition to research related to 18 countries, located in 4 continents. The portfolio articles collectively received 1,280 citations, with the most cited article "Diversity of Board of Directors and Environmental Social Governance: Evidence from Italian Listed Companies” by Cucari et al. (2018), which seeks to associate the decision to disclose practices from ESG to the diversity (gender and age) of the composition of the Board of Directors, accounts for 281 of these citations. The most recurrent keyword in the studies, with 10 occurrences was "Corporate social responsibility", while "Corporate social responsibility reporting" (Corporate Social Responsibility Report), was identified through the application of Zipf's Law and Goffman's Transition Point, as the keyword that represents the core of research in this field of investigation. This keyword, added to the terms: Corporate Governance; Ethics; Financial information and Information to Decision-Making (Information formation for decision making), presents characteristics attributed to the set of relevant information of the corpus of analysis.
Furthermore, the findings of the present study reveal that the information and values that support the decision-making process maintain different relationships, in the context of corporate sustainability. Such relationships occur mainly through three macro processes. In the first macroprocess, the organization's environmental, ethical-moral and managerial values are identified, captured and interpreted by the company's information and knowledge management systems, and presented to support decision-making. Decisions at this level may, based on the company's values, have an anthropocentric bias, or be focused on the dimensions of sustainability and corporate social responsibility. The second macroprocess is marked by the definition of the strategy for disseminating information regarding the organization's sustainability practices and actions. The establishment of the informational strategy takes into account cultural and informational values, in view of the public to whom the information is addressed and the objectives of informing it. The last macroprocess consists of the dissemination of sustainability information, that is, the execution of the informational strategy. In this way, the company, when communicating its internal stakeholders about its sustainability practices, acts strategically, activating its personal and social values in them, with the aim of improving the institutional climate and generating value. Disclosure of sustainability information, aimed at investors and regulatory bodies, is also part of the company's information strategy, with the main motivations being to positively influence investment decision-making and comply with rules or regulations. Disclosure, in this context, enhances the benefits provided by sustainable organizational management. The three macro-processes are united by the informational flow, which disseminates among them the values that guide decision-making.
The findings of this study present theoretical contributions. First, it expands the scope of investigation on two influential elements of decision-making: information and values, examining them together, in the interface of corporate sustainability. Second, it reveals that these elements coexist and maintain different relationships in support of the decision-making process, and more, that these relationships can impact the rationality employed by decision-makers in relation to corporate sustainability practices, suggesting the creation of a new research front aimed at deepening understanding the potential impacts of these relationships. Third, it provides a framework that graphically presents and details the various identified relationships, segmented into macroprocesses, visually demonstrating the influences that these relationships exert on decision-making in the context of sustainability.
The results of the study still have potentially important practical implications, as they show that the internal and external stakeholders of the organization have different values, which make them react in different ways to the information communicated by the company. This discovery is useful for companies in decision-making, as it suggests that organizations can benefit from developing strategies for presenting information that are aligned not only with the values of each stakeholder group, but also with the way in which these values are expressed interact with the information. This scenario is not restricted to the scope of corporate sustainability, which extends the findings of this research to other organizational and social contexts.
It is important to highlight that the findings and contributions described herein were only achieved due to the research methods applied in this investigation. The systematic review of the literature made it possible, through a systematized and replicable process, to gather, analyze and interpret the portfolio of studies, enabling the generation of new knowledge, as well as a comprehensive and current synthesis of the investigated area. In addition, for interpretations and inferences, Content Analysis was used, a technique that proved to be adequate and sufficient for the purposes of this research, since it allowed, through its coding and categorization systems, to recognize and classify the various relationships between information and values, describing them and assigning meanings to each one of them.
This research has limitations. Despite trying to be as inclusive as possible, the delimitation of eligibility criteria for studies, as well as the non-use of other possible search bases, does not rule out the possibility that some relevant research was no longer considered in the analysis. Furthermore, the findings of this SLR conform to the biases of its study portfolio, which may have implications for the result.
The identified limitations lead to suggestions for conducting new studies that may remedy them. Among such suggestions, there is the realization of an empirical research that contrasts the results of this review, with findings raised in the national context, providing insights closer to Brazilian reality. In addition, the fact that the informational flows were implicitly detected in the present study opens up space for carrying out research that characterizes which values underlie the informational flows, observing the behavior of these values in relation to development-oriented decision-making of sustainability strategies.
REFERENCES
Ababneh, T. A. M., & Aga, M. (2019). The impact of sustainable financial data governance, political connections, and creative accounting practices on organizational outcomes. Sustainability (Switzerland), 11(20), 5676. https://doi.org/10.3390/su11205676
Aganette, E. C., & Araujo, J. J. (2021). Gestão documental do dossiê funcional de servidores de escolas públicas: Uma revisão da literatura nacional e internacional publicada em periódicos científicos. Revista Informação Na Sociedade Contemporânea, 5, e25996. https://doi.org/10.21680/2447-0198.2021v5n0ID25996
Agyemang, O. S., & Ansong, A. (2016). Role of personal values in investment decisions: Perspectives of individual Ghanaian shareholders. Management Research Review, 39(8), 940-964. https://doi.org/10.1108/MRR-01-2015-0015
Albarracín, D., Johnson, B. T., & Zanna, M. P. (2018). The Influence of Attitudes on Behavior. In I. Ajzen, M. Fishbein, S. Lohmann & D. Albarracín (Eds.). The Handbook of Attitudes (pp. 59). Routledge.
Alves, N., Kassai, J. R., Lucas, E. C., & Ferreira, H. M. G. (2017). Relato integrado e o formato da informação financeira para evidenciar a criação de valor das empresas do programa piloto. Revista Evidenciação Contábil & Finanças, 5(3), 99-122. https://doi.org/10.18405/recfin20170306
Amor-Esteban, V., Galindo-Villardón, M. P., & García-Sánchez, I. M. (2018). Useful information for stakeholder engagement: A multivariate proposal of an Industrial Corporate Social Responsibility Practices Index. Sustainable Development, 26(6), 620-637. https://doi.org/10.1002/sd.1732
Anwar, M. A., Zhou, R., Asmi, F., Wang, D., & Hammad, A. (2019). mapping the evolution of energy‐growth nexus: Synergies and trade‐offs. Journal of Economic Surveys, 33(3), 968-998. https://doi.org/10.1111/joes.12306
Araújo, W. C. O., Silva, E. L., & Varvakis, G. (2017). Fluxos de informação em projetos de inovação: Estudo em três organizações. Perspectivas Em Ciência Da Informação, 22(1), 57-79. https://doi.org/10.1590/1981-5344/2601
Ardiana, P. A. (2021). Stakeholder engagement in sustainability reporting by Fortune Global 500 companies: A call for embeddedness. Meditari Accountancy Research, 31(2), 344-365. https://doi.org/10.1108/MEDAR-12-2019-0666
Bardin, L. (2016). Análise de conteúdo. Edições 70: Almedina.
Bolis, I., Morioka, S. N., Leite, W. K. D. S., & Zambroni-De-Souza, P. C. (2021). Sustainability is all about values: The challenges of considering moral and benefit values in business model decisions. Sustainability (Switzerland), 13(2), 1-19. https://doi.org/10.3390/su13020664
Bowerman, S., & Sharma, U. (2016). The effect of corporate social responsibility disclosures on share prices in Japan and the UK. Corporate Ownership and Control, 13(2-1), 202-216. https://doi.org/10.22495/cocv13i2c1p2
Brin, P., & Nehme, M. (2021). Sustainable development in emerging economy: Using the analytical hierarchy process for corporate social responsibility decision making. Journal of Information Technology Management, 13(Special Issue: Role of ICT in Advancing Business and Management), 159-174. https://doi.org/10.22059/JITM.2021.80744
Brundtland, G. R. (1992). Relatório Nosso Futuro Comum (2. ed.). Fundação Getulio Vargas.
Chen, C. (2006). CiteSpace II: Detecting and visualizing emerging trends and transient patterns in scientific literature. Journal of the American Society for Information Science and Technology, 57(3), 359-377. https://doi.org/10.1002/asi.20317
Chen, G., Wang, B., & Wang, X. (2021). Corporate social responsibility and information flow. Accounting and Finance, 61(2), 2759-2807. https://doi.org/10.1111/acfi.12683
Chen, X., Sial, M. S., Tran, D. K., Alhaddad, W., Hwang, J., & Thu, P. A. (2020). Are socially responsible companies really ethical? The moderating role of state-owned enterprises: Evidence from China. Sustainability (Switzerland), 12(7), 1-19. https://doi.org/10.3390/su12072858
Cohen, J., Holder-Webb, L., & Khalil, S. (2017). A further examination of the impact of corporate social responsibility and governance on investment decisions. Journal of Business Ethics, 146(1), 203-218. https://doi.org/10.1007/s10551-015-2933-5
Costa, A. C. V., Silva, M. E., & Gomez, C. P. (2014). A influência dos stakeholders no processo decisório: Um estudo em uma organização do terceiro setor. Revista do CCEI, 18(33), 1-15.
Creswell, J. W. (2014). Investigação qualitativa e Projeto de pesquisa: Escolhendo entre cinco abordagens. Penso.
Cucari, N., Esposito De Falco, S., & Orlando, B. (2018). Diversity of board of directors and environmental social governance: Evidence from Italian listed companies. Corporate Social Responsibility and Environmental Management, 25(3), 250-266. https://doi.org/10.1002/csr.1452
Davenport, T. H., & Prusak, L. (1998). Ecologia da Informação: Por que só a tecnologia não basta para o sucesso na era da informação. São Paulo: Futura.
Diddi, S., & Niehm, L. S. (2017). Exploring the role of values and norms towards consumers’ intentions to patronize retail apparel brands engaged in corporate social responsibility (CSR). Fashion and Textiles, 4(1). https://doi.org/10.1186/s40691-017-0086-0
El Haddad, P., Bachkirov, A. A., & Grishina, O. (2020). Comparative CSR decision-making in the Middle East: An exploratory study. International Journal of Islamic and Middle Eastern Finance and Management, 14(4), 792-811. https://doi.org/10.1108/IMEFM-01-2020-0017
Elkington, J. (2011). Sustentabilidade - Canibais Com Garfo e Faca. M. Books.
Elliott, W. B., Grant, S. M., & Rennekamp, K. M. (2016). How disclosure features of corporate social responsibility reports interact with investor numeracy to influence investor judgments. International Journal of Laboratory Hematology, 38(1), 42-49. https://doi.org/10.1111/ijlh.12426
Esch, M., Schnellbächer, B., & Wald, A. (2019). Does integrated reporting information influence internal decision making? An experimental study of investment behavior. Business Strategy and the Environment, 28(4), 599-610. https://doi.org/10.1002/bse.2267
Fallan, E. (2015). Explaining the variation in adoption rates of the information content of environmental disclosure: An exploration of innovation adoption theory. Journal of Accounting and Organizational Change, 11(2), 247-268. https://doi.org/10.1108/JAOC-11-2012-0106
Ferramosca, S. (2019). A worldwide empirical analysis of the accounting behaviour in the waste management sector. Waste Management, 88, 211-225. https://doi.org/10.1016/j.wasman.2019.03.041
Fonseca, R. C. (2020). Indicadores de sustentabilidade empresarial de boas práticas para micro e pequenas empresas: análise crítica e framework conceitual (Tese de doutorado). Universidade Tecnológica Federal do Paraná, Curitiba, Paraná, Brasil.
Hawrysz, L., & Maj, J. (2017). Identification of stakeholders of public interest organisations. Sustainability (Switzerland), 9(9), 1609. https://doi.org/10.3390/su9091609
Hernandez-Perdomo, E., Guney, Y., & Rocco, C. M. (2019). A reliability model for assessing corporate governance using machine learning techniques. Reliability Engineering and System Safety, 185, 220-231. https://doi.org/10.1016/j.ress.2018.12.027
Homewood, S. (2005). The impact of the Aarhus Convention on ethical management decision making. International Journal of Management and Decision Making, 6(3-4), 382-392. https://doi.org/10.1504/ijmdm.2005.006562
Hyun-Wook, J., & Seon-Young, B. (2020). Corporate social responsibility and information effect of future earnings. Korean Business Association Convergence Conference, 10(3) 531-552. https://doi.org/10.22821/ktri.10.3.202108.007
Jo, H., & Kim, Y. (2008). Ethics and disclosure: A study of the financial performance of firms in the seasoned equity offerings market. Journal of Business Ethics, 80(4), 855-878. https://doi.org/10.1007/s10551-007-9473-6
Johnson, J. A., Sutton, S. G., & Theis, J. C. (2020). Prioritizing sustainability issues: Insights from corporate managers about key decision-makers, reporting models, and stakeholder communications. Accounting and the Public Interest, 20(1), 28-60. https://doi.org/10.2308/API-19-018
Kitsios, F., Kamariotou, M., & Michael, A. T. (2020). Corporate sustainability strategies and decision support methods: A bibliometric analysis. Sustainability (Switzerland), 12(2), 521. https://doi.org/10.3390/su12020521
Klerk, M., & Villiers, C. (2012). The value relevance of corporate responsibility reporting: South African evidence. Meditari Accountancy Research, 20(1), 21-38. https://doi.org/10.1108/10222521211234200
Krische, S. D. (2018). The impact of individual investors’ financial literacy on assessments of conflicts of interest. Working Paper.
Laine, M., Järvinen, J. T., Hyvönen, T., & Kantola, H. (2017). Ambiguity of financial environmental information: A case study of a Finnish energy company. Accounting, Auditing and Accountability Journal, 30(3), 593-619. https://doi.org/10.1108/AAAJ-02-2015-1961
Leal, W., Filho, Manolas, E., Quelhas, O. L. G. Ç., & FranÇa, S. L. B. (2013). Applying an ethical decision-making model: The case of Avco Environmental. Progress in Industrial Ecology, 8(3), 135-144. https://doi.org/10.1504/PIE.2013.060662
Li, Z., Zou, F., & Mo, B. (2021). Does mandatory CSR disclosure affect enterprise total factor productivity? Economic Research-Ekonomska Istrazivanja, 35(1), 4902-4921. https://doi.org/10.1080/1331677X.2021.2019596
Lock, I., & Schulz-Knappe, C. (2019). Credible corporate social responsibility (CSR) communication predicts legitimacy: Evidence from an experimental study. Corporate Communications, 24(1), 2-20. https://doi.org/10.1108/CCIJ-07-2018-0071
Mello, I. R., Barbosa, K. M. F., Dantas, J. A., & Botelho, D. R. (2017). 25 anos de publicação em auditoria: Análise bibliométrica sob o ponto de vista da Lei de Lotka, Lei de Zipf e Ponto de Transição (T) de Goffman. Revista de Estudos Contábeis, 8(15), 45-65.
Mitchell, R. K., Agle, B. R., & Wood, D. J. (1997). Toward a Theory of Stakeholder Identification and Salience: Defining the Principle of Who and What Really Counts. The Academy of Management Review, 22(4), 853-886. https://doi.org/10.2307/259247
Moraes, L. L., & Kafure, I. (2020). Bibliometria e ciência de dados. RDBCI: Revista Digital de Biblioteconomia e Ciência Da Informação, 18, e020016. https://doi.org/10.20396/rdbci.v19i0.8658521
Ouda, H. (2021). Accounting and politicians: A Theory of Accounting Information Usefulness. In Practice-Relevant Accrual Accounting for the Public Sector. Public Sector Financial Management (pp. 255-306). Palgrave Macmillan, Cham. https://doi.org/10.1007/978-3-030-51595-9_7
Pao, M. L. (1978). Automatic text analysis based on transition phenomena of word occurrences. Journal of the American Society for Information Science, 29(3), 121-124. https://doi.org/10.1002/asi.4630290303
Parra-Domínguez, J., David, F., & Azevedo, T. (2021). Family firms and coupling among CSR disclosures and performance. Administrative Sciences, 11(1), 30. https://doi.org/10.3390/admsci11010030
Phornlaphatrachakorn, K., & Kalasindhu, K. N. (2021). Digital accounting, financial reporting quality and digital transformation: Evidence from Thai listed firms. Journal of Asian Finance, 8(8), 409-419. https://doi.org/10.13106/jafeb.2021.vol8.no8.0409
Picolli, I. R. A., Alberton, A., & Ramôa, C. E. A. (2022). Analyzing the past and prospecting the future: Review and research agenda on social business and its stakeholders. Contextus – Revista Contemporânea de Economia e Gestão, 20, 201-218 https://doi.org/10.19094/contextus.2022.78239
Rokeach, M., & Regan, J. F. (1980). The Role of values in the counseling situation. The Personnel and Guidance Journal, 58(9), 576-582. https://doi.org/10.1002/j.2164-4918.1980.tb00454.x
Scannavino, K. R. F., Nakagawa, E. Y., Fabbri, S. C. P. F., & Ferrari, F. C. (2017). Revisão Sistemática da Literatura em Engenharia de Software: teoria e prática. Elsevier.
Scarano, F. R. (2019). The Emergence of sustainability. In L. Wegner & U. Lüttge (Eds.). Emergence and Modularity in Life Sciences. Springer, Cham. https://doi.org/10.1007/978-3-030-06128-9_3
Silva, R. F., & Razzolini, E., Filho. (2021). O papel da informação sobre sustentabilidade nos processos de tomada de decisão. Revista Metropolitana de Sustentabilidade, 11(1), 99-127.
Sütöová, A., & Segiňáková, S. (2018). Improving information flow for decision making on product quality in the automotive industry. Quality Innovation Prosperity, 22(1), 71-78. https://doi.org/10.12776/QIP.V22I1.1082
Taliento, M., Favino, C., & Netti, A. (2019). Impact of environmental, social, and governance information on economic performance: Evidence of a Corporate ‘Sustainability Advantage’ from Europe. Sustainability, 11(6), 1738. https://doi.org/10.3390/su11061738
Tseng, M. L., Chang, C. H., Lin, C. W., Nguyen, T. T. H., & Lim, M. K. (2020). Environmental responsibility drives board structure and financial and governance performance: A cause and effect model with qualitative information. Journal of Cleaner Production, 258, 120668. https://doi.org/10.1016/j.jclepro.2020.120668
Ucal, M., & Günay, S. (2019). Female employment status: A survey analysis of selected member states of the Arab League. Eurasian Economic Review, 9(3), 373-394. https://doi.org/10.1007/s40822-017-0089-6
Vázquez, J. L., Lanero, A., García, M. P., & García, J. (2013). Altruism or strategy? A study of attributions of responsibility in business and its impact on the consumer decision making process. Economics and Sociology, 6(1), 108-122. https://doi.org/10.14254/2071-789x.2013/6-1/9
Vieira, E. (2014). A percepção da informação e da sua relevância no cenário institucional: Sob a perspectiva de gestores e líderes. Cadernos EBAPE.BR, 12(Especial), 533-552.
Weston, P., & Nnadi, M. (2021). Evaluation of strategic and financial variables of corporate sustainability and ESG policies on corporate finance performance. Journal of Sustainable Finance and Investment, 1–17. https://doi.org/10.1080/20430795.2021.1883984
Yamane, T., & Kaneko, S. (2021). What motivates stakeholders to demand corporate social responsibility: A survey experiment. Sustainability (Switzerland), 13(15), 8313. https://doi.org/10.3390/su13158313
Yang, J., Luo, P., & Tan, Y. (2020). Contingent decision of corporate environmental responsibility based on uncertain economic policy. Sustainability (Switzerland), 12(21), 1-18. https://doi.org/10.3390/su12218839
Zipf, G. K. (2012). Human Behavior and the Principle of Least Effort. Martino Fine Books.