Investigación en Educación
Percepciones de los miembros de la Comunidad Educativa sobre el liderazgo de un director de Pastoral de una Institución educativa privada de Lima Metropolitana
Yaćhachiku ayllu nunankunap mayayninkuna ñawpaninpi pastoral uma huk kikin yaćhachina wasi Limaa malkapćhawpin
Ayotakoteri ashaninkape nampitsisati educativa ayotakotantyari jaoka ikantari pinkatsaripastoral de una institución educativa privada de lima metropolitana
Igenganeegi ira inaigatsi kara ogomentotsipongokë kara okanta ora jitacha obatakagantagantsi kemisantaiganeri jitacha a private educational institution in Metropolitan Lima
Percepções de integrantes da Comunidade Educativa sobre a liderança de um diretor de pastoral de uma instituição de ensino privada da região metropolitana de Lima
Perceptions of the Members of the Educational Community on the Leadership of a Pastoral Principal of a Private Educational Institution in Metropolitan Lima
Percepciones de los miembros de la Comunidad Educativa sobre el liderazgo de un director de Pastoral de una Institución educativa privada de Lima Metropolitana
Horizonte de la Ciencia, vol. 12, núm. 22, pp. 203-218, 2022
Universidad Nacional del Centro del Perú

Recepción: 04 Septiembre 2020
Corregido: 06 Enero 2021
Aprobación: 03 Marzo 2021
Resumen: Esta investigación presenta el análisis del liderazgo de un director de Pastoral de una Institución educativa de Lima Metropolitana. El estudio identifica y describe las funciones del director de Pastoral de una escuela católica en lo referente a la planificación, organización, dirección y control a partir de la revisión de los instrumentos de gestión y entrevistas realizadas. Por otro lado, empleando los estilos de liderazgo desde la gestión educativa tales como: transformacional, pedagógico, distribuido, participativo, directivo, transaccional se pretende describir el estilo de liderazgo del director de Pastoral desde las percepciones de los miembros de la Comunidad Educativa.
Palabras clave: Liderazgo, directores, papel de la religión, organización escolar, papel del director, Ñawpakaa, umakuna, iñikap lulaynin, yaćhanap kamachikuynin, umakaap lulaynin, ayotantyari, pinkatsaripe, papel de la religión, organización escolar, papel del pinkatsari.
Resumo: Esta pesquisa apresenta a análise da liderança de um diretor de pastoral de uma instituição de ensino na região metropolitana de Lima. O estudo identifica e descreve as funções do diretor de pastoral de uma escola católica em relação ao planejamento, organização, direção e controle, com base em uma revisão dos instrumentos de gestão e nas entrevistas realizadas. Por outro lado, usando os estilos de liderança da gestão educacional, como transformacional, pedagógico, distribuído, participativo, gerencial, transacional, pretende-se descrever o estilo de liderança do diretor de pastoral a partir das percepções dos membros da Comunidade Educacional.
Palavras-chave: Liderança, diretores, papel da religião, organização escolar, papel do diretor.
Abstract: This research presents the leadership analysis of a pastoral principal of an educational institution in Metropolitan Lima. The study identifies and describes his functions in a catholic school related to planning, organization, management and control based on a review of administrative instruments and interviews carried out. On the other hand, using the leadership styles from the educational management such as: transformational, pedagogical, distributed, participatory, managerial, transactional, the leadership style of the pastoral principal intended to be described from the perceptions of the members of the educational community.
Keywords: Leadership, Leadership, principals, role of religion, school organization, role of the principal, Tingomi, obatakagantantatsi, paperibasi, kemisantakagantsi, patotagantsi ogomentotsipongokë.
Introducción: Liderazgo desde la espiritualidad
El liderazgo es un tema estudiado en las organizaciones educativas bajo ciertos parámetros y dentro de lo establecido por las teorías de la gestión educativa, pero en muy pocas ocasiones se han generado estudios en los que se aborde el estilo de liderazgo vinculado a la Gestión Pastoral o desde la perspectiva de la escuela católica. Existe información vinculada al tema en investigaciones realizadas por los “grupos de fuente de inspiración cristiana” (Pérez, 2002), es decir, en agrupaciones como los adventistas, mormones, etc.; pero muy poco necesariamente desde la perspectiva de la religión católica.
Esto conlleva a que los términos vinculantes al Liderazgo Pastoral se puedan llegar a confundir con conceptos como Liderazgo Cristiano, Liderazgo Bíblico, Liderazgo Espiritual, etc. Si nos remitimos al Liderazgo Cristiano lo podríamos definir como aquel tipo de liderazgo que inspiran los valores propuestos por Cristo. De hecho, existen autores que mencionan, en el caso del liderazgo cristiano, la existencia de una íntima relación con el liderazgo bíblico ya que “bíblicamente hablando, existe un solo modelo de liderazgo que aprender, es el liderazgo de Cristo: líder siervo y esta clase de liderazgo se aprende teniendo como maestro a Cristo y como libro de texto, la Biblia” (Gómez, 2014, p. 133).
Por la naturaleza de estas instituciones se requiere de presencia religiosa pero dada la crisis vocacional de los últimos años, las congregaciones religiosas han optado por confiar las direcciones y las riendas de las decisiones pedagógicas a los docentes laicos que tienen dentro de sus colegios “en ellos confía, en general, la Iglesia (...) para la trascendente tarea de la formación integral del hombre y la educación de la fe de la juventud, de quien depende que el mundo del futuro esté más cerca o más lejos de Jesucristo”(CIEC, 2015, p.83).
Podríamos decir que progresivamente se ha ido configurando un nuevo estilo de liderazgo pastoral que se evidencia en acciones tanto en las parroquias como en las escuelas, como es el caso de Guatemala donde se considera que “la participación y liderazgo no es sólo un efecto, sino que el propio proceso de participación, genera sentimientos de pertenencia y concordancia que son esenciales en el mantenimiento de los valores de compromiso y responsabilidad comunitaria” (Barrios, 2011, p. 61).
En el caso de las personas responsables o con un cargo específico dentro del acompañamiento de jóvenes o estudiantes existen muchas visiones sobre el liderazgo pastoral y algunas de las investigaciones están vinculadas a la realidad de la iglesia adventista. Se considera que existe una relación estrecha entre la autoridad moral con las características del líder, “En el ámbito pastoral, definidamente se ve influenciado por la vida espiritual del líder. Así́ el desarrollo y la preparación en los pastores en la condición de líderes deben considerar la calidad de relación con Dios y la percepción que se tiene de él”. (Choque, 2014, p. 210).
Esta responsabilidad inspiradora que recae sobre el líder pastoral puede traer también consigo aspectos negativos causando “falta de desarrollo integral de los miembros de iglesia, su pérdida de identidad y sentido de pertenencia (…) y por otro lado, el debilitamiento de su compromiso con el servicio misionero, por un espíritu de crítica, cuestionamiento, indiferencia y desgano”. (Jaimes, 2016, p.23). Esto puede generar conflictos respecto a la intención de captar más personas a su causa.
Por otro lado, existen hasta el momento algunas iglesias que consideran que el liderazgo pastoral se encuentra íntimamente relacionado con el liderazgo transformacional ya que se hace presente un rasgo muy distintivo como la misión de inspirar y formar otros líderes que asuman nuevos retos, “ a pastor whose leadership style is transformational may be more inclined to provide training and development to church leaders who in turn will provide ministry services to smaller groups of congregants”[1]. (Carter, 2009, p. 270).
Por esta razón se podría considerar que el tema de la inspiración hacia los otros es un factor decisivo en el liderazgo pastoral y por esta razón debería contagiar a otros individuos los valores que se pretende llevar a la práctica como un estilo de vida, “the representation and articulation of a value-based vision. It is apparent that Christian values drive pastors’ daily work and cooperation with followers and with members of the congregation” [2]( Rowold, 2008, p. 409).
Estilos y funciones del director desde la gestión educativa.
Por supuesto, no solo se trata de vincular el tema a la perspectiva de la espiritualidad y por este motivo es importante revisar los estilos de liderazgo propuestos desde la gestión educativa. En referencia al liderazgo transformacional, se considera que este tipo de líderes buscan desarrollar conciencia en sus seguidores, lo cual conduce a un incremento de la moralidad y la motivación en sus acciones. El director ejerce su liderazgo transformacional mediante procesos afectivos y cognitivos sobre sus docentes quienes han reconocido en él habilidades para el manejo de la institución educativa. (Martínez, 2014).
Existen otros estilos de liderazgo más vinculados a la gestión educativa, por ejemplo, existe el liderazgo directivo, (Contreras, 2009) que se reconoce como aquel que afecta la participación de docentes y estudiantes en la gestión escolar, en el marco del enfoque político de la escuela y el liderazgo. Este tipo de liderazgo en ocasiones limita el trabajo al aspecto administrativo. Tanto los docentes como los alumnos tienen una escasa y limitada participación en la toma de decisiones de la institución.
Por otro lado, se reconoce al estilo de liderazgo participativo como un aprendizaje organizacional. La organización escolar es un espacio para el conocimiento, por lo tanto, “los docentes con función directiva, deben asumir una ineludible responsabilidad para ejercer un liderazgo que subvierta esquemas de pensamiento, promueva el conflicto cognitivo e incorpore nuevas y diversas formas de acción. Esto implica una necesaria actualización y formación permanente” (Contreras y Molina, 2012, p. 103).
El estilo de liderazgo distribuido y colaborativo son prácticas necesarias que se relacionan entre sí. Las prácticas de liderazgo colaborativo y distribuido tienen un efecto directo en la mejora escolar, en las condiciones de la escuela y en el logro académico de los alumnos (Sammons et al., 2010).
Concretamente el liderazgo colaborativo implica el uso de las estructuras de gobierno y los procesos de organización que empoderan al personal docente y a los estudiantes, estimulando una amplia participación en la toma de decisiones y fomentando la responsabilidad compartida para el aprendizaje de los estudiantes. Promueve activamente el uso de los equipos de liderazgo escolar como un medio para fomentar la mejora de la escuela. (Hallinger y Heck, 2014).
En lo referente al liderazgo pedagógico se centra como plantea Rodríguez-Molina (2011) en “la gestión de los aprendizajes y la mejora de la práctica docente” (p.257). De esta manera, se evidencia la necesidad que el líder preste atención primero al marco que rige la escuela, para luego centrarse en lo referente a los planes de estudios que desarrollan, lo que se realizará en el proceso de enseñanza-aprendizaje y revisar qué acciones se tomarán en cuenta para llevarlo a cabo.
En lo que concierne al estilo de liderazgo transaccional consiste, como plantean Peralta, Olsen, Pezzi y Sanjurjo (2016) en “el intercambio de relaciones entre el líder y los seguidores, basadas en una serie de transacciones que poseen una connotación costo-beneficio” (p.150). Se puede deducir de esta afirmación que el director se asegura de acordar o negociar qué es lo que espera de los actores de la escuela y qué beneficio podrían obtener a cambio. El liderazgo se centra en su persona y es a partir de sus pautas que los miembros de la escuela van desarrollando sus responsabilidades teniendo como objetivo el cumplimiento de las mismas.
Podemos notar que el aporte de los diferentes estilos de liderazgo puede favorecer a una eficiente gestión en el liderazgo pastoral que asuma y tome en cuenta para definir el rumbo de la Institución Educativa. Es claro que todo líder tiene una serie de funciones que cumplir para lograr las metas que tiene prevista la escuela.
Según los autores Borjas y Vera (2008) podemos considerar las siguientes funciones:
Planificación: Camino a seguir según las necesidades.
Organización: Asignación de responsabilidades.
Dirección: Motivación y orientación a los miembros de la escuela.
Control: Impedimento de errores para el cumplimiento de objetivos.
Podemos notar que existe un ingrediente adicional en lo concerniente al liderazgo de un director de Pastoral ya que no solo se requiere que tenga ciertas habilidades desde los estilos propuestos en la gestión educativa, sino que además debe resultar ser un referente desde la perspectiva de la congregación de la que depende o grupo religioso que lo regenta.
Los religiosos concretamente de la congregación que será investigada consideran a este líder como el responsable principal de mantener el espíritu de su misión. “La obra educativa debe contar con una dirección de pastoral y un equipo de animación pastoral, que se constituyan en el centro inspirador de los demás estamentos del colegio para hacer realidad la pastoral como centralidad” (Arnaiz, 2017, p. 241).
Metodología:
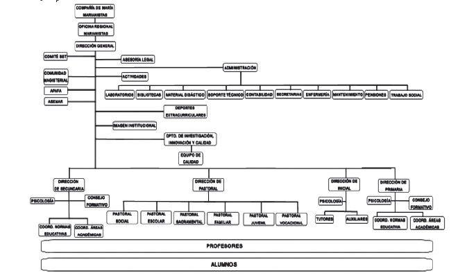
La presente investigación es un estudio cualitativo descriptivo que emplea estudio de caso ya que existe una particularidad específica en el sujeto de investigación. Yin (2003) considera a este método de estudio como una investigación empírica que estudia un fenómeno actual dentro de su contexto real, en este caso el análisis de las percepciones de la Comunidad Educativa acerca del liderazgo del Director de Pastoral de un centro educativo particular ubicado en el distrito de San Isidro. Este colegio pertenece a una congregación católica que creó la Dirección de Pastoral como estamento importante dentro del organigrama de todas las obras educativas que patrocinan. Esta variable de liderazgo no existe en todas las escuelas católicas bajo la denominación de director sino más bien bajo la modalidad de coordinador.
Objetivo general: Analizar el liderazgo de un director de Pastoral de una Institución educativa de Lima Metropolitana.
Objetivos específicos:
● Identificar y describir las funciones del director de Pastoral de una Institución educativa de Lima metropolitana a partir de la revisión de los instrumentos de gestión y las entrevistas realizadas a los miembros de la Comunidad Educativa.
● Describir el estilo de liderazgo del director de Pastoral de una Institución educativa de Lima metropolitana desde las percepciones de los miembros de la Comunidad Educativa.
Los miembros de la Comunidad educativa, por su finalidad (Stake, 1998), son un caso de tipo instrumental, pues a través de ellos se busca obtener mayor información y construir una teoría sobre un tema de investigación, en este caso el estilo de liderazgo del Director; y por su propósito, según Merriam (1988) es una investigación descriptiva, ya que se pretende dar un informe detallado y descriptivo sobre las diversas apreciaciones y opiniones de la Comunidad Educativa sobre aspectos importantes de un fenómeno, en este caso particular, las percepciones sobre el liderazgo del Líder Pastoral.
Por otro lado, dicha investigación se llevará a cabo con una muestra de 9 miembros de la Comunidad Educativa entre los que se encuentran: Una Directora de Nivel, un docente de nivel inicial, un docente de nivel primaria, un docente de nivel secundaria, un miembro del Equipo de Pastoral, un miembro del personal de mantenimiento, un miembro del personal administrativo, una madre de familia y un estudiante del nivel secundaria.
Para el recojo de información se ha previsto utilizar la técnica de la entrevista, la cual será semiestructurada, puesto que estará compuesta por un listado de temas o preguntas abiertas que se podrán modificar, adecuar o incluso ampliar si el investigador así lo considera; puesto que las preguntas adicionales le permitirán precisar ciertos conceptos y obtener mayor información (Hernández, Fernández y Baptista, 2014). Asimismo, se ha considerado tomar en cuenta la revisión de los documentos institucionales de la escuela privada, donde se consideren las funciones del director.
La ubicación en la que se encuentra en el organigrama es privilegiada ya que se ubica en el mismo nivel de una dirección académica. Por medio del análisis documental y las entrevistas se identificará y describirá sus funciones según el modelo propuesto por Borjas y Vera (2008). Por otro lado, se analizará las percepciones de 9 miembros de la comunidad educativa a través de la entrevista semi estructurada con la finalidad de describir el estilo de liderazgo del director de pastoral.

Resultados
Para el proceso de análisis de la información recolectada se ha previsto tomar como modelo de análisis de contenido a Flick (2004). Para ello, se procederá primero a transcribir los datos recogidos de las entrevistas para después poder armar y etiquetar las categorías temáticas que luego serán organizadas, construyendo una matriz que va a permitir establecer diversas relaciones e interconexiones entre categorías y temas que finalmente se analizarán.
Por medio de una matriz de análisis identificamos y describimos las funciones del director en torno a la propuesta de Borjas y Vera (2008) empleando el Manual de Organización y Funciones de la I.E. y el Plan Global de las Obras Educativas de la Congregación de la que depende la escuela investigada.
Sobre las funciones del director.
| Funciones del director | Manual de organización y funciones | Plan global de desarrollo de las obras educativas |
| Planificación Según Borjas y Vera (2008) permite marcar el camino que se deberá seguir, considerando las necesidades de todos los actores de la escuela | Capacitar y velar por el crecimiento humano-espiritual de la comunidad educativa. Planificar, organizar, dirigir y evaluar las jornadas, retiros espirituales, talleres, celebraciones litúrgicas y de los sacramentos de: Reconciliación y Eucaristía. Organizar cursos de profundización de la experiencia de fe. Organizar y ejecutar los proyectos y acciones concretas de proyección social. Sensibilizando y motivando a toda la Comunidad Educativa. Propiciar la capacitación de la Comunidad Educativa sobre los Evangelios para conocer y vivir según el modelo de Jesús, así como también promover el trabajo de valores cristianos con los alumnos(as). Reunirse con los diversos estamentos, tales como el Consejo Directivo, Consejo Formativo, coordinadores(as), tutores(as), profesores(as), personal administrativo y de apoyo mantenimiento. | Diseñar, elaborar y aplicar el plan pastoral con la participación de todos los miembros de la comunidad educativa. Promover vocaciones Iaicas y religiosas para la familia Marianista. Proyectar a la comunidad, con espíritu solidario y de servicio para los pobres y necesitados, en un compromiso planificado para el desarrollo y el despertar de 1la conciencia social. Transmitir nuestro carisma, como un estilo de vida válido para vivir el Evangelio en los tiempos actuales, a través de proyectos claros y de largo plazo para evangelizar y desarrollar a la comunidad marianista del Perú. Crear comunidades de fe en todos los niveles de la Familia Marianista y facilitando su inserción en las CLM. |
| Organización Se define como la asignación de tareas que establece el director a los miembros de la escuela (Borjas y Vera, 2008). | Formar catequéticamente a las parejas guías (PP.FF.) como animadores de la Primera Comunión. Formar animadores y asesores para los grupos infantiles y/o juveniles. Apoyar y orientar a los PP.FF. en sus relaciones familiares. | Preparar a “la comunidad educativa para cumplir la misión con gran espíritu de fe a través de talleres, seminarios, retiros, cursos especializados, etc. Capacitar al personal docente en el rol del laico en la nueva evangelización y en la preparación para alcanzar el perfil axiológico y apostólico del docente Marianista y contrastando los resultados con las Características de la Educación Marianista, por medio de una evaluación permanente. Realizar talleres de difusión, jornadas, retiros, actividades de integración y acciones que favorezcan la participación efectiva de la comunidad educativa en las tareas apostólicas. Preparar a “la comunidad educativa para cumplir la misión con gran espíritu de fe a través de talleres, seminarios, retiros, cursos especializados, etc. |
| Dirección Según Borjas y Vera (2008) plantean que el director es el encargado de orientar a los miembros de la organización en la ejecución de sus responsabilidades. | Ser agente evangelizador. Promover la formación comunidades de Fe. Ofrecer a todos los miembros de la Comunidad del María Reina Marianistas situaciones de encuentro donde se pueda vivir la fe, en celebraciones y encuentros comunitarios. | Involucrar las actividades pastorales en el currículo y evaluar la formación valorativa y las experiencias de sentido de vida en el centro por medio de un Currículo Evangelizador. Promover el sentido de vida y de pertenencia eclesial entre todos los miembros de la comunidad educativa. Promover el diálogo entre la fe y la cultura y reflexionar sobre los elementos presentes en la cultura que distorsionan los valores y aquellos que los fortalecen. Interpelar las ciencias a la luz de la fe, poniéndolas realmente al servicio del perfeccionamiento del ser humano y capacitar permanentemente al personal docente para afrontar los nuevos retos en materia curricular. Formar en actitudes y capacidades que permitan la participación comprometida con la vida, la conservación, el desarrollo comunitario y la convivencia según la doctrina social de la Iglesia. Animar nuestro ambiente con signos de familia, con muestras de amor y reconciliación fraternos que nos hagan ser testimonio permanente de un pueblo de santos. Anunciar a Cristo y presentar a María como nuestra madre modelo de virtudes. |
| Control Se plantea que es el director quien proporciona una retroalimentación a los actores de la escuela, con la finalidad de lograr una mejora (Borjas y Vera, 2008). | Coordinar, organizar, llevar a cabo y evaluar las experiencias de misión. | Revisar los programas curriculares y los materiales educativos, verificando sus contenidos formativos y la axiología que subyace en ellos. Establecer vínculos para la promoción, colaboración e intercambio con los diversos centros de espiritualidad Marianista. |
A continuación, describiremos las funciones del Director de Pastoral empleando las entrevistas semiestructuradas. Lo primero que debe quedar claro serían las tareas del director y si los miembros de la Comunidad Educativa tienen una noción clara de las competencias del cargo que ostenta, por este motivo un miembro del Consejo Directivo y un miembro del personal de mantenimiento comentan:
Bueno, él tiene que orientar todo el plan de capacitación y formación espiritual, el acompañamiento tanto al personal docente, al personal de mantenimiento, de administración. Trabaja como parte de los consejos formativos, da su punto de vista, acompaña a las familias, organiza los equipos pastorales, participa del Consejo directivo viendo las políticas y viendo también la parte de capacitación docente en el área que le corresponde, pero también propone diferentes ideas para la mejora continua. (E02)
Lo que yo percibo es que hace que los alumnos sean más humanos ¿no? Con las donaciones, con las canastas que enviamos a los más pobres. Con estas charlas, lo que es primera comunión, lo que es bautizos, eso se está profundizado, o por ejemplo cuando nosotros tenemos estos retiros como equipo que son importantísimos para nosotros. (E07)
Respecto de la planificación como la ruta que se deberá seguir como institución, considerando las necesidades de todos los miembros de la comunidad educativa es interesante mostrar que cada uno de los entrevistados tienen una noción relativa de cómo se establecen los planes propuestos por el Equipo Pastoral. En este caso declaran un miembro del equipo de Pastoral y una madre de familia sobre la propuesta de planificación.
Nosotros normalmente nos juntamos ahora en octubre, nos sentamos y vemos el siguiente año, incluso nos hemos adelantado a veces en el tema de objetivos estratégicos, hemos tenido jornadas largas, así como un martes nos hemos ido con alumnos, otra vez un martes nos hemos quedado en jornada completa para ver problemáticas y a partir de eso plantear nuestros objetivos. Yo creo que también pastoral tiene sus propios objetivos estratégicos como dirección y los revisamos y los analizamos y siempre los hacemos de manera conjunta para planificar. (E03).
Tiene un plan de trabajo, también se fortalece con sus jornadas, su plan de trabajo donde ellos hacen un cronograma de actividades durante el año. Lo que sí me ayudó y yo siempre digo que me llevo muy bien del colegio es "no se trata de ayudar o mandar, por decir, una caja de víveres y ahí quedó, no. La motivación es esa familia para ayudarle, aunque sea con un poquito y que eso se parte para que empiecen un trabajo. (E06).
En los concerniente a la organización como la distribución de tareas que establece el director a los miembros de la institución educativa debemos aclarar que este modelo organizativo se encuentra declarado en el Proyecto Educativo Institucional sobre la estructura de la Pastoral Educativa. Existe bastante claridad en los entrevistados sobre los estamentos existentes vinculados a la formación espiritual de los miembros de la Comunidad Educativa.
La organización son las etapas de la pastoral escolar. De 1er grado a 5to de secundaria nos juntamos los viernes al final de día para hacer algún tipo de lo que llamamos encuentros. Entonces, generar estos espacios de encuentro los días viernes con los niños más pequeños a los más grandes. Está Minet 1 y 2, Chami, Faustino 1 y 2 y pastoral juvenil. (E03)
Claro, por ejemplo, hay varios sábados que he venido. Están los ómnibus y se van. Sé que se van de jornada, se que van a visitar a personas de bajos recursos ¿no? Si he visto eso. (E07)
Referente a la dirección el líder evidencia el horizonte hacia el que van orientar a los miembros de la organización en la ejecución de sus responsabilidades y de la misión común o en este caso puntual lo concerniente a la difusión del carisma de la congregación. Como podemos identificar en el Manual de funciones el líder debe ser agente evangelizador, promover la formación comunidades de fe y ofrecer a todos los miembros de la Comunidad Educativa situaciones de encuentro donde se pueda vivir la fe, en celebraciones y encuentros comunitarios.
Yo creo que su responsabilidad mayor son sus habilidades que giran alrededor de fomentar la espiritualidad marianista, los valores, la educación en valores. Yo creo que fundamentalmente está ahí su tarea y ahí es donde él siempre se mueve, en las actividades que él organiza y delega, en fomentar la formación de valores en los diferentes niveles. (E01)
Animar ¿no? Animar y asegurar que el colegio viva esta misión de ser en clave pastoral y con eso todo lo que significa ¿no? Se mueve en todos los espacios desde el consejo hasta las coordinaciones. Sé que participa también del consejo formativo de Primaria y Secundaria a veces, pero yo resumiría en animar y asegurar esta experiencia. (E03)
Para tener claridad acerca de la eficiencia de las acciones pastorales se están llevando a cabo es importante realizar y guardar cierto control con la finalidad de ofrecer una retroalimentación a los miembros de la escuela, con el objetivo de lograr una mejora. En este sentido los entrevistados comparten lo siguiente:
No, no de manera formal me parece. Solamente con inicial, de manera formal, no. Creo que lo ha hecho en grupos, en reuniones más grandes, con todos los niveles, con los docentes, pero en inicial me parece que nunca ha habido una retroalimentación específicamente de alguna actividad de nivel. (E01)
En el equipo de pastoral no está la costumbre continua de hacer una evaluación del cierre de actividades, pero, parcialmente, lo recordamos y hacemos un balance que cómo nos fue en la actividad que terminamos y, a nivel general, a nivel docente, a inicio y a principio de año se hace una contextualización básica de cómo estamos y a dónde queremos llegar. (E04).
Pese a que se trata de un colegio acreditado internacionalmente y que esto implica tomar en cuenta el aspecto de la evaluación de las actividades ejecutadas, aparentemente esta acción es una de las más débiles en opinión de los entrevistados. En lo concerniente a la capacidad de resolución de problemas del líder ellos comentan lo siguiente:
Respecto a problemáticas que están viviendo los docentes, de vez en cuando las comenta en reuniones, poco a poco, para ver qué podríamos hacer ¿no? o cuál debe ser la mirada porque no podemos cerrarnos, la pastoral no puede estar desligada de la situación problemática que están pasando, que estamos viviendo sino todo lo contrario. Sin decirlo, sin estar poniendo el dedo en la llaga, somos conscientes de que hay situaciones que están pasando. Ahora, también han habido situaciones problemáticas propiamente de equipo como que se resuelve mucho más rápido, de manera, más natural. Entonces, siento que no termina siendo un problema. (E03)
Está preparado para el cambio, preocupado por tener puentes, atender las necesidades de todos. Me parece que eso implica que todos estén contentos con superiores, generales, responsables, pero sé que nadie es completamente aceptado por todos. Yo se que hay personas que también lo critican como también hay personas que lo felicitan por su trabajo. (E04)
Podemos notar que por lo general los problemas que implican situaciones conflictivas internas entre los actores de la Comunidad educativa de la institución llegan a oídos del Equipo de Pastoral y en sus reuniones se pretende dar solución a los mismos. Por otro lado, se comenta que el líder es bien considerado entre los Superiores Generales de la Congregación en la que trabaja y que se encuentran satisfechos con la obra realizada.
Sobre el estilo de liderazgo del director:
En esta parte de la investigación describiremos a través de las entrevistas el estilo de liderazgo del director desde la perspectiva de los modelos de gestión educativa. Cuando nos referimos al estilo distribuido debemos tomar en consideración si el director, más allá de su propio equipo de trabajo tiene una mirada de trabajo en equipo. Desde esta práctica los entrevistados comentan:
Creo que sí. Bueno, el también participa en distintos consejos formativos de los niveles entonces está cercano no sólo desde la parte pastoral sino también en el día a día en la problemática de cada nivel y eso creo que nos acerca, nos acerca un poco al que esté al tanto un poco a las necesidades y la realidad. (E02).
Creo que intenta involucrar a toda la comunidad educativa, pero no sé si lo logra del todo porque no solamente es invitar sino, también, es inspirar, también es conectar con el resto del personal y eso lo logra un líder que jala, que mueve, que convoca. Acá, me da la impresión que sucede por respeto, por lo que representa, por el puesto que tiene, pero no logro sentir que sea su persona la que inspira, la que refleja esa conexión que debe haber. (E05).
Por otro lado, podemos considerar un liderazgo distribuido si el director fomenta la participación de todos los actores de la escuela, más allá de su equipo de trabajo, es decir, si involucra a todos los miembros de la Comunidad Educativa en la misión común como institución.
Por ejemplo, si nos vamos a hacer algún tipo de ayuda o reconstruir algo o arreglar algún tipo de hogar o institución educativa que necesite nuestra ayuda, nos permiten o se nos da la apertura para que nosotros nos organicemos o nos agrupemos en lo que podamos colaborar. De esa forma, que son pequeñas encargaturas, pero que finalmente hace que la tarea salga bien ¿no? Cada uno trabajando en su rol, pero en equipo a la vez. (E01).
Ahora, se está procurando la participación de los profesores como encargados de los viernes pastorales, pero se procura que los profesores sean los que propongan actividades, sean los que desarrollen incluso las actividades que ellos proponen, siempre con la coordinación del responsable. Entonces, es un modo de vincularlos, de hacerlos parte y no solo decirle "oye, eso es lo que tienes que hacer" , una participación mucho más simple, que procura ir más allá. Hay gente que les gusta, hay gente que le cuesta, hay gente que quisiera descansar un poco porque es viernes ¿no? pero, en general, creo que está esa mística en el colegio por lo menos ¿no?.(E03)
En lo referente al estilo de liderazgo pedagógico comprendido como aquel que aporta a la mejora de la practica docente haciendo énfasis en los procesos de enseñanza- aprendizaje que se ejecutan en la escuela podemos notar que existen miembros del equipo de Pastoral que no necesariamente pertenece a la Coordinación de Educación Religiosa, este dato llama la atención incluso de los miembros del mismo Equipo Pastoral:
Creo que es uno de los puntos débiles que tenemos porque la pastoral y la coordinación de educación religiosa no caminan juntas necesariamente ¿no? Hay bastante independencia entre ellas. En alguna reunión de corte marianista se han quedado sorprendidos de que los profesores de Religión no sean parte del equipo de pastoral, esa es una de la cosas que podría replantearse mejor cuando en la mayoría de colegios sucede lo contrario, los primeros integrantes de grupo pastoral son los profesores de Religión, acá no pasa lo mismo y hay cierta distancia que cada uno trabaja de forma independiente y creo que, hasta me da la impresión de que, Pastoral, no mira tanto el tema educativo, curricular como sí sucede con el tema de las actividades pastorales. (E04).
A nivel espiritual imagino. Por pastorales y dialogando en lo que puede con el curso de Religión, digo lo que puede porque lo único que llega al curso de Religión son directivas. Hay que hacer esto, hay que hacer lo de acá, pero no recuerdo habernos sentado a discutir o armar un plan con él. (E05).
Acerca del estilo de Liderazgo Directivo que se reconoce como aquel que en ocasiones limita la participación de docentes y estudiantes en la gestión escolar, en el marco del enfoque político de la escuela, ya que decide desde su puesto sin necesariamente buscar los comentarios o sugerencias de la comunidad educativa y que en ocasiones se muestra poco flexible a los cambios los entrevistados comentan lo siguiente:
Promueve cambios si yo veo que hay un espíritu de innovar de ir probando diferentes alternativas de no seguir siempre haciendo lo mismo si no también de reflexionar sobre si lo que venimos haciendo tiene sentido o no y si se ajusta de repente al tiempo, a las necesidades que van apareciendo. (E02)
Yo creo que es más flexible para situaciones imprevistas, sabe acomodarse a situaciones que no han sido vistas con anticipación y puede adaptarse a solucionarlos según las circunstancias, según el área académica, según la situación. Creo que tiene capacidad de adaptación al cambio, que ha promovido cambios. Antes no había un curso de formación en la fe para profesores y mirando la necesidad de que haya estándares de formación, sobretodo, en el área de pastoral, hay cursos de espiritualidad para los profesores, entonces, si se han hecho cambios, de manera progresiva, que poco a poco, se han ido afianzando. (E04)
En el caso del liderazgo participativo en una situación ideal busca involucrar a la mayor cantidad de miembros de la comunidad educativa. Dentro de los modelos de gestión pastoral existen algunos estamentos que son decisivos para contar con una gestión pastoral efectiva. A estos niveles de organización se les reconoce como: “Ámbito organizacional, ámbito pedagógico-curricular-evangelizador, ámbito familia y comunidad, ámbito acompañamiento espiritual, ámbito misionero y compromiso social”. (Huamaní, 2019, p. 21).
Por otro lado, como hemos comentado líneas más arriba existe una organización de la estructura de la Pastoral declarada en el Plan Global de las Obras educativas Marianistas (2019) y en el Proyecto Educativo Institucional, que incluye a
la Pastoral Escolar, Juvenil, Familiar, Con el Personal y la Vocacional como eje transversal, por este motivo podemos ver declaraciones de una madre de familia y un estudiante quienes comentan lo siguiente:
La comunidad de madres nos reunimos los miércoles, 2 veces al mes, durante todo el año. Nuestra comunidad se llama “Amor, fe y misión” y está a cargo mío y de mi compañera Loreto. Entonces, ahí aprendemos a orar, nos dan tema, desarrollamos un librito que tenemos de las comunidades, hacemos labor social, nuestra jornada para ir conociéndonos más y conocer más ¿no? Tenemos jornadas 2 veces al año y nuestra labor social también, donde participamos directamente con las personas que estamos yendo a ayudar, apoyar, entonces, es un contacto directo, vivencial ¿no? (E06)
A nosotros nos llaman para ser catequistas de los niños más pequeños, por ejemplo, los de la Primera comunión, yo tengo 14 años y me encargo de un grupo de niños de tercer grado que se están preparando para la Comunión. (E09)
Algunas de las cualidades del líder transformacional son: la influencia en el docente ya que la Comunidad Educativa observa al directivo como un modelo, le atribuyen autoridad, tiene ascendencia personal y seguridad. Cuenta con autoridad moral para exigir las cosas. Es flexible en sus decisiones, emocionalmente equilibrado y perspicaz ante las dificultades a solucionar. Para lograrlo es importante el factor de la inspiración y motivación del líder para de esta manera generar comunidades de aprendizaje o coaching entre pares.
Para mi algo nuevo fue este curso de identidad Marianista que tuvimos. Eso fue el año pasado, cada 2 semanas tuvimos una reunión en la mañana de 1 hora. Eso eran los jueves me parece, jueves temprano. Entonces, eso para mí fue algo muy importante porque te da una visión ¿no? Te da una charla orientada como persona, no tanto como trabajador que sí hubo puntos, pero más como persona ¿no? Como puedes desarrollarte, cómo puedes tener los pasos indicados para ser una pareja responsable, todos esos aspectos me han ayudado bastante. (E08)
Se forman equipos de trabajo en las áreas de pastoral, se le dan responsabilidades a personas que lo asumen solas y que se formen con equipo de profesores que lo van acompañando, eso creo que todavía no ha llegado a nivel de coaching o acompañamiento entre pares, no lo veo. Se trabaja mucho la delegación de tareas, se encarga la responsabilidad de celebración de liturgia de pastoral escolar de secundaria o de inicial, pastoral social o se delegan eso a personas individuales, ciertas personas, van formando un equipo que le acompañe y que lo desarrolle, no me refiero a coaching sino a un equipo de trabajo. (E04).
En el caso del estilo de liderazgo transaccional consiste en una serie de transacciones que poseen una connotación costo-beneficio entre el Directivo y la Comunidad Educativa. De alguna manera el director se asegura de acordar qué es lo que espera de los actores de la escuela y qué beneficio podrían obtener a cambio. Esto evidencia si los miembros de la escuela actúan por una motivación intrínseca hacia el tema pastoral o buscando un beneficio específico. Acerca de este aspecto recogimos las siguientes impresiones:
Hace tiempo tuve un problema y me ayudó bastante el colegio. Ahí en mi barrio había una loza deportiva en la que yo jugaba fulbito, pero con el tiempo se llevaron los arcos. Entonces, los vecinos la comenzaron a usar como cochera. Entonces, yo comencé a hacer publicaciones en el Facebook, me ayudaron algunos compañeros y algunos amigos del barrio y ya pues comenzamos a avanzar y justo el colegio me donó unos arcos y los llevé allá. Como que él sabía de la situación y se acercó a conversarme, a darme el apoyo y para mi eso es importante ¿no? (E08)
El beneficio que le encuentro de trabajar en Pastoral (yo tengo sólo 4 horas y soy responsable de la etapa de Chami), es que puedo colaborar en más obras sociales, y estar al tanto de la ayuda que se da a muchos lugares, puedo aportar con ideas y sugerencias para la labor social que se realiza dentro y fuera del colegio. Otro beneficio real, es que como soy responsable de una etapa, y tengo pocas horas a cargo, percibo un pequeño ingreso por la responsabilidad que esto genera en mi carga laboral. (E05)
Podemos evidenciar que resulta complicado ubicar en un solo estilo de liderazgo al Director de Pastoral ya que dentro de sus funciones y capacidades cubre muchos aspectos vinculados a los estilos propuestos desde los modelos de gestión educativa; esto implica un reto porque estaríamos hablando de un estilo de liderazgo que empieza a constituirse.
Conclusiones
El liderazgo pastoral del director de la institución educativa privada en cuestión es muy importante porque no solo es una fuente de inspiración para los actores de la escuela, sino que también cuenta con el respaldo de su congregación y con un esquema de organización bastante claro desde el Plan global de educación de su congregación y el Proyecto Educativo Institucional. En lo concerniente a la función de planificación se puede evidenciar que existe un esquema, un plan de trabajo, una calendarización previa de las fechas y celebraciones dado que como organización existe un esquema claro de cómo están distribuidos los niveles de la pastoral y la forma en cómo se delega el trabajo, la participación y ejecución de las mismas recae sobre los docentes y en algunos casos por los estudiantes. Referente la dirección podemos decir que sí existe un plan de formación y una misión común como un colegio que se considera “una escuela en clave pastoral”. Respecto al control este es el aspecto más débil dentro de sus funciones ya que no se lleva a cabo una retroalimentación efectiva y no se evalúan claramente las actividades propuestas.
Sobre las descripciones acerca de los estilos de liderazgo del director, en el caso del distribuido y colaborativo se puede evidenciar que intenta involucrar a toda la comunidad educativa y que participa de los distintos Consejos Formativos de la Institución Educativa, cuenta con un equipo de pastoral conformado por docentes, también se puede verificar que permite la participación de los profesores de otras áreas académicas para que puedan colaborar con la formación espiritual de los estudiantes en los viernes de pastoral. Esta última iniciativa cuenta con el respaldo desde las percepciones de los docentes, pero también cuenta con algunos detractores.
Referente al estilo transformacional también se puede concluir que el líder es una persona que aplica el coaching entre pares sin tener certeza que lo hace y que tiene autoridad moral para exigir lo concerniente al tema espiritual e inspira con sus acciones. En el caso del estilo transaccional no necesariamente se aplica ya que no todos los actores de la escuela reciben o exigen un beneficio por la labor ejecutada, se trata más de un compromiso con la institución y su crecimiento espiritual. Podemos concluir que se trata de un estilo de liderazgo transformacional con algunas características del estilo distribuido.
Recomendaciones
Es interesante poder verificar el interés de las instituciones educativas católicas por contar con un responsable del desarrollo espiritual de su comunidad educativa. Consideramos que sería importante apostar en las escuelas católicas por invertir económicamente en modificar sus coordinaciones de Pastoral por Direcciones de Pastoral revisando siempre la banda salarial, las competencias y responsabilidades asignadas desde el manual de organización y funciones.
Dada la similitud del liderazgo pastoral con el estilo transformacional sería importante desarrollar una investigación enfocada desde ese estilo. Esta afirmación la hacemos dado que una de las características del liderazgo transformacional es el carisma y se entiende que en las congregaciones católicas se trabaja en torno a un carisma religioso, quizás se podrían encontrar elementos en común.
Consideramos importante aclarar los términos de funciones y estilos de liderazgo en los planes globales documentos institucionales de las escuelas sobre lo que se espera del líder pastoral. Existe mucha inspiración respecto del ejercicio del liderazgo, pero muy poca investigación.
Construir el concepto de estilo de Liderazgo Pastoral que podría ser el resultado del vínculo entre el liderazgo espiritual y el estilo transformacional. Capacitar y preparar a los docentes que cumplan con este perfil para formar un grupo de líderes Pastorales.
Referencias
Arnaiz, J. (2017). Ser para educar, educar para ser. PPC Editorial.
Barrios, S. (2011). Liderazgo y participación de los integrantes de la Pastoral Social en la Parroquia Santo Hermano Pedro del municipio de Chinautla, departamento de Guatemala durante el proceso del Ejercicio Profesional Supervisado -EPS. (Tesis de Licenciatura, Universidad de San Carlos).https://url2.cl/pqF4w
Borjas, F., Vera, L. (2008). Funciones gerenciales del director de las escuelas bolivarianas. Revista Negotium, 4 (11), 70-103. http://www.revistanegotium.org.ve/pdf/11/Art4.pdf
Carter, J. (2009). Transformational leadership and pastoral leader effectiveness. Pastoral Psychology, 58(3), 261-271. https://www.researchgate.net/publication/226030655_Transformational_Leadership_and_Pastoral_Leader_Effectiveness
Choque Fernández, J. (2015). Naturaleza y dimensionalidad de la relación de las variables estilo de liderazgo y desarrollo espiritual en los pastores adventistas en Lima metropolitana. Apuntes Universitarios. Revista de Investigación, 5 (2),197-212. https://apuntesuniversitarios.upeu.edu.pe/index.php/revapuntes/article/view/237
Compañía de María Marianistas Oficina de Educación. (2019). Plan Global de desarrollo de las obras educativas Marianistas del Perú 2019-2023. Ediciones Serral.
Contreras, A. & Molina, N. (2012). Docentes con función directiva en Liceos Bolivarianos como promotores de aprendizaje organizacional: necesidades de formación. Educación 21 (41), 101-125. http://revistas.pucp.edu.pe/index.php/educacion/article/view/2901/2828
Contreras, B. (2009). Liderazgo directivo en la gestión escolar desde el enfoque político de la escuela. Revista Educación. 23 (34), 55-72. http://www.revistas.pucp.edu.pe/index.php/educacion/article/view/1680/0
Flick, U. (2004). Introducción a la investigación cualitativa. Morata.
Gómez, R. (2014). El líder cristiano, no nace ni se hace: Dios lo hace. Revista Apuntes Universitarios. 4 (2). https://www.redalyc.org/pdf/4676/467646129008.pdf
Hallinger, P. & Heck, R. (2014). Liderazgo colaborativo y mejora escolar: Comprendiendo el impacto sobre la capacidad de la escuela y el aprendizaje de los estudiantes. Reice. Revista Iberoamericana sobre Calidad, Eficacia y Cambio en Educación, 12(4e), 71-88. http://www.redalyc.org/pdf/551/55131688004.pdf
Hernández, R., Fernández, C. & Baptista, P. (2014). Metodología de la investigación. México: McGraw-Hill. http://observatorio.epacartagena.gov.co/wp-content/uploads/2017/08/metodologia-de-la-investigacion-sexta-edicion.compressed.pdf
Huamaní. G. (2019). La propuesta de la pastoral educativa en el Documento de la V Conferencia General del Episcopado Latinoamericano y de el Caribe “Aparecida” (Tesis de Licenciatura Universidad Católica Sedes Sapientiae). http://repositorio.ucss.edu.pe/handle/UCSS/592
Jaimes, R. (2016). Liderazgo pastoral transformacional y espiritual en la percepción de la pareja ministerial y el crecimiento cuantitativo de la iglesia adventista del séptimo día en Lima. (Tesis de maestría, Universidad Unión). https://repositorio.upeu.edu.pe/handle/UPEU/507
Martínez, Y. (2014). El liderazgo transformacional en una institución educativa pública. Revista Educación. 23 (44), 7-28. http://revistas.pucp.edu.pe/index.php/educacion/article/view/8938
Merriam, S. (1988). Case study research in education: A qualitative approach. Jossey-Bass. https://url2.cl/Ucp8k
Peralta, Y., Olsen, C., Pezzi, L., Sanjurjo, N. (2016). Liderazgo transaccional y transformacional de voluntarios jóvenes y adultos del Mar del Plata. Revista Psicoperspectivas, 15 (3), 145-156. https://scielo.conicyt.cl/pdf/psicop/v15n3/art14.pdf
Pérez, J. (2002). Ecumenismo, sectas y nuevos movimientos religiosos. Ediciones Paulinas.
Rodríguez-Molina, G. (2011). Funciones y rasgos del liderazgo pedagógico en los centros de enseñanza. Revista Educación y educadores, 14 (2), 253-267. http://www.scielo.org.co/pdf/eded/v14n2/v14n2a02.pdf
Rowold, J. (2008). Effects of transactional and transformational leadership of pastors. Pastoral Psychology, 56, 403-411. https://url2.cl/dBUsI
Sammons, P., Gu, Q., Day, C.& Ko, J. (2010). Exploring the impact of school leadership on pupil outcomes. International Journal of Educational Management, 25 (1), 83-101. DOI: 10.1108/09513541111100134.
Stake, R. E. (1998). Investigación con estudio de casos. Ediciones Morata
Yin, R. (2009). Case study research: Design and methods (applied social research methods). Sage publications.
Notas
Notas de autor
Pablo Fernando Montalván Zúñiga es docente e investigador en educación, comunicaciones, música y tecnología. Magister en Educación con mención en Gestión Educativa por la Pontificia Universidad Católica del Perú.
pmontalvan@pucp.pe