Visiones de los actores de la triple hélice para el turismo inteligente
Visions of the triple helix actors for Smart tourism
Visiones de los actores de la triple hélice para el turismo inteligente
NOVUM, revista de Ciencias Sociales Apliacadas, vol. I, núm. 10, pp. 147-165, 2020
Universidad Nacional de Colombia
Recepción: 30/07/2019
Aprobación: 05/11/2019
Resumen: Objetivo: Con el presente artículo de investigación se busca analizar cómo el avance académico en el ámbito del turismo pone en valor la necesidad de adoptar avances tecnológicos en el marco del desarrollo para un futuro sostenible, teniendo ello en cuenta, esta investigación estudió el discurso de los actores que intervienen en la triple hélice frente al turismo inteligente y su implementación en Colombia. Metodología: La estrategia metodológica contempló una perspectiva hermenéutica e inductiva, desde la Teoría Fundamentada que interpretó los discursos de la Universidad, la Empresa y el Estado frente al fenómeno de interés, la información se codificó en el Software Atlas.ti. Hallazgo: Como resultado se obtuvieron brechas y factores clave que permitirían, desde la perspectiva de los grupos abordados, el éxito de estrategias de turismo inteligente. Conclusión: La apropiación tecnológica del sector turístico colombiano deja entrever una brecha especialmente en la capacidad de generar una oferta inteligente con relación a la experiencia percibida por el consumidor. Igualmente, el discurso manifiesta que, dentro de la necesidad de integración de la triple hélice, el construir un servicio inteligente para la propuesta de valor compone uno de los retos más importantes para el sector y por ende un rezago que de forma conjunta se debe intervenir a nivel gubernamental, académico y empresarial.
Palabras clave: Turismo, Empresa, Universidad, Triple hélice, Inteligencia, Estado.
Abstract: Objective: This research article seeks to analyze how academic progress in the field of tourism values the need to adopt technological advances in the framework of development for a sustainable future, taking this into account, this research studied the discourse of the actors involved in the triple helix against the Smart tourism and its implementation in Colombia. Methodology: The methodological strategy contemplated a hermeneutical and inductive perspective, from the Fundamental Theory that interpreted the speeches of the University, the Company and the State against the phenomenon of interest, the information was codified in the Atlas.ti Software. Finding: As a result, gaps and key factors were obtained that allow, from the perspective of the groups addressed, the success of Smart tourism strategies. Conclusion: The technological appropriation of the Colombian tourism sector suggests a gap especially in the ability to generate an intelligent offer in relation to the experience perceived by the consumer. Likewise, the discourse states that, within the need for integration of the triple helix, building an intelligent service for the value proposition is one of the most important challenges for the sector and therefore a lag that must be intervened jointly. at the governmental, academic and business level.
Keywords: Tourism, Enterprises, Universities, Triple-helix, Intelligence, National state.
Introducción
Según datos reportados por la Organización Mundial del Turismo - OMT (2018, pp. 3–7), el turismo representa un 10% del PIB mundial y el 7% de las exportaciones internacionales, con una tasa de crecimiento de turistas para el 2017 del 7%, de la cual, un 6% corresponde a la región latinoamericana que se traduce en la entrada neta de 710 mil millones de dólares estadounidenses a las economías de habla hispana.
Colombia a 2017 representaba el 1.5% de la cuota de ingresos generados mundialmente gracias al turismo, ocupando el tercer lugar en la región después de Argentina y Brasil. Sin embargo, el 2018 marca un hito importante en este sector del país debido a que la ocupación hotelera (56.8%) presentó un comportamiento positivo denominado como el más alto registrado desde el 2005 por el Departamento Administrativo Nacional de Estadísticas – DANE, generado por el ingreso de 4.3 millones de visitantes no residentes (Ministerio de Comercio Industria y Turismo, 2019b, 2019a; Organización Mundial del Turismo, 2018).
Es así como el análisis en este ámbito se ha realizado de una manera fragmentada, toda vez que se ha estudiado desde la perspectiva de la industria (Del Vecchio y Passiante, 2017) o desde la región (Borseková, Vaňová y Vitálišová, 2017), desconociendo que el desarrollo sostenible y a largo plazo debe revisarse desde las visiones de todos los actores que pueden aportar en ello (Bugliarello, 1996; Etzkowitz y Leydesdorff, 1995; Sábato y Botana, 1968). Toda vez, que el análisis realizado desde los diferentes agentes que confluyen en este sector (academia, empresa y Estado), es indispensable para la gestión de destinos turísticos y el desarrollo de un trabajo conjunto que permita construir una oferta de valor y el ejercicio de la mercadotecnia o del marketing asociados a una marca territorial.
Lo anterior, se fundamenta en la necesidad de brindar sostenibilidad en todo sentido a los destinos, tomando como referencia un consumidor hiperconectado y cada vez más informado y un sistema educativo que ante las industrias 4.0 requiere de profundas reflexiones, más allá de lo vocacional (Tsaih y Hsu, 2018), o desde el diseño y trascendencia de la experiencia (Qurashi y Sharpley, 2018), máxime cuando la literatura muestra que desde toda perspectiva de gestión turística, es necesario avanzar hacia el turismo inteligente mediado por tecnología (Lim, Mostafa y Park, 2017), asunto en el que el rol del marketing es fundamental (Kim y Canina, 2015).
La literatura relacionada con el modelo de la triple hélice como promotora de la innovación en las sociedades mediante la creación de capacidades y alianzas estratégicas (Castillo Hernández, Lavín Verástegui y Pedraza Melo, 2014; Etzkowitz y Leydesdorff, 1995, 2000; Ramírez y García, 2010) ha sido validada desde diferentes perspectivas acorde a los intereses de investigación. No obstante, para el turismo inteligente se ha abordado de manera independiente para cada una de las perspectivas (Ghaderi, Hatamifar y Henderson, 2018; Hua, 2018; Koo, Shin, Kim, Kim y Chung, 2013), aun cuando existen algunos esfuerzos de integración que se realizan para análisis de la experiencia del turista (Alvarado-Uribe et al., 2017; da Costa Liberato, Alén-González y de Azevedo Liberato, 2018; Kazak y Buchatskiy, 2018; Kim y Canina, 2015; Kuanrong y Guili, 2017; Neuhofer, Buhalis y Ladkin, 2015).
Adicionalmente, la agenda del marketing, máxime en países emergentes, debe migrar hacia la inteligencia (Chhabra, 2015), este concepto que involucra la gestión tecnológica del negocio a partir de las formas emergentes de las Tecnologías de Información y Comunicaciones, para brindar propuestas de valor conforme a las necesidades, no sólo de los consumidores, sino dando relevancia a todos los stakeholders, lo que implica pensar la industria y la región, desde la competencia, la colaboración, la comunidad y la academia.
Dorcic, Komsic y Markovic (2019) recientemente realizaron una revisión del estado del arte de la literatura científica sobre las tecnologías móviles y en especial las aplicaciones que promueven el turismo inteligente; sin embargo, es evidente que la tecnología es un medio que no obra sin la cohesión y participación de la universidad, la empresa y el Estado, además de la comunidad, que si bien puede tener un rol de adoptante, es partícipe de los aspectos positivos y negativos de este tipo de avances.
Así mismo, a pesar que la literatura es consciente de que la triple hélice está realizando desarrollos para el turismo inteligente (Alvarado-Uribe et al., 2017; Salvia et al., 2016), existe un vacío para dar cuenta de cómo ven estas nuevas formas de realidad la universidad, las empresas y el estado y cuáles son los retos que ven para la implementación de ello, en el marco de un país emergente como Colombia.
Con relación a lo anterior, se evidencia la necesidad de ir más allá de la funcionalidad de la tecnología y ver las perspectivas de los actores que deben cooperar, la triple hélice, en la búsqueda de desarrollar destinos turísticos. En consecuencia, esta investigación tiene como objetivo revisar desde los discursos de la academia, la industria y el Gobierno, las brechas y los factores clave de éxito en la implementación de nuevas tecnologías para el marketing turístico colombiano, en el marco de la tendencia de ciudades inteligentes (Smart cities).
1. Conceptualización y estudios previos en el ámbito de turismo inteligente
Tal como lo indica la literatura hay un reciente interés en generar destinos o turismo inteligente, dada no sólo la emergencia del concepto, sino de tecnologías facilitadoras de su disposición para esta actividad (Nam, Dutt, Chathoth y Khan, 2019; Perles-Ribes y Ramón-Rodríguez, 2019), así mismo el propósito de dicha inteligencia es brindar mejores experiencias a los turistas (Kazak y Buchatskiy, 2018; Lee, 2017), sin desconocer la necesidad de la sostenibilidad del destino, asunto que involucra a la comunidad que habita el territorio sujeto de visita (Romão, Kourtit, Neuts y Nijkamp, 2018; Yoo, Kwon, Na y Chang, 2017).
De igual forma, la literatura encuentra relevancia en el concepto de turismo inteligente, tal que, es visto como una forma de operacionalizar el turismo sostenible (Guo, Meng, Zhang y Wang, 2017; Perles-Ribes y Ramón-Rodríguez, 2019; Yoo et al., 2017), así mismo, su significado da relevancia al involucramiento del gobierno, la industria y las comunidades que residen el territorio turístico (Hua, 2018; Romão et al., 2018). El turismo inteligente, también comprende la gestión del servicio y asuntos de marketing, esto es el gestionar la experiencia de los turistas (Buonincontri y Marasco, 2017; Rongrong, 2017). Sin embargo, se coincide en que el turismo inteligente como concepto debe evolucionar y para ello falta consenso en la literatura para su delimitación (Li, Hu, Huang y Duan, 2017).
Así, el concepto de turismo inteligente tiene un vínculo inherente a los desarrollos tecnológicos del campo del Internet de las Cosas, así mismo según la literatura la noción está directamente relacionada con la competitividad, el desarrollo económico y el sostenible para las actividades turísticas (Della Corte, D’Andrea, Savastano, y Zamparelli, 2017; Kim, Hlee y Joun, 2016; Nitti, Pilloni, Giusto y Popescu, 2017).
No obstante, si bien no hay un consenso en la literatura sobre la definición precisa del concepto de turismo inteligente, esta investigación coincide con la siguiente delimitación:
Una tendencia para dar cuenta de la confianza incremental por parte de los destinos turísticos, sus industrias y sus turistas en las formas emergentes de las Tecnologías de Información y Comunicaciones, lo que permite transformar las grandes cantidades de datos en propuestas de valor. (Gretzel, Sigala, Xiang y Koo, 2015)
En este sentido, si bien autores como Mandic´ y Praničević (2019) realizan contribuciones sobre los impactos de los actores involucrados en la cadena de abastecimiento para el turismo inteligente, su trabajo se queda en el análisis del contenido de los documentos publicados sobre el tema, sin realizar validación empírica, contando con los involucrados como informantes. Así mismo, Hua (2018) propone que las plataformas para el turismo inteligente deben involucrar al gobierno, la industria y la comunidad, desconociendo el relevante rol en este ámbito del sector académico.
Además, si bien la literatura ha realizado importantes avances en términos de cómo lograr avances hacia el turismo inteligente a partir de tecnologías como inteligencia artificial (Tsaih y Hsu, 2018), sistemas multiagente (Hassannia, Barenji, Li y Alipour, 2019), Blockchain (Nam et al., 2019), computación en malla y nube (Kuanrong y Guili, 2017; Smirnov, Ponomarev, Teslya y Shilov, 2017; Zhu, Wang, Zhang, Chen y Cao, 2017), algoritmos evolucionarios (Amorim et al., 2018) e Internet de las Cosas (Almobaideen, Allan y Saadeh, 2016; Gautam, Asami, Batajoo y Fujisaki, 2016; Singh et al., 2019) o inclusive realidad virtual (Çeltek, 2015; tom Dieck, Jung y Han, 2016), aún es necesario revisar los retos que supone el turismo inteligente, bien para una ciudad o una región, toda vez que a pesar de algunos esfuerzos por comparar (Priano, Armas, y Guerra, 2018) no se precisa de un consenso para ello.
De igual forma, a pesar de que estudios previos han tenido presente el concepto de gobernanza para este ámbito (Azzari, Garau, Nesi, Paolucci y Zamperlin, 2018), la misma no se ha abordado o pensado desde todos los eventuales actores intervinientes en el proceso como sí se puede hacer desde la perspectiva de la triple hélice contar.
En este sentido, en Liburd, Nielsen y Heape (2017) se encuentra una iniciativa de co-diseño para el ámbito de turismo inteligente, que no trasciende más allá de la relación entre la industria y el consumidor. Así mismo, con Hernández-Martín, Rodríguez-Rodríguez y Gahr (2017) se pone en valor el rol de gobierno, pero se insiste en la necesidad de abordar este asunto desde perspectivas plurales que participan e inciden en él.
Así mismo, un estudio de caso en el contexto italiano presenta un proyecto que da cuenta de la relevancia de la integración entre la industria de turismo, la universidad y el Estado para la consolidación y el logro de una estrategia regional para el turismo y las regiones inteligentes (Salvia et al., 2016); no obstante, cada contexto es particular y las conclusiones de este ámbito no necesariamente podrían ser replicadas en otros países, mucho menos si éstos son emergentes. Es así que, en una revisión a Ruíz, Bohorquez y Molano (2017) se evidencia que realizan un relevante acercamiento al desarrollo del turismo inteligente de Colombia; sin embargo, si bien lo abordan desde el concepto de Internet de las cosas, no lo ven desde la perspectiva de la necesaria integración de los actores que intervienen en la implementación y apropiación de la tecnología.
2. Aspectos Metodológicos
Esta investigación declara que asume como posición filosófica el pragmatismo (Dewey, 1927, 1948), como abordaje el inductivo (De Gortari, 1968), como estrategia la teoría fundamentada (Strauss y Corbin, 2008), en la anterior se abordó la información con el método de análisis de discurso.
Dadas las anteriores consideraciones, la investigación se organizó en cuatro etapas, (I) revisión de literatura, (II) diseño de la estrategia metodológica para abordar el discurso, (III) encuentro de las perspectivas de los agentes que componen la triple hélice y (IV) procesamiento y análisis de la información que se muestra en este documento. Es relevante indicar que las etapas (I), (II) y (III) se llevaron de manera simultánea y acorde con las necesidades del ejercicio de muestreo teórico, tal como se indica en los referentes metodológicos inherentes a la naturaleza del problema de investigación (Kornbluh, 2015; Schettini y Cortazzo, 2015; Strauss y Corbin, 2008).
Es relevante precisar que el trabajo realizado se caracterizó por ser de corte transversal, y la información se tomó de los discursos de un foro, que se hizo a propósito de esta investigación, en el marco de un encuentro en el que se invitaron miembros de la triple hélice, a quienes se les hicieron preguntas orientadoras para descubrir las brechas y factores clave para el desarrollo del turismo inteligente en Colombia, previa aceptación de tratamiento y análisis de la información.
Es así como, una vez transcrita y codificada la información se identificaron las familias y posibles factores que encierran la perspectiva de los agentes que componen la triple hélice respecto al rol que tienen o deben tener las nuevas tecnologías en el desarrollo del marketing para el sector turístico colombiano, la información se analizó hermenéuticamente en el Software Atlas.ti
3. Resultados
Siguiendo el protocolo presentado por Strauss y Corbin (2008) y Flick (2009) para la codificación abierta, axial y la generación de familias, se obtuvieron seis (6) códigos axiales que se organizan en dos (2) familias denominadas, “Brechas Clave” y “Factores clave”. Las Figuras 1 y 5 detallan los principales hallazgos encontrados a partir de los discursos analizados en los actores de la triple hélice. A continuación, se presenta la familia “Brechas clave”, misma que cuenta con tres códigos axiales que son “Triple Hélice (U-E-G) + Comunidades”, “Inteligencia” y “Retos”; y posterior a ello, la familia “Factores Clave”, compuesta por “Turismo”, “Consumidor” y “Marketing”.
3.1 Familia “Brechas clave”
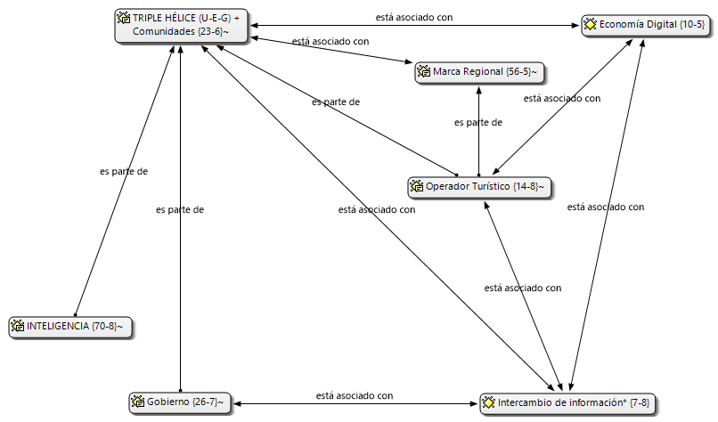
La familia denominada “Brechas clave” representada en la Figura 1, tiene vinculados los códigos axiales definidos como “Triple Hélice (U-E-G) + Comunidades” con 23 fundamentaciones y 6 conexiones {23-6}[1], “Inteligencia” {70–8} y “Retos” {6–5}.

El primer código axial de la Familia “Brechas Clave” es “Triple Hélice (U-E-G) + Comunidades” {23–6}, se representa en la Figura 2, de él hacen parte los códigos “Inteligencia” {70–8}, del mismo nivel, así como “Gobierno” {26–7} y “Operador Turístico” {14–8}, de nivel inferior, los cuales evidencian una asociación en común al “Intercambio de información” {7–8} exceptuando a la “Inteligencia” {70–8}. Es de anotar que el “Operador Turístico” {14–8} hace parte del código “Marca Regional” {56–5} que junto con “Economía Digital” {10–5} se asocian directamente con la “Triple Hélice (U-E-G) + Comunidades” {23–6}; de igual forma, la “Economía Digital” {10–5} se encuentra asociada con el “Operador Turístico” {14–8} y el “Intercambio de información” {7–8}. A continuación, se presentan algunos de los discursos textuales de “Triple Hélice (U-E-G) + Comunidades” {23–6}, “Intercambio de información” {7–8} y “Economía Digital” {10–5}:
“[…] Suele haber más de un tripartito que genera ese territorio, una propuesta cuádruple que abarca el sector privado, la academia, el sector público y la sociedad civil […]” Discurso 5
“[…] Estamos haciendo una transferencia a algo que se llama omnicanal, es decir, conectar todos los canales en uno solo para así poder tener toda la información sin importar si el cliente nos contacta por redes sociales, por teléfono o por correo […]” Discurso 6
Por otro lado, el código axial “Inteligencia” {70–8} expuesto en la Figura 3 como parte de la Familia “Brechas Clave”, es parte de la “Transformación Digital” {19–5} y que a su vez contiene al código “IoT”[2] {15–4}, de nivel inferior. Es de anotar que el “Big Data” {19–3}, “Marketing Digital” {21–4}, “Turismo” {44–6} y “Adopción Tecnológica” {15–7} están asociados a “Inteligencia” {70–8}, algunos de estos serán desarrollados en el apartado correspondiente a los códigos axiales relacionados con la Familia “Factores Clave”. A continuación, se presentan algunos de los discursos textuales de “Inteligencia” {70–8}:
“[…] Tanto la seguridad, las vías, la educación y el turismo deben ser digitalmente inteligentes para poder afrontar los retos de hoy en día […]” Discurso 4
“[…] Suele confundirse con la disponibilidad de la tecnología, pero la inteligencia va más allá de la recolección de datos. La inteligencia está en las decisiones que se tomen a partir de la información y datos que se obtienen […]” Discurso 2


Es importante resaltar que dentro el código axial “Inteligencia” {70-8}, se encuentra el de “Adopción Tecnológica” {15-7}, la cual tiene una relación de causalidad con el “Gobierno” {26-7} dada su relación con la “Transformación Digital” {19–5}, la “Economía Digital” {10-5} y el “Intercambio de información” {7–8}. Asimismo, este código está asociado con el del “Consumidor” {18-7} y el “Operador Turístico” {14 -8}.
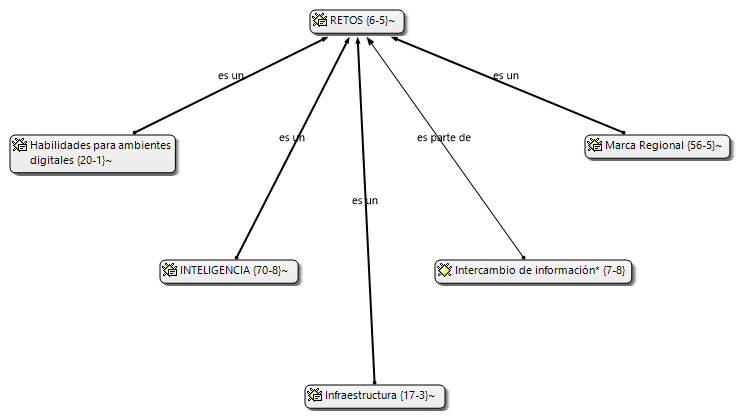
Finalmente, el tercer código axial de la Familia “Brechas Clave” corresponde a los “Retos” {23–6}, el cual se describe en la Figura 4; este se caracteriza por no tener asociaciones especificas sino por establecer cuatros retos definidos en los códigos “Habilidades para ambientes digitales” {20–1}, “Inteligencia” {70–8}, “Infraestructura” {17–3} y “Marca Regional” {56–5}. Frente a ello, se presentan algunos discursos textuales que se relacionan con las “Habilidades para ambientes digitales” {20–1} y “Marca Regional” {56–5}:
“[…] La brecha digital del futuro se va a establecer entre los ciudadanos que tienen competencias digitales y los que no tienen competencias digitales […]” Discurso 1
“[…] El tema de la exclusión digital, así como en el mercado laboral se excluía por no saber leer ni escribir ahora se excluye por no estar al tanto del mundo digital […]” Discurso 2
“[…] En general lo que estamos haciendo desde el departamento y lo que estamos buscando es generar el posicionamiento de la marca-región de Cundinamarca y en lo posible inducir a que el marketing estratégico digital se convierta también en un canal de ventas para todos nuestros aliados en el futuro […]” Discurso 4
Adicionalmente, cabe mencionar que como resultado se obtuvo que el “Intercambio de información” {7–8} hace parte del código “Retos” {23–6} más no es uno en específico. A continuación, se presentan algunos discursos textuales relacionados con “Retos” {23–6} e “Infraestructura” {17–3}:
“[…] Mejorar la infraestructura para la conectividad de los usuarios quienes no tienen acceso a datos móviles […]” Discurso 3
“[…] Dotar a la ciudad de la infraestructura, que requiere la ciudad y los habitantes de Bogotá, nosotros no podemos tener aplicaciones, contenidos digitales, plataformas sino nos funciona el celular, si no tenemos redes de fibra óptica, sino tenemos Internet de alta velocidad en la ciudad […]” Discurso 1
“[…] En Colombia estamos rezagados es ese aspecto. Por ejemplo, se insiste mucho en infraestructura, en ampliar las zonas wifi, lo cual es importante pero no lo más importante […]” Discurso 2

3.2 Familia “Factores Clave”
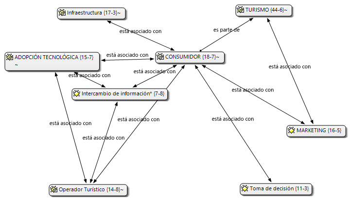
La familia denominada “Factores Clave” ilustrada en la Figura 5, tiene vinculados los códigos axiales definidos como “Turismo” {44–6}, “Consumidor” {18–7} y “Marketing” {16–5}.

El primer código axial de la Familia “Factores Clave” es el “Turismo” {44–6}, detallado en la Figura 6, de este se puede apreciar que contiene al código axial “Consumidor” {18–7}, del mismo nivel y familia, mientras que está asociado a “Inteligencia” {70–8}, “IoT” {15–4}, “Marketing” {16–5}, “Marketing Digital” {21–4} y “Marca Regional” {56–5}. Enseguida se presentan algunos discursos textuales relacionados con “Marketing Digital” {21–4}, “Marca Regional” {56–5}, “Consumidor” {18–7} e “IoT” {15–4}:
“[…] Así mismo, las aerolíneas, las agencias de viajes, los hoteles, la oferta a nivel turístico es enorme, entonces, el segundo reto es sobresalir y ser visibles en ese sector […]” Discurso 7
“[…] Estamos promoviendo los paradores turísticos digitales que no solo consisten en lugares para tomar fotos y conocer un destino, sino que al mismo tiempo se tiene la posibilidad de conectarse y descargar la oferta turística de los municipios […]” Discurso 4
“[…] La georreferenciación (IoT), el ranking, el poder comentar e indagar en diferentes ofertas turísticas permiten que la toma de decisiones de los turistas sea mucho más eficaz […]” Discurso 4

En secuencia, la Figura 7 muestra el segundo código axial de la Familia “Factores Clave” que corresponde al “Consumidor” {18–7}, el cual omitiendo las relaciones previamente mencionadas se encuentra asociado a la “Adopción Tecnológica” {15–7}, “Intercambio de Información” {7–8}, “Operador Turístico” {14–8}, “Infraestructura” {17–3}, “Marketing” {16–5} y “Toma de decisión” {11–3}. A continuación, se presentan algunos discursos textuales relacionados con “Consumidor” {18–7} y “Adopción Tecnológica” {15–7}:
“[…] Vemos el comportamiento de los consumidores reflejado en el hecho de dar respuesta en tiempo real, es necesario dar inmediatez a la información brindada y a la promoción realizada…Fortalecer los prestadores turísticos y los operadores, pues quienes prestan los servicios son ellos, y quienes prestan dichos servicios son aquellos que permiten que los turistas se lleven una buena percepción […]” Discurso 4
“[…] Se observa el cambio que ha tenido la tecnología, al pasar de ser una herramienta a ser un generador de contenidos que permite producir conocimiento respecto a las tendencias y preferencias que poseen los consumidores […]” Discurso 4

Por último, en la Figura 8 se puede observar las relaciones del código axial “Marketing” {16–5} de la Familia “Factores Clave”, dentro de las cuales se puede resaltar la “Inteligencia Artificial” {7–2} como causa del “Marketing” {16–5} en el potencial desarrollo de ciudades inteligentes. Así bien, de igual forma se puede establecer una asociación entre el código axial en cuestión con los de “Turismo” {44–6}, “Marketing Digital” {21–4}, “Marca Regional” {56–5} y “Consumidor” {18–7}. A continuación, se presentan algunos de los discursos textuales de Inteligencia Artificial” {7–2}
“[…]El marketing es uno de los sectores que más han sacado provecho al tema de inteligencia artificial […]” Discurso 2
“[…]Vamos a empezar a explorar metodologías de inteligencia artificial como Watson (IBM), para tener acceso a la información y al recorrido de cada uno de los viajeros y luego llegarles con ofertas segmentadas y personalizadas a cada una de sus necesidades […]” Discurso 7

Conclusiones
El desarrollo del Internet aunado al avance tecnológico globalizado junto con los sistemas de innovación, han permitido generar nuevas propuestas de valor en diferentes mercados, dentro de los cuales se encuentra el turismo (Nick, Pongrácz, y Radács, 2018). Para Hua (2018) y Koo et al., (2013) la acuñación de los conceptos Smart cities o Smart tourism en la literatura, deja de ser un constructo ideal para desarrollarse en base a las nuevas tecnologías como el big data, la analítica de datos y otras técnicas de minería proveniente de medios masivos de información, que permitan construir plataformas para todos los agentes del sector, con las cuales generar pronósticos de cara a la gestión de la marca territorial.
En este orden de ideas, los resultados obtenidos al momento muestran que la apropiación tecnológica del sector turístico colombiano deja entrever una brecha especialmente en la capacidad de generar una oferta inteligente con relación a la experiencia percibida por el consumidor. Igualmente, el discurso manifiesta que, dentro de la necesidad de integración de la triple hélice, el construir un servicio inteligente para la propuesta de valor compone uno de los retos más importantes para el sector y por ende un rezago que de forma conjunta se debe intervenir a nivel gubernamental, académico y empresarial.
Asimismo, la característica de inteligente está pensada en el intercambio de información entre el gobierno y los operadores turísticos para el desarrollo de una marca regional y la construcción de experiencias sin importar el canal por el cual se haga contacto con el cliente. Del mismo modo, se valida la relación expuesta anteriormente, al concluir que la transformación digital que proporciona la implementación del Internet de las Cosas, así como el uso de estrategias de marketing digital, big data y minería de datos para la toma de decisiones; permiten desarrollar destinos inteligentes alrededor de la interacción entre la gestión del turismo y la experiencia del consumidor.
A partir de lo anterior, no se puede esperar que la oferta sea inteligente si de base no se ha dado un proceso que construya habilidades para ambientes digitales para todos los agentes; las cuales parten de una necesidad de infraestructura (conectividad) disponible y la adopción de nuevas tecnologías digitales dentro de la gestión turística. Frente a ello, se recomienda incluir en próximos estudios la percepción de los proveedores de telecomunicaciones como variable que determina el desarrollo de destinos inteligentes, al ser estos los operadores de la conectividad del territorio nacional en el país.
De igual forma, los resultados validan la premisa de Kuanrong y Guili (2017) puesto que, aun cuando el turismo nacional se ha quedado corto para satisfacer las necesidades del consumidor, la implementación de tecnología en la cadena de valor con el fin de aportar una nueva experiencia, debe estar entrelazada a una estrategia de marketing de marca territorial que responda a las demandas del mercado.
Finalmente, como limitaciones se puede manifestar que la visión de parte del Gobierno requiere un análisis holístico e integrador entre los niveles nacional, regional y local. Se propone entonces que para futuras investigaciones se cuente con un mayor número de participantes distribuidos proporcionalmente a los tres (3) niveles mencionados, de tal forma que se represente y analice la visión del Estado de cara a la política pública en la gestión turística.
Referencias
Almobaideen, W., Allan, M., y Saadeh, M. (2016). Smart archaeological tourism: Contention, convenience and accessibility in the context of cloud-centric IoT. Mediterranean Archaeology and Archaeometry, 16(1), 227–236. https://doi.org/10.5281/zenodo.35535
Alvarado-Uribe, J., Gómez-Oliva, A., Molina, G., Gonzalez-Mendoza, M., Parra-Meroño, M. C., y Jara, A. J. (2017). Towards the development of a smart tourism application based on smart POI and recommendation algorithms: Ceutí as a study case. Advances in Intelligent Systems and Computing. https://doi.org/10.1007/978-3-319-61542-4_92
Amorim, M., Mar, A., Monteiro, F., Sylaiou, S., Pereira, P., y Martins, J. (2018). Smart Tourism Routes Based on Real Time Data and Evolutionary Algorithms. Lecture Notes in Computer Science (including subseries Lecture Notes in Artificial Intelligence and Lecture Notes in Bioinformatics). https://doi.org/10.1007/978-3-030-01762-0_36
Azzari, M., Garau, C., Nesi, P., Paolucci, M., y Zamperlin, P. (2018). Smart city governance strategies to better move towards a smart urbanism. Lecture Notes in Computer Science (including subseries Lecture Notes in Artificial Intelligence and Lecture Notes in Bioinformatics). https://doi.org/10.1007/978-3-319-95168-3_43
Borseková, K., Vaňová, A., y Vitálišová, K. (2017). Smart Specialization for Smart Spatial Development: Innovative Strategies for Building Competitive Advantages in Tourism in Slovakia. Socio-Economic Planning Sciences, 58, 39–50. https://doi.org/10.1016/j.seps.2016.10.004
Bugliarello, G. (1996). Urban Knowledge Parks and Economic and Social Development Strategies. Journal of Urban Planning and Development, 122, 33–45.
Buonincontri, P., y Marasco, A. (2017). Enhancing cultural heritage experiences with smart technologies: An integrated experiential framework. European Journal of Tourism Research, 17, 83–101.
Castillo Hernández, L., Lavín Verástegui, J., y Pedraza Melo, N. A. (2014). La gestión de la triple hélice: fortaleciendo las relaciones entre la universidad, empresa, gobierno. Multiciencias, 14(4), 438–446.
Çeltek, E. (2015). Smart technologies: Augmented reality applications in tourism marketing. En Mobile Computing and Wireless Networks: Concepts, Methodologies, Tools, and Applications (Vol. 2–4, pp. 876–892). https://doi.org/10.4018/978-1-4666-8751-6.ch038
Chhabra, D. (2015). Strategic marketing in hospitality and tourism: Building a “SMART” online agenda. Strategic Marketing in Hospitality and Tourism: Building a “SMART” Online Agenda.
da Costa Liberato, P. M., Alén-González, E., y de Azevedo Liberato, D. F. V. (2018). Digital Technology in a Smart Tourist Destination: The Case of Porto. Journal of Urban Technology, 25(1), 75–97. https://doi.org/10.1080/10630732.2017.1413228
De Gortari, E. (1968). Lógica General. Ciudad de México: La impresora azteca S. de R. L.
Del Vecchio, P., y Passiante, G. (2017). Is tourism a driver for smart specialization? Evidence from Apulia, an Italian region with a tourism vocation. Journal of Destination Marketing and Management, 6(3), 163–165. https://doi.org/10.1016/j.jdmm.2016.09.005
Della Corte, V., D’Andrea, C., Savastano, I., y Zamparelli, P. (2017). Smart cities and destination management: Impacts and opportunities for tourism competitiveness. European Journal of Tourism Research, 17, 7–27.
Dewey, J. (1927). The Public and its problems (Holt Publi). New York City.
Dewey, J. (1948). La experiencia y la naturaleza. México Buenos Aires Fondo de Cultura Económica 1948.
Dorcic, J., Komsic, J., y Markovic, S. (2019). Mobile technologies and applications towards smart tourism – state of the art. Tourism Review, 74(1), 82–103. https://doi.org/10.1108/TR-07-2017-0121
Etzkowitz, H., y Leydesdorff, L. (1995). The Triple Helix -- University-Industry-Government Relations: A Laboratory for Knowledge Based Economic Development. EASST Review, 14(1), 14–19.
Etzkowitz, H., y Leydesdorff, L. (2000). The dynamics of innovation: from National Systems and “Mode 2” to a Triple Helix of university–industry–government relations. Research Policy, 29(2), 109–123. https://doi.org/10.1016/S0048-7333(99)00055-4
Flick, U. (2009). An introduction to qualitative research (4th ed.). London: Sage.
Gautam, B. P., Asami, H., Batajoo, A., y Fujisaki, T. (2016). Regional Revival through IoT Enabled Smart Tourism Process Framework (STPF): A Proposal. En Proceedings - 2016 Joint 8th International Conference on Soft Computing and Intelligent Systems and 2016 17th International Symposium on Advanced Intelligent Systems, SCIS-ISIS 2016 (pp. 743–748). https://doi.org/10.1109/SCIS-ISIS.2016.0162
Ghaderi, Z., Hatamifar, P., y Henderson, J. C. (2018). Destination selection by smart tourists: the case of Isfahan, Iran. Asia Pacific Journal of Tourism Research, 23(4), 385–394. https://doi.org/10.1080/10941665.2018.1444650
Gretzel, U., Sigala, M., Xiang, Z., y Koo, C. (2015). Smart tourism: foundations and developments. Electronic Markets, 25(3), 179–188. https://doi.org/10.1007/s12525-015-0196-8
Guo, W., Meng, X., Zhang, Y., y Wang, N. (2017). Spatial development model of sustainable tourism town based on smart city. Agro Food Industry Hi-Tech, 28(1), 853–857.
Hassannia, R., Barenji, A. V, Li, Z., y Alipour, H. (2019). Web-based recommendation system for smart tourism: Multiagent technology. Sustainability (Switzerland), 11(2). https://doi.org/10.3390/su11020323
Hernández-Martín, R., Rodríguez-Rodríguez, Y., y Gahr, D. (2017). Functional zoning for smart destination management. European Journal of Tourism Research, 17, 43–58.
Hua, Z. (2018). A Study on the Management Model of Smart Tourism Industry under the Era of Big Data. En Proceedings of the 2018 International Conference on Information Science and System - ICISS ’18 (pp. 102–106). New York, New York, USA: ACM Press. https://doi.org/10.1145/3209914.3234637
Kazak, A. N., y Buchatskiy, P. (2018). Perspectives for Smart City Technologies in the Resort Region. En Proceedings of the 2018 International Conference “‘Quality Management, Transport and Information Security, Information Technologies’”, IT and QM and IS 2018 (pp. 845–847). https://doi.org/10.1109/ITMQIS.2018.8525087
Kim, J.-Y., y Canina, L. (2015). An analysis of smart tourism system satisfaction scores: The role of priced versus average quality. Computers in Human Behavior, 50, 610–617. https://doi.org/10.1016/j.chb.2015.02.070
Kim, J.-Y., Hlee, S., y Joun, Y. (2016). Green practices of the hotel industry: Analysis through the windows of smart tourism system. International Journal of Information Management, 36(6), 1340–1349. https://doi.org/10.1016/j.ijinfomgt.2016.05.001
Koo, C., Shin, S., Kim, K., Kim, C., y Chung, N. (2013). Smart Tourism of the Korea: A Case Study. PACIS 2013 Proceedings. https://doi.org/https://aisel.aisnet.org/pacis2013/138
Kornbluh, M. (2015). Combatting Challenges to Establishing Trustworthiness in Qualitative Research. Qualitative Research in Psychology, 12(4), 397–414. https://doi.org/10.1080/14780887.2015.1021941
Kuanrong, Y., y Guili, C. (2017). Study on the Construction of Smart Tourism Supporting of System - A Case Study of Mount-LU. En 2017 10th International Conference on Intelligent Computation Technology and Automation (ICICTA) (pp. 225–228). IEEE. https://doi.org/10.1109/ICICTA.2017.57
Lee, S. J. (2017). A review of audio guides in the era of smart tourism. Information Systems Frontiers, 19(4), 705–715. https://doi.org/10.1007/s10796-016-9666-6
Li, Y., Hu, C., Huang, C., y Duan, L. (2017). The concept of smart tourism in the context of tourism information services. Tourism Management, 58, 293–300. https://doi.org/10.1016/j.tourman.2016.03.014
Liburd, J. J., Nielsen, T. K., y Heape, C. (2017). Co-designing smart tourism. European Journal of Tourism Research, 17, 28–42.
Lim, C., Mostafa, N., y Park, J. (2017). Digital omotenashi: Toward a smart tourism design systems. Sustainability (Switzerland), 9(12). https://doi.org/10.3390/su9122175
Mandić, A., y Praničević, D. G. (2019). The impact of ICT on actors involved in smart tourism destination supply chain. e-Review of Tourism Research, 16(2–3), 234–243.
Ministerio de Comercio Industria y Turismo. (2019a). El turismo obtuvo resultados históricos en 2018.
Ministerio de Comercio Industria y Turismo. (2019b). Ocupación hotelera en 2018, la más alta de los últimos 13 años.
Nam, K., Dutt, C. S., Chathoth, P., y Khan, M. S. (2019). Blockchain technology for smart city and smart tourism: latest trends and challenges. Asia Pacific Journal of Tourism Research. https://doi.org/10.1080/10941665.2019.1585376
Neuhofer, B., Buhalis, D., y Ladkin, A. (2015). Smart technologies for personalized experiences: a case study in the hospitality domain. Electronic Markets, 25(3), 243–254. https://doi.org/10.1007/s12525-015-0182-1
Nick, G., Pongrácz, F., y Radács, E. (2018). Interpretation of disruptive innovation in the era of smart cities of the fourth industrial revolution. DETUROPE, 10(1), 53–70.
Nitti, M., Pilloni, V., Giusto, D., y Popescu, V. (2017). IoT Architecture for a sustainable tourism application in a smart city environment. Mobile Information Systems, 2017. https://doi.org/10.1155/2017/9201640
Organización Mundial del Turismo. (2018). Panorama OMT del turismo internacional, Edición 2018. Madrid. https://doi.org/10.18111/9789284419890
Perles-Ribes, J. F., y Ramón-Rodríguez, A. (2019). Obliquity in tourism economics: Smart and sustainable tourist destinations. e-Review of Tourism Research, 16(1), 45–55.
Priano, F. H., Armas, R. L., y Guerra, C. F. (2018). Developing smart regions: Proposal and application of a model for island territories. International Journal of E-Planning Research, 7(2), 89–114. https://doi.org/10.4018/IJEPR.2018040106
Qurashi, J., y Sharpley, R. (2018). The impact of SMART media technologies (SMT) on the spiritual experience of Hajj Pilgrims. International Journal of Religious Tourism and Pilgrimage, 6(3), 37–48.
Ramírez, M. del P., y García, M. (2010). La Alianza Universidad- Empresa-Estado: una estrategia para promover innovación. Revista EAN, (68), 112–133. Recuperado a partir de http://www.scielo.org.co/scielo.php?script=sci_arttext&pid=S0120-81602010000100009&lang=pt
Romão, J., Kourtit, K., Neuts, B., y Nijkamp, P. (2018). The smart city as a common place for tourists and residents: A structural analysis of the determinants of urban attractiveness. Cities, 78, 67–75. https://doi.org/10.1016/j.cities.2017.11.007
Rongrong, Y. (2017). A Mobile Smart Tourism and Marketing System Design for Harbin. En Proceedings - 2017 International Conference on Robots and Intelligent System, ICRIS 2017 (pp. 12–14). https://doi.org/10.1109/ICRIS.2017.11
Ruíz, M. A. C., Bohorquez, S. T., y Molano, J. I. R. (2017). Colombian tourism: Proposal app to foster smart tourism in the country. Advanced Science Letters, 23(11), 10533–10537. https://doi.org/10.1166/asl.2017.10096
Sábato, J., y Botana, N. (1968). La ciencia y la tecnología en el desarrollo futuro de América Latina, en Revista de la Integración. Revista de la Integración, 1(3), 15–36.
Salvia, M., Cornacchia, C., Di Renzo, G. C., Braccio, G., Annunziato, M., Colangelo, A., … Lapenna, V. (2016). Promoting smartness among local areas in a Southern Italian region: The Smart Basilicata Project. Indoor and Built Environment, 25(7), 1024–1038. https://doi.org/10.1177/1420326X16659328
Schettini, P., y Cortazzo, I. (2015). Análisis de datos cualitativos en la investigación social. La Plata: Editorial de la Universidad de La Plata.
Singh, R., Anita, G., Capoor, S., Rana, G., Sharma, R., y Agarwal, S. (2019). Internet of things enabled robot based smart room automation and localization system. Intelligent Systems Reference Library. https://doi.org/10.1007/978-3-030-04203-5_6
Smirnov, A., Ponomarev, A., Teslya, N., y Shilov, N. (2017). Human-computer cloud for smart cities: Tourist itinerary planning case study. Lecture Notes in Business Information Processing. https://doi.org/10.1007/978-3-319-69023-0_16
Strauss, A., y Corbin, J. (2008). Basics of Qualitative Research: Techniques and Procedures for Developing Grounded Theory. Basics of Qualitative Research Grounded Theory Procedures and Techniques (Second, Vol. 3). Thousand Oaks, California: Sage Publications, Inc. https://doi.org/10.4135/9781452230153
tom Dieck, M. C., Jung, T., y Han, D.-I. (2016). Mapping requirements for the wearable smart glasses augmented reality museum application. Journal of Hospitality and Tourism Technology, 7(3), 230–253. https://doi.org/10.1108/JHTT-09-2015-0036
Tsaih, R.-H., y Hsu, C. C. (2018). Artificial intelligence in smart tourism: A conceptual framework. En Proceedings of the International Conference on Electronic Business (ICEB) (Vol. 2018-Decem, pp. 124–133).
Yoo, C., Kwon, S., Na, H., y Chang, B. (2017). Factors affecting the adoption of gamified smart tourism applications: An integrative approach. Sustainability (Switzerland), 9(12). https://doi.org/10.3390/su9122162
Zhu, Q., Wang, Y., Zhang, J., Chen, C., y Cao, Z. (2017). Integrated Navigation Grid Model and Its Applications in Smart Tourism Routing. Xinan Jiaotong Daxue Xuebao/Journal of Southwest Jiaotong University, 52(1), 195–201. https://doi.org/10.3969/j.issn.0258-2724.2017.01.027
Notas
Información adicional
Cómo citar este artículo: Rojas-Berrio, S.P., Rincón-Novoa, J.L., y Montoya-Restrepo, L.A. (2020). Visiones de los actores de la triple hélice para el turismo inteligente, NOVUM, 1(10), 147 – 165.