Meaningful Learning Theory and Science Teaching Through Research: Interfaces From a Narrative Literature Review
Teoria da Aprendizagem Significativa (TAS) e Ensino de Ciências Pela Pesquisa (ECP): Interfaces a Partir de uma Revisão Narrativa de Literatura
Meaningful Learning Theory and Science Teaching Through Research: Interfaces From a Narrative Literature Review
Revista Brasileira de Pesquisa em Educação em Ciências, vol. 22, pp. 1-27, 2022
Associação Brasileira de Pesquisa em Educação em Ciências
Recepción: 30 Marzo 2022
Aprobación: 10 Julio 2022
Abstract: We discuss relationships of consistency and coherence in teaching and learning processes at the interface of Meaningful Learning Theory and Science Teaching through Research. For this, we analyze works that, explicitly or implicitly, have carried out such amalgamation in the 2013, 2015 and 2017 editions of ENPEC/ABRAPEC, an environment that promotes and disseminates academic knowledge of relevance and impact; procedurally, we used Discursive Textual Analysis in a descriptive approach to a narrative review, in which the search for sources is not systematic and is usually less comprehensive, although useful as a primary exploration of the research field. Five argumentative categories were identified: (i) authors of reference regarding the TAS; (ii) methodological approachs; (iii) scientific literacy and its potential contributions to science teaching; (iv) the student as an active/participating subject in their learning; and the (v) use of digital technologies as a qualification strategy for science teaching. The results indicated that the most frequent authors were Ausubel, Novak and/or Gowin; the methodological approaches of the works were not mainly defined, although actions/instruments were mentioned; as for scientific literacy, there was an emphasis on students, noting that the mere appropriation of media resources does not underlie the foundations of the specialized knowledge that teaching of a scientific nature requires; in relation to the student as an active/participative subject, this could be seen induced by the use of methodologies in the configuration of space-times that favor reflection/problematization of knowledge and actions; as for digital technologies, they were recurrently recommended in didactic approaches, mediated directively by the teacher with an emphasis on participation, cooperation and research.
Keywords: DISCURSIVE TEXTUAL ANALYSIS, MEANINGFUL LEARNING, ENPEC, SCIENCE EDUCATION, RESEARCH TEACHING.
Resumo: Discutimos relações mínimas de consistência . coerência em processos de ensino e aprendizagem na interface da Teoria da Aprendizagem Significativa (TAS) e do Ensino de Ciências pela Pesquisa (ECP). Para isso, analisamos trabalhos que, explícita ou implicitamente, tenham realizado tal amálgama nas edições de 2013, 2015 e 2017 do ENPEC/ABRAPEC, ambiência que promove e dissemina conhecimentos acadêmicos de relevância e impacto; procedimentalmente, utilizamos a Análise Textual Discursiva (ATD) em uma abordagem descritiva de uma revisão narrativa, em que a busca das fontes não é sistemática e é usualmente menos abrangente, embora útil como exploração primária ao campo de pesquisa. Cinco categorias argumentativas foram identificadas: (i) autores de referência com relação à TAS; (ii) abordagens metodológicas; (iii) alfabetização científica e suas potenciais contribuições ao ensino de ciências; (iv) o estudante como sujeito ativo/participativo no seu aprendizado; e o (v) uso de tecnologias digitais como estratégia de qualificação ao ensino de ciências. Os resultados indicaram que os autores mais frequentes foram Ausubel, Novak e/ ou Gowin; as abordagens metodológicas dos trabalhos não foram mormente definidas, embora mencionados ações/ instrumentos; quanto à alfabetização científica, houve ênfase nos estudantes, constatando-se que a mera apropriação de recursos midiáticos não subjaz fundamentos do conhecimento especializado que o ensino de natureza científica requer; em relação ao estudante como sujeito ativo/participativo, isso se pôde ver induzido pelo uso de metodologias na configuração de espaçostempos que privilegiaram a reflexão/problematização de saberes e fazeres; quanto às tecnologias digitais, elas foram recorrentemente recomendadas em abordagens didáticas, mediadas diretivamente pelo professor com ênfase em participação, cooperação e pesquisa.
Palavras-chave: ANÁLISE TEXTUAL DISCURSIVA, APRENDIZAGEM SIGNIFICATIVA, ENPEC, EDUCAÇÃO EM CIÊNCIAS, ENSINO PELA PESQUISA.
Introduction
The proposal of an amalgam between two or more theories requires carefulness. Theories, whatever they may be, are networks of imbricated meanings; their structure, organization, consistency and coherence can be shaken by incorporations not originally foreseen when they were created. This is so especially because such a theoretical fabric cannot be invariably subsumed as belonging to whatever spacetime there may be in a semantic and hermetic enunciative field, so that the incorporation of concepts, however adherent it may seem at first glance, can contrast and even contradict other meanings, not prospected in the original meaning architecture made concrete by the theory and its connections (Silva Filho & Cabrera, 2006). In fact, the incorporation of concepts (themselves perceptible as a particular network of meanings) is always done taking into account a specific part of a broader theory, without the precise control of the vast bundle of possible inflows and unfoldings in more distant parts of the system (Figure 1).

The maintenance of coherence and consistency between the predictive bonds becomes even more complex when the amalgam is thought to happen between two theories, since both are permeated by their own well-defined set of formulations and interconnections. This articulation, when dedicated to the constitution of processes of meanings but not properly performed, induces inconsistencies that tend to express themselves in the underlying methodologies. Even more critical is the impact that an inconsistent theoretical framework can have in the process of making a particular theme the subject of a didactic enterprise, since a didactic organization is a concrete choice of possible strategies, provided by the methodology, which will be carried out (Silva Filho & Ferreira, 2018; Silva Filho et al., 2021; Ferreira & Silva Filho, 2021).
It is departing from such concerns that this work intends to discuss, theoretically, a possible amalgam between the Theory of Meaningful Learning (TML) and the Teaching of Science by Research (TSR), in view of the potentiality of the didactic-pedagogical implications circumscribed to the teaching of the natural sciences. In fact, if, on the one hand, TML provides a powerful theoretical framework for instances of the learning phenomenon, qualifying it according to a notion of meaningfulness, it does so in quite a generic way, without reference to a specific educational technology that can give such instances the necessary concreteness.
The TSR, therefore, establishes this complementarity with TML, by precisely providing the necessary parameters so that, in view of its primary requirements, already combined with what TML dictates, an educational methodology capable of furnishing bases for the construction of specific didactic sequences can be developed. Thus, a double relationship is constructed in which TML provides theoretical foundation for the very notion of learning that, then, the TSR absorbs and make them concrete by its own demands (Demo, 1997; 2000).
Concretely, the amalgam between TML and TSR is supposedly performed in the literature, providing specific material that allows the analysis and understanding of the ways in which this amalgam has been construed. Thus, as a way to try to elucidate this relationship, taking it as a central research question, we make an illustrative analysis of academic productions that approach and support each other both in the TML and the TSR. We do that assessing three editions (2013, 2015 and 2017) of the National Meeting of Research in Science Education (ENPEC) which happened in Brazil. This type of theoretical articulation, it is worth mentioning, requires the observance of the foundations from which these conceptions are constructed, as well as the relevance, regularity and versatility of the sources of access.
The first expressive argumentative element is based on the importance of basing the teaching and learning processes on theories and methodologies that enable the (trans)political-pedagogical formation of individuals. This element, of an axiological nature, demands extensions of the TML, which can be encompassed by the TSR. In fact, as expected, the articulation of two or more different theoretical references will introduce, in general, modifications in each of them, either to produce enlargements or to establish qualifications.
Thus, in the context of the presently intended amalgam, the notion of “experience” is crucial. In this sense, we argue that the construction of society is also based on a heritage derived from the processes of education, by an articulation between the contents of the different disciplines and the relationships experienced by students in school and in society. In general, the associations between the subjects’ experiences and curricular contents exist, but this relationship is not always clearly explained, and/or applied or considered, often becoming opaque to students.
However, an adequate teaching and learning processes should be based on theories and methodologies capable of explaining their proposition, thus favoring meaningful relationships pertained to the student’s existential universe. These processes favor the social inclusion and the formation of critical subjects who are able to act in a collaborative and socially compromised way, revealing, in fact, a concern of critical and post-critical approaches in the field of science education (Ferreira & Loguercio, 2017): the change from corrective actions to more preventive actions, aiming to support the development and well-being of children and young people. Education, in this perspective, aims to promote citizenship and the common values of freedom, tolerance and inclusion, ensuring that children and young people acquire social, civic and intercultural skills. Therefore, such skills should be part of what is expected as an outcome of the formal instruction process.
In this article, we aim to present these elements in a more concrete context, based on the cataloguing of information, that allows us to evaluate the quality and versatility of academic papers related to the National Meeting of Research in Science Education (ENPEC), the main national event in the area in Brazil. The results obtained were evaluated, both qualitatively and quantitatively, considering the number of publications and the categories defined according to the approach and methodology used in the underlying academic and investigative productions. In general, they corroborate the possibility of observing the main trends related to the approach and scientific production in the scope of TML and TSR, incorporating the proposal to teach through research procedures.
Teaching by research, as a mediator of meaningful interactions and the pedagogical construction of autonomous subjects, allows to broaden the notion of experience (Moreira, 2006; Ausubel, 2003), because it encompasses students’ existential elements, in addition to those of subsumption (cognitive anchors, properly), positively influencing adherence to the didactic proposals employed, a fundamental condition for the meaningful aspect of the teaching and learning processes.
Theory of Meaningful Learning (TML) and some of its potential didactic-pedagogical implications
The argumentative proposal of the TML seeks to qualify and contextualize teaching and learning practices, anchored to the prior knowledge of the student (Ausubel, 2003; Moreira, 2006; Ferreira et al., 2020; Ferreira et al., 2021; Silva Filho & Ferreira, 2022). Certainly, the main characteristic of the TML is to offer an alternative to conventional didactic-pedagogical models, present and disseminated in many educational spaces. These models are developed from a perspective of compartmentalization and memorization of information, through curricular components formatted along specific content and themes themselves. Moreover, from the perspective of these models, in most cases the classes focus on the teacher’s protagonism, leaving to students the condition of mere spectators throughout their academic trajectory.
This process can be understood as a mechanical learning, of a mnemonic character, whose main purpose is the success in periodic evaluations to manipulate concepts in certain areas of study. In this teaching and learning model, the student’s previous knowledge is not in evidence and, in many cases, it is not even taken into account, since, in theory, memorization does not require any anchor concept to be assimilated by/in the cognitive structure.
On the other hand, according to Ausubel (2003), meaningful learning is one that results from the non-arbitrary relationship between previous and new knowledge, in which the former serves as an anchor in the cognitive structure of the apprentice for the latter. Thus, the TML privileges this non-arbitrary relationship, “positioning” students in a more central role in the teaching and learning process. Thus, it is from the challenges and social issues that involve the learner that the ambience can be mobilized for meaningful learning, even though Ausubel (2003) did not approach this dimension of the problem, keeping his theory in an eminently conceptual approach.
A broader notion of experience presupposes that the relationship between what happens at school and outside it is substantial for the construction of meaningful interactions in learning. In this sense, an articulation is done between the sources of meaning in Ausubel and Freire, to establish a collaborative structure for the realization of a meaningful learning (Freire, 1996).
The fact is that, in conventional education spaces, teaching and learning models in which students are accustomed to receive the content ready for study still prevail. These models propose a deterministic and progressive work that often culminates in the continuous increase of difficulties. In this logic, the student only needs adaptation, because it is up to him to monitor the content, accumulate information and perform evaluation exams. Moreover, in this perspective, the content is only progressively differentiated, in which a new concept is initially presented in its most general and inclusive form, only then to be differentiated in its specificities (Ausubel, 2003), that is, an idea becomes increasingly diversified, systematized and elaborated from different perspectives, and this movement can be named analytical.
However, almost always, there is no integrative reconciliation, such as it is proposed by the TML as a process that resumes concepts and hierarchies, to enable the learner to recognize which are more general, and which are more specific and what is the type of relationship between them (Ausubel et al., 1980) — a movement that we could consider as synthetic. It is at this moment that the coexistence of a diversity of experiences, now understood in an amplified character, can contribute immensely, since synthesis is made whenever one considers the existential settings of the subjects — their idiosyncrasies.
Thus, it is understood that “[...] knowledge is not received passively either by the senses or through communication; knowledge is actively constructed by the cognitive subject” (Von Glasersfeld, 1996, p. 91), in an idiosyncratic process. From this point of view, it is up to the teacher to favor the teaching and learning process, even if it is not possible to give prior guarantees of its success.
Whenever a new information is received, from the perspective of the teaching and learning process, relationships of correspondence with something that sustains it and that is able to offer meaning and identification are sought. This occurs based on relationships and contrasts between similarities and differences detected between new information and previous experiences and constructions. Such relationships represent the way the subsumers are organized, and this process is characterized as a kind of “checking”, in which we compare (by differentiating) and perceive the similarities (by reconstruction) meanings in our cognitive and existential referential
In the school space, the format of serial teaching based on content organized in a fragmented way prevents, in most cases, a systemic view of the whole. Moreover, the structure compartmentalized between contents and themes addressed in curricula does not use anchorage as an element of teaching and, when this occurs, it is abstract, occasional, or not guided by the teacher, in which subsumers are misinterpreted as formal prerequisites.
Nevertheless, in some activities based on the TML arguments, the teacher and the class act as facilitators of the construction of knowledge, providing cognitive movements that are made based on analyses and syntheses, in which comparisons, organizations and structuring between more general, intermediate, and specific concepts are set. In this sense, learning in a meaningful way is to acquire the ability to exercise a dynamic that allows identifying differences and perceiving the similarities between concepts, principles, theories and knowledge.
The perception of the whole, indispensable to new constructions by the learners, is depicted by the TML by the concepts of integrative reconciliation and progressive differentiation. In this line of reasoning, it is proposed the development of a nonlinear teaching model, structured in broad themes, adherent to different contexts that favor the learners to find their own relationships between the propositions presented and their previous knowledge, prior to instruction and, not rarely, of a broad experiential character. In this context, a systemic presentation of a thematic data must gradually find its specificities and parts, in addition to returning as a whole, in a constant and cyclical theoretical-methodological loop. According to Moreira (2010, p. 5),
[...] in meaningful learning, the apprentice is not a passive recipient. Far from it. He must make use of the meanings he has already internalized, in a substantive and non-arbitrary way, in order to capture the meanings of the educational materials. In this process, while progressively differentiating its cognitive structure, he is also making integrative reconciliation in order to identify similarities and differences and reorganize his knowledge. That is, the learner builds his knowledge, produces his knowledge.
The TML presents the subsumers as dynamic, as well as all the concepts/principles/ theories related to the teaching and learning process, which can be changed in degree of importance and hierarchy, as the instruction proceeds. However, the characterization of these elements is crucial to teach in an effective way because a meaningful learning depends on them.
The association between previous and new knowledge also depends on factors such as the teaching environment and testing methods, in the context of meaningful learning. The latter become guiding elements in the construction of a teaching and learning procedure, when they are planned and applied, in view of the cognitive construction process of the learner, and not as a routine or punctual exercise on a given “test day”.
Adopting collaborative activities and forms of evaluation that detach from the approved/disapproved, right/wrong, yes/no dichotomy also allows the formation of the students to be seen as a qualitative and idiosyncratic process, producing relationships of meaning and proper organization of knowledge that permeates their experiences, in general. Thus, qualitative relationships point to ways to learn with the generation of meanings differentiated to the learner.
The teacher’s challenge is to approach the teaching of content from a learning psychology through the elaboration/application of activities that improve autonomy and protagonism of the learner in an epistemologically contemporary conception applied to science, which is open and unfinished. It can be the principle through which new guidelines are constructed in teaching, capable of developing relationships between learning and the behavior of teachers. In this sense, it is favored that the learner becomes active and protagonist, in a conception of qualified and socially compromised teaching, giving a new perspective to the classroom and resignifying the functions of the subjects integrated in it.
One of the premises of the possibility of the TML to its applicability and usefulness is the predisposition of the subject to learn. This topic has a high degree of subjectivity because it depends strongly on the subject’s willingness to learn certain content. However, this does not mean that external actions cannot help improving this intention to learn and, in fact, contextual and experiential elements can greatly collaborate with students’ support for learning. Thus, it is necessary to provide a classroom environment appropriate to the context of the students and to use diversified didactic strategies to capture the student’s attention.
From this, it is possible to construct meaning and a feeling of belonging between subjects and teaching units. Having in mind didactic strategies that provide broad learning potential, such relationships are linked to the concepts/principles of teaching with a focus on research in a scenario of development of a meaningful learning in the field of science teaching.
Research procedures as a teaching and learning methodology for the sciences
To establish interfaces between the foundations and principles of TML and TSR, it is essential to reflect on the teaching methodologies routinely applied in pedagogical environments. This is so because we understand that the teaching process, when based on research, can foster the autonomy of the learners, resonating in another way of learning from a teaching process that can overcome the conventional class.
In general, in the school environment, learning takes place from lectures, which induce the accumulation of information through the content memorization of specific disciplines. The applicability and usefulness of the information to other contexts and scenarios are not considered, as well as possible relationships between parts of this information, from the perspective of a relationship of meanings. In addition, students are submitted to a school model which values their passivity, while restraining their creativity, their particularities, and their uniqueness.
Considering science education, the formation of subjects capable of making scientifically based decisions is not expected with the adoption of this didactic model, because critical posture is almost never stimulated. Antunes (2012, p. 21), then argues that “[...] one does not learn without the confrontation between knowledge and the set of meanings that each one constructs” in his or her characteristic cognitive/existential development.
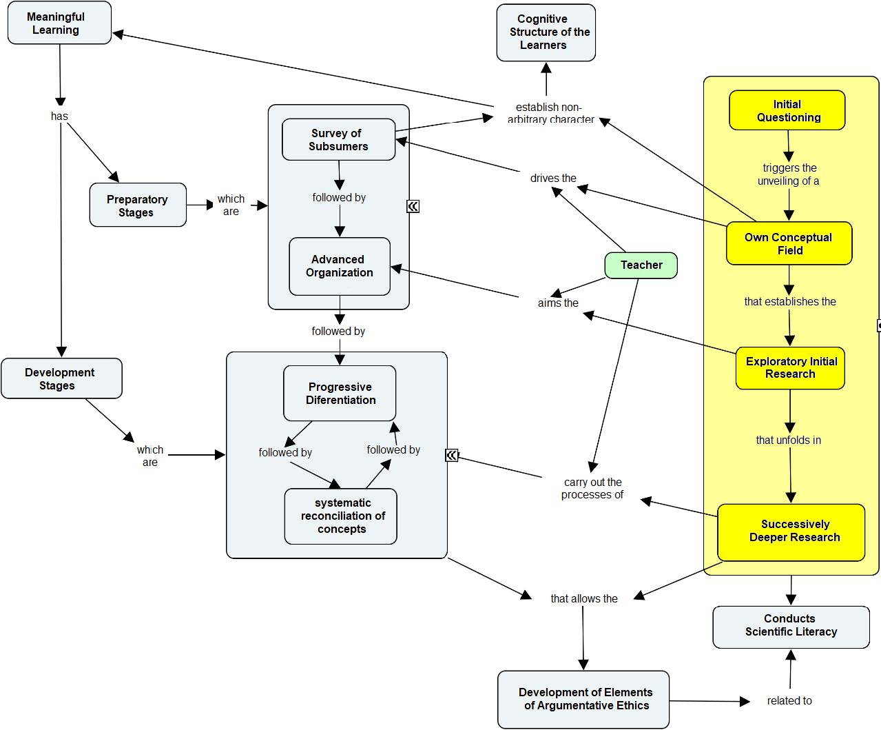
The teaching based on research is a methodological proposal that begins with a question, which can be applied to a group of students, in a class activity of a certain curricular component, for example. The questioning, in turn, establishes a proper (still diffuse) conceptual field that, in the theoretical context of TML, directs the survey of subsumers related to it, to construct the set of knowledge in a non-arbitrary way, that is, in a meaningful way (cf. Figure 2).

This question does not bring an obvious and categorical answer but involves challenges that will require their assessment by the students’ personal and empirical interpretation. It is this element of personification that will put into contact different subsumers coming from the students. From the dialogical processes that are congenial to the investigative context, such variety of subsumers are exposed and, at the same time, organized (Figure 2). Concomitantly, there is a need to consult theoretical references that raise new cognitive challenges and the (re)construction of existing knowledge (Demo, 2000). Moreover, such cognitive elements must connect to the existentialities involved, which incorporate the more properly ethical dimension of the research environment, closing the preparatory process proposed by the TML regarding the survey and organization of the subsumers (Silva Filho & Ferreira, 2022); bringing, moreover, the obvious enrichment of the ethical environment already mentioned.
From the questioning and problematization, a research process is triggered, which often ends due to the deadline determined by the teacher to complete the task. In the search for a solution, previously established subsumers are articulate in the cognitive structure of the subject, based on empirical facts and/or personal experiences related to the theme under scrutiny. By socializing these new findings, so that the critical community can evaluate the knowledge in the emerging field of the research, it is necessary that new arguments and proposals be presented to validate perspectives or assumptions that may be in dispute within this community. This process involves various activities, such as the ability to argue, to write and to read, for example.
Critical analysis and reasoned argumentation are two beacons of the construction of knowledge emerging from an initial questioning. These elements set in motion the stages of development of TML, related to progressive differentiation and integrative or systematic reconciliation of the concepts involved (Figure 2). At the same time, both aspects bring the perspective of the classroom as a formative environment in which subjects are actively participating and intervening. These subjects thus show themselves capable of arguing ethically, within the scope of a constructive perspective, performing the exercise of citizenship from within the school. Thus, in this context, the class is transformed into spaces in which research becomes an exercise of an educational principle.
In addition to organizing activities and guiding the dialogical and inquiry process, the teacher also assumes the role of a member of this research community and, thus, approaches the student, implementing the model by which the students become the protagonists as the knowledge holders (Figure 2). This occurs, particularly, in the context in which experiences contribute to the establishment of results that may change even the teacher’s knowledge about the problem suggested by himself. Thus, the subjects move from objects to actors, in a cooperative and participatory way (Demo, 1997; 2000).
Guidelines that support and characterize research as a teaching proposal favor individual notions of social belonging. Social belonging, as the term itself suggests, is a factor that intermediates human relations, which should be considered in educational environments (Novak, 1997).
The teaching process is potentially favored by theoretical-methodological elements specific or related to research, such as conceptions and procedures, in view of its aimed objective: learning. Furthermore, it is configured as a didactic-pedagogical strategy that allows the beginning of the construction of knowledge led by the student, individually or in groups, reverberating in the class research community, in which ideas are debated in a judicious way, under the guidance of the teacher (Figure 2). According to Alarcão (2003), the classroom became a space for the search and development of knowledge; however, it is not commonplace, neither for teachers nor for students, to (re) think and act in this way.
Through the research, the student is led to exercises of organization of concepts/ principles, in the search for answers and solutions (intermediate or final — Figure 2), involving data and information, which should be meaningfully understood for the development of satisfactory results. These results are conceived and perceived by the student himself, under the guidance of the teacher, in a process of a psychological development of knowledge. It is recommended its materialization in the form of writing, promoting the transformation of knowledge into a theoretical argument. From this, the oral approach is made, through the defense of ideas, to a community that evaluates, questions, opposes and suggests changes, based on perceptions arising from the production of the students and their experiences (Demo, 2000) — in the processes of progressive differentiation and integrative reconciliation, guided by the teacher (Figure 2).
Since argumentation is done verbally in a recurrent manner, orality also becomes a relevant factor in pedagogical training. Indeed, from its exercise, the subject articulates and argues based on his own cognitive assets. Regarding scientific knowledge, the very path of science follows, related to the validation of theories and theses based on the discussions and the conjectures submitted to methods and rules (Cachapuz et al., 2004). Thus, since TML is not centered on the verification of learning related to memorization and data accumulation, the evaluation is fostered by the subject’s ability to seek solutions, organize ideas, and sustain arguments constructed by the exercise of research on a given theme. Thus, the evaluation becomes continuous and integral to a global and systemic process of teaching and learning, in which the student is not submitted to an analysis about how much he knows. This element implies an extra point of contact between the two theoretical supports considered, because the evaluation of meaningful learning imposes the articulation of concepts in contexts different from those in which they were learned (Ausubel, 2003; Silva Filho & Ferreira, 2018; Ferreira et al., 2020; Ferreira et al., 2021; Silva Filho & Ferreira, 2022).
Thus, since TML is not centered on the verification of learning related to memorization and data accumulation, the evaluation is fostered by the subject’s ability to seek solutions, organize ideas, and sustain arguments constructed by the exercise of research on a given theme. Thus, the evaluation becomes continuous and integral to a global and systemic process of teaching and learning, in which the student is not submitted to an analysis about how much he knows. This element implies an extra point of contact between the two theoretical supports considered, because the evaluation of meaningful learning imposes the articulation of concepts in contexts different from those in which they were learned (Ausubel, 2003; Silva Filho & Ferreira, 2018; Ferreira et al., 2020; Ferreira et al., 2021; Silva Filho & Ferreira, 2022).
In summary, research and its validation should be conceived as a gradual processes of knowledge advancement, in which there is any previously awaited and/ or intended final response. The researched theme involves inexhaustible knowledge, as well as multiple approaches and interpretations, whose theoretical materiality depends on how deep and meaningful is the initial questioning. As Gaio (2008, p. 103) argues, taking, once again, science education as an example,
[...] teaching is not to underpin the student to a ready knowledge, but to provide means by which, with freedom and determination, he can build new knowledge, expand meanings, to the extent of his interests and capacity. It necessarily involves freeing the student from what prevents him from making his own path, through the tracks of knowledge and valuing all his effort to learn.
Through the research pedagogical approach, it is possible for the teacher to perceive sometimes the individual construction of knowledge. It is observed, however, that the formation and articulation of relevant theoretical arguments are gradual and constant, and that they depend on an exercise of dedicated cognitive construction, as occurs to scientific knowledge, in the contemporary epistemological bases that configure it.
In view of the promotion of a teaching considered predicament and based on theories and methodologies capable of establishing a new attitude with educators and students, the possibility of making use of the teaching process by research has repercussions on a new paradigm of teaching and learning processes, given its conditions to favoring meaningful learning.
This pedagogical approach is certainly configured as an unconventional teaching methodology, that is, not commonplace in the scenarios of Brazilian formal education. It is based on autonomy, creativity and collective participation as didactic-pedagogical foundations that guide the teaching process.
In such a process, the classroom life strategy is embodied in teaching with a focus on research as a proposal that incorporates general experiential elements. It is thus capable of qualifying a political-social construction through which students are trained and encouraged to seek solutions that depend on knowledge and creativity, developing a participatory and questioning profile (Sacristán & Gómez, 1998). Based on these reflections, multiple interfaces are possible between the foundations of TML and TSR, with a wide potential of qualification of the teaching and learning processes.
Thus, it is from the amalgam proposed in Figure 2, in which TML and TSR are explicitly related through their moments, that we will analyze the concrete proposals of amalgams of these theoretical references already presented in the literature.
Methodological procedures
For the theoretical appropriation of the themes that structure this article, an analysis of articles was carried out as a narrative review of three editions (2013, 2015 and 2017) of the National Meeting of Research in Science Education (ENPEC in Portuguese) in Brazil, whose data came from events and repositories of papers published from these events and which are available on the events’ website. These events, according to Delizoicov, Slongo and Lorenzetti (2007), have become privileged environments for the promotion and multidisciplinary dissemination of academic knowledge produced in the field of science education research in Brazil.1
ENPEC is a biennial event promoted by the Brazilian Association of Science Education Research (ABRAPEC in Portuguese) and, since its first edition in 1997, has been consolidating research in the area in Brazil, considering, among other factors, the expressive number of papers published and presented to each edition, in addition to the notorious engagement of the respective academic community.
The narrative (or traditional) review used in the construction of this article does not use an explicit protocol and systematic criteria for the critical analysis of the literature, because it is set in a previous research stage, in which the evidence itself in a given scientific field is under construction or resignification. Moreover, it does not claim to exhaust information and does not apply sophisticated and exhaustive search strategies.
The narrative (or traditional) review of the literature, when compared to the systematic review, systematizes a theme in a broad and eminently diverse way. It is appropriate for the theoretical foundation of articles, dissertations, theses, and course completion papers. Moreover, it is hardly part of a very defined or delimited issue, and does not require, then, a rigid protocol for its preparation. It should also be said that, within the scope of this methodological choice, the search for sources is not predetermined or specified, being, consequently and often, less embracing. Indeed, in this sort of approach, the selection of articles is arbitrary, with great interference of the subjective perception of the researcher, seeking thematic recurrences, immersion in previous scientific productions and the establishment of initial parameters that can contribute to detailed and systematic analyses of a given state of the art of the literature (Cordeiro et al., 2007; Elias et al., 2012; Vosgerau & Romanowski, 2014).
Thus, the main purpose of this section is to explain the methodological procedures applied in the selection of bibliographic productions related to TML and TSR, based on the teaching conceived and promoted by the foundations of research, considering the 2013, 2015 and 2017 editions of ENPEC. Thus, it is understood that the theoretical- methodological trends identified may contribute to proposals of this study, which is qualitative in nature (Lüdke & André, 1986).
During the second semester of 2019, searches were conducted considering the descriptors Meaningful Learning and Science Teaching (related to/by research), followed by the filtering of the articles that articulated both descriptors, identified in their titles and/or in their keywords, as well as by reading these documents. Based on the foundations of the methodology of analysis of qualitative information called Discursive Textual Analysis (DTA), developed by Moraes and Galiazzi (2007), it was proposed to systematize the texts using categories, two of the type a priori (reference authors and methodology(s) employed(s)) and others of the emerging type. The first two are justified in relation to the interests of this research, related to the use of arguments genuinely coming from TML and the demarcation of texts whose methodologies are close to those taken as research procedures. Then, metatexts were elaborated, which, according to Moraes (2003, p. 202),
[...] are constituted of description and interpretation, the whole of which represents a way of understanding and theorizing the investigated phenomena. The quality of the texts resulting from the analyses not only depends on their validity and reliability, but it is also a consequence of the researcher assuming himself as the author of his arguments.
From this set, the technical data that structured the three editions of the event considered are presented, aiming at the construction of an overview that is owed to the articles identified for mention and analysis, in view of the assumptions of the DTA.
Results and discussions
Initially, quantitative aspects of the events were listed regarding the three editions that were considered.
There were submitted 1.526 complete papers to the IX ENPEC, held in 2013. They were distributed in 19 evaluation groups and organized thematically into 15 theoretical lines. Thirty-nine coordinators and more than 400 advisors were mobilized throughout the evaluation process. Thus, each study was evaluated by at least two advisors, who answered an evaluation instrument composed of ten items, and the following statuses were assigned to each work: “refused”; “accepted with more than four caveats”; “accepted with up to four caveats”; or “accepted without reservation”. Of this amount, 466 articles were refused. There were submitted 1.768 complete papers to the X ENPEC, held in 2015, and 496 were refused. Thus, 1.272 articles were accepted and published in their annais. Finally, 1,840 complete papers were submitted to the XI ENPEC, held in 2017, of which 1,335 texts were approved and published in their annals.
It is important to highlight that the 15 thematic classification lines were maintained, both in 2015 and in 2017. Table 1 groups together some of this information.

From this information, we sought, in the titles and keywords of the texts, by the descriptors Meaningful Learning and Teaching of Sciences (guided by research) followed by an analysis of the articulation between both. The data found based on these criteria/ rules are shown in Table 2.

From the resulting bulk of papers, there were identified 21 of them related to the topics of interest. A list of them can be found in Appendix. This list is coded to facilitate the description of information and possible further analyses. It contains the title and authorship data for each reference.
Based on the theoretical appropriation of the content of these articles, five categories were proposed for classification, analysis and discussion: two of the a priori type established prior to reading,— (i) Reference authors in relation to the Theory of Meaningful Learning and (ii) Methodological Approach(s) — and three of the emerging, post-reading, type — (iii) Scientific literacy and its potential contributions to science education, (iv) The student as an active/participatory subject in his/her learning and (v) Use of digital technologies as a qualification strategy for science teaching.
In view of the assumptions of the DTA, associated with the objectives of this study, weassess in the following the metatexts produced for theoretical-argumentative treatment of each of these categories.
(i) reference authors in relation to the Theory of Meaningful Learning
Figure 3 shows the analyzed articles that make explicit the authors of interest in their theoretical reference: Ausubel, Novak and/or Gowin, which are considered as the primary reference in the field of TML. In that table, we added the concepts/principles defended in greater depth in each article. Among 21 of them, this analytical proposition was found in 14, which suggests an intention of their authors to use original sources when dealing with arguments specific to TML.

It noteworthy that articles A11, A14, A17, A19, A20 and A21 bring arguments that defend a meaningful learning through the relationships that the learner establishes between new information and their previous knowledge. A meaningful learning allows to transpose knowledge to other contexts, since it refers to an effective understanding, with changes in the cognitive structure of those who learn. Thus, the goal is “[...] to make sense by establishing relationships between the new concepts or the new information with the most relevant concepts and knowledge already existing, the subsumers, in the cognitive structure of the learner” (Vinholi Junior & Gobara, 2017, p. 2).
In articles A7, A8 and A15, the authors attribute much importance to the subjects’ context in their learning process. Thus, when information relates itself to everyday reality, multiple understandings are possible, since these are particularly dependent on the previous knowledge of those who learn, which is psychologically structured from the subjects’ experiences. With regard to the teaching activity, as proposed in article A7, didactic resources can favor multiple learning when considering the contexts in which the subjects are inserted. Ultimately, the arguments that lead students to seek, in their own environment, theoretical elements for the establishment of new relationships allow to expand the formative possibilities for the acquisition and production of new knowledge.
[...] what the student knows depends on their reality and many are the situations in the teaching context in which the students do not appropriate the concepts, because they are not related to their experience or because they do not know the relevance of this knowledge for their life. (Nascimento et al., 2015, p. 6).
In articles A1, A4 and A18 there are explicit references to the dependence of the meaningful learning on the predisposition of the learners to learn, something already stressed by TML. For example, in article A1 Tironi et al. (2013) discuss the use of teaching strategies capable of arousing the interest of learners regarding the content, arguing that learning depends on such interest. In the same theoretical line, in article A18, there is a mention of the subjects’ predisposition to learn. According to the authors, this is a “[...] cognitive action made by the subject in the learning process, where new knowledge interacts with adequate prior knowledge of his cognitive structure” (Guzzi Filho et al., 2017, p. 5).
In the lines of these works, it should also be stressed that the research process, as a methodological resource, can favor the identification of interactions between learning objects and everyday elements. In addition, it reinforces the motivational predisposition of the subject to learn (Ausubel, Novak & Hanesian, 1980). This happens due to the development of both social and concrete senses of belonging to such objects of knowledge— remembering that the emerging categories presented here are dependent on such associations.
(ii) methodological approaches
The main research strategies reported in the analyzed articles that explain and characterize their methodological approaches were: qualitative, quantitative, action research and exploratory research, in an isolated or combined fashion. Figure 4 presents the articles in which these approaches were mentioned.

This indicates a trend within the scope of the selected articles: the use of qualitative, descriptive, and analytical approaches, which focus on the arguments and their diversity, despite numbers, patterns, frequencies and/or specifications. According to Goldenberg (2004, p. 53), “[...] qualitative data consist of detailed descriptions of situations with the aim of understanding individuals on their own terms.”
It is important to say that most of the articles contemplated in this research do not define their methodological approach, but mention actions or instruments capable of producing data for further analysis, even subjectively, such as: pedagogical games, audio recording of the class, questionnaires, interviews and video recordings, graphic representations, stages of a Potentially Meaningful Teaching Unit (IU), seminars, conceptual maps, direct observation, debates, virtual platform, virtual polling, forum, use of pre-tests and post-tests, photographs, written record and notes / portfolios, short courses, discussion of articles, problem solving, didactic sequences and experimental activities.
In relation to the results presented, it is fundamental a careful methodological characterization of the research, formatted by its nature and the underlying sub actions. However, one third of the selected articles lacks such descriptions. This is disturbing, since such results consist of direct transformations of data into information that should, in theory, be based on methodological procedures. These could be later transposed to other scenarios and contexts, even accepting that qualitative research does not present as a central objective the generalization of results. However, by not explaining the methodological procedures used in the research contexts, this transposition becomes difficult.
(iii) scientific literacy and its potential contributions to science teaching
After careful reading of the articles, we found a recurrent and shared concern among their authors regarding the theme of scientific literacy, particularly aimed at students. Much of them reported that the students are able to easily get acquainted with media resources and are able to consistently find, organize and articulate information, when using procedures of theoretical research during classes, coming from the indication of reliable sources and appropriate heuristic methods. However, the authors point out that science teaching has some specificities in the use of written language, with characteristics that demand teachers’ knowledge of the approach based on scientific literacy for a coherent appropriation and transposition to other contexts.
Among the 21 articles analyzed, it was observed an intention of the authors to approach scientific literacy in seven of them (A5, A6, A9, A16, A17, A18 and A19), considering that interfaces between objects of knowledge specific to the formal teaching of sciences and daily aspects tend to favor the meaningful learning of scientific principles.
In this sense, article A5, for example, states that
[...] improving the quality of life would be linked not only to the ease of reading of the world, but also and unconditionally to the understanding of the needs of transforming it in an organized, conscious, sustainable way in favor of improving living conditions. (Souza & Bastos, 2013, p. 2).
However, in article A6, the authors alert about a distinction between the transition and the maturation of the perception of such needs to transform the social aspects dependent on the knowledge proper to the Sciences. These aspects are related to the occurrence of a cognitive transformation of the student, since
[...] the formation of scientific knowledge, envisioning that content (what we learn) and the nature of learning (how we learn) are inseparable, thus cognitive conflicts and perplexity before the new (unknown) content are stimuli for learning. (Barata et al., 2015, p. 3).
Regarding the assumption that science treated in the classroom impacts the reality of the student, in article A19, Ferreira et al. (2017, p. 3) point to the exercise of scientific knowledge as a factor of social emancipation, on which critically acting citizens would depend: “[...] also in order to encourage students to confront scientific knowledge, causing in these students’ cognitive conflicts, contributing to the formation of future thinkers and builders of knowledge”.
From the foundations of the TML, Guzzi Filho et al. (2017, p. 7) observe in article A18, that, in the gradual development of a scientific literacy, the student is able to use his previous knowledge in solving problems emerging or adhering to everyday situations, because the “[...] scientific knowledge [...] can lead you to the generalization of the situation to other similar problems, thus achieving integrative reconciliation.” Thus, relationships between thescientific and daily life constitute elements favoring learning in science, since they provide (or promote) associations between previous knowledge and new information, as required by the TML.
(iv) the student as an active/participatory subject in his/her learning
Some time ago, when reflecting on the learning process, it was considered that a participatory behavior could be developed, or enhanced, in accumulating information presented by the teacher, which should be mechanically memorized by the students. Currently, when resorting to researches that brings greater emphasis to learning theories than teaching methodologies, it is observed that their results point to another paradigm, evidencing the learning of objects of knowledge as a descriptive process and conclusive purpose of teaching procedures.
Corroborating Morin’s ideas (cf. Souza & Dourado, 2015, p. 6), there has been a change over the years in the focus of teaching and learning processes. This new assessment shifts the student from a passive position of understanding, as is proper to the class model by teacher-centered narratives, to another, more critical and active.
Articles A3, A4, A5, A8, A13 and A15, present approaches based on the use of strategies within the scope of teaching practices capable of leading the student to a prominent position in the teaching and learning processes. Article A13, for instance, reflects on this pedagogical assessment and its repercussion on didactics, that is, in the planning and intervention actions of the teacher in science teaching. In A13 the author argues that “[...] placing the student at the center of the educational process, we end up rethinking teaching and consequently the teacher’s attitude towards Scientific Education” (Santos & Galembeck, 2017, p. 2). In this same direction, Freitas and Oliveira (2015, p. 4) in article A8 argue that teaching and learning processes take place “[...] in favor of student-centered teaching.” In article A15, Santos and Rodrigues (2017, p. 3) complement this argument, stating that “[...] the student must be active”, in view of the teaching methodologies used by the teacher.
However, in article A5, Souza and Bastos (2013, p. 122) warn that the privilege of learning about teaching, based on a psychological bias circumscribed to the action of learning “[...] is possible only when the student is faced with a situation that he knows, that is familiar to him, in which he perceives himself as an integral and participatory member.” Thus, one should primarily choose strategies that offer places and moments in which they can mobilize knowledge and interact with it in their own way, thus favoring the reflection/ problematization of objects of knowledge related to the Sciences. The pedagogy of research, treated in this work, and the use of digital technologies consist of fruitful examples circumscribed to this argumentation, optimized when articulated among themselves. These arguments put forward the scope of the metatext that follows.
(v) the use of digital technologies as a qualification strategy for scienceImportar lista1teaching
In order to contribute to a didactic process that promotes the students’ participation and encourages their positioning beyond a spectator of teaching narratives, the underlying literature recommends the use of strategies that provide reflection during the performance of practical activities. Thus, the use of digital information and communication technologies has repercussions on alternatives with important potential. Of the 21 articles analyzed, articles A4, A6, A10, A11, A12 and A18 provide at least one mention of the teaching-learning-technology relationship.
In article A10, for example, the concept of technology is referred to the use of computer resources, which “[...] then becomes a potential means for the development of a Meaningful Learning by means of its multiple possibilities and freedom of handling by the student for the acquisition of knowledge in a meaningful way” (Amazonas et al., 2015, p. 4). In article A11, Dias and Frenedozo (2015, p. 2) refer specifically to the use of the computer, when they highlight that “[...] its use is more diverse and, consequently, more challenging, being used also to enrich learning environments, contributing to the effectiveness of the process of knowledge construction”.
In this context, the authors of article A12 address the urgent need for the development of interest (notion of belonging) in the school environment. They suggest that “[...] one way to contribute to teaching in a more interesting, illustrative and pleasurable way for students, is through activities with tablets as a teaching tool, and to verify if they can favor the student’s interest in the study” (Almeida et al., 2015, p. 2). Article A18 challenges the teacher to “[...] various features such as images, simulations, etc.” (Guzzi Son et al., 2017, p. 6), and not just the computer or tablet as the only digital tools.
It should be considered, however, that the perception that the insertion of technologies in teaching will solve educational problems in a broad and definitive way is naïve. In this respect, the authors of article A11 explain that “[...] the use of technologies contributes to the teaching and learning process, but their use alone does not guarantee effective learning. Regardless of the type of technology, what is intended is for the student to be able to learn” (Dias & Frenedozo, 2015, p. 2). Therefore, although it is important that the teacher allows interactions between previous and new knowledge using digital technologies, they must be aware that such use does not guarantee learning without adherence of such an approach to the foundations, purposes and means of didactic practice. It is precisely in this context that open didactic-pedagogical strategies gain centrality, that is, become capable of promoting involvement, participation and collaboration from different possibilities of integration between peers and the unconstrained manipulation of objects of knowledge, appropriating them in their foundations and operationalities.
Final considerations
This study aimed to present elements related to an amalgam between TML and TSR, keeping the coherence and consistency of both approaches.
The approximation between two theoretical structures is usually made from a limited set of concepts, focusing on some particular problem. Since it is not possible to categorize the innumerous (possibly infinite) ways to perform this approximation, we adopted, as a methodological strategy, the analysis of papers presented in three editions (2013, 2015 and 2017) of ENPEC that focused, exactly, on the amalgam between TML and TSR. Moreover, we made a methodological use of a narrative (or traditional) review, which does not embrace explicit and systematic criteria for the critical analysis of the literature. Since there was no search for predetermined and specific sources, this methodology proved to be more appropriate for the selection of the investigated articles.
Thus, this work sought to identify and analyze bibliographic productions that approach and support the interfaces between TML and TSR, aiming to understand how teaching and learning processes are treated in the context of such an approach, in addition to cataloging contributions about the volume, emdems and versatility of ENPEC academic work, in the editions investigated, which identify the criteria by which the theoretical approach was concretely carried out. The choice of data for the analysis considered ENPEC, since it furnishes a privileged environment for the promotion and multidisciplinary dissemination of knowledge produced in research related to science teaching.
At the end, we conclude that the contents addressed by the selected works can be divided into three categories that are rightly used for this approximation.
As for (i) scientific literacy and its contributions to teaching, there was emphasis on the students. These students learned how to use media resources with ease, although in many cases the teachers lack the knowledge that teaching from research requires. As for (ii) students as active subjects in their learning, it is perceived that this is possible with the use of teaching methodologies that favor privileged spacetimes for the reflection and problematization of knowledge and doing. As for (iii) the use of digital technologies as a strategy to promote science teaching, this argument is widely indicated by the authors, but they warn that this resource should not be seen as an “educational panacea”. There is a directive role of the teacher in the articulation of educational technologies, and this should be based on foundations, purposes and strategic articulations, aiming at promoting a didactic ambience of participation, cooperation and research.
It is important to highlight that this work, as a narrative review of the literature underlying its purposes, does not claim to exhaust the investigation of the themes that make up ENPEC, restricting its interest to the productions located at the interface between the TML and the TSR. It is not a longitudinal review, resuming all editions of this event, but centered on three of them (considered meaningfully representative). Moreover, the analysis proposed by this work is not focused on all articles of these three editions, but to those that met the chosen criteria. In view of these limitations inherent to the proposed framework, complementary studies can be conducted, for example, seeking to investigate other developments related to this interface.
It is from this set of findings that the main interface between TML and TSR seems to emerge: on grounds of structuring references of the cognitive field; research from multiple methodological perspectives; relevance of scientific literacy to a didactics with research productivity; the need to build conditions to let active and collaborative students emerge; and, finally, the imminent importance of criticism about the application of educational technologies in the context of science teaching from research.
References
Alarcão, I. (2003). Professores reflexivos em uma escola reflexiva. Cortez.
Almeida, C. M. M., Costa, R. D. A., Nascimento, J. M. M., & Lopes, P. T. C. (24–27 de Novembro, 2015). Sistema circulatório no 8° ano do ensino fundamental - séries finais: utilizando tablets como ferramenta de estudo. X Encontro Nacional De Pesquisa em Educação em Ciências (ENPEC), Águas de Lindoia, São Paulo.
Amazonas, M. A. S., Sacramenta, H., & Lyra, S. (24–27 de Novembro, 2015) Análise do ciclo do planeta Vênus utilizando o software WinStars no ensino de astronomia. X Encontro Nacional de Pesquisa em Educação Em Ciências (ENPEC), Águas de Lindoia, São Paulo.
Antunes, C. (2012). Professores e professauros. Vozes.
Ausubel, D. P. (2003). Aquisição e retenção de conhecimentos: uma perspectiva cognitiva. Plátano.
Ausubel, D. P., Novak, J. D., & Hanesian, H. (1980). Psicologia educacional. Interamericana.
Barata, R. C., Malheiro, J. M. S., Silva, A. A. B., & Lameira, A. P. G. (24–27 de Novembro, 2015). Aspectos da aprendizagem significativa considerados pelos professores de ciências participantes de um curso de férias em Bragança (PA). X Encontro Nacional de Pesquisa em Educação em Ciências (ENPEC), Águas de Lindoia, São Paulo.
Cabrera, J., & Silva Filho, O. L. (2007). Inferências lexicais e interpretação de redes de predicados. Editora UnB.
Cachapuz, A., Praia, J., & Jorge, M. (2004). Da educação em ciência às orientações para o ensino das ciências: um repensar epistemológico. Ciência & Educação (Bauru), 10(3), 363–381. https://doi.org/10.1590/S1516-73132004000300005
Cordeiro, A. M., Oliveira, G. M., Rentería, J. M., & Guimarães, C. A. (2007). Revisão sistemática: uma revisão narrativa. Revista do Colégio Brasileiro de Cirurgiões, 34(6), 428–431. https://doi.org/10.1590/S0100-69912007000600012
Delizoicov, D., Slongo, I. I. P., & Lorenzetti, L. (26 de Novembro–02 de Dezembro, 2007). ENPEC: 10 anos de disseminação da pesquisa em educação em Ciências. VI Encontro Nacional de Pesquisa em Educação em Ciências (ENPEC), Florianópolis, Santa Catarina.
Demo, P. (1997). Pesquisa e construção do conhecimento: metodologia científica no caminho de Habermas. Tempo Brasileiro.
Demo, P. (2000). Educar pela pesquisa. Autores Associados.
Dias, A. P., & Frenedozo, R. C. (24–27 de Novembro, 2015) O uso da ferramenta fórum de discussão no ensino de Ciências. X Encontro Nacional de Pesquisa em Educação Em Ciências (ENPEC), Águas de Lindoia, São Paulo.
Elias, C. S. R., Silva, L. A., Martins, M. T. S. L., Ramos, N. A. P., Souza, M. G. G., & Hipólito, R. L. (2012). Quando chega o fim? Uma revisão narrativa sobre terminalidade do período escolar para estudantes deficientes mentais. SMAD: Revista Electrónica en Salud Mental, Alcohol y Drogas, 8(1), 48–53. https://doi.org/10.11606/issn.1806-6976. v8i1p48-53
Ferreira, M., & Loguercio, R. Q. (2017). Enunciados em propostas de ensino-pesquisa- extensão em cursos de física a distância: para além dos conteúdos, os discursos. Ensaio Pesquisa em Educação em Ciências, 19, e2253, 1–33. https://doi.org/10.1590/1983- 21172017190101
Ferreira, M., & Silva Filho, O. L. (2021). Ensino de física: fundamentos, pesquisas e novas tendências. Plurais: Revista Multidisciplinar da UNEB, 6(2), 9–19. https://doi. org/10.29378/plurais.2447-9373.2021.v6.n1.12199
Ferreira, M., Couto, R. V. L., Silva Filho, O. L., Paulucci, L., & Monteiro, F. F. (2021). Ensino de astronomia: uma abordagem didática a partir da Teoria da Relatividade Geral. Revista Brasileira de Ensino de Física, 43, e20210157, 1–13. https://doi.org/10.1590/1806- 9126-RBEF-2021-0157
Ferreira, M., Silva Filho, O. L., Moreira, M. A., Franz, G. B., Portugal, K. O., & Nogueira,D. X. P. (2020). Unidade de Ensino Potencialmente Significativa sobre óptica geométrica apoiada por vídeos, aplicativos e jogos para smartphones. Revista Brasileira de Ensino de Física, 42, 1–13. https://doi.org/10.1590/1806-9126-RBEF-2020-0057
Ferreira, P. A. V., Silva, R. F. R., Silva, V. H. S., Silva, B. H. B., Silva, L. P., & Passos, J. P. R. (03–06 de Julho, 2017). Unidades de Ensino Potencialmente Significativas (UEPS) aliadas à experimentação no ensino de eletrodinâmica com estudantes do projeto Mundiar. XI Encontro Nacional de Pesquisa em Educação em Ciências (ENPEC), Florianópolis, Santa Catarina.
Freire, P. (1996). Pedagogia da autonomia: saberes necessários à prática educativa. Paz e Terra.
Freitas, Z. V., & Oliveira, J. C. C. (24–27 de Novembro, 2015). Experimentação e resolução de problemas com aporte em Ausubel: uma proposta para o ensino de Ciências. X Encontro Nacional de Pesquisa em Educação Em Ciências (ENPEC), Águas de Lindoia, São Paulo.
Gaio, R. (2008). Metodologia de pesquisa e produção de conhecimento. Vozes.
Goldenberg, M. (2004). A arte de pesquisar: como fazer pesquisa qualitativa em ciências sociais. Record.
Filho, N. J. G., Bello, M. E. R. B., Santos, F. S., Santos, L. S. B., & Peixoto, C. A. S. (03–06 de Julho, 2017). Roleplaying Game (RPG): um material potencialmente significativo para aprendizagem de conceitos em Ciências. XI Encontro Nacional de Pesquisa em Educação em Ciências (ENPEC), Florianópolis, Santa Catarina.
Lüdke, M., & André, M. E. D. A. (1996). Pesquisa em educação: abordagens qualitativas. E.P.U.
Moraes, R. (2003). Uma tempestade de luz: a compreensão possibilitada pela Análise Textual Discursiva. Ciência & Educação (Bauru), 9(2), 191–211. https://doi.org/10.1590/ S1516-73132003000200004
Moraes, R., & Galiazzi, M. C. (2007). Análise textual discursiva. Unijuí.
Moreira, M. A. (2006). A teoria da aprendizagem significativa e sua implementação em sala de aula. Editora UnB.
Moreira, M. A. (2010). Mapas conceituais e aprendizagem significativa. Centauro. Moreira, M. A. (2012). O que é afinal aprendizagem significativa?. Qurriculum.
Nascimento, J. M. L., Siqueira, A. E., Góes, A. C. S., & Meirelles, R. M. S. (24–27 de Novembro, 2015). Tópicos em genética no ensino fundamental: concepções à luz de referenciais teóricos para aprendizagem. X Encontro Nacional de Pesquisa em Educação Em Ciências (ENPEC), Águas de Lindoia, São Paulo.
Novak, J. D. (1997). Teoría y práctica de la educación. Alianza.
Sacristán, J. G., & Gómez, A. I. P. (1998). Compreender e transformar o ensino. Artmed.
Santos, L. S., & Rodrigues, S. R. C. R. (03–06 de Julho, 2017). O processo argumentativo na construção de mapas conceituais e suas relações com a aprendizagem significativa crítica no ensino de Ciências. XI Encontro Nacional de Pesquisa em Educação em Ciências (ENPEC), Florianópolis, Santa Catarina.
Santos, V. G., & Galembeck, E. (03–06 de Julho, 2017). Aprendizagem criativa e significativa como estratégias para trabalhar ciências com as crianças: investigar, criar, programar. XI Encontro Nacional de Pesquisa em Educação em Ciências (ENPEC), Florianópolis, Santa Catarina.
Silva Filho, O. L., & Ferreira, M. (2018). Teorias da aprendizagem e da educação como referenciais em práticas de ensino: Ausubel e Lipman. Revista do Professor de Física, 2(2), 104–125. https://doi.org/10.26512/rpf.v2i2.12315
Silva Filho, O. L., & Ferreira, M. (2022). Modelo teórico para levantamento e organização de subsunçores no âmbito da Aprendizagem Significativa. Revista Brasileira de Ensino de Física, 44, e20210339, 1–13. https://doi.org/10.1590/1806-9126-RBEF-2021-0339
Silva Filho, O. L., Ferreira, M., Polito, A. M. M., & Coelho, A. L. M. B. (2021). Normatividade e descritividade em referenciais teóricos na área de ensino de Física. Pesquisa e Debate em Educação, 11(1), 1–33. https://doi.org/10.34019/2237-9444.2021. v11.32564
Silva Filho, O., & Cabrera, J. (2006). Redes predicativas e inferências lexicais (uma alternativa à lógica formal na análise de línguas naturais). Filosofia Unisinos, 7(2), 144–167. https://revistas.unisinos.br/index.php/filosofia/article/view/6095
Souza, M. J., & Bastos, S. N. D. (10–13 de Novembro, 2013). Ensino de Ciências e alfabetização: casamento (im)possível?. IX Encontro Nacional de Pesquisa em Educação em Ciências (ENPEC), Águas de Lindoia, São Paulo.
Souza, S. C., & Dourado, L. (2015). Aprendizagem Baseada em Problemas (ABP): um método transdisciplinar de aprendizagem para o ensino educativo. HOLOS, 5, 182–200. https://doi.org/10.15628/holos.2015.2880
Tironi, C. R., Schmit, E., Schuhmacher, V. R. N., & Schuhmacher, E. (10–13 de Novembro, 2013). A aprendizagem significativa como estratégia para o ensino de física moderna e contemporânea. IX Encontro Nacional de Pesquisa em Educação em Ciências (ENPEC), Águas de Lindoia, São Paulo.
Vinholi Junior, A. J., & Gobara, S. T. (03–06 de Julho, 2017). Modelos concretos e mapeamento conceitual: avaliando a compreensão de estudantes sobre célula. XI Encontro Nacional de Pesquisa em Educação em Ciências (ENPEC), Florianópolis, Santa Catarina.
Von Glasersfeld, E. (1996). A construção do conhecimento. In D. F. Schnitman (Org.),Novos paradigmas, cultura e subjetividade. Artes Médicas.
Vosgerau, D. S. R., & Romanowski, J. P. (2014). Estudos de revisão: implicações conceituais e metodológicas. Revista Diálogo Educacional, 41(14), 165–189. https://doi. org/10.7213/dialogo.educ.14.041.DS08
Authors and titles of articles selected for analysis (ENPEC 2013, 2015 and 2017)


Notes