Los Posgrados en Educación en Latinoamérica. Una mirada desde los países de REDPEL
Proceso de dirección de tesis y modelo de asesoría. Posgrado de Educación en la Universidad Autónoma de Zacatecas, México
Thesis supervision process and advisory model. Graduate Education of the Autonomous University of Zacatecas, Mexico
Proceso de dirección de tesis y modelo de asesoría. Posgrado de Educación en la Universidad Autónoma de Zacatecas, México
Revista de Educação PUC-Campinas, vol. 27, e226507, 2022
Programa de Pós-Graduação em Educação da Pontifícia Universidade Católica de Campinas
Recepción: 27 Julio 2022
Recibido del documento revisado: 14 Octubre 2022
Aprobación: 19 Octubre 2022
Resumen: En este artículo se aborda una investigación cuyo objetivo es describir y comprender el proceso de dirección de tesis en un programa de posgrado en educación en la Universidad Autónoma de Zacatecas, México. Además, se explora el modelo de asesoría que subyace en la formación de investigadores. Lo anterior permite reconocer las características principales del proceso, así como las dificultades y fortalezas que se presentan durante el mismo, con el fin de apoyar a los estudiantes en su formación en el posgrado de manera eficiente. La investigación resulta pertinente debido a que la dirección de tesis se presenta como un proceso fundamental para la formación del estudiante de posgrado y para concluir su tesis. El estudio se sustenta en la teoría de la formación de Bernard Honoré. La metodología utilizada para esta investigación es de tipo mixta. En este trabajo solo se presenta el enfoque cualitativo en el que se utilizó un diseño exploratorio, descriptivo y técnicas como la entrevista a profundidad y la observación participante. Los participantes fueron directores y/o asesores de tesis, asesorados y responsables del programa. Dentro de los resultados y conclusiones se entiende la dirección de tesis como un proceso dialógico en el que se presentan rupturas, discontinuidades, crisis o contradicciones. También se revisan las dificultades significativas que se presentan en este posgrado, así como sus fortalezas y algunas sugerencias para la mejora del proceso de Dirección de tesis.
Palabras clave: Formación de investigadores, Posgrado, Tutoría.
Abstract: This article addresses research whose objective is to describe and understand the thesis management process in a graduate program in education at the Autonomous University of Zacatecas, Mexico. Moreover, the advisory model that underlies the training of researchers is explored. The above allows us to recognize the process’ main characteristics as well as the difficulties and strengths that are presented during the same period, aiming at supporting students in their training in the graduate program in an efficient way. The investigation is relevant because the thesis direction is presented as a fundamental process for training graduate students and completing their thesis. The study is based on Bernard Honoré’s theory of formation. The methodology used for this investigation is of a mixed type. In this work, only a qualitative approach is presented in which an exploratory, descriptive design, and techniques such as in-depth interview and participant observation were used. The participants were directors and/or thesis advisors, advised and program managers. Within the results and conclusions, thesis direction is understood as a dialogical process in which ruptures, discontinuities, crisis or contradictions are present. The significant difficulties that present themselves in this graduate program are also reviewed as well as its strengths and some suggestions for improving the thesis direction process.
Keywords: Training of researchers, Graduate, Tutoring.
Introducción
La Universidad Autónoma de Zacatecas (UAZ) es la institución más importante del estado de Zacatecas, México. Alberga en sus instalaciones aproximadamente 28,311 estudiantes de educación media superior y superior (Secretaría de Economía, 2022). Actualmente, cuenta con seis programas de posgrados en educación, cinco maestrías y un doctorado. Cabe mencionar que los posgrados en el país se rigen por las políticas que señala el Consejo Nacional de Ciencia y Tecnología a través de la propuesta del Sistema Nacional de Posgrados que sustituye al otrora Programa Nacional de Posgrados de Calidad.
De esta manera, el programa de posgrado en educación al que se hace referencia en esta investigación se encuentra adscrito a la Unidad Académica de Docencia Superior. Se caracteriza por formar investigadores y pertenecer al Sistema Nacional de Posgrados. Es de modalidad escolarizada, los estudiantes asisten diariamente a los seminarios en horario matutino, ellos se dedican de tiempo completo a la maestría y se les otorga una beca mensual.
Esta investigación sobre el proceso de dirección de tesis y la caracterización del modelo de asesoría se desarrolló en la Unidad Académica de Docencia Superior de la UAZ, espacio que surge en 1984 como una instancia dedicada a profesionalizar a los docentes universitarios; de tal forma que las Maestrías que ahora se ofertan siguen en la sintonía de contar con programas enfocados a la profesionalización de la docencia y/o a la formación de investigadores.
En los programas de posgrados en Educación, una de las principales tareas es formar estudiantes con habilidades investigativas y competencias; la actividad investigativa se convierte en una herramienta para la profesionalización de la docencia, una posibilidad para la intervención en los procesos educativos y generación de conocimiento. En esta tarea son fundamentales los directores de tesis, o también nombrados tutores, supervisores y/o comités tutoriales (de acuerdo a cada programa en particular) para cumplir con éxito estos procesos formativos.
Revilla (2018, p. 99) plantea que la “[…] denominación de ese proceso varía según los contextos y finalidades de los programas”, además que en los países de habla hispana se usa más el término director y tutor de tesis; en Europa y Asia, se utiliza el de supervisor o mentor de la investigación y en lengua inglesa mentoring. Aún con las diferencias en la nomenclatura, se percibe que la dirección de tesis es un proceso importante para apoyar al estudiante a terminar con éxito el proceso de formación del posgrado y a pesar de que la denominación varía según los contextos, sigue considerándose, según Revilla y Sime (2014, p. 5) como “[...] uno de los procesos más relevantes de los posgrados”.
Sin embargo, con base en 20 años de experiencia en posgrados en educación, se puede observar que a este proceso se le resta importancia en la práctica y no se le brinda seguimiento sistemático, en algunas ocasiones no es evaluado por los programas de manera rigurosa y confiable. Solo se vislumbra la preocupación por los bajos índices de titulación. En casos extremos, en ocasiones en programas del Sistema Nacional de Posgrados, el índice de titulación se presenta al 100 %, sin embargo, la calidad de algunos de los productos de tesis es dudosa o presentan inconsistencias. No existen criterios de evaluación para los mismos. Otro aspecto es que los temas de investigación en ocasiones no concuerdan con las Líneas de Generación y Aplicación del Conocimiento que se siguen en los Cuerpos Académicos.
Por otra parte, se encuentra la falta de formación de los directores de tesis, ya que muchos de ellos se convierten en directores de tesis porque son docentes de tiempo completo o por su experiencia en investigación, sin embargo, no cuentan con formación en este campo, se carece de elementos didácticos, pedagógicos, metodologías, conocimientos teóricos, vocación, entre otros factores, para apoyar a los estudiantes. Algunos solo le dejan la responsabilidad al estudiante. Otros, ni siquiera atienden al estudiantado, argumentando que existen otras actividades más importantes, conferencias, estancias académicas, publicaciones, la investigación y la docencia.
Por lo anterior, uno de los principales objetivos de esta investigación es describir y comprender el proceso de dirección de tesis, para posteriormente plantear el modelo de asesoría que subyace en la formación de investigadores en el ámbito educativo. Entre los objetivos específicos se encuentran: describir las principales características de la dirección de tesis en el programa de Maestría en Investigaciones Humanísticas y Educativas (MIHE); reconocer las dificultades y fortalezas que se presentan en el proceso de dirección de tesis para plantear algunas sugerencias que contribuyan a la mejora de este y, por último, explorar y describir el modelo de asesoría que subyace en la formación de investigadores de este posgrado.
Una razón fundamental de la importancia de este estudio es el hecho de que una forma de generar propuestas en el terreno de la educación se construye a través de la investigación para conocer los modelos formativos que imperan. Enseguida, proponer acciones estratégicas de intervenciones y sugerencias concretas que se adapten a los contextos y a los sujetos que participan en este proceso, desvelando la cultura investigativa de cuerpos académicos y de comunidades científicas de la Unidad Académica de Docencia Superior-UAZ.
El supuesto hipotético de esta investigación es que la dirección de tesis implica un proceso no lineal, presenta contradicciones, avances, retrocesos, rupturas, crisis, problemáticas diversas entre tres actores fundamentales: el director de tesis, el estudiante y las condiciones institucionales. Es un proceso complejo y transdisciplinar que requiere de un trabajo colegiado y que el modelo de asesoría se ajuste a las características de cada programa.
Así mismo, las preguntas que guiaron la investigación son las siguientes: Cómo es el proceso de dirección de tesis en el programa de posgrado de la MIHE?, cuáles son las principales características de la dirección de tesis en el programa de Maestría en Investigaciones Humanísticas y Educativas?, cuál es el modelo de asesoría en la formación de investigadores y profesionales que se vislumbran en el proceso de dirección de tesis?, cuáles son las dificultades y fortalezas que se presentan en el proceso de dirección de tesis? y qué sugerencias se pueden plantear para contribuir al proceso de mejora de dirección de tesis?
Procedimientos Metodológicos
Rutas recorridas en la investigación
Para la presente investigación se optó por desplegar una metodología mixta (cuantitativa y cualitativa) en la que los abordajes se realizaron de manera secuencial, uno como medio de preparación para el otro (Creswell, 2009). Así, el trabajo propuesto se realizó en dos fases generales:
Una fase de abordaje cuantitativo, descriptivo inicial (Vara, 2015) para recabar datos sobre eficiencia terminal, índice de titulación, número de directores de tesis por programa, perfiles, Líneas de Generación y Aplicación del Conocimiento que trabajan, Cuerpos Académicos a los que pertenecen, modalidad de tutoría que trabajan, horarios de atención al estudiante, número promedio de estudiantes asignados, número de estudiantes titulados por docente, tesis con mención honorífica y atención a estudiantes extranjeros, datos que corresponden al período de agosto de 2016 a junio de 2019. Y del 2020 al 2022, período en que la dirección de tesis adquirió otros rasgos y características por la contingencia sanitaria causada por el virus de SARS-CoV-2 llamado comúnmente Covid-19.
Además, se revisaron documentos normativos del programa en relación con la dirección de tesis (El reglamento y Manual de titulación de la MIHE (Maestría en Investigaciones Humanísticas y Educativas, 2019), el proyecto curricular del programa (Universidad Autónoma de Zacatecas, 2011), lineamientos y políticas institucionales (UAZ, Consejo Nacional de Ciencia y Tecnología, entre otros) sobre los programas de posgrado. Cabe destacar que para la recopilación de estos datos se solicitó autorización por parte del director de la Unidad Académica de Docencia Superior y la responsable del programa en turno. Estos datos se concentraron en una base de datos elaborada en el programa de Microsoft Office Excel. De esta fase se realizaron gráficos y tablas para ilustrar porcentajes, frecuencias y tabulaciones cruzadas.
Segunda fase en el aspecto cualitativo de la investigación se utilizó un diseño exploratorio, descriptivo, que se centró en “[...] la subjetividad de las personas, en cómo entienden el mundo, en cómo interpretan la realidad y el significado de las cosas” (Vara, 2015, p. 242). Las técnicas que se utilizaron fueron la entrevista a profundidad y la observación participante.
Posteriormente, se elaboró una cuadro de categorías de análisis con base en la construcción teórico-conceptual, el estado del arte, las cuestiones y los objetivos de la investigación, que permitió sistematizar cada una de las preguntas que formaron parte de las guías de entrevista y la guía de observación. Entre las categorías de análisis se encuentran las siguientes: características del proceso de dirección de tesis; dificultades y fortalezas de la dirección de tesis; y características descriptivas del modelo de asesoría que subyace en la formación de investigadores. Se elaboraron tres guías de entrevistas a profundidad para directores de tesis o asesores, estudiantes y responsable del programa avaladas por tres expertos en el tema. Se entrevistó a informantes clave; a siete directores de tesis y a asesores del programa académico en cuestión (novatos y expertos); a dos responsables del programa durante el período de investigación, y a quince estudiantes de los tres programas de posgrado.
Los criterios para la selección de los participantes asesores o directores fueron: ser docentes con nombramiento como director de tesis y aceptar participar en el estudio. Para los estudiantes: ser estudiantes de la MIHE y aceptar participar en el estudio. Por otra parte, es necesario mencionar que la investigación fue aprobada por el Departamento de Investigación y Posgrado de la UAZ. Los principios éticos que guiaron la investigación fueron: respeto por las personas (consentimiento informado), beneficencia (informar sobre riesgos y beneficios de su participación en la investigación), justicia y confidencialidad (participación anónima).
Una vez recopiladas las entrevistas se procesó el análisis mediante el software Atlas ti (versión 8.2.4), a través del análisis semiótico y semántico del discurso. Lo anterior permitió presentar los resultados a través de redes semánticas. Se consideró que en todos los fenómenos comunicacionales subyacen procesos de significación. Lo que se requiere en las configuraciones discursivas generadas entre el director de tesis y sus asesorados, es encontrar el sentido de estas prácticas discursivas presentes en los procesos de formación en la investigación en educación.
Cabe precisar que el sentido es un significado contextualizado, no existe significado sin hacer referencia al contexto en el que se encuentra inmerso. Los procesos de construcción de sentido tienen relación con la experiencia de los participantes o actores de este proceso de dirección de tesis, con el plan curricular de los posgrados, las políticas educativas e institucionales, la relación con los diferentes actores (Estado, sector, público, privado y social). Sin analizar el contexto no hay texto (Finol, 2019).
Hay algunos principios del análisis del discurso que se tomaron en cuenta:
Resultados
En el caso de la Unidad Académica de Docencia Superior de la UAZ, desde hace dos años, la MIHE cuenta con la figura de un director de tesis y el respaldo y apoyo de un docente más que funge como coasesor, pero aún no lleva el nombre de comité tutorial. En este programa el director de tesis funge también como tutor y asesor principal.
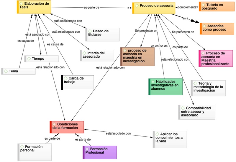
Cabe mencionar que el proceso de dirección de tesis se relaciona con otros procesos paralelos y que enriquecen al mismo, a saber: el proceso de tutorías, el proceso de análisis de similitudes de las tesis (que se refiere al proceso que se realiza para detectar plagio en las tesis), procesos de tipo administrativo, estancias académicas de investigación nacionales e internacionales, procesos de divulgación y diseminación de resultados como participación en congresos, seminarios, encuentros, foros, entre otros. Es importante rescatar que la tesis según Reyes et al. (2021) pone en evidencia habilidades básicas en el asesorado. En la red semántica (Figura 1), observamos cómo a partir de la elaboración de la tesis y de los procesos de asesoría y tutoría, se desarrollan habilidades investigativas en los estudiantes. La adquisición y desarrollo de estas habilidades son fundamentales para la investigación (Reyes, 2022).

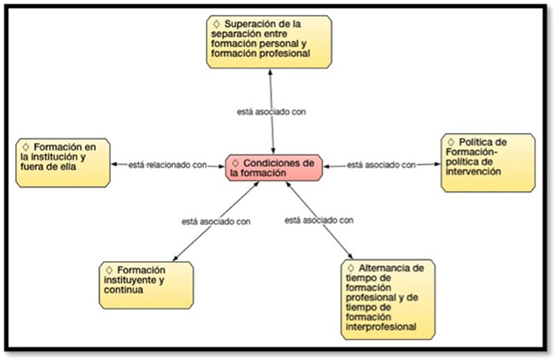
En la red semántica anterior se muestra cómo el proceso de asesoría y de tutoría en el posgrado están encaminados a apoyar al estudiante durante el proceso de investigación que culmina con la elaboración de la tesis. Se observa cómo el deseo y el interés del estudiante, así como del asesor, son importantes en el proceso, es decir, el aspecto volitivo. También el tiempo destinado al trabajo, la disposición y actitud durante el mismo. Por otra parte, se demuestra que en el proceso de dirección de tesis y asesoría se dan las condiciones de la formación planteadas por Honoré (1980), es decir, que el estudiante se forma en lo personal y en lo profesional, desarrollando diversas habilidades investigativas, comunicativas, metacognitivas, entre otras, que le permiten aplicar los conocimientos adquiridos en la vida cotidiana.
Obsérvese a continuación en la Figura 2, las principales dificultades en el proceso de dirección de tesis en la MIHE.

En la red semántica (Figura 2) se señalan las dificultades que se presentan durante el proceso de dirección de tesis, algunas de ellas se agrupan en problemáticas generadas a partir de fallas en el diseño y/o desarrollo curricular, la incompatibilidad entre las Líneas de Generación y Aplicación del Conocimiento con los temas de investigación de los estudiantes o la falta de atención y compromiso del asesor. Otras problemáticas, tienen que ver con la falta de habilidades y competencias que presentan los estudiantes al ingresar al posgrado. Sin embargo, lo anterior, puede atenuarse, al diseñar y cumplir con los perfiles de ingreso a la Maestría. Los estudiantes señalaron como significativo las dificultades para la construcción de su objeto de estudio, en ocasiones el “miedo que les genera escribir o construir la tesis” y la falta de habilidades para la búsqueda de información.
Las fortalezas que se encontraron en el proceso de dirección de tesis y/o asesoría fueron: el que los asesorados son estudiantes de tiempo completo para aprender estrategias de lectura; apoyo de Biblioteca Central para la impartición de cursos y talleres relacionados con la búsqueda de información y bibliografía para la realización de la investigación; docentes con amplia experiencia que cuentan con competencias y habilidades investigativas y comunicativas; apoyo de las autoridades institucionales durante el proceso; y existencia de manuales y reglamentos que facilitan el proceso.
De acuerdo con las configuraciones discursivas de los participantes de esta investigación, se obtiene que los procesos de dirección de tesis varían si los posgrados son de orientación profesionalizantes o de investigación, de acuerdo con la modalidad (escolarizados, semiescolarizados, presenciales, en línea o a distancia). En la Figura 3 se presenta la caracterización del modelo de asesoría de la MIHE, que también da cuenta del proceso de dirección de tesis.

En la Figura 3 se plasma el modelo descriptivo de asesoría que se realiza en la MIHE, lo anterior con base en las entrevistas a profundidad al responsable del programa, directores de tesis, asesorados y análisis de los documentos recepcionales (Tesis). Respecto a la parte administrativa, este proceso se encuentra planteado en el proyecto curricular de la MIHE y se realiza en cada una de las orientaciones de la misma. La responsable del programa nombra al Director de Tesis, una vez que se ha consensuado con los enlaces de cada orientación y con los docentes de las mismas. Los asesorados se distribuyen de acuerdo a las Líneas de Generación y aplicación del conocimiento y con base en las cargas de trabajo y las temáticas de los proyectos de investigación de los estudiantes.
El director de tesis (profesor de tiempo completo) atiende entre 1 y 4 estudiantes por generación. Las asesorías son presenciales, virtuales e híbridas. A los estudiantes se les brinda una atención personalizada, sistematizada y agendada con anticipación.
En la Figura 4 se muestra la logística que sigue el proceso de dirección de tesis y asesoría en la MIHE. Por otra parte, se observa que cuando un estudiante de posgrado cursa el programa de maestría con procesos exitosos en dirección de tesis y tutoría, logra una formación sólida en y para la investigación educativa, y un desarrollo en el ámbito profesional en el que se insertan. Por lo que cumple con las condiciones de formación que plantea Honoré (1980) en la Teoría de la Formación (Figura 5).


De acuerdo con Honoré (1980) la formación no únicamente es el cumplimiento llano de los créditos de un plan de estudios. Es en sí misma una propiedad generada en la voluntad del propio sujeto, en su concienciación, su historia y su contexto con apoyo de otros. Esto no significa que todo lo que el sujeto vive o experimenta sea formativo, pues para que un proceso así suceda, este requiere de la puesta en juego de motivaciones, instantes particulares, experiencias vitales o la preponderancia de alguna de estas condiciones que se convierten en experiencias compartidas y analizadas con y por otros, en un espacio de interlocución que da lugar a la interexperiencia.
Visto así, el concepto de formatividad (Honoré, 1980), no puede ceñirse a un acto mecánico, repetitivo, ya que el ser humano en su formatividad siempre aparece como un acto de reflexión-transformación. Pensar en un proceso formativo ligado solo a un condicionamiento o al cumplimiento de un requisito, (como el cumplimiento de créditos o la acreditación de cada asignatura), impide la posibilidad del desarrollo del pensamiento pleno y consciente de un sujeto creativo. Esto hace la diferencia entre la simple repetición de una conducta o vivir un proceso pleno de formación permanente en el que el ser humano tiene un papel preponderante al tomar conciencia de su propia elección, de su evolución y de su contribución activa, intencional y significativa. El proceso de Dirección de Tesis contribuye a la formación de los estudiantes de posgrado.
Por otra parte, es necesario enfatizar que ante el contexto político, social, económico y cultural en el que se insertan los programas de posgrado en Educación, la dirección de tesis requiere de una participación colegiada, en interacción y colaboración con otros docentes investigadores, además de plantearse desde el diseño y desarrollo curricular, la normatividad, pero sobre todo a partir de un quehacer académico en permanente construcción formativa.
Entre las expresiones de los asesorados que se muestran satisfechos con su proceso formativo y pronta titulación, se hace evidente un compromiso mediado por el agradecimiento y la responsabilidad generada en la confianza interna del diálogo permanente que posibilita el diseño de una arquitectura conjunta del objeto de estudio, la construcción del conocimiento y saberes reflexionados, útiles y probados. Se percibe que el proceso de dirección de tesis contribuye a generar habilidades investigativas (Moreno, 2002) diversas en los estudiantes, necesarias y útiles para la formación de los estudiantes de posgrado.
Discusión
Diálogos entre autores y posturas
En la MIHE el proceso de dirección de tesis tiene como finalidad la elaboración de tesis y la formación en y para la investigación, donde la responsabilidad recae principalmente en un docente que es nombrado director de tesis. En la revisión de la literatura o estado del arte, Revilla (2018) logra precisar el concepto de dirección de tesis, tutoría, supervisión y mentoring a través de artículos revisados en cuatro bases de datos: Proquest, Web of Science, Sage y Scientific Electronic Library Online. Desvela que “[…] se encuentran diversas formas de denominar y conceptualizar el proceso de investigación que acompaña al estudiante” (Revilla, 2018, p. 105), el proceso del cual hacemos referencia, se reconoce como supervisión (Green; Bowden, 2012; Leong, 2010; van Wyk et al., 2016; Vilkinas, 2008) dirección (Mancovsky, 2013) o tutoría de tesis (Cruz; Abreu Hernández, 2012; Hernández et al., 2016; Romero; Olivar Linares, 2008; Torres, 2013; Vergara; Calderón, 2016) con fines de graduación y de formar investigadores en posgrado (De Del Castillo, 2007; Revilla, 2018). Se constata que son pocos los artículos que denominan el proceso como dirección de tesis.
Sin embargo, a pesar de que en varias instituciones denominan de forma diferente la dirección de tesis, en el posgrado de la UAZ, la tutoría tiene como finalidad el acompañamiento del estudiante durante su trayecto por el posgrado (Universidad Autónoma de Zacatecas, 2014), principalmente en lo que corresponde a la investigación y profesionalización de su práctica, sin descuidar los campos psicosociales, de docencia, de consejería académica, socialización, entrenamiento y patrocinio (Cruz; Abreu, 2012; Cruz Flores; Díaz-Barriga; Abreu, 2010; Cruz; García; Abreu, 2006). Así, en la MIHE se retoma el modelo integrador de la tutoría relacionado con la dirección de tesis (Maestría en Investigaciones Humanísticas y Educativas, 2019) tal como lo plantearon Cruz, García y Abreu (2006). Ahora bien, la tutoría también desempeña un proceso importante en la formación integral de los estudiantes de diversos niveles educativos (Díaz et al., 2012; García, 2010; Maestría en Investigaciones Humanísticas y Educativas, 2019).
El proceso de asesoría en la MIHE tiene como finalidad apoyar al estudiante de posgrado en algún aspecto académico relacionado con la investigación educativa. Las asesorías en su mayoría se abocan a la orientación sobre el desarrollo de la investigación para obtener el grado (Maestría en Investigaciones Humanísticas y Educativas, 2019). Sustancialmente, tiene una base disciplinar o de un campo del conocimiento, es asumida por docentes de tiempo completo y/o medio tiempo (Lizaraso, 2013) que fungen como directores de tesis o coasesores.
La actividad de asesoría implica para asesores y asesorados una sistematización de un proceso estructurado, planificado, consensuado, contextualizado, calendarizado y dosificado en el que se definen tareas, compromisos y resultados, mediados por la disertación teórica y metodológica durante la construcción del objeto de estudio. Pues si bien se aprende a investigar investigando, se requiere seguir huellas y pistas para no paralizarse en el trayecto.
En general, la mayoría de los autores entiende por tesis un documento que muestra un proceso de coautoría entre el estudiante en formación, investigador aprendiz y el director de tesis, investigador experto. En esta relación se dan tensiones y síntesis originadas por resistencias en el consenso, así como estilos de negociación y contrato pedagógico, definidos, entre otros, por los estilos de comunicación en la dirección de tesis, los intereses particulares de los involucrados y las políticas de los programas de formación en los que están adscritos los sujetos, situación que orienta, restringe o permite dominios de acción en éstos (Vergara; Calderón, 2016). Se considera, entonces, la dirección de tesis como un proceso de carácter dialógico en el que intervienen varios factores y a su vez, están relacionados con otros procesos como los formativos, de titulación, entre otros. Así la Dirección de tesis trata de: “[...] un proceso y de una forma de enseñanza que involucra a estudiante e investigador, con la finalidad de orientar, acompañar, ayudar, facilitar, enseñar a investigar, y de ese modo el estudiante culmine con éxito el posgrado y forme parte de la comunidad académica” (Revilla, 2018, p. 105).
La dirección de tesis también demanda habilidades investigativas y diversas competencias en la persona o docente en el que recae la acción o responsabilidad de guiar y/o acompañar al estudiante. En el estado del arte realizado se observa cómo la dirección de tesis, principalmente en programas que ya están acreditados y que pertenecen al Sistema Nacional de Posgrados, recae en un comité tutoral o tutorial formado por lo general de tres docentes-investigadores, quienes son los responsables de guiar y acompañar al estudiante en el proceso de elaboración de tesis (van Dijk; González; Hernández, 2017). En la mayoría de los posgrados que aún no están acreditados, se observa que en los procesos de dirección tesis, la responsabilidad principal recae en un solo docente, aunque se presentan algunas excepciones como en el caso de la MIHE (Maestría en Investigaciones Humanísticas y Educativas, 2019).
Por otra parte, el enfoque de una tutoría personalizada por parte de un comité de tres académicos facilita la atención al maestrante, como el apoyo para lograr la internacionalización, la realización de estancias académicas cortas, contacto con otros profesores, incluso ofertas laborales; ello representa un beneficio al programa de posgrado, ya que garantiza un mejor acompañamiento
(van Dijk; González; Hernández, 2017, p. 1532).En el párrafo anterior se observa cómo la asesoría o proceso de dirección de tesis es reconocida como tutoría personalizada en la que participa un comité en apoyo al tesista durante su estancia en el posgrado.
Al final, los autores, van Dijk, González y Hernández (2017) enfatizan que si los comités tutorales funcionan en un espíritu dialógico, respetuoso y crítico, aseguran un ambiente cordial y armónico y, por lo tanto, se convierten en sujetos importantes en el proceso formativo de los jóvenes investigadores. De esta investigación se resalta que desde el diseño curricular se plantea la implementación de comités tutorales. Comparten responsabilidades de formación en los maestrantes, con enfoque dialógico, armónico, comunicativo. Sin embargo, en otros programas este proceso recae principalmente en la figura de un director de tesis, como se mencionó anteriormente.
Lo que los autores reconocen y coinciden, incluyendo a directores de tesis, asesores, estudiantes y responsables del programa en los posgrados en educación es que “[...] la formación para la investigación requiere de acompañamiento o interlocución” (Condés; Atilano; Pérez, 2017, p. 1464), un diálogo y trabajo colegiado (van Dijk; González; Hernández, 2017; Vergara; Calderón, 2016), ya que la mayoría de ellos reconocen la labor y el rol fundamental del director de tesis en este proceso de formación para y en la investigación en los posgrados en educación (Cruz; Abreu Hernández, 2012; Revilla, 2018; Rosas; Flores; Valarino, 2006; Silva; Guzmán, 2017; Torres, 2013; van Dijk; González; Hernández, 2017; Vergara; Calderón, 2016).
Consideraciones Finales
Los principales hallazgos de este estudio de caso son: la descripción y la caracterización del modelo de asesoría que subyace en el programa de Posgrado de la Maestría en Investigaciones Humanísticas y Educativas, esto es descripto en la Figura 3. Se reconoce que en el programa de maestría se necesita profundizar y trabajar en el modelo, para lo cual se sugiere retomar el “Modelo para la formación y el fortalecimiento de investigadores en las Universidades”3, para nutrir el modelo de asesoría de la MIHE y formar a los investigadores de manera integral. Además, fue posible detectar algunas dificultades que se presentan en el proceso de dirección de tesis con la intención de socializarlas entre la comunidad escolar, para la mejora del mismo. Con el estudio se logró comprender y precisar la logística del proceso y conocer cómo viven el proceso los estudiantes, asesores, directores de tesis y la responsable del programa.
Se precisó que en este programa de posgrado con orientación de investigación, el proceso de dirección de tesis, va de la mano con el de asesoría y el de tutoría. La diferencia entre ellos estriba en que la dirección de tesis se enfoca en el proceso de investigación para la elaboración de la tesis, el de asesoría en cuestiones académicas en general y el proceso de tutoría abarca, aparte de los anteriores, procesos como apoyo psico-social, consejería académica, patrocinio, socialización, profesionalización, pero principalmente el de investigación. En la MIHE, se nombra un director de tesis para cada estudiante y el director de tesis es nombrado también tutor y asesor del mismo. Confundiéndose en ocasiones las funciones. Por ello la importancia de precisar y clarificar dichos roles.
Se enfatiza que la dirección de tesis es fundamental en los programas de posgrado y se entiende como un proceso dialógico en el que se presentan rupturas, discontinuidades, crisis o contradicciones, mediadas por la intervención de varios sujetos de acuerdo al tipo de programa de posgrado de que se trate, la serie de eventos cotidianos que dan cuenta de la dinámica institucional, la normativa y la propia del director de tesis y el estudiante en formación, en ello estriba la experiencia que se construye y la formación del estudiante.
El proceso de dirección de tesis y asesoría implica para directores de tesis, asesores y asesorados una sistematización de un proceso estructurado, planificado, consensuado, contextualizado, calendarizado y dosificado en el que se definen tareas, compromisos y resultados, mediados por la disertación teórica y metodológica durante la construcción del objeto de estudio. Pues si bien se aprende a investigar investigando, se requiere seguir huellas y pistas para no paralizarse en el trayecto. Y aunque se presentan diversas dificultades como las que se mencionaron anteriormente, las fortalezas como las competencias y habilidades de los participantes durante el proceso hacen posible superar las adversidades. Una sugerencia importante es la conformación de un comité de ética para la investigación en la MIHE-UAZ.
En la formación de quien se inicia en la investigación aparecen formas de hacer en las que se entrelazan los sentimientos, deseos, vínculos, afectos, actitudes, experiencias, saberes, conocimientos y prácticas innovadoras durante la relación académica e interpersonal. Esta relación es el resultado de un acto volitivo, creativo y autónomo que deviene de un proceso direccionado al inicio y poco a poco desarrollado. El sujeto desde su construcción crea de manera autónoma e independiente su conocimiento porque lo vivencia en la praxis (actividad y pensamiento) como investigador.
El proceso de dirección de tesis se relaciona con otros procesos, procesos en los que se observan dinámicas diversas que interpelan al individuo, a sus condiciones sociales, históricas, materiales y a su contexto. El comprender esta complejidad e interrelación entre procesos contribuye a mejorar y eficientizar la formación de investigadores.
El proceso de dirección de tesis y el modelo de asesoría de la MIHE-UAZ, puede potencializarse y ser más eficiente al reconocer las dificultades o también llamadas “áreas de oportunidad”, así como el reconocimiento de las fortalezas de asesores, asesorados y de la institución en particular.
Los procesos de dirección de tesis y de asesoría son oportunidades para convivir, crear, comprender al “otro” y a sí mismo, son procesos de participación, construcción, entendimiento y comunión entre el director de tesis y los estudiantes.
Agradecimientos
Agradecemos al Director de la Unidad Académica de Docencia Superior, a la Dra. Ma. Lourdes Salas Luévano, Responsable de la Maestría en Investigaciones Humanísticas y Educativas y a la Dra. Lizeth Rodríguez González (Responsable de 2016-2020), a asesores y asesorados.
Referências
Condés, J. F.; Atilano, P.; Pérez, D. Las condiciones y concepciones sobre la formación para la investigación en los posgrados en Educación. In: Martínez, J. L.; Perales, R. (coord.). Investigación y formación en los posgrados en Educación para el desarrollo social y humano. México: Red de Posgrados en Educación y Escuela Normal Oficial de Guanajuato, 2017. p. 1459-1468.
Creswell, J. Research Design. Qualitative, quantitative and mixed methods approaches. Los Angeles: Sage, 2009.
Cruz Flores, G. D.; Díaz-Barriga, F.; Abreu, L. F. La labor tutorial en los estudios de posgrado. Rúbricas para guiar su desempeño y evaluación. Perfiles Educativos, v. 32, n. 130, p. 83-102, 2010. Disponible en: https://www.redalyc.org/articulo.oa?id=13214992006. Acceso en: 19 enero 2022
Cruz, G. D.; Abreu, L. F. Atributos de los tutores de posgrado por campo disciplinario. La perspectiva de estudiantes de la Universidad Nacional Autónoma de México. Perfiles Educativos, v. 34, n. 138, p. 10-27, 2012. Disponible en: http://www.scielo.org.mx/scielo.php?script=sci_arttext&pid=S0185-26982012000400002. Acceso en: 23 feb. 2022
Cruz, G. D.; García, T.; Abreu, L. F. Modelo integrador de la tutoría. De la dirección de tesis a la sociedad del conocimiento. Revista Mexicana de Investigación Educativa, v. 11, n. 31, p. 1363-1388, 2006. Disponible en: https://www.redalyc.org/articulo.oa?id=14003112. Acceso en: 7 abr. 2022.
De Del Castillo, J. Conversando con tutores y asesores de tesis. Visión Gerencial, n. 1, p. 16-32, 2007. Disponible en: https://www.redalyc.org/articulo.oa?id=465545877006. Acceso en: 8 jun. 2022.
Díaz, J. et al. El papel del tutor en educación superior. MediSur, v. 10, n. 2, p. 90-94, 2012. Disponible en: https://www.redalyc.org/pdf/1800/180023438014.pdf. Acceso en: 18 mar. 2022.
Finol, J. E. Metodología semiótica: Cuerpo, publicidad y ritos. Antología. Perú: Universidad de Lima, 2019.
García, S. L. El papel de la tutoría en la formación integral del universitario. Tiempo de Educar, v. 11, n. 21, p. 31-56, 2010. Disponible en: https://www.uaa.mx/direcciones/dgdp/defaa/descargas/el_papel_de_la_tutoria.pdf. Acceso en: 17 mar. 2022.
Green, P.; Bowden, J. Completar mentalidades y contextos en la supervisión doctoral. Garantía de calidad en la Educación, v. 20, n. 1, p. 66-80, 2012. Doi: https://doi.org/10.1108/09684881211198257
Hernández, C. et al. La Percepción de la Motivación y Satisfacción de la Tutoría recibida en Estudios de Posgrado. Formación Universitaria, v. 9, n. 2, p. 49-58, 2016. Disponible en: https://scielo.conicyt.cl/pdf/formuniv/v9n2/art06.pdf. Acceso en: 18 feb. 2022.
Honoré, B. Para una teoría de la formación. Madrid: Narcea, 1980.
Leong, S. Mentoría y supervisión de investigación en educación musical: perspectivas de los estudiantes chinos de posgrado. SAGE Journals, v. 28, n. 2, p. 145-158, 2010. Disponible en: https://journals.sagepub.com/doi/10.1177/0255761410362940. Acceso en: 8 mayo 2022.
Lizaraso, F. La Tutoría y Asesoría en la Formación Médica. Horizonte Médico, v. 13, n. 4, p. 4-5, 2013. Disponible en: https://www.redalyc.org/pdf/3716/371637131001.pdf. Acceso en: 10 feb. 2022.
Maestría en Investigaciones Humanísticas y Educativas. Manual para la elaboración del trabajo recepcional (Tesis) y proceso de titulación. Zacatecas: MIHE/UAZ, 2019.
Mancovsky, V. La dirección de tesis de doctorado: tras las huellas de los saberes puestos en juego en la relación formativa. Revista Argentina de Educación Superior, v. 5, n. 6, p. 50-71, 2013. Disponible en: http://www.revistaraes.net/revistas/raes6_conf5.pdf. Acceso en: 11 mayo 2022.
Moreno, M. G. Formación para la investigación centrada en el desarrollo de habilidades. Guadalajara: Universidad de Guadalajara, 2002.
Pérez-Reveles, M. L.; Topete-Barrera, C.; Rodríguez-Salazar, L. M. Modelo para la formación y el fortalecimiento de investigadores en las universidades. Investigación Administrativa, v. 43, n. 114, p. 82-95, 2014. Disponible em: https://www.scielo.org.mx/scielo.php?script=sci_arttext&pid=S2448-76782014000200082. Acceso en: 12 de mayo 2022.
Revilla, D. Revisión de la literatura sobre la concepción del proceso de tutoría o dirección de tesis en el posgrado. Atas-Investigação Qualitativa Educação, v. 1, n. 1, p. 99-108, 2018. Disponible en: https://proceedings.ciaiq.org/index.php/ciaiq2018/article/view/1631. Acceso en: 28 marzo 2022.
Revilla, D.; Sime, L. Aportes a los procesos de Asesoría de Tesis en Posgrados en Educación. Lima: PUCP, 2014.
Reyes R. A. et al. Análisis bibliométrico de las tesis de pregrado en la Facultad de Educación y Ciencias Sociales de la Universidad Adventista de Chile, en el período 2008-2018. Revista Ciencia y Educación, v. 5, n. 1, p. 75-93, 2021. Doi: https://doi.org/10.22206/cyed.2021.v5i1.pp75-93
Reyes, A. Asesoría metodológica en trabajos finales de carrera en educación. Una experiencia en pregrado. Márgenes Revista de Educación de la Universidad de Málaga, v. 3, n. 1, p. 115-133, 2022. Doi: http://dx.doi.org/10.24310/mgnmar.v3i1.12342
Romero, Y. H.; Olivar Linares, R. J. Modelo de supervisión andragógica para el proceso tutorial. Investigación y Postgrado, v. 23, n. 3, p. 107-126, 2008. Disponible en: http://www.scielo.org.ve/scielo.php?script=sci_arttext&pid=S1316-00872008000300006&lng=es&tlng=es. Acceso en: 3 mayo 2022.
Rosas, A. K.; Flores, D.; Valarino, E. Rol del tutor de tesis: competencias, condiciones personales y funciones. Investigación y Postgrado, v. 21, n. 1, p. 153-185, 2006. Disponible en: http://www.scielo.org.ve/scielo.php?script=sci_arttext&pid=S1316-00872006000100007&lng=es&tlng=es. Acceso en: 28 abr. 2022.
Secretaría de Economía. Universidad Autónoma de Zacatecas, Matriculados. Data México. México: Secretaría de Economía, 2022. Disponible en: https://datamexico.org/es/profile/institution/universidad-autonoma-de-zacatecas. Acceso en: 19 jul. 2022.
Silva, F.; Guzmán, T. El rol del director de tesis en la formación del habitus científico. In: Martínez, J. L.; Perales, R. (coord.). Investigación y formación en los posgrados en Educación para el desarrollo social y humano. México: Red de Posgrados en Educación y Escuela Normal Oficial de Guanajuato, 2017. p. 748-756.
Torres, J. Relación de tutoría y promoción del desarrollo de habitus científicos en estudiantes de doctorado en educación. Acercamiento a un caso. Perfiles Educativos, v. 35, n. 140, p. 8-27, 2013. Disponible en: https://www.sciencedirect.com/science/article/pii/S0185269813718191. Acceso el 20 marzo 2022.
Universidad Autónoma de Zacatecas. Manual de procedimientos del Programa Institucional de Tutorías. Zacatecas: UAZ, 2014.
Universidad Autónoma de Zacatecas. Proyecto curricular de la Maestría en investigaciones Humanísticas y Educativas. Zacatecas: UAZ, 2011.
van Dijk, S.; González, A.; Hernández A. R. El comité tutorial como instancia de formación integral de jóvenes investigadores. In: Martínez, J. L.; Perales, R. (coord.). Investigación y formación en los posgrados en Educación para el desarrollo social y humano. México: Red de Posgrados en Educación y Escuela Normal Oficial de Guanajuato, 2017. p. 1529-1537.
van Wyk, N. C. et al. Apreciación de la relación de supervisión de investigación por estudiantes de posgrado en enfermería. International Council of Nurses, v. 63, n. 1, p. 26-32, 2016. Disponible en: https://www.ncbi.nlm.nih.gov/pubmed/26138803. Acceso en: 13 mayo 2022.
Vara, A. A. 7 pasos para elaborar una tesis. Perú: Macro EIRL, 2015.
Vergara, M.; Calderón, R. Procesos de formación y asesoría en programas de posgrado en educación en Latinoamérica. Guadalajara: UdeG, 2016.
Vilkinas, T. Un estudio exploratorio de la supervisión de tesis de doctorado/ estudiantes de investigación. Educación Superior Innovadora, v. 32, n. 5, p. 297-311, 2008. Disponible en: https://link.springer.com/article/10.1007/s10755-007-9057-5. Acceso en: 17 feb. 2022.
Notas
Notas de autor
Correspondência para/Correspondence to: C.B. CAPETILLO-MEDRANO. E-mail: ccapetillo@uaz.edu.mx.