Artículos de investigación
Números cromosómicos para tres especies de Cosmos sección Discopoda (Asteraceae, Coreopsideae), con notas citogeográficas
Chromosomic numbers for three species of Cosmos section Discopoda (Asteraceae, Coreopsideae), with cytogeographic notes
Números cromosómicos para tres especies de Cosmos sección Discopoda (Asteraceae, Coreopsideae), con notas citogeográficas
Acta botánica mexicana, núm. 118, pp. 41-51, 2017
Instituto de Ecología A.C., Centro Regional del Bajío
Recepción: 10 Marzo 2016
Recibido del documento revisado: 06 Julio 2016
Aprobación: 19 Septiembre 2016
Resumen:
Antecedentes y Objetivos: Cosmos secc. Discopoda (Asteraceae, Coreopsideae) es un modelo de estudio sobre poliploidía y aneuploidía. La sección es monofilética, agrupa 24 especies herbáceas perennes y existen especies poliploides y aneuploides. Sin embargo, no se conocen los números cromosómicos para todas las especies y su citogeografía no ha sido estudiada. El propósito de la presente comunicación es dar a conocer conteos cromosómicos para tres especies y discutir sobre el nivel de ploidía ancestral y patrones de distribución geográfica de los niveles de ploidía en la sección.
Métodos: Se realizó una recopilación de los registros cromosómicos y se realizaron conteos cromosómicos para tres especies a partir de la preparación de estructuras vegetativas. Mediante un sistema de información geográfica y una base de datos geográficos con 810 registros, se analizó la distribución geográfica de niveles de ploidía asignando un nivel de ploidía a cada registro por especie. Además, se realizó una reconstrucción del nivel de ploidía ancestral mediante análisis empleando un modelo de máxima verosimilitud.
Resultados clave: Cosmos nitidus y C. ramirezianus son diploides (2n=2x=24) y C. pseudoperfoliatus es tetraploide (2n=4x=48). En Cosmos secc. Discopoda actualmente se conoce el número cromosómico de 20 especies, 12 son diploides (2n=2x), seis taxa son exclusivamente poliploides (2n=4x, 6x, 8x), cuatro son diploides y poliploides y existen dos eventos independientes de aneuploidía. La reconstrucción del nivel de ploidía ancestral permite reconocer que x=12 es el número cromosómico básico en la sección.
Conclusiones: Las especies de Cosmos secc. Discopoda no muestran una correlación entre los niveles de ploidía y sus rangos de distribución geográfica. En contraste, existe un aumento del nivel de ploidía de sur a norte, con una concentración de poliploides en el norte de la Sierra Madre Occidental.
Palabras clave: citogeografía+ Heliantheae+ poliploidía+ Sierra Madre Occidental+ Zona de Transición Mexicana.
Abstract:
Background and Aims: Cosmos section Discopoda (Asteraceae, Coreopsideae) is a model for studying polyploidy and aneuploidy. This section is monophyletic, including 24 herbaceous perennials with some polyploid species and others aneuploids. However, the chromosome numbers of some species are still unknown and their cytogeography has not been studied. Here the chromosome counts for three species are revealed and the ancestral levels of ploidy as well as geographical distributions of the different ploidy levels are compared.
Methods: Previously known chromosome counts were retrieved and chromosome counts were made from vegetative parts of three species. After designating a ploidy level to each of 810 registers, including all species and through the use of a geographic information system, their distributions were analyzed based on those ploidy levels. In addition, using a maximum likelihood model, a reconstruction of ancestral ploidy was made.
Key results: Cosmos nitidus and C. ramirezianus are diploids (2n=2x=24) while C. pseudoperfoliatus is tetraploid (2n=4x=48). To date, chromosome counts for the 20 species of Cosmos section Discopoda are known, of which 12 are diploids (2n=2x), six are exclusively polyploids (2n=4x, 6x, 8x), four are diploids and polyploids and there are two independent events of aneuploidy. The reconstruction of ancestral ploidy levels revealed that x=12 is the basic number of chromosomes in this section of Cosmos.
Conclusions: A correlation between the ploidy levels and geographical ranges of the species of Cosmos section Discopoda does not seem apparent. In contrast, there does seem to be an increase in ploidy levels from south to north, with a concentration of polyploids in the northern area of the Sierra Madre Occidental.
Key words: cytogeography, Heliantheae, Mexican Transition Zone, polyploidy, Sierra Madre Occidental.
Introducción
Aunque el número cromosómico es importante en sistemática vegetal (Stace, 2000), el conocimiento al respecto es limitado. De acuerdo con Bennett (1998), se conoce el número cromosómico de 25% de las angiospermas. En contraste, ha sido ampliamente evidenciado que la poliploidía juega un papel significativo en la evolución de las angiospermas (Soltis et al., 2009; Levin, 2013), y una estimación reciente sugiere que todos sus linajes han experimentado uno o más eventos de poliploidización (Wood et al., 2009). La evolución cromosómica en la familia Asteraceae Bercht. & J. Presl ha sido estudiada y se han señalado distintos eventos de poliploidía y reducciones cromosómicas. Estos fenómenos también han sido documentados en la tribu Coreopsideae (Less.) Turner & Powell (Robinson et al., 1981; Crawford et al., 2009; Semple y Watanabe, 2009). El número cromosómico gametofítico más frecuente en Coreopsideae es n=12-14 y algunos autores han sugerido a estos valores como el número básico, con aneuploidías marcadas en algunos linajes (Smith, 1975; Robinson et al., 1981). Sin embargo, a partir de una hipótesis filogenética, Crawford et al. (2009) consideraron como número básico para Coreopsideae x=16 y una serie de tres clados aneuploides en donde el género Coreopsis L. resulta parafilético: Clado A (Chrysanthellum Rich., Coreopsis sección Anathysana Blake, Electranthera Mesfin Tadesse, D.J. Crawford & Pruski, Glossocardia Cass., Isostigma Less., Henricksonia B.L. Turner, Heterosperma Cav.); Clado B (Fitchia Hook, Narvalina Cass., Oparanthus Sherff, Petrobium R. Br., Selleophytum Urb., y Clado C (Bidens L., Coreocarpus Benth., Coreopsis secciones Calliopsis (Rchb.) Nutt., Coreopsis, Eublepharis Nutt, Gyrophyllum Nutt. y Pseudoagarista A. Gray y Silphidium (Torr. & A. Gray) A. Gray, Cosmos Cav., Leptosyne DC., Thelesperma Less.).
De acuerdo a Panero y Funk (2002) y Crawford et al. (2009), Coreopsideae incluye 24 géneros y cerca de 600 especies. Su mayor diversidad se encuentra en México, donde crecen 50% de los géneros y las especies (Castro-Castro et al., 2013). Las Coreopsideae mexicanas concentran 85% de su diversidad en los géneros Bidens, Cosmos, Coreopsis y Dahlia Cav. Cosmos es un grupo monofilético y contiene 35 especies incluidas en las secciones Cosmos, Discopoda (DC.) Sherff y Mesinenia Sherff (Sherff, 1932; Castro-Castro et al., 2014). Con excepción de C. peucedanifolius Wedd., el resto de las especies crecen en México (Castro-Castro et al., 2013, 2014; Vargas-Amado et al., 2013).
Cosmos ha sido sujeto de escasos estudios citogenéticos y citogeográficos (Melchert 1990, 1990a, 2010). El análisis citogeográfico de Melchert (1968) destacó distintos eventos de poliploidía y reducciones cromosómicas. Como resultado, se ha hipotetizado que las alteraciones cromosómicas han sido significativas en la evolución y especiación de Cosmos (Vargas-Amado, 2013; Castro-Castro et al., 2014). Cosmos secc. Discopoda es el grupo más diverso del género, agrupa 24 especies herbáceas perennes; su número cromosómico básico es x=12 y es monofilético (Castro-Castro 2015; Cuadro 1). La citogeografía del grupo no ha sido estudiada. Melchert (1968) analizó 12 especies, pero no consideró algunos conteos previos a su obra. En tiempos recientes, han sido publicados conteos cromosómicos para 18 especies de la sección (Cuadro 1). Con este marco, el propósito de la presente comunicación es validar los conteos cromosómicos reportados por Castro-Castro et al. (2014) para C. nitidus Paray, C. pseudoperfoliatus Art. Castro, M. Harker & Aaron Rodr. y C. ramirezianus Art. Castro, M. Harker & Aaron Rodr. Además, se discute sobre el nivel de ploidía ancestral y se aportan datos sobre la distribución geográfica de niveles de ploidía de la sección.


Materiales y métodos
Colección de material vegetal
Comprendió la recolección de semillas y plantas vivas, para realizar los conteos cromosómicos durante los años 2011-2013. Fueron preparados ejemplares de herbario de respaldo siguiendo los métodos propuestos por Sánchez-González y González (2007). El juego principal de la colección fue depositado en el herbario IBUG y fueron distribuidos duplicados a los herbarios CIIDIR, IEB y MEXU (acrónimos Thiers 2016; Cuadro 1).
Conteos cromosómicos
Fueron colocados 10 aquenios por especie sobre papeles húmedos en cajas petri a 37 ºC, durante 3-5 días. En promedio, las semillas germinaron después de una semana. Por separado, dos plantas vivas por especie fueron mantenidas en cultivo en condiciones de invernadero, con temperatura y humedad controladas y con un riego de hormonas promotoras del enraizamiento. En ambos casos, 10 puntas de raíz por especie fueron recolectadas a las 5:00, 12:00 y 17:00 horas y fijadas en 5 ml de 8-hidroxiquinoleina a 2mM, durante siete horas y a temperatura ambiente. Después, las muestras fueron fijadas en 5 ml de alcohol acético, hidrolizadas con enzimas peptídicas a 37 ºC durante 1.5 horas y suspendidas en 5 ml de ácido clorhídrico. En seguida, las puntas de raíz fueron teñidas con acetorceina y se prepararon placas mediante aplastamiento y calor. Por último fueron observadas, en promedio, 50 células en profase para cada especie y se obtuvieron fotomicrografías de los campos de mejor resolución (Castañeda-Nava, 2012).
Trabajo de gabinete
La información cromosómica de las especies de Cosmos secc. Discopoda obtenida en el presente trabajo fue complementada con los conteos compendiados por Castro-Castro et al. (2014) y citados en el Cuadro 1, así como a partir de la consulta de las bases de datos de Watanabe (2013) y Tropicos (Tropicos, 2015).
Análisis citogeográfico
Para el análisis de la distribución geográfica de niveles de ploidía en Cosmos secc. Discopoda, se utilizó la base de datos geográficos con 810 registros generada por Vargas-Amado et al. (2013) y se asignó un nivel de ploidía a cada especie. Para utilizar la información, la base de datos fue convertida a un formato compatible con un SIG mediante el programa de cómputo ArcView 3.3 (ESRI, 1992-2002). En ArcView 3.3 se verificó la proyección de los puntos mediante su superposición con los mapas de límites administrativos de los países del continente americano y las provincias fisiográficas de México (INEGI, 2001). Por último, se realizó una reconstrucción del nivel de ploidía ancestral utilizando el resultado del análisis filogenético de Cosmos generado por Castro-Castro (2015). La reconstrucción del estado ancestral y los cálculos de los valores de máxima verosimilitud (VML) se llevaron a cabo en el programa Mesquite v.2.75 (Maddison y Maddison, 2011), empleando el modelo Mk1 (Markov k-state one-parameter) el cual asume tasas de cambio similares entre cualquiera de los estados del carácter analizados.
Resultados y Discusión
Los conteos cromosómicos, obtenidos para Cosmos secc. Discopoda y los registrados con anterioridad, aparecen en el Cuadro 1. Cosmos nitidus y C. ramirezianus son diploides (2n=2x=24) y C. pseudoperfoliatus es tetraploide (2n=4x=48) (Fig. 1).

Citogeografía
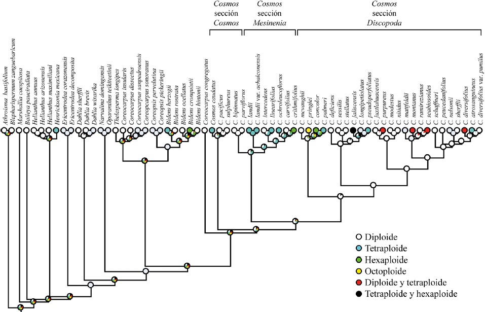
Cosmos secc. Discopoda es citológicamente complejo y es evidente que distintos eventos de poliploidía han facilitado su diversificación. Como muestra, 42% de los taxa son poliploides. De las 20 especies de las que se conoce su número cromosómico, 12 son diploides (2n=2x), seis taxa son exclusivamente poliploides (2n=4x, 6x, 8x) y cuatro son diploides y poliploides (Cuadro 1). Además, es posible hipotetizar sobre dos eventos independientes de aneuploidía en poblaciones de C. pringlei B.L. Rob & Fernald y C. juxtlahuacensis Panero & Villaseñor. En el primero, su condición normal es 2n=8x=96, pero existen poblaciones que pueden corresponder a poblaciones poliploides aneuploides, donde 2n=8x=92 (2n=8x-4=92). En cambio, en C. juxtlahuacensis, pueden considerarse poblaciones diploides aneuploides con 2n=2x=26 (2n=2x=24+2).
Numerosos autores han señalado que la aneuploidía juega un papel importante en la evolución y progresión cromosómica de las plantas. Tal proceso ha sido propuesto ser efectivo en la especiación del género Mikania Willd. (Ruas y Aguiar-Perecin, 1997). También, Frederico et al. (1996) y Peirson et al. (2013) demostraron que la aneuploidía, poliploidía y los rearreglos estructurales a nivel cromosómico han sido determinantes para la evolución de las especies sudamericanas y norteamericanas de los géneros Stevia Cav. y Solidago L., respectivamente. Así mismo, Malallah et al. (2001) encontraron en diferentes poblaciones de Picris babylonica Hand.-Mazz. una amplia serie cromosómica aneuplide que fue relacionada con una variación en el desarrollo de capítulos homocárpicos o heterocárpicos. La aneuploidía en Cosmos es un área de oportunidad en la investigación y su examen a fondo podría revelar procesos evolutivos importantes en el género.
Las especies de la sección también son diversas en su morfología. Los límites específicos no son claros y en ocasiones existe una variación clinal. Esta observación también existe cuando se analiza la distribución geográfica y los niveles de ploidía. Un ejemplo es el complejo de especies integrado por Cosmos palmeri B.L. Rob. y C. pringlei (Castro-Castro et al., 2013). Cosmos pringlei se desarrolla con mayor frecuencia en el norte de la Sierra Madre Occidental; ahí las poblaciones analizadas por Melchert (2010) son octoploides (Cuadro 1; Fig. 1). Por su parte, C. palmeri mantiene una distribución más amplia, comparte espacios con C. pringlei, se extiende hacia el sur del mismo sistema de montañas y sus poblaciones son tetraploides (Cuadro 1; Fig. 1).
La poliploidía es un proceso evolutivo importante que produce variación genética y facilita la colonización de nuevos y diferentes hábitats (Soltis et al., 2009; Wood et al., 2009). Como consecuencia, se espera que los poliploides tengan una distribución geográfica más amplia en comparación con sus congéneres diploides (Grant, 1989). En Cosmos sección Discopoda, las observaciones en este sentido son contrastantes. En la sección, 10 especies diploides tienen una distribución geográfica restringida (C. deficiens (Sherff) Melchert, C. juxtlahuacensis, C. mcvaughii Sherff, C. modestus Sherff, C. nitidus, C. ramirezianus, C. schaffneri Sherff, C. sessilis Sherff, C. sherffii Melchert y C. stellatus Sherff). Cosmos peucedanifolius, aunque también es diploide, tiene una amplia distribución que se extiende a través de Los Andes en Argentina, Bolivia y Perú. Cosmos diversifolius Otto ex Knowles & Westc. y C. scabiosoides Kunth tienen poblaciones diploides y tetraploides con una distribución geográfica amplia en México y Guatemala (Vargas-Amado et al., 2013; Cuadro 1). Ambos taxones ocupan rangos elevacionales amplios sobre hábitats diversos.
Por el contrario, Cosmos purpureus (DC.) Benth. & Hook.f. ex Hemsl. tiene un rango geográfico reducido aunque sus poblaciones pueden ser diploides y tetraploides. Cosmos atrosanguineus (Hook.f.) Voss, C. montanus Sherff, C. nelsonii B.L. Rob. & Fernald y C. pseudoperfoliatus son tetraploides y microendémicos con rangos elevacionales estrechos y con requerimientos de hábitat particulares. Cosmos jaliscensis Sherff agrupa poblaciones tetraploides y hexaploides. Sin embargo, es una especie endémica del oeste de Jalisco. Otro caso interesante es C. concolor Sherff, un hexaploide endémico del sur de la Sierra Madre Occidental. Por último, se tiene C. pringlei, un octoploide restringido a la Sierra Madre Occidental (Vargas-Amado et al., 2013; Cuadro 1). En conclusión, en Cosmos secc. Discopoda no existe relación entre los niveles de ploidía y sus rangos de distribución geográfica. El estudio de la evolución cromosómica en esta sección requiere de más conteos y su asociación a una hipótesis filogenética. También es necesario analizar el proceso de hibridación.
La variación cromosómica en Cosmos secc. Discopoda implica distintos procesos. En ésta sección se distinguen dos grupos de especies morfológicamente similares y poliploides. El primer grupo está representado por los tetraploides Cosmos atrosanguineus, C. montanus y C. palmeri (2n=4x=48). En este mismo complejo, en C. jaliscensis hay poblaciones tetraploides y hexaploides (2n=4x=48; 2n=6x=72). De forma análoga, C. purpureus y C. scabiosoides tienen poblaciones diploides y tetraploides (2n=2x=24; 2n=4x=48). Así mismo, en C. pringlei la poliploidía y la aneuploidía explican su variación cromosómica. En esta especie se han registrado dos tipos de poblaciones octoploides. En la primera 2n=8x=96 pero la segunda requiere una modificación a la serie poliploide pues 2n=8x-4=92, fenómeno denominado como reducción de la poliploidía (Grant, 1989; Cuadro 1). En morfología, este primer grupo es diferente a un segundo complejo de especies, en su mayoría diploides y formado por C. deficiens, C. mcvaughii, C. modestus, C. nitidus, C. peucedanifolius, C. ramirezianus, C. schaffnerii, C. sessilis, C. sherffii y C. stellatus (2n=2x=24; Cuadro 1). En este grupo, una excepción es C. diversifolius que tiene poblaciones diploides y tetraploides.
Lo antes discutido se puede evaluar en un contexto filogenético. El origen común de las especies con igual nivel de ploidía constituye una hipótesis. Por el contrario, la poliploidía puede ser el resultado de eventos independientes. Los resultados de la reconstrucción del nivel de ploidía ancestral en Cosmos secc. Discopoda muestran que n=12 (VML=0.87) y los taxa poliploides no se agrupan en un solo clado (Fig. 3). En consecuencia, el análisis sugiere un origen independiente de los taxa poliploides. Esta hipótesis se apoya con los hallazgos de Reberning et al. (2010), Artyukova et al. (2011) y Peirson et al. (2013) para las series poliploides no monofiléticas de los géneros Melampodium L., Oxytropis DC. y Solidago L., respectivamente. Las series de duplicación cromosómica han ocurrido en cinco eventos distintos, que representan clados diferentes en la filogenia de Cosmos secc. Discopoda. Por otro lado, en esta sección existe una variación clinal en los niveles de ploidía a lo largo de su amplitud geográfica. Los valores aumentan de sur a norte y es notable la concentración de poliploides a lo largo de la Sierra Madre Occidental (Fig. 2).


Por último, en Cosmos existe una correlación entre hábitos de crecimiento y números cromosómicos. Las especies perennes tienen niveles de ploidía más elevados que las anuales (Cuadro 1; Fig. 3). Por ejemplo, 78% de las especies sufrútices de Cosmos sección Mesinenia son poliploides. Aún más, cuando se comparan las herbáceas perennes y las anuales, la tendencia a la poliploidía es mayor en las perennes (Cuadro 1; Fig. 3). Este hecho concuerda con lo observado en los géneros Helianthus L., Zea L. y Sorghum Moench (Müntzing, 1936) y en 220 géneros de eudicotiledóneas (Stebbins, 1938).
Financiamiento
Este estudio fue apoyado por el Consejo Nacional de Ciencia y Tecnología (proyectos 229039 y 80200), el Doctorado en Ciencias en Biosistemática, Ecología y Manejo de Recursos Naturales de la Universidad de Guadalajara (beca V/2010/316) y la organización Idea Wild.
Agradecimientos
Este estudio también fue posible gracias a la generosidad de los colectores botánicos que laboran en los herbarios CIIDIR, IBUG e IEB. Agradecemos al equipo de trabajo de In5ignia Buró Creativo por su ayuda en la edición de gráficos.
Literatura citada
Artyukova, E. V., M. M. Kozyrenko, A. B. Kholina y Y. N. Zhuravlev. 2011. High chloroplast haplotype diversity in the endemic legume Oxytropis chankaensis may result from independent polyploidization events. Genetica 139: 221-232. DOI: http://dx.doi.org/10.1007/s10709-010-9539-8
Bennett, M. D. 1998. Plant genome values: how much do we know? Proceedings of the National Academy of Sciences of the United States of America 95: 2011-2016. DOI: http://dx.doi.org/10.1073/pnas.95.5.2011
Castañeda-Nava, J. J. 2012. Análisis citogenético y estomático para determinar los niveles de ploidía en camote de cerro (Dioscorea spp.). Tesis de maestría. Universidad de Guadalajara. Guadalajara, México. 70 pp.
Castro-Castro, A. 2015. Filogenia y evolución del género Cosmos (Asteraceae: Coreopsideae). Tesis de doctorado. Centro Universitario de Ciencias Biológicas y Agropecuarias, Universidad de Guadalajara. Guadalajara, México. 261 pp.
Castro-Castro, A., M. Harker, G. Vargas-Amado y A. Rodríguez. 2013. Two new species of Cosmos section Discopoda (Coreopsideae: Asteraceae) from Jalisco, Mexico. Phytotaxa 146: 35-49. DOI: http://dx.doi.org/10.11646/phytotaxa.146.2.1
Castro-Castro, A., M. Harker, G. Vargas-Amado y A. Rodríguez. 2014. Análisis macromorfológico y citogenético del género Cosmos (Asteraceae, Coreopsideae), con una clave para su identificación. Botanical Sciences 92: 363-388. DOI: http://dx.doi.org/10.17129/botsci.111
Crawford, D. J., M. Tadesse, M. E. Mort, R. T. Kimball y C. P. Randle. 2009. Coreopsideae. In: Funk, V. A., A. Susanna, T. F. Stuessy y R. J. Bayer (eds.). Systematics, Evolution and Biogeography of Compositae. International Association for Plant Taxonomy. Vienna, Austria. Pp. 713-730.
ESRI. 1992-2002. ArcView 3.3. Environmental Systems Research Institute, Inc., Redlands. California, USA.
Frederico, A. P., P. M. Ruas, M. A. Marin-Morales, C. F. Ruas y J. N. Nakajima. 1996. Chromosome studies in some Stevia Cav. (Compositae) species from Southern Brazil. Brazilian Journal of Genetics 19: 605-609. DOI: http://dx.doi.org/10.1590/S0100-84551996000400013
Grant, V. 1989. Especiación vegetal. Limusa. México, D.F., México. 511 pp.
INEGI. 2001. Conjunto de Datos Vectoriales Fisiográficos. Continuo Nacional. Escala 1:1,000,000. Serie I. Instituto Nacional de Estadística, Geografía e Informática. Aguascalientes, México.
Lawrence, W. J. C. 1929. The genetic and cytology of Dahlia species. Journal of Genetics 21: 125-159. DOI: http://dx.doi.org/10.1007/BF02984203
Levin, D. A. 2013. The timetable for allopolyploidy in flowering plants. Annals of Botany 112: 1201-1208. DOI: http://dx.doi.org/10.1093/aob/mct194
Maddison, W. P. y D. R. Maddison. 2011. Mesquite: a modular system for evolutionary analysis. Versión 2.75. http://mesquiteproject.org
Malallah, G. A., T. A. Attia y M. Masood. 2001. Aneuploidy in wild Picris babylonica (Asteraceae) in Kuwait. Cytologia 66: 241-246. DOI: http://dx.doi.org/10.1508/cytologia.66.241
Melchert, T. E. 1967. Systematic studies in the Coreopsidinae (Compositae): new Cosmos from Mexico. Sida 3: 170-176.
Melchert, T. E. 1968. Systematic studies in the Coreopsidinae: cytotaxonomy of Mexican and Guatemalan Cosmos. American Journal of Botany 55: 345-353. DOI: http://dx. doi.org/10.2307/2440421
Melchert, T. E. 1990. New species, names and combinations in Mexican Bidens (Asteraceae: Coreopsideae). Phytologia 68: 20-31.
Melchert, T. E. 1990a. New names and combinations in Cosmos (Asteraceae, Coreopsideae). Phytologia 69: 189-199. DOI: http://dx.doi.org/10.5962/bhl.part.17998
Melchert, T. E. 2010. Chromosome counts of Bidens, Cosmos and Thelesperma species (Asteraceae, Coreopsidinae). Phytologia 92: 312-333.
Müntzing, A. 1936. The evolutionary significance of autopolyploidy. Hereditas 21: 263-378. DOI: http://dx.doi.org/10.1111/j.1601-5223.1936.tb03204.x
Panero, J. L. y V. A. Funk. 2002. Toward a phylogenetic subfamilial classification for the Compositae (Asteraceae). Proceedings of the Biological Society of Washington 115: 909-922. DOI: http://dx.doi:10.1016/j.ympev.2008.02.011
Peirson, J. A., C. W. Dick y A. A. Reznicek. 2013. Phylogeography and polyploid evolution of North American goldenrods (Solidago subsect. Humiles, Asteraceae). Journal of Biogeography 40: 1887-1898. DOI: http://dx.doi.org/10.1111/jbi.12136
Rebernig, C. A., H. Weiss-Schneeweiss, G. M. Schneeweiss, P. Schonswetter, R. Obermayer, J. L. Villaseñor y T. F. Stuessy. 2010. Quaternary range dynamics and polyploid evolution in an arid brushland plant species (Melampodium cinereum, Asteraceae). Molecular Phylogenetics and Evolution 54: 594-606. DOI: http://dx.doi:10.1016/j.ympev.2009.10.010
Robinson, H., A. M. Powell, R. M. King y J. F. Weedin. 1981. Chromosome numbers in Compositae, XII: Heliantheae. Smithsonian Contributions to Botany 52: 1-28. DOI: http://dx.doi:10.5479/si.0081024X.52
Rozenblum, E., C. E. Waisman y J. H. Hunziker. 1985. Estudios cariológicos en Compositae II. Darwiniana 26: 15-25.
Ruas, C. F. y M. R. L. Aguiar-Perecin. 1997. Chromosome evolution in the genus Mikania (Compositae). American Journal of Botany 84: 1156-1163. DOI: http://dx.doi. org/10.1590/S1415-47572000000400042
Sánchez-González A. y L. M. González. 2007. Técnicas de recolecta de plantas y herborización. In: Contreras-Ramos, A., C. Cuevas-Cardona, I. Goyenechea y U. Iturbide (eds.). La Sistemática, Base del Conocimiento de la Biodiversidad. Universidad Autónoma del Estado de Hidalgo. Pachuca, México. Pp. 123-133.
Semple, J. C. y K. Watanabe. 2009. A review of chromosome numbers in Asteraceae with hypotheses on chromosomal base number evolution. In: Funk, V. A., A. Susanna, T. Stuessy y R. Bayer (eds.). Systematics, Evolution and Biogeography of the Compositae. International Association of Plant Taxonomy. Viena, Austria. Pp. 61-72.
Sherff, E. E. 1932. Revision of genus Cosmos. Publications of the Field Museum of Natural History, Botanical Series 8: 401-447. DOI: http://dx.doi.org/10.5962/bhl.title.2630
Smith, E. B. 1975. The chromosome numbers of North American Coreopsis with phyletic interpretations. Botanical Gazette 136: 78-86. DOI: http://dx.doi.org/10.1086/336785
Soltis, D. E., V. A. Albert, J. Leebens-Mack, C. Bell, A. H. Paterson, C. Zheng, D. Sankoff, C. W. DePamphilis, P. Kerr Wall y P. Soltis. 2009. Polyploidy and angiosperm diversification. American Journal of Botany 96: 336-348. http://dx.doi.org/10.3732/ajb.0800079
Stace, C. A. 2000. Cytology and cytogenetics as a fundamental taxonomic resource for the 20th and 21st centuries. Taxon 49: 451-477. DOI: http://dx.doi.org/10.2307/1224344
Stebbins, G. L. 1938. Cytological characteristics associated with the different growth habits in the dicotyledons. American Journal of Botany 25: 189-198. DOI: http://dx.doi.org/10.2307/2436589
Strother, J. L. y J. L. Panero. 2001. Chromosome studies: Mexican Compositae. American Journal of Botany 88: 499-502. DOI: http://dx.doi.org/10.2307/2657115
Thiers, B. 2016. Index Herbariorum: A global directory of public herbaria and associated staff. New York Botanical Garden’s Virtual Herbarium. http://sweetgum.nybg.org/ih/
Tropicos 2015.Tropicos.org. Missouri Botanical Garden http://www.tropicos.org
Turner, B. L., J. H. Beaman y F. L. Rock. 1961. Chromosome numbers in the Compositae V. Mexican and Guatemalan species. Rhodora 63: 121-129.
Turner B. L., A. M. Powel y R. M. King. 1962. Chromosome number in the Compositae. VI. Additional Mexican and Guatemalan species. Rhodora 64: 251-271.
Vargas-Amado, G. 2013. Biogeografía del género Cosmos (Asteraceae, Coreopsideae). Tesis de doctorado. Centro Universitario de Ciencias Biológicas y Agropecuarias, Universidad de Guadalajara. Guadalajara, México. 161 pp.
Vargas-Amado, G., A. Castro-Castro, M. Harker, J. L. Villaseñor, E. Ortíz y A. Rodríguez. 2013. Distribución geográfica y riqueza del género Cosmos (Asteraceae: Coreopsideae). Revista Mexicana de Biodiversidad 84: 536-555. DOI: http://dx.doi.org/10.7550/rmb.31481
Watanabe, K. 2013. Index to Chromosome Numbers in Asteraceae. <http://www.lib.kobe-u.ac.jp/infolib/meta_pub/G0000003asteraceae_e>
Wood, T. E., N. Takebayashi, M. S. Barker, I. Mayrose, P. B. Greenspoon y L. H. Rieseberg. 2009. The frequency of polyploid speciation in vascular plants. Proceedings of the National Academy of Sciences of the United States of America 106: 13875-13879. DOI: http://dx.doi.org/10.1073/pnas.0811575106
Wulff, A. F., J. H. Hunziker y A. Escobar. 1996. Estudios cariológicos en Compositae VII. Darwiniana 34: 213-231. DOI: http://dx.doi.org/10.14522/darwiniana.2014.341-4.414
Notas
Notas de autor
5 Autor para la correspondencia: rca08742@cucba.udg.mx