Comunicación Social
El acceso a la información pública en el debate de la Ley 27.275 en Argentina (2016): Perspectivas en pugna
ACESSO À INFORMAÇÃO PÚBLICA NO DEBATE SOBRE A LEI 27.275 NA ARGENTINA (2016): PERSPECTIVAS CONCORRENTES.
ACCESS TO PUBLIC INFORMATION IN THE DEBATE ON BILL 27.275 IN ARGENTINA (2016): COMPETING PERSPECTIVES
El acceso a la información pública en el debate de la Ley 27.275 en Argentina (2016): Perspectivas en pugna
Revista de Investigación del Departamento de Humanidades y Ciencias Sociales, núm. 20, pp. 3-24, 2021
Universidad Nacional de La Matanza

Recepción: 23 Marzo 2020
Aprobación: 17 Febrero 2021
Resumen: El objetivo de este trabajo es analizar el debate sobre el anteproyecto de ley en la Cámara Baja en 2016. Desde el retorno a la democracia en Argentina, la sociedad civil, junto con las organizaciones sociales, así como las asociaciones de medios y trabajadores de prensa, Hemos trabajado y exigido el respeto a los derechos humanos, la libertad de expresión y la generación de políticas públicas que promuevan la transparencia en la gestión pública. De ahí la importancia de analizar en los discursos de los Diputados Nacionales las referencias y reflexiones sobre las dimensiones del derecho de acceso a la Información Pública como derecho individual y colectivo. A través de un análisis de contenido apoyado en un software de asistencia, se propone un recorrido por los argumentos de las intervenciones realizadas por los diputados del Congreso Nacional. Los resultados se centrarán en las dos principales posiciones defendidas a la luz de los conceptos teóricos relevados.
Palabras clave: Régimen Jurídico, Acceso a la Información Pública, Argentina, derechos colectivos.
Resumo: O objetivo deste trabalho é analisar o debate sobre o projeto de lei na Câmara dos Deputados em 2016. Desde o retorno à democracia na Argentina, a sociedade civil, junto com as organizações sociais, bem como associações de mídia e trabalhadores da imprensa Trabalhamos e exigimos o respeito aos direitos humanos, a liberdade de expressão e a geração de políticas públicas que promovam a transparência na gestão pública. Daí a importância de se analisar nos discursos dos Deputados Nacionais as referências e reflexões sobre as dimensões do direito de Acesso à Informação Pública como direito individual e coletivo. Por meio de uma análise de conteúdo apoiada em um software de assistência, é proposto um tour pelos argumentos das intervenções dos deputados do Congresso Nacional. Centrar-se-á nas duas principais posições defendidas à luz dos conceitos teóricos levantados.
Palavras-chave: Legal Regime, Acesso à informação pública, Argentina.
Abstract: The aim of this paper is to analyze the debate on the preliminary draft of law in the Lower House of Congress in 2016. Since the return to democracy in Argentina, civil society, together with social organizations, as well as associations of the media and press workers, have striven for and demanded respect for human rights, freedom of expression and the generation of public policies that promote transparency in public management. Therein lies the importance of analyzing national MPs’ speeches as regards their references and thoughts in connection with the dimensions of people´s right of Access to Public Information both as individuals and as a social collective. Through content analysis supported by assistance software, we propose a revision of the argumentations in interventions made by MPs at the National Congress. It will focus on the two main positions stated in the light of the theoretical concepts surveyed
Keywords: Legal Regime, Public Information Access, Argentina, Collective Rights.
Metodología
Además de la revisión bibliográfica pertinente, se recurre al clásico análisis de contenido (AC). Esta metodología destinada a formular, a partir de ciertos datos, inferencias reproducibles y válidas que puedan aplicarse a un contexto (Krippendorff, 1990, p.28) resulta la indicada en este trabajo. Se trata de un conjunto de procedimientos interpretativos basados en técnicas de medida cuantitativas (estadísticas basadas en el recuento de unidades) y cualitativas (lógicas basadas en la combinación de categorías) (Raigada, 2002). El AC es el método más apropiado para responder a los objetivos propuestos. Para ampliar el análisis cualitativo, se recurrió a ATLAS/ti que posibilitó, por un lado, recopilar y clasificar datos en una misma unidad hermenéutica y, por otro, definir un conjunto de códigos para dar cuenta de algunos de los marcos interpretativos presentes en las intervenciones de los diputados. Este software permite identificar temas, categorías, relaciones y patrones, haciendo que el análisis resulte organizado, transparente integrado y enraizado en la evidencia.
Introducción
A cinco años de la sanción por parte del gobierno de Mauricio Macri de la Ley de acceso a la información pública en Argentina, y a la luz del devenir en ciertos aspectos regresivos en su reglamentación, el objetivo de este trabajo es analizar el debate del anteproyecto de ley en la cámara baja en 2016 en torno a la conceptualización del derecho tratado. Desde la vuelta a la democracia en Argentina, la sociedad civil junto con las organizaciones sociales, así como las asociaciones de medios y de trabajadores de prensa trabajan y reclaman por el respeto a los derechos humanos, la libertad de expresión y la generación de políticas públicas que promuevan la transparencia en la gestión pública. Allí radica la importancia de analizar en los discursos de los Diputados Nacionales las referencias y reflexiones acerca de las dimensiones del derecho de acceso a la información pública como derecho individual y colectivo (Abramovich y Courtis, 2000; OEA, 2008; Basterra, 2010; Porto, 2016). La sesión analizada fue la que le dio media sanción al texto de la norma e introdujo modificaciones relevantes en el articulado que fueran posteriormente rechazados por la cámara alta.
En un primer momento se repasan los distintos aspectos jurídicos del derecho de acceso a la información en la Argentina. Luego se recorre el proceso que derivó en la sanción de la Ley 27.275. Posteriormente se describen las visiones teóricas de este derecho desde la perspectiva individualista, vinculada a la transparencia y la lucha contra la corrupción y aquellas que lo contemplan con una perspectiva de acción social y colectiva (Loreti, 1995; Acosta, 2016; Fraiman, 2019).
A través de un análisis de contenido apoyado en softwares de asistencia, se propone un recorrido por los argumentos de las intervenciones realizadas por los diputados del Congreso de la Nación. Se hará foco en las dos principales posturas sostenidas a la luz de los conceptos teóricos relevados. Aquellas que argumentaron a favor del acceso a la información como presupuesto de mejora en los mecanismos de fiscalización pública, y las que lo hicieron como presupuesto del ejercicio de un derecho más amplio. Además, se analizarán posturas en torno de los aspectos controversiales de la norma como ser la designación de las autoridades del órgano de aplicación y el secreto en relación con las sociedades anónimas cuyas prestaciones estuvieran relacionadas al Estado o a alguna actividad de Interés público, entre otras.
En su Artículo 1 la Ley 27.275 sancionada el 14 de septiembre de 2016 en Argentina bajo la gestión del Presidente Mauricio Macri, no contempla al derecho de acceso a la información como un derecho humano. Tampoco lo hace desde una perspectiva social, como derecho colectivo, ya que como sostiene Oyhanarte (2012) el cumplimiento de la normativa mencionada es dispar y limitado porque la cultura de la transparencia y de la participación, de la que el acceso a la información es un componente imprescindible, y es directamente proporcional a la cultura cívica de la ciudadanía y al estado de desarrollo democrático de un país.
La norma sancionada en Argentina plantea como su principal objeto “garantizar el efectivo ejercicio del derecho de acceso a la información pública, promover la participación ciudadana y la transparencia de la gestión pública”. Se funda en varios principios como la presunción de publicidad, transparencia y máxima divulgación, informalismo, máximo acceso, no discriminación, máxima premura, gratuidad, control, entre otros. No se podría discutir su carácter de derecho humano, el cual fue avalado por el caso "Claude Reyes y Otros vs. Chile" de 2006, cuando la Corte Interamericana de Derechos Humanos lo reconoció como derecho humano integrante del derecho a la libertad de pensamiento y de expresión. En la sentencia, que se apoya en los casos “López Álvarez” (2006), “Ricardo Canese” (2004) y “Herrera Ulloa” (2004), se enfatizó que el artículo 13 de la Convención al estipular expresamente que los derechos a “buscar” y a “recibir” “informaciones” protegen a toda persona a solicitar el acceso a la información bajo el control del Estado, con las salvedades permitidas bajo el régimen de restricciones de la Convención. Consecuentemente, dicho artículo ampara el derecho de las personas a recibir dicha información y la obligación positiva del Estado de suministrarla. De esta forma, el derecho a la libertad de pensamiento y de expresión contempla la protección del derecho de acceso a la información bajo el control del Estado. Contiene de manera clara las dos dimensiones, individual y social, del derecho a la libertad de pensamiento y de expresión, las cuales deben ser garantizadas por el Estado de forma simultánea (CIDH, 2006).
Esta determinación sumada a la perspectiva individualista y centrada en el escrutinio del poder que presentaba el anteproyecto fue parte del debate parlamentario durante el tratamiento de la Ley en la cámara baja de representantes en 2016.
Esa forma de ponderar el derecho de acceso a la información deja de lado el denominado enfoque de derechos en las políticas y estrategias de desarrollo. “Este enfoque considera principalmente el derecho internacional de los derechos humanos como un marco conceptual aceptado por la comunidad internacional, capaz de ofrecer un sistema coherente de principios y reglas en el ámbito de desarrollo” (Abramovich, 2004, p.4).
Uno de los principales aportes de esta visión se relaciona con pensar en los componentes valiosos que supone esta estrategia. Mecanismos de responsabilidad, no discriminación, la participación y el otorgamiento de poder a los sectores postergados y excluidos. Ello, procurando desde los organismos internacionales incidir en la calidad de los procesos democráticos y en los esfuerzos por lograr mayor integración social con mejores niveles de integración e igualdad (Abramovich, 2004). El Pacto Internacional de Derechos Económicos Sociales y Culturales, como también el Pacto de San José de Costa Rica, establecen en materia de derechos sociales el principio de progresividad; es decir la obligación estatal de mejorar las condiciones de goce y ejercicio de los derechos económicos, sociales y culturales. Es en esta clave que se conjetura que no se consideró tampoco al derecho de acceso a la información pública.
Este derecho se presenta, siguiendo a Bastón y Elíades (2008) como uno de los mecanismos clave para una auténtica contraloría y participación social en la gestión pública. Presupone al mismo tiempo la existencia del derecho a la información entendido como la facultad de dar como recibir información. Y este tiene, además del valor propio, un valor instrumental. Siguiendo a Abramovich y Courtis:
Sirve como presupuesto del ejercicio de otros derechos y del funcionamiento institucional de contralor de los poderes públicos (…) en este sentido, surge la noción de un derecho de acceso a la información, como exigencia de socialización de la información y por ende como límite a la exclusividad o secreto de la información. (2000, p.1)
Se hará un recorrido por distintos ejes de conceptualización de este derecho tomando como referencia las recomendaciones sobre acceso a la información de OEA (2008) y la propuesta de Abramovich y Courtis (2000). También se describirá el contexto que llevó a tratar ese proyecto de ley y la legislación previa en la materia en Argentina. Posteriormente, se analizan las intervenciones de los diputados en la sesión ordinaria del 15 de mayo de 2016 a la luz de las conceptualizaciones propuestas.
Se hará un recorrido por distintos ejes de conceptualización de este derecho tomando como referencia las recomendaciones sobre acceso a la información de OEA (2008) y la propuesta de Abramovich y Courtis (2000). También se describirá el contexto que llevó a tratar ese proyecto de ley y la legislación previa en la materia en Argentina. Posteriormente, se analizan las intervenciones de los diputados en la sesión ordinaria del 15 de mayo de 2016 a la luz de las conceptualizaciones propuestas.
Dos dimensiones del derecho de acceso a la información
El documento conjunto de la OEA (2008) Recomendaciones sobre acceso a la información, redactado conforme a las decisiones tomadas por los Estados miembros, presenta información detallada sobre el derecho de acceso a la información, así como recomendaciones de políticas y legislaciones. Allí, se establece al acceso a la información como un derecho humano a partir de los diversos instrumentos internacionales pertinentes, también en la jurisprudencia del sistema interamericano.
Se destaca que la información es propiedad de las personas, no del Estado y que este lo mantiene en su poder sólo en cuanto representa a estos primeros. En este mismo documento se resalta el aspecto relacionado con el acceso a la información como derecho democrático y necesario para garantizar la gobernabilidad, resaltando su costado de derecho político en el sistema democrático. Al respecto sostiene: “Las decisiones informadas mediante el debido acceso a la información son requisito indispensable para el efectivo ejercicio de los derechos políticos de las personas y son también, por ende, un requisito para el funcionamiento de la democracia (…)” (OEA, 2008, p.6). Es por ello, que este derecho se constituye de esa forma, en un derecho autónomo, primario y de naturaleza instrumental.
Basterra (2006; 2009) añade en este sentido que el derecho de acceso a la información pública constituye una conditio sine qua non de los regímenes republicanos; no existe requisito más actual e importante para alcanzar la credibilidad democrática, que un poder estatal responsable y permeable al escrutinio de los habitantes. Por lo tanto, el DAIP está ligado al principio de publicidad de los actos de gobierno. Ya que no puede hablarse de transparencia de la actividad administrativa y de los actos de los gobernantes si no se garantiza el acceso al público para tomar conciencia de estos. Sin embargo, tampoco debe olvidarse que es un derecho condicionante para el ejercicio de muchos otros. Entre ellos la libertad de expresión, el ejercicio de distintas formas indirectas de democracia, los derechos económicos, sociales y culturales.
Si consideramos el derecho de acceso a la información pública como un proceso comunicacional, existen dos posturas vinculadas a la libertad de expresión y al acceso a la información propiamente dicho con perspectivas marcadamente diferentes. Abonando estas definiciones, Porto define:
En ese contexto, quienes ponen énfasis en la noción de libertad de expresión suelen representar a la visión tradicional en la materia, destacando su faceta individual, propia del derecho a manifestarse, centrada en el emisor de la información y desconfiada de la regulación. Por el contrario, quienes privilegian el derecho a la información, adoptan una visión más social y moderna del fenómeno comunicacional, destacando a quien recibe la información y valorando el rol de la regulación. Estos diversos abordajes del fenómeno comunicacional generan, a su vez, diferentes corrientes ideológicas sobre el particular. (2016, p. 21)
El acceso a la información pública puede entonces ser comprendido en su dimensión individual o en su dimensión colectiva. El primero, tomado como correlato de la libertad de expresión, se sitúa en el plano de la justificación de los derechos individuales, de autonomía, dirigidos a permitir la realización de la libre decisión, en un contexto de mayor diversidad de datos, voces y opiniones. Así es concebido en el Pacto de San José de Costa Rica, el Pacto Internacional de los derechos Civiles y Políticos, la declaración Universal de los derechos del Hombre y la Convención europea de Derechos Humanos.
Entendida de esta forma, la conceptualización del acceso a la información como derecho individual únicamente presenta algunas limitaciones que dificultan su alcance. Uno de los ejes de definición del acceso a la información en tanto derecho ha tendido a presentarlo como correlato de la libertad de expresión. En este sentido, el abordaje que se hace del acceso a la información se sitúa en el plano de justificación de los derechos individuales, y más específicamente, en el marco de los llamados derechos de libertad o derechos-autonomía. Contrariamente a esta visión, el abordaje del carácter de bien público o colectivo de la información, revela el empleo instrumental de la información no como factor de autorrealización personal, sino como mecanismo de control institucional. (Abramovich y Courtis, 2000).
La dimensión social de la información se relaciona con la publicidad de los actos de gobierno, característica fundamental de los sistemas republicanos. La transparencia en la administración contribuye a limitar la monopolización de los Estados, grupos de presión y partidos políticos. (Loreti, 1995 citado en: Acosta, 2016)
“Esta concepción considera el respeto de los derechos fundamentales como fuente de legitimación del ejercicio del poder. Visto desde la perspectiva social, el derecho está fundado en dos características sobre las que se sostiene el régimen republicano de gobierno: la publicidad de los actos de gobierno y la transparencia de la administración. Es decir, el aspecto individual se encuentra relacionado no sólo con la libertad de expresión, sino con la posibilidad que los individuos puedan desplegar toda su potencialidad. En cambio, en su dimensión social está vinculado con el derecho de toda la sociedad a recibir ideas e informaciones, derecho colectivo en virtud del cual la comunidad toda tiene la facultad de receptar cualquier información y conocer la expresión del pensamiento ajeno” (Basterra, 2010, p.11).
Vale aclarar que ya en diciembre de 2003, Kirchner dictó el Decreto 1172 por el que se regulan instrumentos orientados a ampliar la participación ciudadana y transparentar la gestión. Entre sus objetivos, se encontraba emprender una reforma política integral para una nueva cultura orientada a mejorar la calidad de la democracia. Este decreto contiene cinco reglamentos y generó una disposición. Garantizaba el acceso a la información pública, audiencias públicas, la elaboración participativa de normas, publicidad de la gestión de intereses, reuniones abiertas de los entes reguladores de servicios públicos y gratuidad del boletín oficial del día vía Internet. A partir del mismo, las organizaciones de la sociedad civil tomaron un rol protagónico en el monitoreo de la implementación de la norma, sobre todo en lo referido a la “transparencia gubernamental” dejando de lado todo accionar vinculado con la “construcción colectiva” del ejercicio del derecho de acceso a la información pública (Acosta, 2016).
Este paso previo podría haber sido uno de los elementos clave que le permitió a Mauricio Macri que en su plataforma de gobierno plantee:
Transparencia, ética pública y organismos de control Argentina tiene un gran desafío por delante en materia de lucha contra la corrupción. La promoción de transparencia, el acceso a la información y la rendición de cuentas han sido relegadas durante los últimos años, dando lugar a prácticas corruptas, opacidad y un manejo discrecional del Estado. Muchos de los instrumentos necesarios para revertir este proceso están contemplados en numerosas convenciones internacionales de lucha contra la corrupción que Argentina ha ratificado y leyes que han sido aprobadas (Pro, 2015).
La sanción de esta ley cuasi cosmética y destinada a su incumplimiento, se proponía, aunque no logró cumplirlo en los 4 años que lleva impresa su letra reducir la corrupción y mejorar la eficiencia y transparencia del Estado para que sirva mejor a los ciudadanos. También, fortalecer la autonomía e independencia de los organismos de control como la Sindicatura General de la Nación (SIGEN), la Auditoría General de la Nación (AGN) y el Defensor del Pueblo de la Nación (DPN). Esto último especialmente se vio exacerbado a partir de las dificultades planteadas por el mismo diseño de la dependencia de la autoridad de aplicación. A la luz de lo expuesto, queda claro y comprobado que, al menos desde su concepción, se la plantea con una perspectiva alejada de la participación social, que postula, entre otras cosas, que el acceso a la información debería existir para controlar el erario público (Fraiman, 2019). Abonando esa mirada, en la introducción de la ley (sancionada) en su versión comentada, se lee:
La Ley representa un avance inconmensurable en términos de lucha contra la corrupción ya que significa un aporte fundamental al compromiso asumido por esta gestión de combatirla no solo terminando con la impunidad de los delitos vinculados a ella sino además impulsando políticas públicas de transparencia y prevención (Ley 27275, 2016)
El derrotero del acceso a la información pública en Argentina
El derecho de acceso a la información pública se consagra en diversos tratados y convenciones internacionales que adoptaron, con la reforma constitucional de 1994 rango constitucional en Argentina (Art. 75 inc. 22). Se enumeran a continuación, los principales tratados y convenciones que contemplan este derecho. El Pacto de San José de Costa Rica, artículo 13.1, establece:
Toda persona tiene derecho a la libertad de pensamiento y de expresión. Este derecho comprende la libertad de buscar, recibir y difundir informaciones e ideas de toda índole, sin consideración de fronteras, ya sea oralmente, por escrito o en forma impresa o artística o por cualquier otro procedimiento de su elección” (OEA, 1966).
En la Declaración Universal de Derechos Humanos, artículo 19, se instituye que “todo individuo tiene derecho a la libertad de opinión y de expresión; este derecho incluye el de no ser molestado a causa de sus opiniones, el de investigar y recibir informaciones y opiniones, y el de difundirlas, sin limitación de fronteras, por cualquier medio de expresión (ONU, 1948). El Pacto Internacional de Derechos Civiles y Políticos, artículo 19.2 dispone que “toda persona tiene derecho a la libertad de expresión; este derecho comprende la libertad de buscar, recibir y difundir informaciones e ideas de toda índole, sin consideración de fronteras, ya sea oralmente, por escrito o en forma impresa o artística, o por cualquier otro procedimiento de su elección” (ONU, 1966). A nivel legislativo ha sido regulado en diversas normas, pero hasta 2016 no se había sancionado una ley nacional específica, incumpliendo el deber de ajustarse a derecho interno a partir de la reforma constitucional.
Pueden mencionarse, además, la Ley de Administración de los recursos públicos Nº 25.152 del año 1999, en cuyo artículo 8º enumera documentación producida en el ámbito de la Administración Nacional a la que le reconoce el carácter de información pública, estableciendo a su vez, que será de libre acceso para cualquier institución o persona interesada en conocerla. También, la Carta Compromiso con el Ciudadano plasmado en el Decreto Nº 229/2000, que contempla en el artículo 4, inciso e) el derecho a obtener información clara, completa y veraz sobre las actividades de la administración pública nacional.
Sumado a ello, la norma surgida a través del decreto presidencial 1172/03 (B.O: 4-12-2003), sancionada por Néstor Kirchner y de alcance nacional:
Aprueba los Reglamentos Generales de Audiencias Públicas para el Poder Ejecutivo nacional, para la publicidad de la gestión de Intereses en dicho ámbito. Asimismo, establece las pautas para la elaboración participativa de normas, el acceso a la información pública y las reuniones abiertas a los entes reguladores de servicios públicos” (Bastón y Elíades, 2008, p. 5).
Otros avances en la materia se relacionan con el Capítulo II de la Carta Magna Argentina, que estableció en el Art. 41 el derecho a ser provisto de información ambiental para autoridades públicas, y la ley 25.831 que estableció el Régimen de Libre acceso a la información pública ambiental (B.O. 7-01-2004).
Wanda Fraiman afirma que “La demanda por la sanción de una ley que garantizara el acceso a la información en manos del Estado y de otros actores relacionados directamente con éste, se remonta a la década de los 90” (2019, p.1). En la búsqueda por sancionar una Ley Nacional que responda a este derecho, la sociedad civil presentó peticiones a través de ONG implicadas en el logro de una herramienta jurídica. Se han presentado más de 80 anteproyectos en total entre ambas cámaras. En los últimos años, de los tres anteproyectos legislativos presentados (2005, 2012 y 2016), sólo el último logró convertirse en norma nacional.
Luego de la sesión que será objeto de análisis en el presente trabajo, en la Cámara de diputados, el proyecto obtuvo media sanción con 229 votos afirmativos, 4 negativos y 1 abstención. Así, el proyecto pasó al Senado donde los principales bloques presentaron discrepancias en aspectos relacionados con las excepciones a las sociedades anónimas “sujetas al régimen de oferta pública”, el órgano de aplicación Agencia de acceso a información pública y la injerencia de la Cámara Alta en el control del mismo. Además, se propuso eliminar algunas restricciones para designar al titular del organismo. Esas modificaciones fueron rechazadas en el Senado el 14 de septiembre de 2016, cuando se aprobó la ley con 182 votos a favor y 16 en contra.
En busca de la “perspectiva social”
De los discursos de 35 diputados que tomaron la palabra para el debate del anteproyecto se hará especial énfasis en aquellos que repararon en ciertos conceptos destacados para el análisis, en base a los fundamentos teóricos propuestos. Estos serán enumerados y ejemplificados para conocer las principales posturas de los diputados por bloque y eventualmente de manera singular. Vale aclarar también que hubo 22 diputados ausentes en la sesión. Entre ellos, Margarita Stolbizer (GEN) y José Ignacio De Mendiguren (Frente Renovador).
Respecto de la lucha contra la corrupción, 11 diputados (37.9 %) hicieron referencia directa a la cuestión. De ellos, 6 pertenecientes a la Unión Cívica Radical, socia en la coalición Cambiemos junto al PRO (1) y los demás, pertenecientes a Libres del Sur (1), PJ (1), frente renovador (1) y FPV (1). A continuación, se destacan algunas de esas intervenciones.
Pablo Tonelli, diputado por el PRO, abrió la sesión y defendió el tratamiento de la ley con el siguiente argumento “como se ha visto en muchos otros países, esto tiene una importancia superlativa en la lucha contra la corrupción. La transparencia en la publicidad de los actos de gobierno es una de las mejores armas para luchar contra la corrupción, porque como todos sabemos allí donde llega el sol desaparecen la oscuridad y los misterios” (HCDN, 2016ª, p. 9-13). En la misma línea, Francisco Torroba de la UCR sostuvo: “Me atrevo a decir que ha faltado voluntad política para que el libre acceso a la información se convierta en legislación en la República Argentina, y esto ha sido porque el libre acceso a la información es un antídoto contra la corrupción y contra la impunidad” (HCDN, 2016b, p.40-41). Por su parte Mario Negri, uno de los principales representantes de la UCR explicó:
No es lo mismo decidir impulsar una norma de esta naturaleza, que desnuda al Estado en sus tres poderes, cuando uno llega al poder, que proponerla cuando se va. Si uno lo hace cuando llega, le está diciendo a la sociedad que con la ley de acceso a la información pública arranca la gestión con las puertas y las ventanas abiertas y las luces encendidas, para que los ciudadanos se metan hasta el último rincón y el último vericueto del Estado. Permítanme decir que eso sí tiene un valor en sí mismo, porque no es igual luchar contra la corrupción sin una ley de acceso a la información pública. Es más: la pelea contra la corrupción podría quedar casi manca sin una norma de este tipo, que nos permite ir hasta lo más profundo de los tres poderes. Como bien se ha dicho aquí, esto simplifica el ejercicio de los derechos por parte de los ciudadanos. Es un clic; un cambio cultural (HCDN, 2016c, p.55-56).
Sumado a esto, la diputada por la UCR Olga Rista sostuvo:
Hay un punto que me parece importante en relación con lo que vamos a aprobar en el día de hoy y es la lucha contra la corrupción. En esta lucha en la Argentina no solamente hacen falta jueces que vayan a fondo, no solamente hace falta una Justicia que trabaje sin ningún tipo de presión, sino que también hace falta una ley de acceso a la información pública, porque la corrupción no es solo un problema de investigación, es un problema cultural y educacional. (HCD, 2016d, p. 42-43)
Desde Libres del Sur, Graciela Cousinet, de Mendoza defendió la importancia de la norma respecto de la lucha contra la corrupción:
Vivimos en un país surcado por la corrupción. Justamente en la medida en que los datos están apareciendo y revelándose ante la opinión pública, no dejamos de sorprendernos día a día acerca de los altísimos niveles de corrupción que imperaron en el gobierno anterior. (HCDN, 2016e, p. 64)
En cuanto a la transparencia en la actividad gubernamental, 18 diputados expusieron la temática en sus intervenciones, es decir un (62 %). Diputados de la UCR referenciaron el tema en reiteradas oportunidades, conformando el bloque que mayor relevancia le otorgó, seguidos por diputados de la oposición, quienes hicieron especial énfasis en cuestiones relacionadas con una perspectiva de acceso a la información cercanas al enfoque de derechos, una visión social más moderna y colectiva.
El diputado Caviglia, del Frente Renovador, planteó en su discurso que, si bien la norma no está directamente relacionada con la transparencia, o la participación, las activa y fomenta, centrando su relato en el rol de quien genera y posee esa información.
Sabemos que la información es una fuente de poder, y en general los funcionarios tienden a manipularla, a ocultarla. Por eso creemos que hay que desarticular toda esa cultura y generar un primer paso hacia la transparencia y la erradicación de la cultura del secreto. Esta norma también implica un cambio cultural, en el sentido de que reformula un paradigma de la relación entre el ciudadano y el Estado. Esta nueva forma pasa por la transparencia, la rendición de cuentas y la lucha contra la corrupción (HCDN, 2016f, p. 29)
Por el contrario, el diputado por el Frente para la victoria Juan Cabandié remarcó lo erróneo o limitado de la visión basada en el acceso a la información como derecho individual de obtener datos:
También pienso que es bueno que reflexionemos sobre el hecho de que esta norma no es una panacea, porque publicar datos no significa ser transparente. En esto quiero hacer especial hincapié: publicar datos no habla del combate a la corrupción ni de transparencia. Uno no es transparente porque arma una página web y publica las licitaciones.(HCDN, 2016g, p.45-47)
Para cerrar, es rescatable el análisis presentado por el diputado Bevilacqua de Federal unidos por una nueva Argentina, puesto que repara en la importancia de transparencia, pero plantea los desafíos que conlleva el andamiaje para asegurar ese fin desde una perspectiva social, y no individualista
Es cierto que el acceso a la información pública se ha asociado generalmente a temas de transparencia, y es así porque de alguna manera habilita a poder escudriñar, a tratar de meterse en los asuntos públicos y especialmente a requerir documentos o información (…) En la actualidad los Estados manejan volúmenes muy grandes de datos públicos. Estos no solamente tienen valor en la transparencia, sino que también tienen el valor fundamental de ser capital social. (…) Precisamente hay dos pilares que van más allá de la transparencia y tienen que ver con la colaboración y la participación (HCDN, 2016h, p. 43)
En cuanto al acceso a la información contemplado como Derecho Humano, 16 diputados (55.1 %) lo traen al debate. Su condición de derecho colectivo es también reconocida en la mitad de esos discursos. Los diputados opositores han sido quienes más hincapié hicieron en ambos valores del derecho de acceso a la información en la sesión. Sin embargo, el bloque de la UCR también resaltó su calidad de derecho humano. A continuación, se exponen algunos de los más completos en conceptualización.
Graciela Cousinet, de Libres del Sur, solicitó que se incorpore al texto de la norma el adjetivo “humano”:
En primer lugar, queremos incorporar o considerar el derecho a la información como un derecho humano. Esto no es una ocurrencia, sino que Naciones Unidas ya en 1946 considera que el derecho a la información es un derecho humano. (…) Por ello creemos que tanto en el artículo 1° como en el 2° debería agregarse el adjetivo “humano”, es decir, “derecho humano a la información” (HCDN, 2016e, p. 64)
Diana Conti, del Frente Para la Victoria, remarcó el valor que posee este derecho para la ciudadanía.
También fue bueno, en estos años, que el tema madurase y hoy no hay duda, porque fue reafirmado aquí por todos, en cuanto a que el derecho a la información pública es un derecho humano fundamental para que la ciudadanía pueda, articulando esfuerzos con sus autoridades elegidas, mejorar la calidad de vida democrática y controlar a sus representantes” (HCDN, 2016i, p.15)
La intervención de la diputada Giménez, por la UCR fue contundente en remarcar la condición colectiva y la perspectiva social del derecho:
Venimos a darnos una herramienta que tiene como objetivo garantizar el derecho de todas las personas a acceder a la información pública. Sabemos que no alcanza con la transparencia y la publicidad, que éstas no son suficientes sin la participación ciudadana. Que todas las personas utilicen, se apropien, hagan parte de su vida cotidiana los mecanismos que establece esta ley redundará, como ya lo dijera la Corte Interamericana de Derechos Humanos, en un control democrático de las gestiones estatales. Para ello la gente tiene que saber que cuenta con esta herramienta. Necesitamos promocionar su uso. De esa forma avanzaremos en instituciones más sólidas y en una sociedad empoderada (HCDN, 2016j, p.49)
Siguiendo esta línea de argumentación, la diputada Conti sostuvo:
El saber y la información tienen, a veces, un interés colectivo para la humanidad, y esa información no puede ser vedada por un objetivo de lucro económico o de puro individualismo. El otro dato a resaltar es que este proyecto de ley no conforma a todos. En estos días hay columnas de opinión de directores de organizaciones no gubernamentales que expresan su queja acerca de qué manera estamos resolviendo generar la autoridad máxima de aplicación, que será la Dirección de Acceso a la Información (HCDN, 2016i, p.15)
Resta relevar entonces, el último concepto analizado, que se relaciona con la transparencia y la lucha contra la corrupción que se plantearon como baluartes del debate por el bloque de partidos oficialistas, y que mostró importancia en las modificaciones sugeridas al texto de la norma que se elevó al Senado. Este, denominado” excepciones” fue manifestado por 9 diputados expositores (31 %) al plantear modificaciones en el Art 8 mayormente. El mismo número obtuvo la categoría referida a los comentarios respecto del órgano de aplicación (AAIP), sus designaciones y condiciones para la formación del directorio.
La exposición de la diputada Alcira Argumedo, por UNEN, manifiesta la postura dominante en los discursos de la mayoría de los representantes expositores de la temática
Una ley de acceso a la información pública no puede tener ambigüedades. Esto hace referencia al conjunto de excepciones que se marcan en el artículo 8° del Capítulo II, porque de alguna manera estas restricciones impuestas por la misma ley pueden transformarse en una ley de “acceso restringido” a la información pública (...) Me temo que se podría apelar al inciso c) del artículo 8° para continuar con el secretismo de este contrato (YPF-Chevron), que al mismo tiempo –como todos sabemos es corrupto. Seguramente no se podría amparar en el inciso b) de ese artículo, que habla de información que pudiera poner en peligro el correcto funcionamiento del sistema financiero o bancario, salvo que se considere que las empresas off shore son un correcto funcionamiento del sistema financiero.” Más allá de las intervenciones y modificaciones propuestas, la norma se sancionó en senadores sin aceptar estas modificaciones (HCDN, 2016k, p. 32-33).
A modo de cierre del apartado de resultados, y para reflexionar respecto de los principales componentes del debate, se efectúa a continuación un desglose de los códigos generados para el armado de este apartado en base a la versión taquigráfica analizada bajo el software de asistencia al análisis cualitativo utilizado.
A través del análisis propuesto con Atlas.ti, se reconocieron categorías de análisis vinculadas a las dos dimensiones que atraviesan la concepción del derecho de acceso a la información. Su dimensión individual, como correlato a la libertad de expresión, en el marco de una maximización de los derechos individuales o derechos-autonomía. (Abramovich y Courtis, 2000). En su dimensión colectiva, se ponderó la visión vinculada a la publicidad de los actos de gobierno, la transparencia y la participación ciudadana y política (Loreti, 1995; Basterra, 2006; 2010). En base a este recorrido teórico, se hizo un análisis manual y/o automatizado de las exposiciones orales en su versión taquigráfica de los diputados nacionales. Así, se pudo recopilar un total de 144 citas, conectadas a códigos. De esta forma, se registraron 28 citas referidas al código [Corrupción] en el documento taquigráfico a partir de la técnica de auto-codificación. [Transparencia] fue detectado en 48 citas, [Derecho Humano] generó 20 citas, y finalmente [Libertad de expresión] generó 48 citas automatizadas.
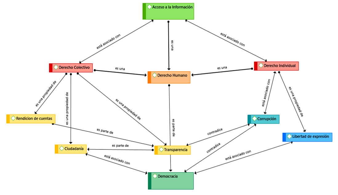
Además, se generaron códigos vinculados con [Ciudadanía], [Democracia] e [Información] los cuales- por ser conceptos de utilización abundante en los discursos-han sido desestimados de la codificación automática, y se han realizado de forma manual. [Derecho Individual] y [Derecho Colectivo] fueron creados a los fines del armado de la Red expuesta a en la Figura 1.

Conclusiones
Han transcurrido cinco años de la sanción de la ley que llevó décadas lograr pasar por el congreso y ser sancionada. A lo largo de este trabajo, se han dejado de manifiesto, las tensiones aún vigentes respecto de la perspectiva que debiera primar en el abordaje de un derecho tan complejo y primordial para una sociedad saludable en su participación y sus estándares de ciudadanía.
Muchos fueron los avances en este sentido, pero más aún es lo que resta alinear para respetar un abordaje serio y complementario que sea respetuoso de un enfoque de derechos en las políticas y estrategias de desarrollo como el planteado por Abramovich (2004). Como afirma Basterra:
El reconocimiento del derecho de acceso a la información pública y su efectiva concreción es un parámetro de suma importancia al momento de evaluar el grado de transparencia del que goza una sociedad. Es impensable hablar de control en la actividad administrativa y en los actos de los gobernantes, si como contrapartida no se garantiza el acceso al público para tomar conocimiento de los mismos (2010, p.5).
El proceso fue complejo, el debate agrietado como ya ha sido analizado, las posturas disímiles y con bloques marcadamente enfrentados al respecto.
La premisa de “La Tradición”, como señala Owen Fiss (2011 citado en Porto 2016:19), sostiene que la autonomía conducirá al enriquecimiento del debate público. En línea con este planteo Adrián Pérez y Marina Carabajal fundamentan:
El Estado persiste como actor principal en la construcción de los intereses colectivos y de él dependerá la promoción de la utilización de estas herramientas, cargando con el deber de ofrecer también los espacios para ello. (…) El aporte fundamental de esta Ley a dicha causa radica en que el mero objeto de la misma consiste en asegurar el pleno ejercicio de un derecho que, en sí mismo, constituye una herramienta fundamental para la participación ciudadana (Ley 27.275 comentada, 2016, p. 22).
Esto, en la reglamentación y puesta en práctica no se ve plasmado, casi finalizado el mandato presidencial de la gestión que sancionó esta norma. Sostiene Ackerman- y resulta relevante que así sea comprendido en su puesta en práctica más allá de su mera sanción- tener en cuenta que el acceso a la información pública desarticulado de estrategias complementarias puede conducir a una paradoja siempre amenazante para la democracia: la creación de una mayor opacidad gubernamental (2008, p.12). Para que un derecho se verifique en la realidad no alcanza con que esté consagrado en una norma, aun cuando se trate de la Ley Fundamental. Por el contrario, para que esto ocurra resulta imprescindible que sea invocado, ejercitado y exigido por sus beneficiarios; para lo cual es necesario el conocimiento adecuado de su existencia, como también de los mecanismos disponibles que se dirigen a hacerlo efectivo. De esa forma pueden resumirse los flacos resultados de la aplicación de la Ley 27.275 en Argentina desde 2016 en adelante.
De cara al futuro, y si se pretende una reglamentación y puesta en práctica vinculada a eliminar la opacidad gubernamental pero también a considerarla un derecho de índole colectivo, será necesario remarcar la importancia de la autonomía del órgano de aplicación y el control de la correcta aplicación de la ley a efectos de dotar de eficacia a la norma reglamentaria. No dejar progresar el articulado que supone secretos en el acceso a la información que refiera a cuestiones de interés público siempre que los mismos cuadren con la protección a la seguridad nacional. Será primordial velar por una correcta difusión y presentación de los datos para poder ser interpretados y procesados por la ciudadanía de manera activa y eficaz, y exigir programas de capacitación abiertos para reconocer el potencial de este derecho. Resulta imperioso también en este contexto, repensar en los componentes valiosos que supone la estrategia del enfoque de derechos en políticas y desarrollo, que requiere de mecanismos de responsabilidad, no discriminación, la participación y el otorgamiento de poder a los sectores postergados y excluidos. Todo ello en pos de mejorar la calidad de los procesos democráticos y en los esfuerzos por lograr mayor integración social con mejores niveles de igualdad (Abramovich, 2004). Nos enfrentamos nuevamente con el desafío de que las organizaciones de la sociedad civil junto con un sistema político fragmentado, pero en vías de reconfiguración, generen una agenda de temáticas convergentes, capaces de llamar la atención pública para evitar el repliegue en la perspectiva individual y un paradójico aumento en la opacidad del Estado pues al menos hoy, Argentina cuenta con una Ley de acceso a la información pública perfectible en su letra y aplicación.
Referencias bibliográficas
Abramovich, V. (2004) “Una Aproximación al enfoque de derechos en las estrategias y políticas de desarrollo de América Latina”. Recuperado el 10/7/2019. Disponible en: http://www.dhl.hegoa.ehu.es/ficheros/0000/0057/enfoque_de_dchos_en_estrategias_y_politicas_desarrollo_Am_Lat.pdf
Abramovich, V. y Courtis, C. (2000) “El acceso a la información como derecho”, publicado en Anuario de Derecho a la Comunicación; Año 1, vol. 1, Buenos Aires, Editorial Siglo Veintiuno.
Ackerman, J. M.(coord.) (2008). Más allá del acceso a la información: Transparencia, rendición de cuentas y Estado de derecho. México: Siglo XXI.
Acosta, M. (2016). El Estado argentino y el acceso a la información pública, 2003 – 2016. Recuperado el 19/8/2019 Disponible en: https://biblio.flacso.org.ar/bib/41185
Basterra M. (2006) El derecho de acceso a la Información Pública en Iberoamérica., Adrus, Bs. As. 2009, p. 88. Recuperado el 18/08/2019. Disponible en: http://marcelabasterra.com.ar/wpcontent/uploads/2016/04/EL_DERECHO_DE_ACCESO_A_LA_INFORMACION_PUBLICA_EN_LA_CIUDAD_AUTONOMA_DE_BUENOS_AIRES_A_PROPOSITO_DEL_CASO_PEREZ_ESQUIVEL.pdf
Basterra, M. (2009). El derecho fundamental de acceso a la información pública en Argentina. Derecho Comparado de la Información, (13), 3-64. Disponible en: https://dialnet.unirioja.es/servlet/articulo?codigo=3036828 Recuperado el 11/07/2019
Basterra, M. (2010). El Derecho de Acceso a la Información Pública Análisis del Proyecto de Ley Federal Disertación de la doctora Marcela I. Basterra en sesión pública del Instituto de Política Constitucional, del 5 de mayo de 2010. Disponible en: https://www.ancmyp.org.ar/user/files/01-Basterra.pdf Recuperado el 20/7/2019
Bastons, J. L. y Eliades A. (2008) “El derecho de acceso a la información pública. Derecho humano y herramienta fundamental para la realización de un control democrático de la actividad administrativa” en: Jorge Luis Bastons (ed.) Derecho público para administrativistas, Editorial Platense, La Plata.
Boletín Oficial del 04-dic-2003 (B.O.E) Número 30291 pp. 1. Decreto 1172/2003 PODER EJECUTIVO NACIONAL (P.E.N.) 03-dic-2003 ACCESO A LA INFORMACION PUBLICA REGLAMENTOS GENERALES. Recuperado de: http://servicios.infoleg.gob.ar/infolegInternet/verNorma.do?id=90763
Boletín Oficial del 07-Ene-2004(B.O.E) REGIMEN LIBRE ACCESO INFORMACION PUB. AMBIENTAL Ley 25.831. Fecha de sanción 26-11-2003 Recuperado de: https://www.argentina.gob.ar/normativa/nacional/ley-25831-91548
CIDH (2006) Claude Reyes y otros Vs. Chile Disponible en: http://www.corteidh.or.cr/docs/casos/articulos/seriec_151_esp.pdf
Fraiman, W. (2019) “La tercera es la vencida: el derecho de acceso a la información pública sin perspectiva social” en Loreti, D., De Charras, D. y Lozano, L. (eds.), 500 Días y ninguna ley. La regulación de la comunicación en el inicio del gobierno de Mauricio Macri, Universidad de Buenos Aires- Facultad de Ciencias Sociales, Buenos Aires. En prensa.
Honorable Cámara de Diputados de la Nación (HCDN) (2016a): Intervención del diputado Pablo Tonelli en el Debate Parlamentario, versión taquigráfica del 15/5/2016, pp. 9-13. Recuperado de: https://www.hcdn.gob.ar/sesiones/sesiones/sesion.html?id=1237&numVid=1
Honorable Cámara de Diputados de la Nación (HCD) (2016b): Intervención del diputado Francisco Torroba en el Debate Parlamentario, versión taquigráfica del 15/5/2016, pp. 40-41. Recuperado de: https://www.hcdn.gob.ar/sesiones/sesiones/sesion.html?id=1237&numVid=1
Honorable Cámara de Diputados de la Nación (HCDN) (2016c): Intervención del diputado Mario Negri en el Debate Parlamentario, versión taquigráfica del 15/5/2016, pp. 55-56. Recuperado de: https://www.hcdn.gob.ar/sesiones/sesiones/sesion.html?id=1237&numVid=1
Honorable Cámara de Diputados de la Nación (HCDN) (2016d): Intervención del diputado Olga Rista en el Debate Parlamentario, versión taquigráfica del 15/5/2016, pp. 42-43. Recuperado de: https://www.hcdn.gob.ar/sesiones/sesiones/sesion.html?id=1237&numVid=1
Honorable Cámara de Diputados de la Nación (HCDN) (2016e): Intervención del diputado Graciela Cousinet en el Debate Parlamentario, versión taquigráfica del 15/5/2016, pp. 64. Recuperado de: https://www.hcdn.gob.ar/sesiones/sesiones/sesion.html?id=1237&numVid=1
Honorable Cámara de Diputados de la Nación (HCDN) (2016f): Intervención del diputado Franco Caviglia en el Debate Parlamentario, versión taquigráfica del 15/5/2016, pp. 29. Recuperado de: https://www.hcdn.gob.ar/sesiones/sesiones/sesion.html?id=1237&numVid=1
Honorable Cámara de Diputados de la Nación (HCDN) (2016g): Intervención del diputado Juan Cabandié en el Debate Parlamentario, versión taquigráfica del 15/5/2016, pp. 45-47. Recuperado de: https://www.hcdn.gob.ar/sesiones/sesiones/sesion.html?id=1237&numVid=1
Honorable Cámara de Diputados de la Nación (HCDN) (2016h): Intervención del diputado Gustavo Bevilacqua en el Debate Parlamentario, versión taquigráfica del 15/5/2016, pp. 43. Recuperado de: https://www.hcdn.gob.ar/sesiones/sesiones/sesion.html?id=1237&numVid=1
Honorable Cámara de Diputados de la Nación (HCDN) (2016i): Intervención del diputado Diana Conti en el Debate Parlamentario, versión taquigráfica del 15/5/2016, p. 15. Recuperado de: https://www.hcdn.gob.ar/sesiones/sesiones/sesion.html?id=1237&numVid=1
Honorable Cámara de Diputados de la Nación (HCDN) (2016j): Intervención de la diputada Patricia Giménez en el Debate Parlamentario, versión taquigráfica del 15/5/2016, pp. 49. Recuperado de: https://www.hcdn.gob.ar/sesiones/sesiones/sesion.html?id=1237&numVid=1
Honorable Cámara de Diputados de la Nación (HCDN) (2016h¿k): Intervención de la diputada Alcira Argumedo en el Debate Parlamentario, versión taquigráfica del 15/5/2016, pp. 32-33. Recuperado de: https://www.hcdn.gob.ar/sesiones/sesiones/sesion.html?id=1237&numVid=1
Krippendorff, K. (1990). Metodología de análisis de contenido. Teoría y práctica. Barcelona: Paidós.
Ley 27.275 (2016) Comentada. Min. Del Interior, obras públicas y vivienda. Presidencia de la Nación. Recuperado de: https://www.mininterior.gov.ar/asuntospoliticos/pdf/Ley-27275-Comentada.pdf
Organización de los Estados Americanos (OEA), Convención Americana sobre Derechos Humanos "Pacto de San José de Costa Rica", 22 Noviembre 1969, Recuperado de: https://www.oas.org/dil/esp/tratados_b-32_convencion_americana_sobre_derechos_humanos.htm
Organización de los Estados Americanos (OEA) (2008)AG/RES. 2288 (XXXVII-O/07) ACCESO A LA INFORMACIÓN PÚBLICA: FORTALECIMIENTO DE LA DEMOCRACIA Disponible en: http://www.oas.org/es/sla/ddi/docs/AG-RES_2288_XXXVII-O-07_esp.pdf
Organización de las Naciones Unidas (ONU). Asamblea General, Pacto Internacional de Derechos Civiles y Políticos. Adoptado y abierto a la firma, ratificación y adhesión por la Asamblea General en su resolución 2200 A (XXI), de 16 de diciembre de 1966, Naciones Unidas, Serie de Tratados, vol. 999, p. 171, Recuperado de: https://www.ohchr.org/sp/professionalinterest/pages/ccpr.aspx
Organización de las Naciones Unidas (ONU). Asamblea General, Declaración Universal de Derechos Humanos, 10 Diciembre 1948, 217 A (III), Recuperado de: https://www.un.org/es/about-us/universal-declaration-of-human-rights
Oyhanarte, M. (8 de Diciembre de 2012). El acceso a la información es un Derecho Humano. La Nación. Recuperado de: https://www.lanacion.com.ar/opinion/el-acceso-a-la-informacion-es-un-derecho-humano-nid1534831
PRO, P. (2015). Plataforma electoral. Recuperado de: http://pro.com.ar/plataforma%20electoral/
Porto, R. (2016) "Introducción" en Libertad de expresión y derecho a la información en Latinoamérica: Tres visiones regulatorias. Buenos Aires: Ed. Alvrematica
Raigada, J. (2002). Epistemología, metodología y técnicas del análisis de contenido. Sociolinguistic Studies, 3(1), 1-42. Recuperado de: shorturl.at/bIMQ4
Notas de autor