Sociedad y Cultura o problemáticas de la Sociedad y la Cultura
Importancia de la Psicología en la atención y cuidados perinatales. Una revisión sistemática
IMPORTANCE OF PSYCHOLOGY IN PERINATAL CARE AND ATTENTION. A SYSTEMATIC REVIEW
Importancia de la Psicología en la atención y cuidados perinatales. Una revisión sistemática
Revista de Investigación del Departamento de Humanidades y Ciencias Sociales, núm. 21, pp. 19-33, 2022
Universidad Nacional de La Matanza

Recepción: 16 Febrero 2022
Aprobación: 29 Marzo 2022
Resumen: El embarazo, parto y posparto implican un período que requiere atención y cuidado especial en la vida de las mujeres, así también, a su bebé que nace indefenso. Ese período perinatal necesita de profesionales que conciban a la salud integral y como derecho, es allí donde el profesional de la Psicología tiene un rol importante. El objetivo de esta revisión sistemática fue identificar la necesidad de atención y cuidados perinatales brindados desde la Psicología. De los 61 artículos encontrados en PubMed y Dialnet, se seleccionaron 21, 18 de ellos fueron revisiones sistemáticas. Se concluye que ante la necesidad de cuidados especiales, es importante la labor del psicólogo integrando equipos interdisciplinarios dedicados a la atención y apoyo necesarios a la madre, al bebé y a la familia, como también, es necesario eliminar barreras socioculturales en la atención perinatal. Se encontró escasa investigación sobre la labor del psicólogo en los cuidados perinatales.
Palabras clave: Cuidado perinatal, salud mental perinatal, labor del psicólogo, interdisciplina.
Abstract: Pregnancy, child delivery and postpartum constitute periods that require attention and care in women´s lives, as well as their babies, who are born defenceless. This perinatal period requires professionals who conceive health as comprehensive and as a right. Consequently, psychology professionals play an important role. The objective of this systematic review was to identify the need for perinatal care and attention provided by Psychology. Out of the 61 articles found in PubMed and Dialnet, 21 were reviewed, most of them systematically. It is concluded that given the need for special care, the work of psychologists becomes important, integrating interdisciplinary teams devoted to the necessary care and support for mothers, new-born babies and the family as a whole. In addition, it is also vital to eliminate sociocultural barriers in perinatal care. Little research was found on the work of psychologists in perinatal care so far.
Keywords: Perinatal care, Perinatal mental health, Work of the psychologist, Interdisciplinary.
Introducción
La salud comprende todas las dimensiones del ser humano, física, psíquica y social, también incluye el período histórico y el ambiente. De allí que se conciba a la salud como integral, capaz de incluir todas las dimensiones y no solo la salud física, debe abarcar lo emocional, socio-histórico y tener en cuenta el contexto (Valenzuela Contreras, 2016).
La situación de embarazo, parto y posparto, requieren una atención y cuidado especial en las mujeres, ya que se encuentra atravesada por su historia personal, su estructura de personalidad, su contexto de pareja, familiar y social, además del lugar del niño en su vida, quien también necesita de cuidados desde su nacimiento (Lachalde, 2020).
La salud y la calidad de vida de la madre y el niño constituyen el objetivo principal del cuidado perinatal, que es diferente según lugares y culturas. Este cuidado especial comienza en el embarazo y se extiende hasta los primeros años de vida del niño. Involucra una serie de sucesos que poseen una fuerte significación cultural, tanto la gestación, el nacimiento, la lactancia y el cuidado del niño. Requieren de la interacción de los profesionales de la salud y de las ciencias sociales, un trabajo conjunto para lograr estrategias que protejan la salud de la madre, su pareja, el niño y la familia (González Hoyos, 2006).
El período gestacional es complejo e implica una serie de cambios en la vida de la mujer, con emociones intensas que requieren del apoyo de su pareja o familiar (Sandbrook y Adamson-Macedo 2004 citado en OPS, 2011). Cuando esto no es posible, se necesita el acompañamiento psicológico, especialmente cuando aparece ansiedad, depresión posparto, duelos fetal o vinculación bebé y pareja parental. Es necesario que el equipo tratante y el entorno familiar observen estos cambios en la salud mental de la mujer en período perinatal, ya que un nivel adecuado de ayuda psicosocial constituye un factor importante para el bienestar de la madre y del niño.
Un estudio llevado a cabo en Chile (Valenzuela et al., 2020) abordó el rol de los profesionales de la salud en los casos de duelo perinatal y los procesos de atención en un estudio de revisión bibliográfica, estableciendo que los profesionales tratantes cumplen un rol importante en el apoyo integral a los padres y para eso sugieren una formación tanto en grado como en posgrado.
En Argentina se sancionó La Ley Nacional de Atención y Cuidado Integral de la Salud durante el Embarazo y la Primera Infancia, Ley N° 27.611 (2021), o “de los mil días” porque tiene en cuenta el embarazo, el parto y los tres primeros años de vida del niño o niña. Esta Ley pone énfasis en los derechos, acciones y prácticas de protección y prevención para este importante período. Su objetivo tiene que ver con el fortalecimiento del cuidado integral de la salud, como también, de la vida de la mujer y de niños y niñas en la primera infancia. Para este cuidado integral de la salud se prevé el trabajo conjunto de los equipos de profesionales y personal interviniente capacitados según un modelo de atención integral adecuado para el período perinatal.
En la misma línea, un estudio de revisión sistemática realizado por Baró (2020) destaca la importancia de prácticas humanizadas que garanticen los derechos de los pacientes y ayuden a una atención integral llevada a cabo por un equipo de salud interdisciplinario, destacando que la humanización de las prácticas contribuye a prevenir la violencia en los sistemas de salud. En este estudio aborda la revisión de varios artículos acerca de la violencia obstétrica, necesaria erradicar para favorecer la salud perinatal.
El objetivo de este artículo fue identificar la necesidad de atención y cuidados perinatales brindados desde la Psicología. Este objetivo está fundado en la importancia de los profesionales de la disciplina de integrar los equipos de atención perinatal que requiere de cuidados integrales y de un abordaje conjunto de diferentes trabajadores de la salud.
Materiales y Método
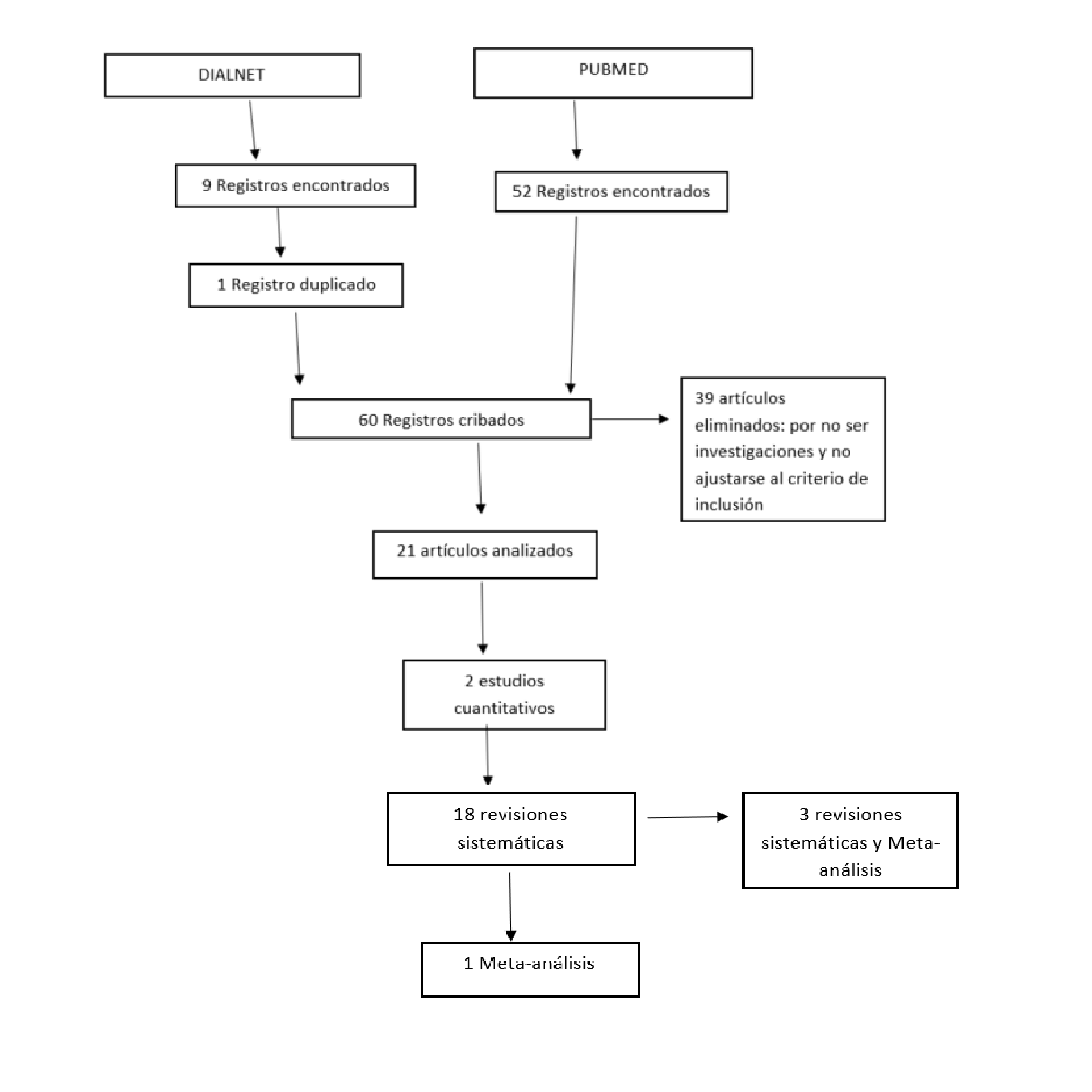
Se realizó una revisión sistemática y para ello se consultó las bases de Dialnet y PubMed en idioma español e inglés desde 2017 hasta 2021. Se encontraron 61 artículos con las palabras de búsqueda Psicología y atención perinatal y Psicología y cuidado perinatal. Para realizar la revisión no se tuvieron en cuenta artículos que no incluyeran el apoyo psicológico considerado como parte de un abordaje integral.

Resultados
Se revisaron 21 artículos, de los cuales dos pertenecían a estudios cuantitativos y el resto fueron revisiones sistemáticas y meta análisis.
Se encontraron ocho estudios sobre la importancia de trabajar el vínculo madre-bebé, de la psicoeducación para padres y del trabajo de la Psicología Perinatal. Se relaciona con la mejora en los casos de depresión posparto y el desarrollo cognitivo del niño. Asimismo, es de tener en cuenta al padre en ese vínculo.
También se observaron dos estudios que destacaron la ventaja de la ayuda psicológica durante el parto, especialmente aquellos partos prematuros, y del abordaje interdisciplinario, además de trabajar las expectativas de las mujeres embarazadas y sus representaciones acerca de la maternidad. Se determinó la necesidad de incluir al psicólogo clínico en la Neonatología.
Se hallaron tres estudios sobre la efectividad del apoyo psicológico y psicosocial, algunos consideraron la terapia interpersonal como intervención en los casos de malestar psicológico perinatal, en otros estudios se tuvieron en cuenta las terapias grupales. Coinciden que mejoran los resultados en lactancia y talla en el niño.
Asimismo, se encontraron dos estudios que se refirieron a la necesidad de una mejor atención perinatal para conseguir adherencia a tratamientos imprescindibles durante el embarazo, sobre todo en casos de diabetes gestacional y salud mental. Las intervenciones conductuales mejoraron el bienestar de la madre, para ello debe integrarse atención física y psíquica.
Se revisaron cuatro estudios que hablaban de la necesidad de atención perinatal apropiada con personal capacitado y formado, esencialmente en casos de duelo por muerte fetal que afecta tanto a la madre como al padre, aunque a él no se lo reconozca socialmente, puede ser de gran apoyo para su pareja. En algunos de estos estudios se abordó el tema de las barreras organizacionales, familiares, individuales y socioculturales.
Respecto a lo sociocultural, se encontraron estudios sobre la falta de concientización de la salud mental de madres extranjeras o de minorías étnicas. Los estudios recomendaban mejorar la atención psicológica adaptada culturalmente.
A continuación, se presentan en la Tabla 1 los artículos revisados según los términos de búsqueda:
| Autor/es y Año | Muestra | Metodología | Resultados |
| Hauser, 2018 | 36 díadas mamá–bebé de alto riesgo. | Cuantitativo Escala de observación de vínculo madre-bebé internado en UCIN y la Escala de observación del vínculo madre-hijo Se aplicó técnica estadística de Análisis de Clúster | Se identificaron díadas con dificultades para la interacción y otras gratificantes y con alternancias. La técnica estadística de Análisis de Clúster se encontró novedosa para la Psicología perinatal ya que identifica las interacciones de la díada madre-bebé para poder realizar un seguimiento y observar el desarrollo del vínculo |
| Antúnez Segura, 2020 | 119 encuestas (88% respondidas por madres) | Estudio observacional transversal mediante encuestas anónimas entregadas en la consulta de seguimiento al prematuro. Análisis descriptivo de variables sociodemográficas | Se encontró que un 47% consideró positiva la ayuda de un psicólogo durante el ingreso, especialmente cuanto mayor era la prematuridad. Un 8% consultó con un psicólogo luego del parto. La atención de partos prematuros requiere un abordaje multidisciplinario, ayuda a identificar situaciones de sufrimiento y alteraciones en el apego. Se observa que el psicólogo clínico en Neonatología es percibido como necesario para estos casos. Necesidad asistencial no cubierta en el momento actual. |
| Legere, 2017 | De los 1790 estudios revisados, quedaron 12 para la revisión sistemática que cumplieron con los criterios de inclusión | Revisión sistemática | Se observó falta de formación en salud mental perinatal y la necesidad de un mayor desarrollo para los profesionales. La mayoría de los estudios revisados se centraron en identificar depresión en las madres. Se necesita investigaciones con enfoques multidisciplinarios para la adopción de estrategias más efectivas ante los casos que se presentan. |
| Beake, 2017. | 7 estudios, con evidencia cuantitativa y cualitativa. en idioma inglés desde enero de 1994 hasta febrero de 2016 | Revisión sistemática | En la revisión se encontraron dificultades debido a limitaciones metodológicas. Sin embargo, se halló un solo estudio que incluyó educación para los padres y apoyo a la lactancia materna que favoreció al inicio y la continuación de la lactancia materna. Se sugiere seguir investigando acerca del impacto del parto con cesárea en la recuperación física y psicológica de la madre, así como, la fisiología de la lactancia, para una mejor compresión del fenómeno. |
| Bright, 2019. | Estudios revisados por pares que reclutaron mujeres perinatales y bases de búsqueda consultadas | Revisión sistemática y meta- análisis | La psicoterapia interpersonal (IPT) es una intervención que ha demostrado su eficacia en la prevención y el tratamiento de los trastornos depresivos. Se estudió la viabilidad, aceptación y efectividad de la IPT en el tratamiento del sufrimiento psicológico perinatal. Ayudará a identificar factores e intervenciones exitosas de la ITP que beneficiará a las mujeres en situación perinatal. |
| Desta, 2019. | Se realizó una búsqueda en bases de datos, PubMed, Google Scholar y African Journals Online | Revisión sistemática y Meta-análisis (PRISMA) | Adherencia al suplemento de ácido fólico en la mujer embarazada, 4 de cada 9. Se concluye en la necesidad de asesoramiento con un mejor servicio de atención prenatal es una estrategia importante para lograr adherencia. Asimismo, es necesario trabajar las barreras y olvidos en la toma de ácido fólico y hierro con apoyo familiar y de la pareja. |
| Neel, 2018. | 27 artículos encontrados en 5 bases de datos | Revisión sistemática | Se estudió el impacto del estilo de crianza en los resultados cognitivos y conductuales de los bebés prematuros. La exigencia de los padres se asocia a un mejor desarrollo de la cognición del niño. Asimismo, se encontró que la calidez y el rechazo de los padres se vinculan con el comportamiento del niño. Se sugieren más investigaciones para poder intervenir con los padres y lograr mejor vínculo. |
| Shakespeare, 2019. | Se revisaron 118 textos y se incluyeron 34 estudios de 17 países. | Los sistemas de salud adecuadamente equipados y con personal capacitado, son los más recomendados para brindar el apoyo y la información que las mujeres necesitan después de la muerte fetal y prevenir experiencias negativas de estigmatización y culpa. Se recomiendan intervenciones para la prevención del malestar psicológico de las mujeres | |
| McCarthy, 2021. | De los 318 artículos revisados, 13 cumplieron con los criterios de inclusión | Revisión sistemática | Se observó la necesidad de mayor apoyo para la salud mental perinatal tanto en la atención prenatal como en el posparto. Trabajar expectativas y representaciones poco realistas de la maternidad es importante para acompañar mejor a las mujeres. Aparecieron temas relevantes como salud de la madre y el niño, apoyo social, factores de afrontamiento, normas sociales y atención médica. |
| Bazzano, 2019. | De los 411 resultados, 37 cumplieron con los criterios de inclusión | Revisión sistemática cualitativa integral | Se encontró que los profesionales de la salud deben tener en cuenta barreras y facilitadores presentes en familias de bajos ingresos. Así también, la inclusión de familiares mujeres en la consejería de atención, menores costos de atención y exposición a mensajes de cambio de comportamiento de atención del bebé en la comunidad. |
| Esopo, 2020. | 186 artículos, de los cuales cinco cumplieron con nuestros criterios de inclusión | Revisión sistemática | Se encontraron escasas investigaciones para mejorar la adherencia a la atención perinatal. Dos de los cinco artículos presentaron intervenciones conductuales que demostraron efectividad en el aumento de la atención prenatal y posnatal. Se recomienda seguir investigando. |
| Watson, 2019. | 15 estudios | Revisión sistemática | Se observó que la falta de concientización vinculada a la salud mental de mujeres provenientes de minorías étnicas y extranjeras afecta la atención y apoyo de salud mental perinatal, esto sumado a servicios de salud fragmentados e insensibles |
| Wilson, 2020. | 62 estudios | Revisión sistemática y meta-análisis | Se encontró que la integración de la atención médica física y mental en mujeres que presentan diabetes gestacional y trastornos mentales podría significar mejoras de los resultados a corto y largo plazo para las mujeres y sus hijos. Asimismo, se encontró mayor riesgo de padecer síntomas depresivos en el período prenatal en el momento del diagnóstico de diabetes gestacional |
| Bluett-Duncan, 2021. | 16 artículos, de los cuales 7 se centraron en el período prenatal, 8 en el período posnatal y 1 que incluía ambos | Revisión sistemática | La asociación entre la depresión perinatal y el desarrollo cognitivo infantil. Se encontró asociación significativa entre desarrollo cognitivo infantil con la depresión prenatal y de posparto. Se sugieren nuevos estudios que corroboren los resultados |
| Sambrook Smith, 2019. | 35 estudios | Revisión sistemática | Se encontró la existencia de barreras para la atención de salud mental de mujeres en situación perinatal. Se recomienda implementar estrategias multinivel que contemplen barreras organizacionales, individuales, socioculturales y estructurales en las distintas etapas de la atención perinatal. |
| Sikorski, 2018. | 9 ensayos de intervenciones grupales | Revisión sistemática | Aunque las pruebas fueron limitadas y se sugiere más investigaciones, se pudo observar asociación del uso de intervenciones grupales pos parto para mejorar la salud de mujeres de ingresos altos. Asimismo, en estos casos se reportaron alta asistencia a los grupos y empleo de psicoeducación. En futuras investigaciones estrategias de diseños grupales de apoyo y personas de la comunidad |
| Obst, 2020. | 46 artículos, de los cuales, 26 fueron cualitativos, 19 cuantitativos y 1 mixto | Revisión sistemática | Se observó que los hombres también padecen el duelo de la pérdida neonatal, aunque se atribuye más a las mujeres. Se encontró que los hombres pueden brindar apoyo a las mujeres en su duelo, sin embargo, enfrentan el escaso reconocimiento social de su propio duelo. Se necesita más accesibilidad a los servicios de ayuda profesional a los hombres que experimentan duelo posnatal, así como más reconocimiento social. |
| Gurung, 2018. | Búsqueda en 8 bases y también 17 evaluaciones económicas | Revisión sistemática y evaluaciones económicas | En los estudios revisados se encontró una mejora de los síntomas depresivos en las madres al recibir intervenciones psicológicas y psicosociales, así también en 4 estudios se encontró mejor funcionamiento cognitivo en los niños. Sin embargo, se sugieren realizar más investigaciones que incluyan estrategias psicológicas y psicosociales en relaciones de pareja y en la interacción entre padres e hijos. |
| Jidong, , 2021. | 13 estudios | Revisión sistemática | Se abordaron temas como relación interpersonal madre-hijo y mejorar la confianza de los padres y el autocuidado. Se recomiendan intervenciones psicológicas adaptadas culturalmente en madres con depresión posparto para disminuir las desigualdades étnicas. |
| Iyengar, 2021. | 81 estudios de salud mental de mujeres embarazadas y posparto | Revisión sistemática | Se revisaron investigaciones y se encontró un aumento de los síntomas psicológicos depresivos y de ansiedad en mujeres embarazadas y posparto durante COVID-19. |
| Tol , 2020. | 21 ensayos con 28284 díadas madre-hijo. | Metaanálisis | Las intervenciones con profesionales de la salud mental de las madres durante el embarazo y en el parto son muy importantes y el metaanálisis lo muestra, ya que se comprobó un buen resultado en la lactancia materna y un efecto pequeño sobre la talla del niño a los 6 meses. Se recomiendan más estudios. |
Discusión
Se identificaron artículos en donde se estudió la necesidad de un equipo interdisciplinario en la atención perinatal con profesionales capacitados; de esta manera, se puede brindar una mejor atención que contemple el bienestar psicológico de las mujeres (Shakespeare et al., 2019).
Del mismo modo, se encontraron revisiones acerca de las barreras instituciones y socioculturales con las que se puede encontrar en la atención perinatal (Bazzano et al., 2019, Watson et al., 2019). Cabe agregar que una investigación, llevada a cabo por García-Balaguera (2017) en Colombia, dio cuenta de la existencia de determinantes sociales, culturales y del sistema de salud como barreras de acceso para el control prenatal y de la necesidad de mejorar el control prenatal para evitar la morbimortalidad de la madre y el bebé.
Algunos abordaron la importancia de la interacción del vínculo madre-bebé, la necesidad de fortalecer esta relación para el bienestar de ambos, y allí se observó el rol de la Psicología perinatal (Hauser et al, 2018). Otros estudiaron la incorporación del padre en esa díada, especialmente para favorecer la lactancia materna donde la psicoeducación cobra un papel esencial (Beake, 2017). Con respecto a la inclusión del padre en la díada, investigaciones dan cuenta que también la pareja de la madre sufre por duelo perinatal y no es reconocido socialmente (Obst et al., 2020). Otro estudio (Páez Cala, 2019), acorde a los resultados, sobre el impacto de la muerte perinatal en los padres y la atención en estos casos demostró tratamiento inadecuado y ausencia de acompañamiento por parte de los profesionales ante la situación de duelo perinatal.
Asimismo, acerca de las ventajas de contar con ayuda psicológica durante el parto y otros momentos del período, varios estudios coinciden en que es necesario contar con psicólogos que se desempeñen en equipos de atención (Antúnez Segura et al., 2020).
Respecto de la efectividad de las terapias e intervenciones grupales, algunos estudios reflejan la importancia de implementar estas intervenciones, especialmente en los casos de sufrimiento psicológico perinatal, casos de depresión y ansiedad (Bright et al., 2019). En concordancia con las investigaciones, un estudio realizado por Olhaberry et al., (2013) ya destacaba en sus conclusiones la importancia de realizar intervenciones grupales e individuales para favorecer la sensibilidad materna en casos de depresión perinatal.
De la misma manera, se observó la necesidad de realizar intervenciones psicológicas en enfermedades físicas que se pueden presentar durante el embarazo. Este resultado está en concordancia con el estudio de Desta et al. (2019) donde manifiestan que hay tratamientos relacionados con la diabetes gestacional que necesitan de apoyo psicológico para el bienestar de la salud psíquica de la madre.
Conclusiones
Ha sido explicitado que el cuidado integral en este período es fundamental para el bienestar físico, psicológico y social de la madre y el niño – se recomienda la inclusión del padre en esta díada- y, a la vez, los profesionales de la Psicología tienen un rol importante en los equipos interdisciplinarios que se dedican a intervenir en la salud perinatal. Es en el momento del embarazo, parto y nacimiento donde se pueden producir problemas de salud mental que requieren de intervenciones psicológicas adecuadas. Del mismo modo, es importante considerar estas intervenciones para ayudar a la adherencia a tratamientos físicos durante el embarazo y después del parto. Algunas investigaciones demostraron la necesidad de mayor formación en grado y de capacitación de los psicólogos para poder intervenir en los equipos, a la vez, reconocen que en algunos lugares no participan en la atención perinatal. Así también, es necesario seguir investigando debido a que se observaron pocas investigaciones empíricas que ayuden a proporcionar más evidencia.
Referencias Bibliográficas:
Antúnez Segura, A., Funes Moñux, R., de la Hoz Martínez, A., Ripalda Crespo, M., Plana Farrás, M. y Collado Gómez, R. (2020). Opinión de padres de recién nacidos prematuros sobre la necesidad de un psicólogo en las unidades de neonatología. Acta pediátrica española. 78, Nº. 3-4. págs. 54-61.
Baró, S. (2020). Humanización de las prácticas de salud. Una Revisión sistemática para la prevención de la violencia en los servicios de salud. CALIDAD DE VIDA Y SALUD , 13, No. Especia1; 18-29.
Bazzano, A., Felker-Kantor, E., Eragoda, S., Kaji A. y Horlick, R. (2019). Parent and family perspectives on home-based newborn care practices in lower-income countries: a systematic review of qualitative studies. BMJ Open. 9(4):e025471.
Beake, S., Bick, D., Narracott C. y Chang, Y. (2017). Interventions for women who have a caesarean birth to increase uptake and duration of breastfeeding: A systematic review. Matern Child Nutr. 13(4).
Bluett-Duncan, M., Kishore, M., Patil, D., Satyanarayana, V., Sharp, H. (2021). A systematic review of the association between perinatal depression and cognitive development in infancy in low and middle-income countries. PLoS One. 16(6):e0253790.
Bright, K., Charrois, E., Kashif Mughal, M., Wajid, A., McNeil, D., Stuart, S., Hayden, K., Kingston, D. (2019). Interpersonal psychotherapy for perinatal women: a systematic review and meta-analysis protocol. Syst Rev. 8(1):248.
Desta, M., Kassie, B., Chanie, H., Mulugeta, H., Yirga, T., Temesgen, H., Tesema Leshargie Ch. y Merkeb, Y. (2019). Adherence of iron and folic acid supplementation and determinants among pregnant women in Ethiopia: a systematic review and meta-analysis. Reprod Health. 16(1):182.
Esopo, K., Derby, L. y Haushofer, J. (2020). Interventions to improve adherence to antenatal and postnatal care regimens among pregnant women in sub-Saharan Africa: a systematic review. BMC Pregnancy Childbirth. 20(1):316.
García-Balaguera, C. (2016). Barreras de acceso y calidad en el control prenatal. Rev. Fac. Med. 65:305-10. http://dx.doi.org/10.15446/revfacmed.v65n2.59704.
González Hoyos, Dolly Magnolia (2006). Educar para el cuidado materno perinatal: una propuesta para reflexionar. Revista Hacia la Promoción de la Salud, 11().81-93.
Gurung, B., Jackson, L., Monahan, M., Butterworth R. y Roberts, T. (2018). Identifying and assessing the benefits of interventions for postnatal depression: a systematic review of economic evaluations. BMC Pregnancy Childbirth. 18(1):179.
Hauser, M., Milán, T.y Oiberman, A. (2018). Interacciones madre-bebé de alto riesgo. Una aplicación del análisis de clúster en dos contextos de interacción: UCIN y Consultorio de Seguimiento. Interdisciplinaria. 35, 2, 543-559.
Iyengar, U., Jaiprakash, B., Haitsuka, H. y Kim, S. (2021). One Year Into the Pandemic: A Systematic Review of Perinatal Mental Health Outcomes During COVID-19. Front Psychiatry. 12:674194.
Jidong, D., Husain, N., Roche, A., Lourie, G., Ike, T., Murshed, Park, M., Karick, H., Dagona, Z., JPwajok, J., Gumber, A., Francis, Ch., Nyam, P. y Mwankon, S. (2021). Psychological interventions for maternal depression among women of African and Caribbean origin: a systematic review. BMC Womens Health. 21(1):83.
Lachalde, M. (2020). Orientar para un proyecto para la vida y de vida. El modelo teórico operativo como eje para una intervención orientadora. Orientación y Sociedad. N° 19 (2), 1-14.
Legere, L., Wallace, K., Bowen, A., McQueen, K., Montgomery, P., Evans, M. (2017). Approaches to health-care provider education and professional development in perinatal depression: a systematic review. BMC Pregnancy Childbirth. 17(1):239.
Ley 27.611 de 2021. Ley Nacional de atención y cuidado integral de la salud durante el embarazo y la primera infancia. 15 de enero de 2021. Boletín Oficial N° 1956/21 https://www.boletinoficial.gob.ar/detalleAviso/primera/239809/20210115
Maldonado Durán, J (2011). Salud Mental Perinatal. Organización Panamericana de la Salud. Link
McCarthy, M., Houghton C. y Matvienko-Sikar, K. (2021). Women's experiences and perceptions of anxiety and stress during the perinatal period: a systematic review and qualitative evidence synthesis. BMC Pregnancy Childbirth. 21(1):811.
Neel, M., Stark, A., Maitre, N. (2018). Parenting style impacts cognitive and behavioural outcomes of former preterm infants: A systematic review. Child Care Health Dev. 44(4):507-515.
Obst, K., Due, C., Oxlad M. y Middleton, P. (2020). Men's grief following pregnancy loss and neonatal loss: a systematic review and emerging theoretical model. BMC Pregnancy Childbirth. 20(1):11.
Olhaberry, M., Escobar, M., San Cristóbal, P., Santelices, M., Farkas, Ch., Rojas, G. & Martínez, V. (2013). Psychological perinatal interventions in maternal depression and mother-child bond: A systematic review. Terapia psicológica, 31(2), 249-261. https://dx.doi.org/10.4067/S0718-48082013000200011
Páez Cala, M. (2019). Duelo por muerte perinatal. Necesidad de una atención diferencial e integral. Archivos de Medicina (Col).19, núm. 1. https://doi.org/10.30554/archmed.19.1.2853.2019
Sambrook Smith, M., Lawrence, V., Sadler, E., Easter, A. (2019). Barriers to accessing mental health services for women with perinatal mental illness: systematic review and meta-synthesis of qualitative studies in the UK. BMJ Open. 9(1):e024803.
Shakespeare , C., Merriel, A., Bakhbakhi, R., Baneszova, H., Barnard, K., Lynch , M., Storey, C., Blencowe , H., Boyle, F., Flenady, V., Gold, K., Horey, D., Mills, T., Siassakos, D. (2019). Parents' and healthcare professionals' experiences of care after stillbirth in low- and middle-income countries: a systematic review and meta-summary. BJOG.126 (1):12-21.
Sikorski, C., Van Hees, S., Lakhanpaul, M., Benton, L., Martin, J. Costello A. y Heys, M. (2018). Could Postnatal Women's Groups Be Used to Improve Outcomes for Mothers and Children in High-Income Countries? A Systematic Review. Matern Child Health J. 22(12):1698-1712.
Tol, W., Greene, M., Lasater, M., Le Roch, K., Bizouerne, C., Purgato, M., Tomlinson, M., Barbui, C. (2020). Impact of maternal mental health interventions on child-related outcomes in low- and middle-income countries: a systematic review and meta-analysis. Epidemiol Psychiatr Sci. 29:e174.
Valenzuela, M., Bernales, M., & Jaña, P. (2020). Duelo perinatal: Perspectivas de los Profesionales de la Salud. Revista chilena de obstetricia y ginecología, 85(3), 281-305. https://dx.doi.org/10.4067/S0717-75262020000300281
Valenzuela Contreras, L. (2016). La salud desde una perspectiva integral. Revista Universitaria de la Educación Física y el Deporte. Año 9, Nº 9. 50 – 59.
Watson, H., Harrop, D., Walton, E., Young, A. y Soltani, H. (2019). A systematic review of ethnic minority women's experiences of perinatal mental health conditions and services in Europe. PLoS One. 14(1):e0210587.
Wilson, C., Newham, J., Rankin, J., Ismail, K., Simonoff, E., Reynolds, R., Stoll, N., Howard, L. (2020). Is there an increased risk of perinatal mental disorder in women with gestational diabetes? A systematic review and meta-analysis. Diabet Med. 37(4):602-622.
Notas de autor