Artículos Originales
Exploración de conocimientos sobre maltrato infantil en odontólogos de Santa Marta, Colombia
Exploration of knowledge on child abuse among Santa Marta’s dentists, Colombia
Exploración de conocimientos sobre maltrato infantil en odontólogos de Santa Marta, Colombia
Acta Odontológica Colombiana, vol. 9, núm. 2, pp. 71-85, 2019
Universidad Nacional de Colombia

Recepción: 08 Febrero 2019
Aprobación: 23 Mayo 2019
Publicación: 15 Julio 2019
Resumen: Objetivo: comprender los conocimientos, posturas y actitudes (representaciones sociales) sobre maltrato infantil que poseen odontólogos trabajadores de instituciones prestadoras de servicios de salud (IPS) de Santa Marta. Métodos: el presente estudio hace uso de un paradigma cualitativo, y su enfoque es etnometodológico. La técnica de recolección de la información es la entrevista semiestructurada, aplicada sobre una muestra de diez (10) odontólogos de IPS de Santa Marta, y determinada según el criterio de saturación de la muestra. Resultados: como resultado surgen dos categorías relacionadas con conocimientos y actitudes, que permitieron establecer que los odontólogos tienen conocimientos referentes a la definición del maltrato infantil y a sus signos físicos y conductuales, identifican a los perpetradores, e incluso reconocen la importancia de tomar medidas preventivas y de protección, aunque discrepan frente a los protocolos que utilizan o no para dicha intervención. Adicionalmente, los odontólogos manifiestan actitudes de rechazo, deseos de justicia y evitación de malas prácticas, y comparten las acciones de responsabilidad y compromiso profesional. Conclusiones: fue posible establecer que el colectivo de odontólogos posee diversas percepciones e interpretaciones dentro de su representación social del maltrato infantil; por ello, su conocimiento podría resultar útil para identificar debilidades en su forma de intervenir y, de este modo, orientar su intervención a prácticas más oportunas.
Palabras clave: papel profesional, salud de la familia, defensa del niño, síndrome del niño maltratado, salud pública.
Abstract: Objective: To understand the knowledge, attitudes and attitudes (social representations) about child abuse that dentists, workers, institutions providing health services (IPS's) of Santa Marta. Methods: The paradigm of the study is qualitative, and the approach is ethnomethodological. The technique used to collect information was the semi-structured interview, which was used in a sample of ten (10) IPS dentists of Santa Marta, determined according to the saturation criterion of the sample. Results: The dentists studied have knowledge regarding the definition of child abuse and its physical and behavioral signs, identify the perpetrators, even recognize the importance of taking preventive and protective measures, although they disagree with the protocols that use or not for such intervention; and manifest attitudes of rejection, desires for justice and avoidance of bad practices, sharing in addition the actions of responsibility and professional compromise. Conclusions: It is concluded that the group of dentists has various organizing principles within their social representation of child abuse, and through their knowledge it could be identified flaws in their way of intervening, and thus oriented to more timely practices.
Keywords: professional role, family health, child advocacy, battered child syndrome, public health.
Conocimientos sobre maltrato infantil en odontólogos
DOI: https://doi.org/10.15446/aoc.v9n2.77763
Citación sugerida: Díaz Herrera R, Vélez Sosa M, De la Hoz Perafán R, Obispo Salazar K. Exploración de conocimientos sobre maltrato infantil en odontólogos de Santa Marta, Colombia. Acta Odont Col [en línea] 2019; 9(2): 71-85. Disponible en: https://revistas.unal.edu.co/index.php/actaodontocol/article/view/77763
Introducción
Las representaciones sociales son definidas por Moscovici, pionero de la teoría, como una forma particular de conocimiento, producida por un individuo a través de su razonamiento común y de las deducciones de su interacción con otros individuos, que permite hacer comprensible su realidad y su contexto y que tiene como fin el direccionamiento de las conductas y la comunicación entre los sujetos (1).
Cabe aclarar que, en el presente estudio, la exploración de los conocimientos se realizó bajo el enfoque del modelo procesual de la teoría de las representaciones sociales, que permite la reconstrucción del contenido de la representación social a partir del material discursivo proporcionado por los participantes (2).
El interés en esta teoría ha sido explorado también por otros autores en investigaciones sobre los conocimientos y comportamientos de los odontólogos frente al maltrato infantil. Por ejemplo, en la región Caribe de Colombia, se llevó a cabo la investigación titulada “Maltrato infantil: conocimientos, actitudes y prácticas de estudiantes de Odontología de Cartagena, Colombia”, publicada en 2014, y que contó con una muestra de 208 estudiantes de odontología de la ciudad de Cartagena, a quienes se les evaluaron sus conocimientos frente al maltrato infantil. Tal estudio arrojó un 54,3% de resultados satisfactorios, y las actitudes de los estudiantes de odontología se consideraron adecuadas en un 96,1%; sin embargo, de los 42 estudiantes que tuvieron sospecha de maltrato infantil, el 75% no lo consignó en la historia clínica, por lo cual no se encontró una relación congruente entre sus conocimientos, sus actitudes y sus prácticas (3).
De allí proviene nuestro interés por indagar acerca de las representaciones sociales que subyacen al maltrato infantil en odontólogos; puesto que el desconocimiento de sus formas de pensamiento, interpretaciones, y demás elementos, pueden traducirse en una problemática al no advertir la posible influencia que éstos tengan en la determinación de sus acciones y actitudes para intervenir en consulta, pues por definición, las representaciones sociales implican una orientación actitudinal positiva o negativa de acuerdo con creencias, normas, opiniones y valores individuales, y según principios o códigos de interpretación que son producto de las relaciones de los sujetos de un colectivo, que comparten una visión de un fenómeno u objeto social —lo que condiciona la forma en que estos se comunican y se comportan en un contexto determinado o frente a una situación específica (2)—.
De tal modo, en este caso, las representaciones sociales direccionarían los comportamientos (4) de los odontólogos frente al abordaje de los casos de maltrato infantil, por lo que se pretende indagar en qué medida ello podría estar limitando —o no— el avance de las estrategias de intervención. Debido a la relevancia de la figura del odontólogo para la detección de casos de maltrato, es pertinente preguntar por el papel que este profesional desempeña, cómo reacciona, cómo procede, y si ello tiene una influencia considerable en los procesos de abordaje del maltrato infantil.
Es importante precisar que, en Colombia, el maltrato infantil ha sido una problemática en constante crecimiento durante los últimos años: las denuncias aumentaron un 52,3% en 2014 —con respecto al 2013— (5) y, en el ámbito departamental, el Magdalena se ha ubicado entre los departamentos con más altos índices de maltrato infantil, junto con Putumayo, Casanare, Huila, Antioquia, Caquetá, Chocó, Risaralda, y Norte de Santander (6). Por este motivo es importante generar espacios para comprender este fenómeno desde múltiples factores, y especialmente en una ciudad como Santa Marta, donde las denuncias superan el número de casos en comparación con los demás municipios del Magdalena, y que alcanza una tasa de 138 casos reportados de niños y jóvenes maltratados en el 2009 (7).
De acuerdo con datos de la Secretaría de Salud Distrital de la ciudad de Santa Marta (8), el Sistema Nacional de Vigilancia en Salud Pública arrojó que entre los años 2012 y 2016 se presentaron 399 casos de maltrato infantil reportados desde las diferentes IPS de la ciudad; lo que permite inferir que los profesionales pertenecientes al área de la salud pueden reconocer los signos del maltrato. Entre tales profesionales, el odontólogo tiene una importancia preponderante, pues entre el 50% y 70% de los casos incluyen lesiones en la cara, el cuello y la boca y, si bien estas mismas lesiones podrían ser detectadas en primer lugar por médicos o enfermeros, los padres maltratadores tienden a evitar acudir a consulta médica para no levantar sospechas sobre las lesiones de sus hijos, pero no son igual de precavidos frente a la intervención odontológica (9). Por este motivo, el odontólogo debe generar una impresión diagnóstica y proceder según el protocolo de atención establecido por el Ministerio de Salud y Protección Social (10).
En este escenario podrían presentarse inconvenientes, pues el profesional de la odontología, por razones desconocidas —atribuidas comúnmente a aspectos psicosociales como la cultura, el pensamiento individual y colectivo, etc.—, podría no actuar bajo los parámetros establecidos para la intervención de casos de maltrato. Esta inobservancia por parte del odontólogo puede derivar en errores que limitarían la atención oportuna del menor maltratado, lo que podría ocasionarle perjuicios a este o entorpecer el proceso legal correspondiente (11).
Por lo anterior, el presente estudio se concentra en comprender los conocimientos y actitudes de los odontólogos alrededor de esta temática, que representa una problemática debido a que, desde la perspectiva de las representaciones sociales, se desconocen las diversas formas de pensamiento, de razonamiento común, de interpretaciones, de principios organizadores, y demás elementos que subyacen al pensamiento y a la cognición de los odontólogos. En la medida en que estos factores determinan las acciones, las reacciones, y la adopción de actitudes o posturas específicas frente a tal problemática por parte de los odontólogos, aquellos pueden suponer un obstáculo para la atención apropiada de los menores afectados (12).
Metodología
Enfoque
El presente estudio se orientó a partir del enfoque etnometodológico, definido como el enfoque que le permite al investigador estudiar las acciones que se derivan del sentido común de los sujetos y a través de las cuales estos orientan sus actividades cotidianas, y que permite centrar el interés en la manera en que los sujetos están en constante construcción y reconstrucción de su realidad social (13).
A partir de este enfoque, se desarrolló un tipo de investigación de paradigma cualitativo que permitiera estudiar en profundidad la naturaleza de las realidades de los individuos —en este caso los odontólogos— que están involucrados en el fenómeno de estudio considerado aquí —es decir, el maltrato infantil—, de manera que fuese posible conocer las razones que orientan o motivan sus comportamientos, manifestaciones, pensamientos, etc.
Las razones antedichas pueden llegar a conocerse cuando el estudio cualitativo aplicado permite la identificación de las cualidades del objeto de estudio, la descripción de sus características, de las relaciones entre estas, y de su desarrollo (14). Por ello, la aplicación de tal enfoque al estudio de las representaciones sociales de los odontólogos frente al maltrato infantil resulta útil y pertinente para la identificación de los conocimientos, de las actitudes y de los cursos de acción que los participantes en el contexto odontológico exhiben frente a los casos de maltrato infantil.
Participantes
La población objeto estuvo conformada por odontólogos que laboran en IPS en la ciudad de Santa Marta y los participantes fueron incluidos a través de un muestreo no probabilístico. El tipo del muestreo fue por bola de nieve, cuya metodología consiste en seleccionar un sujeto que cumpla con los criterios de inclusión dentro de la población establecida, quien refiere a otros sujetos que cumplan con los mismos criterios, y estos, a su vez, conducen también a otros individuos hasta que los investigadores logran completar los participantes necesarios (15). De esta manera, el tamaño de la muestra fue definido por el criterio de saturación, el cual indica que el investigador debe seguir recolectando información hasta que deje de obtener aportes nuevos y considere que en ese punto puede sacar conclusiones novedosas y significativas del fenómeno que está estudiando (16).
Como consecuencia del abordaje metodológico descrito, este estudio contó con un total de diez odontólogos participantes —ocho mujeres y dos hombres—, con edades entre los 27 y 52 años, con quienes se satisfizo el criterio de saturación a partir de los participantes noveno y décimo por no aportar estos información novedosa o diferente de la ya expresada por los participantes anteriores. Cabe además mencionar que estos diez participantes satisfacieron los requerimientos establecidos por los investigadores por medio de criterios de inclusión —ser profesional en odontología, ejercer su profesión como odontólogo general en una IPS de la ciudad de Santa Marta, y manifestar disposición a participar y a colaborar con la investigación mediante consentimiento informado— y de exclusión —declinar la invitación a participar en la investigación y no atender pacientes menores de edad—.
Técnicas
Para la obtención de la información requerida en esta investigación se empleó la técnica de entrevista semiestructurada. En esta técnica, el entrevistador diseña o planifica una estructura flexible de la entrevista de acuerdo con un guion que contiene los temas que deben ser abordados; las preguntas son abiertas y el entrevistador puede profundizar y dar matices a sus respuestas, a lo que el entrevistado debe ajustarse, de modo que la indagación permita relacionar los temas y obtener un conocimiento general (17).
La validez de la técnica empleada fue corroborada a través de una prueba piloto donde se aplicó la entrevista semiestructurada, de modo que fue posible evaluar su pertinencia, su coherencia, y la interpretación de esta por parte de los participantes. A partir de dicha evaluación se realizaron las modificaciones necesarias para garantizar el cumplimiento de los objetivos, y la información obtenida se tomó en consideración como contenido de análisis en la investigación.
El análisis cualitativo de la información obtenida a través de la técnica mencionada se realizó mediante la aplicación del análisis de contenido temático. Este análisis fue posible con la ayuda del software ATLAS.ti (versión 7.5.4), herramienta a través de la cual se puede examinar información cualitativa de gran volumen textual, lo que permite la codificación y categorización de los datos y, con ello, la identificación de los códigos empleados posteriormente en el establecimiento de las categorías de análisis correspondientes (18). El análisis de contenido temático es un método que permite organizar los datos, detallar sus características, encontrar y examinar patrones dentro del conjunto de datos, e incluso facilita la interpretación de algunos aspectos de la investigación (19). Adicionalmente, se empleó una triangulación interpretativa con el propósito de complementar el análisis de los datos, lo que permitió encontrar patrones de convergencia según los cuales se hicieron interpretaciones y argumentaciones sobre el fenómeno de estudio (20).
Por último, se elaboró una red semántica como método para sintetizar y esquematizar toda la información obtenida y, de este modo, facilitar su interpretación. Esta red es definida como una forma de representación esquematizada que presenta diversas variables y conceptos asociados a experiencias que se relacionan entre sí, y que pueden ser organizados y representados de forma dinámica por medio de redes propicias para el análisis de los significados atribuidos y demás elementos centrales del fenómeno de estudio (21).
Consideraciones éticas
La presente investigación se encuentra regida por dos documentos a saber: las Pautas éticas internacionales para la investigación relacionada con la salud con seres humanos (CIOMS 2016: pautas 3, 4, 9, 10 y 12) y la Resolución N° 008430 de 1993 del Ministerio de Salud de la República de Colombia. Así mismo, tanto el consentimiento informado de los participantes como el proyecto mismo fueron aprobados por el Comité de Ética en Investigación de la Universidad del Magdalena.
Resultados
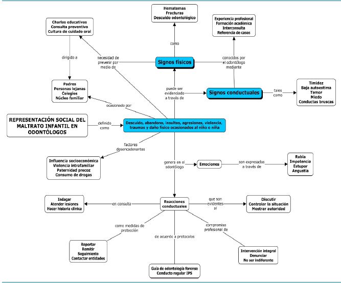
La obtención de los resultados se inició con el proceso de codificación y categorización de los elementos evocados por los sujetos del estudio durante las entrevistas semiestructuradas. Así pues, tras realizar el análisis de contenido temático, surgieron dos categorías de análisis (Conocimientos y Actitudes), con un total de 108 códigos. Estas categorías responden a los elementos cognitivos y actitudinales que conforman la representación social del maltrato infantil en los odontólogos. Posteriormente, considerando los códigos obtenidos, fue necesario generar subcategorías. En primer lugar, bajo la categoría de Conocimientos, se crearon las siguientes subcategorías: definición de maltrato infantil, identificación de los agresores, signos físicos, signos conductuales, experiencia, protocolos de atención, factores desencadenantes, y medidas de protección (tabla 1).
En segundo lugar, bajo la categoría de Actitudes surgieron las siguientes subcategorías: emociones, reacciones conductuales, compromiso del odontólogo, y acciones en consulta (tabla 2).
En las tablas 1 y 2 se muestra la siguiente información: en primer lugar, en la columna de Subcategorías se presenta la denominación bajo la que se agrupan las respuestas de los participantes que aluden a un mismo tema; en segundo lugar, en la columna de Códigos se encuentran aquellas palabras que definen las percepciones compartidas por todos los participantes; por último, en la columna de Testimonio de los participantes se consignan, de manera literal, las respuestas dadas por estos en la entrevista relacionadas con a sus conocimientos y actitudes.
Con el propósito de esclarecer la relación existente entre las categorías y subcategorías de análisis y los testimonios de los participantes, se creó una red semántica como método para sintetizar y esquematizar toda la información obtenida, lo cual puede observarse en la figura 1 (21).
| Subcategorías | Códigos | Testimonio de los participantes |
| Definición | Daño físico, daño psicológico, negligencia, agresión verbal, atentar contra la integridad, abuso sexual, trastornos psicosociales y físicos, abandono, descuido, desprestigio, rechazo, falta de amor, falta de comunicación, privar de educación. | “(…) actitudes que se ven reflejadas en el trastorno en cuanto al desarrollo psicosocial y físico del niño (…)” (S2, L1); “(…) una agresión de tipo físico, psicológico, de algún tipo (…)” (S5, L1); “(…) es algo que lleve a menoscabar, maltratar, despreciar, abandonar, mmm... a rechazar... mmm... todo lo que el niño encierra (…)” (S3, L1). |
| Identificación de agresores | Padres, personas cercanas, personas lejanas, instituciones educativas, otro niño, núcleo familiar. | “(…) son malas prácticas, tanto de... puede ser del núcleo familiar, como de personas externas a los niños (…)” (S9, L1); “(…) por parte de padres, o personas cercanas o lejanas (…)” (S10, L2); “(…) por parte de cualquier persona, puede ser adulto, puede ser incluso otro menor de edad (…)” (S5, L1). |
| Signos físicos | Desgarre de mucosas, queilitis, sangrado nasal, petequias, secuelas físicas, fracturas inexplicables, hematomas, quemaduras, descuido odontológico, papiloma, verrugas vulgares, infecciones, enfermedad periodontal, dentición temporal, traumas en tejido dentario, laceraciones en tejidos blandos, avulsiones, caries. | “(…) laceración de frenillo labial superior, mmm... desgarre de mucosas, mmm... queilitis en comisuras labiales, mmm... golpes contundentes a nivel de zona orbitaria, mmm... sangrado nasal, petequias (…)” (S10, L3); “(…) papiloma, en semimucosa labial, mmm... en la universidad vimos verrugas vulgares en la cara (…)” (S6, L49). |
| Signos conductuales | Timidez, sumisión, evitación de contacto físico, conductas bruscas, bajo rendimiento escolar, dificultades de atención, dificultades de aprendizaje, temor, retraimiento, poca colaboración en la consulta, búsqueda de protección, mirada dispersa, baja autoestima. | “(…) un niño de pocas palabras, un niño con la mirada fija, mirada hacia el piso, un niño con una autoestima baja (…)” (S9, L7); “(…) tiende a ser como más tímido, más sumiso, no quiere que lo toquen… o sea, nada de contacto físico… mmm... puede tener cambios o conductas bruscas (…)” (S1, L10); “(…) la niña, cuando yo fui, automáticamente tuvo como una... un apego; se quedó conmigo ahí mientras yo atendía a todos los niños, y no se quería ir, o sea, se agarró de mí (…)” (S6, L40). |
| Experiencia | Por academia, por experiencia, por referencia, por interconsulta. | “(…) bueno, por teoría, a todos nos enseñan, y… pues, físicamente, pero no los niños referidos por mí, sino por los médicos de la IPS, que, digamos, uno lo va a valorar cuando ellos lo llaman, una interconsulta, que llamamos nosotros (…)” (S10, L6); “(…) sí tuve la oportunidad de tratar a dos menores, casualmente hermanos, entonces, mmm,... pudimos llegar a la conclusión de que estaban siendo víctimas de maltrato infantil (…)” (S7, L32). |
| Protocolos existentes | Guía de odontología forense, desactualización, se desconoce, conducto regular de IPS, guía de protocolo de manejo, guía no legalizada. | “(…) hay una guía de odontología forense, y no recuerdo el nombre, pero básicamente es la de odontología forense (…)” (S10, L14); “(…) no, actualmente no conozco ninguna guía al respecto (…)” (S7, L26); “(…) sí hay una guía de protocolo de manejo, pero, por lo general, las clínicas odontológicas no, no las tienen... digamos, legalizadas (…)” (S6, L57). |
| Factores desencadenantes | Influencia socioeconómica, ignorancia, violencia intrafamiliar, consumo de drogas, paternidad prematura. | “(…) de pronto el nivel cultural también… o socioeconómico, como tú quieras llamarlo, porque a veces no va ligado una cosa con la otra; pero tratan así a los niños (…)” (S3, L15); “(…) fue muy delicado porque como que él consumía drogas, hay mucha droga en ese pueblo, iba como que asociado a eso, y también maltrataba a la mamá (…)” (S6, L33); “(…) y me di cuenta que no era el tipo de la mamá como el mejor ejemplo y jovencita, podía tener 17 años, pero algo le hacía; y ahí, delante de todos, le pegó (…)” (S6, L42). |
| Medidas de protección | Seguimiento, reportar a coordinación médica, remisión a equipo multidisciplinario, llenar formatos y consentimiento, contactar a las entidades pertinentes. | “(…) para eso está la policía de infancia y adolescencia, o el bienestar familiar también podría ser, las comisarías…” (S2, L16); “(…) uno informa primero a coordinación, coordinación odontológica, y coordinación odontológica, a coordinación médica; y, de ahí, ellos se encargan de reportar al Instituto de Bienestar Familiar…” (S5, L15); “(…) ellas llenaban un formato y en ese formato se firmaba un consentimiento entre las tres autoridades (…)” (S6, L66). |
| Acciones preventivas | Charlas educativas a los padres, aportar en la detección de maltrato infantil, orientar al menor, promover la consulta preventiva, promover cultura de cuidado oral. | “(…) hacer campañas, incentivar a los padres, mmm... enseñarles cómo prevenir todo este tipo de enfermedades, de signos en los niños, y capacitarlos para que estén más atentos y más pendientes de ellos (…)” (S7, L56); “(…) eso se gana haciendo que los padres o acudientes comiencen a crearle una cultura al niño de cuidado oral, de consulta preventiva (…)” (S3, L54). |
| Subcategorías | Códigos | Testimonio de los participantes |
| Emociones | Rabia, impotencia, aterrorizado, ofuscación, inaceptable, angustia, estupor, deseos de justicia. | “(…) da mucha impotencia encontrar pacientes con toda... todos estos signos y síntomas, mmm... Se llena uno de rabia, también (…)” (S7, L41); “(…) pues uno... la reacción es de sorpresa y de ofuscación, porque es que nadie acepta una agresión y menos en el sector salud (…)” (S5, L25); “(…) nos causa estupor y… estupor y… ganas de que la justicia… el deseo de que la justicia haga su proceso (…)” (S9, L21). |
| Reacciones conductuales | Discutir, abstenerse, mostrar autoridad, impedir el maltrato en consulta, controlar la situación. | “(…) se supone que por ser odontóloga o por ser profesional debo abstenerme, pero específicamente en un caso que me pasó no pude evitar gritarle a la mamá (…)” (S10, L24); “(…) toca... uno... como entrar en esa parte y hacerle ver al acudiente que la autoridad la tiene uno aquí, y uno determina cómo se va a manejar la situación (…)” (S3, Ll7); “(…) uno detecta, de pronto, cuando van con sentido de agredirlo. Yo creo que se aguantan porque uno lo frena, uno le habla claro y le habla firme (…)” (S3, L19). |
| Compromiso del odontólogo | Detección oportuna, intervención integral, cumplir el deber como profesional, denunciar, crear cultura académica, conocer el protocolo de atención, capacitación profesional, entablar relación con pacientes, no ser indiferente. | “(…) que sepas que tú como odontólogo tienes una responsabilidad grande en detectar, si lo llegas a detectar: ¿qué debes hacer? ¿Qué protocolo debes manejar? ¿Cómo unificamos eso?” (S6, L94); “(…) denunciar, no quedarse callado, eso es lo que debemos: tener conciencia (…)” (S2, L25); “(…) yo hablo mucho con mis pacientes, entablo una relación con ellos no solamente tipo paciente-profesional, sino que voy más allá, indago a ver en qué entorno se desenvuelve (…)” (S9, L26). |
| Acciones en consulta | Indagar, descartar sospechas, hablar con el menor, ganar la confianza del menor, tomar medidas necesarias, atender lesiones bucales, proceder por instinto, hacer una adecuada historia clínica, reorientar modelos de comportamiento, hablar con los acudientes. | “(…) hacer una buena historia clínica y una buena anamnesis; y, con el adulto que traiga al niño, primero preguntarle. Hay que agotar primero ese recurso (…)” (S5, L21); “(…) bueno, yo hablaría con el paciente, con el niño, a solas. Ya, si entramos en confianza… Sabes que, para la atención odontológica en los niños, hay que darles bastante confianza, hay que ganarse su confianza. Entonces, ya yo tomaría las medidas necesarias (…)” (S1, L22); “(…) Pues, primero, solucionar las lesiones, en dado caso que sean agresiones muy fuertes (…)” (S10, L17). |

Discusión
Con el propósito de entender los resultados, se empleó la triangulación interpretativa como mecanismo para abordar el fenómeno desde tres perspectivas que confluyen, lo que permite una comprensión más amplia e integral del mismo. Así, la perspectiva teórica incluye fundamentaciones científicas del tema en cuestión, la perspectiva de la realidad aporta las consideraciones y experiencias de los sujetos implicados, y la perspectiva de los investigadores brinda una mirada desde sus saberes y aprendizajes previos (22).
Los resultados arrojados por el análisis de contenido temático indicaron que la población de odontólogos estudiada puede identificar elementos que forman parte de algunas definiciones de maltrato infantil conocidas universalmente (ver tabla 1, subcategoría de Definición), como la establecida por la OMS (23). Como investigadores, conjeturamos que esto se debe, en parte, al conocimiento que se tiene en el mundo sobre la problemática del maltrato infantil, al pensamiento colectivo construido a partir del sentido común de los odontólogos, y a sus interacciones sociales.
Adicionalmente, y en concordancia con lo reportado por los participantes, autores como Requena, Robles & Lara (24) postulan que algunos de los indicadores más frecuentes en niños entre cero y doce años con sospecha de maltrato son “petequias en el paladar, desgarro en el frenillo labial y lingual, caries abundante, abscesos repetidos, granulomas, ausencia de dientes, enfermedades periodontales (...)”.
Con ello se observa que los odontólogos participantes reconocen gran parte de los signos físicos y conductuales encontrados también por las autoras en sus investigaciones con la población infantil (ver tabla 1, subcategorías de Signos físicos y Signos conductuales). Es evidente que los odontólogos tienen amplios conocimientos sobre signos físicos y conductuales relacionados con el maltrato, estos conocimientos han sido adquirido a través de su formación académica y durante su quehacer profesional hacen uso de ellos, es decir los ponen en práctica.
Adicionalmente, observamos que los odontólogos tuvieron respuestas heterogéneas con respecto al conocimiento o desconocimiento de guías o protocolos existentes para el manejo de casos de maltrato infantil (ver tabla 1, subcategoría de Protocolos existentes).
Por un lado, autores como González (25) apelan a la normatividad colombiana para mostrar que el Ministerio de Salud ha expedido una resolución de obligatorio cumplimiento para las diferentes entidades que prestan servicios de salud, con el fin de controlar y encaminar el desarrollo de las acciones de protección específica y detección temprana, igualmente ha publicado guías de atención para el manejo de problemáticas de interés en salud pública; y, de manera específica para el área odontológica, publicó la Guía de atención del menor maltratado, con el propósito de informar a todos los profesionales que laboran en el área de la salud cómo proceder ante una sospecha de maltrato, qué tipo de atención deben brindar de primera mano, cómo realizar el diagnóstico correspondiente, y cómo denunciar y notificar a las autoridades competentes, entre otros aspectos importantes. Por otro lado, se evidencia que algunos de los participantes desconocen la existencia de la normatividad mencionada anteriormente. Este desconocimiento podría generar confusiones o incluso negligencia en la atención a los menores por parte del profesional, quien, al no adherirse a los protocolos vigentes, puede privarlos de una adecuada intervención (11).
Por su parte, las valoraciones, juicios y actitudes constituyen la variable afectiva de la representación, que puede ser favorable o desfavorable, y que cumple la función de orientar la actuación de los sujetos (26) —en este caso, de los odontólogos— frente al maltrato infantil. En este ámbito, los participantes reconocieron que, como profesionales del área de la salud, tienen un compromiso en la detección y atención de los menores víctimas de maltrato (ver tabla 2, subcategoría de Compromiso del odontólogo). Al respecto, autores como Doria & Navarro (27) afirmaron que los odontólogos y los demás profesionales de la salud tienen la responsabilidad y la obligación de reportar y denunciar las sospechas de malos tratos hacia los niños; sin embargo, aclaran que, aunque no es competencia de los odontólogos realizar un diagnóstico de maltrato infantil —debido a que en su área no dominan los conocimientos médicos ni psicológicos para dar dicho diagnóstico—, sí pueden y deben estar alerta durante la consulta con niños con el objetivo de identificar oportunamente los indicadores que dan lugar a sospechas de maltrato, y tienen también la obligación de asesorarse con el equipo interdisciplinario de salud para confirmar o descartar dichas sospechas.
Otras investigaciones han encontrado resultados similares a los discutidos en el presente estudio Tal es el caso del trabajo titulado “Maltrato infantil: actitud y conocimiento de odontólogos en concepción, Chile”, publicado en 2012, que estudió una población de 53 odontólogos pertenecientes a los nueve centros asistenciales de salud de Concepción, Chile. De ellos, el 50,9% declaró haber recibido información sobre maltrato infantil y, al ser sometidos a prueba, obtuvieron un promedio de respuestas correctas de 6,79/10; por lo que se considera que, en general, su conocimiento fue satisfactorio. Con respecto a las actitudes, el 43 % reconoció alguna vez haber tenido sospechas de maltrato infantil y, de este porcentaje de odontólogos, solo el 57% reportó haber denunciado sus sospechas (28).
De acuerdo con lo anterior, los resultados obtenidos acerca de los odontólogos participantes en este estudio se encuentran en concordancia con los hallazgos de otros autores en lo referente a los saberes y actitudes que, como profesionales de la salud, exhiben frente a la identificación, atención, denuncia y seguimiento de los casos de sospecha de maltrato infantil.
Se destaca que el presente artículo se desarrolla con base en la teoría de las representaciones sociales, la cual se emplea como medio para explorar la manera en que las mismas pueden orientar el pensamiento o la actuación de los profesionales de la odontología cuando se enfrentan a casos de maltrato infantil dentro de su consulta. Para Aisenson (29), las representaciones sociales se constituyen a partir de visiones generales y particulares de un colectivo, pues en cada uno de ellos existen particularidades individuales, marcadas por la presencia de principios organizadores que determinan la adopción de una posición específica frente al mismo. Esto también se atestigua en las diversas posturas manifestadas por los participantes en el estudio.
De acuerdo a lo anterior y con el fin de plantear conclusiones se puede afirmar que en este estudio se hace evidente que todos los participantes, sin distinción de sexo o edad, orientaron sus percepciones y afirmaciones hacia puntos comunes, lo que reafirma que estos están en posesión de un conocimiento colectivo que, a su vez, hace parte de su representación social del maltrato infantil.
Los odontólogos observados en este estudio están en capacidad de describir los elementos que definen el maltrato infantil y sus signos físicos y conductuales, de identificar a los perpetradores de este fenómeno, y de reconocer algunos factores asociados que pueden influir en la ocurrencia del mismo. Adicionalmente, los mismos odontólogos reconocen la importancia de implementar medidas preventivas y de protección para dar el mejor manejo posible a los casos de maltrato a los infantes, aunque difieren en lo relativo a los protocolos que utilizan o no para dicha intervención: si bien los sujetos comparten todos aquellos saberes, manifiestan en estos casos modos de abordaje distintos. Sin embargo, en general, las actitudes de los odontólogos frente al maltrato infantil se asocian a términos de rechazo, deseos de justicia y evitación de malas prácticas contra los menores, y se unifican para plantear acciones de responsabilidad y compromiso profesional que contribuyan a la prevención del maltrato infantil y la atención oportuna de los casos que se presenten.
Con base en la teoría de las representaciones sociales puede postularse que en el colectivo de odontólogos existen diversas formas de construcción de conocimientos que los pueden llevar a tomar una posición determinada frente a la problemática del maltrato infantil. La función del odontólogo ante casos de maltrato infantil exige reflexiones profundas, pues este se ha convertido en un tema de mucho interés y relevancia para la salud pública, que reclama intervenciones integrales tanto desde la perspectiva jurídica como desde la de salud familiar. Estamos ante un tema que debe ser explorado con mayor profundidad para así crear conciencia e interés en la comunidad de odontólogos, profesionales y académicos con el objetivo de cumplir con los retos éticos y clínicos de la práctica ante estos casos.
Por último, se concluye que la importancia de abordar esta problemática social radica en la posibilidad de analizar y describir la expresión e interpretación de los odontólogos expuestos a casos de maltrato infantil, y el manejo que aquellos adoptan frente a este fenómeno. Lo anterior podría resultar útil en el marco de una futura construcción de estrategias orientadas a la prevención de casos de maltrato infantil, ya que la comprensión de los conocimientos y actitudes del odontólogo permitiría proponer programas o ajustar protocolos que propicien la identificación del fenómeno y la intervención oportuna para las víctimas.
En otras palabras: si se tiene conocimiento de las representaciones sociales de los odontólogos en lo relativo al maltrato infantil, será posible identificar debilidades en su forma de actuar, de asumir y de intervenir los casos que atienden; y esta identificación puede conducir a que los odontólogos adopten actitudes más oportunas en su accionar y se mantengan informados sobre todo lo necesario para el abordaje del maltrato infantil, con lo cual se podrá evitar, entonces, la persistencia de esta problemática, por lo menos en la medida en que esta depende del manejo inoportuno de los odontólogos.
Contribuciones de los autores
Los autores realizaron aportes desde su disciplina de conocimiento y experiencia. Así, por una parte, desde la psicología, las autoras Kelly Obispo y Melany Vélez abordaron el fenómeno considerando desde la teoría de las representaciones sociales las connotaciones cualitativas y los elementos subyacentes a los pensamientos y acciones de los individuos y, por otra parte, desde la odontología, los autores Renata De La Hoz y Rafael Díaz profundizaron en los aspectos clínicos, ético-legales y formativos del quehacer de los profesionales de la salud. A su vez, los investigadores Rafael Díaz y Melany Vélez desarrollaron tareas específicas para la recolección de la información, la transcripción de entrevistas, la codificación y categorización de los datos, y la realización del análisis temático. Se contó con la asesoría metodológica y teórica de las autoras Renata De La Hoz y Kelly Obispo.
Agradecimientos
Ofrecemos nuestros sinceros agradecimientos a la Universidad del Magdalena y a la Vicerrectoría de Investigación por brindarnos la oportunidad de compartir los resultados de esta investigación con comunidades académicas. Agradecemos también a los profesionales que participaron del estudio por su tiempo y disposición.
Referencias
1. Moscovici S. Observaciones preliminares. En: Moscovici S. El psicoanálisis, su imagen y su público. Segunda edición. Buenos Aires, Argentina: Huemul S.A.; 1979: 11-24. .
2. Araya S. Las representaciones sociales: ejes teóricos para su discusión. Primera edición. San José, Costa Rica: Facultad Latinoamericana de Ciencias Sociales; 2002.
3. Arrieta K, Díaz S, González F. Maltrato infantil: conocimientos, actitudes y prácticas de estudiantes de Odontología de Cartagena, Colombia. Rev Clin Med Fam 2014; 7(2): 103-111. http://dx.doi.org/10.4321/S1699-695X2014000200004
4. Aguirre E. Representaciones sociales y análisis del comportamiento social En: Aguirre E, Yáñez J. Diálogos. Discusiones en la Psicología Contemporánea. Bogotá, D.C. Colombia: Universidad Nacional de Colombia; 2004: 11-25
5. El Espectador. Aumentó un 52% el maltrato infantil en Colombia. [fecha de consulta: 18 de abril de 2019] Disponible en: http://www.elespectador.com/noticias/nacional/aumento-un-52-el-maltrato-infantil-colombia-articulo-488833
7. República de Colombia – Ministerio de Salud y Protección Social. Diagnóstico de la situación de salud de Santa Marta Distrito Cultural e Histórico. [fecha de consulta: 18 de abril de 2019]. Disponible en: https://www.minsalud.gov.co/plandecenal/mapa/Analisis-de-Situacion-Salud-Santa-Marta-2011.pdf
8. República de Colombia – Secretaría de Salud Distrital de Santa Marta. Oficio de respuesta. Comunicación escrita, agosto 29 de 2016. Santa Marta, Colombia
9. Ferro M, Maldonado A, Montiel Y, Rivas M. Implicaciones psicológicas del paciente odontológico con maltrato infantil. Revista Latinoamericana de Ortodoncia y Odontopediatría [en línea] 2010. Disponible en: https://www.ortodoncia.ws/publicaciones/2010/art-3
10. República de Colombia – Ministerio de Salud y Protección Social. Guía de atención del menor maltratado. [Fecha de consulta: 07 de enero de 2019]. Disponible en: https://www.minsalud.gov.co/Documentos%20y%20Publicaciones/Forms/DispForm.aspx?ID=860
11. Medrano G, Perona G. Maltrato Infantil: una realidad muy cercana, ¿cómo debemos actuar los odontólogos? Odontol Pediatr [en línea] 2010; 9(1): 78-94. Disponible en: http://imbiomed.com.mx/1/1/articulos.php?method=showDetail&id_articulo=64290&id_seccion=3917&id_ejemplar=6456&id_revista=240
12. Molina A. Maltrato infantil. La importancia de su diagnóstico en Odontología. [fecha de consulta: 18 de abril de 2019] Disponible en: https://gacetadental.com/2009/05/maltrato-infantil-la-importancia-de-su-diagnstico-en-odontologa-30982/
13. Valdivieso F, Peña L. Los enfoques metodológicos cualitativos en las ciencias sociales: una alternativa para investigar en educación física. Revista Laurus [en línea] 2007; 13(23): 381-412. Disponible en: https://www.redalyc.org/articulo.oa?id=76102319
14. Martínez M. La investigación cualitativa (síntesis conceptual). Revista IIPSI 2006; 9(1): 123-146. http://dx.doi.org/10.15381/rinvp.v9i1.4033
15. Fuentelsaz C. Cálculo del tamaño de la muestra. Revista Matronas Profesión [en línea] 2004; 5(18): 5-13 Disponible en: http://www.federacion-matronas.org/matronas-profesion/sumarios/caculo-del-tamano-de-la-muestra
16. Martínez C. El muestreo en investigación cualitativa. Principios básicos y algunas controversias. Abrasco 2012; 17(3): 613-619. http://dx.doi.org/10.1590/S1413-81232012000300006
17. Díaz L, Torruco U, Martínez M, Varela M. La entrevista, recurso flexible y dinámico. Inv Ed Med 2013; 2(7): 162-167. https://doi.org/10.1016/S2007-5057(13)72706-6
18. Muñoz J. Análisis cualitativo de datos textuales con Atlas.ti. Barcelona, España: Universitat Autónoma de Barcelona; 2005
19. Braun V, Clarke V. Using thematic analysis in psychology. Qual Research Psych 2006; 3(2): 77-101. https://doi.org/10.1191/1478088706qp063oa
20. Benavides M, Gómez C. Métodos en investigación cualitativa: triangulación. RCP [en línea] 2005; 34(1): 118-124 Disponible en: https://www.redalyc.org/articulo.oa?id=80628403009
21. Arévalo E, Martínez D. Redes semánticas naturales: técnica para representar los significados que las jóvenes universitarias tienen del maquillaje. Cuadernos Latinoamericanos de Administración [en línea] 2011; 7(12): 61-70. https://doi.org/10.18270/cuaderlam.v7i12.1176
22. Bautista P. Proceso de la Investigación Cualitativa. Epistemología, metodología y aplicaciones. Revista Investigaciones en Educación [en línea] 2013; 13(2): 195-201. Disponible en: https://biblat.unam.mx/es/revista/revista-investigaciones-en-educacion/articulo/bautista-p-proceso-de-la-investigacion-cualitativa-epistemologia-metodologia-y-aplicaciones-bogota-colombia-manual-moderno-2011-232-p
23. Organización Mundial de la Salud. Maltrato infantil. [Fecha de consulta: 07 de enero de 2019]. Disponible en: https://www.who.int/es/news-room/fact-sheets/detail/child-maltreatment
24. Requena A, Robles N, Lara E. Afectación de la Salud Oral en Niños que Padecen Maltrato Infantil: Reporte de Caso. Int. J. Odontostomat 2014; 8(1): 167-173. http://dx.doi.org/10.4067/S0718-381X2014000100023
25. González M. Norma técnica “Atención preventiva en salud bucal” Oportunidad o amenaza. Revista CES Odontología [en línea] 2001; 14(2): 73-82. Disponible en: http://revistas.ces.edu.co/index.php/odontologia/article/viewFile/708/422
26. Piñero S. La teoría de las representaciones sociales y la perspectiva de Pierre Bourdieu: Una articulación conceptual. CPU-e, RIE [en línea] 2008 [fecha de consulta: 07 de enero de 2019]; (7): 1-19. Disponible en: https://www.redalyc.org/articulo.oa?id=283121713002 Importar lista
27. Doria A, Navarro M. La odontología en el diagnóstico del maltrato infantil. Universitas Odontológica 2016; 35(74): 49-63. https://doi.org/10.11144/Javeriana.uo35-74.odmi
28. Fierro M, Salazar S, Ruiz S, Luengo M, Pérez F. Maltrato Infantil: Actitud y Conocimiento de Odontólogos en Concepción, Chile. Int J Odontostomat 2012; 6(1): 105-110. http://dx.doi.org/10.4067/S0718-381X2012000100015
29. Aisenson D. Representaciones sociales y construcción de proyectos e identitaria de jóvenes escolarizados. Espacios en Blanco. Revista de Educación [en línea] 2011 [fecha de consulta: 07 de enero de 2019]; 21:155-182. Disponible en: https://www.redalyc.org/articulo.oa?id=384539803007
6. El país. Cifras de maltrato infantil son vergonzosas y aterradoras: ICBF. [fecha de consulta: 18 de abril de 2019] Disponible en: https://www.elpais.com.co/colombia/cifras-de-maltrato-infantil-son-vergonzosas-y-aterradoras-icbf.html