Modelo de auditoría integral para pequeñas Cooperativas de Ahorro y Crédito ecuatorianas
Modelo de auditoría integral para pequeñas Cooperativas de Ahorro y Crédito ecuatorianas
Revista Ciencia Unemi, vol. 10, núm. 23, pp. 49-56, 2017
Universidad Estatal de Milagro

Recepción: 08 Agosto 2016
Aprobación: 05 Junio 2017
Resumen: La presente investigación expone la implementación de la “Auditoría Integral” asumida como herramienta gerencial para pequeñas Cooperativas de Ahorro y Crédito Ecuatorianas, ubicadas en el segmento 4, de acuerdo a la clasificación del Sistema Popular y Solidario. La novedad reside en la adopción de las prácticas comunes de auditorías diversas, aplicadas a las pequeñas entidades, sean estas de control y prevención, gestión, cumplimiento y financieras. El enfoque transdisciplinario es revelado como una estrategia y método para lograr resultados más acertados según Edgar Morín; al adoptar e imbricar estás técnicas de manera complementaria en un instrumento único, proporcionan de forma simplificada, coherente y pertinente, los pasos del proceso de auditoría para la toma oportuna de las decisiones y reorientaciones estratégicas. Es propuesta la “Auditoría Integral” como instrumento de monitoreo a la gestión empresarial, que responda en la pertinencia de la toma de decisiones, dadas las características y particularidades propias de este tipo de empresas, donde la gestión resulta un proceso estratégico y decisorio, en el éxito y desempeño de las mismas.
Palabras clave: auditoría integral, cooperativas de ahorro y crédito, proceso de gestión empresarial, transdisciplinario.
Abstract: The present research presents the implementation of the "Integral Audit" which is assumed as a management tool for small Ecuadorian Saving and Credit Cooperatives located in segment 4 according to the classification of the Popular and Solidary System. The new thing lies in the adoption of common auditing practices, applied to small entities that can be either of control and prevention, management, compliance and financial. The transdisciplinary approach is presented as a strategy and method to achieve more successful results according to Edgar Morín; by adopting and interweaving these techniques in a complementary way into a single instrument, they provide with the steps of the audit process for timely decision-making and strategic reorientation in a simplified, coherent and relevant way. It is proposed the "integral audit" as a monitoring tool for business management that responds in the pertinence of decision making, given the characteristics and particularities of these types of companies, where management is a strategic and decisive process for the success and performance of them.
Keywords: integral auditing, saving and credit cooperatives, business managing process, transdisciplinary.
I. INTRODUCCIÓN
Las pequeñas Cooperativas de Ahorro y Crédito deciden la competitividad de su desempeño, en la acción y comportamiento de sus procesos implícitos en los sistemas de gestión empresariales. Estos procesos de gestión resultan un todo estratégico íntimamente relacionados desde le visión sistémica, como son el proceso de gestión económico financiero; proceso de gestión de la calidad; proceso de gestión control y prevención; proceso de gestión logístico, y otros, expresados en empresas a través del cuadro de mando integral, al estilo de los estudios de Kaplan & Norton. (2014) y Badía Jimenez (2002).
Por la propia naturaleza de pequeñas Cooperativas de Ahorro y Crédito, es la calidad del servicio mediante el cual se mide la aptitud del sistema de gestión empresarial como un todo, y su éxito depende del grado de compromiso, motivación, excelencia y desempeño. Esto se traduce en el cómo monitorear la aptitud de los procesos interrelacionando éstos entre sí. Ello significa, adquirir, implementar herramientas de nuevo estilo de gestión, a través de una auditoría de tipo integral (Badillo, 2007); (Beltrán & Moreno, 1998). La carencia oportuna de informes integrales de desempeño, como alternativa para enfrentar los retos del control externo a la empresa, la ausencia, en el desarrollo de auditorías, de procesos implícitos en este tipo de entidades, provocan insuficiente alcance e interrelación en los hallazgos, y ello impacta en la calidad y pertinencia del propio servicio ofertado y por consiguiente pérdidas financieras.
| SEGMENTO | ACTIVOS |
| 1 | Mayor a 80’000.000,00 |
| 2 | Mayor a 20’000.000,00 hasta 80’000.000,00 |
| 3 | Mayor a 5’000.000,00 hasta 20’000.000,00 |
| 4 | Mayor a 1’000.000,00 hasta 5’000.000,00 |
| 5 | Hasta 1’000.000,00. Cajas de ahorro, bancos comunales y cajas comunales |
Hay modalidades de auditorías, entre ellas la integral a tenor de Blanco (2016); Cano (2004). Su aplicación de manera aislada, provee de ciertos conocimientos y hallazgos que no resultan material válido en conjunto, para la toma de decisiones por la alta dirección. Estos enfoques distan de conciliar criterios con sistemas de gestión de la calidad, como bien expresa COTECNA Quality Resources Inc (2005) e INEN (2007).
La inexistencia de programas en el año fiscal, de auditorías de diversa naturaleza, como bien lo expresan Cepeda (1997); Mills (2003); Estupiñán (2007); (Alvarez (2017); Franklin (2007), la ausencia de listas de chequeos que permitan ejecutar auditorías internas propias, por parte de los actores en estas pequeñas Cooperativas de Ahorro y Crédito, exige diseñar un instrumento que posea la versatilidad de abarcar los componentes del sistema de auditoría. Además de ello, que interrelacione las técnicas, prácticas, enfoques auditables y comunique de manera coherente los hallazgos; efectuada adoptando el enfoque transdisciplinar más que interdisciplinar, al privilegiar la estrategia del método para lograr los resultados según lo plantea Morin (2017), sobre una relación entre las disciplinas.
Se generará la herramienta titulada auditoría integral, orientada específicamente para las pequeñas Cooperativas de Ahorro y Crédito, debido a que es necesaria y pertinente a la hora de tomar decisiones, funcionando como observatorio permanente y de monitoreo del sistema de gestión, clave en el éxito de la organización. Queda entonces solventado así el desconocimiento de la auditoría integral en calidad de herramienta gerencial, como alternativa a los esquemas de control vigentes.
De manera sucinta y ya descrito el contexto de la situación problemática, es posible enunciar como interrogante el problema científico de validar el grado de aplicación de la herramienta de la auditoría integral en pequeñas Cooperativas de Ahorro y Crédito, capaz de proveer a la dirección de manera pertinente los problemas y no conformidades, además de conocimientos para la toma oportuna de las decisiones.
El objetivo de esta investigación es diseñar un modelo de auditoría integral para pequeñas cooperativas de ahorro y crédito con la aplicación del control interno, auditoría financiera, cumplimiento y auditoría de gestión para la toma de decisiones, que garantice el alcance de los objetivos.
II. DESARROLLO
1. Metodología
El presente artículo es de corte exploratorio, de acuerdo a lo mencionado por Hernández, Fernández. & Batista (2010), se da a partir de la búsqueda e identificación, en este caso de los controles y tipos de auditoría a pequeñas Cooperativas de Ahorro y Crédito, así como los criterios que aportan los hallazgos para la toma de las decisiones y reorientaciones estratégicas. Por ser una investigación descriptiva, se caracteriza desde la visión sistémica, holística, los componentes del campo de estudio de la auditoría integral, a partir del conocimiento que se adquiere durante la investigación.
De los métodos aplicados, el método histórico lógico se evidencia en el conocimiento y caracterización, evolución, de los controles y enfoques (), en este caso de auditoría, a los componentes de pequeñas Cooperativas de Ahorro y Crédito. El análisis y la síntesis se da por medio de la asimilación, relación, examen y estructura de los diferentes abordajes de auditoría e inspección a pequeñas Cooperativas de Ahorro y Crédito.
A través del método de consulta a expertos, se logra la organicidad y coherencia a la hora de diseñar la auditoría integral; se consultan a expertos que provean del criterio de validez de la propuesta del conocimiento. Además, con el Método de las contradicciones dialécticas se descubre la génesis del problema científico y los elementos conflictuales que en ellos se revelan, desmenuzando los efectos y razones. El Método de modelación, se encarga de recrear el procedimiento hasta alcanzar el modelo implícito orientado al campo de acción específico, y el método del enfoque sistémico, permite enlazar, relacionar de manera ínter e intradisciplinar los procesos implícitos en los sistemas de gestión empresariales, adoptando las relaciones y prácticas dependientes entre estos.
Los objetivos en esta investigación son: diseñar y ejecutar el procedimiento para la auditoría integral a pequeñas Cooperativas de Ahorro y Crédito al proveer la acciones que minimicen o eliminen las no conformidades y problemas detectados desde la visión sistémica, integral. Demostrar la validez y pertinencia del modelo de auditoría integral a este tipo de entidades, en calidad de herramienta gerencial aplicada en el sistema de gestión.
Es preciso validar las hipótesis esgrimidas, donde se plantea que a través de la aplicación de la auditoría integral a las pequeñas Cooperativas de Ahorro y Crédito, se podrá obtener una evaluación completa de los aspectos financieros, de control interno, cumplimiento y gestión, generando un informe final que soporte de manera adecuada las tomas de las decisiones gerenciales y reorientaciones estratégicas. Es el enfoque holístico revelado a través de la auditoría integral, una vía efectiva para reconocer los instrumentos conceptuales y metodológicos de las auditorías: financiera, de control interno, cumplimiento y gestión y que al no existir evidencias en este tipo de entidades, la ejecución de auditoría integral desde la visión sistémica y holística, indica el conocimiento de esta en calidad de herramienta gerencial, para la toma de las decisiones y reorientaciones estratégicas.
2. Resultados
Este modelo de auditoría integral goza de las dimensiones sistémicas, intradisciplinar, holística, orientada su arquitectura de ejecución a la mejora continua en cada ambiente contenido en su propio modelo. Puede adoptarse como herramienta interna propia en la organización, en calidad de apoyo a la gestión de la eficiencia, o como instrumento para auditorías externas, a solicitud de una empresa en particular.
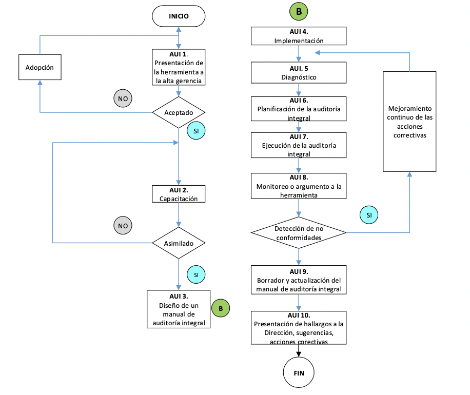
Con el propósito de lograr comprensión y racionalización de esta pertinente herramienta, es descrito en el siguiente algoritmo, a ser aplicado en las pequeñas Cooperativas de Ahorro y Crédito. El modelo está dividido y señalizado en etapas, denominando a cada una con las siglas AUI (Auditoría Integral). Así pues:
AUI 1. Oficialización de la herramienta en la organización
Por el alcance del modelo, es preciso que la alta gerencia en la empresa conozca del mismo, las ventajas que ofrece para conocer de las no conformidades en la cooperativa, además del apoyo para la toma de las decisiones, basadas en hallazgos y conocimientos pertinentes. La aplicación de esta herramienta y el compromiso de asumirla por la alta gerencia, otorga la credibilidad y fuerza legal interna para su uso en la organización. Ante sugerencias, propuestas de cambios o mejoras, por parte de la alta gerencia, se procedió a analizar la factibilidad de edición, explicando la adecuación en el contexto.
AUI 2. Capacitación de la herramienta en la organización
Etapa clave en la eficacia de la aplicación y la sostenibilidad del modelo en el tiempo, pues solo el conocimiento por parte de cada colaborador de la cooperativa, de sus responsabilidades individuales e impacto en los resultados de los objetivos, permitirá sensibilizar al colectivo laboral. Es preciso validar el grado de asimilación del modelo por los implicados.
AUI. 3. Manual de auditoría
El manual de auditoría integral está diseñado para documentar los procedimientos, instrucciones y registros que deberán aplicarse con el examen de auditoría en las pequeñas Cooperativas de Ahorro y Crédito, enfatizando que para el contexto particular de las cooperativas es flexible en la adecuación, durante la implementación.
AUI 4. Implementación de la herramienta
Ya documentado el modelo, se procedió a establecer las cantidades de auditorías a ejecutar en un período determinado, su alcance, autoridad de los auditores, validación de las fuentes documentales y no documentales, diseminación de los procedimientos e instrucciones.
AUI 5. Diagnóstico
Esta fase refiere a la hora de asumir la herramienta en calidad de auditoría externa, en la cual el auditor realiza visita de observación, presentación del equipo de auditoría, obtención y revisión de la información, políticas, reglamentos, manuales, estatutos, misión, filosofía, estilo de dirección, objetivos, plan estratégico, plan operativo, resultados en el cuadro de mando integral, determinación de la cadena de valor en la entidad, información que permite conocer el contexto empresarial de la cooperativa y la forma de operación.
AUI 6. Planeación o planificación
La planificación se divide en dos fases: la preliminar y la específica, en la primera se obtiene un conocimiento general de la entidad a través de entrevistas al personal; información que permite definir el alcance, objetivos, e identificar las áreas o procesos potenciales a ser considerados en la estrategia de la auditoría. En la fase de planificación específica se efectúa un análisis más detallado de los procedimientos a evaluar, con el propósito de determinar el nivel de riesgo global de los departamentos, a través de la evaluación del control interno.
AUI 7. Ejecución del modelo
Es ejecutado el programa de auditoría con enfoque financiero, de cumplimiento, de control interno y de gestión, fase en la que se obtiene la evidencia de la auditoría. El programa de auditoría con enfoque financiero, tiene como objetivo verificar la exactitud y veracidad de los registros contables, realizando procedimientos como: arqueos de caja, conciliaciones bancarias, verificación de saldos, constataciones físicas. El programa de auditoría de control interno, tiene el objetivo de verificar el nivel de cumplimiento de los objetivos planteados a través de componentes: Ambiente de Control, Evaluación de Riesgos, Actividades de Control, Información y Comunicación, Monitoreo; estableciendo los niveles de riesgo, a los controles. Para cada ambiente se diseña lista de chequeo con sus respectivas calificaciones, con tratamiento estadístico.
La lista de chequeo para cada ambiente es presentada en cuadro resumen en el cual se determinará un sistema de control interno confiable, efectivo, o no confiable.
Resumen Evaluación del Nivel de Riesgos de los Controles







En la investigación se elaboraron formularios de control interno para que verifiquen la existencia y cumplimiento de factores que permita a la institución alcanzar sus objetivos. La valoración se realizó bajo los parámetros mostrados en las Tablas 2 y 3.
| Puntos | Interpretación |
| 301-400 | SCI no confiable |
| 251-300 | SCI no confiable |
| 176-250 | SCI confiable |
| 100-175 | SCI efectivo |
| Riesgo | Calificación |
| Bajo | 1 |
| Moderado | 2 |
| Moderadamente alto | 3 |
| Alto | 4 |
El programa de auditoría de cumplimiento tiene el objetivo de verificar el acatamiento de las políticas, normativas, planteadas en la entidad. En el programa de auditoría de gestión se verifica la economía en el manejo de los recursos, la eficiencia en los resultados obtenidos y la eficacia en el cumplimento de los objetivos e impactos alcanzados, utilizando como instrumentos de medición indicadores de gestión.
AUI 8. Comunicación
Comprende el borrador del informe y la presentación del informe final, obtenido con los actores o responsables de las actividades. Tanto en el borrador del informe como el informe final constan los hallazgos o inconformidades, con sus atributos de condición, criterio, causa, efecto, conclusión, recomendación. La condición es la situación encontrada, criterio es la normativa legal, causa es la razón por el que se incumplió la condición y el efecto es el detallar lo que produjo el incumplimiento. Pero esta etapa no solo descubre las no conformidades, sino además sugiere plan de acciones que anulen estas, orientado a la mejora continua, como principio de la gestión total de la calidad.
AUI 9. Seguimiento a los hallazgos
Es el monitoreo del grado de cumplimiento de las acciones aprobadas, para eliminar o minimizar las no conformidades detectadas. El mejoramiento que se realiza a través de la matriz de seguimiento o plan piloto que consiste en establecer, fechas, actividades, responsables y tiempos, con esto se permite a la entidad auditada obtener sistemas de control de gestión de calidad.

III. CONCLUSIONES
De los resultados obtenidos del desarrollo de la auditoría integral, se logra la lista de chequeo de los cinco componentes de control interno, obteniendo un valor final de 237, calificándose como un sistema de control interno confiable.
Se diseñaron y validaron los procedimientos, instrumentos de medición para la auditoría integral a pequeñas Cooperativas de Ahorro y Crédito, los mismos que pueden ser replicados en cualquier entidad financiera de iguales características
Son provistas las acciones que minimicen o eliminen las no conformidades y problemas detectados desde la visión sistémica, integral, al analizar y estudiar los factores de una organización como: la estructura organizacional, planificación, presupuesto, tecnología, comunicación, riesgos, clientes, su relación, y funcionamiento de las mismas.
Se demostró la validez y pertinencia de la auditoría integral en calidad de herramienta gerencial aplicada a las pequeñas Cooperativas de Ahorro y Crédito, al realizar un diagnóstico de la situación actual, se evalúa y se plantea un plan de mejoras para llegar al cumplimento de los objetivos de la organización.
A través de la aplicación de la auditoría integral, se obtiene una evaluación completa de los aspectos financieros, de control interno, de cumplimiento y gestión, generando un informe integral que soporte de manera adecuada la toma de decisiones gerenciales y reorientaciones estratégicas.
Referencias
Álvarez, F. (2017). Calidad y Audioría en Salud. Medellín, Colombia: Ecoe Ediciones.
Aguirre, D. & Escamilla, J. (1996). Auditoría I. Madrid: Didáctica Multimedia S.A.
Aguirre, D. & Escamilla, J. (1996). Auditoría II. Madrid: Didáctica Multimedia S.A.
Arens, A; Elder, E. & Beasley, M. (2007). Auditoría un Enfoque Integral. México: Pearson Educación.
Benjamín, F. (2013). Auditoría Administrativa, Evolución y Diagnóstico Empresarial. México: Pearson Educación.
Badía, A. (2002). Modelo ISO 9001. Madrid: Deusto.
Badillo, J. (2007). Auditoría de Gestión. Quito: Gestión 2000.
Beltrán, C., & Moreno, J. (1998). Indicadores de Gestión, Herramientas para Lograr la Competitividad. Quito.
Blanco, Y. (2016). Normas y Procedimientos de Auditoría Integral. Medellín: Ecoe Ediciones.
Cashin, J; Neuwirth, P. & Levy, J. (1999). Enciclopedia de la Auditoría. Barcelona: Océano Grupo Editorial S.A.
Cepeda, G. (2002). Auditoría y Control Interno. Bogotá: Ecoe Ediciones.
Cano, M. (2004). Auditoría Forense. Medellín: Ecoe Ediciones.
Confederación Alemana de Cooperativas, DGRV. Regulación y Supervisión de Cooperativas de Ahorro y Crédito en América Latina y el Caribe. Consultado en: http://www.dgrv.org/
COTECNA Quality Resources Inc. (2005). Curso de Auditor Líder de Sistemas de Gestión de la Calidad. Quito: Cotecna.
De la Peña, A. (2008). Auditoría, Un Enfoque Práctico. (1ra ed.). Madrid: Cengage Learning Paraninfo S.A.
Estupiñan, G. (2004). Papeles de Trabajo. Bogotá: Ecoe Ediciones.
Estupiñán, G. (2006). Control Interno y Fraudes. Bogotá: Digiprint Editores E.U.
Estupiñán, G. (2010). Pruebas Selectivas en la Auditoría. Medellín: Ecoe Ediciones.
Franklin, E. (2007). Auditoría Administrativa, Gestión Estratégica del Cambio. México: Prentice Hall.
Hernández R., Fernández, C., & Batista, P. (2010). Metodologíua de la Investigación 2da ed.). CV México: Mc Graw Hill.
INEN. (2007). Norma ISO 19011. Directrices para la Auditoría del Sistema de Calidad. ISO.
Kaplan, R., & Norton, D. (2014). El Cuadro de Mando Integral o Balanced Scorecard. Boston: Harvard Business Publishing Corporation.
Maldonado, M. (2011). Auditoría de Gestión (4ta ed.). Quito: Producciones Digitales Abya-Ayala.
Mantilla, C. (2005). Control Interno, Estructura Conceptual Integrado. Bogotá: Ecoe Ediciones.
Mills, D. (2003). Manual de Auditoría de la Calidad. Medellín: Editorial Gestión.
Morín, E. (2017). Qué es transdisciplinariedad. Consultado en: http://edgarmorinmultiversidad.org/index.php/que-es-transdisciplinariedad.html
Solana, J. (2005). Con Edgar Morin por un pensamiento complejo, Implicaciones Interdisciplinares, Madrid, Editorial Edisiones Akal, S.A.
Whittingtong, O.R. (2000). Auditoría un Enfoque Integral. (12ava ed.). México: Mc Graw-Hill.
Whittingtong, O.R. & Pany, K. (2005). Principios de Auditoría. México: Mc Graw-Hill.