Cadenas integrales productivas para producción de mora
Cadenas integrales productivas para producción de mora
Revista Ciencia Unemi, vol. 9, núm. 19, pp. 21-29, 2016
Universidad Estatal de Milagro

Recepción: 25 Agosto 2015
Aprobación: 13 Junio 2016
Resumen: El cultivo de mora en los últimos años ha sufrido comportamientos crecientes en el mercado nacional e internacional. En la provincia de Bolívar, Ecuador, su producción está en auge en los sectores de Guanujo y Chillanes. En este último, existen asociaciones de pequeños productores, siendo sus debilidades la comercialización y los bajos precios que reciben por el producto natural. Los objetivos planteados permitieron el mapeo de la cadena, así como la identificación de operadores y sus funciones. La investigación de mercado realizada a nivel de consumidores finales (compradores en supermercados) y a nivel de operadores de servicios de alimentación en la principal planta hotelera de Guayaquil, arrojó resultados de demanda potencial y por ende, en base de esta, su puede planificar la producción, procesamiento y comercialización de mora en pulpa. El presente trabajo demuestra cómo en el ámbito social-económico, no es contrario el planteamiento y uso de herramientas administrativas-mercadológicas utilizadas de manera ortodoxa a nivel empresarial, a favor de grupos vulnerables como los pequeños productores rurales. La cadena de valor permite mejorar los ingresos de los involucrados, crear fuentes de empleo en la microrregión, siendo parte de la dinamización de la economía local y el buen vivir.
Palabras clave: cadenas de valor, comercialización, cultivo de mora, pequeños productores.
Abstract: Blackberry cultivation in recent years has had a growing behavior in the national and international market. In Bolivar, Ecuador, blackberry production is on the rise in the sectors of Guanujo and Chillanes. In the last place mentioned, there is the presence of associations of small producers, and its weaknesses are the marketing and the low prices that they received for their natural product. The objectives allowed the chain mapping, as well as the identification of operators and their functions. A market research that was conducted at the level of final consumers (buyers in supermarkets) and among food service operators in the main hotel plant of Guayaquil, showed results of potential demand and therefore on the basis of this, to plan production, processing and marketing of blackberry pulp. Furthermore, this work demonstrates how in the social-economic sphere it is not contrary the approach and use of administrative-market tools, which are used in an orthodox way at the enterprise level in favor of vulnerable groups such as the small rural producers. The value chain allows improving the income of those involved; creating jobs in the micro-region, being part of the revitalization of the local economy and good living.
Keywords: value chains, marketing, blackberry cultivation, small producers.
I. INTRODUCCIÓN
En el enfoque del desarrollo social del proyecto, se rescatar los siguientes enunciados: Desarrollo Social, de acuerdo con Midgley (1995), es un proceso de promoción del bienestar de las personas en conjunción con un proceso dinámico de desarrollo económico. El desarrollo social es un proceso que, en el transcurso del tiempo, conduce al mejoramiento de las condiciones de vida de toda la población en diferentes ámbitos: salud, educación, nutrición, vivienda, vulnerabilidad, seguridad social, empleo y salarios, principalmente. Implica también la reducción de la pobreza y la desigualdad en el ingreso. En este proceso, es decisivo el papel del Estado como promotor y coordinador del mismo, con la activa participación de actores sociales, públicos y privados.
Para Sen (2000), el desarrollo puede concebirse como un proceso de expansión de las libertades reales que disfrutan los individuos, asimismo, se refiere a la creación de un entorno en el que las personas pueden desplegar su pleno potencial y tener una vida productiva y creativa, de acuerdo a sus intereses y necesidades. Esta interpretación del desarrollo, ha llevado a elevar la importancia del concepto de desarrollo humano como un proceso paralelo y complementario al desarrollo social.
Bolívar es una provincia mediterránea, sin salida al mar, con estribaciones de cordillera hacia el oriente y trópico o litoral hacia el oeste. Cuenta con una extensión de 4.183 Km2, lo que equivale al 2% del territorio nacional. Conforme a la división política actual, esta provincia tiene siete cantones y 26 parroquias. Y de acuerdo al último censo realizado en el año 2010, 182.744 habitantes; distribuidos en 74% en zonas rurales y el 26% en zonas urbanas, especialmente concentradas en la capital de la provincia Guaranda (Ministerio Coordinador de la Producción, Empleo y Competitividad, 2011).
La principal actividad económica de Bolívar es la agricultura y gracias a los diferentes pisos ecológicos existe una gran variedad de productos; en las zonas altas se encuentra la producción de: maíz, trigo, cebada, papa, lenteja, fréjol y arveja. Mientras en el subtrópico se ubica la producción de café, banano, caña y frutas como la mandarina y la naranja.
Debido a que son pocas las asociaciones de productores que logran agregar valor y comercializar sus productos de manera directa con el consumidor, el presente estudio buscó una alternativa de comercialización para los productores de mora del Cantón Chillanes. En este contexto la Corporación de Productores de Chillanes (CORPACH), que asocia a 10 comunidades productoras de mora del cantón, se ha articulado con la planta agroindustrial del Instituto Técnico Superior 3 de Marzo para el procesamiento de pulpa de mora. Canalizando así una alternativa para que los productores elaboren un producto de calidad y con valor agregado.
Según datos registrados por la Dirección Provincial del Ministerio de Agricultura, Ganadería, Acuacultura y Pesca, referente a la base agrícola y producción en Bolívar (Ministerio de Agricultura, Ganadería, Acuacultura y Pesca, 2011), durante la fase de experimentación de las nuevas variedades de mora implementadas, el nuevo producto tiene un rendimiento anual de 12 a 18 kilos por cada planta. El alcance de esta producción dependerá del manejo que se le dé al cultivo, ya que con esta variedad se pueden generar entre 20 y 30 toneladas por hectáreas al año, con contenidos de azúcar superiores a los 12 grados Brix.
En la Provincia Bolívar existen aproximadamente 1831,7 Ha de mora de castilla que producen 4944,7 Tm al año (SINAGAP, 2011), producción que llega al consumidor final mediante la venta directa en mercados o a través de intermediarios, quienes pagan precios bajos que no compensan los costos de producción (PRODUCTIVIDAD, Plan de Negocios de una Empresa Industrial y Procesadora de mora, 2011). Por esta razón, se busca agregar valor al industrializar ésta en pulpa de mora congelada y comercializarla en mercados exigentes, en busca de generar un ingreso estimable para los productores.
El Instituto Tecnológico Superior Agronómico 3 de marzo está en proceso de certificación en Buenas Prácticas de Manufactura para la Planta Agroindustrial de frutas y hortalizas; y cuenta con el apoyo del Ministerio de Industrias y Productividad, con el objetivo de brindar a los productores mayor seguridad en el proceso de transformación. El registro de la marca y registro sanitario del producto final serán gestionados por la Corporación de Productores de Chillanes con el asesoramiento del Ministerio de Industrias y Productividad (MIPRO, 2011).
La Provincia de Bolívar, caracterizada por sistemas de producción familiares, en superficie menor a las 5 hectáreas, se enfrenta a varios retos, entre ellos: el decrecimiento del sector agrícola, el bajo nivel educativo de la población rural, altos índices de pobreza (85, 8% - 98%) y pobreza extrema (43,1% - 68,6%), la gran tasa de emigración interna y estacionaria, y la baja esperanza de vida que tiene la población rural en la zona (56 años). Por otra parte, cuenta con una escasa asignación de recursos tanto por parte del Estado ecuatoriano como por la cooperación internacional (Àgora Nord-Sud, 2009).
La producción agropecuaria de la zona – considerada la actividad principal – se caracteriza por una baja productividad, baja cantidad y calidad de la producción, poca diversificación de productos, debilidad o inexistencia de organizaciones campesinas, falta de acceso a recursos financieros y dependencia de los pequeños productores del capital prestamista, problemas que viene afrontando la provincia en su afán de desarrollo (SOLIDARIA, 2013).
Paradójicamente, en la provincia de Bolívar se toma como un paradigma, el modelo de desarrollo aplicado en la parroquia Salinas de Guaranda, considerando su desarrollo organizativo empresarial y su estructura comercial asociativa, que ha logrado darse a conocer a nivel nacional e internacional, colocando sus productos en estos mercados.
Según sus propios informes, el ingreso promedio en la población urbana parroquial, está en los 560 US$ mensuales; sin embargo los ingresos de los productores rurales que comprenden varios recintos desde la alta montaña hasta el Subtrópico de la parroquia, no alcanzan tales ingresos, reflejado especialmente en el número de personas que se acogen al Bono de Pobreza otorgado por el Gobierno Nacional (CELLY, 2011).
Considerando estos datos preliminares, el presente estudio, se desarrolla en base a un análisis metódico que supera el enfoque limitado a un problema eminentemente sectorial (agricultores productores de mora), regional (Cantón Chillanes) y social (familias ubicados mayormente en los quintiles uno y dos de la población). En consecuencia, el estudio se plantea bajo el enfoque de cadena integral, pasando desde la producción primaria hasta el consumo final (SOLIDARIA, 2013).
La investigación se enfocó en los siguientes objetivos: (1) Establecer un diagnóstico situacional de la realidad de los pequeños productores de Chillanes que pertenecen a la Corporación; (2) Realizar una investigación del mercado en Guayaquil y establecer dos canales de comercialización; (3) Determinar un sistema de comercialización que disminuya al mínimo la presencia de los intermediarios; y (4) Evaluar financieramente la propuesta de inversión a efectos de conocer si justifica la asignación de recursos económicos para su implementación.
II. DESARROLLO
1. Metodología
La muestra seleccionada fue 203 habitantes de la población económicamente activa de la ciudad de Guayaquil. El estudio se desarrolló en diferentes fases que permitió la construcción sistémica de la propuesta. Se analizó la relación existente entre los factores productivo y competitivo, se recopiló, seleccionó y procesó información secundaria en todos los campos que involucra el estudio, es decir, el carácter socio económico de la población beneficiaria, la información técnica agrícola referente al cultivo de mora; los sistemas desarrollados para el procesamiento de la mora con propósitos de elongación de la perecibilidad del producto para su almacenamiento, transporte y consumo. Además, los diferentes estados en los cuales se comercializa y se consume el producto; el mercado en sí, su estructura y conformación comercial, sus mercados intermedios y finales, así como las principales características y comportamiento del consumo.
Sobre este enfoque global planteado para la investigación y formulación de la propuesta, se consideró necesaria y útil la aplicación combinada de la Metodología del Marco Lógico - MML y el mapeo de cadenas de valor bajo la metodología del ValueLinks, desarrollado por GIZ-CORPEI.
Como es conocido, las dos metodologías se basan en la aplicación de talleres de diagnóstico participativo con los principales actores (en el caso de la Matriz de Marco Lógico) y operadores (en el caso de la Cadena de Valor), lo cual permite construir escenarios bastante aproximados a la realidad, a través de estos experimentos empíricos, en los que se podrá contar, en muchas ocasiones, con varios enfoques sobre un mismo problema focal, desde el punto de vista del actor/operador participante.
Como resultado de esta metodología combinada, es posible obtener: la línea base del proyecto, caracterización de actores, valoración de la oferta y panorama general del mercado natural y destino de los productos generados por el grupo de estudio.
La aplicación metodológica de técnicas de investigación de mercados, matrices analíticas situacionales se constituyen en herramientas fundamentales para la construcción estratégica de la propuesta (Esquembre, 2011). Entre ellas se puede hacer mención de: la Matriz FODA; la Matriz de Evaluación de los Factores Externos (MEFE) que permite a los estrategas resumir y evaluar información económica, social, cultural, demográfica, ambiental, política, gubernamental, jurídica, tecnológica y competitiva; la Matriz de Perfil Competitivo, que es una herramienta analítica que identifica a los competidores más importantes de una empresa e informa sobre sus fortalezas y debilidades particulares;, la Matriz de Boston Consulting Group; la Matriz de Ansoff, también conocida como Matriz Producto/Mercado o Vector de Crecimiento, creada por Igor Ansoff en 1957 que sirve para identificar oportunidades de crecimiento en las unidades de negocio de una organización; entre otras.
2. Resultados y discusión
Visión general de la producción primaria
La mora de Castilla es la principal variedad que se explota en Ecuador, representa el 95% del total de la producción de mora en el país, este producto es muy acogido en el mercado nacional e internacional (Ruiz y Ureña, 2009). El crecimiento de la demanda ha provocado que el tratamiento del cultivo cambie, haciéndolo más productivo. Previamente, a principios de la década de los noventa, después de la cosecha la planta era cortada y para tener una nueva producción se debía esperar el crecimiento y cargue del arbusto. En la actualidad, se acostumbra podar para tener producción durante todo el año.
De acuerdo con los datos del Ministerio de Agricultura, en el año 2005, el cultivo de mora en Ecuador alcanzó las 2.197 hectáreas, siendo la provincia de Bolívar la más importante, con 1.195 Ha, que corresponden al 54,39%; en segundo lugar la provincia de Cotopaxi con 400 Ha, correspondiente al 18,21% y la provincia de Tungurahua con 369 Ha de cultivo, que representa el 16,8%, del total de la superficie cultivada en Ecuador (Agenda Zonal SENPLADES, 2013). La producción de mora es considerada, en algunos lugares de la Sierra Ecuatoriana, como un cultivo rentable que se está expandiendo cada vez más. En varias provincias, el cultivo de mora representa el sostén económico de la mayoría de familias campesinas (MENA PRUNA, 2012).
Caracterización de los productores pequeños
La extensión de las unidades productivas está entre 1.500 y 7.000 m2. Las parcelas son superficies destinadas al cultivo de más de un producto agrícola, por lo general la mora está mezclada con frutales de hoja caduca (manzanos, duraznos, etc.) o con algunas hortalizas (Mena Pruna, 2012). El 80% del total de productores de mora se encuentran en esta categoría.
Aunque existen algunos cultivos totalmente artesanales, la mayoría de los productores pequeños hacen uso de prácticas de fertilización química, lo que les da la categoría de semitecnificados. La mayoría opta por el riego natural a través de la lluvia, aunque existen algunos, muy pocos, que se benefician de estructuras de riego implementadas por programas de ayuda y asistencia técnica dirigidos por el Ministerio de Agricultura Ganadería, Acuacultura y Pesca (MAGAP) y Fondo Ecuatoriano Populorum Progressio (FEPP).
La mano de obra utilizada es la familiar. Dada la irregularidad de los terrenos en los que se cultiva, que en muchos casos se trata de laderas, el promedio de plantas por hectárea es de 1.667, si a esto se le suman factores como el mal uso de pesticidas y químicos y la incorrecta práctica post cosecha, el rendimiento promedio por hectárea es de 834 Kg/ha, es decir, menos de una tonelada métrica. En este caso el rendimiento promedio que se obtiene por planta es de ½ Kilo (Sistematización de la información del trabajo de Campo).
Visión general de la industrialización
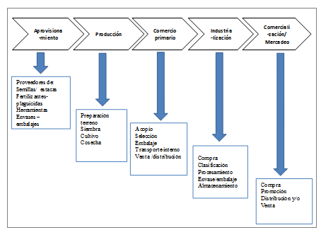
La industria de mora básicamente se dedica al procesamiento del producto y transformación del mismo en mermeladas, pulpa y arrope. La mayor parte de la producción está destinada a cubrir la demanda del mercado local, sin embargo, la incursión en el mercado externo se ha incrementado en los últimos años. En la actualidad países como Colombia, Venezuela y Estados Unidos, este último en menor proporción debido al alto costo del transporte, se han constituido en los principales destinos del producto elaborado. Ver Figura 1.

Análisis resumido de la cadena
Las principales actividades que apoyan al funcionamiento del sector son el abastecimiento de insumos y la provisión de servicios. En la fase primaria, la materia prima e insumos se adquieren directamente a los distribuidores agrícolas, no obstante, éstos deben importar la mayoría de los insumos y fertilizantes que se utilizan en el cultivo.
El proceso de importación exige algunos requisitos por parte del importador como son, por ejemplo, los informes técnicos aprobados por Agrocalidad y Ministerio de Industrias y Productividad, que garantizan que el producto no es nocivo y es de buena calidad. En cuanto a la materia prima que demanda la agroindustria, ésta es adquirida en el mercado local. La fruta se compra en su mayoría a intermediarios.
En cuanto a la provisión de servicios, los más importantes son: crédito, infraestructura y servicios básicos, capacitación y asesoramiento técnico. El financiamiento es uno de los principales motores que impulsan el desenvolvimiento de cada uno de los eslabones de la cadena.
El Banco Nacional de Fomento se constituye en una de las principales fuentes de otorgamiento de crédito al sector agropecuario. El tema de acceso a los créditos que otorga el sistema financiero formal, no ha sido fácil para los agricultores y pequeños agroindustriales (Según estadística Banco Nacional de Fomento, año 2011), por lo que han optado por financiar sus cultivos a través de proyectos y programas que llevan a cabo organismos nacionales y extranjeros. Otra forma de financiamiento, como ya se mencionó anteriormente, la constituyen los créditos informales o chulqueros (prestamistas) que, por no tener leyes ni controles, conllevan un perjuicio enorme a quienes hacen uso de ellos.
El consumo de la mora, tanto en su estado natural como procesada, es masivo. Aunque la demanda interna de la fruta es satisfecha con la producción local, en el mercado de elaborados el consumidor puede escoger de entre una variedad de marcas y precios tanto nacionales como extranjeras. Esta competencia directa de productos colombianos, centroamericanos y norteamericanos, ha influido en la calidad y precio de la producción nacional, ver Figuras 2 y 3.


A partir de la encuesta aplicada a los consumidores finales en Guayaquil, dentro del estudio de mercado realizado, se encontró que el porcentaje promedio de consumo aparente de mora sería del 8,07% de las familias, que ponderado sobre el universo estudiado correspondería a 80.112 familias consumidoras de la fruta.
De este número de familias, el 17,7% consume o compra pulpa; es decir 14.180 consumidores habituales, a los cuales habría que considerar los resultados de la pregunta que considera que el 95% de los encuestados podrían consumir pulpa de mora, lo que equivale a 76.107 familias consumidoras potenciales.
De acuerdo al cálculo y cruce de variables, se asume que el consumo de pulpa de mora en Guayaquil alcanzaría los 787.220,62 kilos anuales, con un promedio de 4,72 Kg per cápita/año.
El estudio de los consumidores intermedios lo constituyen los hoteles, hostales, restaurantes, hosterías, bares y cafeterías ubicados en las zonas de comercio y/o de interés turístico de Guayaquil. En este aspecto, se tomó como referencia la calificación de las principales cadenas de promoción turística nacional e internacional ubicadas en la urbe guayaquileña.
Se tomó como referencia los datos estadísticos registrados en INEC, VII Censo de Población y VI de Vivienda (2010), los cuales suman 73 establecimientos. Se seleccionó para el presente trabajo a los 58 hoteles registrados y promocionados formalmente por las operadoras internacionales. Hay que señalar que entre estos establecimientos se registran desde hoteles 5 estrellas (6), 4 y 3 (20 cada categoría) 2 estrellas (8) y 1 estrella (5).
De estos 58 establecimientos, 41 cuentan con servicio de restaurante o servicio de snackbar, por lo tanto se llevaron a efecto igual número de entrevistas, las que arrojan resultados positivos en cuanto al uso de pulpa de mora (78%) para la preparación de jugos y otros alimentos preparados que ofertan a sus consumidores.
3. Propuesta de conformación de la cadena de valor
Se estableció la estructura de una cadena de valor con el Instituto Técnico Superior Agropecuario “Tres de Marzo” – Chimbo, quienes asumieron el servicio de procesamiento de la fruta en pulpa, cuyo costo de transformación lo asume la CORPACH que agrupa a los productores primarios. A su vez, esta entidad se encarga de la comercialización a través de canal directo, con los segmentos de mercado empresarial de restaurantes de la ciudad de Guayaquil.
Lógicas y estrategias de funcionamiento de la Cadena
El cultivo de mora, sin importar su tamaño, es un negocio del que se busca obtener ganancias que permitan ir mejorando y ampliando los horizontes del cultivo. De allí que la primera lógica de funcionamiento de los agricultores viene dada por la maximización de los beneficios. En el caso de los productores pequeños difiere en el sentido en el que, por lo general, la reducción de costos se da cuando los productores se han agrupado para un fin común. La asociación permite reducir costos en la compra de insumos, así como estimular el interés de entes y órganos nacionales o internacionales a invertir en proyectos a favor del sector. Otro aspecto en común es reducir a lo mínimo los riesgos que acarrea la variación de precios.
En el caso de productores asociados, se pretende la conformación de alianzas más sólidas con el mercado institucional (hoteles), las cadenas de supermercados y comisariatos, principalmente, para asegurar un trabajo en conjunto en la consolidación de CORPACH, que garanticen la compra de la producción y, por lo tanto, el incremento económico de las familias. Ver Figura 4.

III. CONCLUSIONES
La base agrícola de Chillanes se compone de 915 ha de cultivo de mora, que genera una producción de 2013 Tm anuales; lo que equivale a decir que se podría transformar en 1.600 Tm de pulpa de mora, si se procesara el 100% de la producción.
La Planta Agroindustrial, donde se transformará la mora en pulpa congelada, está ubicada en el Instituto Tecnológico Superior Agronómico 3 de Marzo, ubicado en el Cantón Chimbo, cuya capacidad instalada permite procesar 700 Kg de pulpa de mora congelada por día a un sólo turno.
Se determinó que en la ciudad de Guayaquil, existe una demanda mensual de 7.179,72 Kg y anual 326.156,62 Kg de pulpa de mora congelada, para consumidor final y establecimientos que brindan el servicio de hotelería y restaurantes.
La pulpa congelada de mora, tendrá un contenido de sólidos solubles 11º Brix., será 100% natural simple y aséptica; sin preservantes ni azúcar. Será empacada en fundas de polietileno de 500 gr.
Según los índices calculados del TIR es igual a 33%, con un VAN de USD 108.265,20; la relación Beneficio / costo, es de 1.62, lo que demuestra que el estudio de factibilidad para procesamiento de frutas es viable y rentable.
El proyecto se constituirá en Modelo para todos los productores de la zona y un ejemplo para los actores de la Economía Popular y Solidaria a nivel provincial y nacional, ya que, transformarán su producción primaria en pulpa congelada de mora. Para la comercialización del producto debe cumplir con todos los requisitos de permisos legales pertinentes, como registro sanitario, código de barras, ficha de estabilidad y cadena de frío.
Referencias
Aguirre E. y Sánchez L. (2011). Plan de negocios para la producción y comercialización de bebidas naturales, saludables y nutritivas a base de frutas tropicales a implementarse en la ciudad de Guayaquil del año 2011. Universidad Politécnica Saleciana. Trabajo de Grado. Guayaquil, Ecuador.
Avaluem (2009). Alianzas para el desarrollo de Bolívar (ecuador), gestionado por Ágora Nord-Sud. Recuperado de http://www.avaluem.cat/esp/03_projectes/pag 1_2_5.html
BANCO CENTRAL DEL ECUADOR (2012). Indicadores Económicos.
BANCO NACIONAL DE FOMENTO (2011). Estadísticas Banco Nacional de Fomento. Gobierno Nacional de la República del Ecuador.
Esquembre, J. (2011). Dirección Profesional de Proyectos. Buenos Aires: Pearson Educación.
INEC. (2010). VII Censo de Población y VI de Vivienda. Instituto Nacional de Estadística y Censos. Secretaría Nacional de Planificación y Desarrollo.
INEN. (2010). Norma Técnica Ecuatoriana NTE INEN 2337:2008. Jugos, pulpas, concentrados, néctares, bebidas de frutas y vegetales. Quito.
Mena Pruna, A. M. (2012). La Producción de Mora de las Familias de las Comunidades del PDA UNOCANT- Visión Mundial Ecuador en el periodo 2006-2010. Ambato, Tungurahua, Ecuador.
Midgley, J. (1995). Social Development: The Developmental Perspective in Social Welfare. Londres: Sage.
Ministerio Coordinador de la Producción, Empleo y Competitividad. (2011). Agendas para la Transformación Productiva Territorial: Provincia de Bolívar. Recuperado de http://www.produccion.gob.ec/wp-content/uploads/downloads/2013/02 /AGENDA-TERRITORIAL-BOLIVAR.pdf
MIPRO. (2011). Plan de negocios de una empresa industrial y procesadora de mora en mermelada, pulpa y jugo. Quito.
PRODUCTIVIDAD, M. D. (2011). Plan de Negocios de una Empresa Industrial y Procesadora de mora. Quito.
Montalvo V. (2012). Estudio de Factibilidad para la creación de una empresa productora de pulpa congelada de frutas tropicales (guayaba, tomate de árbol, papaya) ubicada en el Valle de los Chillos Provincia de Pichincha. Universidad Politécnica Salesiana. Quito. Ecuador.
Mungabusí H. (2014). La producción de mora y su incidencia en el nivel de ingresos de los productores de la comunidad de cuatro esquinas Parroquia Santa Rosa, Cantón Ambato Provincia de Tungurahua en el año 2013. Informe de Investigación carrera de Economía. Universidad de Ambato. Ecuador.
Sen, A. (2000). Desarrollo y Libertad. México: Planeta.
SENPLADES. (2013). Agenda Zonal Zona 5 Litoral Centro. Provincias de Santa Elena, *Guayas, Bolívar, Los Ríos y Galápagos 2013 - 2017 (*excepto los cantones de Guayaquil, Samborondón y Durán). Quito, Ecuador.
SINAGAP. (2011). Resultados Censo Provincial. Reporte de Resultados del Censo Provincial Completo. Recuperado de http://sinagap.agricultura.gob.ec/resultados-censo-provincial/file/592-reporte-de-resultados-del-censo-provincial-completo
IEPS (2013). Proyectos de Inversión. Instituto Nacional de Economía Popular y Solidaria. Gobierno de Ecuador. Recuperado de http://www.economiasolidaria .gob.ec/proyecto-hombro-a-hombro/
Ruiz, M; Ureña, M (2009). Situación Actual y Perspectivas del Mercado de la Mora. Economic Research Service-ERS. Componente de Agronegocios- Programa MIDAS. Mas Inversión para el Desarrollo Sostenible. Colombia