Sección General
Asentamientos informales y espacios de transición: criterios metódicos y de transformación territorial, desde la complejidad
Informal settlements and transition spaces: methodical criteria and territorial transformation, from the complexity
Asentamientos informales y espacios de transición: criterios metódicos y de transformación territorial, desde la complejidad
Revista Jangwa Pana, vol. 24, núm. 2, e5706, 2025
Universidad del Magdalena

Recepción: 15 Febrero 2024
Aprobación: 23 Octubre 2024
Resumen: La transdisciplinariedad y la incertidumbre en los asentamientos informales son dos temas integrados con el enfoque de complejidad, el cual no solo reconoce lo intrincado de la problemática, sino también, para el caso de este artículo, contempla que muchos de los métodos utilizados para llevar a cabo estudios sobre transformaciones territoriales en asentamientos informales y sus espacios de transición, con posturas científicas, reduccionistas, unidisciplinarias o multidisciplinarias, han generado soluciones inconclusas, acumuladas, con métodos y criterios estáticos, repetitivos y deterministas, según intereses ajenos a quienes habitan este tipo de territorio emergente. Por lo tanto, el estudio aquí descrito se trazó como objetivo intervenir en algunos asentamientos informales y espacios de transición desde la complejidad, la transdisciplinariedad, la incertidumbre multisistémica y los estudios de caso para formular criterios relacionados con un método complejo y formas de transformación territorial. El método utilizado está relacionado con una investigación mixta, donde se plantean algunas reflexiones y se muestran algunos resultados en torno al enfoque de complejidad utilizando procesos transdisciplinarios, teniendo en cuenta las realidades socioculturales y la lógica del tercer incluido. Los resultados se expresan de manera preliminar en un esquema del proceso metódico y se proponen algunos criterios para intervenir los asentamientos informales desde la complejidad. Asimismo, se introducen de manera general algunas técnicas aplicadas en las muestras seleccionadas de los estudios de caso para la recolección de datos. Además, se muestran algunas formas de análisis experimentadas desde el enfoque de la complejidad. De este modo, se pueden identificar dos grandes hallazgos: 1) un modelo de investigación como método preliminar de intervención en asentamientos informales y espacios de transición, llamado «proceso relacional analítico», reforzado con algunos criterios generales asociados al método preliminar, según los estudios de caso seleccionados y con la posibilidad de realizar algún tipo de transferencia en asentamientos informales similares vistos desde la complejidad; 2) la identificación de cuatro tipos de relaciones multisistémicas asociadas con los diferentes niveles de incertidumbre y algunos principios de complejidad: las desterritorializadas, las hologramáticas, las recursivas y las dialógicas. A la luz de estos descubrimientos, se plantean discusiones y conclusiones asociadas con la transdisciplinariedad y la incertidumbre.
Palabras clave: asentamientos humanos, complejidad, transdisciplinariedad, incertidumbre, método.
Abstract: Transdisciplinarity and uncertainty in informal settlements are two themes integrated with the complexity approach; which not only recognizing the intricacy of the problem, but also, in the case of this article, contemplates that many of the methods used to carry out studies on territorial transformations in informal settlements and their transitional spaces, with scientific, reductionist, unidisciplinary or multidisciplinary postures, have generated inconclusive, accumulated solutions, with static, repetitive and deterministic methods and criteria, according to interests alien to those who inhabit this type of emerging territory. Therefore, the study described here aimed to intervene in some informal settlements and transitional spaces from complexity, transdisciplinarity, multisystemic uncertainty and case studies to formulate criteria related to a complex method, and forms of territorial transformation. The method used is related to mixed research, where some reflections are raised and some results are shown around the complex approach using transdisciplinary processes, considering the sociocultural realities and the logic of the third included. The results are preliminarily expressed in an outline of the methodical process and some criteria are proposed to intervene informal settlements from the perspective of complexity. Likewise, some techniques applied in the selected samples of the case studies for data collection are introduced in a general way. In addition, some forms of analysis experimented from the complex approach are shown. In this way, two major findings can be identified: 1) a research model as a preliminary method of intervention in informal settlements and transition spaces, called “analytical relational process”, reinforced with some general criteria associated with the preliminary method, according to the selected case studies and with the possibility of making some kind of transfer in similar informal settlements seen from the complexity. 2) the identification of four types of multisystemic relationships associated with distinct levels of uncertainty and some principles of complexity: the deterritorialized, the hologrammatic, the recursive and the dialogic ones. In the light of these findings, discussions and conclusions associated with transdisciplinarity and uncertainty are put forward.
Keywords: human settlements, complexity, transdisciplinarity, uncertainty, method.
INTRODUCCIÓN
Las investigaciones sobre la ciudad informal se han desarrollado alrededor de diferentes aproximaciones, tales como: el estudio de los problemas urbanos conceptuales y teóricos; las discusiones científicas y multidisciplinares basadas en el pensamiento complejo; o la evaluación de la calidad del hábitat y de la vivienda de interés social. Asimismo, se han adoptado otros enfoques para estudiar estos territorios desde la arquitectura, el urbanismo y un sinnúmero de disciplinas más. Sin embargo, cuando se habla de lo complejo, se tiende a delimitar un poco el tema, y más aún cuando el tema y el problema están en relación con la incertidumbre.
Para el caso en particular de los asentamientos informales, espacios de transición[1] o bordes y su contexto, lo complejo se asume, por ahora, como un problema y no como una solución, en línea con lo propuesto por Morin (2004), quien afirma:
la complejidad no busca completar, no busca resolver, sino que apuesta por visibilizar lo que la mirada analítica de la modernidad soslaya [pasa por alto] al seguir el consejo cartesiano de conocer mediante la división y reducción: la ambición del pensamiento complejo es rendir cuenta de las articulaciones entre dominios disciplinarios quebrados por el pensamiento disgregador… aspira al conocimiento multidimensional. (p. 22)
Con esta postura se pretende hacer claridad respecto al concepto de complejidad y se insiste en que cada vez más se debe profundizar en la notoriedad del objeto de estudio[2], su contexto y sujetos. Este ejercicio se puede realizar desde la misma disciplina, superando lo inter y multidisciplinar, hasta lograr un conocimiento superior integrador con sentido cultural y complejo, visto desde una de las tantas realidades a las cuales se realizan acercamientos de análisis e intervenciones. Dicha preocupación se refleja en el siguiente planteamiento de Delgado (2018) cuando dice:
La investigación que se realiza desde la ciencia tiene antecedentes de tipo general en la curiosidad de los seres humanos y otras especies, y en la vida cotidiana donde, para reproducir el proceso de vida, los seres humanos tenemos necesidad de formular preguntas e investigar en busca de respuestas. Pero con antecedentes de cualquier naturaleza no basta. (p. 13)
Lo anterior significa que la investigación que se lleva a cabo desde la academia científica es diferente a la de la vida cotidiana, marcada por los procesos. Así, con el paso del tiempo se ha venido reconociendo que el ideal positivista era erróneo e incapaz de reconocer la diversidad de formas de construcción de los conocimientos humanos ya que investigar desde una perspectiva compleja demanda atención a las cuestiones epistemológicas. Para ello, se debe partir, entre otros aspectos, por diferenciar el método de la metodología[3], dejando claro que un planteamiento de pensamiento complejo no va en contravía de planteamientos tradicionales del proceso metodológico científico; son complementarios.
Torres (2018) afirma que «la complejidad se considera en las ciencias quizá porque se percibe como un método para abordar distintos fenómenos» (p. 44). Esto significa reconocer la simultaneidad de las diferentes acciones y acontecimientos dentro de un mismo espacio o contexto sobre el cual cada disciplina enfoca su interés de manera compleja y relacionando sus diversos elementos integradores. En esa medida, estas áreas actúan según como consideren pertinente su articulación o el para qué ―o para quién― se debe realizar dicha coordinación. En todo caso, es clara la importancia de la transdisciplinariedad dentro de un contexto espaciotemporal por intervenir.
Jacobs (2011) realiza un acercamiento al estudio de las ciudades, e inclusive de los asentamientos informales, desde la complejidad y el método de análisis. En este sentido, la autora se refiere a las tres fases en la historia del desarrollo del pensamiento científico planteadas por Weaver (2003) señalando la capacidad de la ciencia para tratar: problemas sencillos del siglo XVII al XIX, problemas de complejidad desorganizada en el siglo XIX, y problemas de complejidad organizada[4] desde el siglo XX al XXI. En esta última etapa, en concreto, se ubican la ciudad y los asentamientos informales pues «son problemas que requieren ser tratados simultáneamente con un conjunto de categorías o factores o variables en completa conexión enraizada, logrando formar en su conjunto un todo orgánico» (Jacobs, 2011, p. 470).
La autora sostiene, además, que para el estudio de ciudades se hace necesario: 1) pensar siempre en procesos o métodos relativos al lugar de estudio; 2) trabajar de manera inductiva, de lo particular a lo general; y 3) identificar señales particulares que impliquen cantidades muy pequeñas y manifiesten su relación con la forma de operar de las cantidades mayores y más abundantes. Esta propuesta identifica entonces rasgos de complejidad existentes en varios planteamientos como lo complejo, lo unitax/multiplex y lo hologramático, dejando de manera implícita o sin especificar lo dialógico, lo recursivo, lo transdisciplinar y la incertidumbre, aspectos tenidos en cuenta para el desarrollo de procesos en este tipo de problema de investigación.
Otros autores, como Martínez y Esparza (2021), cuando se refieren a los sistemas complejos hacen mención, como punto central de la teoría de sistemas complejos, «al estudio de los procesos o métodos, describiendo los cambios que tienen lugar en el sistema» (p. 382). De tal forma, diferencian niveles de análisis: de primer nivel, cuando sucede en el lugar de estudio refiriéndose a métodos de producción y sistemas de vida; de segundo nivel, relacionado con los meta procesos y transformando los sistemas productivos; y de tercer nivel, que corresponde a las políticas nacionales e internacionales. Así, estamos frente a una situación multiescalar o multidimensional.
Sin embargo, el concepto de complejidad en los siglos XX y XXI se vincula con todos los ámbitos del saber y del diario vivir. Se asocia, por tanto, con la realidad compleja, con la ciencia, con los sistemas, y con todos estos enfoques entre sí. De este modo, si bien existen diferencias entre estas concepciones, no resultan contradictorias, sino que reflejan grados de complementariedad. En principio, se puede hacer alusión a los tres enfoques de complejidad (figura 1) planteados por Maldonado (2009).
El primer planteamiento es el de la complejidad como método, desarrollado por Edgar Morin y otros autores como J. Bonil et al. (2004), quienes enfocan sus ideas a partir de la expresión «pensamiento complejo». Esta corriente trabaja con énfasis en un método de aproximación al mundo, a los fenómenos y al ser humano. En ese sentido, los autores dicen: «todo está interconectado y los conflictos sociales y ecológicos no son tan solo cuestiones locales o parciales de algunas colectividades, sino verdaderos problemas globales» (p. 5).
Por tanto, el problema de los asentamientos informales y sus espacios de transición no solo es de índole local, y mucho menos cuando nos preocupamos por un método que sea multidiverso, multirreferencial y multiescalar. Además, en este contexto es preciso reconocer los procesos dialógicos y de recursividad y las situaciones hologramáticas, entre otros aspectos, sin dejar de pensar en la globalidad.
El segundo enfoque, llamado sistémico, centra su atención en observar la complejidad como una cosmovisión. Desde esta postura se pretende demostrar que todo tiene que ver con todo: los sistemas de la naturaleza, la vida y en el mundo en general están en completa comunicación multiescalar. En este orden de ideas, se reconoce lo hologramático y la unitax/multiplex, donde la unidad está en el todo, y el todo, en la unidad misma.
Con este enfoque se tienden raíces de conectividad sistémica o relaciones en diferentes ámbitos del saber y se identifican relaciones, dinámicas y sinergias, hasta el punto de establecer una completa armonía y complementariedad entre todos los elementos que se identifiquen en un espacio tiempo seleccionado de manera coherente. Este reconocimiento parte de la visión del sujeto, quien, con su saber, marca o señala un derrotero para la comprensión e intervención del mundo. Entre los pensadores más conocidos de esta rama se encuentran Stephen Hawking, F. Capra, Von Bertalanffy, Von Foester, H. Maturana, G. Bateson y, en general, toda la escuela de Paloalto, en California.
La tercera visión que plantea Maldonado (2009) hace referencia a la complejidad como ciencia. En este espacio del saber hacen presencia investigadores como Ilya Prigogine, con su teoría de las estructuras disipativas; Edward Lorenz, quien plantea la ciencia del caos; y René Thom, autor de la teoría de las catástrofes, donde se enfatiza en los cambios súbitos e irreversibles. También se considera dentro de este enfoque la geometría de fractales, la cual es el resultado de la repetición al infinito de los patrones geométricos que se superponen de forma indefinida, un campo en el que Mandelbrot Benoit incursionó de forma significativa en 1975. Igualmente, aquí se incluye lo que Morin denomina «el tetragrama», que consiste en identificar interacciones, orden, desorden y organización en un proceso.
En síntesis, en este artículo se asume la complejidad como la forma de hacer visible lo que la mirada analítica de un investigador en la modernidad pasa por alto, cuando se pretende conocer o producir conocimiento a través de la división y la reducción. En otras palabras, este estudio busca explicar las articulaciones entre dominios disciplinarios separados por una concepción fragmentaria, relacionando a la vez lo conflictivo con lo solidario y respetando el pensamiento diverso. Así, al comunicar las partes con el todo y viceversa, se conduce al manejo del conocimiento de manera multidimensional, multisistémica, multirreferencial y transdimensional[5].

En relación con la transdisciplinariedad, se encuentran varios autores con tratamientos similares y otros con enfoques diferentes entre sí. Por una parte, está Morin (2015), quien define este enfoque como «los esquemas cognitivos que pueden atravesar las disciplinas, a veces con una virulencia tal que las coloca en dificultades» (p. 8). Así, el autor reafirma que dicha «virulencia» rompe los procesos continuos y puede generar resultados inesperados, pertenecientes a situaciones complejas por enfrentar posibles otras realidades.
Por otra parte, Sotolongo y Delgado (2006), aunque comparten con Morin la interpretación de que la transdisciplinariedad atraviesa a las disciplinas, van más allá al afirmar que tal enfoque de hecho les pone fin porque hoy en día difícilmente se pueden obtener resultados a partir de una sola área, más aún en lo que tiene que ver con asentamientos informales. Max-Neef (2004), entretanto, plantea que la transdisciplinariedad, además de considerarse una superdisciplina o un modo distinto de ver el mundo, más sistémico, más holístico, a la luz de unas relaciones interdisciplinarias en diferentes niveles de realidades, es ante todo el reconocimiento de esas otras formas de percibir el entorno ya existente, que se presenta de diversas maneras para su entendimiento, para su presentación y para su intervención.
Aun así, el mismo autor sigue sosteniendo que la transdisciplinariedad se caracteriza por hacer referencia a cuatro niveles de realidad: el primero es lo que existe; el segundo corresponde a lo que somos capaces de hacer; el tercero se relaciona con lo que queremos hacer; y el cuarto abarca lo que debemos hacer. Es decir, se pasa de un nivel empírico a uno propositivo, y de este hacia uno normativo, para llegar a un nivel superior: el valórico. De esta forma se define una acción transdisciplinaria.
Sin embargo, Morin (2015) se opone a los anteriores niveles, planteando que la transdisciplinariedad es un proceso cognitivo no lineal que puede atravesar las disciplinas a partir de nociones claras de cooperación, articulación y proyecto. En efecto, ya Nicolescu (1994) había dejado claro que el concepto, por el solo hecho de tener el prefijo «trans», indica lo que está a la vez entre ―o a través de― las disciplinas y más allá de estas. En ese sentido, afirma que «su finalidad es la comprehensión del mundo presente en el cual uno de los imperativos es la unidad del conocimiento» (p. 35). Así, se pone de manifiesto su rechazo a la ciencia clásica cuando se pretenda producir conocimiento de manera restringida, razón por la cual se abre la puerta para establecer un nexo de la transdisciplinariedad con resultados investigativos.
En definitiva, los distintos investigadores transdisciplinarios buscan procesos, métodos e incursión en nuevos paradigmas, con el fin de obtener un mayor acercamiento hacia la integración del conocimiento. Sotolongo y Delgado (2006), de hecho, son algunos de los defensores de la transdisciplinariedad que sostienen que ella es el esfuerzo indagatorio que persigue obtener «cuotas de saber» análogas sobre diferentes objetos de estudio disciplinarios, multidisciplinarios o interdisciplinarios, hasta el punto de reconocer que la transdisciplinariedad es el enfoque de la complejidad.
Ahora bien, entender el enfoque de la complejidad desde la transdisciplinariedad, según Lanz (2010), significa permitir diferentes formas de pensar o producir conocimiento, en este caso concreto, relacionado con los asentamientos informales y los espacios de transición, u otros que se enmarquen en un problema admitido como complejo. El propósito debe ser establecer unos protocolos de pertinencia o de verdad propios, sin considerar esta aproximación como un sistema único de significación para todo proceso investigativo.
Dicha actitud de establecer unos protocolos de veracidad propios, sin hacerlos universales, supone que no es posible hacer transdisciplinariedad en el seno mismo de las lógicas disciplinarias debido a que hoy en día los distintos campos del saber no trascienden el conocimiento por sí solos sin la ayuda de otras áreas. Al respecto, Lanz (2010) afirma «no es posible dotarse de una cualidad radicalmente diferenciada sin una ruptura profunda con la racionalidad del cientificismo» (p. 17). No obstante, esta postura no es compartida con los autores que consideran lo disciplinar y lo interdisciplinar como conocimiento complementario a la transdisciplinariedad.
Frente a los anteriores puntos de vista sobre la transdisciplinariedad, aparece una interpretación de Carrizo et al. (2004) con respecto al planteamiento de Jürgen Mittelstrass, quien considera la transdisciplinariedad como la «verdadera interdisciplinariedad» porque se refiere a todas las disciplinas, con sus fronteras, orientándose hacia la especialización disciplinaria y a las formas interdisciplinarias de cooperación, aunque de todas maneras las sobrepasa con la construcción de nuevos paradigmas conceptuales y la inclusión de los intereses sociales. De esta forma, igualando transdisciplinariedad con interdisciplinariedad, se da lugar a la confusión y se señalan formas de cooperación entre las diferentes áreas, lo cual no es suficiente si no se transciende el conocimiento interdisciplinario.
Thompson (2004) manifiesta que la transdisciplinariedad es la ciencia y el arte de descubrir puentes entre diferentes objetos y áreas del saber, y caracteriza a la complejidad como la dinámica de reconfigurar de manera sintética y recontextualizar el conocimiento disponible. Con este argumento, deja como principal tarea de la transdisciplinariedad la elaboración de nuevos lenguaje, lógica y conceptos que permitan un dialogo genuino entre diferentes dominios.
Mientras Thompson se preocupaba principalmente por identificar en la complejidad un método que hiciese referencia a un lenguaje, a una lógica y a megaconceptos integradores, Köppen et al. (2005) sostienen que la transdisciplina penetra el sistema entero de la ciencia, eliminando la fragmentación arbitraria y la búsqueda de leyes particulares de la física, la biología o la sociedad, para sentar su preocupación por las leyes de la naturaleza. Aun así, dichos autores consideran que el compromiso de pasar fronteras de la transdisciplina suena bien, pero al parecer no funciona en la práctica ya que es imposible hacer que las barreras entre estos distintos campos del saber desaparezcan, y mucho más trascender las barreras del conocimiento toda vez que siempre se encontrarán otros obstáculos.
Finalmente, cabe hacer referencia a la Carta de la transdisciplinariedad (Congreso Mundial de Transdisciplinariedad, 1994), donde se resalta, entre otros aspectos, la caracterización básica propia de la transdisciplinariedad. Según este referente, el enfoque está relacionado a la vez con la interdisciplinariedad y con la multidisciplinariedad.
En síntesis, en este artículo se asume la transdisciplinariedad dentro de los asentamientos informales y los espacios de transición como un proceso cognitivo no lineal ni repetitivo, que trasciende o atraviesa conocimientos disciplinares o interdisciplinares, asumidos desde la cúspide del saber, dentro de los estudios complejos y preocupados por las leyes de la naturaleza. Así, con los procesos transdisciplinares se logran establecer unos protocolos de pertinencia o de verdad particulares, sin considerarlos como un sistema único de significación para todo trabajo investigativo.
Además, se reconoce que con el proceso transdisciplinario se produce conocimiento, se comprende cada vez más el mundo presente y se establecen diálogos epistémicos entre el asentamiento informal y el espacio de transición. En este sentido, se tienen en cuenta la lógica del tercer incluido y la visión de complejidad y niveles de realidad enmarcados dentro de lo multirreferencial, lo transdimensional, lo multidimensional y lo multisistémico.
Se puede concluir entonces que la transdisciplinariedad puede ser aplicada desde la preocupación científica, el problema del método, la visión sistémica u otros enfoques considerados complementarios entre sí. De cualquier forma, la característica común dentro de los procesos investigativos es la existencia de un objeto de estudio, un contexto y sujetos.
¿Qué nos preocupa de los asentamientos informales?
La vida humana ha sido observada desde hace varios siglos por investigadores y por quienes han vivido en carne propia formas de vida indignas. Particularmente, se han tomado como objetos de estudio algunas situaciones enmarcadas dentro de la concepción denominada «asentamientos informales», definidos en este artículo como áreas habitadas de manera organizativa, producto de interacciones sociales, desórdenes aparentes en el proceso de ordenamiento territorial y una organización dentro de su concepción espacial. Estos espacios, por lo general, se encuentran conformados por grupos poblacionales desplazados de sus territorios o con necesidades habitacionales y carentes, en un principio, de derechos sobre la tenencia de las tierras o viviendas en las que habitan de manera ilegal o en arriendo con compromisos informales.
Esta denominación es acuñada por la administración pública y sectores poblacionales que supuestamente están dentro de la legalidad territorial y cumplen con exigencias de organización lineales, repetitivas y, ante todo, carentes de unos criterios para asumir una problemática diferencial dentro de un territorio visto como una unidad dual, discriminatoria y excluyente. De tal forma se conciben estas zonas, que a menudo experimentan deficiencias en los servicios públicos básicos o no cuentan con ellos, y cuyas infraestructura social y económica y dinámicas de crecimiento están desarticuladas con la sustentabilidad ambiental.
Asimismo, se asume el concepto de «espacio de transición al lugar físico», que articula al asentamiento humano o informal, para nuestro caso, con el área urbana formal, y presenta manifestaciones de legalidad. Estos lugares pasan por procesos de transformación dinamizados por las comunidades que los habitan o que cambian el uso de su suelo según su potencialidad o las necesidades de la población interesada.
En nuestro caso de estudio se aborda la incertidumbre existente en los espacios de transición entre lo urbano formal y los asentamientos informales, desde lo ambiental, lo social, lo económico, lo físico-espacial y la gobernanza. El fin de esta aproximación es relacionar nuevos aspectos muy pocas veces identificados en las investigaciones sobre lo informal y sus espacios de transición en relación con el área urbana formal. De este modo se busca disminuir las dudas, las preocupaciones y la visión futura incierta que muchas veces se presentan en estas comunidades.
Como investigadores sociales y parte de la identificación del sujeto en la investigación de complejidad, nos debe preocupar la dignificación de los seres humanos afectados por la miseria, el abandono, la exclusión y los modelos habitacionales impuestos. En consecuencia, es preciso recurrir a un enfoque diferente a los utilizados por la modernidad, pigmentados por un reduccionismo en las soluciones habitacionales.
Este llamado nos invita, como sujetos que somos del proceso investigativo, a determinar desde el comienzo el enfoque de la investigación. Esta elección proporciona el marco de referencia preliminar para iniciar un estado del arte que identifique el vacío del conocimiento por explorar. Para ello, Molina (2005) recomienda tener en cuenta los siguientes aspectos: 1) el contexto del problema u objeto de estudio, reconociendo el material documentado relacionado con este; 2) la clasificación de la información según criterios del investigador; 3) una categorización que permita jerarquizar y generar tipos de datos, entre otros aspectos. De igual forma, es fundamental no dejar de lado lo oculto pero existente, lo real pero no visible, y lo intrigante y lo inherente a la vida humana, como la incertidumbre, la cual, al manifestarse en distintos escenarios y escalas, puede tomar el calificativo de «incertidumbre multisistémica» (figura 2).
Esta situación de incertidumbre frente a los espacios de transición directos entre el asentamiento informal y el formal conforma un sistema de articulación de primer orden. Ahora bien, este fenómeno se complejiza más cuando se desconocen los futuros impactos en otras articulaciones territoriales: ya sea entre asentamientos informales o incluso entre espacios de transición, generando micro procesos de conurbación en las ciudades intervenidas hasta conformar una red de sistemas complejos de segundo y tercer orden.
Sobre los anteriores tipos de relaciones, Rebotier (2012) afirma que las relaciones existentes entre los barrios informales y formales siempre son estrechas, aunque muchas veces presenten límites confusos. En ese sentido, resalta: «tanto la ciudad informal como la ciudad formal son la ciudad. Lo informal no puede ser usado solamente como categoría analítica con el fin de analizar una realidad social objetivable» (p. 15).
Lo anterior significa que en el análisis que se haga de los asentamientos informales no puede definirse dicho carácter informal por definiciones normativas, ni por intereses hegemónicos. Asimismo, no se puede desconocer que dentro de este tipo de espacios también siguen existiendo interacciones, ordenamientos y formas organizativas con sus características particulares, como ocurre en la ciudad formal. Por tanto, el concepto de articulación entre lo formal y lo informal se podrá circunscribir en el de ciudad o el territorio, constituyéndose en una acción inclusiva y no excluyente.

Con base en lo planteado, cabe preguntarse: ¿por qué es importante el estudio de los asentamientos informales y los espacios de transición desde la complejidad, la transdisciplinariedad, la incertidumbre multisistémica y el diálogo epistémico?, y ¿cuál es el proceso metódico, enmarcado desde la complejidad y la transdisciplinariedad, para abordar el conocimiento de los asentamientos informales y espacios de transición? Las respuestas a estos interrogantes y otros relacionados se seguirán desenvolviendo o esquematizando en el avance del presente escrito, partiendo de la conceptualización de forma abierta que se desarrolla en el artículo.
Los planteamientos elaborados hasta el momento se refieren al pensamiento complejo como sombrilla general, donde tiene cabida la denominada ciudad compleja. Este último concepto integra a los asentamientos informales con manifestaciones emergentes propias de una comunidad en proceso de consolidación. Igualmente, comprende los espacios de transición, cuyas manifestaciones se reflejan de manera abrupta o gradual como espacio o ecotono ecoclino, cuya función primordial, desde el enfoque de complejidad, es seleccionar relaciones que sitúan y califican los elementos constitutivos del ecotono, aunque para ellos puedan existir otras posibilidades de relaciones como momento de contingencia (Cuesta, 2014).
Las anteriores relaciones se evidencian cuando se utiliza el tetragrama de E. Morin como dinámica de inclusión entre el orden, el desorden, la interacción y la organización de un territorio. Tales dinámicas pueden ser vistas de manera multidimensional para aumentar cada vez la comprensión de la ciudad y su intervención desde los enfoques disciplinar, multidisciplinar, interdisciplinar y ―muy pocas veces― transdisciplinar. De esta forma se le da cabida a toda una serie de teorías científicas tales como las del caos, los fractales, los sistemas autoorganizados, las dinámicas no lineales, etc.; todas ellas aportan al conocimiento, aunque unas más que otras.
Se reconoce, en particular, el trabajo investigativo llevado a cabo en la Universidad Nacional de La Plata por Canevari (2019), quien relaciona los procesos autoorganizativos con la capacidad de organización de las personas y de entablar vínculos políticos, dando lugar desde el inicio del barrio o asentamiento a la formación y crecimiento de este. En este caso, lo social y lo ambiental son las principales categorías tenidas en cuenta en el análisis del territorio, donde 1) se hace énfasis en las formas de organización y representación política, marcadas por la inestabilidad y la incertidumbre de la población; 2) se reconocen universos culturales y simbólicos; y 3) se preocupa por las transformaciones de los sujetos y las organizaciones para participar activamente en la solución de los problemas de su territorio.
Sin embargo, el acercamiento a la ciudad o a sectores informales y áreas de transición, desde la incertidumbre multisistémica, se ha discernido muy poco, y más aún si se trata de relacionar estos entornos con expresiones cualitativas de planificación abrupta, adaptativa, donde la preocupación crece por la incertidumbre inherente a los seres humanos cuando se está en situaciones poco ciertas y se valora la probabilidad de que un acontecimiento se lleve a cabo o no.
La incertidumbre sigue siendo parte de una expresión humana invisible pero existente, como la desterritorialización de algunas comunidades científicas y poblaciones contemporáneas. Esta condición cobró importancia en el mundo de la ciencia desde 1927, cuando por primera vez Heisenberg logró introducir las relaciones de incertidumbre como principio físico fundamental refiriéndose al hecho de que no es posible conocer a la vez la ubicación y el empuje de una partícula rompiendo con los planteamientos de la física tradicional y la tendencia en ese momento histórico de la física moderna de mantener su posición y hacer creer que dicha disciplina permitía conocer con exactitud determinista la posición y el impulso de cualquier clase de partícula elemental que existiese. Al respecto, muy reflexivamente, Morin (1984) afirma: «actualmente el orden ha dejado de aclarar todas las cosas: se ha convertido en un problema. El orden es tan misterioso como el desorden» (pp. 107-108).
Aplicado al territorio o a los asentamientos informales, este principio supone que no se pretende investigar para encontrar un conocimiento cierto o convertir el territorio abordado en un objeto de estudio que demande una propuesta para responder con certeza a la necesidad de una comunidad. Se trata, en cambio, de orientar la investigación hacia la identificación del orden y el desorden en el lugar para develar poco a poco la incertidumbre a la cual nos enfrentamos. Desde allí se puede empezar un proceso colectivo, participativo, adaptativo e interrelacional que solucione los requerimientos colectivos. Sin embargo, para ello, se deben reconocer algunas interacciones que transforman el lugar, el tiempo y las relaciones multisistémicas; más aún si hacen presencia en los bordes urbanos o periurbanos o espacios de transición.
La incertidumbre en los asentamientos informales
Con base en lo anterior, nos podemos preguntar: ¿se puede disminuir la incertidumbre en los asentamientos informales en cuanto a su construcción social del hábitat y su articulación territorial? La respuesta puede encontrarse, por vivencia propia, con el fortalecimiento de las comunidades a través de procesos autoorganizativos, con la participación de los organismos gubernamentales y con la colaboración de organizaciones no gubernamentales (ONG), entre otros agentes o actores.
Ahora bien, podemos ir más allá, pensando no solo en el espacio de transición, sino en el entorno, donde encontramos que son pocas las intervenciones que se realizan en el sujeto y objeto a la vez, donde los diferentes niveles sistémicos no son tenidos en cuenta. Ya que no basta con pensar en bordes adaptativos que integren los elementos constitutivos de un sistema (borde tipo I), conviene preguntarse: ¿qué pasaría con las otras incertidumbres multisistémicas de los asentamientos informales frente a sus bordes y entornos?
A sabiendas de que la cadena de bordes y entornos se vuelve infinita y cada vez el borde presenta condiciones diferentes, el entorno de los asentamientos informales se puede describir y representar como se puede ver en la figura 3. No obstante, antes es preciso repasar algunas aproximaciones a la incertidumbre como contexto multidisciplinar.
Por ejemplo, en relación con la incertidumbre en los asentamientos informales y espacios de transición, se encuentran estudios como el de Canevari (2019), que explora las representaciones de la ciudad y los modos de organización en un asentamiento informal, ofreciendo una perspectiva única sobre la vida urbana. El autor utiliza herramientas metodológicas como el análisis crítico del discurso para comprender el sentido implícito en los testimonios de los habitantes del barrio.
Revisando otro tipo de información, encontramos el trabajo de Silva (2004), que hace referencia al V Congreso Chileno de Antropología sobre Estructuras Temporales e Incertidumbre en la relocalización de los asentamientos transitorios. En su intervención, el autor propone una mirada detallada al territorio urbano y las dinámicas de transformación y crecimiento expansivo, a partir de la proliferación de campamentos[6]en la región metropolitana.
Silva (2004)describe la noción de campamento y sus cualidades asociadas a la idea de mutación, adaptabilidad y transitoriedad, cuyo desarrollo se define como sinónimo de crecimiento expansivo, basado, principalmente, en el mercado inmobiliario. Esto sugiere que la incertidumbre es una característica presente en los asentamientos transitorios ya que estos no están planificados y pueden cambiar y adaptarse a las necesidades de los habitantes de manera impredecible.
En cuanto a la relación entre la incertidumbre y la pobreza, Llosa et al. (2020) proporcionan un análisis crítico de la inseguridad laboral en el paradigma de empleo actual y futuro. Estos autores discuten el concepto de inseguridad laboral como una medida de la inestabilidad y flexibilidad del mercado laboral, y cómo este fenómeno afecta a los individuos y a la sociedad.
Asimismo, Llosa et al. (2020) analizan la situación de los trabajadores pobres y su impacto en la salud mental. Al respecto, mencionan que el trabajo precario es un fenómeno cada vez más común en Europa y que puede tener consecuencias negativas en la salud mental de los empleados pobres. El estudio muestra que el estado de salud mental de estos individuos son peor que el de aquellos trabajadores fuera del riesgo de pobreza y equiparable al de personas en situación de desempleo.
Por otro lado, Fernández (2022) menciona que los organismos nacionales e internacionales utilizan los índices de pobreza y otros indicadores para supervisar las políticas destinadas a reducir la pobreza. Sin embargo, no todas las medidas habituales son igualmente apropiadas para esta tarea. Por lo tanto, es necesario analizar una combinación de índices para considerar todos los aspectos y dimensiones que merecen alta prioridad en las políticas tendientes a mejorar el nivel de vida.
A su vez, se pueden identificar otras perspectivas más flexibles para medir la pobreza. Por ejemplo, Chiappero (2006) acoge el enfoque unidimensional del ingreso, así como el multidimensional, utilizando la teoría de conjuntos borrosos para medir la pobreza y aplica esta estrategia al contexto italiano. Miceli (2006), por su parte, obtuvo resultados similares al de Chiappero (2006), para el caso de Suiza considerando que dicha aproximación brindaba una imagen más exacta ―o lo más cercana posible― de lo que puede ser percibido por una observación simple de la realidad.
En general, estos enfoques multidimensionales y borrosos buscan capturar la complejidad y subjetividad de la pobreza y proporcionar una imagen más precisa de la realidad. Sin embargo, otra de las apreciaciones relacionadas con la incertidumbre es la formulada por Nieto (2006), quien, refiriéndose al cambio, manifiesta lo siguiente: «entendido no ya como la búsqueda de la estabilidad y la eliminación de la incertidumbre, sino como la forma de convivir, crecer y desarrollarse en la inestabilidad y en la incertidumbre, hacia la complejidad» (p. 14). Este argumento significa que, si se pretende generar cambios en los asentamientos informales y espacios de transición, deben realizarse dentro de la dinámica de transformación de dichos lugares.
Los cambios son generadores de complejidad e incertidumbre, pero no se requiere hacer algo para que estas manifestaciones se reduzcan; por el contrario, según concluye Nieto (2006), «el cambio es aquello que haremos para incluir la complejidad y la incertidumbre en el sistema» (p. 37). De este modo se establece una relación entre complejidad, la incertidumbre, lo desconocido y la movilidad.
Otra aproximación es la de Fernández (2022), que contempla el urbanismo sistémico, la complejidad urbana, los modelos sistémicos y la relación de la complejidad con la incertidumbre. El trabajo de este autor reconoce la dificultad para comprender y reproducir con precisión la dinámica de los sistemas complejos y la asocia con el concepto de la incertidumbre, definida como aquella incapacidad de precisar el futuro que se incrementa en la medida en que el tiempo transcurre.
Con base en las apreciaciones de lecturas críticas asociadas al tema de este artículo y al estudio de caso, se tuvieron en cuenta las siguientes consideraciones:
Los problemas se pueden tratar simultáneamente cuando son vistos como parte de un mismo sistema no descomponible (asentamientos informales y el método).
El método se relaciona con el lugar de estudio, de donde se pueden derivar criterios generales para su aplicación o futuros estudios investigativos.
Se deben tener en cuenta los niveles de análisis y procesos de autoorganización y representación del objeto de estudio y problemas abordados.
Es preciso reconocer los procesos mutantes, adaptativos y transitorios.
Reconocer la incertidumbre asociada a otras manifestaciones emergentes de los asentamientos informales, tales como: la salud, el empleo, la pobreza, la complejidad, el urbanismo sistémico, la transdisciplinariedad, etc.
Reconocer la existencia de teorías como la de conjuntos borrosos, la del caos, entre otras.

A continuación, se describe la incertidumbre multisistémica de los asentamientos informales frente a sus bordes y entornos con el fin de hacer claridad del objeto de estudio y su contexto. Para ello, se asume al sujeto investigador, quien presenta las orientaciones teóricas para realizar la investigación y a la comunidad, quien hace parte de un proceso de análisis.
El borde tipo I se refiere a la articulación del asentamiento informal con el área urbana o entorno. Esta categoría reconoce el hecho de que en algunas ocasiones existen asentamientos humanos o barrios informales desarticulados del área urbana, que revelan un vacío territorial entre lo formal y lo informal.
De hecho, muchas veces se desconoce el futuro desarrollo del área de articulación o espacio de transición en cuanto a: 1) las formas en las cuales se puede modificar; 2) los procesos que se puedan identificar para la transformación del territorio; y 3) las posibles configuraciones que pueden generarse en ese territorio a través del tiempo, disminuyendo un poco la incertidumbre de los habitantes del lugar de estudio. En otras palabras, es frecuente la falta de conocimiento en cuanto a las distintas formas en que un barrio informal X se puede articular con un barrio formal Y mediante un espacio de transición. Tampoco se conocen los procesos que puedan transformar el territorio en cuanto a lo económico, lo social, lo ambiental, la gobernanza, etc.
En síntesis, se puede decir que de manera preliminar existe una forma establecida del área de transición y que, a través de procesos de transformación, se llega a una nueva configuración acorde con la información que se recoja sobre el lugar. Esta articulación se denomina tipo I ya que puede considerarse un primer nivel básico de integración territorial entre asentamientos informales y barrios formales.
Ahora bien, lo anterior abre la posibilidad de establecer otros niveles o tipos de articulación a otra escala, las cuales pueden crecer en la medida en que se relacionen territorios. Por tal motivo, en este caso se identifican distintos tipos de relaciones micro, meso y macro que nos permiten hablar de incertidumbre multisistémica debido a que todos los sistemas identificados están totalmente relacionados. De este modo, se puede hablar de otros bordes tipos II, III y IV, con la posibilidad de llegar al infinito, pero siguiendo el mismo criterio.
Así las cosas, el borde tipo II consiste en la articulación de los bordes tipo I, haciendo parte de otro sistema o subsistema creado. En esta categoría se articulan entonces solo espacios de transición que conforman el borde I. Por otra parte, el borde tipo III corresponde a las articulaciones de asentamientos informales con otros asentamientos informales sin integrarse con el área urbana, y finalmente el borde tipo IV sería aquel donde se fusionan la articulación del borde I con el II y el III (figura 3).
Lo expuesto lleva a la conformación de diferentes niveles de sistemas, bordes, entornos, interacciones, desordenes, órdenes y estructuras organizativas. Por tanto, también plantea diferentes escalas de incertidumbre que orientan formular preguntas como las siguientes: ¿qué aspectos, dentro del enfoque de complejidad y procesos transdisciplinarios, se pueden tener en cuenta para que las formas existentes en un espacio de transición logren disminuir la incertidumbre cuando se inicien actividades que conlleven la configuración de un territorio informal con espacio de transición?, ¿qué aspectos, dentro del enfoque de complejidad, se pueden tener en cuenta para que los bordes de un asentamiento informal, al articularse con otros territorios inmediatos, permitan disminuir la incertidumbre multisistémica de ocupación territorial?, y ¿qué tipo de estrategia compleja multiescalar se podrá presentar en un asentamiento informal y espacio de transición, que contribuya con la disminución de la incertidumbre ocasionada por los procesos de interacción, desorden, orden y una estructura organizativa autogestionada?
A la luz de estos planteamientos, se pudo definir un método preliminar, con características generales, para el abordaje puntual de asentamientos informales y espacios de transición en los casos de estudio. Luego, a partir de la retroalimentación con las experiencias vividas y la literatura revisada, se pudieron establecer, como alcance de este artículo, algunos criterios por utilizar para la intervención en dichas zonas, relacionados con un método complejo para la transformación territorial:
En síntesis, el presente artículo enmarca la incertidumbre dentro de un contexto análogo con la física y las ciencias sociales, partiendo del hecho de que no es posible tener la certeza simultánea del estado de inicio en que se puede encontrar un asentamiento informal y su espacio de transición en el momento exacto cuando comienzan las dinámicas de transformación del territorio. Esta premisa contempla que se afecta en forma indeterminada, en tiempo-espacio, una cadena de niveles de realidades vinculadas con lo multirreferencial, lo transdimensional, lo multidimensional y lo multisistémico.
De hecho, la no vinculación de la incertidumbre en los procesos de transformación territorial de los asentamientos informales y espacios de transición obstaculiza y limita la producción del conocimiento ya que se desaprovechan valores emergentes, se reducen procesos autoevaluativos de los sujetos participantes y se consideran, como única solución, las propuestas deterministas, lineales y repetitivas. Por tanto, la incertidumbre, para nuestro caso particular, se considera como parte fundamental de los estudios de complejidad, asociados a los procesos adaptativos de convivir, crecer y desarrollarse en la inestabilidad de manera infinita, según el nivel de realidad asumida, develando el conocimiento no tratado en la investigación cientificista.
Con la incertidumbre se inician estudios multisistémicos, con posibilidades de resultados multiescalares o con proyección infinita. Además, este enfoque proporciona respuestas emergentes, resilientes y sustentables, relacionadas con los cambios que se puedan presentar en el territorio por situaciones inesperadas y que hacen parte de una expresión humana invisible pero existente en dichos espacios, que pueden cambiar y adaptarse a las necesidades de los habitantes de manera impredecible con la mayor o menor probabilidad de tener certeza sobre la visión futura del territorio objeto de estudio.
Así, al tener en cuenta la incertidumbre en los estudios urbanos o territoriales, se pasa de un conocimiento teóricamente exacto, contestatario, lineal, determinista y segregacionista a uno basado fundamentalmente en procesos articuladores complejos. De igual forma, se generan nuevas dudas y estrategias, desde el análisis crítico, donde se da inicio a procesos deconstructivos de lo que se lee, se escribe, se observa y lo que se escucha para la comprensión del sentido implícito en los testimonios de los habitantes del asentamiento informal y de los espacios de transición de manera metódica, con la lógica del tercer incluido.
Un método para investigar asentamientos informales desde la complejidad
A continuación, se describe y se presenta el esquema de un método diseñado a partir de la experiencia recogida mediante los estudios de caso para intervenir en los asentamientos informales y los espacios de transición, acorde con las características que presentan algunos de estos territorios en particular y con base en las pretensiones del estudio, su contexto y sujetos participantes. Sin embargo, cabe anotar que en ningún momento se espera establecer una metodología como recetario para abordar dichos estudios; en cambio, es el producto de acercamientos relacionados con un enfoque de complejidad (figura 4).
La escasez de enfoques interrelacionados en el ámbito del urbanismo complejo puede considerarse también como una manifestación de lo fragmentado que caracteriza a la mayoría de las universidades y centros de investigación, que dejan de lado muchas veces una integración transdisciplinar, importando ideas y conceptos procedentes de otras disciplinas como la ecología, la sociología, la psicología, la filosofía y el urbanismo mismo. En definitiva, podemos decir que el estudio del urbanismo complejo se muestra todavía excesivamente disgregado, dividido, incapaz de poner en práctica esa visión holística que tanta proclama en sus bases teóricas.
Morin (1999) incluso advierte sobre la ceguera que provoca el estudio aislado de los problemas y la incapacidad que ello genera a la hora de comprender la verdadera complejidad. Por lo tanto, es preciso reconocer que la ciudad no solo es lo físico, lo tangible, lo construido, sino también lo intangible, lo que se siente, lo que se imagina, las incertidumbres que producen ciertos espacios, llamando la atención sobre el comportamiento del ser humano en dichos lugares. De esta forma, la psicología, la antropología, y otras disciplinas también cumplen un papel importante para darle significado al territorio y a la influencia del contexto sobre el hombre y viceversa. En últimas, se liga lo subjetivo con lo objetivo para enraizar y comprender la importancia de cada uno de estos elementos en las entrañas del otro.
Dice Gonfiantini (2018) que «el conocimiento que necesitamos debe ser construido y reconstruido continuamente desde la situacionalidad, independientemente de lo líquido y lo complejo, desde el diálogo, la libertad, la democracia, la recursividad, el compromiso y la tolerancia» (p. 175). Con base en este planteamiento, el método que conviene utilizar desde el enfoque de complejidad no debe ser el establecido desde siglos pasados o predeterminados, funcionando como un programa, sino más bien como una estrategia del pensamiento, donde exista un proceso secuencial y no secuencial de operaciones coordinadas y que sirva para la toma de decisiones sucesivas acorde con los avances de la situación presentada.
Como se anotó, ya Morin (1986) describía las consecuencias relacionadas con la ignorancia o el desconocimiento de la incertidumbre que se oculta detrás de procesos metodológicos lineales y axiomáticos. En ese sentido, el autor señalaba cómo esta omisión podía llevar a acciones erradas ya que «el conocimiento de la incertidumbre no solo conduce a la duda sino también a la estrategia» (p. 243), recurso que permitirá probablemente superar la incertidumbre. Por lo tanto, los urbanistas y los planificadores urbanos deben incluir esta noción en el proceso de diseño y ordenamiento territorial.
En este punto, podemos preguntarnos de manera general lo siguiente: ¿cómo incluir la incertidumbre en los procesos de ordenamiento, interacción, desorden y organización de un territorio articulador? La respuesta nos puede llevar a plantear ciudades o sectores de ciudades adaptativas, cambiantes, dinámicas, eco y autoorganizativas, autogenerativas, reflexivas, capaces de reorganizarse. Esta situación implica plantear distintos escenarios, los cuales han sido abordados por diferentes profesionales en el ámbito urbano territorial, hasta el punto de generar prospecciones genéricas de ciudades adaptativas, las cuales no detallaremos en este documento.
Sin embargo, es pertinente anotar que, según Aquilué y Ruiz (2021), las prospecciones tienen mayor relevancia en una ciudad si se trabaja con la probabilidad[8]: categoría estadística en la que se decide por frecuencias de un acontecimiento, dejando muchas incertidumbres por resolver y cayendo en el determinismo. Esta aproximación asume que la relación entre un sistema urbano y su entorno puede presentar grandes cambios desde la memoria afectada por la incertidumbre como factor clave en la definición de nuevos futuros urbanos. No obstante, en estos casos no se hacen planteamientos específicos de sectores de ciudad y sus elementos articuladores donde se forjan nuevas vidas, nuevas memorias y prospectivas inconclusas, muchas veces dejadas al azar.
Con base en lo anterior, se pueden identificar formas de abordar lo complejo, no solo como preocupación de un método, que utiliza la transdisciplinariedad u otro tipo de proceso para trascender el conocimiento a partir del denominado pensamiento complejo, basado en el método de Edgar Morin. También es posible encararlo desde una visión sistémica, con una constante pretensión de establecer una secuencia articuladora entre los diferentes saberes del conocimiento, lo que permite tener de contexto a la cosmología o el enfoque sistémico.
De igual forma cabe contemplar el enfoque científico, que logra consolidar un conjunto de conocimientos mediante la observación, el razonamiento, la sistematización y un proceso de producción del conocimiento, de donde se pueden deducir algunos principios y leyes identificables en el tiempo y en el espacio con alguna probabilidad predictiva y comprobable experimental o teóricamente. Esta perspectiva les inyecta a los procesos investigativos el rigor, lo inacabado y la incertidumbre.
En este orden de ideas, para iniciar nuestro proceso metódico de análisis complejo de siete asentamientos informales ubicados en Colombia y Argentina, se consideró pertinente tener en cuenta los asentamientos informales y los espacios de transición como objeto de estudio. De esta determinación se desprendió el problema por abordar en este artículo, naturalizado en el planteamiento cientificista, que enfrenta el conocimiento reduccionista de las soluciones inconclusas, unidisciplinarias o multidisciplinarias, acumuladas y transformadas según intereses ajenos a quienes habitan un territorio con connotaciones de informalidad y carentes de muchos beneficios que limitan el desarrollo humano de dichas comunidades.
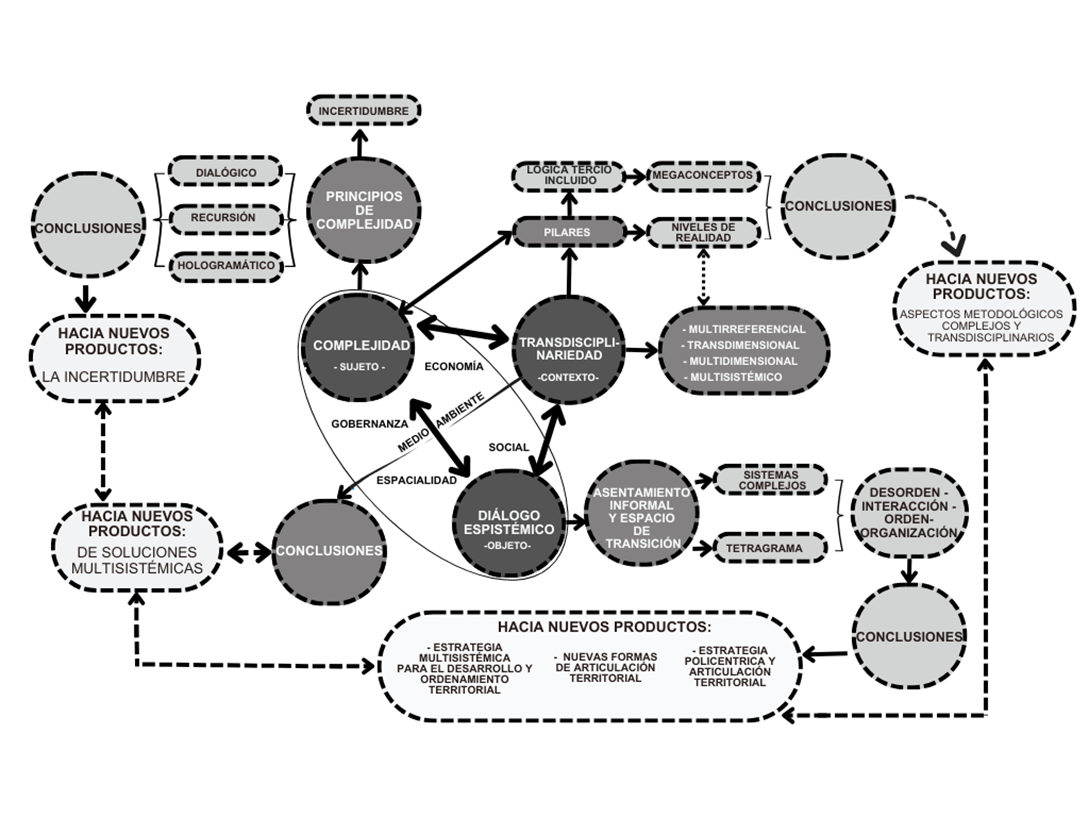
Como ya se observó, para abordar este objeto de estudio se requirió la existencia de un método, el cual se empezó a validar y a reconstruir con base en la propuesta preliminar planteada al comienzo del proceso analítico, en el marco del llamado «proceso relacional analítico» (figura 4), el cual se trae a colación en este artículo por ser afectado en el momento en que se analizaron los casos de estudio. Por tanto, a continuación, se presenta de manera general y experimental este procedimiento, como estrategia del pensamiento complejo, para lograr incursionar en la construcción de criterios metódicos y de transformación territorial aplicados en los asentamientos informales y las áreas de transición.
En primera instancia, se debe tener conciencia sobre la realidad compleja recortada. En esa medida, es posible reconocer las infinitas manifestaciones de un fenómeno, por lo general de difícil análisis y que no son tenidas en cuenta, en un estudio que se plantee con ópticas de pensamiento complejo.
Aun así, hechas estas aclaraciones, también es pertinente enmarcar la aplicación de este método de investigación compleja dentro de las ciencias sociales; especialmente, dentro de la teoría de redes[9], sobre la cual lograremos profundizar en otro espacio. Esta consideración es necesaria ya que existen muchas otras técnicas y métodos para tratar de representar la realidad social y experimentar con diferentes variables para ver cómo las relaciones sociales se modifican y dan lugar a distintos sistemas sociales; por ejemplo: los gráficos de recurrencia, la geometría fractal, las gramáticas recursivas, etc.
Para este caso particular, nos centraremos en un método preestablecido por el autor de este artículo, con un proceso de transformación dinámico, para identificar los cambios presentados en el mismo método en los momentos de su aplicación. Posteriormente, se fijó la atención en identificar tres columnas de soporte, como puntos de referencia en los casos de estudio: 1) mantener un enfoque de complejidad; 2) asumir un proceso transdisciplinario; y 3) sostener un diálogo epistémico (figura 4). Estos elementos se consideraron estratégicos para el pensamiento complejo, como lo señala Morin (1992) cuando dice: «método que aquí se busca nunca será programa, es decir, receta prestablecida, sino invitación e incitación a la estrategia del pensamiento» (p. 271).
Según estos argumentos, se requiere reconocer en los procesos investigativos al objeto de estudio, al sujeto y al contexto. El sujeto, en este caso, es el epicentro del enfoque de complejidad, primer pilar o columna de un enfoque relacional estructurado, ya que es el investigador quien selecciona la forma de llevar a cabo su estudio, ya sea la manera tradicional, la inclusiva u otra, para el desarrollo del conocimiento científico.
Asimismo, en este espacio se habla de manera esquemática sobre algunos principios de la complejidad, con todas sus implicaciones, como otro de los pilares de la investigación. Además, se referencia a la incertidumbre como motor que incita y motiva a develar nuevas aproximaciones o probabilidades sobre los futuros cambios en los territorios intervenidos.
Con relación al primer pilar, la complejidad, se tuvo en cuenta el epicentro de interpretación del sujeto, sin desconocer otros actores que participan en la definición y caracterización del objeto, sujeto y contextualización del estudio. En este sentido, se aplicaron los principios de recursividad, hologramático y dialógico.
La recursividad, aplicada en los asentamientos informales y espacios de transición, se refiere a los productos expresados en manifestaciones emergentes de áreas públicas, viviendas, entornos, construcción social del hábitat, entre varios aspectos, y los efectos que estos generan, tales como: espacio público/manifestaciones culturales; vivienda/seguridad; entornos/protección; construcción social del hábitat/apropiación. Estos resultados constituyen un sistema dinámico circular donde se ve nacer, interactúa, se transforma y se organiza, acorde con la disposición del tiempo y el espacio dentro de un contexto determinado.

Con relación a lo hologramático en los asentamientos informales, se requiere verificar en cada uno de sus integrantes, o en la mayoría de ellos, el sello de la identidad cultural de la comunidad. A su vez, en la población, se debe identificar en qué porcentaje se pueden comprobar las manifestaciones sentidas de cada uno de los integrantes de la colectividad. Esa relación biunívoca garantiza la probabilidad de cohesión poblacional en el territorio analizado.
En cuanto a lo dialógico, implica necesariamente generar confianza o ambiente para la interacción de los diferentes saberes de diferentes niveles. En esa medida, es preciso conformar un espacio que garantice una alta probabilidad de entendimiento y construcción del conocimiento.
Dentro de este mismo pilar, además de tener en cuenta algunos principios de complejidad, ejerce un papel preponderante la incertidumbre en los asentamientos informales y espacios de transición con respecto a una mayor o menor probabilidad de tener certeza sobre la visión futura del territorio objeto de estudio. Para ello, es preciso identificar los soportes o fundamentos en la comunidad sobre la visión y el desarrollo de su territorio, dentro de un contexto identificado, referenciado e imaginado. Con ese fin, se recurre a los tres principios de la complejidad antes señalados como contexto de su análisis.
El segundo gran pilar se refiere a la transdisciplinariedad como método que orienta un proceso investigativo. Este es el espacio del conocimiento que nos permite un mayor acercamiento al contexto del objeto de estudio y del mismo sujeto para realizar el análisis. Por tanto, es importante detenernos un poco en este accionar, ya sea por su carácter de método o por la oportunidad de establecer entornos asociados con las interpretaciones del objeto de estudio y el sujeto investigador.
Desde el siglo XVII se viene presentando en forma general un desarrollo disciplinar, pero a la vez, y de manera implícita, uno «transdisciplinar», según lo sugiere el hecho de que varias disciplinas se hayan puesto de acuerdo para trabajar en un método científico y en unos postulados. Ahora bien, lo real no es hacer lo transdisciplinar, sino ¿qué transdisciplinar hay que hacer?, y ¿para qué se realiza?,¿cómo? Al respecto Morin (1984) dice:
…hay un problema previo a toda transdisciplinariedad, el de los paradigmas o principios que determinan/controlan el conocimiento científico. Como bien sabemos, desde Thomas Kuhn, autor de La estructura de las revoluciones científicas, el desarrollo de la ciencia no se efectúa por acumulación de los conocimientos, sino por transformación de los principios que organizan el conocimiento. (p. 313)
Es decir, el cúmulo de conocimiento no es lo impactante, sino más bien las transformaciones logradas, haciendo implícito el para qué hacer procesos transdisciplinares. Este hallazgo lleva a meditar que en la actualidad predominan principios del siglo XVIII hasta finales del siglo XIX, los cuales son los que hay que transformar. En otras palabras, no se trata de hacer transdisciplinariedad solo por efecto, sino procurando que sea recursiva, esto es, como parte de un proceso en el cual los resultados transdisciplinarios y sus efectos son, al mismo tiempo, causas y productores de aquello que les produce de manera continua, reconociéndose la generación del conocimiento de manera infinita.
Para promover una nueva transdisciplinariedad, según Morin (1986),
necesitamos, pues, un paradigma que ciertamente permita distinguir, separar, oponer y, por tanto, poner en relativa disyunción estos dominios científicos, pero que pueda hacer que se comuniquen sin operar la reducción. El paradigma que yo llamo de simplificación (reducción/disyunción) es insuficiente y mutilante. (p. 315)
Teniendo en cuenta lo descrito hasta aquí, se plantea un nuevo paradigma para contemplar la transdisciplinariedad, pensando en cómo la vamos a hacer. Para ello, es importante generar procesos de oposición y asociación en los estudios disciplinares o interdisciplinares. De ese modo, se manifiestan oposiciones a la linealidad, a la exclusión y al pensamiento positivista, pero a la vez se hace necesario asociarnos a estos enfoques con el nuevo ingrediente «trans» (que para nuestro caso es lo ambiental[10]), concibiendo los niveles de emergencia que se presentan en la realidad seleccionada sin reducirlos a las unidades elementales y a las leyes generales.
Así pues, el enfoque ambientalista, elegido campo «trans» para nuestras apreciaciones aplicadas a un sitio de estudio, se considera pertinente para atravesar a las otras disciplinas seleccionadas para el estudio, tales como la sociología, la economía, la gobernanza (gestión) y la espacialidad (arquitectura, urbanismos, planeación urbana, etc.).
El tercer pilar, llamado el diálogo epistémico, se refiere al escenario y a las dinámicas existentes en el objeto de estudio. Al respecto, se considera pertinente observar los asentamientos informales y los espacios de transición como un sistema complejo y multisistémico, donde el diálogo en su interior se agudiza. En este proceso, se deben reconocer las relaciones inherentes entre los elementos constitutivos del tetragrama de Morin (el desorden, las interacciones, el orden y la organización) hasta obtener conclusiones, resultados y estrategias construidas con fortalezas policéntricas, planeación adaptativa, articulación ecoclina y otras expresiones emergentes.
En definitiva, con base en la visión transdisciplinaria y mediante la articulación de las disciplinas seleccionadas, se orientan conclusiones, estrategias multisistémicas y resultados desde la probabilidad de certeza encontrada en los estudios realizados. Con relación al desarrollo del proyecto titulado «Complejidad y transdisciplinariedad en los asentamientos informales, frente a los espacios desarticulados de territorios formales», se tuvieron en cuenta aspectos éticos y algunas técnicas aplicadas para la recolección de información y formas de análisis desde la complejidad, que a continuación se describen de manera general.
Algunas técnicas aplicadas para la recolección de información y formas de análisis desde la complejidad
Enseguida se presenta un esbozo de las técnicas de recolección de información y las formas de análisis utilizadas en la investigación desarrollada[11] y durante la génesis de este artículo, acordes con el tipo de investigación mixta y el método general llamado «proceso relacional analítico».
Técnicas de recolección de información utilizadas
En la investigación se utilizaron diferentes técnicas para recolectar información cualitativa; entre ellas: los grupos focales, la observación estructurada moderada, la no estructurada, y el trabajo de campo. Algunas de ellas se aplicaron al comienzo de la investigación, otras se emplearon como técnicas centrales para recoger la información, y las últimas fueron aprovechadas para complementar la construcción conjunta del conocimiento en torno a los aspectos de los asentamientos informales y espacios de transición.
Se tuvo en cuenta que los tipos de muestras que suelen utilizarse en las investigaciones cualitativas son las no probabilísticas o dirigidas, cuya finalidad no es la generalización en términos de probabilidad. Cabe destacar que las muestras recogidas no fueron solo de uso privativo de los estudios cualitativos; también fueron utilizadas para señalar resultados cuantitativos, dentro de un contexto de la información recogida. Por esta razón la investigación se la denominó como mixta. Con la ayuda de fundamentos teóricos conceptuales y documentos de soportes, se fortaleció el análisis investigativo con mayor atención, rigor y profundidad.
La recopilación de datos cualitativos se inició con criterio exploratorio, profundizando en los aspectos que los participantes o sujetos en general consideraron pertinentes. Con la ayuda de fundamentos teóricos conceptuales y documentos de soportes, se fortaleció el análisis investigativo con mayor atención, rigor y profundidad. De esta manera se obtuvieron nuevos esquemas metódicos en la recolección de datos cualitativos, haciendo énfasis en ideas predominantes, formas de razonamientos e inquietudes que marcaron la orientación del proceso investigativo.
La distribución de los grupos focales se hizo acorde con las siguientes unidades muestrales, aplicadas en los diferentes asentamientos o estudio de caso: representantes de planeación municipal; integrantes profesionales asesores de la Alcaldía Municipal; líderes de agrupaciones comunales, coordinadores de cuadras y otras actividades; e integrantes representantes de la comunidad en general que no hicieron parte a los conglomerados anteriores. Los participantes compartieron sus opiniones, unas convergentes entre ellos y otras no, en un ambiente que el moderador identificó y caracterizó, tomando nota sobre el debate y los testimonios de los miembros del grupo.
Análisis de los datos cualitativos recogidos
La información se estructuró acorde con la pertenencia a cinco temas previamente establecidos: complejidad, transdisciplinariedad, diálogo epistémico, niveles de realidad e incertidumbre, teniendo en cuenta observaciones y narraciones del investigador. Para su organización, se tuvo en cuenta una relación sistemática o relacional de cuatro aspectos: unidades, categorías, subcategorías, conclusiones.
Se describieron las experiencias de las personas estudiadas bajo su propia visión, conservando el lenguaje y las expresiones.
Se tuvo en cuenta el contexto que rodea los datos suministrados.
Se explicó en el informe el ambiente donde se recogieron los datos, las situaciones presentadas y las manifestaciones emergentes registradas.
Se establecieron relaciones entre los datos recogidos, el planteamiento del problema y los cinco ejes de análisis establecidos.
Se tuvieron en cuenta las impresiones, las percepciones, las sensaciones y las experiencias del investigador, además de las conclusiones parciales y generales dentro de cada asentamiento. También se realizaron comparaciones de resultados parciales y generales. Este proceso dio origen a objetivos de estrategias o propuestas para contribuir a la solución de la problemática planteada.
Los anteriores resultados sirvieron de base para continuar con el proceso de manera cuantitativa.
Algunas consideraciones respecto a la investigación cuantitativa
La investigación cuantitativa se caracteriza por ser secuencial y porque sus resultados, necesariamente, deben probarse. Este enfoque exige de manera rigurosa el orden en el proceso investigativo, pero lo más importante es que recurre a métodos estadísticos para analizar las conclusiones, expresadas en gráficos.
Método de muestreo probabilístico dirigido por conglomerado[12]aplicado a la investigación cuantitativa con ajustes cualitativos y articulados a la investigación mixta
En la selección de la muestra se tuvo en cuenta la unidad de análisis del proyecto de investigación, expresada en los asentamientos informales y espacios de transición de Mocoa y Villavicencio (por Colombia) y La Plata (por Argentina). Los integrantes del estudio se eligieron teniendo en cuenta un procedimiento probabilístico simple o estratificado y, luego, dentro de cada conglomerado se extrajeron las muestras, considerando que todos los elementos fueran susceptibles de haber sido escogidos.
El método de muestreo por conglomerado, aunque es de tipo cuantitativo, fue ajustado para darle un enfoque cualitativo, lo que le dio a la investigación el carácter de mixta. El proceso se sistematizó de la siguiente manera, en conjunto con los parámetros cualitativos:
Se definió la población objetivo, la cual incluyó a todos los actores relacionados con los estudios de caso seleccionados y los marcos muestrales.
Se delimitó la población de estudio de manera no probabilística, definiéndose el tamaño de la muestra deseada acorde con el número de integrantes del conglomerado.
Se definieron los marcos muestrales (antes señalados) que orientaron físicamente el tipo de población y la posibilidad de enumerarlos, según los estudios de caso identificados para la selección de la muestra.
Se evaluó el marco de muestreo para determinar si había o no falta de cobertura, cobertura excesiva, múltiple cobertura y la agrupación.
Se identificó un marco de muestreo similar en los siete sitios de estudio, según los grupos poblacionales seleccionados.
Se determinó el número de grupos focales, dividiendo el tamaño de la muestra por el número promedio estimado de elementos de la población en cada comunidad.
Se eligió el método no probabilístico para la selección de la muestra. De este modo se identificaron los casos que interesaron a los investigadores ya que permitían la presentación de información significativa para su análisis.
Se obtuvo la muestra significativa con la cual se trabajó para la recolección de datos y la producción del conocimiento.
Este muestreo ajustado como no probabilístico por conglomerados o racimo ayudó a crear un marco de muestreo[13] de las siete poblaciones en estudio ya que estas se encuentran bastante dispersas geográficamente: como se señaló, unos asentamientos correspondieron a Colombia, y otros, a Argentina. Los elementos de la población o subgrupos fueron seleccionados al azar teniendo en cuenta el marco de muestreo asignado o clúster en conformación, correspondiente a la nominación en cada zona geográfica. Asimismo, el hecho de haber utilizado diferentes fuentes y métodos de recolección permitió realizar una triangulación de datos.
Breve descripción de la forma de análisis de los datos cuantitativos recogidos y transformados desde la información cualitativa
Los datos recogidos se resumieron acorde con la clasificación del marco muestral identificado en cada estudio de caso, transferido con criterios de similitud entre todos ellos. Las preguntas, las categorías, las subcategorías y demás se codificaron y se prepararon para estudiarlas. Este análisis se realizó confrontando los hallazgos de la investigación con el marco teórico, sin desconocer la confiabilidad y la validez del instrumento seleccionado para aplicarlo en los casos de estudio a través de grupos focales.
De igual manera, se realizó un análisis estadístico descriptivo de acuerdo con las frecuencias encontradas de cada variable o categoría de estudio para triangularlas con el análisis elaborado durante el proceso de la investigación cualitativa. La reflexión posterior se hizo acorde con el problema y la hipótesis planteada, se establecieron relaciones de los resultados con otras disciplinas o circunstancias contextualizadas y se organizaron los resultados para presentarlos en diferentes ambientes interesados en dichos hallazgos.
La investigación con enfoque mixto
Como se puede ver, este estudio permitió integrar de forma sistemática los métodos cuantitativo y cualitativo con el fin de proporcionar un análisis, unos resultados y unas conclusiones completas. Así, se partió de una recolección de datos cualitativos, que sirvieron de base para realizar una exploración inicial. Posteriormente, y de manera secuencial, se procedió a cuantificar los resultados, lo que dio pie a un ejercicio cuantitativo. De este modo se configuró un diseño exploratorio secuencial derivativo[14] (Hernández et al., 2010).
Este proceso de investigación se utilizó para probar elementos de un enfoque de complejidad aplicado en los estudios de caso, con intenciones de generalizarlos en diferentes sitios organizados por asentamientos informales y espacios de transición.
Técnica aplicada para la recolección de la información en la investigación mixta
En forma general, se combinaron las técnicas de investigación cualitativa y cuantitativa con el fin de resolver el problema. Tal como se indicó, en una primera instancia, se le dio prioridad a la aproximación cualitativa para iniciar el proceso de recolección de información de manera acorde con los ejes temáticos establecidos para luego terminar en lo cuantitativo. Así, este método híbrido combinó estrategias como la muestra por conglomerado, la estratificada y la guiada por propósitos establecidos[15].
En síntesis, la investigación mixta permitió adoptar técnicas probabilísticas (estadísticas) y no probabilísticas guiadas por un propósito para ubicar y seleccionar la muestra, de acuerdo con el planteamiento del problema. Con esta base, se recogieron datos relacionados con manifestaciones emergentes, preguntas abiertas, interpretaciones de categorías, subcategorías e indicadores. El método de recolección de datos en forma general fue a través de los grupos focales, la observación estructurada moderada, la no estructurada, y el trabajo de campo.
Tipos de análisis utilizados en la investigación mixta
Para este trabajo en particular se optó por llevar a cabo un procedimiento de investigación crítica, contrastando hipótesis y formulando preguntas relevantes. En esa misma línea, los procesos evaluativos, más que medir, buscaron ante todo cuestionar lo evidente, relacionar, clasificar y ordenar la información hasta el punto de considerar lo que falta por conocer, para plantear posteriormente la continuación del estudio.
Asimismo, se tuvo en cuenta la importancia de la investigación mixta aplicada en este trabajo debido a su potencial para triangular, complementar, reducir la incertidumbre, contextualizar el estudio, entre otros aspectos. Los datos se analizaron, por tanto, mediante procedimientos estandarizados y triangulaciones cualitativas y cuantitativas, referidas estas últimas al manejo de estadísticas descriptivas para la evaluación, la codificación temática y la combinación de las técnicas e interpretación de resultados.
El análisis de datos se centró primero en un diseño de recolección de datos concurrentes[16] para dar paso a las triangulaciones previstas con información cualitativa y cuantitativa como ejercicio complementario, contextualizado y descriptivo de frecuencias. De este modo se pudo llegar a relacionar y comparar los datos cualitativos y cuantitativos. El proceso también permitió cuantificar los datos cualitativos.
Finalmente, con base en los análisis cualitativos y cuantitativos a través de los métodos utilizados, se obtuvieron meta inferencias consistentes, congruentes entre sí y con los resultados del análisis de los datos.
DECLARACIÓN DE ASPECTOS ÉTICOS
En los siete asentamientos informales estudiados, los instrumentos de recolección de información contaron con el consentimiento de las comunidades, manifiesto por parte de los líderes, presidentes de juntas de acción comunal y demás personal que participaron en el estudio. De esta forma también se hicieron explícitos los permisos necesarios. Asimismo, se garantizó el cumplimiento de los principios éticos establecidos en el Convenio 169 de la Organización Internacional del Trabajo (OIT) (2014), el cual se refiere fundamentalmente al derecho de los pueblos indígenas a mantener y fortalecer sus culturas, formas de vida e instituciones propias, así como a participar de manera efectiva en las decisiones que les afectan.
De igual manera se pactó el compromiso de mantener el principio de responsabilidad relacionado con la información recogida, salvaguardándola para ser solo utilizada en el proceso investigativo y no causar daños a las comunidades intervenidas y al medio ambiente. En ese mismo sentido, se les prometió a los participantes darles acceso a los resultados del estudio.
En el caso de Colombia, a los asentamientos vinculados al estudio se les citaron sus derechos explícitos en la Ley 1581 de 2012. En forma similar, en las comunidades de La Plata, se citaron el tercer párrafo del artículo 43 de la Constitución argentina, la Ley 25.326, de protección de los datos personales, y el Decreto Reglamentario 1558/2021, que reconocen y garantizan los derechos de los participantes como titulares de datos personales.
Con base en los anteriores soportes y lineamientos éticos, reforzados por la posición ética asumida por la Universidad La Gran Colombia (2021), se evitó atentar contra las personas, las comunidades y sus modos de vida intervenidas como objetos, sujetos y contexto de la investigación.
RESULTADOS
Uno de los principales resultados del trabajo planteado está relacionado con la pregunta formulada en la introducción de este artículo: ¿por qué es importante el estudio de los asentamientos informales y espacios de transición desde la complejidad, la transdisciplinariedad, la incertidumbre multisistémica y el diálogo epistémico? La respuesta en este caso se asocia con el desconocimiento o desinterés por incluir la incertidumbre en los estudios urbanos, y especialmente en los relacionados con los asentamientos informales, una omisión que se oculta detrás de procesos metodológicos lineales y axiomáticos y que conduce a tomar acciones erradas, sobre todo si se tiene en cuenta que «el conocimiento de la incertidumbre no solo conduce a la duda sino también a la estrategia» (Morin, 1986, p. 243), que permitirá probablemente superar este desafío. Por lo tanto, los urbanistas deben incluir la incertidumbre en el proceso de diseño y ordenamiento territorial.
Estas reflexiones destacan entonces la importancia de incluir la incertidumbre en los estudios de disciplinas, de lo emergente, los sentimientos, lo sistémico y otros temas complejos no descomponibles que se relacionan con la vida y la naturaleza en general. Esto incluye, por tanto, directa o indirectamente, a los asentamientos informales y las áreas de transición, que hasta el momento han sido muy poco tenidos en cuenta o se han analizado de manera aislada.
Con base en lo planteado en torno a la incertidumbre y teniendo como contexto la investigación desarrollada de donde se deriva este artículo, se resaltan en forma general algunos resultados relacionados con la siguiente pregunta: ¿cuáles serían los criterios generales para la formulación de un método y una transformación territorial en los asentamientos informales desde la complejidad?
Para construir un método que aborde los asentamientos informales y los espacios de transición, se consideró necesario seguir revisando literatura complementaria al respecto, compilar experiencias vividas y pasar de estudios de caso a procesos probabilísticos o mixtos según lo experimentado en siete asentamientos informales: dos en Mocoa, Putumayo, Colombia; dos en Villavicencio, Casanare, Colombia; y tres en La Plata, en Argentina. Así, con base en los principios generales planteados en este artículo (figura 4), se pueden presentar algunos avances para responder a esta segunda inquietud.
La respuesta se enmarcó en el enfoque de complejidad y los principios transdisciplinarios como búsqueda de nuevos procesos asociados a lo emergente y a la producción de conocimiento y, principalmente, de métodos articuladores, según las condiciones presentadas por el objeto de estudio. En esa medida, un primer hallazgo que se puede destacar es que, de hecho, no existe un método único que lleve a resultados determinantes; más bien, es necesario generar distintas estrategias según el tipo de asentamiento informal en estudio. Aun así, se pueden hacer recortes en este abordaje desde el pensamiento complejo para trabajar algunos lineamientos generales que sirvan de punto de partida para estudiar los asentamientos informales y los espacios de transición.
Un segundo resultado es el mapa conceptual elaborado como enfoque preliminar, llamado «proceso relacional analítico» (figura 4), sobre la base de tres pilares: la complejidad, la transdisciplinariedad y el diálogo epistémico. Sin embargo, en la indagación realizada dentro de los siete asentamientos estudiados se identificaron cinco criterios generales adicionales a los dos establecidos desde el principio. Ellos no son camisa de fuerza, pero sí se pueden constituir en un referente para seguir trabajando en la búsqueda de procesos o métodos para investigar fenómenos sociales de esta naturaleza. Tales criterios son:
Mantener el enfoque de complejidad como compromiso del investigador, de manera que se resalten algunos principios y orientaciones generales, ya que es uno de los aspectos prescindibles de la investigación. En este punto se pueden generar intervenciones de diseño o planeación urbana adaptativa.
Propiciar el desarrollo investigativo tomando como eje transversal, por lo menos, una disciplina o la interacción de varias asociadas a las ciencias sociales o a las ciencias naturales. El objetivo es que la vida y el ser humano hagan presencia dentro de los enfoques multidimensionales, multisistémicos, multirreferencial y transdimensional para generar así una intervención transdisciplinar.
Entablar un diálogo territorial donde interactúen las apreciaciones de los asentamientos informales y los espacios de transición dentro de contextos de sistemas complejos o no descomponibles, revisando constantemente las condiciones que se plantean en el tetragrama de Edgar Morin (el desorden, la interacción, el orden y la organización). Este criterio permite generar una intervención autoecoorganizativa.
Seleccionar tipos de muestras con valores investigativos mixtos, que permitan realizar triangulaciones cualitativas y cuantitativas. De este modo se posibilita una intervención tripartita, combinando lo científico, lo unitax/multiplex[17] y lo sistémico.
Graficar esquemas metodológicos relacionados con la recolección de información cualitativa y cuantitativa, haciendo énfasis en ideas predominantes, formas de razonamiento e inquietudes emergentes derivadas de las dinámicas presentadas durante la obtención de datos hasta la solución territorial participativa. Con esto se facilita una intervención física o virtual expresada en la secuencialidad gráfica del espacio intervenido desde sus primeras impresiones hasta la construcción e identificación de nuevas espacialidades.
Con relación a la transformación del territorio, se pueden dar cuatro tipos de transformaciones multisistémicas con diferentes niveles de incertidumbre:
Tener en cuenta las relaciones desterritorializadas, donde las escalas del territorio son virtuales y existen transformaciones en otras dimensiones en las cuales se puede incursionar con otros métodos, reconociendo la incertidumbre multisistémica virtual y la conformación de redes de comunicación en clústeres relacionados entre sí y en diferentes escalas.
Reconocer la presencia de relaciones hologramáticas, ya que permite identificar en los asentamientos informales relaciones teleológicas[18] de incertidumbres. Para esto, es preciso tener en cuenta que en los análisis de los asentamientos informales y los espacios de transición lo micro contempla características y relaciones con lo macro y viceversa porque se responde a las transformaciones del territorio teniendo en cuenta el unitax/multiplex, donde se interrelaciona la unidad con el contexto y viceversa. De este modo se identifican aquellos procesos adaptativos en espacios y tiempos relacionados y con posibilidad de transformaciones constantes o emergentes.
Poner en práctica el principio de recursividad, previendo que, aunque se disminuya la incertidumbre territorial, esta seguirá creciendo, no solo desde el inicio de la intervención, sino también después, ya con otros nuevos puntos de partida, con dinámicas de transformación social autoorganizativas, con presencia del efecto bucle y con la disposición de seguir trabajando a partir del nivel superior de conocimiento alcanzado.
Generar relaciones dialógicas en el territorio a través de las transformaciones desarrolladas en el lugar. En este sentido, el reconocimiento temporal y espacial debe ser un punto de partida, como contexto del diálogo continuo entre diferentes actores, lo que facilitará en cada momento la presencia de nuevos enfoques y posibles transformaciones adaptativas, multifuncionales, multirreferencial, multisistémicas y transdimensional. De igual forma se permitirá, además, diluir por un momento la incertidumbre con base en el reconocimiento temporal de las verdades relativas alcanzadas a través del intercambio entre los distintos participantes del reconocimiento de los territorios analizados.
Otro hallazgo de la presente investigación es que asumir la incertidumbre en los asentamientos humanos y los espacios de transición supone un cambio básico en nuestra forma de estudiar los asentamientos informales. En este caso, se pasa de un conocimiento teóricamente exacto, contestatario, lineal, determinista y segregacionista a uno basado sobre todo en la lógica de la complejidad, que incluye sus principios, relaciones, cientificidad, el método y lo transdisciplinar, entre otros aspectos.
Aunque haya la posibilidad de proponer certezas en las soluciones de los problemas dentro de los asentamientos informales y los espacios de transición, es imposible teóricamente superar algún día un cierto nivel de error. Así lo sugiere la visión recursivista del pensamiento complejo, donde se considera al resultado como un producto y a la vez el inicio de un proceso que señala todo un recorrido en forma de bucle. Por lo tanto, a medida que se disminuye cada vez más el nivel de incertidumbre, al mismo tiempo se aumenta con la aparición de nuevas realidades.
Ahora bien, a propósito de algunos vacíos encontrados en la revisión de literatura, se puede aprovechar la oportunidad para recordar a Prigogine (2023), quien asegura que reconocer la complejidad, encontrar las herramientas para describirla y generar una relectura dentro de estos lineamientos de complejidad de las relaciones cambiantes del hombre con el medio ambiente son problemas de alta significación en nuestra época. En este orden de ideas, si la incertidumbre está implícita en la complejidad, ella no deja de ser crucial para su estudio en nuestros territorios.
En definitiva, puede afirmarse que la incertidumbre en los territorios mencionados es infinita, no tanto por la disminución paulatina de probabilidades en un mismo nivel de realidad, sino porque también aumenta cada vez más, según el campo o territorio o nivel de realidad al cual se haga referencia. Esta es una dimensión que se debe ir develando para iniciar nuevos estudios, relaciones y un sinnúmero de resultados.
DISCUSIÓN
Con base en lo planteado hasta aquí, es posible considerar que la discusión no se plantea en relación con la importancia o no del estudio de los asentamientos informales, que por su impacto y trascendencia en la vida humana a nivel mundial se considera de suma importancia. Tampoco se contempla en este punto el problema del método en el objeto de estudio, un tema que requiere un mayor espacio de reflexión si tenemos en cuenta que los resultados están matizados por estudios de caso, los cuales no son determinantes, aunque influyen en el análisis.
De cualquier forma, tanto el método como la transformación territorial en los asentamientos informales están permeados por connotaciones especiales referidas a la transdisciplinariedad y a la incertidumbre en dichos territorios. Esta aproximación cuestiona el planteamiento cientificista, lineal, repetitivo y descontextualizado de poblaciones con un carácter sociocultural establecido y con procesos de transformación continuo, que pretende dar solución a los problemas de un método y proponer formas de intervención en los asentamientos informales y áreas de transición, desconociendo, quizá por el afán reduccionista, que se debe dar solución a una problemática existente desde hace varios siglos con resultados, hasta el momento, muy poco satisfactorios. Situaciones que van a impactar a las preguntas planteadas en este artículo.
En otras palabras, los dos aspectos referenciados, transdisciplinariedad e incertidumbre, asociados con el pensamiento complejo, se enfrentan al conocimiento volátil de las soluciones inconclusas, unidisciplinarias o multidisciplinarias, acumuladas y transformadas según intereses ajenos a quienes habitan un territorio constantemente a través del tiempo, con metodologías y criterios inadecuados a las exigencias de una comunidad.
El abordaje desde la complejidad supuso plantear algunas discusiones. Por ejemplo, en términos de transdisciplinariedad, se identificaron orientaciones diferenciables por su contexto y priorización. Se encuentra el caso de Max-Neef (2004) y Nicolescu (1994), que, si bien presentan grandes semejanzas en sus posturas, exponen visiones distintas cuando hablan del desarrollo de la transdisciplinariedad.
Por una parte, Max-Neef (2004) dice que la transdisciplinariedad no ha tenido gran desarrollo por culpa de las universidades, ya que la mayoría de estas instituciones orientan las intervenciones en el ámbito de los asentamientos informales y los procesos metodológicos hacia la combinación de componentes de los niveles inferiores, centrándose muchas veces en los trabajos interdisciplinares, multidisciplinares, disciplinares u otras formas, pero poco en la transdisciplinariedad.
Sin embargo, Morin (2015) se opone indirectamente a Max-Neef y a todos aquellos que creen que existe una sola realidad, así como a quienes no establecen la relación sistémica del objeto de estudio, el sujeto y el contexto, lo que da como resultado soluciones habitacionales y procesos metodológicos repetitivos para todo tipo de conglomeración sociocultural. Cuestiona así todos los pensamientos que consideran la existencia de una sola verdad, bien sea la del diseñador, la del empresario, la del constructor o la del intelectual, entre otras; o a quienes asumen que las manifestaciones socioculturales y sus aspiraciones son las mismas en todas las espacialidades territoriales; también, a quienes identifican la necesidad de realizar una nueva vida con procesos propios y ajenos al pensamiento complejo y en desacuerdo con el principio de la lógica del tercero excluido.
De igual forma, Morin se contrapone a pensadores con criterios de complejidad, pero con interpretaciones diferentes, como Kockelmans, quien ve a la transdisciplinariedad como una forma de comprender la integración y la necesidad de una concepción común del mundo, aunque no se pronuncia explícitamente sobre las verdades multidimensionales de una supuesta realidad.
Nicolescu (1994), por su parte, considera que la transdisciplinariedad, asumida como el método de la complejidad, debe preocuparse más por la elaboración de una nueva filosofía de la naturaleza ya que es allí donde todos los diálogos complejos llegan a concurrir directa o indirectamente. Por tanto, debe ser el escenario fundamental para las interacciones de las diferentes disciplinas, modalidades y todos los campos del conocimiento, incluyendo la transdisciplinariedad. Además, centra su atención en tratar de trascender sobre las disciplinas, para producir un nuevo conocimiento que permita construir métodos y criterios de intervención territoriales ajustados a su contexto y a los sujetos que intervengan en el proceso de transformación del territorio, sin poner fin a los enfoques disciplinarios.
Ahora bien, el planteamiento de Nicolescu es contrario a lo que dicen Sotolongo y Delgado (2006), quienes, cabe recordar, consideran que la transdisciplinariedad pone fin al enfoque disciplinario. Sin embargo, a pesar de que cada vez más se amplían las fronteras disciplinarias y se reafirman sus territorios, a su vez empiezan a surgir otros espacios desterritorializados, lo que puede significar que la disciplinariedad, de hecho, no toca fin, sino más bien se expande con la presencia del acto transdisciplinario. De esta forma la atención se centra en la complejidad y se reconocen muy poco los niveles de la realidad, aunque existen de manera implícita en el proceso utilizado para su trascendencia.
Lanz (2010), entretanto, afirma que la transdisciplinariedad hace parte de procesos de producción del conocimiento compartido sobre campos problemáticos, lo que obliga al investigador a profundizar sobre el tema tratado. Esta es una postura más clara que la de autores como Carrizo et al. (2004), quienes no son claros sobre la actitud transdisciplinaria adoptada en la producción de conocimiento, con especial énfasis en el vínculo complejo entre observador y realidad examinada, dejando de lado el contexto, y no profundizan con respecto a los niveles de realidad. También se puede contrastar la teoría de Thompson (2004), que sostiene que la transdisciplinariedad es una ciencia, con la de otros autores como el mismo Morin, quienes dicen que esta es más bien un método cercano a la complejidad.
No obstante, la mayor contradicción que se presenta en este artículo se da en relación con lo que postulan Köppen et al. (2005), quienes afirman que la interacción de varias disciplinas e interdisciplinas, aplicadas al método y a los procesos de transformación en los asentamientos informales, puede presentar toda una gama de posibilidades de diseño dentro de ellas y entre ellas. Así se constituyen acciones que, en casos extremos, pueden llegar a ser multidisciplinares y transdisciplinares. Esta posición no es compatible con la de la mayoría de los autores referenciados aquí, pues estos realizan un esfuerzo por definir la transdisciplinariedad como el proceso que trasciende lo disciplinar y lo interdisciplinar ya que cualquier intervención realizada en las poblaciones en asentamientos informales estrictamente con esos enfoques no logra abordar o reconocer situaciones humanas como la incertidumbre, que existe en los estudios transdisciplinarios y otras manifestaciones sensitivas que se ocultan en los procesos de transformación territorial.
Según Köppen et al. (2005), la transdisciplina penetra el sistema entero de la ciencia y, al eliminar la fragmentación arbitraria, lleva a la búsqueda ya no de leyes particulares de la física, la biología o la sociedad, sino de leyes de la naturaleza, las cuales son infinitas y viven ocultas para ser develadas por el investigador. Por tanto, los planteamientos arquitectónicos, urbanísticos, de planeación urbana y el método para abordar estos estudios de asentamientos humanos deben replantearse. Además, dicen los mismos autores, a pesar de que la transdisciplina suena bien, en la práctica no funciona: nadie sabe cómo hacer que las barreras entre las disciplinas desaparezcan, asumiendo que siempre existirán dichos obstáculos.
Otro autor que aborda la transdisciplinariedad es Motta (2002), quien la considera una actitud que implica un cambio espiritual equivalente a una conversión del alma. Su postura se opone entonces a las dinámicas de articulación de disciplinas y a la dinámica educativa que se viene dando en las universidades contemporáneas, referidas a la producción del conocimiento lineal y ajustado a la ciencia clásica. Asimismo, aunque en la complejidad y en la transdisciplinariedad se hable de niveles de realidades, en la Carta de la transdisciplinariedad (Congreso Mundial de Transdisciplinariedad, 1994) se considera que parte de una realidad y verdad incompleta en proceso de evolución constante.
En los anteriores apartes se pudieron identificar diferentes planteamientos en relación con la transdisciplinariedad: unos contradictorios, otros complementarios, y algunos con intenciones de unir conocimiento. Sin embargo, no nos referimos a la producción puntual de las intervenciones en asentamientos informales y a los métodos utilizados porque se considera, en este caso, que el problema es estructural y de teoría del conocimiento.
Por otro lado, con relación la incertidumbre, los textos analizados, aplicados a la medición de la pobreza, proponen en general enfoques más flexibles y multidimensionales para abordar este fenómeno complejo. De todos modos, también se pudieron identificar situaciones interpretativas, que muestran con claridad relaciones conceptuales y visiones diferentes.
Algunos autores, como Canevari (2019), Silva (2005) y Llosa et al. (2020), asumen la incertidumbre como una herramienta metodológica. Sus propuestas enfatizan en aprovechar la situación de incertidumbre para realizar un análisis crítico de la situación que se pueda vivir en los asentamientos humanos y en sus espacios de transición. De esta forma, la incertidumbre se concibe como elemento multisistémico, presente en diferentes escalas de los sistemas relacionados con asentamientos informales y los espacios de transición y en las diversas maneras de abordar el problema planteado en este artículo, asociado con el método y la transformación del territorio desde la complejidad, la transdisciplinariedad y la incertidumbre.
Además, estos autores prefieren aplicar el estudio de la incertidumbre en procesos comparativos entre los trabajadores pobres y población de desempleo. Se reconoce entonces que estas posiciones dejan de lado la aplicación de instrumentos para la valoración o interpretación sobre la situación de incertidumbre en estas poblaciones, quedándose en un nivel de análisis crítico a partir de lo que se pueda visualizar.
Otro estudioso sobre la incertidumbre es Chiappero (2006), quien utiliza el enfoque unidimensional del ingreso, así como el multidimensional, y aplica la teoría de conjuntos borrosos[19] para medir el nivel de incertidumbre de la pobreza en el contexto italiano y en el suizo a través de Miceli (2006). En este caso, si bien se observa el uso de un modelo, se desconocen las particularidades de cada situación presentada en los territorios de estudio.
También llama la atención en este campo la propuesta de Nieto (2006), que utiliza la incertidumbre para garantizar la forma de convivir, crecer y desarrollarse en la inestabilidad y en la incertidumbre hacia la complejidad. Mediante esta estrategia, entonces, se le da paso a un proceso habitacional adaptativo disponible para responder de manera resiliente a los cambios que se puedan presentar por situaciones inesperadas.
Finalmente, se encuentran algunos enfoques relacionados con lo sistémico que conciben el estudio de la incertidumbre asociado con los asentamientos informales y los espacios de transición como un proceso de manejo de escalas territoriales en completa relación, para articular las intervenciones y no segmentar al territorio. Para ese fin, resultan útiles los planteamientos de Fernández (2022), que se refieren al urbanismo sistémico y a la complejidad urbana.
Por tanto, es preciso discutir si la incertidumbre se debe tener en cuenta para realizar análisis críticos de manera comparativa o individual; si conviene poner en práctica teorías de conjunto borroso en cualquier situación territorial para disminuir la incertidumbre; si es necesario fomentar una nueva forma de vida enmarcada dentro de procesos de planeación adaptativos; o si hay que contemplar la incertidumbre para establecer relaciones escalares y sistémicas que contribuyan a la proyección territorial del sitio de estudio. De hecho, podría requerirse la unión de todas estas estrategias.
CONCLUSIONES
Nos encontramos frente a un escenario disperso e influenciado por intereses particulares o económicos. También, con espacios fragmentados, que manosean términos y conceptos sin dejar claros los elementos clave o principios del pensamiento complejo. Luego, para realizar un estudio relacionado con asentamientos informales y espacios de transición, la planeación y el urbanismo complejo, se hace necesario, por lo menos, identificar algunos principios de complejidad en el estudio.
Lo complejo
Es preciso tener en cuenta las categorías integradoras que puedan surgir al unir o analizar los asentamientos informales como parte de un mismo territorio llamado ciudad. Al mismo tiempo, es necesario hacer referencia a aquellos principios de complejidad reconocibles y no reconocibles, considerando sobre todo que estos últimos, como la intuición, las sensaciones y lo inmaterial, se sabe que existen, pero no se logran observar.
También es clave tener en cuenta que los principios de complejidad, al encontrarse integrados a los aspectos apropiables, generan una red de conocimientos infinitos o hasta donde el investigador pueda establecer sus propios límites. En esa medida, es fundamental reconocer lo sistémico, lo científico del conocimiento y el método particular, según el objeto de estudio que se aborda.
El diálogo epistémico
Se reconoce la importancia de articular el asentamiento informal y los espacios de transición con sus contextos inmediato y mediato. De esta manera se pueden lograr acciones multisistémicas para valorar las cualidades del objeto de estudio en función de un mismo fin, como es la ciudad. Al evaluar las escalas territoriales articuladas de manera tal que se relacionen diferentes sistemas, en el enfoque que se denomina multisistémico es posible propiciar diálogos territoriales integradores dentro de ambientes que, quizá, se encuentren desintegrados.
La transdisciplinariedad
Se debe lograr transcender el conocimiento existente sobre las respuestas de ordenamiento territorial o construcción del hábitat, a partir de un enfoque inicial disciplinar o interdisciplinar, según categorías de estudio previamente seleccionadas o de acuerdo con la necesidad emergente de otros componentes. En este sentido, es necesario tener en cuenta que por lo menos una de estas categorías elegidas debe atravesar a las otras para completar de esa manera el método integrador acorde con el objeto, el sujeto y el contexto por intervenir.
Se resalta que lo transdisciplinario no es opuesto a lo disciplinar y a lo interdisciplinar, sino complementario en la búsqueda de la producción de un nuevo conocimiento y de reconocer marcos comprensivos del mundo. Esto puede orientar la formulación de soluciones frente a problemáticas integrales e inclusivas presentes en poblaciones que habitan asentamientos informales y áreas de transición. Sin embargo, quedaría un alto nivel de incertidumbre o de posibilidad probabilística si se reconocen las limitaciones de producción del conocimiento cuando los investigadores asumen la praxis de desarrollar proyectos con enfoques de complejidad.
Con base en las apreciaciones de los diferentes autores referenciados en este texto, se asume el concepto de transdisciplinariedad como el proceso mediante el cual se produce un conocimiento a través de disciplinas o resultados interdisciplinarios, dentro de un contexto de complejidad, de inclusión y de reconocimiento de diferentes realidades en espacios multisistémicos, multidimensionales, multirreferencial y transdimensional. En este escenario, las disciplinas e interdisciplinas pueden interactuar consigo mismo o con otras, reconociendo la vinculación sistémica del sujeto, el objeto y el contexto como manifestaciones de integración unitax/multiplex.
A su vez, la aproximación transdisciplinar debe verificar, además, el tetragrama desorden, orden, interacciones y organización como parte identificable en la generación del conocimiento que pasa fronteras establecidas hasta el momento y amplía el saber disciplinar e interdisciplinar. De tal forma, los resultados pueden constituir manifestaciones o conocimientos complementarios a los avances científico-disciplinares o interdisciplinares.
Para lograr lo anterior, se requiere pensar en la transdisciplinariedad como el epicentro de la complejidad y el diálogo epistémico que surge en el escenario de los asentamientos informales, vistos como sistema complejo. Se trata, en definitiva, de un enfoque que pretende encontrar nuevas formas de acercamiento a este problema milenario de la informalidad del hábitat a través de manifestaciones emergentes de una comunidad de seres humanos que mira hacia un futuro incierto.
La incertidumbre
En los asentamientos informales y los espacios de transición es necesario reconocer la mayor o menor probabilidad de certeza sobre la visión futura del territorio. Con ese fin, se pueden aplicar ciertas estrategias investigativas que permiten identificar los soportes o fundamentos de la visión que tiene una comunidad sobre el desarrollo de su hábitat dentro de un contexto identificado, referenciado e imaginado, con lo cual se perfecciona el método para abordar el objeto de estudio.
Con base en lo anterior, se enfatiza en la conclusión de que la acción transdisciplinaria puede romper con los procesos continuos y tradicionales en las soluciones habitacionales presentadas en los asentamientos informales y los espacios de transición. Las intervenciones de esta clase logran unir lo formal con lo informal, reconociendo los valores de esta última dimensión, hasta el punto de poder generar diseños urbanos arquitectónicos con base en el urbanismo emergente, a la vez que se disminuye la incertidumbre en los asentamientos humanos y en la construcción social del hábitat acorde con procesos adaptativos, resilientes y sustentables.
Aun así, cabe reconocer que la comprensión y la aplicación de un enfoque de complejidad en los asentamientos informales y los espacios de transición son ilimitadas, lo que genera también infinitos resultados y aplicaciones. Esto supone una oportunidad para las disciplinas de expandirse y no de desaparecer; de reconocer otras formas de develar el conocimiento ya existente a otro nivel y de obtener algunas aproximaciones de saberes relacionados con diferentes objetos de estudio disciplinarios, multidisciplinarios o interdisciplinarios, estableciendo sus propios protocolos de abordaje del conocimiento en búsqueda de la ampliación de este.
También se resalta que los proyectos de investigación abordados desde la transdisciplinariedad deben orientarse más a tener en cuenta megaconceptos como el de «naturaleza» en vez de ser referidos específicamente a lo físico, a lo económico, a lo social, etc. Ahora, si se asume este sesgo por razones metodológicas, es necesario entonces prever espacios de integración y entendimiento del fenómeno estudiado en su esencia natural, donde se identifiquen situaciones de interacción, desorden y organización de las comunidades.
De igual manera, se observa que la no vinculación de la incertidumbre en los procesos de articulación territorial de los asentamientos informales limita la producción del conocimiento inventivo y creativo sobre las áreas a intervenir. Asimismo, esta omisión desaprovecha los valores emergentes del lugar de estudio, reduce los procesos autoevaluativos de los sujetos participantes y considera como única solución propuestas deterministas. Además, se hace necesario precisar sobre el tipo de incertidumbre que podemos encontrar en estos espacios de transición, identificando posibles formas y procesos de transformación territorial, y configurando espacios con el potencial de contribuir a la disminución de la incertidumbre multisistémica en los territorios intervenidos.
DECLARACIÓN SOBRE CONFLICTOS DE INTERÉS
El autor declara que la investigación desarrollada y asociada a este artículo no estuvo, en ningún momento de sus etapas, impactada por personas o instituciones externas al equipo de investigación, ya que hubo suficiente libertad para el desarrollo de todo el proyecto realizado. Se respetó la autonomía, las condiciones éticas, la rigurosidad y la responsabilidad frente a las comunidades, sin arriesgar los resultados y conclusiones obtenidas.
AGRADECIMIENTOS
Se brindan los más sinceros agradecimientos a las comunidades del municipio de Mocoa; especialmente, a los asentamientos informales de yanacona (comunidad indígena) y al asentamiento Nueva Betania. También, a los asentamientos informales seleccionados en Villavicencio y en la ciudad de La Plata, Argentina, quienes con su transparencia, colaboración y disposición para proporcionarnos información e intercambiar formas etnográficas de su cultura permitieron entablar un diálogo de saberes con resultados muy significativos en la producción del conocimiento.
Nuestros agradecimientos a los investigadores de nuestra universidad y de otras instituciones universitarias, como la Multiversidad Mundo Real Edgar Morin, la Universidad Nacional de la Plata (Argentina) y la Universidad del Magdalena, quienes con sus investigadores, tutores, pares y colegas realizaron comentarios y aportes sobre el tema en mención, enriqueciendo este artículo para su publicación. De igual manera, nuestros agradecimientos se hacen extensivos hacia las directivas de la Universidad La Gran Colombia, quienes en todo momento apoyaron y siguen respaldando el proceso investigativo con enfoque de complejidad.
REFERENCIAS
Aquilué, J. I., & Ruiz, J. (2021). Ciudad, complejidad y cambio: fundamentos para el análisis de la incertidumbre en sistemas urbanos. Revista INVI, 36(101), 7-34. Obtenido de https://revistainvi.uchile.cl/index.php/INVI/article/view/63471
Bonil, J., Sanmartí, N., Tomás, C., & Pujol, R. M. (2004). Un nuevo marco para orientar respuestas a las dinámicas sociales: al paradigma de la complejidad. Investigación en la escuela(53), 5-19. Obtenido de https://revistascientificas.us.es/index.php/IE/article/view/7529/6660
Canevari, T. (2019). La fragilidad del orden urbano desde un asentamiento informal: representaciones de la ciudad y modos de organización. Question, 1(64), 1-27. doi:https://doi.org/10.24215/16696581e213
Carrizo, L., Espina, M., & Klein, J. (2004). Transdisciplinariedad y complejidad en el análisis social (Documento de debate No 70). Programa MOST.
Chiappero, E. (2006). Enfoque de capacidades y teoría de conjuntos difusos: cuestiones de descripción, agregación e inferencia. In Enfoque de conjuntos difusos para la medición multidimensional de la pobreza (pp. 93-113). Springer. doi:https://doi.org/10.1007/978-0-387-34251-1_6
Congreso Mundial de Transdisciplinariedad. (1994). Carta de la Transdisciplinariedad. Convento de Arrábida. Obtenido de https://www.filosofia.org/cod/c1994tra.htm
Cuesta, A. (2014). Ecotono Urbano: Introducción conceptual para la alternatividad al desarrollo urbano. Ediciones Unisalle.
Delgado, C. J. (2018). Asumir el desafío de la complejidad en la investigación. In C. J. Delgado (Ed.), Investigar desde el pensamiento complejo (pp. 11-30). Multiversidad Mundo Real Edgar Morin.
Fernández, J. (2022). Complejidad e incertidumbre en la ciudad actual. Hacia un nuevo modelo conceptual. Editorial Reverté.
Gonfiantini, V. (2018). Diálogos cosmovisivos y epistémicos. Del sujeto moderno al sujeto metacomplejo. In C. J. Delgado (Ed.), Investigar desde el pensamiento complejo (pp. 155-182). Multiversidad Mundo Real Edgar Morin.
Hernández, R., Fernández, C., & Baptista, P. (2010). Metodología de la investigación (5 ed.). McGraw-Hill Interamericana.
Jacobs, J. (2011). Vida y muerte de las grandes ciudades. Capitán Swing.
Köppen, E., Mansilla, R., & Miramontes, P. (2005). La interdisciplina desde la teoría de los sistemas complejos. Ciencias(79), 4-12. Obtenido de https://www.researchgate.net/publication/26459685_La_interdisciplina_desde_la_teoria_de_los_sistemas_complejos
Lanz, R. (2010). Diez preguntas sobre transdisciplina. RET. Revista de Estudios Transdisciplinario, 2(1), 11-21. Obtenido de https://www.redalyc.org/pdf/1792/179221238002.pdf
Ley 1581 de 2012. (2012, 17 de octubre). Senado de la República de Colombia. Diario oficial N.o 48587.
Ley 25.326 de 2000. (2000, 4 de octubre). Poder Legislativo Nacional. Boletín Oficial de la República Argentina.
Llosa, J. A., Menéndez, S., Agulló, E., Menéndez, S., Rodríguez, J., & Boada, J. (2020). Incertidumbre laboral, salud mental y apoyo social en trabajadores pobres. Revista Atheneadigital, 20(1), e-2178. doi:https://doi.org/10.5565/rev/athenea.2178
Maldonado, C. E. (2009). La complejidad es un problema, no una cosmovisión. Revista de Investigación, 9(12), 42-54. Obtenido de https://revistas.ucm.edu.co/index.php/revista/article/view/173
Martínez, E., & Esparza, L. (2021). Teorías de sistemas complejos: marco epistémico para abordar la complejidad socio ambiental. Intersticios Sociales(21), 373-398. doi:https://doi.org/10.55555/IS.21.316
Max-Neef, M. (2004). Fundamentos de la Transdisciplinariedad. Universidad Austral de Chile.
Miceli, J. E. (2006). La ciencia de las redes. REDES: Revista hispana para el análisis de redes sociales, 10, 1-12. Obtenido de https://raco.cat/index.php/Redes/article/view/40468
Molina, N. (2005). ¿Qué es el estado del arte? Ciencia y Tecnología para la salud Visual y Ocular, 3(5), 73-75. doi:https://doi.org/10.19052/sv.1666
Morin, E. (1984). Ciencia con consciencia. Anthropos, Editorial del Hombre. Retrieved from https://olimpiadadefilosofiaunt.wordpress.com/wp-content/uploads/2012/02/morin-1982-ciencia-con-conciencia.pdf
Morin, E. (1986). El método 3. El conocimiento del conocimiento. Cátedra.
Morin, E. (1992). El método 4. Las ideas. Cátedra.
Morin, E. (1999). Los siete saberes necesarios para la educación del futuro. UNESCO.
Morin, E. (2004). Introducción al pensamiento complejo. Gedisa.
Morin, E. (2015). Sobre la interdisciplinariedad (Boletín N.o 2). Centre International de Recherches et Etudes Transdisciplinaires (CIRET).
Motta, R. (2002). Complejidad, educación y transdisciplinariedad. Polis, 3, 1-20. Obtenido de https://journals.openedition.org/polis/7701
Nicolescu, B. (1994). La transdisciplinariedad. Manifiesto. Ediciones Du Rocher.
Nieto, R. (2006). El cambio y el sentido de lo irracional. Incertidumbre, complejidad y caos. Pontificia Universidad Javeriana.
Organización Internacional del Trabajo (OIT). (2014). Convenio núm. 169 de la OIT sobre pueblos indígenas y tribales. Declaración de las Naciones Unidas sobre los derechos de los pueblos indígenas. OIT. Obtenido de https://www.ilo.org/es/publications/convenio-num-169-de-la-oit-sobre-pueblos-indigenas-y-tribales-declaracion-0
Prigogine, I. (2023). El desorden creador y otros textos. Biblioteca Virtual Omegalfa. Obtenido de https://www.google.com/search?q=El+desorden+creador+y+otros+textos.+Biblioteca+Virtual%2C+OMEGALFA&rlz=1C1CHZN_esCO1001CO1001&oq=El+desorden+creador+y+otros+textos.+Biblioteca+Virtual%2C+OMEGALFA&gs_lcrp=EgZjaHJvbWUyBggAEEUYOdIBCDQwNzZqMGo0qAIAsAIB&source
Rebotier, J. (2012). La informalidad y su construcción. Entre indicador e instrumento, consideraciones metodológicas y epistemológicas. HAL Open Science. Obtenido de https://shs.hal.science/halshs-00719895/document
Silva, C. (2004). Estructuras Temporales e Incertidumbre. La Relocalización de los Asentamientos Transitorios. V Congreso Chileno de Antropología. Colegio de Antropólogos de Chile A. G, San Felipe, (pp. 404-412). Retrieved from https://www.aacademica.org/v.congreso.chileno.de.antropologia/54
Sotolongo, P., & Delgado, C. (2006). La complejidad y el diálogo transdisciplinario de saberes. In P. L. Sotolongo, & C. J. Delgado (Eds.), La revolución contemporánea del saber y la complejidad social: Hacia unas ciencias sociales de nuevo tipo (pp. 65-77). CLACSO. Retrieved from https://bibliotecavirtual.clacso.org.ar/ar/libros/campus/soto/Capitulo%20IV.pdf
Thompson, J. (2004). Transdisciplinariedad: Discurso, integración y evaluación. In L. Carrizo, M. Espina, & J. Klein (Eds.), Transdisciplinariedad y complejidad en el análisis social (Documento de debate No. 70) (pp. 30-45). Programa MOST.
Torres, L. C. (2018). La complejidad, ¿Paradigma, enfoque o realidad? In C. J. Delgado (Ed.), Investigar desde el pensamiento complejo (pp. 31-71). Multiversidad Mundo Real Edgar Morin.
Universidad La Gran Colombia. (2021). Política de Investigación, Desarrollo Tecnológico, Innovación y Creación Artística y Cultural. Obtenido de https://www.ugc.edu.co/sede/bogota/documentos/universidad/politicas-institucionales/investigacion-desarrollo-tecnologico-innovacion-y-creacion-artistica-y-cultural.pdf
Weaver, W. (2003). A Quarter Century in the Natural Sciences. In The Rockefeller Foundation Annual Report, 1958 (pp. 1-122). The Rockefeller Foundation. Retrieved from https://www.rockefellerfoundation.org/wp-content/uploads/Annual-Report-1958-1.pdf
Notas
Por otra parte, el método proviene del griego metha (más allá) y en griego moderno es simplemente odós (camino), que significa, literalmente, la forma o camino o procedimiento que utiliza la ciencia para construir conocimiento. Este concepto es más particular, exclusivo, específico, para abordar un tema. El investigador, con el método, identifica técnicas, estrategias y herramientas que debe emplear para completar el experimento o análisis y participa en la solución de problemas de investigación. Asimismo, el método ayuda a pensar por sí mismo para responder al desafío de la complejidad de los problemas. Por lo tanto, el fin del método es definir una estrategia frente a la situación planteada a partir de una discusión metodológica. El resultado de las acciones realizadas con método se denomina «resultado metódico».
Por su parte, la muestra guiada por propósitos establecidos se utiliza cuando se orienta por la búsqueda de conocimientos dependientes dentro de un grupo poblacional seleccionado.
Información adicional
Para citar este artículo: Cuesta-Beleño, A.C. (2025). Asentamientos informales y espacios de transición: criterios metódicos y de transformación territorial, desde la complejidad. Jangwa Pana, 24(2), e5706. doi: https://doi.org/10.21676/16574923.5706
Tipología: Artículo de investigación
Información adicional
redalyc-journal-id: 5880