Artículo Científico
Procedimiento para implementación del sistema de costos de la calidad en empresa cárnica cubana
Procedimiento para implementación del sistema de costos de la calidad en empresa cárnica cubana
ECA Sinergia, vol. 10, núm. 3, pp. 48-62, 2019
Universidad Técnica de Manabí

Recepción: 23 Enero 2019
Aprobación: 28 Agosto 2019
Resumen: El trabajo propone un procedimiento para la implementación del sistema de costos de la calidad en una empresa cárnica, herramienta útil en la detección de oportunidades de mejora en la eficiencia empresarial, y para facilitar la comunicación entre las áreas económica y productiva. En el proceso clave (elaboración de embutido), se identificaron los costos de fallos internos como la categoría de mayor incidencia. Con las acciones tecnológicas y organizativas ejecutadas se logró reducir los costos de la calidad, respecto a los costos totales de producción en 2,3%. La validez de la significación estadística en la disminución del índice de costos de fallos internos, permitió redefinirlo en un nuevo nivel. De esta forma se garantiza la búsqueda de reservas potenciales de mejora, y la continuidad de la estrategia del Sistema de costos de la calidad. Esta es una práctica de gestión que se enfoca en los procesos y responde a una necesidad de la industria alimentaria cubana.
Palabras clave: costos, mejora, proceso, gestión de la calidad, industria alimentaria.
Abstract: The work proposes a procedure for the implementation of the cost system of quality in a meat company. Useful tool in the detection of opportunities for improvement in business efficiency, and to facilitate communication between the economic and productive areas. In the key process (sausage production), internal failure costs were identified as the category with the highest incidence. With the technological and organizational actions carried out, it was possible to reduce the costs of quality, with respect to total production costs by 2.3%. The validity of the statistical significance in the reduction of the internal failure costs index allowed to redefine it in a new level. In this way, the search for potential reserves for improvement is guaranteed, as well as the continuity of the Quality Costs System strategy. Management practice in their processes that responds to a need of the Cuban food industry.
Keywords: costs, improvement, process, quality management, food industry.
INTRODUCCIÓN
El siglo XX marcó el comienzo de cambios bruscos en la panorámica económica internacional, en la que se hace necesario un mejoramiento constante de las empresas que les permita ser cada vez más competitivas. Por tal motivo, la eficiencia en la gestión de la calidad ya no constituye un factor más, sino que se ha convertido en uno de los principales, y dentro de estos, uno de los temas más debatidos por los especialistas es lo concerniente a la gestión de los costos de la calidad, (González- Reyes;L;Moreno-Pino;M, 2015) que tienen un papel importante en el proceso de mejora continua, con énfasis en la reducción de los costos de fallas en el proceso,(Castro-Jarquín;Pérez-Avilés, 2017) por lo que se constituyen en una destreza gerencial para el logro de resultados económicos y financieros, satisfactorios y estables. Es por ello que no se puede hablar de gestión de la calidad si no se conoce cuánto cuestan los esfuerzos para implementarla, mantenerla y mejorarla (González-Reyes;Moreno- Pino, 2015).
Lim et al (2014) refieren que, el control y la mejora de la calidad son dos componentes interconectados de gran impacto en la satisfacción del cliente en la industria alimentaria. El continuo rechazo de productos terminados, la separación de productos y retiro de productos tienen serias implicaciones financieras, que ponen en riesgo la imagen de la empresa y la confianza pública (Edith y Ochubiojo, 2012). En este sentido el peldaño más bajo en la escala del control de calidad de los alimentos es el uso de los mecanismos de inspección. La detección de fallas o defectos al final de la línea producción es, como planteaba Deming (1986), una costosa técnica de control de calidad ya que los productos defectuosos se identifican demasiado tarde en el proceso. Sin embargo, Lim et al (2015) plantea que en la mayoría de las empresas de la industria alimentaria no reconocen el hecho de que se necesitan cambios en sus prácticas de gestión de procesos, por lo tanto, se ve como una industria conservadora con relación a la mejora de la calidad. (Hubbard, 2003; Paiva, 2013).
Existen muchas actividades en la práctica contable que son diferentes de una empresa a otra. Las diferencias están dadas por la libertad de los contables dentro de los “principios contables generalmente aceptados”. Sin embargo, en el diseño de los sistemas contables de las empresas no se contempla la identificación de los costos de calidad. Razones por las cuales la alta gerencia es sensible a los costos globales de la producción, y no a los de calidad (Campenella, 1992).
El cálculo de los costos debe ser un ejercicio de grupo. Los contadores garantizan a los técnicos y las personas de aseguramiento de la calidad, no conscientes con el verdadero significado o la dependencia relativa de ciertas cifras a los costos, obviar algunos costos ocultos. Sin embargo, como precisa Campenella, (1992), es aconsejable, recordar que los directivos de contabilidad continuamente reciben presiones para que proporcionen toda clase de costos. Para que el cálculo de los costos de la calidad progrese, es necesario que los contables en las empresas estén plenamente convencidos de que se trata de una tarea útil.
La producción de alimentos es un problema vital para la población mundial por el alza de los precios y la escasez de los alimentos, derivado de una errónea política de globalización y egoísmo de las grandes potencias. Es por tanto una de principales tareas del pueblo cubano en los momentos actuales. En Cuba la industria alimentaria se agrupa en sectores especializados. Uno de estos sectores lo conforman las empresas cárnicas, las cuales, para el desarrollo de sus producciones, cuenta con el suministro de las materias primas básicas del ministerio de la agricultura, (ganado vacuno y porcino) y otras importadas. Estas producciones se destinan a la canasta básica de la población, al consumo social y a la sustitución de importaciones mediante las ventas al turismo y la red de tiendas recaudadoras de divisa.
La empresa cárnica espirituana, al igual que todas las empresas cubanas, está inmersa en una economía de carácter muy dinámico e inestable que exige, para enfrentarlo, significativas transformaciones basadas en un nuevo sistema de apertura, capacidad de adaptación y respuesta ante sus continuos e imprevisibles cambios; que pasan a convertirse en variables del proceso. Por lo que constituyen incertidumbres que requieren de la dirección empresarial, una actitud de aceptación e identificación del fenómeno, y la necesidad plantearse el incremento de la eficiencia y competitividad.
En este contexto esta investigación se desarrolla en la empresa cárnica de Sancti Spíritus, ante la problemática de: un insuficiente estudio sobre los costos totales de la producción; escasa información sobre los costos de calidad, y el limitado análisis de los actuales problemas calidad que no facilitan la toma de decisión. Se plantea como objetivo desarrollar un procedimiento para la implementación del Sistema de costos de la calidad que contribuya a la eficiencia de los procesos clave en la Empresa.
METODOLOGÍA
La gestión, es la actividad coordinada para dirigir y controlar una organización (Juran;et-al, 2001). En este contexto la gestión por proceso ha evolucionado en el tiempo. Ya en 2016 la gestión por proceso se define como: la aplicación de sistemas de calidad y la gestión de operaciones para lograr la eficiencia y eficacia organizacional, a través de los responsables de cada tarea. Se impulsan acciones de mejora en base a la información clave generada en el seguimiento y control de los mismos. Los indicadores son fundamentales en el logro de objetivos, ya que conforman el seguimiento y la evaluación periódica (MATADAMAS, 2016) .
El costo de calidad, técnica introducida por Juran que proporciona a los directores de proyecto, es un instrumento para justificar la promoción de mejoras en el desarrollo de los procesos (Ramos-Román; 2012). Se constituye como una herramienta administrativa que proporciona a la alta dirección los datos para identificar, clasificar y cuantificar monetariamente las partidas de calidad. Evaluar los beneficios que estas generan con la reducción de costos, y la no existencia de errores. Además, posibilita determinar con precisión las áreas de oportunidad y evaluar los resultados de los esfuerzos en la mejora continua de la calidad. Al igual que los estados financieros, el reporte de los costos de calidad contienen datos relevantes que le facilita la aprobación e implementación de acciones de correlación o de mejora para el proceso productivo (Prado-Chaviano;et-al, 2016).
El presente trabajo asume la clasificación general de costos de calidad: (1) Costos de prevención: incluyen los costos del diseño de calidad y los esfuerzos de ingeniería relacionados con la comunicación de procedimientos, inspección, confiabilidad, sistemas de datos, control de calidad y auditorías; (2) Costos de evaluación: implican costos de medición y auditoría de productos para garantizar su conformidad con las especificaciones de calidad, y costos de calibración de instrumentos; (3) Costo por fallas internas: fallas que ocurren previas al embarque o entrega del producto, o que proporciona un servicio al cliente; (4) Costos por fallas externas: las fallas que ocurren después de la entrega o durante o después de proporcionar un servicio; y (5) Costos totales de calidad: La suma de los cuatro costos antes mencionados. Esto representa la diferencia entre el costo real y el costo reducido si no existiesen fallas o defectos en el producto o servicio (Salah & Rahim , 2019).
Procedimiento para implementación del sistema de costos de la calidad en empresa cárnica cubana. El procedimiento propuesto, tiene una concepción general basada en la mejora y en el enfoque de proceso, y particulariza en las herramientas que facilitan su utilización en la empresa, con las premisas siguientes:
• Promover la utilidad del enfoque de proceso en la mejora de la calidad, con orientación a la reducción de los costos operativos.
• Integrar al análisis general de los costos de la empresa, las categorías de los costos de la calidad.
• Articular la implementación del Sistema de Costos de la Calidad, a las exigencias del Sistema de Gestión de la Calidad (SGC).
El objetivo del procedimiento es identificar las partidas de costos de la calidad y las oportunidades de mejora para contribuir a la efectividad del proceso productivo en la Empresa Cárnica Sancti Spíritus. Sustentado en los principios de:
(1) Gestión por proceso: se logra un resultado más eficiente cuando las actividades y los recursos se agrupan para transformar unas entradas en salidas, con aporte de valor, al tiempo que se ejerce control sobre éstas.
(2) Mejoramiento continuo: se establece a partir del retorno a etapas anteriores a partir de la evaluación de la efectividad de las acciones realizadas, con el objetivo de: reconsiderar propuestas, mantener las mejoras alcanzadas y/o detectar nuevas oportunidades.
(3) Adaptabilidad: el soporte teórico-metodológico permite ajustarse a las exigencias del SGC.
(4) Aprendizaje: se requiere la participación de directivos, especialistas y obreros. La capacitación en las técnicas a aplicar, para profundizar en el conocimiento del proceso y los costos de la calidad asociados.
(5) Pertinencia: el procedimiento considera las caracerísticas del proceso productivo y las relaciones entre las áreas de contabilidad y de calidad, para evitar consecuencias negativas en los clientes internos y los clientes externos, de la Empresa Cárnica Sancti Spiritus.
(6) Consistencia lógica: la ejecución de las etapas en la secuencia planteada, en correspondencia con la lógica de ejecución de este tipo de estudio.
(7) Perspectiva de implementación: la concepción del procedimiento permite su extensión como instrumento metodológico para ejecutar estos estudios de costos de la calidad en otros procesos productivos y empresariales.
El procedimiento (Figura 1), se inicia con la creación y entrenamiento del grupo de expertos que participan en: la identificación de los procesos y la selección del proceso clave, objeto de análisis; la determinación las categorías de costos de la calidad que lo caracterizan, la estimación de las partidas de estos costos en el sistema general, y la definición de las bases de costo. Las oportunidades de mejora se tipifican a través de propuestas de acciones que, finalmente se les evalúa su efectividad. El resultado: reconsiderar propuestas, mantener las mejoras alcanzadas y/o detectar nuevas oportunidades.
Figura 1. Procedimiento para la implantación del Sistema de Costos de la Calidad en la Empresa Cárnica Sancti Spíritus.

Descripción del procedimiento
Creación y entrenamiento del grupo de expertos. Identificar los procesos y seleccionar el proceso clave
Para desarrollar el método de experto se sigue el procedimiento general descrito en (Valdés & Avilés, 2013). La clasificación de los procesos se hace corresponder con la definición que establece SGC en la empresa: estratégicos, operativos y de apoyo. Para la identificación, secuenciación de los procesos, y en la selección del proceso clave, se tienen en cuenta los factores que establece Beltrán Sanz et al. (2001), relativos a la: (1) influencia en: la satisfacción del cliente, en los factores claves de éxitos, en la misión y estrategia; (2) los efectos en la calidad del producto o servicio; (3) cumplimiento de requisitos legales o reglamentarios; (4) los riesgos económicos y de insatisfacción; y (5) utilización intensiva de recursos. En la identificación de los procesos y problemas asociados a su realización para producir un resultado, se propone a la empresa aplicar los principios de la gestión económica de la calidad, según la secuencia que se presenta en la Figura 2.
Figura 2. Secuencia para el análisis de proceso basado en los principios de la gestión económica de la calidad.

El equipo de expertos clasifica las partidas de costos de calidad del proceso clave, en las categorías de: prevención, evaluación, fallos internos y externos. En esta determinación se analiza: (a) si se repiten partidas o están contenidas unas dentro de otras; (b) la objetividad de las evaluaciones del colectivo de expertos; (c) evitar ambigüedad en la clasificación de las partidas. Concluida la evaluación de esta información los expertos otorgan peso a las partidas. A partir de una escala de
1 (menos importante)- 5 (más importante), se obtiene una matriz de evaluación de la prioridad para el registro de los costos de la calidad. La jerarquización final se define por las partidas de mayor puntuación. Esta evaluación considera tres criterios propuestos por Alexander (1994):
- impacto en el sistema de medición;
- factibilidad de recolectar datos y
- relevancia a la categoría a que pertenece.
Las partidas seleccionadas, requieren para su comparación de bases de costo para la conversión en índices de las categorías de costo que se analizan. Las bases al elegirse deben relacionarse con el énfasis que la dirección haya puesto en áreas concretas de mejora y las características del proceso. Los índices típicos utilizados por la mayoría de las empresas se definen en porcentaje de: costos totales de producción; las ventas netas; los costos totales de materiales comprados; hora o valor de mano de obra directa; valor añadido en el proceso; unidad de producto.
Para obtener la información primaria a partir del sistema contable en la empresa se: (1) identifica el elemento de seguimiento. Ejemplo: tipos de fallas; (2) definición del alcance de los datos a recoger. A partir del ejemplo anterior, la hoja de recogida de datos se puede usar para verificar todas las áreas con similares características; (3) fija la periodicidad para la recolección de los datos por (hora, diario, semanal, etc.); diseña el formato de la hoja de recogida de datos, según la cantidad de información, y se totalizan los datos para conocer: las fechas de inicio y término, las probables dificultades, la persona que recoge la información, fuente etc.
El instrumento para divulgar los costos de la calidad toma en lo fundamental tres formas: (1) tabular, (2) gráfica, (3) escrita. Se utilizan para la identificación, análisis de problemas y causas, lo que resulta útil en la realización de resúmenes del informe de costos de la calidad para múltiples propósitos:
- Por producto, por proceso, componente, tipo de defecto u otros probables puntos de concentración de defectos. Estos resúmenes hacen fácil desarrollar un análisis de Pareto para encontrar los pocos contribuyentes vitales a los costos de la calidad. El equipo de proceso de datos puede ser programado en hojas Excel para preparar las tablas de datos clasificándolos por orden decreciente de su valoración en dinero.
- Por responsabilidad organizativa. Se identifica el responsable o supervisor. Los resúmenes se hacen por división, departamento, área o unidad similar de la organización. A través de cuadros del mando personal de los directivos implicados se les proporciona información sobre resultados actuales o recientes.
- Por clase de costos de la calidad. Estos resúmenes permiten la actualización de las relaciones entre categorías de costos, como índice de la situación del programa de costos de la calidad. Además, el costo total, tendencias y significación de cada categoría.
- Por periodos de tiempo. Los resúmenes de datos de costo por periodo calendarios (semanales, mensuales, trimestrales, semestrales, anuales, etc.) son los datos de entrada para los informes y gráficos de series temporales que se utilizan para observar tendencias y progresos.
- Por proyecto. Aquí el propósito es vigilar el desarrollo del proyecto y comparar lo costos reales con el presupuesto (el presupuesto de los costos de la calidad viene determinado como una consecuencia de la aplicación total del Sistema).
Propuestas de acciones de mejora, basada en la estrategia para un sistema de costos de la calidad En la propuesta de acciones de mejora, se considera la estrategia que establece un Sistema de Costos de la Calidad, según Campanella (1992): (1) Atacar directamente los costos de fallos en un intento de llevarlos a cero; (2) Invertir en las actividades de prevención «adecuadas» para mejorar; (3) Reducir los costos de evaluación conforme a los resultados obtenidos; (4) Evaluar constantemente y reorientar los esfuerzos de prevención para conseguir mejoras.
Evaluación de la ejecución de la mejora
Para ejecución de la estrategia y la validación de los resultados de la mejora, se propone el procedimiento específico que considera el tipo de acción: tecnológica u organizativa (Figura 3), donde se precisa en la tecnológica la definición o no de inversión. Se concluye con la evaluación de la efectividad de la acción con la mejora en el resultado, que implica la decisión del mantenimiento de lo logrado- buscar nuevas oportunidades, o reconsiderar las propuestas.
Figura 3. Evaluación de la efectividad de la mejora.

La propuesta de acciones se presenta a la dirección, se fundamenta en el resumen del informe de costos de la calidad en el período evaluado. Se establece en esta etapa la participación de directivos, especialistas y obreros, ante la necesidad de profundizar en el conocimiento del proceso y los costos de la calidad asociados.
Significación la mejora
Para la evaluación de la significación estadística de la mejora se adapta la Prueba de Parámetros Binomiales Montgomery (1991) basada en la aproximación de la distribución normal a la binomial. La Prueba de hipótesis compara dos momentos: antes (1) y después de la mejora (2). Se define como Hipótesis nula (H ), la no significación de la disminución del índice de costos de fallos internos ( ), y como Hipótesis alternativa (H ), la significación de la reducción del índice de costos de fallos internos después de las acciones de mejora ( )
Hipótesis H : ≤ H :
Los índices se calculan por la expresión 1.
; (1) Donde.
: Peso (índice) estimado de los costos de fallos internos respecto a los costos totales de calidad antes de la mejora.
: Peso (índice) estimado de los costos de fallos internos respecto a los costos totales de calidad después de la mejora.
C : costos de fallos internos calidad antes de la mejora
C : costos de fallos internos calidad después de la mejora
;n costos totales de la calidad (1) antes de la mejora, (2) después de la mejora.
Se rechaza H
cuando se cumpla la expresión 2.
(2)
Donde.
: Estadístico de prueba, se calcula por la expresión 3.
Z/2: Estadístico para el nivel de confianza seleccionado (0,90; 0,95; o 0,99).
(3)
El cálculo del peso (índice) estimado medio de los costos de fallos internos respecto a los
costos totales de calidad , por la expresión 4.
(4)
La significación estadística de la efectividad en la mejora realizada, se confirma con la validación de la expresión 2, y se acepta la hipótesis alternativa para el nivel de confianza seleccionado. De esta forma es posible establecer un nuevo nivel para el índice de los costos de fallos internos, en correspondencia con la estrategia para un sistema de costos de la calidad. Situación que garantiza el principio de mejora (ISO 9000: 2015), definido por el procedimiento (Figura 1) con el retorno a las etapas anteriores una vez ejecutada la evaluación de las acciones.
RESULTADOS
Aplicación del procedimiento propuesto para la implantación del Sistema de costos de la calidad
En la actualidad la industria está en constante ascenso, con el desarrollo de un proceso inversionista integral para modernizar las instalaciones, tanto desde el punto de vista constructivo como tecnológico, cuestión ésta que posibilita el cumplimiento de los planes de producción con buenas prácticas de manufactura.
Para la selección del grupo de experto se tuvo en cuenta al personal vinculado con la gestión de la calidad, los procesos tecnológicos, procesos contables, las áreas de compras y ventas de la unidad seleccionada para el desarrollo del trabajo, y la dirección de la empresa teniendo en cuenta su experiencia. Se asumió un nivel de significación de 0,95; una proporción estimada de errores de los expertos de 0,01 y una precisión de 0,1; de lo que obtuvo según el modelo Binomial una cantidad de 7 expertos para ejecutar el trabajo.
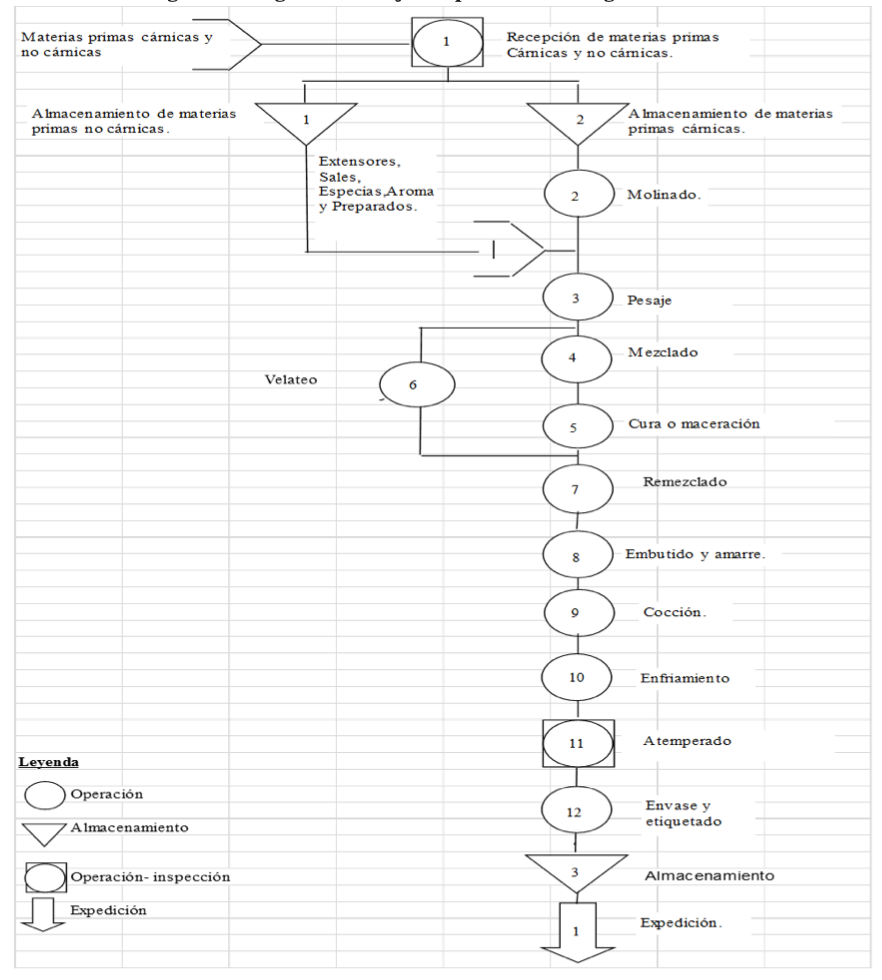
El entrenamiento al grupo de trabajo incluyó: (1) Conferencias de motivación; (2) Estudio de los principios de los costos de la calidad; (3) Entrenamiento en las diferentes técnicas de análisis de datos; (4) Estudio de los manuales de la calidad y consultas a los manuales de contabilidad; (5) Estudio de técnicas estadísticas básicas, gráficos, e informes tipos; (6) Técnicas del trabajo en grupo. En la Figura 4, se muestra la representación en cascada del proceso clave, el proceso de producción, por la influencia en la satisfacción de las expectativas de los clientes y su peso en el consumo de los recursos que utiliza la empresa. El subproceso seleccionado para la prueba piloto fue la línea de producción de embutido (Figura 5).
Figura 4. Mapa de proceso. Representación gráfica de procesos en “cascada”

Figura 5. Diagrama de flujo del proceso tecnológico de embutidos

Los principales clientes del proceso por ministerios y entidades:(1) Comercio; (2) Salud; (3) Educación; (4) Turismo; (5) Instituto de Deporte y Recreación; (6) Cultura; (7) Construcción. Con la identificación de las actividades y/o elementos por categorías de costos de la calidad, el grupo de expertos los ponderó. En la Tabla 1 se muestran las partidas evaluadas, y se destacan las seleccionadas (valor total superior a 60 puntos), los cuales constituyen el 72% de las partidas identificadas en el actual sistema contable. En éstos, al menos uno de los criterios presentó como promedio una puntuación de 4 o superior (otorgado por los expertos).
Los resultados del trabajo con expertos, descritos en la matriz de evaluación, muestran elementos de costo válidos para aplicar la prueba piloto. El ejercicio desarrollado constituyó un aprendizaje para el personal involucrado, al pensar en este tipo de problema, no considerado en los análisis contables de la empresa. La base de cálculo seleccionada fue el costo total de la producción. El análisis del I Trimestre en el año I reveló que los costos de la calidad constituyen el 31,8% de los costos totales de la producción. Por categoría estos costos se presentan en la Figura 6, donde las fallas internas significan 41,41%, situación que justifica considerar la estrategia para enfrentar un sistema de costos de la calidad: atacar los costos de fallos internos. El estudio de estos costos permitió la clasificación por tipo de no conformidad como muestra la Figura 7. Este resultado indicó que los productos desechados y desviados otros destinos comerciales e industriales, representan alrededor del 70% de las pérdidas por fallas internas.
Tabla 1. Matriz de evaluación de los elementos considerados por los expertos

Figura 6. Incidencia por categoría de costo de la calidad. Empresa Cárnica Sancti Spíritus, I trimestre año I.

Figura 7. No conformidades por costos de fallas internas. Empresa Cárnica Sancti Spíritus, I trimestre año I.

Propuestas de acciones de mejora, basada en la estrategia para un sistema de costos de la calidad La organización de la estrategia a ejecutar requiere identificar las causas existentes en la línea de producción que generan las no conformidades en los productos. Según se muestra en la Figura 8, presumiblemente se asumen seis causas principales con al menos una causa raíz. La propuesta para la estrategia de reducción de costos se estableció por etapas del proceso clave, y según el tipo de acción de mejora (tecnológica u organizativa) Tabla 2. La fecha de ejecución se determinó por el alcance, complejidad de la incidencia en los productos no conformes.
Figura 8. Posibles causas que en la línea de producción generan no conformidades en los productos

La evaluación de la mejora al concluir el trimestre I del año II, una vez ejecutadas las acciones en las fechas programadas, presentó una reducción de los costos de la calidad a un 29,5% en base a los costos totales de la producción. La mayor cuantía de esta disminución estuvo en los costos por fallos internos en 162.3 MP, para un nuevo índice de costos de fallos internos de 37,05% (Figura 9). Este resultado responde en lo fundamental a una baja de productos desechados (Figura 10).
Tabla 2. Propuesta de acciones de mejoras para el proceso clave

Figura 9. Incidencia por categoría de costo de la calidad. Empresa Cárnica Sancti Spíritus, I trimestre año II.

Figura 10. No conformidades por costos de fallas internas. Empresa Cárnica Sancti Spíritus, I trimestre año II.

Evaluación de la ejecución de la mejora
La confirmación de la significación estadística de la reducción en el índice de costos de fallos internos, = 0,4141 a =0,3705 (expresión 1). Se confirmó en la desigualdad de la expresión 2, con el estadístico de prueba Z0=3,23 (expresión 3), y Z/2 = 2,54, para el nivel de confianza de 0,99. Este resultado implicó el rechazo de la hipótesis nula (H0). Por tanto se corroboró la efectiva de la mejora realizada en el proceso clave (línea de producción de embutido), y permitió definir un nuevo nivel de índice de costos de fallos internos, para dar continuidad a la estrategia del Sistema de costos de la calidad.
DISCUSIÓN
La concepción del Quality Function Deployment (QFD) como una herramienta de mejoramiento (Salah & Rahim, 2019), considera el cálculo de la tasa de mejora que puede lograrse. El estudio de caso que se desarrolló en este trabajo presentó una tasa de mejora de 1,11, del año II respecto al I para los costos de fallos internos, la cual estuvo favorecida por la inversión en la categoría de costos de prevención que mejoró también en una razón de 1,15. Sin embargo los costos de evaluación se incrementaron, y la tasa fue de 0,91 (no mejoró: año II / año I 1).
La reducción en 2,3% de los costos totales de la calidad, respecto al costo total de la producción significó que, aunque las acciones estuvieron acertadas, el efecto fue poco relevante. Por lo que estos resultados no constituyen una meta definitiva para la empresa, sino un punto de partida para el mejoramiento continuo en próximos períodos. En los costos por fallos internos (Figura 10), se mantuvo la incidencia de los desechos y el desvío a otro destino comercial o industrial, este último continuó en niveles altos. Persiste la existencia potencial de mejora en el proceso, que debe ser significativa en la reducción en los costos de fallos externos.
El caso desarrollado en el proceso productivo de la línea de embutidos se convirtió en una herramienta de gestión en la empresa. La aplicación del procedimiento propuesto relacionó de una manera lógica varias partidas según su peso en la reducción de los costos. Se logró la capacitación del personal involucrado en los distintos grupos de trabajo de la investigación, con un aprendizaje basado en el análisis de información que, permitió reducir la subjetividad del proceso decisional, al plantearse planes de acciones basados en la evaluación de las diferentes categorías de costos de la calidad y las causas que las provocan, para una mayor racionalidad en los costos de producción.
La utilidad del procedimiento será consistente en el tiempo para cuantificar los costos de la calidad, según Juran (Salah. & Rahim, 2019), en la medida que los objetivos estén orientados a:
- presentar proyectos y programas de la calidad en un idioma comprendido por la alta dirección,
- identificar y priorizar las oportunidades de reducción de costos,
- identificar amenazas a la estabilidad del producto y oportunidades de satisfacción del cliente,
- ampliar el presupuesto y los controles de costos, y
- estimular la mejora
CONCLUSIONES
Las exigencias impuestas a la empresa cárnica de Sancti Spíritus, por el sistema de gestión de la calidad, respecto a la evaluación de los costos, requiere de alternativas organizativas que permitan identificar las partidas de costos de la calidad y las oportunidades de mejora para contribuir a la efectividad del proceso productivo. El procedimiento propuesto, promueve la utilidad del enfoque de proceso en la mejora de la calidad, con orientación a la reducción de los costos operativos.
Se jerarquizaron por los expertos las partidas en las categorías de costos de: fallos internos, externos, evaluación y prevención, según los criterios de: impacto en el sistema de medición, factibilidad de recolectar datos y relevancia con la categoría a que pertenece del proceso productivo, lo que favorece la integración y articulación del análisis general de los costos de la empresa y el Sistema de los costos de la calidad.
Se identificó la categoría de costos fallos internos como la de mayor relevancia en los costos de la calidad. Estos se asociaron en lo fundamental a las no conformidades de productos desechados y desviados a otros destinos industriales y comerciales. Las acciones de mejoras ejecutadas: tecnológicas y organizativas, resultaron efectivas. La validación de la significación estadística de la reducción de los costos de fallos internos permitió definir un nuevo nivel de índice de costos de fallos internos, sustentado en la existencia de potencial de mejora en el proceso, dando continuidad a la estrategia del sistema de costos de la calidad.
El proceso de aprendizaje de directivos, especialistas y obreros, y la necesidad de profundizar en el conocimiento del proceso y los costos de la calidad tangible e intangible, exigen de mediciones precisas del rendimiento, vinculado a las regulaciones alimentarias y los resultados comerciales, el desecho, retrabajo y satisfacción del cliente. Mediciones que pueden ser analizadas como pérdidas para la sociedad, estimadas por la Función de Pérdida de Taguchi (Salah & Rahim, 2019), y consistentes con la decisión de implementar el Control Estadístico de Proceso basado en un análisis económico de negocios (Woodall y Montgomery, 2014), para lo cual no siempre se cuenta con la información necesaria en particular en la industria alimentaria, demandante de esta práctica de gestión en sus procesos. Por lo que se constituye como un tema relevante para futuras investigaciones, a tono con las referencias de Lim et al. (2015); Hubbard (2003); Paiva (2013).
REFERENCIAS BIBLIOGRÁFICAS
Abdul H. L. S. & Antony, J., Albliwi, S. (2014). Statistical Process Control (SPC) in the Food Industry- A Systematic Review and Future Research Agenda, Trends in Food Science & Technology (2014), doi: 10.1016/j.tifs.2014.03.010.
Abdul H. L. S., et al., (2015). Towards a conceptual roadmap for Statistical Process Control implementation in the food industry, Trends in Food Science & Technology (2015), http://dx.doi. org/10.1016/j.tifs.2015.03.002
Antunez, B, T. A. et al. (2016). Estimación de costos de desarrollo, caso de estudio: Sistema de Gestión de Calidad del Reactor TRIGA Mark III. Revista Cubana de Ciencias Informáticas. Vol. 10 (1), enero-marzo, 2016ISSN: 2227- 1899 | RNPS: 230. Pág. 215-228. Recuperado de: http://rcci.uci. cu.
Beltrán, S. J. et al. (2002). Guía para una gestión basada en procesos. ISBN. 978-84-923464-7-9. EAN. 9788492346479. Editorial Instituto Andaluz de Tecnología. España.
Berni, M. L. R.; et al. (2018). Procedimiento para determinar los costos de calidad por fallas en procesos empresariales. Revista ESPACIOS. ISSN 0798 1015. Vol. 39 (42). http://www.revistaespacios.com/ a18v39n42/in183942.html
Campella, J. (1992). Principios de los Costes de Calidad. Ediciones Díaz de Santos S.A. Madrid, España.
Castro, J. y Pérez, A. (2017). Evaluación del control de calidad en el beneficiado de arroz, en la empresa Agrip - Corp, en el municipio de San Isidro, departamento de Matagalpa, primer semestre del año 2017. (Monografía para optar al título de Ingeniero Industrial y de Sistemas), Universidad Autónoma de Nicaragua. Recuperado de http://repositorio.unan.edu.ni/5223/1/6060.pdf
Deming, W. E. (1986). Out of the crisis. Cambridge, Mass: Massachusetts Institute of Technology, Center for Advanced Engineering Study, ©1986.
Nnemeka, I. E. y Martins, O. E. (2012). Food Quality Control: History, Present and Future, Scientific. Health and Social Aspects of the Food Industry (19 págs.), Dr. Benjamin Valdez (Ed.), ISBN: 978- 953-307-916-5, DOI: 10.5772/33151. Recuperado de: http://www.intechopen.com/books/scientific- health-and-social-aspects-ofthe-food-industry/food-quality-control-history-present-and-future
González R. L Y Moreno, P.M. (2015). Implementación de un sistema de gestión de costos de la calidad. Caso VÉRTICE. Revista Ciencias Holguin, Vol. 21, octubre- diciembre (4). Recuperado de http://www.ciencias.holguin.cu/index.php/cienciasholguin/article/view/905/1008
Hubbard, M. R. (2003). Statistical quality control for food industry. DOI: 10.1007/978-1-4615-0149- 7.
ISO 9001:2015. Actualización ISO 9001. Versión 2015. Icontec internacional. Educación. Recuperado de www.icontec.org
Juran, J.M. et al. (2001). Quality Control Handbook. 5ta ed., Ed. Mc Graw- Hill- Interamericana de Madrid, España.
Matadamas, R. L., et al. (2016). gestión por procesos como factor de competitividad de pymes del sector industrial en el Estado de Querétaro (Red Internacional de Investigadores en Competitividad Memoria del IX Congreso ISBN 978-607-96203-0-4).
Montgomery, D.C. (1991). Control Estadístico de la Calidad. Editorial Iberoamérica, Madrid, España Paiva, C. L. (2013). Quality Management: Important Aspects for the Food Industry. In Muzzalupo (Ed.), Food Industry. Dr. Innocenzo Muzzalupo (Ed.), ISBN: 978-953-51-0911-2, InTech, DOI: 10.5772/53162.
Salah S. & Rahim A. (2019). AN INTEGRATED COMPANY-WIDE MANAGEMENT SYSTEM. Combining Lean Six Sigma with Process Improvement. ISBN 978-3-319-99033-0 ISBN 978-3-319- 99034-7 (eBook) Library of Congress Control Number: 2018950965. ©Springer Nature Switzerland AG 2019. Recuperado de https://doi.org/10.1007/978-3-319-99034-7
Valdés, P. I. y Gómez, A. B. (2013). Procedimiento para el diagnóstico en el proceso de acreditación de los laboratorios de ensayo y calibración. Revista Ingeniería Industrial, ISSN printed 0717-9103; ISSN online 0718-8307.Universidad del Bío Bío. RII2012.0029. 12 (1): 41-54. Primer semestre 2013.
Woodall, H. W. & Montgomery, C. D. (2014). Some Current Directions in the Theory and Application of Statistical Process Monitoring, Journal of Quality Technology, 46:1, 78-94, DOI: 10.1080/00224065.2014.11917955