Mejora de los procesos de asignación y ejecución presupuestaria de proyectos de investigación (ESPAM MFL)
Mejora de los procesos de asignación y ejecución presupuestaria de proyectos de investigación (ESPAM MFL)
ECA Sinergia, vol. 12, núm. 2, pp. 114-135, 2021
Universidad Técnica de Manabí

Recepción: 12 Agosto 2020
Aprobación: 27 Mayo 2021
Resumen: En la presente investigación se evaluaron aspectos de la gestión de calidad y mejora continua de procesos con el objeto de alcanzar la excelencia institucional, realizando un análisis de los procesos de asignación y ejecución presupuestaria de proyectos de investigación de la Escuela Superior Politécnica Agropecuaria de Manabí “Manuel Félix López” (ESPAM MFL). La presente investigación se desarrolló a partir de una metodología no experimental con el propósito de examinar los procedimientos enmarcados dentro de los procesos de asignación y ejecución presupuestaria de proyectos de investigación, en donde se aplicaron los métodos inductivo y deductivo para conocer a fondo la situación actual del problema que ayudaron a detectar las inconsistencias existentes, entre esta se encuentra análisis del valor añadido (AVA), a fin de conocer el índice de valor de cada proceso, con un 50% de eficiencia para el proceso de definición de presupuesto para ejecutar proyectos de investigación, consecuentemente revelo un 40% de eficiencia para el proceso de redistribución de presupuesto para ejecución de proyectos, mientras que el proceso de ejecución oportuna y planificada de los recursos de los proyectos de investigación y su cumplimiento en el cronograma reflejo un 41.66% de eficiencia en su ejecución, mostrando parámetros relativamente bajos los cuales dan apertura a una propuesta de acciones correctivas en la restructuración de los procesos, para la obtención de optimización de los recursos y la búsquedas de mejores resultados, con el objeto de mejorar continuamente y contribuir a la consolidación de la excelencia académica e institucional.
Palabras clave: Análisis de valor añadido, gestión por proceso, restructuración, mejora continua, gestión de calidad.
Abstract: In this research, aspects of quality management and continuous improvement of processes were evaluated in order to achieve institutional excellence, carrying out an analysis of the budget allocation and execution processes of research projects of the Escuela Superior Politécnica Agropecuaria de Manabí “ Manuel Félix López ”(ESPAM MFL). This research was developed from a non- experimental methodology with the purpose of examining the procedures framed within the budget allocation and execution processes of research projects, where inductive and deductive methods were applied to fully understand the current situation. of the problem that helped to detect existing inconsistencies, among this is added value analysis (AVA), in order to know the value index of each process, with 50% efficiency for the budget definition process to execute projects of research, consequently I reveal a 40% efficiency for the budget redistribution process for project execution, while the process of timely and planned execution of the research project resources and their fulfillment in the schedule reflects a 41.66% of efficiency in its execution, showing relatively low parameters which give opening to a proposal for corrective actions in the restructuring of processes, to obtain optimization of resources and the search for better results, in order to continuously improve and contribute to the consolidation of academic and institutional excellence.
Keywords: Value-added analysis, process management, restructuring.
INTRODUCCIÓN
Para el correcto desenvolvimiento de sus funciones las instituciones buscan en la gestión por procesos la optimización y sistematización de sus procedimientos y actividades orientadas al cumplimiento de objetivos y a la generación de valor agregado de manera interna y externa. Para Hernández et,al (2017) “La adopción de la gestión por procesos ofrece potencialidades de mejoramiento en las organizaciones, revaluando la proyección estratégica, identificando los procesos y representándolos gráficamente, ofreciendo una forma más coherente y holística de entender el funcionamiento de la actividad” (p.726).
De acuerdo con Acuña, Romero y López (2016) “La gestión de la calidad es una filosofía empresarial que contempla los principios fundamentales para transformar la cultura organizacional, implementándose en la organización con un significado global, sistémico, que permite introducir a las personas en un proceso de mejora continua” (p.480). Para ello, la gestión de calidad se apoya en el mejoramiento continuo de los procesos para la eficiente realización y ejecución de procedimientos y actividades dentro de las organizaciones, lo que permite la optimización de sus gestiones a través de indicadores de eficiencia, eficacia y calidad enfocadas en la prestación de sus productos y servicios. Entonces, se puede asegurar que la mejora institucional se alcanza a partir de la gestión por procesos, la cual abarca varios ámbitos, tal es el caso del educativo en el que cada vez se da con mayor énfasis, como medio para alcanzar la calidad y la excelencia.
Desde esta perspectiva, se hace énfasis en los centros de educación superior, que a través de sus funciones sustantivas tienen como objetivo el aseguramiento de la calidad institucional; en Ecuador la Ley Orgánica de Educación Superior (LOES, 2018) es quien normaliza la actuación de las garantías y derechos constitucionales en la educación superior y desde el aspecto de la gestión de calidad en su Art. 94 estipula “Garantizar el efectivo cumplimiento del principio de calidad consagrado en la Constitución y en la presente ley”. Siendo los diferentes consejos de la educaciones los principales actores para asegurar la calidad dentro de las Instituciones de Educación Superior IES a nivel nacional.
La Escuela Superior Politécnica Agropecuaria de Manabí Manuel Félix López ESPAM MFL como institución de Educación Superior perteneciente al Sector Público, busca la mejora de los diferentes procesos y subprocesos de sus funciones sustantivas, a través de una planificación estratégica institucional que comprende todos los subsistemas estructurales de la universidad (PEDI ESPAM MFL 2017-2021). Tal es así que en la declaratoria de su política de calidad contenida en el Plan Estratégico Institucional 2017-2021asume como cultura de calidad la mejora continua de los procesos académicos, de investigación, bienestar y vinculación con la comunidad, con sujeción a estándares de calidad nacional e internacional. En consecuencia, en el área de investigación se busca impulsar los resultados investigativos de la institución, a partir de la implementación de técnicas y herramientas que faciliten evaluar las actividades que agregan valor de manera eficiente y eficaz en sus distintas etapas de ejecución de los procesos.
En virtud de ello, la IES y sus departamentos buscan la mejora de forma continua de cada uno de los procesos, dentro de estos se encuentra la Coordinación General de Investigación, misma que se ha visto en la necesidad de realizar mejoras en la gestión de actividades de los recursos financieros para la ejecución de proyectos, dado que actualmente los resultados de estos procesos no han mostrado eficiencia en su realización, ni cumplen los indicadores estipulados en la planificación estratégica ni en la normativa nacional regulatoria.
Con lo antes planteado, la mejora continua de procesos al interior de esta institución busca la calidad organizacional, apoyándose en herramientas que permitan observar la situación actual de
los distintos procesos ejecutados para el cumplimiento de objetivos y metas institucionales, a fin de determinar la eficiencia dentro de las mismas.
METODOLOGÍA
La presente investigación se desarrolló a partir de una metodología no experimental propuesta por Hernández Nariño et al (2011) y se plantea de forma descriptiva a fin de examinar los procedimientos enmarcados dentro de los procesos de asignación y ejecución presupuestaria de proyectos de investigación, en donde se aplicaron los métodos inductivo y deductivo para conocer a fondo la situación actual del problema, además de la aplicabilidad de técnicas como lo son el AVA y el AS-IS que fueron pieza clave para identificar la deficiencia de los procesos y su respectiva restructuración con el propósito de conseguir la eficiencia dentro de ellos. No obstante, la matriz de valor permitió analizar las diferentes actividades que comprenden los procesos para su ejecución, a través de sus dimensiones de las cuales constan las que generan o no valor y son o no necesarias para su ejecución. Esta herramienta se aplicó a los principales responsables de los procesos con el propósito de conocer los diferentes puntos de vista acerca de las actividades que se llevan a cabo en la ejecución de los mismos, por último se empleó la herramienta de diagnóstico para conocer el índice de valor añadido de cada uno de los procesos, permitiendo conocer las deficiencias existentes.
En primer lugar, para conocer las diferentes actividades que comprenden los procesos investigados se elaboró una ficha de observación para la obtención de información esencial de los procesos intervenidos, desde el mismo orden de ideas se empleó una entrevista a los principales responsables de su ejecución, con el objeto de verificar el compendio de elementos y componentes (responsables, entradas, salidas, y el conjunto de actividades) que conforman los procesos.
Por otro lado, se realizó el análisis, valoración y representación de los procesos con la información obtenida a través de las metodologías anteriormente descritas, Primeramente, se discernió los datos recopilados para proceder a aplicar el AVA, que desde la perspectiva de (Trischler, 1998) el mismo es un diagnostico estructurado y detallado para cada fase de un proceso, determinando la contribución de estos a las necesidades y planificación de los grupos de interés de la organización.
Por último, se representó las actividades restructuradas a partir de las inconsistencias que se detectaron en la aplicación del AVA, con la utilización de diagramas de flujo (diagramas dinámicos AS-IS), que desde el punto de vista de Quindemil y Rumbaut (2014) estos “Indica la secuencia del proceso, las unidades involucradas y los responsables de su ejecución” (p.61). Para así plasmas las actividades y los procedimientos que fundamenten valor al proceso y optimicen su ejecución.
RESULTADOS
Para el respectivo levantamiento de los procesos se realizó una entrevista al Coordinador General de Investigación, como responsable principal de los procesos investigados, dando apertura a la aplicación de la ficha de observación, las cuales se detallan en los (Cuadros 1, 2 y 3). Permitiendo puntualizar los componentes principales como sus subprocesos, responsables, entradas, salidas, otros grupos de interés, que permiten la ejecución de los mismos.
Cuadro 1. Proceso de Asignación de recursos en función de la demanda de investigación/ Definición de presupuesto para ejecutar proyectos de investigación.

Cuadro 2. Proceso de Asignación de recursos en función de la demanda de investigación / Redistribución de presupuesto para proyectos de investigación.

Cuadro 3 Proceso de ejecución oportuna y planificada de los recursos de los proyectos de investigación y su cumplimiento con el cronograma.

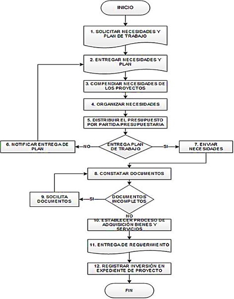
Una vez plasmadas las fichas de procesos, se deben representar gráficamente los procesos de Asignación y Ejecución presupuestaria de proyectos de investigación, con las diferentes actividades y procedimientos que los complementan y les permite su ejecución, dicho anteriormente, se utilizará la herramienta de gráficos de flujos AS-IS, el cual nos permitirá representar las actividades en conjunto y su secuencia, y así también verificar el estado actual de los procesos.
FIGURA 1. Definición de presupuesto para ejecutar proyectos de investigación.

FIGURA 2. Redistribución de presupuesto para ejecución de proyectos

Figura 3. Proceso de ejecución oportuna y planificada de los recursos de los proyectos de investigación y su cumplimiento con el cronograma

La información expuesta en los (Figura 1, 2 y 3), es la representación gráfica de los procesos expuestos dentro del departamento de Coordinación e Investigación, donde se estos se detallan las actividades integradas en cada uno de los mismos. Posteriormente se procedió a la aplicación de la herramienta de valor añadido la cual tiene su base en la información recabada anteriormente, para identificar las actividades que agregan o no agregan valor a los procesos intervenidos.
Cuadro 4. Significado de variantes, para la identificación de tareas en la aplicacion del
Analisis del Valor Añadido (AVA)

Mediante la metodología se evalúan cada una de las actividades que se llevan dentro de los procesos, a fin de determinar cuáles de estas son las que están generando valor agregado, y así poder modificar o restructurar los procesos para que se lleven con mayor eficiencia y que satisfagan las necesidades de los usuarios. Así lo manifiesta Enríquez, Vallejo & González (2016) el AVA que este permite verificar si un proceso es eficiente. Puesto que si este cumple con el valor agregado quiere decir que satisface las necesidades del cliente.
Cuadro 5. Expresiones de Cálculo de índice del valor agregado
| IVA(%)=(TVA/TT)x100 donde: |
| TVA: Tareas con Valor Añadido |
| TT: Total Tareas (del proceso) |
| IVA: Índice del Valor Añadido |
| Criterio para tareas con valor agregado (tva) |
| Si TVA >=50 Proceso eficiente |
| Si TVA <=50 Proceso deficiente |
Cuadro 6. Proceso de definición de presupuesto para ejecutar proyecto de investigación.

Cuadro 7. Proceso de Redistribución de presupuesto para ejecución de proyectos.

Cuadro 8. Proceso de ejecución oportuna y planificada de los recursos de los proyectos de investigación y su cumplimiento con el cronograma.

Una vez aplicada la metodología del AVA empleada por elaboración propia a partir de una adaptación de Trischler (2002) se pudo detectar que el proceso de definición de presupuesto para ejecutar proyectos de investigación (cuadro 4), se encuentra dentro de los parámetros de eficiencia con un 50,00 %, demostrando que aun cuando este dentro del parámetro de eficiencia, este proceso se le puede aplicar mejoras en sus actividades.
En el cuadro 5 que se representa el proceso de Redistribución de Presupuesto para Ejecución de
Proyectos, muestra un índice de valor del 40,00%, este resultado se dio por tareas de escaso valor agregado para la institución y los usuarios, además de actividades con duplicidad y con exceso de tiempo para el cumplimiento de su ejecución. En última instancia en el cuadro 6 del proceso de ejecución oportuna y planificada de los recursos de los proyectos de investigación y su cumplimiento con el cronograma, mostro un índice del 41,66% en el valor añadido, reflejando parámetros negativos en este proceso, preexistiendo la problemática de los procesos anteriores.
La aplicación de la herramienta del AVA es de suma importancia dentro de las instituciones ya que esta permite identificar si las actividades que componen los distintos procesos son ejecutadas de forma eficiente y eficaz, lo que hace mayormente posible el alcance de objetivos propuestos ya sea a corto a largo plazo. Para Dávila y Aguirre (2017) “Esta examina detalladamente cada fase de un proceso, para poder determinar si contribuye a las necesidades; es decir agrega valor, logrando tener procesos más efectivos, ser más productivos y competitivos” (p. 4). Por último, se presentará una propuesta de mejora de los procesos ya antes mencionados, con el objeto de efectuar una restructuración a los procesos objeto de estudio, en cuyo análisis se constataron deficiencias en su ejecución, teniendo como consecuencia procesos que no generaban valor agregado para la ESPAM MFL, ni para usuarios, la restructuración de los procesos se llevará bajo los parámetros del manual de procesos institucional.

Figura 5. Restructuración del diagrama de flujo del proceso de Redistribución de
Presupuesto para la Ejecución de Proyectos

Figura 6. Restructuración del diagrama de flujo del proceso de ejecución oportuna y planificada de los recursos de los proyectos de investigación y su cumplimiento con el cronograma.

Cuadro 9. Análisis del Valor Añadido aplicado a la restructuración del Proceso de definición de presupuesto para ejecutar proyecto de investigación.

Cuadro 10. Análisis del Valor Añadido aplicado a la restructuración del Proceso de Redistribución de presupuesto para ejecución de proyectos.

Cuadro 11. Análisis del Valor Añadido aplicado a la restructuración del Proceso de ejecución oportuna y planificada de los recursos de los proyectos de investigación y su cumplimiento con el cronograma

DISCUSIÓN
Los procesos en la mayoría de instituciones se están mejorando constantemente en virtud del dinamismo imperante como medida de obtención de excelencia y calidad en los productos y servicios prestados. Arreaga (2015), en su investigación sobre procesos institucionales educativos, plantea que se debe entender que la gestión de calidad en una institución incluye todas las partes implicadas en el proceso educativo, pues de poco sirve permanecer dentro de los procesos institucionales si no se implementa y se ejecutan medidas tendientes a la prestación de un servicio integral de calidad en toda la organización
Así mismo, en anteriores investigaciones referentes a procesos llevados dentro de la ESPAM MFL, se evidenciaron falencias en sus ejecuciones. En la investigación de Álava y Zambrano (2017) se expuso un “Excesivo tiempo que se desperdiciaba en envío de documentación y actividades catalogadas de espera dentro de la Institución, pudiéndose así resumir en una sola actividad, para efectivizar el proceso en un ciclo más corto de tiempo” (p.58). La investigación de Flores y Zambrano (2017), permitió identificar “Algunas actividades que agregan valor a la organización; sin embargo, retrasan el proceso al cual pertenecen, en este caso se requiere optimizar el tiempo, dar mayor fluidez a los trámites, eliminar burocracia, que gracias a una automatización se puede lograr (p.86).
Pérez (2016), sostiene que ante la realidad de los procesos institucionales se pone de manifiesto la relevancia de enlazar los métodos para la mejora de los procesos con técnicas y herramientas cualitativas y cuantitativas que respalden las decisiones que se tomen, alejándose del empirismo y la intuición, esto ofrece mayor seguridad a las organizaciones.
La herramienta de Análisis del Valor Añadido AVA aplicada en el presente estudio, que en definición de Párraga y Pin (2020) “Permite a las organizaciones evaluar la eficiencia de un proceso en cada una de sus fases, mejorando, optimizando o eliminando aquellos pasos o actividades innecesarias que produzcan desperdicio, y no agreguen valor alguno al producto final” (p.22), permitió conocer el estado actual de los procesos intervenidos, identificando las oportunidades de mejora propuestas en este estudio.
En última instancia el estudio realizado a cada uno de los procesos intervenidos dentro de esta investigación proporcionó información acerca del estado en que se encontraban, demostrando así que contaban con ciertas falencias que imposibilitaban el desarrollo eficiente de los mismos ya que uno de los mayores inconvenientes fue el excesivo tiempo que conllevaba realizar cada actividad y en su mayoría no generaban aporte a la institución, por medio de una reestructuración se pudieron eliminar cada una de las inconsistencias lo que permitió que los distintos procesos dieran el aporte esperado por medio de la efectividad generada en cada una de sus actividades, demostrando ser eficientes y eficaces en sus ejecuciones.
CONCLUSIÓN
El diagnóstico realizado previo a la aplicación de las herramientas metodológicas puso de manifiesto el compromiso institucional para asumir una cultura de calidad asociada a la ejecución eficiente y eficaz de procesos claves, aplicando continuamente estrategias de mejora a los procesos sustantivos con el propósito de contribuir a la calidad institucional. Dentro de la ESPAM MFL la Coordinación General de Investigación lleva a cabo una serie de procesos mismos que se componen de distintas actividades a fin de dar solución a las necesidades presentadas dentro de los diferentes departamentos, para el mejoramiento de los procesos en estudio se hizo necesario la aplicación de herramientas de recolección de datos con el objetivo de obtener la información necesaria y relevante que permitió conocer el estado actual en el que se encontraba cada proceso intervenido, proporcionando los datos pertinentes de las actividades que se encontraban en aplicación de los procesos de Asignación y Ejecución presupuestaria a proyectos de investigación. La aplicación del AVA reflejó que los índices de valor agregado se encontraban con un nivel de eficiencia por debajo de la media aceptable de acuerdo a las valoraciones de la metodología aplicada, esto se debe a que los procesos se ejecutan con actividades incompletas, duplicidad de tareas y falta de concordancia en ciertas ocasiones. A través de lo encontrado se planteó una propuesta de mejoras con una restructuración de los procesos intervenidos, que permita optimizar los recursos y mejorar los resultados tanto para los usuarios como para la ESPAM MFL.
REFERENCIAS BIBLIOGRÁFICAS
Acuña, D., Romero, C., y López, D. (2016). Sistema integral de gestión de calidad en la Universidad de la Guajira, Colombia. Telos18(3), 474-491. Recuperado de: https://www.redalyc.org/articulo. oa?id=99346931008
Álava, K. y Zambrano, J. (2017). Propuesta de mejora a los procesos de participación en eventos de investigación de los docentes de la ESPAM MFL. (Tesis pregrado). Escuela Superior Politécnica Agropecuaria de Manabí Manuel Feliz López (ESPAM MFL). Calceta.
Arreaga, M. (2015). El diagnostico educativo, una importante herramienta para elevar la calidad de la educación en manos de los docentes. Atenas, 3(31). 63-64. Recuperado de: Https://www.redalyc.org/ articulo.oa?id=4780/478047207007
Dávila, C., y Aguirre, J. (2017). Diseño de un sistema de gestión por procesos para una empresa dedicada a las actividades de planes de pago de pensiones jubilatorias ubicada en la ciudad de Guayaquil. (Tesis Pregrado). Escuela Superior Politécnica del Litoral (ESPOL). Guayaquil.
Enríquez, A., Vallejo, D., y González, V. (2016). Mejora de los procesos en una empresa comercializadora de artículos de ferretería usando técnicas de análisis de valor agregado y un modelo y notación de procesos de negocios. Alternativas 16(3), 75-81. doi:https://doi.org/10.23878/ alternativas.v16i3.92
Escuela Superior Politécnica Agropecuaria de Manabí Manuel Félix López (2017). Plan Estratégico de Desarrollo Institucional 2017-2021. Recuperado de http://www.espam.edu.ec/recursos/sitio/ informativo/archivos/planificacion/pedi/PEDI-2017-2021.pdf
Flores, Y. y Zambrano, M. (2017). Propuesta de mejora al proceso de capacitación: actualización docente de la ESPAM MFL. (Tesis pregrado). Escuela Superior Politécnica Agropecuaria de Manabí Manuel Feliz López (ESPAM MFL). Calceta
González, R., Guerra, R y Escobar, A. Aplicación de un sistema de gestión de calidad NC-ISO 9001 a la dirección de posgrado académico. Revista Educación Médica Superior 30(3). Recuperado de: http://www.medigraphic.com/pdfs/educacion/cem-2016/cem163g.pdf
Hernández, A., Garay, M., Sherwood, L., Rodríguez, M., Castañeda, Y., y León, L. (2017). Gestión por procesos en la Ciencia e Innovación Tecnológica en Universidad de Ciencias Médicas de Matanzas. Revista Archivo Médico de Camagüey, 21(6), 717-728. Recuperado de: http://scielo.sld.cu/scielo. php?script=sci_arttext&pid=S1025-02552017000600005&lng=es&tlng=es.
Ley Orgánica de Educación Superior. (LOES). 2018. Registro Oficial Suplemento 298. Ecuador.
Lema, G y Chiluisa, W. (2010). Diseño y propuesta de mejora en la gestión administrativa en el área de alumbrado público de la empresa eléctrica Quito S.A. (Tesis de Titulación). Escuela Politécnica Nacional. Quito, Ecuador.
Párraga, J., y Pin, C. (2020). Mejora a los procesos de gestión del claustro del Macroproceso de formación de la ESPAM MFL. (Tesis Pregrado). Escuela Superior Politécnica Agropecuaria de Manabí Manuel Feliz López (ESPAM MFL). Calceta.
Pérez Y. (2016). La mejora continua de los procesos en una organización fortalecida mediante el uso de herramientas de apoyo a la toma de dicciones. Empresaria 10(1), 9-19. Recuperado de: https:// editorial.ucsg.edu.ec/ojs-empresarial/index.php/empresarial-ucsg/article/view/35
Quindemil, E., y Rumbaut, F. (2014). La información y la comunicación en la gestión organizacional: retos en el contexto universitario. Bibliotecas. Anales de Investigación,10 (10), 54-67. Recuperado de: https://dialnet.unirioja.es/servlet/articulo?codigo=5704500
Trischler, W. 1998. Mejora del Valor añadido en los procesos ahorrando tiempo y dinero, eliminando Importar imagen despilfarros. Barcelona, ES. Gestión 2000.