Expediente
“Quando os di el orden, no os quité la prudencia” La obediencia aplicada en la administración local y en la tratadística. El caso de los jesuitas del Paraguay
“When When I gave the Order to You, I Didn’t Take the Prudence from You” Applied Obedience in Local Administration and the Treatises’ Writing. The Case of the Jesuits in Paraguay
“Quando os di el orden, no os quité la prudencia” La obediencia aplicada en la administración local y en la tratadística. El caso de los jesuitas del Paraguay
Historia y grafía, núm. 49, pp. 23-56, 2017
Universidad Iberoamericana, Departamento de Historia
Recepción: 09 Septiembre 2016
Aprobación: 16 Marzo 2017
Resumen: El objetivo de este artículo es el análisis del concepto jesuítico de la obediencia, pero no desde los aspectos normativos o teóricos, sino desde el lado de la práctica. Se ha juzgado por lo común al gobierno de la Compañía de Jesús como un sistema piramidal y monolítico. Aquí se quiere, tomando el ejemplo de la Provincia del Paraguay, matizar y cambiar de dos maneras distintas esta visión. Por un lado, se analizarán las estructuras administrativas de la provincia con el fin de reconstruir los espacios libres para la toma de decisiones autónomas. Por otro lado, se interpretará un tratado ascético (El nuevo superior religioso, 1750) -escrito por Antonio Machoni, exprovincial de la Provincia del Paraguay- que buscaba dar consejos precisos de gobierno a superiores de las órdenes religiosas. El papel de la obediencia jesuítica -es la hipótesis del artículo presente- se destaca mucho menos en el campo de la práctica que en la polémica o en la autopercepción jesuítica.
Palabras clave: obediencia, jesuitas, saberes locales, administración, Antonio Machoni, Paraguay.
Abstract: This article focuses the analysis of the Jesuit concept of obedience with an praxeological approach rather than a normative point of view. The Society of Jesus is normally known as a monolithic institution, based on the principles of centralism and obedience. The article seeks to change this assumption in two ways, with the example of the Province of Paraguay. Firstly, the administrative structures of a province will be analyzed to reconstruct the numerous possibilities for autonomous decision making. Secondly, in an ascetical tract about good governance in religious orders (“The new superior,” 1750) the Paraguayan ex-provincial Antonio Machoni nearly omits the concept of obedience, strengthening instead superiors’ prudence. The article’s main suggestion is that in practical administration obedience is by far less crucial than in polemics or in Jesuit self-perception.
Key words: obedience, Jesuits, local knowledge, administration, Antonio Machoni, Paraguay.
La polémica alrededor de la “obediencia de cadáver” jesuita es tan antigua como la propia Compañía de Jesús. Este concepto es central en las polémicas antijesuíticas del siglo XVI, y tuvo un nuevo auge en la época del ultramontanismo a fines del siglo XIX.1 Sin embargo, dicho concepto no sólo forma parte de polémicas a favor o en contra de la Orden; la historiografía especializada considera a la obediencia cadavérica como una de las características específicas de los discípulos de Ignacio de Loyola.2
En los últimos diez años, el análisis de la obediencia jesuítica ha encontrado un nuevo interés historiográfico por tres motivos. En primer lugar, una rama de la historiografía conecta a la historia de la Compañía con la historia política y cultural europea general; no busca analizarla únicamente como una rama específica de la historia eclesiástica o la historia misionera, sino que se sirve de ella como un ejemplo bien documentado para los procesos generales de la historia moderna. Se ha estudiado a la Compañía de Jesús como parte de una primera globalización,3 como creadora de un sistema específico de comunicación y conservación de informaciones4 y como artífice del encuentro con “el otro” en el signo de la acomodación y la creación de redes administrativas.5 Para este desarrollo de la contextualización continua de la historia jesuita, Luce Giard aplicó el término muy expresivo del “désenclavement”.6
En segundo lugar, otra rama de la historiografía considera cada vez más que la discusión acerca de la “obediencia” es constitutiva para el comienzo de la modernidad, porque la misma está relacionada de manera íntima con el surgimiento del individuo político; es por esto que, durante la Edad Moderna, se dio una redefinición del término “obediencia”, lo que Jaques Chiffoleau llama el “misticismo de la obediencia”.7 Por último, en la historiografía, la obediencia jesuita está vinculada directamente con los debates acerca del tiranicidio -muy vivos dentro de la Compañía de Jesús-, el libre albedrío y el derecho de resistencia tal como fue discutido por Martín Lutero.8
En este artículo analizaremos, en primer lugar, las dimensiones del concepto de la “obediencia” y los intentos más recientes de deconstruirlo y de ubicarlo en el marco de la historia política. En segundo lugar, buscaremos las huellas de diálogo sobre la obediencia en la administración de la provincia del Paraguay. Las competencias de los gremios consultivos nos permitirán reconstruir los espacios libres en la toma de decisiones locales. Por último, cambiaremos la perspectiva desde la obediencia practicada en la administración, hacia la experiencia administrativa sedimentada en la tratadística. Interpretaremos un tratado ascético y administrativo de la misma provincia -El nuevo superior-, escrito por el exprovincial Antonio Machoni en 1750, para preguntarnos qué papel tiene la obediencia en una obra prescriptiva que pretende enseñar a los superiores de órdenes religiosas el buen gobierno de los súbditos.
I. Deconstruyendo la obediencia
Como la historiografía reciente ha demostrado, hay múltiples maneras de acercarse a un concepto tan polivalente como es el de la obediencia. Pero reducidas a las argumentaciones básicas, hay tres métodos distintos de hacerlo. En la mayoría de los estudios, el análisis historiográfico del concepto de la obediencia jesuítica parte de un corpus documental casi canónico. Éste comprende sobre todo escritos normativos donde la palabra “obediencia” aparece de manera literal; entre ellos podemos nombrar a la bula Regimini militantis ecclesiae, las Constituciones, los Ejercicios espirituales y a dos cartas ignacianas a los jesuitas en Coimbra (26 de marzo de 1553) y a la comunidad en Gandía (29 de julio de 1547).9 A partir de esta base textual, unos pocos aspectos suelen encontrarse en el enfoque del interés heurístico: el cuarto voto de la obediencia hacia el Papa y la “obediencia de cadáver” según la famosa expresión ignaciana que un jesuita debe obedecer ciegamente “como un cuerpo muerto” (perinde ac cadaver).10
Estos datos sirven en varios estudios como punto de partida para observaciones de casos específicos, cuando la desobediencia de algunos individuos permite entender los límites del concepto de la obediencia y la fuerza conflictiva del mismo. El ejemplo principal para este enfoque suele ser Juan de Mariana con su tratado Discurso de las enfermedades de la Compañía (o De Reformatione Societatis) en el seno de la corriente memorialista.11 Sin embargo, otros ejemplos podrían ser el desempeño de numerosos jesuitas a lo largo de su historia; por ejemplo, el asistente alemán Paul Hoffäus exigió en 1590 una congregación general en contra de la voluntad decidida del general Aquaviva,12 el jesuita francés Vincent Julien criticó el concepto ignaciano de la obediencia13 y Francisco Abreo, jesuita con una sólida formación jurídica, criticó la Compañía delante del Santo Oficio.14
Con la tercera posibilidad analítica se abandona el campo de la historia de las ideas y conceptos y, de esta manera, se deja de considerar a la desobediencia como un caso de “excepción”. No se busca más la palabra “obediencia” en tratados, leyes y cartas, sino que se pregunta qué fenómenos y mecanismos se buscan ocultar con este término. El concepto “obediencia” -como los conceptos “fidelidad”, “lealtad” o “carisma”- pretende caracterizar el modo de gobernar, pero carece de fuerza explicativa. En el fondo, describe el gobierno en el nivel de la norma o del gobierno proyectado, es decir, sin considerar la práctica administrativa concreta. En la teoría política, un término paralelo al de “obediencia” podría ser el de “centralismo”, acompañado -en este caso- de la metáfora del “monolitismo”. Harro Höpfl, en su influyente estudio sobre el pensamiento político de los jesuitas, mostró, sin dar lugar a dudas, que “the monolithic character of the Society has been grossly exaggerated”.15 El mismo autor propone una caracterización alternativa del gobierno jesuita:
Ideas about corporate existence and headship current at the time therefore do not by themselves explain the most characteristic and distinctive feature of the Society’s organisation: its consistent structure of super- and subordination, command and obedience, strictly hierarchy and concentration of authority in a single superior at every level of the order, culminating in the overriding authority of the Superior General, at the expense of the authority of any collective representative body or collective decision-making by Jesuit communities.16
Justamente, esta “toma colectiva de decisiones por comunidades jesuitas”, que cuestiona el concepto de la obediencia, ha sido estudiado pocas veces. Numerosos manuales y artículos de síntesis se complacen de buen grado con la imagen clásica cuando postulan que la Compañía de Jesús tuvo “un liderazgo monárquico”,17 una “organización estricta y militar”18 o “una composición centralizada con rigor”.19 Del mismo modo, incluso trabajos de investigación recientes comparten esta hipótesis del centralismo absoluto.20 Son pocos los que intentan relativizar sobre una base documental novedosa esta visión estricta.21 En el apartado siguiente intentaremos justo esto para el caso de la Provincia del Paraguay. Como propone Höpfl, se analizarán sobre todo los elementos colectivos y consultivos para plasmar la práctica de una obediencia aplicada.
2. La obediencia aplicada en el Paraguay
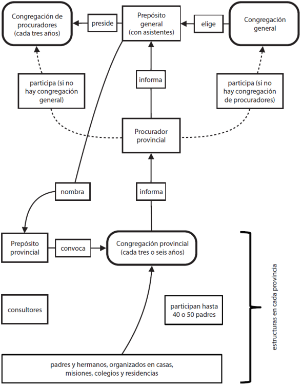
Como es bien sabido, el centro del gobierno jesuítico es el prepósito general en Roma, elegido de por vida por la congregación general. Ayudado por varios asistentes y un secretario, el general nombra a los provinciales para un periodo de tres o de seis años. Cada provincial encabeza una provincia, es decir, un conjunto de colegios y casas. Sus consultores le asisten. También los superiores de las casas principales dependen del voto del prepósito general. Hasta aquí la imagen piramidal de la administración jesuita que se nutre exclusivamente de las fuentes normativas de la Compañía, sobre todo de las Constituciones.22
La visión concisa conoce nada más tres tipos de gremios consultivos: los asistentes del general, los consultores del provincial y la congregación general. Están ausentes la congregación de procuradores y la congregación provincial que completan el cuadro de una toma de decisiones con un enfoque más local. El motivo fundamental para esta ausencia es el hecho de que estas instituciones se terminaron de conformar de manera definitiva sólo después de la última redacción de las Constituciones por los decretos de las congregaciones generales.23 En 1567, Francisco Borja, el tercer general de la Compañía, resumió las reglas dispersas de las congregaciones provinciales en una sola, la Formula Congregationis Provincialis.24 Según ella, el provincial convocaba y presidía la congregación provincial cada tres años -en las provincias de ultramar cada seis años-. En ellas, el provincial, los superiores locales y los cuarenta profesos más antiguos de la provincia respectiva se congregaban para elegir dos procuradores y tres sustitutos para el viaje a Europa. Los procuradores de provincia tenían una función triple. Eran los agentes informadores de la provincia y los diputados para la congregación de procuradores; en lugar de ella, después de la muerte del general participaban en la congregación general. La combinación de las congregaciones provinciales y la congregación de procuradores justificaba la elección del general de por vida, porque la congregación de procuradores podía decidir si hacía falta o no una congregación general (véase Fig. 1).25

La tercera función de las congregaciones provinciales se puede ver en el nivel de los textos normativos tan sólo en la primera versión de las Constituciones (texto “a”, escrito entre 1547 y 1550). Según ésta, las congregaciones provinciales servían “para ver las cosas que se han de proponer en la congregación general”.26 Esta regla se borró en las versiones más tardías; sin embargo, en la práctica, las congregaciones provinciales mantuvieron igual unas competencias preparativas y temáticas, sin limitarse a las dos funciones antes mencionadas. Los padres congregados debatían los problemas más urgentes de su provincia y mandaban a los procuradores a Roma con una lista de las consultas necesarias.
En el caso del Paraguay, existen por lo común dos tipos de listas: preguntas redactadas en latín y apoyadas por una mayoría de los congregantes (Postulata approbata), y preguntas redactadas en español y apoyadas por una minoría (Memorial particular). El procurador de provincia tenía la oportunidad de explicar el contenido de las listas delante del general; éste, por otra parte, redactaba las respuestas a los postulados y memoriales y las entregaba al procurador durante su estadía en Europa, para que se leyesen en la congregación provincial siguiente.27 A continuación mostraremos las dinámicas internas de las congregaciones provinciales. Elegimos para esto los debates internos que tratan sobre el tema de la obediencia hacia autoridades ajenas a la Compañía.
El primer ejemplo nos demostrará también cómo los debates internos en las congregaciones provinciales pueden completar las versiones oficiales sobre las misiones entre los indígenas. En los relatos impresos, sobre todo en las Cartas edificantes, los indígenas evangelizados son descritos como mansos y obedientes para mostrar el éxito de la empresa misionera. Sin embargo, las sociedades humanas -como sabe el historiador- no son casos extraordinarios de mansedumbre y pacifismo. Entre las preguntas de los padres congregados del Paraguay hay una del año 1646 que llama la atención. El procurador Juan Pastor informó al general Carafa sobre una serie de homicidios en una reducción guaranítica. A pesar de la docena de indígenas asesinados, Pastor propuso al general que “no pueden los P[adr]es N[uestro]s tener corregidor español en el pueblo q[ue] los castigase tiene muchas y graues difficultades. llevarlos presos a los gouernadores tambien. dejarlos sin castigo, paresera mal. contentarse con solo desterrarlos es poco [...]”.28 El padre procurador terminó sus explicaciones en el memorial con el castigo normal para un asesino indígena en las reducciones del Paraguay: de treinta a cuarenta azotes. Pero Pastor no recibió un mandamiento preciso del general como lo había esperado. En lugar de eso, el general ofreció dos opciones. La preferencia personal de Carafa fue “carcel perpetua, y buena abstinencia en la comida”, pero juzgó “que lo mas seguro es, q[ue] el Prouinçial haga una buena consulta de los P[adres] mas antiguos de las Reducciones, y q[ue] se estile con semejantes delinquentes, lo q[ue] se juzgare por mas aproposito”.29
Así, se puede ver con claridad el espacio libre para tomar decisiones entre los padres congregados. Sorprende la exclusión de la legislación española por parte del general. Por la ausencia de las autoridades españolas, se puede observar que en las misiones periféricas las normas -y también las prácticas- de la Orden no fueron afectadas por el derecho indiano. Por otra parte, la curia de la Orden en Roma toleraba y apoyaba esta distancia hacia los corregidores.
Más allá de la subordinación o no a los corregidores, se debatía también la autoridad de los obispos y gobernadores. Las tensiones entre las órdenes religiosas y los obispos son un tema estructural de la historia eclesiástica en Latinoamérica, dadas las reglas centralizadoras de la bula Exponi nobis -conocida también como Omnímoda- en el contexto del patronato real.30 Otra fuente de discordia fueron las visitas: los gobernadores y los obispos gozaban del derecho de visitar las reducciones.31 Los superiores en la Compañía de Jesús buscaron en las políticas cotidianas un equilibrio con los gobernadores en Buenos Aires, Asunción y Santa Cruz de la Sierra. Aspiraron a una buena convivencia sin alguna relación de dependencia. Ya en el año 1608 -en la primera congregación provincial de la recién fundada provincia del Paraguay- la mayoría de los congregados propuso al general Aquaviva cierta distancia de las políticas del gobernador: “La congregación [provincial] exige de nuestro Padre [General] que mande con seriedad que los nuestros no acompañen a los soldados españoles en las expediciones a los indios, los que ellos llaman entradas, malocas o conquistas, porque la experiencia enseña que los males que traen son peores y más graves que el provecho, y el provincial tampoco apoya eso”.32
El contenido de este postulado fue esencial para el método misional. Los padres del Paraguay intentaron demostrar a los indígenas que no formaban una unión cordial con los soldados españoles. El general aceptó el postulado en parte. Por un lado, afirmó que los padres no debían admitir trabajos “ajenos” a su instituto religioso. Por otro lado, los padres debían ejercer también la asistencia espiritual para los soldados (“necessitatibus sp[irit] ualibus militum subueniendi”).33 No obstante, ocho años después, en la siguiente congregación provincial, una minoría de los congregados criticó esta disposición del general. El procurador de provincia Juan de Viana explicó que los padres eran curas de los indios neófitos en las misiones y de los españoles en los fuertes. Propuso que los padres dejaran la asistencia espiritual de los soldados, a sabiendas de que sería muy difícil “sin grande offension” del rey, es decir de la persona de cuyo sustento los misioneros dependían.34 La respuesta de Roma resultó clarísima. El general buscó evitar todo tipo de conflicto con la corona española: “Prosigan los n[uest]ros en el officio que hagen de Curas, pues la necess[ida]d es tan grande, y su mag[esta]d lo ha mandado por medio de sus ministros”.35
Mientras estas propuestas son muy concretas, dos memoriales particulares de mediados del siglo XVII intentaron solucionar, de una manera muy general, discordias con las autoridades. No mencionan ningún caso en particular, y es notable cómo la curia romana tampoco preguntó al respecto. El primero, formulado en 1637 con ocasión de la sexta congregación provincial, contiene una pregunta del mismo padre provincial, a la sazón Diego de Boroa:
Pregunta el mismo P[adre] P[rovincia]l en carta suia p[ar]a el Procu[ad]or: que se hara en caso que el gou[ernad]or y el obispo esten encontrados y vinieren a n[uest]ra casa a saber lo que deben haçer en conçiençia, porque aunque diçen lo preguntan p[ar]a açertar solo se a experimentado, quieren saber n[uest]ro Pareçer, y siempre viene a quedar el uno enemigo n[uest]ro y se desea que V[uestra] P[aternidad] ordene lo que se debe haçer en este caso.36
El general, otra vez, prefirió una respuesta salomónica para evitar todo conflicto, proponiendo que el provincial se privara de una reacción clara. Sólo en el caso más urgente el provincial podía dar una opinión más concreta, pero no sin haber tenido “una buena consulta”.37 Los padres del Paraguay no se contentaron con eso. En la congregación siguiente (1644) repitieron el pedido, pero esta vez con un tono más agudo. Las palabras decisivas fueron que obispos y “gobernd.ores” “persiguen a los de la Comp[añí]a”; para remediar estos problemas pidieron una bula papal en favor de las reducciones.38 A primera vista, el comportamiento parece ingenuo, porque se considera al favor papal como una panacea a todos los males locales. Sin embargo, el mismo sigue la lógica de la comunicación entre la periferia americana y la corona española, es decir, la argumentación local con favores de un “rey lejano” o del pontífice en Roma.39 El momento de la intervención paraguaya no es casual, porque los años cuarenta del siglo XVII marcaron el punto decisivo en los conflictos entre bandeirantes y misioneros.40 A pesar de este peligro, el general en Roma no compartió las visiones misioneras sobre una situación capaz de ser estabilizada solamente mediante favores papales. Al contrario, en vez de la opción lejana eligió la local: “No es tiempo de tratar de lo q[ue] se pide; y lo q[ue] importa es hacer lo possible por tener propicios a los obispos, y gouernadores para hacer el negocio de N[uest]ro señor, y de nuestros ministerios, de que nos dio grandes exemplos al Apostol de la India S[an] Fran[cis]co Xavier”.41
En el momento concreto, la referencia al “Apostol de la India” no habrá sido una ayuda sustancial. El caso muestra las estrategias divergentes en esta situación. La curia ve en las buenas relaciones con los poderes locales una garantía para el éxito de la labor misional y también ventajas para las casas de la Compañía en las ciudades coloniales. Mientras tanto, los mismos misioneros, a excepción quizá de los jesuitas en los centros urbanos, perseguían la opción de favores del rey lejano o de la Santa Sede. Este juego, en el marco de la economía de privilegios, dio sus frutos en las discusiones sobre la esclavitud indígena y el uso de armas de fuego para la defensa de las reducciones, pero no en la ejecución del Tratado de Madrid (1750), como veremos más adelante. En el fondo, era una táctica dilatoria: las respuestas desde Roma y Madrid tardaban mucho en llegar, y antes de que ellas arribaran al Río de la Plata no se podían obedecer. Tras una decisión favorable, los misioneros tenían un argumento fuerte en la mano. En el caso contrario, otra petición podía dilatar el proceso de nuevo, y frente de las autoridades locales el argumento principal esgrimido era que el rey o el papa se habían encontrado mal informados.42
En síntesis, se puede afirmar que el análisis de las actas de las 23 congregaciones provinciales hasta 1762 muestra la variedad de las reformas y propuestas discutidas en el Paraguay. Las actas dan asimismo testimonio de cómo muchas de las decisiones locales eran tomadas con independencia de Roma; entre las 522 preguntas y postulados conservados se puede ver cómo numerosas veces la curia romana de la Compañía confirmó las soluciones propuestas o respondió que los padres más experimentados de las misiones podían buscar una solución de su gusto.43
3. Antonio Machoni y la búsqueda de la obediencia aplicada en El nuevo superior religioso (1750)
Hasta ahora hemos analizado la obediencia en el ámbito de la práctica administrativa. Para completar el cuadro de la práctica, elegimos una obra escrita en la provincia del Paraguay en la que se sedimentaron las experiencias administrativas de varios años de gobierno. Se trata de una obra prescriptiva que puede ser caracterizada tanto como un tratado ascético, que como una descripción del buen gobierno en una provincia religiosa, es decir, el equivalente religioso del Espejo de príncipes. Existen numerosos predecesores de este tratado en el género literario, pero solamente en pocos se puede verificar en realidad la experiencia administrativa como en la obra de Machoni que aquí estudiaremos.44
Antonio Machoni (1672-1753), jesuita sardo, llegó en 1698 con 25 años de edad a la ciudad de Buenos Aires,45 y pasó sus años decisivos en Salta (1707-1711) y entre los indios lules (1712-1719). En cuanto a lo político y lo administrativo, los cargos más importantes que ejerció fueron el del procurador de la Provincia del Paraguay en Madrid y Roma (1731-1734), el provincialato de la misma Provincia (1739-1743) y, después, el puesto de rector de la Universidad de Córdoba de Tucumán (1743-1747).46 Se destacó incluso como autor; su obra más famosa es, sin duda, el Arte y vocabulario de las lenguas lule y tonocote, mientras que sus hagiografías de siete jesuitas sardos en Paraguay, Las siete estrellas de la mano de Jesús, permanecen menos conocidas. Las dos se publicaron durante su estadía en Europa como procurador. En la misma oportunidad salió de la imprenta la célebre Descripción corográfica del Gran Chaco de la pluma del padre Pedro Lozano.47
Ni Marras en su exhaustivo estudio biográfico ni Baptista y McNaspy en el artículo más influyente mencionan la última obra del jesuita sardo: El nuevo superior religioso, instruido en la práctica, y arte de governar por varios Dictámenes de la religiosa prudencia [...].48 En esta obra, Machoni tiene una intención muy ambiciosa. Quiere escribir un “libro de memoria” para los superiores en las órdenes religiosas, para que éstos sepan gobernar y “cuidar de las almas de sus Subditos”.49 “Superior” equivale en este caso a “prelado”, y, como aclara el autor, “debaxo de este nombre de Prelacía Eclesiastica, entienden los Santos, y Doctores qualquier govierno de Almas; como son en las Religiones los Generalatos, Provincialatos, y goviernos de las particulares Casas Religiosas, y fuera de la Religion, las Dignidades todas, que tienen cargo de governar Almas, como los Obispados, Curatos, y otros semejantes”.50 Este tratado no sirve, entonces, solamente para las órdenes religiosas (“religiones”), sino también para el clero secular. Sin embargo, en la obra el autor se refiere pocas veces a autoridades generales válidas para todas las órdenes religiosas, tales como san Crisóstomo, san Bernardo o san Gregorio Magno. En la mayoría de los casos basa sus argumentos en los ejemplos de su propia Orden y los hechos de las vidas de Francisco Javier, Ignacio de Loyola y los generales de la Compañía de Jesús.51 Machoni intenta, no obstante, tapar el desequilibrio entre fuentes utilizadas y los lectores interesados con las metas que tienen todos los clérigos en común, sobre todo el “governar bien” y el amor de Cristo.52 En este tratado, Antonio Machoni sigue las mismas líneas generales que durante su provincialato. Enfatiza el valor de las virtudes de los fundadores de la Compañía y busca resaltar cómo los indios tomaban siempre a los misioneros como ejemplo.53
En un tratado de ascetismo y una obra sobre el buen gobierno cristiano no sorprende el énfasis continuo en las virtudes cristianas; algunas de las más importantes para el autor son, sobre todo, la moderación, la modestia, la vigilancia, la suavidad, la paciencia y la caridad. No es raro encontrar tampoco en el mismo una mirada conservadora. Ya en el prólogo el autor desea que “permanezca invariable en las Sagradas Familias [...] el governo recto”.54 En la discusión aristotélica sobre los géneros de gobierno comparte la posición de Roberto Belarmino, según la cual “el mejor, y más propio, y acomodado á las Religiones, es el govierno Monarquico, mixto con el Aristocratico”.55 Así se ven combinadas las ventajas de la monarquía y la república, lo que evita el peligro de la tiranía.56 En el curso de la obra, el autor sigue el mismo camino. Propone que el superior bien preparado ponga “toda su vigilancia, y aplicacion, en que se conserven en observancia, y rigor las Reglas, Leyes, y Constituciones de la Religion, y que dentro de sus limites aliente á sus subditos á caminar á la perfecion religiosa”.57 Señala asimismo que el superior “no sea amigo de novedades” y que “ha de mostrar su zelo en trabajar mucho en que se despida de la Religion todo espiritu nuevo”.58
Podríamos suponer, entonces, que en este rígido esquema el concepto de “obediencia” -incluso el de “obediencia ciega”- tendría un espacio importante. Sin embargo, no es esto lo que sucede; en su lugar dominan los conceptos de la “empiría” y la “clemencia”. Incluso las palabras “obedecer” u “obediencia” son utilizadas muy pocas veces por el autor,59 y en dos oportunidades se da un matiz fundamental al concepto de la obediencia. Valga la pena citar aquí de forma completa la primera:
Aunque he insinuado la prompta obedienca, que deben tener los Superiores immediatos á las insinuaciones, que les hacen de su voluntad los mediatos, no quisiera, que qualquiera orden, que reciban, la executen á ciegas, sin considerar primero las circunstancias de el hic, & nunc; porque con el precepto, ó orden, que le dá el Superior mayor, no le quita la prudencia. Es dictamen de N[uestro] S[anto] P[adre] Ignacio, y traelo en su vida el P[adre] Francisco Garcia, quando dio orden á aquel ministro, diciendole, hiciesse baxar á trabajar en la obra á todos los Novicios, el qual orden executó el Ministro á ciegas. Y sabiendo el S[anto] Padre que un Novicio de Noble linage, Romano, tenia de ello grandissima repugnacia, y estaba en peligro de perder su vocacion, reprehendió al Ministro; y respondiendo este, que el orden que le havia dado era, que baxassen todos los novicios: le dixo el Santo Padre, quando os dí el orden, no os quité la prudencia, discrecion, y charidad.60
Dado que se habla muy poco de la obediencia en el tratado aquí presentado, esta escena de la vida del santo fundador, tomada de la difundida obra de Francisco García,61 tiene muy poco que ver con el concepto ignaciano de la obediencia. En ésta, es mucho más decisiva la distinción entre obediencia de ejecución, obediencia de voluntad y obediencia de entendimiento -distintos grados de perfección que se diferencian por la afinidad de la voluntad del obediente con el mandamiento-.62 Vale recordar que en el horizonte de la época, bajo los jesuitas “la obediencia pasó a ser una virtud sublimada antes que una actitud convenida”.63 Otra faceta, específica para la Compañía de Jesús, es el hecho de que la obediencia no era una virtud abstracta, sino que estaba siempre dirigida hacia una persona concreta.
Hablando de la retórica, Machoni recomendaba que en la actitud de mandar se manifestara siempre el talante del superior instruido. No hay que ponerse, según el autor, a sí mismo como sujeto gramatical de la frase, sino siempre a Dios: “Dios quiere que esto se haga”, y no “Yo quiero” o “Yo mando”.64 El ideal de la corrección suave y del régimen siempre equilibrado se expresa con claridad en unas sentencias cultas como “govierna, como quisieras ser governado”65 o “La vara del govierno es virga directionis”.66 Algunas metáforas más fáciles para recordar complementan estas sentencias, sobre todo las comparaciones para aclarar diferentes modos de gobernar. El parangón más intenso es el siguiente:
La union de los Religiosos con sus Prelados, no es union de naturaleza, qual es la de los hijos con sus padres en una familia, ni es union de politica, qual es la del Pueblo con sus cabezas en una Republica, ni es union violenta, qual es de los forzados en una Galera, sino que es union expontanea, y de caridad, su principal Superior, que es Dios, es la charidad misma: Deus charitas est.67
Suavidad y caridad no quieren decir por fuerza armonía. Machoni no omite la pregunta fundamental sobre las tensiones con las autoridades y los conflictos internos en la Compañía de Jesús.68 Relata, por ejemplo, de modo favorable el caso de Juan de Montalvo que, cuando era rector del Colegio de Murcia, sacó de la ciudad al predicador del mismo colegio. Éste -ignoramos su nombre- había predicado en la catedral “mas sangriamente de lo que debiera” contra algunos defectos del cabildo eclesiástico. Tras las quejas de los eclesiásticos, Montalvo aplicó de inmediato el castigo. Así, incluso para Machoni existen ciertos límites para la caridad.69 En el mismo estilo, el autor ataca a religiosos que excedan “los limites de una justa defensa” al publicar libelos polémicos o apologéticos.70
En cuanto a la “empiría”, Machoni da cierta importancia a la experiencia. La posición conservadora y la regla escrita como norma absoluta son, como habíamos visto, un rasgo llamativo de la obra. Sin embargo, tras un análisis más profundo queda claro que las sugerencias acerca de la “empiría” otorgan un tono por completo distinto al contenido de la obra. El concepto clave es la “experiencia adquirida”, o también llamado la “experiencia agena”.71 El autor jesuita toma a la filosofía, al “Arte Militar” y a la medicina como ejemplos en los cuales la experiencia se puede plasmar en avisos, reglas o ayudas. Sucede lo mismo, según Machoni, en las cosas del gobierno: “Y de la experiencia, y uso largo en el govierno, se sacaron los prudentes avisos, y sabios dictamenes del Arte de governar”.72 El notable optimismo del autor realza la lectura. Opina que, con la lectura de libros, un superior joven puede lograr la experiencia de muchos años de práctica en el gobierno.73 Sin duda, el autor desea que su propio libro sea un material que permita con celeridad adquirir experiencia de gobierno.
Las reglas escritas de la Biblia y de las órdenes religiosas se complementan además con “costumbres” provenientes de los superiores predecesores y con “exemplos” de los santos.74 Llama la atención que Machoni realza cierto tipo de religioso ejemplar que se puede denominar como “mártir administrador”. En particular, recuerda el ejemplo de san Francisco Javier, “que por visitar tal vez uno, ó dos Subditos suyos, navegaba tal vez mil, y tal vez dos mil leguas, con que lograba el consolarlos en sus tribulaciones”.75 El mismo esfuerzo realizaron, según la opinión del autor, los superiores jesuitas Juan Antonio Rubino, visitador y mártir del Japón, y Francisco Colín, provincial de Filipinas. Los dos se encontraron en peligro de muerte al visitar su provincia. No obstante, la vida ejemplar no se limita a los libros. El superior presente debe ser la “regla viva de sus Subditos”,76 por un motivo muy simple, que discurre en toda la obra: “qual es Prelado, tales son sus subditos”.77
Machoni toma ejemplos concretos de todo el orbe, salvo de las misiones efímeras en África. Los elementos americanos no son muchos, pero sí sustanciales -algo que habrá, sin duda, entendido el lector atento de aquellos días, debido a que en el título y en el prólogo de la obra el autor figura como exprovincial de la Provincia del Paraguay-. El autor utiliza dos ejemplos históricos, uno -el caso de un jesuita expulso que pretendió un curato del obispado del Cuzco- sacado de Juan de Camargo;78 el otro, de un dictamen de Juan de la Plaza, visitador de Nueva España en 1580.79 Las dos alusiones a experiencias en las Indias son más directas, tomadas de la misma Provincia del Paraguay. Una se refiere al Colegio de Santa Fe, cuyo rector, el padre Miguel Sierra, ejerció incluso los oficios más humildes. Así, sus súbditos debían entender “que en la Religion los oficios baxos, por mas humildes que sean, no desdoran al Religioso”.80 Machoni puso la última alusión al Paraguay, casi al concluir el libro, como explicación más larga de toda la obra.81 Bajo el tema “De la averiguacion de la verdad de las delaciones [de los súbditos]” el jesuita sardo se dedica al caso de la población indígena:
No necessita de menos prudencia, y cuidado el Religioso Superior, quando el delator es gente vil, y baxa, é inclinada á mentir, y vengarse, y levantar falsos testimonios, como son los Indios, y Negros, y otra gente de este jaéz; porque se ha visto, y experimentado en las Misiones, ó reducciones, y doctrinas de Indios en las Provincias Indianas, que si parten de carrera los Superiores con la primera informacion, atropellarán con Subditos muy Religiosos, y benemeritos, y de venerables canas, y los infamarán mas con sus imprudentes resoluciones, que los Indios con sus falsos testimonios, por dexarse arrebatar de su zelo indiscreto, atizado tal vez de la ignorancia, y credulidad indiscreta de algunos Religiosos, que movidos de una falsa compasion, y ciega caridad, apadrinan á los Indios, y á sus mentirosos dichos, dandolos por verdaderos, como se puede vér en este caso, sucedido en las Missiones, que tiene á su cargo esta nuestra Provincia del Paraguay, que vá, como me lo refirió un Padre docto, y virtuoso, que lo tocó con las manos.82
Continúa con el caso explicado con minucia, de cómo en una reducción el compañero del cura descubre la conjuración de un grupo indígena. Éstos se quejaron, porque aquél solía mandar azotar a delincuentes. Durante la visita del provincial en el pueblo, el grupo mencionado quiso echar al sacerdote del lugar por un testimonio falso delante del provincial. Solamente por el testimonio del compañero del cura -quien había escuchado por casualidad el plan del grupo indígena- ellos no logran realizarlo.83 El autor reafirma el prejuicio del indígena al parecer mentiroso y malvado con un dictamen del prepósito general Charles de Noyelle.84
Hasta la historiografía más reciente, sobre todo en las obras de Marras y Vera de Flachs prevalece una mirada sobre Machoni como un etnógrafo y perito empático de asuntos indígenas. Esta interpretación se debe a su publicación de la Descripción corográfica del Gran Chaco de Lozano y su obra lingüística sobre la lengua lule. No obstante, es sorprendente leer el desprecio de Machoni en contra de indígenas y negros en los renglones ya citados. ¿Como se puede explicar este desequilibrio?
La opción por el indio no era unánime entre los jesuitas en América. Los misioneros en las reducciones de guaraníes se mostraron más en favor de la población indígena y pidieron favores y privilegios respecto a la posición política y social. A causa de la diferencia de la realidad social en los centros coloniales, tales como Buenos Aires, Asunción y Córdoba de Tucumán, los jesuitas ocupados con la administración, la docencia y la cura de almas de los españoles buscaron más la cercanía a las autoridades coloniales y a los mecenas burgueses.85 Durante varias décadas, las discrepancias se mostraron en debates acerca de la administración de las reducciones, la formación de los misioneros y la carga laboral de ellos. Con el Tratado de Madrid (1750), los intereses divergentes de los dos grupos se hicieron cada vez más grandes. En el tratado, las coronas ibéricas formularon un acuerdo fronterizo. Tenían el plan de ajustar las lindes jurídicas -fijadas por última vez en el Tratado de Tordesillas (1494)- con las fronteras de hecho que se encontraban considerablemente más hacia el occidente. Hubo una sola excepción en el concepto del uti possidetis: para ganar el fuerte de Colonia del Sacramento, la corona española cedió siete reducciones guaraníticas, ubicadas en el margen oriental de la provincia, a la corona portuguesa. El partido urbano de los jesuitas optó para la decisión de la curia de los jesuitas en Roma, es decir, el cumplimiento obediente y puntual del tratado. La mayoría de los misioneros, mientras tanto, prefirió la opción eficaz del “rey lejano” y las estrategias dilatorias para no ceder las misiones prósperas al antiguo enemigo portugués. Las diferencias internas terminaron a fin de cuentas en un conflicto abierto, una sublevación indígena y las dos campañas de la “Guerra guaranítica” (1753-1756).86
En el año 1750, cuando se firmó el tratado, estos conflictos estaban ya bastante definidos dentro de la Compañía de Jesús. En las últimas páginas de su obra -quizá añadidas con posterioridad al manuscrito- el exprovincial Machoni subraya la actualidad de El nuevo superior y muestra la conformidad de la provincia del Paraguay con el cuerpo de la Compañía entera. Las tres ediciones de la obra en el curso de nueve años prueban el gran interés que por ella tenían los contemporáneos. El exceso de acomodación, como había pasado en el caso del Paraguay, se puede comparar con la controversia de los ritos chinos. La obra había tenido una distribución significativa en el Paraguay, también para restablecer una administración equilibrada entre obediencia ciega y falta de observancia. Existieron, por ejemplo, cuatro ejemplares del libro en el Colegio de Córdoba de Tucumán y 23 en el Colegio de Asunción.87 El tratado analiza, por otra parte, también de modo exhaustivo el tema de la discordia. Dentro la retórica de la obediencia, la discordia es calificada bajo el título de la “desobediencia”. Machoni la trata más bien con la palabra “murmuraciones”. Según el provincial experimentado, un superior debe conocer las murmuraciones y quejas de sus súbditos para sanar los motivos que dan lugar a ellas.88
La obra de Machoni se encuentra entre los más notables ejemplos de proyectos y alternativas administrativas en la antigua Compañía de Jesús; no sólo no es una obra proveniente de la jerarquía romana de la época fundadora, sino que es una propuesta emanada de una provincia extraeuropea que se escribió luego de más de dos siglos de experiencia administrativa. Sabemos, desde el presente, que los años en que se redactó esta obra fueron el crepúsculo de la Compañía antigua, y que justamente los conflictos de la Provincia del Paraguay tuvieron una gran participación dentro de las causas que llevaron a la expulsión de los jesuitas del mundo ibérico. Machoni propone en su tratado reformar el mandar desde arriba, no el obedecer desde abajo, justo en el momento crítico de la crisis después del Tratado de Madrid, cuando las autoridades de la Compañía se enfrentaron a la deslealtad abierta de docenas de misioneros en el Paraguay. De esta manera, el presente trabajo se convierte en un contraproyecto contra la obediencia ciega para remediar la incompetencia de muchos superiores. Y funciona como respuesta: cuando en la retórica oficial la obediencia se propaga como síntesis del régimen justo y apto, Machoni despliega lo cifrado y simbólico y muestra que sólo en la superficie la obediencia se representa como entendible; en el fondo y en la práctica no lo es.
Conclusión
Hace falta una revisión del concepto de “obediencia” a la luz de la práctica administrativa. Queda claro que la obediencia representa un elemento clave en las polémicas y en las apologías sobre la Compañía de Jesús. Pero se puede entender mejor a través de fuentes administrativas que tratan de la obediencia, incluso sin utilizar la propia palabra. La discusión es omnipresente, con la palabra ausente. La discusión conceptual muchas veces no tiene mucho que ver con la práctica del gobierno. Tiene más el valor de un punto de referencia, un vínculo para unir a los miembros dispersados de la Compañía. Trata a primera vista de la obediencia, pero se refiere más bien a los límites de la misma.
La obediencia jesuítica nunca fue una vía de dirección única. Cabe recordar la “obediencia negociada”89 y el “ciclo de la obediencia”,90 términos analíticos acuñados respectivamente por Antonella Romano y Martín María Morales que sugieren nuevos caminos para entender la práctica gubernativa. La Compañía de Jesús funciona en este caso como un ejemplo bien documentado de una empresa global en el umbral de la modernidad. Se ha mostrado que a veces los obedientes proponen lo que está por ser mandado: es una obediencia a sí mismos. Más decisivos que el vínculo con Roma fueron el consenso y el “buen gobierno” en cada provincia tomada por sí misma.
Fuentes
ARSI Congr. - Archivum Romanum Societatis Iesu, Sección “Congregationes” “Formula Congregationis Provincialis”, en Institutum Societatis Iesu, vol. 2, Florencia, 1893, pp. 237-241.
Biblioteca Nacional de España, Madrid, mss 6976 [Cartas de los PP. Generales y Provinciales de la Compañía de Jesús a los misioneros jesuitas de Paraguay, Uruguay y Paraná].
Loyola, Ignacio de. “Constitutiones Societatis Jesu, Textus A”, en Constitutiones Societatis Jesu, vol. 2: Textus hispanus, Roma, Monumenta Historica Societatis Iesu, 1936, pp. 127-257.
______. “Constitutiones Societatis Jesu, Textus B”, en Constitutiones Societatis Jesu, vol. 2: Textus hispanus, Roma, Monumenta Historica Societatis Iesu, 1936, pp. 260-727.
Machoni, Antonio. El nuevo superior religioso, instruido en la práctica, y arte de governar por varios Dictámenes de la religiosa prudencia, sacados de la sagrada escriptura, los santos padres, y de las vidas, y hechos de varones Ilustres en prudencia, Santidad y experiencia, Puerto de Santa María, Imprenta de D. Roque Gomez Guiraun, 1750.
Monumenta mexicana, vol. 2, Roma, Institutum Historicum S. I., 1959.
Bibliografía
Aldama, Antonio de. “La composición de las constituciones de la Compañía de Jesús”, Archivum Historicum Societatis Iesu, año 42, 1973, pp. 201-245.
______ e Ignacio Echarte. “Congregación, IV. Congregación de Provincia”, en Charles E. O’Neill y Joaquín María Domínguez (eds.), Diccionario histórico de la Compañía de Jesús. Biográfico-temático, vol. 1, Roma/ Madrid, Institutum Historicum S. I./Universidad Pontificia Comillas, 2001, pp. 912-913.
Alfieri, Fernanda y Claudio Ferlan. “Storie di obbedienza negoziata”, en Fernanda Alfieri y Claudio Ferlan (eds.), Avventure dell’obbedienza nella Compagnia di Gesú. Teoria e prassi fra XVI e XIX secolo, Bologna, Il Mulino, 2012.
Alphonso, Herbert. “Obediencia”, en José García de Castro (dir.), Diccionario de espiritualidad ignaciana, vol. 2, Bilbao 2007, Ediciones Mensajero/Sal Terrae, pp. 1325-1336.
Baptista, Javier y Clement J. McNaspy. “Machoni (Ma[c]cioni), Antonio”, en Charles E. O’Neill y Joaquín María Domínguez (eds.), Diccionario histórico de la Compañía de Jesús. Biográfico-temático, vol. 3, Roma/ Madrid, Institutum Historicum S. I./Universidad Pontificia Comillas, 2001, p. 2458.
Borja González, Galaxis. Jesuitische Berichterstattung über die Neue Welt. Zur Veröffentlichungs-, Verbreitungs- und Rezeptionsgeschichte jesuitischer Americana auf dem deutschen Buchmarkt im Zeitalter der Aufklärung, Göttingen, Vandenhoeck & Ruprecht, 2011.
Braun, Harald E. Juan de Mariana and Early Modern Spanish Political Thought, Aldershot, Ashgate, 2007.
Brendecke, Arndt. Imperio e información. Funciones del saber en el dominio colonial español, Madrid/Fráncfort, Iberoamericana/Vervuert Verlag, 2012.
Broggio, Paolo. Evangelizzare il mondo. Le missioni della Compagnia di Gesù tra Europa e America (secoli XVI-XVII), Roma, Carocci, 2004.
Bruno, Cayetano. El derecho público de la iglesia en Indias. Estudio histórico-jurídico, Salamanca, Consejo Superior de Investigaciones Científicas, 1967.
Catto, Michela. La Compagnia divisa. Il dissenso nell’ordine gesuitico tra ‘500 e ‘600, Brescia, Mocelliana, 2009. [Ed. en español: La compañía dividida. La oposición dentro de la orden jesuita entre los siglos XVI y XVII, México, Universidad Iberoamericana-Departamento de Historia, 2016].
Chiffoleau, Jaques. La Chiesa, il segreto e l’obbedienza, Bologna, Mulino, 2010.
Chinchilla, Perla y Antonella Romano (eds.). Escrituras de la modernidad. Los jesuitas entre cultura retórica y cultura científica, México/París, Universidad Iberoamericana/EHESS, 2008.
Clossey, Luke. Salvation and Globalization in the Early Jesuit Missions, Cambridge, Cambridge University Press, 2010.
Coello, Alexandre, Javier Burrieza y Doris Moreno (eds.). Jesuitas e imperios de ultramar, siglos XVI-XX, Madrid, Sílex, 2012.
Damour, Franck. Le pape noir. Genèse d’un mythe, Bruselas, Éditions Lessius, 2013.
Dürr, Renate. “Der‚ Neue Welt-Bott’ als Markt der Informationen? Wissenstransfer als Moment jesuitischer Identitätsbildung”, Zeitschrift für Historische Forschung, año 34, 2007, pp. 441-466.
______. “Paraguay als Argument. Die europäische Debatte über Freiheit und Gehorsam im 18. Jahrhundert”, en Dagmar Bussiek y Simona Göbel (eds.), Kultur, Politik und Öffentlichkeit, Festschrift für Jens Flemming, Kassel, Kassel University Press, 2009, pp. 68-83.
Egaña, Francisco Javier. Orígenes de la Congregación General en la Compañía de Jesús. Estudio histórico-jurídico de la octava parte de las Constituciones, Roma, Institutum Historicum S.I., 1972.
Fazzini, Gianni. “Maccioni, Antonio”, en Mario Caravale (ed.), Dizionario Biografico degli Italiani, vol. 67, Roma, Istituto della Enciclopedia Italiana, 2006, pp. 39-40.
Fechner, Fabian. Entscheidungsprozesse vor Ort. Die Provinzkongregationen der Jesuiten in Paraguay (1608-1762), Regensburg, Schnell & Steiner, 2015.
______. “Las tierras incógnitas de la administración jesuita. Toma de decisiones, gremios consultivos y evolución de normas”, Histórica [Lima], año 38, 2014, pp. 11-42.
______. “Un discurso complementario sobre la posición jurídica de la población indígena colonial. Las congregaciones provinciales en la provincia jesuítica del Paraguay (1608-1762)”, en Romy Köhler y Anne Ebert (eds.), Las agencias de lo indígena en la larga era de la globalización. Microperspectivas de su producción y representación desde la época colonial temprana hasta el presente, Berlín, Gebr. Mann Verlag, 2015, pp. 99-118.
Foresta, Patrizio. “De su Alteza es mandar y de nosotros obedecer. Riflessioni sub obedienza e disobbedienza nei primi gesuiti”, Quellen und Forschungen aus italienischen Archiven und Bibliotheken, año 92, 2012, pp. 328-358.
Fraschini, Alfredo (ed.), Index Librorum Bibliothecae Collegii Maximi, vol. 1, Córdoba (Argentina), Universidad Nacional de Córdoba, 2005.
Friedeburg, Robert von (ed.). Widerstandsrecht in der frühen Neuzeit. Erträge und Perspektiven der Forschung im deutsch-britischen Vergleich, Berlín, Duncker & Humblot, 2001.
Friedrich, Markus. “Circulating and Compiling the Litterae Annuae. Towards a History of the Jesuit System of Communication”, Archivum Historicum Societatis Iesu, año 77, 2008, pp. 3-39.
______. “‘Deligierter Augenschein’ als Strukturprinzip administrativer Informationsgewinnung. Der Konflikt zwischen Claudio Acquaviva und den memorialistas um die Rolle von ‘Information’ im Jesuitenorden”, en Arndt Brendecke, Markus Friedrich y Susanne Friedrich (eds.), Information in der Frühen Neuzeit. Status, Bestände und Strategien, Münster, lit Verlag, 2008, pp. 109-136.
______. Der lange Arm Roms? Globale Verwaltung und Kommunikation im Jesuitenorden 1540-1773, Fráncfort/Nueva York, Campus, 2011.
Furlong, Guillermo. Antonio Ruiz de Montoya y su carta a Comental (1645), Buenos Aires, Ediciones Theoria, 1964.
García, Francisco. Vida, virtudes y milagros de san Ignacio, Madrid 1685.
Gay, Jean-Pascal. Jesuit Civil Wars. Theology, Politics and Government under Tirso González (1687-1705), Farnham, Ashgate, 2012.
Gioia, Mario. “Obediencia”, en Charles E. O’Neill y Joaquín María Domínguez (eds.), Diccionario histórico de la Compañía de Jesús. Biográfico-temático, vol. 3, Roma/Madrid, Institutum Historicum S. I./Universidad Pontificia Comillas, 2001, pp. 2852-2855.
Gorzalczany, Marisa Andrea y Alejando Olmos Gaona. La biblioteca jesuítica de Asunción, Buenos Aires, impreso a costa propia del autor, 2006.
Hartmann, Peter Claus. Die Jesuiten, München, Beck, 2001.
Hernández, Pablo. Organización social de las doctrinas guaraníes de la Compañía de Jesús, vol. 1, Barcelona, Gustavo Gili, 1913.
Höpfl, Harro. Jesuit Political Thought. The Society of Jesus and the State, c. 1540-1630, Cambridge, Cambridge University Press, 2004.
Koch, Ludwig. Jesuiten-Lexikon. Die Gesellschaft Jesu einst und jetzt, Paderborn, Bonifacius-Druckerei, 1934.
Lüsebrink, Hans-Jürgen, Marc André Bernier y Clorinda Donato (eds.). Jesuit Accounts of the Colonial Americas. Intercultural Transfers, Intellectual Disputes, and Textualities, Toronto, University of Toronto Press, 2014.
Marras, Clara Giana. “Antonio Machoni, padre gesuita sardo, superior, misionero, escritor”, en Antonio Machoni, Las siete estrellas de la mano de Jesús, Cagliari, Centro di Studi Filologici Sardi, 2008, pp. LXXXIX-CIV.
Martínez Millán, José. “Transformación y crisis de la Compañía de Jesús (1578-1594)”, en Flavio Rurale (ed.), I religiosi a corte. Teologia, politica e diplomazia in antico regime, Roma, Bulzoni, 1998, pp. 101-130.
Martínez-Serna, J. Gabriel. “Procurators and the Making of Jesuits’ Atlantic Network”, en Bernard Bailyn y Patricia L. Denault (eds.), Soundings in Atlantic History. Latent Structures and Intellectual Currents, 1500-1830, Cambridge, Mass., Harvard University Press, 2009, pp. 181-209.
McCoog, Thomas. “The English Province of the Society of Jesus 1623-1699. An Institutional History”, Warwick, tesis del doctorado, 1983.
Millar Carvacho, René. “El gobierno de los jesuitas en la Provincia Peruana 1630-1650”, Historia [Santiago de Chile], año 32, 1999, pp. 141-176.
Morales, Martín M. (ed.). A mis manos han llegado. Cartas de los pp. Generales a la Antigua Provincia del Paraguay (1608-1639), Roma/Madrid, Institutum Historicum S. I./Universidad Pontificia Comillas, 2005.
Moreno Martínez, Doris. “La aportación española al debate sobre la obediencia ciega en la Compañía de Jesús durante el Papado de Sixto V (1585-1590)”, Investigaciones Históricas: Época Moderna y Contemporánea, año 33, 2013, pp. 63-88.
______. “Obediencias negociadas y desobediencias silenciadas en la Compañía de Jesús en España, ss. XVI-XVII”, Historia, año 74, 2014, pp. 661-686.
Mostaccio, Silvia. Early Modern Jesuits between Obedience and Conscience during the Generalate of Claudia Acquaviva (1581-1615), Farnham, Ashgate, 2014.
Müller, Michael. “Die Jesuiten (SJ)”, en Friedhelm Jürgensmeier y Regina Elisabeth Schwerdtfeger (eds.), Orden und Klöster im Zeitalter von Reformation und katholischer Reform 1500-1700, vol. 2, Münster, Aschendorff, 2006, pp. 193-214.
O’Gorman, Thomas H. Jesuit Obedience from Law to Life, Manila, Loyola House of Studies, 1971.
Owensby, Brian P. “Pacto entre rey lejano y súbditos indígenas. Justicia, legalidad y política en Nueva España, siglo XVII”, Historia Mexicana, año 61, 2011, pp. 59-106.
Paintner, Ursula. “Des Papsts neue Creatur”, en Antijesuitische Publizistik im Deutschsprachigen Raum 1555-1618, Amsterdam, Rodopi, 2011.
Paschoud, Adrien. Le monde amérindien au miroir des Lettres édifiantes et curieuses, Oxford, Voltaire Foundation-Oxford University, 2008.
Quarleri, Lía. “Autonomía y buen gobierno. Conflictos internos de la orden jesuita en la provincia del Paraguay (Córdoba y La Rioja, 1680-1720)”, Cuadernos de Historia. Serie Economía y Sociedad, año 7, 2005, pp. 153-186.
Schmidt, Kurt Dietrich. “Bücherkunde und Anmerkungen”, en Heinz Böhmer, Die Jesuiten, Stuttgart, Koehler, 1957, pp. 258-278.
Schneider, Burkhart. “Der Konflikt zwischen Claudius Aquaviva und Paul Hoffaeus”, Archivum Historicum Societatis Iesu, año 26, 1957, pp. 3-56; año 27, 1958, pp. 279-306.
______. “Nuestro principio y principal fundamento. Zum historischen Verständnis des Papstgehorsamsgelübdes”, Archivum Historicum Societatis Iesu, año 25, 1956, pp. 488-513.
Strobel, Ferdinand. “Die Gesellschaft Jesu in der Schweiz”, en Albert Bruckner (ed.), Helvetia Sacra, vol. 7: Der Regularklerus, Bern, Francke, 1976, pp. 5-609.
Switek, Günter. “Die Eigenart der Gesellschaft Jesu im Vergleich zu anderen Orden in der Sicht des Ignatius und seiner ersten Gefährten”, en Michael Sievernich y Günter Switek (eds.), Ignatianisch. Eigenart und Methode der Gesellschaft Jesu, Freiburg/Basel/Wien, Herder, 1990, pp. 204-232.
Valladares, Rafael. “El problema de la obediencia en la monarquía hispánica, 1540-1700”, en Alicia Esteban Estríngana (ed.), Servir al rey en la monarquía de los Austrias. Medios, fines y logros del servicio al soberano en los siglos XVI y XVII, Madrid, Sílex, 2012, pp. 121-145.
Vera de Flachs, María Cristina. “Antonio Machoni e le sette stelle della mano di Gesù”, en Antonio Machoni, Las siete estrellas de la mano de Jesús, Cagliari, Centro di Studi Filologici Sardi, 2008, pp. XIII-LII.
Wilde, Guillermo. Religión y poder en las misiones de guaraníes, Buenos Aires, Editorial SB, 2009.
Winnerling, Tobias. Vernunft und Imperium. Die Societas Jesu in Indien und Japan, 1542-1574, Göttingen, Vandenhoeck & Ruprecht, 2014.
Zupanov, Ines G. Missionary Tropics. Jesuit Frontier in India (16th-17th Century), Ann Arbor, University of Michigan Press, 2005.
Notas