Artigos
Análises acerca do tratamento da derivada no livro didático do ensino superior
Analysis about the treatment of derivative in the textbook of higher education
Análises acerca do tratamento da derivada no livro didático do ensino superior
Educação Matemática Debate, vol. 2, núm. 6, pp. 242-253, 2018
Universidade Estadual de Montes Claros

Recepción: 20 Mayo 2018
Aprobación: 30 Julio 2018
Resumo: Este artigo, surgiu de algumas inquietações, principalmente da prática ao lecionar a disciplina Cálculo Diferencial e Integral no curso de Engenharia, em especial a derivada, alto índice de reprovação e a não associação (por parte dos estudantes) do significado da derivada como Taxa de Variação. Nossa intenção é analisar como o livro didático aborda a introdução do conceito da derivada com ênfase na Taxa de Variação. Tivemos as contribuições de Pino-Fan et al. (2013) sobre as ideias do sentido holístico da derivada que foi reconstruído por meio do princípio da configuração epistêmica (CE), identificando seus significados parciais. Construímos um quadro para analisar o significado parcial da derivada em um livro didático cruzando os dados das configurações epistêmicas (CE) e os campos de problemas (CP). Concluímos que entre oito configurações epistêmicas se relacionando com cinco campos de problemas, o livro analisado opta pelo significado parcial da derivada como limite.
Palavras-chave: Derivada, Taxa de Variação, Livro Didático.
Abstract: This article arose from some concern, mainly from practice to teaching the discipline Differential and Integral Calculus in the Engineering course, especially the derivative, high failure rate and non-association (by the students) of the meaning of the derivative as a Rate of Variation. Our intention is to analyze how the didactic book addresses the introduction of the concept of the derivative with emphasis on the Rate of Variation. We had the contributions of Pino-Fan et al. (2013) on the ideas of the Holistic Sense of the derivative that was reconstructed through the principle of epistemic configuration (CE), identifying their partial meanings. We constructed a framework to analyze the partial meaning of the derivative in the text book by crossing the data of the epistemic configurations (CE) and the problem fields (CP). We conclude that among eight epistemic configurations relating to five problem areas the textbook analyzed opts for the partial meaning of the Derivative as a Limit.
Keywords: Derivative, Rate of change, Textbook.
1 Introdução
Ao iniciar nossa pesquisa no doutorado em Educação Matemática, tínhamos em mente a investigação de algum tema que fosse importante nos processos de ensino e de aprendizagem do Cálculo Diferencial e Integral. Escolhemos a derivada devido à sua importância nas diversas áreas de conhecimento, como Matemática, Engenharia, Economia, Administração, Física, dentre outras.
Pesquisas revelam que, para os alunos, a derivada é um processo mecânico, algorítmico ou resultado de uma operação, como destacam Dall’Anese (2000) e Vllareal (1999). Para esses autores, assim como observamos em nossa prática docente, os alunos tentam decorar regras de derivação e a derivada, enquanto objeto ou conceito matemático, parece ter pouco significado. Em questões que envolvem este conceito, é comum os alunos recorrem a procedimentos padrão.
Diante destas dificuldades, fizemos a análise de um livro didático, no que diz respeito ao significado global da derivada. A obra selecionada, ilustrada na Figura 1, é Um curso de Cálculo, volume 1, 5ª edição, com reimpressão em 2008, de autoria de Hamilton Luiz Guidorizzi, tendo como referência o sentido holístico da derivada, analisando os textos, exercícios resolvidos e propostos e outras atividades apresentadas na referida obra.

A escolha desse livro se deu a partir da nossa experiência, ministrando aulas de Cálculo Diferencial e Integral para cursos de Engenharia e, também, devido a questionamentos do nosso aprendizado da derivada na época da graduação em Matemática. Ressaltamos que na nossa prática docente utilizamos o livro Um curso de Cálculo (GUIDORIZZI, 2008) nos cursos de Engenharia.
Esse livro também consta nas ementas e é usado como referência, nas bibliografias, principal ou complementar, em cursos de Cálculo Diferencial e Integral de diversas universidades do Brasil, geralmente esse livro é utilizado em cursos de Engenharia, Matemática e Física. Alguns A título de exemplo, citamos as seguintes instituições onde tal obra é adotada: Universidade de São Paulo (USP), Universidade Estadual de Campinas (Unicamp), Universidade Estadual do Sudoeste da Bahia (UESB) e Universidade Mackenzie.
A seguir apresentaremos as ideias essenciais do nosso referencial teórico-metodológico, qual seja, o sentido holístico da derivada.
2 Sentido holístico da derivada
A apropriação da noção de sentido holístico da derivada nos permite analisar quais são os significados parciais implementados ou pretendidos da derivada no livro didático do Ensino Superior que analisamos e apresentamos neste artigo.
Segundo Stigar (2008), a palavra holística foi criada a partir do termo holos, um termo grego que significa todo ou inteiro. Sendo assim é uma qualidade que classifica algo relacionado com o holismo, ou seja, que procura compreender os fenômenos na sua totalidade e globalidade.
Ainda segundo esse autor, o holismo considera que o sistema completo se comporta de um modo diferente da soma das suas partes, ressalvando a importância do todo como algo que ultrapassa a soma das partes, ressaltando ainda a importância da correlação destas parcelas. Na abordagem holística, o todo e cada uma das partes encontram-se ligados com interações constantes estabelecendo uma relação de interdependência e a convergência.
Em suma, a holística pertence e se refere ao holismo, que é uma ideia de analisar os fenômenos do ponto de vista das múltiplas interações que o caracterizam.
Assim sendo, a noção de configuração epistêmica(CE) de Pino-Fan et al. (2013) permitiu ao pesquisador Juan Godino e seus colaboradores a reconstruir o sentido holísticoda derivada, identificando seus significados parciais. Para refazer essas ideias, Pino-Fan et al. (2013) fizeram uma revisão bibliográfica a partir da Matemática grega até o século XX, realizando uma análise de objetos matemáticos primários envolvidos nas várias questões que foram abordadas e que aconteceram em momentos diferentes e culminaram com o surgimento da noção da derivada.
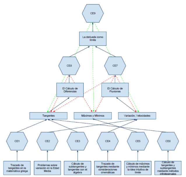
A partir desta revisão, esses autores elaboraram nove configurações epistêmicas associadas aos vários problemas:
▪ Traçados de tangentes na Matemática grega (CE1);
▪ Problemas sobre Taxas de Variação na Idade Média (CE2);
▪ Cálculo de subtangentes e tangentes utilizando álgebra (CE3);
▪ Traçados de tangentes mediante considerações cinemáticas (CE4);
▪ Cálculo de Máximos e Mínimos mediante a ideia intuitiva de Limite (CE5);
▪ Cálculo de tangentes e subtangentes mediante métodos infinitesimais (CE6);
▪ Cálculo de Fluxões (CE7);
▪ Cálculo de Diferenças (CE8);
▪ Derivada como um Limite (CE9).
Estas configurações podem ser relacionadas, segundo Pino-Fan et al. (2013), como ilustração da Figura 2, que remete a um triângulo.
De acordo esta figura, percebemos o sentido holístico da derivada em que diferentes abordagens deste conceito levam à sua compreensão formal como um limite, nomeada pelos autores de configuração epistêmica (CE9), a qual ocupa o topo do triângulo. Para esses autores, esta configuração é ativada para resolver problemas de Tangentes, Máximos e Mínimos e Taxa de Variação-Velocidades.
No entendimento de Pino-Fan et al. (2013), as configurações epistêmicas Cálculo de Fluxões (CE7) e Cálculo de Diferenças (CE8) foram ativadas por Isaac Newton e Gottfried Wilhelm Leibniz, respectivamente, para resolver situações-problema que envolvem Tangentes, Máximos e Mínimos e Taxa de Variação e Velocidades. Observamos que esta prática ocupa a “metade” do triângulo.
As configurações Cálculo de Fluxões (CE7) e Cálculo de Diferenças (CE8), segundo Pino-Fan et al. (2013), foram ativadas por Augustin-Louis Cauchy, principalmente para dar o caráter formal para a derivada, como o sendo

Finalmente, na base do triângulo se define as configurações primárias que possuem caráter extensivo e são ativadas na resolução de situações-problema que envolvem Tangentes, Máximos e Mínimos e Taxa de Variação e Velocidades: Traçados de Tangentes na Matemática grega (CE1); Problemas sobre Taxas de Variação na Idade Média (CE2); Cálculo de subtangentes e tangentes utilizando álgebra (CE3); Traçados de tangentes mediante considerações cinemáticas (CE4); e Cálculo de tangentes e subtangentes mediante método infinitesimais (CE6).
As configurações CE1, CE3 e CE6 são ativadas para resolver problemas de Tangentes, já as CE2 e CE4 são impulsionadas para resolver situações-problema que envolvem a Taxa de Variação e Velocidades e, por fim, a CE5 é despertada para resolver questões de Máximos e Mínimos.
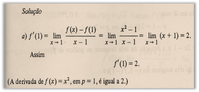
A seguir apresentamos, na Figura 2, um exemplo da configuração epistêmica: derivada como um limite (CE9), no livro didático.
Para Pino-Fan et al. (2013), a representação dos campos de problemas propostos são as escolhas dos textos, exercícios propostos e resolvidos, situações-problema ou questões que sejam representativas em cada entrada do Quadro 1 para assim obtermos o significado global da derivada.
Segundo esses autores, os campos de problemas (CP) são resumidos assim: Cálculo de tangentes (CP1); Cálculo das Taxas de Variação (CP2); Cálculo das Taxas de Variação Instantânea (por meio do limite) (CP3); Aplicação da Derivada para calcular máximos e mínimos (CP4); e Cálculo da Derivada a partir de regras e teoremas de derivação (CP5).
A representatividade dos elementos reguladores e argumentativa são as entradas do Quadro 1, em que deve existir uma relação representativa entre as linhas (as configurações epistêmicas (CE)) e as colunas (campos de problemas (CP)) para obtermos o significado global da derivada de acordo com o seu sentido holístico.
| Significados parciais | Campos de Problemas | ||||
| CP1 | CP2 | CP3 | CP4 | CP5 | |
| CE1: Traçado de tangente na Matemática Grega | |||||
| CE2: Problemas sobre variação na Idade Média | |||||
| CE3: Cálculo de subtangentes e tangentes usando Álgebra | |||||
| CE4: Traçado de tangentes e mínimo por meio de considerações cinemáticas | |||||
| CE5: Cálculo de máximos e mínimos por meio da ideia intuitiva de limite | |||||
| CE6: Cálculo de tangentes e subtangentes por meio de métodos infinitesimais | |||||
| CE7: Cálculo de fluxões | |||||
| CE8: Cálculo de diferenciais | |||||
| CE9: Derivada como limite | |||||
De acordo com Pino-Fan et al. (2013). a análise conjunta dos elementos e seus relacionamentos confirmam, principalmente, o significado holístico da derivada.
Finalizamos esta seção destacando que tal sentido está intimamente relacionado com questões que envolvem Tangentes, Máximos e Mínimos e Taxa de Variação e Velocidades. E ainda: estas ideias iniciais contribuíram para o seu desenvolvimento.
3 Análise do livro Um curso de Cálculo, v. 1
A obra Um curso de Cálculo, volume 1, foi publicado pela primeira vez em 2001 e reimpresso em 2008.
Esse livro possui 17 capítulos e seis apêndices, além de um tópico que contém respostas e/ou soluções dos exercícios e problemas. Entre esses capítulos, está o sete, intitulado Derivadas, que é o objeto de nosso estudo.
Nesse capítulo, realizamos a análise das duas primeiras seções: 7.1 – Introdução e 7.2 – Derivada de uma função. Esses assuntos são tratados da página 136 até a página 144, da 5ª edição, reimpressa em 2008.
Acerca de seu livro, Guidorizzi (2008) assim escreve:
O curso é desenvolvido de forma que os conceitos e teoremas apresentados venham, sempre que possível, acompanhados de uma motivação ou interpretação geométrica ou física. As demonstrações de alguns teoremas ou foram deixadas para o final da seção ou colocadas em apêndices, o que significa que o leitor poderá, numa primeira leitura, omiti-las, se assim o desejar. (p. vii)
Sobre os exemplos (exercícios resolvidos) e propostos, o autor considera que
quanto aos exemplos e exercícios, pensamos tê-los colocado em número suficiente para a compreensão da matéria. Procuramos dispor os exercícios em ordem crescente de dificuldades. Existem exercícios que apresentam certas sutilezas e que requerem, para suas resoluções um maior domínio do assunto (GUIDORIZZI, 2008, p. vii)
O Quadro 2, a seguir, representa o sentido holístico da derivada no livro didático do Ensino Superior analisado.
| Significados parciais | Campos de Problemas | ||||
| CP1 | CP2 | CP3 | CP4 | CP5 | |
| CE1: Traçado de tangente na Matemática Grega | |||||
| CE2: Problemas sobre variação na Idade Média | |||||
| CE3: Cálculo de subtangentes e tangentes usando Álgebra | |||||
| CE4: Traçado de tangentes e mínimo por meio de considerações cinemáticas | |||||
| CE5: Cálculo de máximos e mínimos por meio da ideia intuitiva de limite | |||||
| CE6: Cálculo de tangentes e subtangentes por meio de métodos infinitesimais | |||||
| CE7: Cálculo de fluxões | |||||
| CE8: Cálculo de diferenciais | |||||
| CE9: Derivada como limite | A | A | A | A | A |
A análise do Quadro 2 mostra que o livro reforça o significado parcial da derivada como limite (Figura 2) em cinco campos de problemas: CP1, CP2, CP3, CP4 e CP5. De acordo com Pino-Fan et al. (2013), as configurações primárias deram lugar à configuração CE9, ou seja, o livro baseia-se na utilização de limite.
A seguir apresentamos, na Figura 4, um exemplo da configuração epistêmica (CE9) ativada no livro didático analisado.
Agora, um exemplo, ilustrado na Figura 5, do cruzamento de dados do Quadro 2: 10ª – linha: configuração epistêmica CE9 e 6ª coluna – campo de problema CP5.

Outro exemplo, ilustrado na Figura 6, do cruzamento de dados do Quadro 2: 10ª linha – da configuração epistêmica CE9 e 2ª coluna – campo de problemas CP1.

Pino-Fan et al. (2013) ressaltam que por meio do Quadro 2 podemos identificar os significados parciais da derivada com os campos de problemas (CP). Sendo assim, o livro didático analisado por nós, em suas seções 7.1 (Introdução) e 7.2 (Derivada de uma função), confirma a ideia da derivada como um limite, e, portanto, todas as interações da Figura 2, são esquecidas.
4 Considerações
Iniciamos nossa pesquisa do modo como a derivada é abordada no livro didático dos cursos de Ensino Superior. A obra Um curso de Cálculo, volume 1 (GUIDORIZZI, 2008), desenvolve as ideias iniciais da derivada por meio da concepção de limite, ou seja, utiliza a configuração epistêmica (CE9) para resolver os campos de problemas CP1, CP2, CP3, CP4 e CP5. Dessa forma todas as outras interações entre as configurações epistêmicas existentes, e ilustradas na Figura 2, que são as noções iniciais da derivada, não são trabalhadas.
No entender de Machado (2016, p. 16-17),
em cada conteúdo, existem ideias fundamentais a serem exploradas; elas é que constituem a razão do estudo [...]. É possível estudar muitos conteúdos sem uma atenção adequada às ideias fundamentais envolvidas, como também o é uma explicitação e uma valorização de tais ideias, mesmo tendo por base a exploração de alguns poucos conteúdos.
Reconhecemos a dificuldade em desenvolver a teoria, o texto de outras atividades e o os exercícios resolvidos e propostos, de modo a utilizarem todas as relações possíveis exibidas no Quadro 2. Porém, o destaque em algumas células em detrimento de outras podem afetar o significado da derivada. Desse modo destacamos que reconhecer tal ênfase é importante na medida em que:
▪ a escola e os autores de livros didáticos podem propor um tratamento mais completa de significados e formas de representação;
▪ o professor pode tornar-se consciente da distribuição não homogênea de significados e projetar atividades que destacam as abordagens faltantes;
▪ os estudantes têm acesso à uma gama mais ampla de significados, modos de representação e de ligações entre elas que podem ajudar a definir uma aprendizagem significativa da Derivada.
Ressaltamos que o sentido holístico da derivada, proposto por Pino-Fan et al. (2013), nos permitiu analisar o significado global da derivada no livro didático e concluir que a configuração epistêmica (CE9) que dá o caráter formal à derivada está presente neste livros didático do Ensino Superior, presente nas aulas de disciplina matemática de diversos cursos da área de exatas, ou seja, a derivada, inicialmente, é abordada, como o sendo o limite
Deste modo, esperamos que nosso trabalho, que está inserido em reflexões da Educação Matemática, venha contribuir para considerações voltadas à abordagem da derivada por meio da Taxa de Variação e, assim, estimular a aprendizagem do aluno dentro das muitas ideias fundamentais deste conteúdo.
Referências
DALL’ANESE, Claudio. Conceito de derivada: uma proposta para seu ensino e aprendizagem. 2000. 140f. Dissertação (Mestrado em Educação Matemática) – Faculdade de Ciências Exatas e Tecnologias. Pontifícia Universidade Católica. São Paulo.
PINO-FAN, Luis R.; CASTRO, Walter F.; GODINO, Juan Diaz; FONT, Vicenç. Idoneidad epistémica del significado de la derivada en el curriculo de bachillerato. Paradigma, Maracay, v. 34, n. 2, p. 123-150, dez. 2013.
GUIDORIZZI, Hamilton Luiz. Um curso de cálculo. v. 1, 5. ed. Rio de Janeiro: LTC, 2008.
MACHADO, Nílson José. Formação continuada de professores: uma releitura das áreas de conteúdo. 2. ed. São Paulo: Cengage Learning, 2016.
STIGAR, Robson. O pensamento holístico. In: WebArtigos.com, publicado em 2 de maio de 2008.
VILLAREAL, Mônica Ester. O pensamento matemático de estudantes universitários de Cálculo e tecnologias informáticas. 1999. Tese (Doutorado em Educação Matemática) – Instituto de Geociências e Ciências Extas. Universidade Estadual Paulista. Rio Claro.
Enlace alternativo
https://www.periodicos.unimontes.br/index.php/emd/article/view/72/77 (pdf)