Artículos
Socialización, trayectorias y poscarrera de ministros en Chile, 1990-2010
Socialization, Trajectories and Post-career of Ministers in Chile, 1990-2010
Socialización, trayectorias y poscarrera de ministros en Chile, 1990-2010
Política y gobierno, vol. XXV, núm. 1, pp. 31-64, 2018
Centro de Investigación y Docencia Económicas, División de Estudios Políticos
Recepción: 09 Mayo 2017
Aprobación: 28 Agosto 2017
Financiamiento
Fuente: Fondo Nacional de Desarrollo Científico y Tecnológico de Chile
Nº de contrato: 1100877
Descripción del financiamiento: Esta investigación fue financiada por el proyecto 1100877 del Fondo Nacional de Desarrollo Científico y Tecnológico de Chile. Los autores agradecen a Alfredo Joignant, investigador principal del proyecto.
Resumen: Se analizan las carreras políticas de los ministros en los gabinetes chilenos entre 1990 y 2010, con datos de una encuesta de 386 miembros de la élite que fueron parte del campo político. De la muestra, sólo 108 casos fueron ministros, lo que representa más de 60 por ciento de los nombramientos del periodo. Se describe al grupo y se presenta un análisis comparado cualitativo (QCA por sus siglas en inglés) de carreras políticas con trayectorias de larga duración. Además, se presenta un análisis de trayectorias y carreras posministeriales, en el que se aprecian patrones de circulación comunes. Se evidencia un grupo con círculos sociales compartidos, y trayectorias y capitales específicos.
Palabras clave: gabinetes, ministros, tecnocracia, capital político, Chile.
Abstract: We analyze the political careers of the ministers in the Chilean cabinets from 1990 to 2010. We consider data from a survey of 386 members of the political elite who held top positions within Chilean government during the mentioned period. Considering this sample, only 108 cases were appointed as ministers, which represents more than 60 per cent of the appointments for the whole period. We describe the group and present a Qualitative Comparative Analysis (QCA) of their political careers with long-standing trajectories. We also carry out a trajectory and post-ministerial careers analysis in order to find common circulation patterns. One of the main findings of the analysis is that a group of individuals share social circles and specific forms of capital.
Keywords: cabinets, ministers, technocracy, political capital, Chile.
Introducción
El estudio de los gabinetes contribuye a entender cómo funcionan los sistemas presidenciales y de partidos en un país o región. La investigación sobre este tema se ha centrado, por una parte, en la conformación de los gabinetes y su repercusión en la estabilidad de los gobiernos (Camerlo y Pérez-Liñán, 2015; Huber y Martínez-Gallardo, 2008) y, por otra, en la rotación ministerial, que ha sido estudiada con análisis de supervivencia y otras técnicas estadísticas similares (González-Bustamante y Olivares, 2016; Martínez-Gallardo, 2014). Si bien este tipo de estudios suelen dar cuenta de los cambios en los gabinetes en el contexto de gobiernos específicos, intentando así explicar fenómenos como la volatilidad ministerial, es importante considerar que los individuos que conforman dichos gabinetes desarrollan distintas trayectorias y rotan entre varios cargos durante su carrera política. Lo anterior les permite acumular distintos tipos de capitales y experiencias asociadas a las interacciones generadas durante sus trayectorias, lo que define sus estructuras de capital (Lin, 2001). Por ejemplo, el capital político tiene un componente estático, asociado a las cualidades individuales, psicológicas y biológicas del individuo, y un componente dinámico que se relaciona con la formación continua y la propia trayectoria o cursus honorum del agente (Alcántara, 2013).
Un nombramiento en el gabinete constituye un hito de gran relevancia en la trayectoria política y profesional de un individuo que se desenvuelve en el campo político. Esta situación puede darse por la posesión de capital político, producto de un liderazgo en algún partido de gobierno, por una connotada trayectoria profesional y una elevada acumulación de recursos técnicos (capital cultural institucionalizado) o, simplemente, por la posesión de lazos estratégicos en sus redes de contactos. Lo último puede ser desde una cercanía personal con quiénes toman la decisión sobre el nombramiento ministerial, hasta la posesión de diversos contactos producto de pertenecer a una familia connotada y con tradición política.
En este contexto, el proceso de conformación de un gabinete puede ser abordado considerando dos perspectivas analíticas. En primer lugar, desde un enfoque institucional, que considera la conformación del gabinete como resultado de un proceso de negociación entre los partidos políticos que sustentan la coalición de gobierno, o bien entre grupos o facciones al interior de esos partidos. En segundo lugar, desde un enfoque centrado en las características individuales de los agentes que son nombrados ministros, es decir, con relación a sus estructuras de capital. No obstante, aun cuando la conformación de gabinetes es un fenómeno complejo que implica un cruce entre las dos perspectivas mencionadas, los estudios sobre el tema suelen presentar el enfoque institucional relativamente disociado del enfoque centrado en los factores individuales.
El enfoque centrado en las variables institucionales asume que los gabinetes y el Ejecutivo son conglomerados heterogéneos y que los procesos de negociación internos de los partidos tienen gran importancia, tanto así que se comprende la conformación de gabinetes y la rotación ministerial como el resultado de coyunturas políticas que atraviesa el gobierno (King et al., 1990). Por otra parte, como el segundo enfoque se centra en las estructuras de capital de los individuos y la acumulación de capitales y experiencia, facilita un análisis de la carrera o trayectoria política, la cual no necesariamente termina con una rotación ministerial. En muchas ocasiones los ex ministros pasan a ocupar cargos menos relevantes en términos de notoriedad pública, pero importantes en términos profesionales, además en algunas ocasiones vuelven a ser nombrados ministros. Blondel (1991), por ejemplo, identificó cuatro ocupaciones posministeriales: reingreso al gabinete, cargo en el Congreso, cargo regional o local y nuevas carreras como negocios privados y posiciones internacionales.1
Este trabajo se centra en las características personales y las trayectorias de los ministros que componen los gabinetes chilenos entre 1990 y 2010. En este sentido, la pregunta central que guía esta investigación es: ¿qué características personales y qué tipo de trayectorias y carreras políticas tienen los individuos que fueron ministros en Chile entre 1990 y 2010? Se busca analizar comparativamente sus trayectorias políticas considerando una muestra de 108 individuos que ocuparon este cargo en algún momento dentro de los 20 años que se consideran en el análisis. Durante este periodo se desarrollaron cuatro gobiernos consecutivos de la Concertación de Partidos por la Democracia, posteriormente Concertación. Este estudio comprende, en primer lugar, una caracterización de los individuos. Luego se profundiza en las trayectorias previas a sus nombramientos y en sus poscarreras ministeriales. Por último, se trabaja con análisis comparado cualitativo o Qualitative Comparative Analysis (QCA), para determinar las variables que se configuran como factores de éxito para desarrollar trayectorias políticas de larga duración.
A continuación se presenta un apartado teórico sobre gabinetes, carreras políticas y capitales. Luego se presenta el apartado metodológico que define las hipótesis de trabajo, técnicas de análisis, características de los datos, medición y operacionalización. Posteriormente se presentan los resultados en dos subapartados: a) análisis descriptivo enfocado en los círculos sociales y el trasfondo educacional de los individuos y b) análisis de las trayectorias ministeriales con diagramas de árbol y análisis específicos de QCA. Por último, se ofrecen las conclusiones del trabajo donde se verifican las hipótesis y se discute sobre los límites y la importancia de los hallazgos de la investigación.
Gabinetes, carreras políticas y capitales
El estudio de los gabinetes
Los gabinetes constituyen un nivel fundamental para la organización política y administrativa de un país. También definidos como consejo de ministros en algunos regímenes políticos, los gabinetes se sitúan en el Poder Ejecutivo del gobierno y corresponden al conjunto de ministros seleccionados directamente por el jefe de gobierno para diseñar y ejecutar políticas públicas (González-Bustamante y Olivares, 2015). La mayoría de los estudios sobre gabinetes se ha enfocado en los ministros y, en menor medida, en los viceministros,2 debido al rol que juegan en el desempeño del poder ejecutivo (Rouban, 1997).
Existen múltiples perspectivas teórico-analíticas en torno al estudio de los gabinetes. Destacan particularmente aquellas investigaciones que dan cuenta de la relación entre su estabilidad y la acción de las coaliciones políticas, como los trabajos pioneros de Axelrod (1970) para el caso italiano y Warwick (1979) para las democracias parlamentarias. Uno de los aspectos relevantes de esta línea de investigación tiene que ver con el efecto favorable que tienen las mayorías parlamentarias (mininal winning cabinets) en la estabilidad de los gabinetes (Franklin y Mackie, 1983, 1984; Laver, 1974; Warwick, 1979).
El estudio sobre gabinetes y sus rotaciones se ha enfocado principalmente en los regímenes parlamentarios europeos (Blondel, 1988; Blondel y Thiébault, 1988, 1991; Blondel y Müller-Rommel, 1993, 1997). Recientemente, destacan algunos estudios que se han enfocado en los casos africano (Arriola, 2009), australiano (Dowding y Lewis, 2015), neozelandés (Curtin, 2015) y japonés (Masuyama y Nyblade, 2015). Para América Latina destacan los trabajos sobre Argentina (Camerlo, 2013, 2015; Canelo, 2014; Giorgi, 2014), Brasil (Amorim Neto, 2000; Inácio, 2013), Chile (Cuevas et al., 2015; Dávila et al., 2013; González-Bustamante y Olivares, 2016; Siavelis y Baruch Galván, 2015) y Uruguay (Chasquetti et al., 2013).
Además de lo anterior, existen estudios que analizan la composición y funcionamiento de los gabinetes a través de modelos basados en enfoques de elección racional y teoría de juegos. Desde esta perspectiva, su conformación se considera como un conjunto de soluciones racionales, incluso cuando son minoritarias (Luebbert, 1986; Strom, 1984; Van Roozendaal, 1992). Otros estudios también dan cuenta del impacto de otras variables, tales como el riesgo y la incertidumbre en el quehacer de los gabinetes (Wright y Goldberg, 1985), o el efecto de factores económicos como la inflación y el desempleo (Robertson, 1983).
Además de las investigaciones sobre gabinetes y sus rotaciones, en América Latina existen trabajos que analizan su efecto en el funcionamiento de las políticas públicas. Altman y Castiglioni (2009) consideraron una muestra de nueve países con democracias presidenciales de la región en el periodo postautoritario, y demostraron que los gabinetes que contienen mayor cantidad de ministros independientes generan costos asociados más bajos para las reformas. Esto sugiere que los gabinetes de gobiernos de coalición limitan la capacidad de acción unilateral del presidente, pero le dan más respaldo político para efectuar cambios, situación que se traduce en una mayor capacidad política para avanzar en reformas con el apoyo de la coalición. Otros trabajos han estudiado la conformación de gabinetes como resultado de coaliciones de partidos (Chasquetti, 2008), y su estabilidad en relación con la disciplina partidaria, la ocurrencia de eventos críticos y ajustes en políticas gubernamentales (Martínez-Gallardo, 2012, 2014). En general, estos trabajos se han centrado en variables institucionales que inciden en los procesos relacionados con los gabinetes (e.g., formación, rotación y volatilidad ministerial), sin prestar mayor atención a las características o trayectorias individuales de los actores que protagonizan estos procesos. Lo anterior plantea la interrogante sobre la existencia de ciertas lógicas latentes o informales, que no suelen identificarse con un enfoque institucionalista.
Aun cuando la perspectiva anterior ha sido abordada por autores como Ai Camp (2002), quien estudió exhaustivamente a la élite mexicana y sus formas de reclutamiento, se observa que la mayoría de este tipo de estudios ha analizado a los gabinetes con relación a las élites políticas. Esto se da particularmente en el caso chileno, donde se han estudiado los gabinetes desde el lente de la teoría de élites. El desarrollo teórico con respecto al caso chileno se ha visto marcado por el fenómeno de la tecnocracia, particularmente por el concepto de élite tecnocrática desarrollado ampliamente por Silva (1991, 2006, 2009, 2011). Este concepto se refiere a la existencia e importancia que ha tenido la conformación de un elenco tecnocrático en la evolución política chilena desde las primeras décadas del siglo XX hasta la actualidad. Asimismo, otros autores han hecho referencia a la relevancia que ha tenido en la política chilena de la postransición el proceso de expansión de la tecnopolítica (Delamaza, 2011), la creciente influencia de los tecnócratas (Dávila, 2011) y la importancia de los technopols como actores que presentan una combinación de elevados recursos técnicos y políticos (Joignant, 2011, 2011a).
Entre las investigaciones sobre gabinetes en Chile destaca la de Avendaño y Dávila (2012), que analizan la rotación ministerial durante los gobiernos de la Concertación con relación a la estabilidad gubernamental y coalicional, al evaluar el nivel de proporcionalidad que existe entre los resultados electorales de los partidos de gobierno y la participación de sus militantes en la conformación de los gabinetes. Los autores concluyen que los aspectos más sobresalientes de los gabinetes de los cuatro gobiernos de la Concertación fueron su marcado carácter partidista, su alto nivel de rotación ministerial y de proyección política a escala nacional e internacional (Avendaño y Dávila, 2012). Estas conclusiones también se ven reflejadas en Dávila et al. (2013), trabajo que analizó cuantitativamente a los ministros de los gabinetes de la Concertación entre 1990 y 2010, considerando sus cargos anteriores, experticias, niveles educacionales, la cantidad de veces que fueron nombrados en el cargo y sus trayectorias posteriores. De acuerdo con la información empírica presentada, este trabajo también destaca la influencia que tuvieron los partidos políticos en la conformación de los gabinetes.
Posteriormente es posible identificar, como indican González-Bustamante y Cisternas (2016), una ola reciente de trabajos con enfoques mixtos y diseños cuantitativos. Por una parte, se encuentran los de Olivares et al. (2014, 2015) que se enfocan en la importancia de los centros de estudios y la experiencia política como factores de nombramiento y, por otra, González- Bustamante y Olivares (2015, 2016), que prestan atención a las lógicas de rotación y supervivencia a nivel de ministerios y subsecretarías, y evalúan las características de los agentes y los eventos críticos en los gobiernos de la Concertación. En estos trabajos, si bien se reconocen credenciales tecnocráticas importantes en los ministros chilenos, se destaca la importancia que juega la influencia partidista y la experiencia política como aspectos determinantes para ocupar un cargo ministerial y mantenerse en una carrera política en posiciones de confianza. Este hallazgo empírico también se observa en los trabajos de Cuevas et al. (2015) y Siavelis y Baruch Galván (2015). Mientras el primero evalúa distintos tipos de capitales y recursos de los agentes respecto de sus probabilidades de ejercer como ministros entre 1990 y 2010, el segundo se centra en los gabinetes entre 1932 y 2010 y la influencia de la distribución ministerial en el proceso de formación de coaliciones.
Rotación ministerial, carreras políticas y capitales
La rotación ministerial puede estar asociada a un evento crítico que causa que un ministro sea cesado de su cargo. Estos hechos pueden ser escándalos mediáticos, crisis económicas o incluso la existencia de elecciones programadas (Camerlo y Pérez-Liñán, 2015; Martínez-Gallardo, 2014). No obstante, la salida de un ministro no significa el fin de su carrera política, es más bien parte de su trayectoria. Blondel y Müller-Rommel (1993, 1997), que analizaron los gabinetes y su conformación en el marco de las democracias parlamentarias, indican que la carrera de un ministro no acaba cuando deja el cargo, ya que en muchas oportunidades el ex ministro se mueve a otros cargos públicos relevantes. En la misma línea, Blondel y Thiébault (1988, 1991) definieron la carrera ministerial como el tiempo entre el primer nombramiento y la última salida del gobierno.
La carrera o trayectoria política de un individuo se encuentra condicionada por los recursos y estructuras de capital que posee (Joignant, 2012). En determinadas coyunturas el campo político adquiere una configuración de mercado, convirtiéndose en un espacio donde se pugna bajo determinados códigos y relaciones de intercambio. Sin embargo, fuera de estas coyunturas también puede analizarse como un campo de fuerzas de acción y de influencia, en donde confluyen relaciones sociales determinadas en torno a la existencia de redes de relaciones objetivas entre posiciones (Bourdieu, 1981; Offerlé, 1987).
Lo anterior tiene relación con la influencia de la teoría sociológica de Pierre Bourdieu en los estudios empíricos sobre élites y relaciones de poder (Garrido-Vergara, 2013; Serna, 2006). Esta influencia se plasma en la idea de que los individuos que se desenvuelven en el campo político combinan distintas “especies” o estructuras de capital en torno a redes de relaciones objetivas definidas a partir de sus posiciones de poder. En este contexto, un individuo puede contar con distintos recursos o combinaciones de capital social, ya sea a nivel tecnocrático, político (dirigente o líder de partido) o familiar. Esto les permite operar dentro del campo, lo que se entiende como un uso instrumental del capital. También se encuentran figuras híbridas, como el technopol o los tecnócratas con recursos políticos.3
No obstante, también existen usos simbólicos de los recursos de capital. El capital político, por ejemplo, es una forma de poder simbólico fundado en la creencia y en el reconocimiento (Bourdieu, 1981; French, 2011). La trayectoria del individuo representa un componente dinámico del capital político, pues lo va moldeando en el tiempo (Alcántara, 2013). En este sentido, la acumulación de capital político se relaciona con la trayectoria y ambición de los políticos, concepto acuñado por Schlesinger (1966).4 La carrera posee una dimensión temporal en la cual el capital político se puede expandir o contraer (Alcántara, 2017).
Por otro lado, el capital cultural institucionalizado o basado en recursos técnicos tiene relevancia en el campo político a la luz de la creciente expansión de la tecnopolítica y la importancia de las credenciales tecnocráticas (Delamaza, 2011; Silva, 2009, 2011). Por último, el capital político familiar otorga diversos recursos relevantes como reputación, conexiones y redes clientelares (Joignant, 2012, 2014); además, ofrece ventajas asociadas a un valor de marca (brand equity), pues el apellido tiende a operar como un elemento de prestigio (brand name advantage) (Feinstein, 2010; González-Bustamante, 2014; Van Liefferinge y Steyvers, 2009).
Método
Hipótesis y técnicas de análisis
Este trabajo tiene como objetivo analizar las características personales, trayectorias y carreras políticas de los ministros chilenos durante el periodo 1990-2010. En primer lugar, se realiza un análisis descriptivo de una muestra de 108 individuos que fueron ministros durante el periodo de estudio. Luego se realiza un análisis de la circulación de los individuos para identificar patrones y se evalúan variables que teóricamente deberían facilitar trayectorias políticas de larga duración. Específicamente se busca probar si ciertas variables clásicas de la teoría de campos y capitales son factores que favorecen que individuos que han llegado a ser ministros tengan trayectorias políticas que se prologan en el tiempo.
Las variables consideradas corresponden al capital político, recursos técnicos y capital político familiar. Se trabaja con tres hipótesis: (H1) el capital político (X1) permite que un ministro genere trayectorias de larga duración en los gabinetes chilenos (Y) entre 1990 y 2010; (H2) los recursos técnicos (X2) permiten que un ministro genere trayectorias de larga duración en los gabinetes chilenos (Y) entre 1990 y 2010 y (H3) el capital político familiar (X3) permite que un ministro genere trayectorias de larga duración en los gabinetes chilenos (Y) entre 1990 y 2010.Es importante precisar que este trabajo además pretende explorar la circulación en el campo, más allá de la sobrevivencia a rotaciones ministeriales que miden los análisis estadísticos de supervivencia, como los realizados por Camerlo y Pérez-Liñán (2015), Martínez-Gallardo (2014) o González-Bustamante y Olivares (2016). Si bien se presta atención a la “muerte” del actor en función de cuándo deja el gabinete, resulta también importante explorar su circulación posministerial para considerar movimientos que no implican una salida del campo político y eventuales retornos al gabinete (Blondel, 1991; Blondel y Thiébault, 1988, 1991; Blondel y Müller-Rommel, 1993, 1997; Claveria y Verge, 2015).
Los análisis se realizan con distintas técnicas. Primero, se hace un análisis descriptivo de la muestra de ministros (n = 108), el cual se enfoca particularmente en los círculos sociales de los actores y se analiza el trasfondo educacional con Hirschman-Herfindahl index (HHI). Este índice, cuyo uso se considera tradicionalmente para medir concentraciones de mercado, se calcula con la suma de los porcentajes de las categorías al cuadrado, lo genera un resultado que contempla un rango desde cero hasta 10 000. Cuanto más elevado, existe mayor concentración.5
Posteriormente se analizan las trayectorias ministeriales en tres niveles: a) con base en una teorización tipológica de QCA se analizan patrones de circulación con diagramas de árbol de las trayectorias previas al nombramiento y la poscarrera ministerial de casos clave; b) con un conjunto clásico o crisp-set QCA (en adelante CSQCA) y conjuntos difusos o fuzzy-set QCA (en adelante FSQCA) se realiza un análisis de condiciones necesarias y suficientes para probar mecanismos de causalidad entre las variables independientes (condiciones) y el desarrollo de trayectorias de larga duración en los gabinetes, y c) con FSQCA y el algoritmo Quine-McCluskey se realiza un modelo de configuración para trayectorias de larga duración de ministros en gabinetes chilenos, el cual además se somete a un proceso de validación predictiva basado en análisis con regresiones.
Utilizar QCA resulta útil, pues como la muestra es limitada en cuanto a la cantidad de casos (n = 108),6 medir el peso relativo de las variables sólo con regresiones no resulta del todo eficiente y obligaría a asumir una lógica de supervivencia.7 La técnica QCA permite analizar configuraciones y mecanismos de causalidad que operan sobre una variable dependiente, lo que permite probar teorías y sus variantes (Pérez-Liñán, 2010, 2015; Rihoux, 2006; Sotomayor, 2008). En el análisis ciertas variables se encuentran presentes en casos que verifican la variable dependiente y en casos negativos, lo que sugiere un carácter necesario, pero no suficiente de la condición. El uso de QCA se sustenta en gran medida en el análisis de combinaciones de condiciones que emergen como suficientes o necesarias para un resultado (Wagemann, 2012). También puede ocurrir que ciertas condiciones sean irrelevantes.
Para evaluar esto adecuadamente se utiliza un análisis causal configurativo mediante el protocolo de Ragin (1987, 2000, 2013). Este método sirve para identificar el tipo de condición causal de las variables independientes con respecto a la dependiente o resultado. Además, con el algoritmo Quine-McCluskey se puede obtener un modelo de configuración para la variable dependiente.
La utilidad de un modelo QCA depende de su precisión predictiva, por lo cual resulta adecuado someterlo a una validación dividiendo aleatoriamente la muestra en dos submuestras de 54 casos cada una.8 La ejecución de los modelos en cada submuestra permite evaluar la validez predictiva de los resultados presentados (Torugsa y Arundel, 2017; Woodside et al., 2013). Se comparan las tasas de consistencia, cobertura y además se realizan regresiones lineales simples para verificar la validez entre los resultados de las submuestras y la muestra de ministros. Para las regresiones se consideran como observaciones los resultados de consistencia, cobertura y sus valores combinados de los análisis de condiciones necesarias, suficientes y los modelos de configuración con el algoritmo.
Características de los datos
Se utilizan datos de la Encuesta de Élites en Chile (1990-2010), cuyo procedimiento de muestreo es de carácter no probabilístico.9 En primer lugar, se identificaron un total de diez posiciones institucionales relevantes,10 que fueron ocupadas por 1 465 individuos entre 1990 y 2010. Luego se identificó un núcleo elitario que está compuesto por 590 casos,11 a quienes se les aplicó un cuestionario con diversas preguntas sobre su trayectoria política, personal, antecedentes de diverso tipo, percepciones, etc. Se lograron 386 respuestas, lo que corresponde a una tasa de 65.4 por ciento, que sube a 68.3 por ciento si se excluye los individuos fallecidos antes de comenzar el trabajo de campo.
De los 386 casos, 28 por ciento (n = 108) ocupó el cargo de ministro durante el periodo de análisis (cuadro 1). Ésta muestra se utiliza en este trabajo, la cual representa 60 por ciento del total de nombramientos en Chile entre 1990 y 2010.12

Medición
Los análisis con QCA son deterministas, no probabilísticos. En CSQCA sólo se admiten valores binarios, en cambio el análisis con FSQCA permite esquemas de valores continuos. La variable dependiente para csqca asume valores positivos (full membership) cuando un ministro llega al final del gobierno, también cuando se retira del gabinete para ser candidato al Congreso o asumir un puesto relevante en el comando presidencial de la coalición oficialista durante un año electoral, siguiendo el criterio de González-Bustamante y Olivares (2016) en su análisis de supervivencia. También asume un valor positivo (full membership) cuando el individuo asume nuevamente un ministerio durante el mismo gobierno u otro posterior de la coalición.
Para FSQCA la variable se calibra de la misma manera, pero se agrega un valor intermedio (crossover point = 0.50) para aquellos casos que no cumplen con los requisitos anteriores, pero sobrevivieron al menos a dos rotaciones ministeriales; esto permite una calibración menos exigente de la variable. El esquema de valores binarios y continuo para las condiciones se presenta en el cuadro 2.

Es importante precisar que en ambas calibraciones (i.e., CSQCA y FSQCA) la variable dependiente se asocia a las trayectorias de los individuos y no a los motivos de su salida, lo que se podría vincular con eventos críticos (i.e., escándalos de corrupción, crisis económicas, baja aprobación presidencial, etc.). Los eventos críticos no son variables que se consideren en esta investigación. La única excepción a lo anterior es la salida electoral mencionada, pues se considera como parte de la trayectoria de los individuos.
Resultados
Análisis descriptivo de la muestra de ministros
La muestra de ministros (n = 108) está compuesta mayoritariamente por hombres (82 hombres y 26 mujeres), pertenecientes a grupos etarios cuya fecha de nacimiento se concentra en las décadas de 1940 y 1950. Además, la mayoría son católicos (48.1%), seguidos por quienes no profesan ninguna religión (35.2%).
La pertenencia a grupos etarios cercanos facilita la creación de fuertes lazos generacionales entre individuos, particularmente porque los actores que componen el grupo se mueven en círculos sociales similares. Lo anterior se verifica por la concentración con respecto al lugar de nacimiento, establecimiento de educación secundaria y de educación superior.13 En este sentido, resulta plausible suponer la existencia de redes originadas en procesos de socialización en colegios y universidades. Además, la gran mayoría de estos individuos fueron militantes de algunos de los partidos de la coalición (91.7%). De hecho, un buen número fue líder de partido, lo que se profundiza en los análisis con QCA.
La mayoría de los casos registra su nacimiento en comunas de alto nivel socioeconómico de la Región Metropolitana: Santiago (30.6%), Las Condes, Ñuñoa y Providencia (7.4% cada una). Si a esto se suma el tipo de escuela donde estudiaron, se advierte el establecimiento de una frontera entre quienes son parte de la élite y los que no,14 pues estudiaron en un pequeño conjunto de colegios públicos tradicionales y privados de élite. Esta evidencia resulta coincidente con la presentada por estudios como los de Moya y Hernández (2014); Thumala (2007) y Zimmerman (2016) que han prestado atención al rol de este tipo de colegios en la reproducción de la élite, lo cual es relevante pues el colegio socializa códigos y valores, proyectando prácticas elitistas; 52.8 por ciento de la muestra estudió en sólo diez colegios de este tipo, entre los cuales destacan: Instituto Nacional (10.2%), Colegio Alemán (7.4%), Los Padres Franceses (7.4%), Saint George (7.4%) y San Ignacio (4.6%). La concentración con HHI asciende a 1 221 .914.
En el caso de las universidades la concentración es mayor: 61.1 por ciento de los casos estudió su pregrado en la Universidad de Chile y 19.4 por ciento en la Pontificia Universidad Católica de Chile, lo que también sucede entre los congresistas chilenos del mismo periodo (Espinoza, 2010; González-Bustamante y Cisternas, 2016).15 Un escenario similar ocurre con las carreras de pregrado: 33.3 por ciento estudió derecho, mientras que 18.5 por ciento estudió ingeniería comercial o economía, profesiones que suelen ser dominantes en el campo político (González-Bustamante y Olivares, 2015, 2016). En general se trata de individuos con un alto nivel educacional: 46.3 por ciento tiene un magíster o un doctorado, por otra parte, sólo 6.5 por ciento no posee estudios universitarios.
Es posible suponer que los círculos sociales compartidos perduran en el tiempo, principalmente porque estos actores posteriormente comparten quehaceres en el ámbito público. Además, es altamente probable que mantengan estrechos lazos en ámbitos de su vida privada, pues sus hijos estudiaron o estudian prácticamente en los mismos colegios, los cuales emergen como un espacio de interacción para la élite, donde se vinculan alumnos-alumnos, alumnos-apoderados y apoderados-apoderados, estableciendo redes entre diversos colegios de élite (Moya y Hernández, 2014). De la muestra considerada, 93.5 por ciento tiene entre uno y siete hijos, lo que asciende a un total de 312 hijos. De ese total, 57.4 por ciento estudió en sólo diez colegios de élite, entre los que destacan: Saint George (18.6%), San Ignacio (7.7%), Villa Maria Academy (6.7%), La Girouette (5.8%) y Alianza Francesa (4.5%). De este listado se calcula la concentración con hhi, que asciende a 1668.799.
Es relevante destacar dos cosas al comparar el trasfondo educacional de los hijos con los padres: a) del listado desaparecen colegios públicos tradicionales como el Instituto Nacional o José Victorio Lastarria, que figura en sexto lugar después del San Ignacio y b) la concentración de colegios, calculada con HHI, se eleva en los hijos 36.6 por ciento. Estos dos hechos dan cuenta de una privatización y elitización en términos de homogeneidad, a nivel de colegios, al comparar a los ministros y a sus hijos.
Análisis de trayectorias ministeriales
Teorización tipológica y diagramas de árbol
Se construye la tabla de verdad (cuadro 3) con base en una teorización tipológica de QCA, donde cada configuración representa una combinación posible de las variables independientes o condiciones analizadas. Esto implica que cada configuración corresponde a una estructura de capital determinada que combina especies de capital específicas.

Las configuraciones con más casos en la tabla de verdad son C2 (n = 33) y C4 (n = 32), que cubren más de 60 por ciento de la muestra. Estas configuraciones representan distintas estructuras de capital: C2 (X1 * X2) corresponde a la conjunción entre capital político y recursos técnicos, es decir, la configuración de tecnócratas con recursos políticos; C4 (X1), por otra parte, da cuenta de agentes que sólo poseen capital político, es decir, líderes partidarios.
El análisis con FSQCA ofrece mejores tasas de consistencia, es decir, mayor cantidad de casos verifican la variable dependiente. Por ejemplo, los líderes partidarios presentan la consistencia más elevada en csqca y FSQCA, con el conjunto clásico 56 por ciento presenta una trayectoria de larga duración, la cifra se eleva a 72 por ciento al utilizar conjuntos difusos; esto es porque la calibración de FSQCA ofrece un crossover point que es operacionalizado con un criterio menos exigente: agentes que sobrevivieron al menos a dos rotaciones ministeriales.
A continuación, con diagramas de árbol, se analizan los patrones de circulación previa al nombramiento ministerial y la poscarrera de casos clave. Los casos corresponden a los agentes exitosos de C2 y C4 (tecnócratas con recursos políticos y líderes partidarios) con base en el criterio más estricto (full membership), es decir, aquellos agentes que llegaron al final del gobierno o quienes se retiraron del gabinete para ser candidatos al Congreso o asumir un puesto relevante en el comando presidencial de la coalición oficialista durante un año electoral. También cumplen el criterio quienes luego de dejar el cargo volvieron a ser nombrados ministros.
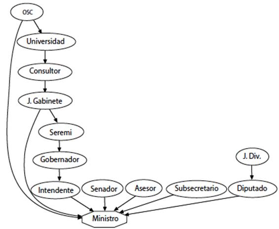
Los diagramas de árbol de circulación previa y poscarrera ministerial de los tecnócratas con recursos políticos (gráficas A1 y A2, en el Anexo) muestran patrones que evidencian vías de acceso rápidas para llegar a ser ministro, por otra parte, después de ejercer el cargo no se verifica una poscarrera muy amplia: en la mayoría de los casos se dedican a la consultoría y unos pocos vuelven a ser nombrados ministros. En este contexto se evidencia que los tecnócratas, si bien cuentan con vínculos en el campo político, no necesariamente se mantienen en él. Los patrones de los líderes partidarios (gráficas A3 y A4, en el Anexo) son bastante diferentes: la circulación previa es mucho más intensa y suele seguir una lógica jerárquica ascendente, los nombramientos directos son extraños; la poscarrera, por otro lado, es muy amplia e intensa, lo que da cuenta de una estadía bastante prolongada en el campo político.
Análisis de condiciones necesarias y suficientes
El análisis de condiciones necesarias y suficientes con CSQCA y FSQCA permite probar mecanismos de causalidad entre las variables independientes o condiciones y el desarrollo de trayectorias de larga duración en los gabinetes. El análisis con FSQCA presenta tasas de consistencia y cobertura más altas, ya que permite una mejor calibración. Con CSQCA la disyunción inclusiva con mejor cobertura es X1, la cual además presenta una consistencia bastante alta (cuadro 4). Por otra parte, la mejor consistencia la presenta capital político o recursos técnicos (X1 + X2), lo que resulta teóricamente consistente, pues da cuenta de líderes partidarios y tecnócratas. En FSQCA se obtienen resultados coherentes, aunque se aprecia un cambio importante en las tasas de consistencia y cobertura de los recursos técnicos (X2), esto se debe a que el uso de esquemas de valores continuos permite calibrar mucho mejor la variable, ya que posee un amplio espectro de categorías.

El análisis de condiciones suficientes de csqca tiende a ser consistente con FSQCA (cuadro 5). Las tasas también tienden a aumentar con el uso de conjuntos difusos y se aprecia un aumento en la importancia de los recursos técnicos (X2) y, en menor medida, del capital político familiar (X3). Esto también es atribuible a la mejor calibración de FSQCA. En ambos análisis se evidencia que la condición suficiente con mejores tasas de consistencia y cobertura para generar trayectorias de larga duración en los gabinetes es capital político (X1).

Análisis con algoritmo Quine-McCluskey y validación predictiva
El análisis de FSQCA con el algoritmo Quine-McCluskey permite obtener un modelo de configuración para trayectorias de larga duración de ministros en gabinetes chilenos considerando el periodo de análisis (cuadro 6). El modelo tiene dos conjunciones de variables en las cuales se ratifica la importancia del capital político (X1) sobre los recursos técnicos (X2). El capital político familiar (X3) actúa de forma errática, pues en la primera conjunción está presente y en la segunda ausente.

Par validar el modelo se divide aleatoriamente la muestra en dos submuestras de 54 casos cada una, tal como se explicó en el apartado metodológico. Esto permite comparar las tasas de consistencia y coberturas de cada submuestra con los resultados del modelo con la muestra completa (cuadro 7). No se advierten variaciones significativas, la más relevante corresponde a una disminución de 11.78 por ciento en la cobertura de ¬X2* ¬X3 en la submuestra I, también se verifica un aumento de 11.32 por ciento para el mismo ítem en la submuestra II.

Para completar la validación predictiva del modelo de FSQCA con el algoritmo Quine-McCluskey se realizan regresiones lineales simples entre las tasas de la muestra y las submuestras (gráfica 1). Se consideran como observaciones las tasas de consistencia, cobertura y su combinación de los análisis de condiciones necesarias y suficientes, además de las tasas de los modelos de configuración con el algoritmo. En el modelo I (n = 36) los resultados de la submuestra I explican 65 por ciento de la varianza de los resultados de toda la muestra (R2 _ajustado = 0.651; F (1, 34) = 66.24; p = 0.000). Se encuentra una relación estadísticamente significativa (β = 0.826; SD = 0.102; p = 0.000; CI95% = 0.620; 1.032). Al iterar el modelo excluyendo casos atípicos que presentan +/-3 SD en el análisis de residuos, se llega al modelo II (n = 32; R2 _ajustado = 0.983; F (1, 30) = 1 808.07; p = 0,000), siendo la submuestra I un predictor significativo (β = 0.991; SD = 0.023; p = 0.000; CI95% = 0.943; 1.038). Los residuos también resultan adecuados (Breusch-Pagan/Cook-Weisberg = 0.297).
En la regresión con la submuestra II se obtienen resultados muy similares, tanto en el modelo III con outliers (n = 36; R2 _ajustado = 0.661; F (1, 34) = 69.34; p = 0.000; β = 0.859; SD = 0.103, p = 0.000, CI95% = 0.650; 1.069), como en el modelo IV iterado sin atípicos (n = 32; R2 _ajustado = 0.979; F (1, 30) = 1 471.43; p = 0.000; β = 1.028; SD = 0.027; p = 0.000; CI95% = 0.974; 1 083; Breusch-Pagan/Cook-Weisberg = 0.612).
Conclusiones
La primera hipótesis (H1), referida a que el capital político (X1) permite que un ministro genere trayectorias de larga duración en los gabinetes chilenos (Y) entre 1990 y 2010, se comprueba. Esto se evidencia en el análisis de condiciones necesarias y suficientes con csqca y FSQCA, y también en el modelo de configuración con el algoritmo Quine-McCluskey. Si bien esto puede resultar poco sorprendente, e incluso esperable, ya que el estudio se enfoca en un periodo durante el cual gobernó una sola coalición con cuatro gobiernos consecutivos, resulta un hallazgo relevante en la medida que se trata de una investigación enfocada en el Poder Ejecutivo y la literatura especializada sobre Chile y América Latina da cuenta de la creciente expansión de la tecnopolítica y la tecnocracia (véanse Delamaza, 2011; Silva, 2009). En este sentido, nuestra evidencia sugiere que esa expansión obedece más bien a ciertas coyunturas y no se asocia a carreras políticas relevantes en el tiempo.
La segunda hipótesis (H2), relacionada con los recursos técnicos (X2), se rechaza. Si bien el análisis de condiciones necesarias arroja resultados positivos para la variable, especialmente cuando se alterna con capital político (X1), el análisis de condiciones suficientes y el modelo de configuración desestiman su importancia para la generación de trayectorias de larga duración (Y). Esto tiende a ratificar lo indicado en el párrafo anterior sobre el fenómeno tecnocrático.
Por último, la tercera hipótesis (H3), sobre capital político familiar (X3), también se rechaza. No se obtienen resultados adecuados en ninguno de los análisis con csqca y FSQCA. Esto último hay que evaluarlo con precaución pues en el modelo de configuración con el algoritmo la variable se comporta de forma errática, ya que se encuentra presente en la primera conjunción y ausente en la segunda. Si bien esto se puede interpretar como irrelevancia de la condición, también podría existir un problema de calibración. En este sentido sería pertinente mejorar la medición en futuras investigaciones, ya que este trabajo midió específicamente si el padre o la madre ocuparon cargos importantes, criterio que quizás es demasiado estricto. Además, la reproducción del capital familiar suele obedecer a lógicas informales y estrategias de reproducción que son complejas de operacionalizar y demandan diseños de investigación específicos (véanse González-Bustamante, 2014; Joignant, 2014).
Por otra parte, la teorización tipológica de QCA y el análisis con diagramas de árbol de patrones de circulación previa al nombramiento y en la poscarrera ministerial, permite apreciar que, para los líderes de partido, es decir, aquellos que sólo poseen capital político, el nombramiento tiene un sendero más extenso y jerarquizado, sin embargo, la poscarrera es mucho más extensa y con diversas posibilidades de circulación.
Una limitación de este trabajo es que la muestra usada (n = 108) en estricto rigor corresponde a una submuestra de 60 por ciento del total de nombramientos ministeriales entre 1990 y 2010. Esto ha condicionado las técnicas que se utilizan en esta investigación, pues como el número de casos es acotado se optó por trabajar con QCA y realizar una validación con regresiones, lo que implica privilegiar lógicas deterministas y no probabilísticas. Si bien la muestra constituye un límite para generalizar los resultados, también ofrece ventajas, porque la información fue levantada con entrevistas y no con fuentes públicas, por lo cual hay datos mucho más detallados que permiten analizar las trayectorias de los individuos y se dispone de información difícil de recolectar, como el lugar de nacimiento, establecimientos educacionales, creencias religiosas e información sobre los hijos de los ministros. Esto ha permitido realizar el análisis descriptivo presentado, que da cuenta de la homogeneidad social de los actores y los círculos en que se mueven, elementos que no se podrían apreciar con datos de fuentes públicas. Otro límite se relaciona con el análisis de la poscarrera ministerial, ya que como el trabajo de campo de esta investigación se realizó entre 2010 y 2012, es posible que exista cierto sesgo en el análisis de los ministros que se desempeñaron en el último tramo del periodo, por ejemplo, entre 2008 y 2010.
Este trabajo se ha centrado en las trayectorias y carreras políticas de individuos que ocuparon el cargo de ministro en los gabinetes conformados entre 1990 y 2010 en Chile, prestando especial atención a cómo sus características individuales afectaron esos procesos. Los hallazgos se relacionan con la evaluación de variables clásicas de la teoría de campos y capitales con respecto al desarrollo de trayectorias de larga duración, lo que se complementa con una exploración de la circulación previa al nombramiento y de la poscarrera ministerial. Si bien se identifican patrones específicos para actores con estructuras de capital particulares, es importante considerar que en general se trata de un grupo bastante homogéneo que comparte diversos círculos sociales.
Referencias bibliográficas
Aguilar, Omar (2011), “Dinero, educación y moral: El cierre social de la elite tradicional chilena”, en Alfredo Joignant y Pedro Güell (eds.), Notables, tecnócratas y mandarines: Elementos de sociología de las elites en Chile (1990-2010), Santiago de Chile, Ediciones Universidad Diego Portales, pp. 203-240.
Ai Camp, Roderic (2002), Mexico’s Mandarins: Crafting a Power Elite for the Twenty-first Century, Berkeley, The University of California Press.
Alcántara, Manuel (2012), El oficio de político, Madrid, Tecnos.
Alcántara, Manuel (2013), “De políticos y política: Profesionalización y calidad en el ejercicio público”, Perfiles Latinoamericanos, 21(41), pp. 1-44.
Alcántara, Manuel (2017), “La carrera política y el capital político”, Convergencia, Revista de Ciencias Sociales, 73, pp. 187-204.
Altman, David y Rossana Castiglioni (2009), “Gabinetes ministeriales y reformas estructurales en América Latina, 1985-2000”, Revista Uruguaya de Ciencia Política, 18(1), pp. 15-39.
Amorim Neto, Octavio (2000), “Gabinetes Presidenciais, Ciclos Eleitorais e Disciplina Legislativa no Brasil”, Dados, Revista de Ciências Sociais, 43(3), pp. 479-519.
Arriola, Leonardo R. (2009), “Patronage and Political Stability in Africa”, Comparative Political Studies, 42(10), pp. 1339-1362.
Avendaño, Octavio y Mireya Dávila (2012), “Rotación ministerial y estabilidad coalicional en Chile, 1990-2010”, Política, Revista de Ciencia Política, 50(2), pp. 87-108.
Axelrod, Robert (1970), Conflict of Interest, Chicago, Markham.
Blondel, Jean (1988), “Ministerial Careers and the Nature of Parliamentary Government: The Cases of Austria and Belgium”, European Journal of Political Research, 16(1), pp. 51-71.
Blondel, Jean (1991), “The Post-Ministerial Careers”, en Jean Blondel y Jean-Louis Thiébault (eds.), The Profession of Government Ministers in Western Europe, Nueva York, Palgrave Macmillan, pp. 153-173.
Blondel, Jean y Jean-Louis Thiébault (1988), “The Study of Western European Cabinets”, European Journal of Political Research, 16(2), pp. 115-123.
Blondel, Jean y Jean-Louis Thiébault (1991), The Profession of Government Minister in Western Europe, Londres, St. Martin’s Press.
Blondel, Jean y Ferdinand Müller-Rommel (1993), Governing Together: The Extent and Limits of Joint Decision-Making in Western European Cabinets, Nueva York, Palgrave Macmillan.
Blondel, Jean y Ferdinand Müller-Rommel (1997), Cabinets in West Europe, Nueva York, St Martin’s Press.
Bourdieu, Pierre (1981), “La représentation politique: Éléments pour une théorie du champ politique”, Actes de la Recherche en Sciences Sociales, 36(1), pp. 3-24.
Camerlo, Marcelo (2013), “Gabinetes de partido único y democracias presidenciales: Indagaciones a partir del caso argentino”, América Latina Hoy, 64, pp. 119-142.
Camerlo, Marcelo (2015), “Argentina: The Ministers of the President 1983-2013”, en Keith Dowding y Patrick Dumont (eds.), The Selection of Ministers around the World, Nueva York, Routledge, pp. 223-243.
Camerlo, Marcelo y Aníbal Pérez-Liñán (2015), “Minister Turnover, Critical Events, and the Electoral Calendar in Presidential Democracies”, The Journal of Politics, 77(3), pp. 608-619.
Canelo, Paula (2014), “Represión, consenso y ‘diálogo político’: El Ministerio del Interior durante la última dictadura militar argentina”, Política, Revista de Ciencia Política, 52(2), pp. 217-239.
Chasquetti, Daniel (2008), Democracia, presidencialismo y partidos políticos en América Latina: Evaluando la “difícil combinación”, Montevideo, Ediciones Cauce.
Chasquetti, Daniel, Daniel Buquet y Antonio Cardarello (2013), “La designación de gabinetes en Uruguay: Estrategia legislativa, jerarquía de los ministerios y afiliación partidaria de los ministros”, América Latina Hoy, 64, pp. 15-40.
Claveria, Sílvia y Tània Verge (2015), “Post-ministerial Occupation in Advanced Industrial Democracies: Ambition, Individual Resources and Institutional Opportunity Structures”, European Journal of Political Research, 54(4), pp. 819-835.
Cuevas, Hernán, Mauricio Morales, Julio Rojas y Marcel Aubry (2015), “Los ministros de la Concertación de Partidos por la Democracia en Chile: Un análisis de sus capitales político, social y cultural”, América Latina Hoy, 71, pp. 121-150.
Curtin, Jennifer (2015), “New Zeland: Stability, Change or Transition? Achieving and Retaining Ministerial Office”, en Keith Dowding y Patrick Dumont (eds.), The Selection of Ministers around the World, Nueva York, Routledge , pp. 25-43.
Dávila, Mireya (2011), “Tecnocracia y política en el Chile postautoritario (1990-2010)”, en Alfredo Joignant y Pedro Güell (eds.), Notables, tecnócratas y mandarines: Elementos de sociología de las elites en Chile (1990-2010), Santiago Chile, Ediciones Universidad Diego Portales, pp. 23-47.
Dávila, Mireya, Alejandro Olivares Lavados y Octavio Avendaño (2013), “Los gabinetes de la Concertación en Chile (1990-2010)”, América Latina Hoy , 64, pp. 67-94.
Delamaza, Gonzalo (2011), “Elitismo democrático, líderes civiles y tecnopolítica en la reconfiguración de las elites políticas”, en Alfredo Joignant y Pedro Güell (eds.), Notables, tecnócratas y mandarines: Elementos de sociología de las elites en Chile (1990-2010), Santiago de Chile, Ediciones Universidad Diego Portales , pp. 77-108.
Dowding, Keith y Chris Lewis (2015), “Australia: Ministerial Characteristics in the Australian Federal Government”, en Keith Dowding y Patrick Dumont (eds.), The Selection of Ministers around the World, Nueva York, Routledge , pp. 44-60.
Espinoza, Vicente (2010), “Redes de poder y sociabilidad en la elite política chilena”, Polis, Revista de la Universidad Bolivariana, 9(26), pp. 251-286.
Feinstein, Brian D. (2010), “The Dynasty Advantage: Family Ties in Congressional Elections”, Legislative Studies Quarterly, 35(4), pp. 571-598.
Franklin, Mark N. y Thomas T. Mackie (1983), “Familiarity and Inertia in the Formation of Governing Coalitions in Parliamentary Democracies”, British Journal of Political Science, 13(3), pp. 275-298.
Franklin, Mark N. y Thomas T. Mackie (1984), “Reassessing the Importance of Size and Ideology for the Formation of Governing Coalitions in Parliamentary Democracies”, American Journal of Political Science, 28(4), pp. 671-692.
French, Richard D. (2011), “Political Capital”, Representation, 47(2), pp. 215-230.
Garrido-Vergara, Luis (2013), “Elites, Political Elites and Social Change in Modern Societies”, Revista de Sociología, 28, pp. 31-49.
Giorgi, Guido Ignacio (2014), “Los factores ‘extrapolíticos’ de la carrera política: Una aproximación a las sociabilidades de los ministros de la nación en la Argentina (1854-2011)”, Política, Revista de Ciencia Política, 52(2), pp. 241-273.
González-Bustamante, Bastián (2013), “Factores de acceso y permanencia de la elite política gubernamental en Chile (1990-2010)”, Política, Revista de Ciencia Política, 51(1), pp. 119-153.
González-Bustamante, Bastián (2014), “Elección directa de consejeros regionales 2013: Rendimiento del capital político, familiar y económico en una nueva arena electoral en Chile”, Política, Revista de Ciencia Política, 52(2), pp. 49-91.
González-Bustamante, Bastián y Alejandro Olivares (2015), “Rotación de subsecretarios en Chile: Una exploración de la segunda línea gubernamental, 1990-2014”, Revista de Gestión Pública, IV(2), pp. 151-190.
González-Bustamante, Bastián y Alejandro Olivares (2016), “Cambios de gabinete y supervivencia de los ministros en Chile durante los gobiernos de la Concertación (1990-2010)”, Colombia Internacional, 87, pp. 81-108.
González-Bustamante, Bastián y Carla Cisternas (2016), “Elites políticas en el poder legislativo chileno: la Cámara de Diputados (1990-2014)”, Política, Revista de Ciencia Política, 54(1), pp. 19-52.
Huber, John D. y Cecilia Martínez-Gallardo (2008), “Replacing Cabinet Ministers: Patterns of Ministerial Stability in Parliamentary Democracies”, American Political Science Review, 102(2), pp. 169-180.
Inácio, Magna (2013), “Escogiendo ministros y formando políticos: Los partidos en gabinetes multipartidistas”, América Latina Hoy, 64, pp. 41-66.
Joignant, Alfredo (2011), “Tecnócratas, technopols y dirigentes de partido: Tipos de agentes y especies de capital en las elites gubernamentales de la Concertación (1990-2010)”, en Alfredo Joignant y Pedro Güell (eds.), Notables, tecnócratas y mandarines: Elementos de sociología de las elites en Chile (1990-2010), Santiago de Chile, Ediciones Universidad Diego Portales , pp. 49-76.
Joignant, Alfredo (2011a), “The Politics of Technopols: Resources, Political Competence and Collective Leadership in Chile, 1990-2010”, Journal of Latin American Studies, 43(3), pp. 517-546.
Joignant, Alfredo (2012), “Habitus, campo y capital: Elementos para una teoría general del capital político”, Revista Mexicana de Sociología, 74(4), pp. 587-618.
Joignant, Alfredo (2014), “El capital político familiar: Ventajas de parentela y concentraciones de mercado en las elecciones generales chilenas 2013”, Política, Revista de Ciencia Política, 52(2), pp. 13-48.
Joignant, Alfredo Lucas Perello y Javier Torres (2015), “Political Capital and the Unequal Career Origins of the Political Elite in Chile”, en Joshua Kjerulf Dubrow (ed.), Political Inequality in an Age of Democracy: Crossnational Perspectives, Nueva York, Routledge , pp. 87-94.
King, Gary, James E. Alt, Nancy Elizabeth Burns y Michael Laver (1990), “A Unified Model of Cabinet Dissolution in Parliamentary Democracies”, American Journal of Political Science, 34(3), pp. 846-871.
Laver, Michael (1974), “Dynamic Factors in Government Coalition Formation”, European Journal of Political Research, 2(3), pp. 259-270.
Lin, Nan (2001), Social Capital: A Theory of Social Structure and Action, Nueva York, Cambridge University Press.
Luebbert, Gregory M. (1986), Comparative Democracy: Policy Making and Governing Coalitions in Europe and Israel, Nueva York, Columbia University Press.
Maillet, Antoine, Bastián González-Bustamante y Alejandro Olivares (2016), “¿Puerta giratoria? Análisis de la circulación público-privada en Chile (2000-2014)”, Serie de Documentos de Trabajo PNUD-Desigualdad, 2016/07, pp. 1-40.
Martinez-Gallardo, Cecilia (2012), “Out of the Cabinet: What Drives Defections From the Government in Presidential Systems?”, Comparative Political Studies, 45(1), pp. 62-90.
Martinez-Gallardo, Cecilia (2014), “Designing Cabinets: Presidential Politics and Ministerial Instability”, Journal of Politics in Latin America, 6(2), pp. 3-38.
Masuyama, Mikitaka y Benjamin Nyblade (2015), “Japan: Ministerial Selection and De-selection”, en Keith Dowding y Patrick Dumont (eds.), The Selection of Ministers around the World, Nueva York, Routledge, pp. 61-83.
Matsumoto, Makoto y Takuji Nishimura (1998), “Mersenne Twister: A 623-dimensionally Equidistributed Uniform Pseudo-random Number Generator”, ACM Transactions on Modeling and Computer Simulation, 8(1), pp. 3-30.
Moya, Emilio y Javier Hernández (2014), “El rol de los colegios de elite en la reproducción intergeneracional de la elite chilena”, Revista Austral de Ciencias Sociales, 26, pp. 59-82.
Nicholls, Keith (1991), “The Dynamics of National Executive Service: Ambition Theory and the Careers of Presidential Cabinet Members”, Political Research Quarterly, 44(1), pp. 149-172.
Offerlé, Michel (1987), Les partis politiques, París, Presses Universitaires de Frances.
Olivares, Alejandro, Bastián González-Bustamante, Javiera Meneses y Matías Rodríguez (2014), “Los think tanks en el gabinete: Una exploración del caso chileno (2006-2014)”, Revista de Sociología, 29, pp. 37-54.
Olivares, Alejandro, Jaime Baeza y Mireya Dávila (2015), “Los gabinetes ministeriales en la democracia chilena post-1990: Un caso de estabilidad, continuidad histórica y negociación interpartidaria”, Documentos y Aportes en Administración Pública y Gestión Estatal, 15(24), pp. 7-31.
Parkin, Frank (1984), Marxismo y teoría de clases: Una crítica burguesa, Madrid, Espasa-Calpe.
Pérez-Liñán, Aníbal (2010), “El método comparativo y el análisis de configuraciones causales”, Revista Latinoamericana de Política Comparada, 3, pp. 125-148.
Pérez-Liñán, Aníbal (2015), “El método comparativo: fundamentos y desarrollos recientes”, en Rossana Castiglioni y Claudio Fuentes (eds.), Política comparada sobre América Latina: Teorías, métodos y tópicos, Santiago de Chile, Ediciones Universidad Diego Portales, pp. 47-78.
Ragin, Charles C. (1987), The Comparative Method: Moving Beyond Qualitative and Quantitative Strategies, Berkeley, University of California Press.
Ragin, Charles C. (2000), Fuzzy-Set Social Science, Chicago, University of Chicago Press.
Ragin, Charles C. (2013), “New Directions in the Logic of Social Inquiry”, Political Research Quarterly, 66(1), pp. 171-174.
Rihoux, Benot (2006), “Qualitative Comparative Analysis (QCA) and Related Systematic Comparative Methods: Recent Advances and Remaining Challenges for Social Science Research”, International Sociology, 21(5), pp. 679-706.
Rihoux, Benot, Priscilla Álamos-Concha, Damien Bol, Axel Marx e Ilona Rezsöhazy (2013), “From Niche to Mainstream Method? A Comprehensive Mapping of QCA Applications in Journal Articles from 1984 to 2011”, Political Research Quarterly, 66(1), pp. 175-184.
Robertson, John D. (1983), “The Political Economy and the Durability of European Coalition Cabinets: New Variations on a Game-Theoretic Perspective”, The Journal of Politics, 45(4), pp. 932-957.
Rouban, Luc (1997), “Les cabinets ministériels 1984-1996”, La Revue Administrative, 50(297), pp. 253-267.
Schlesinger, Joseph A. (1966), Ambition and Politics: Political Careers in the United States, Chicago, Rand MacNally.
Serna, Miguel (2006), “Las vías hacia el poder político: Bases sociales y carreras parlamentarias”, en Enrique Mazzei (ed.), El Uruguay desde la Sociología IV, Montevideo, Universidad de la República, pp. 9-32.
Siavelis, Peter M. y Humberto Baruch Galván (2015), “Chile: Ministerial Selection and De-selection”, en Keith Dowding y Patrick Dumont (eds.), The Selection of Ministers around the World, Nueva York, Routledge, pp. 244-263.
Silva, Patricio (1991), “Technocrats and Politics in Chile: From the Chicago Boys to the CIEPLAN Monks”, Journal of Latin American Studies, 23(2), pp. 385-410.
Silva, Patricio (2006), “Los tecnócratas y la política en Chile: pasado y presente”, Revista de Ciencia Política, 26(2), pp. 175-190.
Silva, Patricio (2009), In the Name of Reason: Technocrats and Politics in Chile, Pennsylvania, Pennsylvania State University Press.
Silva, Patricio (2011), “La elite tecnocrática en la era de la Concertación”, en Alfredo Joignant y Pedro Güell (eds.), Notables, tecnócratas y mandarines: Elementos de sociología de las elites en Chile (1990-2010), Santiago de Chile, Ediciones Universidad Diego Portales, pp. 241-269.
Sotomayor, Arturo C. (2008), “Los métodos cualitativos en la ciencia política contemporánea: Avances, agendas y retos”, Política y Gobierno, XV(1), pp. 159-179.
Strom, Kaare (1984), “Minority Governments in Parliamentary Democracies”, Comparative Political Studies, 17(2), pp. 199-227.
Thumala, María Angélica (2007), Riqueza y piedad: El catolicismo de la elite chilena, Santiago de Chile, Debate.
Torugsa, Nuttaneeya Ann y Anthony Arundel (2017), “Rethinking the Effect of Risk Aversion on the Benefits of Service Innovations in Public Administration Agencies”, Research Policy, 46(5), pp. 900-910.
Van Liefferinge, Hilde y Kristof Steyvers (2009), “Family Matters? Degrees of Family Politicization in Political Recruitment and Career Start of Mayors in Belgium”, Acta Politica: International Journal of Political Science, 44(2), pp. 125-149.
Van Roozendaal, Peter (1992), “The Effect of Dominant and Central Parties on Cabinet Composition and Durability”, Legislative Studies Quarterly, 17(1), pp. 5-36.
Wagemann, Claudius (2012), “¿Qué hay de nuevo en el método comparado? QCA y el análisis de los conjuntos difusos”, Revista Mexicana de Análisis Político y Administración Pública, 1(1), pp. 51-75.
Warwick, Paul (1979), “The Durability of Coalition Governments in Parliamentary Democracies”, Comparative Political Studies, 11(4), pp. 465-498.
Woodside, Arch, G. Alexandre Schpektor y Xin Xia (2013), “Triple Sense-Making of Findings from Marketing Experiments Using the Dominant Variable Based-Logic, Case-Based Logic, and Isomorphic Modeling”, International Journal of Business and Economics, 12(2), pp. 131-153.
Wright, John R. y Arthur S. Goldberg (1985), “Risk and Uncertainty as Factors in the Durability of Political Coalitions”, American Political Science Association, 79(3), pp. 704-718.
Zimmerman, Seth D. (2016), “Making the One Percent: The Role of Elite Universities and Elite Peers”, documento de trabajo NBER 22900, pp. 1-58.
Anexo




Notas