Artículos
Modelo conceptual para la elaboración de instrumentos de protección patrimonial enfocados a la conservación de la biodiversidad
Conceptual model for the elaboration of heritage protection instruments focused on biodiversity conservation
Modelo conceptual para la elaboración de instrumentos de protección patrimonial enfocados a la conservación de la biodiversidad
INNOTEC, núm. 13, pp. 125-138, 2017
Laboratorio Tecnológico del Uruguay

Recepción: 31 Marzo 2017
Aprobación: 20 Junio 2017
Resumen: En este trabajo se indagó en aspectos conceptuales y operativos vinculados a la elaboración de instrumentos de gestión patrimonial en Uruguay, con énfasis en los bienes y espacios costeros que se destacan por su contribución al mantenimiento de la biodiversidad. El objetivo general de la investigación fue proponer un modelo conceptual que integrara y representara cuestiones clave de la conservación de la biodiversidad y del patrimonio cultural y que hiciera factible que tal integración pudiera hacerse operativa mediante instrumentos concretos de Ordenamiento Territorial y Desarrollo Sostenible previstos en la Ley 18.308 (Uruguay, 2008).
Palabras clave: Modelo conceptual, conservación de la biodiversidad, patrimonio cultural, ordenamiento territorial.
Abstract: This paper explores conceptual and operative aspects related to the development of heritage management instruments in Uruguay, focusing on coastal goods and areas outstanding for their contribution to the maintenance of biodiversity. The general aim of this research is to suggest a conceptual model integrating and representing key questions in biodiversity conservation and cultural heritage as well as enabling such integration to become operative through concrete instruments of territorial management planning and sustainable development provided for in Act 18.308. The methodological approach was based on the complex systems theory and the integration and implementation sciences (I2S). The synthesis and integration of knowledge was achieved through conceptual maps and models, while primary data was collected from interviews and workshops. The main outcome was an extension of the Cultural Heritage Abstract Reference Model (CHARM) for the elaboration of heritage protection instruments focused on species, ecosystems, landscapes and ecosystemic services. This model is expressed in ConML language, which allows its translation into databases for the recording and information management.
Keywords: Conceptual model, biodiversity conservation, cultural heritage, territorial management planning.
Introducción
Este trabajo es parte de una tesis de finalización de la Maestría en Manejo Costero Integrado (MCI) del Cono Sur de la Universidad de la República (Ciganda, 2017). La investigación se fundamenta conceptualmente en la identificación de la confluencia de al menos dos hechos: por un lado, en el ámbito de la conservación de la biodiversidad el tratamiento de las valoraciones culturales de las entidades naturales se reconoce como importante pero su conceptualización es muy incipiente y, por otro lado, en el mundo del patrimonio cultural los aspectos vinculados a la conservación de la biodiversidad no tienen ganado un marco conceptual y metodológico claro. A su vez, existen evoluciones conceptuales desde ambas perspectivas que se reflejan en normativas o en compromisos que asume el país pero, a medida que los conceptos se expanden o complejizan, los desafíos operacionales son mayores y los cruces conceptuales plantean nuevas interrogantes.
Las diferentes miradas sobre un mismo territorio que se generan al partir de perspectivas conceptuales distintas pueden suponer conflictos al momento de planificar actuaciones territoriales si no se logra una adecuada articulación. El MCI, como campo cognitio-praxis, puede contribuir a articular las distintas visiones con una mirada propositiva y contexto-sensitiva.
Marco teórico y normativo
El MCI es un proceso multidisciplinario que busca integrar los diferentes niveles gubernamentales, la comunidad, la ciencia y los intereses sectoriales y públicos en la elaboración e implementación de programas para la protección y el desarrollo sostenible (DS) de los recursos y ambientes costeros (Hildebrand, 2002). Su objetivo principal es mejorar la calidad de vida y el desarrollo de las comunidades que dependen de los recursos costeros, manteniendo simultáneamente la diversidad biológica y la productividad de los ecosistemas (GESAMP, 1999). El DS requiere atender la calidad del ambiente biofísico y la calidad de la vida humana por igual, para asegurarse de que no se esté comprometiendo la capacidad de las futuras generaciones para atender sus necesidades (Olsen, et al., 2000).
Una de las metas del MCI es mantener los procesos ecológicos esenciales y la conservación de la biodiversidad costero-marina. El debate sobre la conservación de la biodiversidad y su contribución al DS es parte significativa de la nueva agenda internacional. En este contexto, Uruguay es signatario de diversos acuerdos y convenciones relevantes para la conservación de la biodiversidad, como los Objetivos de Desarrollo del Milenio (ODM) y el Convenio sobre la Diversidad Biológica (CDB) (DINAMA-MVOTMA, 2015).
En cuanto a los objetivos nacionales, existen dos antecedentes: la Estrategia Nacional de Biodiversidad, que responde al compromiso asumido por el país ante la Convención sobre Diversidad Biológica, ratificada por la Ley Nº 16.408 (Uruguay, 1993), y la Ley Nº 17.234 (Uruguay, 2000) de creación del Sistema Nacional de Áreas Protegidas (SNAP). El primer documento de la Estrategia Nacional (DINAMA, 1999) plantea que su objetivo global es conservar la diversidad de ecosistemas, especies y recursos genéticos y mantener los procesos y sistemas ecológicos, considerando la estrecha relación existente entre la diversidad biológica y los factores biofísicos y socio-económicos que determinan los usos humanos del territorio. Por su parte, la Ley Nº 17.234 (Uruguay, 2000) declara de interés general la creación y gestión del SNAP como instrumento de aplicación de las políticas y planes nacionales de protección ambiental. Asimismo, establece como objetivo «proteger un conjunto de áreas naturales del territorio nacional representativas de los ecosistemas del país que, por sus valores ambientales, históricos o paisajísticos singulares, merezcan ser preservados como patrimonio de la nación».
A principios de 2015 se presentó el Plan Estratégico del SNAP para el período 2015-2020. En su diagnóstico se identificaron, en el contexto nacional, desafíos vinculados a la necesidad de articular el trabajo del SNAP con otros sectores de gobierno, en particular con el ordenamiento territorial, reconociendo su aporte al desarrollo sostenible (DINAMA-MVOTMA, 2015). Se propone .construir una estrategia de articulación entre el SNAP y los procesos de ordenamiento territorial del país, tanto de nivel nacional, como regional y departamental, para lograr una red física que permita la incorporación amplia de sitios prioritarios para la conservación que complementen el sistema de áreas protegidas propiamente dicho» (DINAMA-MVOTMA, 2015, p. 24).
En línea con lo anterior, desde 2014 el SNAP está ejecutando el Proyecto Fortalecimiento de la efectividad del Sistema Nacional de Áreas Protegidas incluyendo el enfoque de paisaje en la gestión (Proyecto URU/13/G35, abreviado como Paisaje y SNAP), que busca consolidar «un cambio en la forma en que se planifican y gestionan las áreas protegidas en Uruguay, contribuyendo a unirlas e integrarlas gradualmente con el paisaje general que las rodea y armonizando progresivamente su gestión con la gestión del paisaje circundante» (MVOTMA, División Sistema Nacional de Áreas Protegidas, 2014, p. 3). La estrategia propuesta se apoya en los nuevos procesos de ordenamiento territorial en Uruguay.
Dichos procesos se disparan con la aprobación de la Ley 18.308 (Uruguay, 2008), que establece el marco regulador general para el Ordenamiento Territorial (OT) y el DS. Define al OT como «el conjunto de acciones transversales del Estado que tienen por finalidad mantener y mejorar la calidad de vida de la población, la integración social en el territorio, el uso y aprovechamiento ambientalmente sustentable y democrático de los recursos naturales y culturales». Es una función pública ejercida a través de un sistema integrado de directrices, programas, planes y actuaciones de las instituciones del Estado, con instrumentos definidos para la planificación y la ejecución de las acciones. La ley declara de interés general el ordenamiento del territorio (Art. 2), lo que permite limitar los derechos individuales de las personas afectadas por las normas que se dicten y habilita la expropiación de los bienes que se consideren necesarios para cumplir con los objetivos de esas normas. Además, califica a los instrumentos de OT como de orden público y obligatorio y establece que el ordenamiento territorial es cometido esencial del Estado (Art. 2).
Aunque la Ley 18.308 (Uruguay, 2008) no explicita el vínculo entre los instrumentos de OT y DS y las normas que se elaboren para las AP que ingresan al SNAP, evidencia la profundización y expansión operacional con respecto a la Ley Nº 17.283 (Uruguay, 2000) de Protección del Ambiente, principalmente con relación a los recursos naturales, su protección y conservación (Gorosito y Ligrone, 2009). Asimismo, en su artículo 8 la Ley 18.308 (Uruguay, 2008) establece que «los instrumentos de planificación territorial referidos (los que propone la ley) son complementarios y no excluyentes de otros planes y demás instrumentos destinados a la regulación de actividades con incidencia en el territorio dispuestos en la legislación específica correspondiente, excepto los que la presente ley anula, modifica o sustituye.»
Cabe destacar que el artículo 5, sección j, de la Ley 18.308 (Uruguay, 2008) incluye los bienes con valores de interés ambiental dentro del patrimonio cultural. A su vez, el artículo 22 («Inventarios, Catálogos y otros instrumentos de protección de Bienes y Espacios») incorpora un instrumental novedoso que mejora el potencial normativo en materia patrimonial nacional basado en la Ley 14.040 (Uruguay, 1971) de creación del Patrimonio Cultural de la Nación: les da carácter de instrumentos de OT y DS a los inventarios, catálogos y otros, por lo que adquieren toda la potencia de esta ley y de la legislación asociada; supera la visión objetual propia de la Ley 14.040 (Uruguay, 1971), extendiéndola a componentes territoriales amplios como los sectores territoriales o las zonas de paisaje, y, por último, incorpora el interés ambiental o patrimonial de cualquier orden, llevando el concepto de patrimonio cultural a los cánones actuales y ampliando el enfoque clásico expresado en los artículos 5 y 14 de la Ley 14.040 (Uruguay, 1971) (Gorosito, et al., 2009).
Partiendo de la base de que la Ley 18.308 (Uruguay, 2008) amplía el enfoque sobre lo que se entiende por patrimonio, es necesario profundizar en el estado de la doctrina actual a nivel mundial y analizar la evolución de algunos conceptos como patrimonio cultural y natural y paisaje. La valoración contemporánea de algunos elementos tangibles o intangibles se basa fundamentalmente en su fragilidad, es decir, en la posibilidad de su desaparición y, además, en sus valores identitarios tanto como referente de unas sociedades frente a otras como del conjunto de los seres humanos en tanto especie (Fernández Cacho, 2006). En el Convenio Europeo del Paisaje (Consejo de Europa, 2000) el paisaje «representa un componente fundamental del patrimonio cultural y natural de Europa», y funciona como aglutinador y marco de referencia para la comprensión histórica de las relaciones entre los seres humanos y entre éstos y la naturaleza (Fernández Cacho, 2006).
A nivel nacional, la definición de paisaje y el enfoque metodológico que se acuerdan en el Proyecto Paisaje y SNAP (MVOTMA, División Sistema Nacional de Áreas Protegidas, 2014, p.23) evidencian una evolución en el entendimiento de las áreas protegidas, desde un enfoque de las AP como islas hacia uno que las integra en un sistema socioecológico más amplio (Palomo, et al., 2014), lo cual complejiza su planificación y su gestión.
Por otro lado, en las últimas décadas se ha desarrollado un concepto para entender y evaluar las relaciones que existen entre los ecosistemas, su composición y estructura y el bienestar humano: el de los Servicios Ecosistémicos (SE). Estos se definen en sentido amplio como las condiciones y los procesos a través de los cuales los ecosistemas preservan y enriquecen la vida humana (Daily, 1997); son funciones o procesos que tienen valor para las personas. Los Servicios Ecosistémicos Culturales (SEC) se definen como los beneficios no materiales que la gente obtiene de los ecosistemas a través del enriquecimiento espiritual, el desarrollo cognitivo, la reflexión, la recreación y la experiencia estética, incluyendo, por ejemplo, sistemas de conocimiento, relaciones sociales y valores estéticos (Millennium Ecosystem Assessment, MEA, 2005).
Un supuesto central del concepto de SEC es que el bienestar humano depende de ellos y que la evaluación y el reconocimiento de estos servicios llevan a un manejo ecosistémico más sustentable. Sin embargo, la idea central de este concepto, en el cual se reduce la «cultura» a un «servicio», es criticada por su perspectiva separatista entre humanos y naturaleza y por su visión reduccionista de la cultura como un servicio provisto por los ecosistemas, ignorando la cogeneración socio-cultural de beneficios (Plieninger, et al., 2015). Como alternativa, Setten et al. (2012) sugieren la idea del paisaje como una vía para incorporar los procesos sociales y culturales inconmensurables y dependientes del contexto en el enfoque de los servicios ecosistémicos. Sin embargo, un enfoque centrado en los SEC para la planificación del paisaje a veces puede diferir sustancialmente de la planificación orientada a la conservación de la diversidad biológica (Plieninger, et al., 2015).
En la zona costera uruguaya es particularmente relevante la influencia crítica que probablemente tengan los SEC sobre las decisiones de los propietarios de tierra y, consecuentemente, sobre los esfuerzos para manejar la tierra de propiedad privada. Por ejemplo, el deseo de tener vistas panorámicas de la playa puede llevar a construir sobre la zona litoral activa, lo cual puede alterar la dinámica del transporte de sedimentos, con todas sus consecuencias.
Teniendo en cuenta todas las disposiciones legales surgidas desde principios de este siglo y las evoluciones conceptuales que se han dado, es imprescindible profundizar en las herramientas normativas concretas con que se cuenta y en las formas de operar con ellas para lograr una adecuada articulación entre la conservación de la biodiversidad y el desarrollo sostenible. Se proponen los instrumentos previstos en el Artículo 22 de la Ley 18.308 (Uruguay, 2008) como transversales a las distintas políticas, reconociendo la importancia de conocer para luego gestionar y la necesidad de generar consensos entre los distintos sectores o niveles de gobierno en cuanto a qué información se releva y cómo y de qué forma se incorporan las valoraciones culturales.
Antecedentes
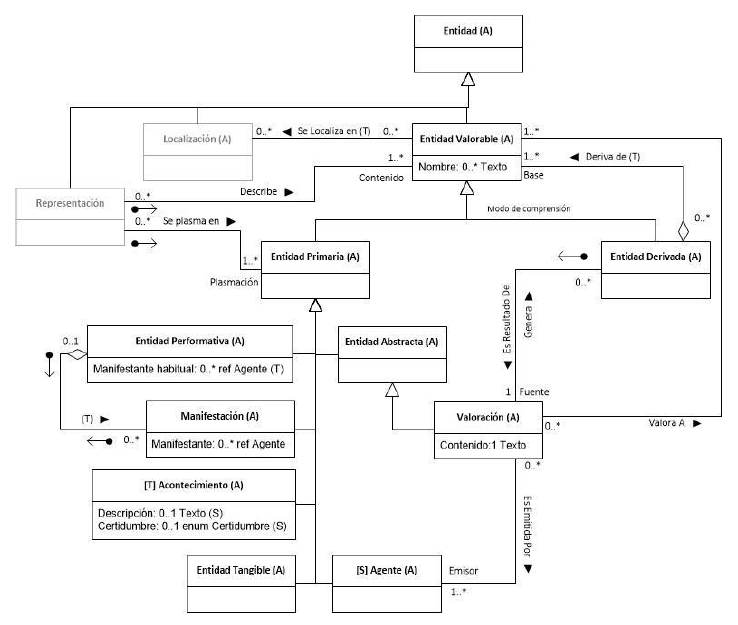
Para aportar a la construcción de un modelo conceptual que dé sustento a los instrumentos de protección patrimonial para entidades naturales en Uruguay, se revisaron experiencias a nivel mundial que consideraran al patrimonio en un sentido amplio. El proyecto internacional Metodologías para la Representación Formal del Patrimonio Cultural (financiado por la Junta de Galicia, España) tuvo como objetivo la creación, selección, desarrollo, análisis, validación, demostración y transferencia de las tecnologías necesarias para la construcción de significado en relación a la información que se genera y maneja durante los trabajos de investigación y gestión del patrimonio cultural (Carve, et al., 2010). En el marco de dicho proyecto surgió el Modelo Abstracto de Referencia para Patrimonio Cultural (CHARM, por sus iniciales en inglés) que es a la vez una teoría analítica (y en parte explicativa), una herramienta de trabajo interdisciplinar y una forma de comunicación expresada en lenguaje ConML (Incipit, 2015a; Incipit, 2015d, Figura 1).

Clases más abstractas del CHARM. Las flechas de cabeza triangular blanca representan relaciones de generalización. Las otras líneas que conectan clases representan asociaciones. Una forma de rombo al final de una línea de asociación expresa la semántica de todo/parte en la relación. La notación numérica a los laods de cada línea de asociación indica la cardinalidad de las clases involucradas en esa relación, es decir, cuántos objetos de una clase se relacionan con cuántos de la otra (el asterisco significa más de uno). Por información más detallada sobre la notación empleada en el lenguaje ConML consultar Incipit, 2015a.
Incipit, 2015b.CHARM entiende el patrimonio cultural de una forma muy abstracta, como la suma de una entidad valorable y su valoración cultural (Incipit, 2015d) o, lo que es lo mismo, como un constructo social que resulta del valor cultural que la sociedad asigne a una entidad valorable, puesto que ésta no será patrimonio si nadie la valora como tal (Cobas Fernández, 2015). CHARM no prejuzga ni asume ningún tipo de cosas como patrimonio cultural y para ello mantiene una separación muy clara entre las entidades valorables, de carácter ontológico, y su valoración, de carácter axiológico, aunque, a la vez, contempla el hecho de que en la construcción del patrimonio estas entidades operan de forma interrelacionada (Cobas Fernández, 2016). Con esta visión abstracta se intenta salvar la falta de consenso sobre la definición de patrimonio y de sus componentes (González-Pérez y Parcero Oubiña, 2014; Incipit, 2015d, en Cobas Fernández, 2016).
Por tratarse de un modelo abstracto, en cada caso concreto de estudio se necesita realizar un modelo particular mediante mecanismos de extensión bien definidos, basados en principios probados de modelado conceptual orientado a objetos (Incipit, 2015b, 2015c, 2015d).
El objetivo de este trabajo es proponer un modelo conceptual desde el enfoque del MCI que articule y represente cuestiones clave de la conservación de la biodiversidad y del patrimonio cultural y que haga factible que tal integración se haga operativa mediante instrumentos concretos de OT y DS previstos en la Ley 18.308 (Uruguay, 2008). Se parte del supuesto de que los instrumentos previstos en el artículo 22 de dicha ley podrían servir, por un lado, como línea de base de sectores territoriales o zonas de paisaje de interés cultural de carácter ambiental, y, por otro, como mecanismos útiles para asegurar la protección, conservación y gestión de esos espacios.
Materiales y Métodos
Abordaje metodológico y estrategia de la investigación

Esquema de la estrategia de la investigación: objetivos específicos (elipses rosadas), obtención de datos secundarios (polígonos verdes), obtención de datos primarios (rectángulos celestes) y resultados (rombos amarillos) de la investigación.
Las problemáticas complejas, que involucran el medio fisico-biológico, la producción, la tecnología, la organización social, la economía, etcétera, se caracterizan por la confluencia de múltiples procesos cuyas interrelaciones constituyen la estructura de un sistema que funciona como una totalidad organizada, denominado sistema complejo (García, 1994). La característica determinante de un sistema complejo es la interdefinibilidad y mutua dependencia de las funciones que cumplen los elementos dentro del sistema total, lo que excluye la posibilidad de obtener un análisis de un sistema complejo por la simple adición de estudios sectoriales correspondientes a cada uno de los elementos (García, 1994).
El enfoque de las Ciencias de la Integración e Implementación (I2S) se plantea como un medio de mejorar los esfuerzos de la investigación para abordar problemas complejos a través de tres dominios: 1) la síntesis entre el conocimiento científico y el de los actores involucrados; 2) la comprensión y el manejo de distintos tipos de incertidumbres y desconocidos, y 3) el apoyo de la investigación integrada al diseño de políticas y el cambio de prácticas (Bammer, 2013).
En Bammer (2013) se compilan herramientas que pueden servir para llevar a cabo la síntesis de conocimiento (primer dominio), que se clasifican según tres categorías: métodos basados en el diálogo, métodos basados en modelos, productos o visiones, y métodos basados en métricas comunes. El objetivo del segundo dominio es ayudar a políticos y gestores a tomar las mejores decisiones posibles, que no pueden estar basadas solamente en la evidencia disponible. El tercer dominio se concentra principalmente en los aspectos prácticos de la identificación de los actores clave y de los procedimientos que pueden ser susceptibles de recibir apoyo de investigación, junto con las formas en que puede prestarse ese apoyo. El propósito es ayudar a los equipos a hacer sus valoraciones explícitas y mejor informadas, apoyándose en la comprensión de cómo el gobierno, las empresas y la sociedad civil operan y cómo la investigación puede ejercer influencia (Bammer, 2013).
Al comienzo de esta investigación se planteó la siguiente pregunta: ¿cómo se podrían hacer los inventarios de entidades naturales incorporando distintos tipos de valoraciones y asegurando que tengan validez jurídica? A partir de esta pregunta se dispararon otras que fueron mostrando la complejidad del tema. La temática requería un abordaje cualitativo al involucrar disciplinas, marcos epistémicos y formas muy diversas de entender los mismos términos. Desde la perspectiva de las I2S se trabajó en el primer dominio, sin perder de vista que el objetivo de esa síntesis era brindar apoyo para el cambio de prácticas y políticas. La estrategia diseñada se esquematiza en la Figura 2, donde se establecen los objetivos específicos y se conectan con los métodos y técnicas utilizados para alcanzarlos (principalmente basados en el diálogo y en la generación de mapas y modelos conceptuales), así como con los resultados de cada etapa. En Ciganda (2017) se encuentra la descripción detallada de todos ellos y a continuación se presentan los procedimientos más relevantes para esta publicación.
Recolección de datos secundarios y primarios
Se recurrió a bibliografía específica que, junto con la surgida de las primeras reuniones mantenidas con tutores y evaluadores, se utilizó para elaborar un mapa conceptual preliminar, con la ayuda del software Atlas.ti 6.0. De esta forma se determinaron las categorías a relevar.
Para la recolección de datos primarios de la primera etapa se acudió a informantes calificados nacionales (Batthyány, et al., 2011) involucrados en elaboraciones conceptuales o instrumentales del tema. Se optó por una muestra variada que incluyera distintas perspectivas y representara la complejidad del fenómeno estudiado (Hernández Sampieri, et al., 2006). Se seleccionaron ocho expertos a quienes se les realizaron entrevistas semi-estructuradas (Batthyány, et al., 2011), una por correo electrónico y las restantes en forma presencial. Las pautas se construyeron a partir del mapa conceptual primario. Las conversaciones se registraron en formato de audio y luego se transcribieron.
Análisis cualitativo de las entrevistas
El proceso de análisis cualitativo parte de la denominada teoría fundamentada (grounded theory), lo que significa que la teoría (hallazgos) va emergiendo fundamentada en los datos. Se siguió específicamente el diseño emergente de la teoría fundamentada, en el cual la codificación es abierta y las nuevas categorías emergen por comparación constante y se van conectando entre sí para construir teoría. La identificación de las unidades de análisis se realizó por libre flujo (Hernández Sampieri, et al., 2006). Se recurrió nuevamente al programa Atlas.ti 6.0 para crear códigos, asignar códigos a las citas, armar redes, agregar memos, etcétera. Se sintetizó la información recabada a través de un modelo conceptual básico.
Talleres y reuniones con expertos
A través de las entrevistas se identificó la necesidad de generar encuentros entre los informantes para intercambiar ideas. Se realizaron dos talleres, en Montevideo y en Rocha, con el fin de avanzar en la construcción de un modelo conceptual, invitando a un amplio rango de actores académicos y gestores, e intentando cubrir todas las disciplinas y organismos involucrados o interesados en la temática. Se presentaron los objetivos y se propusieron consignas de trabajo para cada taller. Asimismo, se presentó el modelo conceptual surgido de la etapa anterior como insumo para el intercambio. Se sintetizaron las cuestiones más relevantes surgidas en los talleres.
Además, se mantuvieron reuniones con gestores y académicos para dialogar sobre cuestiones relevadas previamente. Se identificaron los puntos clave de cada reunión y se analizaron en conjunto con los talleres.
Extensión del CHARM
Para realizar la síntesis final de conocimientos se buscó un modelo conceptual que permitiera transmitir ideas y resultados y, a la vez, ser el sustento para un futuro sistema de información. El CHARM constituyó una base adecuada para el desarrollo del modelo conceptual propio porque cumplía con ambos propósitos. Como se mencionó, para poder usar el CHARM es necesario extenderlo, lo cual significa añadir, eliminar o modificar las clases, atributos, asociaciones u otros elementos del modelo de partida con el fin de obtener un modelo resultante que se ajuste a las necesidades concretas (Incipit, 2015c). Esta tarea insumió alrededor de cinco meses durante los cuales el modelo se fue refinando en sucesivas etapas hasta alcanzar su formato final. Se dibujaron los diagramas de clases en el programa Microsoft Visio 2010 con la ayuda del Stencil de ConML (Incipit, 2015a).
Resultados
Análisis de las entrevistas
En la etapa de codificación abierta de las unidades de análisis identificadas para cada entrevista se obtuvo un total de 95 códigos con una o más citas asociadas. Posteriormente, se seleccionaron los códigos con mayor cantidad de citas asociadas y se sintetizó la información comparando las respuestas de los distintos entrevistados, buscando puntos en común y diferencias. Al mismo tiempo, se identificaron relaciones con otros códigos, algunas de las cuales ya se habían esbozado a partir del mapa conceptual inicial.
Los códigos se agruparon en seis súper códigos: instrumentos de protección patrimonial; aspectos conceptuales y valorativos; aspectos normativos; aspectos institucionales; aspectos socio-culturales, y aspectos técnicos-disciplinares. A partir de estos súper códigos se buscaron relaciones macro entre los distintos aspectos para poder transmitir los resultados preliminares del análisis en las instancias de taller y seguir avanzando en la síntesis con nuevos aportes (Figura 3).
Relatoría de los talleres y de las reuniones con gestores

Esquema inicial de análisis donde se identifican cinco aspectos que se interrelacionan y que influyen en la implementación de los instrumentos de protección patrimonial
Uno de los focos del primer taller fue la definición de las entidades a registrar y proteger teniendo en cuenta la redacción del artículo 22 de la Ley 18.308 (Uruguay, 2008). Se llegó a la conclusión de que sector territorial es un concepto muy vago pero que puede servir para incorporar entidades diversas. Los espacios públicos podrían ser los que tengan una definición más clara, si se los interpreta como aquellos de uso público, ya que están definidos en el Código Civil (aprobado por Ley N° 16.603, Art. 478; Uruguay, 1994).
En cuanto a las unidades de paisaje, se consideró que podían ser entendidas como entidades de mayor escala pero hubo acuerdo en que no hay consensos en cuanto a los criterios para su identificación y clasificación. Una interrogante que quedó planteada fue cómo representar entidades que no son fijas a lo largo del tiempo y que no son fáciles de identificar en el territorio, por ejemplo, los procesos naturales (flujos, distribuciones, etcétera). Esta cuestión constituyó un desafío (conceptual, metodológico y de actuación) a responder e instrumentar durante gran parte de la investigación, dada la relevancia del movimiento y de las distribuciones discontinuas de muchas entidades naturales.
En cuanto a los instrumentos, los inventarios son los más usados habitualmente, tanto por arquitectos como por arqueólogos. Se puede correr el riesgo de que sean estáticos o que no puedan reflejar la complejidad de los sistemas naturales. Sin embargo, por ser tradicionalmente usados, al momento de su aprobación por las juntas departamentales no se cuestionaría la pertinencia de aprobarlo como un instrumento contemplado en la Ley 18.308 (Uruguay, 2008). Los catálogos implicarían un nivel de detalle mayor y se confeccionan recién cuando ya han sido identificadas las entidades más valiosas. Por último, la Ley 18.308 (Uruguay, 2008) habilita un abanico de posibilidades para innovar en la elaboración de otros instrumentos de protección de bienes y espacios; sin embargo, al contrario de los inventarios, se corre el riesgo de que los legisladores no entiendan que también pueden ser considerados instrumentos especiales previstos en dicha ley.
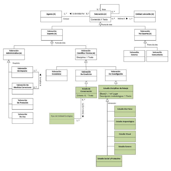
Extensión del CHARM

Diagrama de clases expresado en ConML, mostrando la extensión del CHARM de las clases especializadas de Entidad Derivada Científico Técnica. Las clases que aparecen en recuadros blancos son las originales, mientras que las que están en recuardos verdes son las nuevas.
Una vez que se analizó el CHARM en profundidad, se encontró que contenía desarrollos conceptuales muy interesantes en relación con la mayoría de las dimensiones que implica el patrimonio, pero que las entidades naturales pasibles de ser valoradas estaban escasamente representadas. No se encontraron ejemplos de extensiones en ese sentido, por lo que se decidió partir del propio CHARM para generar una extensión que profundizara en entidades naturales. Las entidades valorables (clases) identificadas en una primera etapa para incorporarse al CHARM fueron: Especie, Biocenosis, Ecosistema, Función o Proceso Ecosistémico, Servicio Ecosistémico, Beneficio, Instrumento de Protección Patrimonial (Ley 18.308), Sector Territorial, Espacio de Uso Público, Parcela (catastral), Área Protegida (del SNAP), Monumento Histórico Nacional, Patrimonio de la Humanidad, Reserva de Biosfera, Sitio Ramsar y Componente del Paisaje.
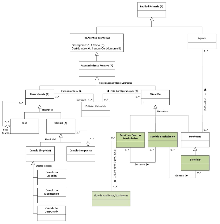
La primera pregunta a responder era si debían considerarse como entidades primarias o como derivadas, y luego, en qué clase especializada tenían cabida. Las clases que generaron más dificultad a la hora de su incorporación al modelo fueron, por un lado, Función o Proceso Ecosistémico, Servicio Ecosistémico y Beneficio, ya que son conceptos cuyas definiciones son variadas y ninguna de las clases existentes en el CHARM al comienzo de este proceso se adaptaba a ellas; por otro lado, se buscaba dar un lugar a clases vinculadas con el estudio del paisaje (en su más amplia acepción) que, sin fragmentarlo, pudieran detallar algunas características de sus componentes. El primer problema se solucionó una vez que se incorporó en el modelo de referencia una nueva clase llamada «Situación», definida como un acontecimiento relativo configurado por otras entidades valorables. El problema de dónde colocar los estudios disciplinares vinculados al paisaje se mantuvo hasta el último momento y se resolvió cuando se propuso definirlos como subclases de «Valoración Técnico-disciplinar de Investigación», agrupados como estudios disciplinares de paisaje.

Diagrama de clases expresado en ConMl, mostrando la extensión del CHARM de las clases especializadas de
Así como se agregaron entidades al modelo de referencia, también se eliminaron algunas para disminuir la complejidad y porque no eran de relevancia para el caso de estudio, con lo que también se eliminaron asociaciones en cascada. Para incorporar algunas de las clases nuevas fue necesario agregar entidades abstractas para hacer el nexo con las concretas. Los atributos asignados a las clases nuevas respondieron a la información potencialmente disponible y necesaria acerca de cada nueva entidad.
Además de agregar entidades nuevas se encontró pertinente cambiar el nombre de una entidad existente en el CHARM debido a que la denominación anterior podía dar lugar a confusiones. La clase «Lugar no Material» pasó a llamarse «Lugar con Frontera Fiat», en referencia a un lugar que tiene límites con características materiales que no lo distinguen de su entorno.
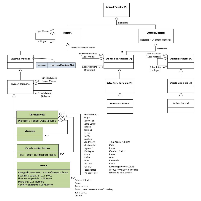
En las Figuras 4 a 8 se muestran los grupos de clases con nuevas entidades agregadas, sus atributos y las asociaciones tanto con las clases nuevas como con las originales del CHARM. Como clase especializada de «Categoría», se creó la clase «Tipo de Entidad Ecológica» (abstracta) de la cual se especializan «Especie», «Biocenosis» y «Ambiente/ Ecosistema» (Figura 4). Entre la primera y la última existe una asociación nueva que es «Especie Habita En Ambiente»; cada una de estas clases se relaciona con «Lugar con Frontera Fiat» por medio de «Se Distribuye En». Una «Biocenosis» (o comunidad biótica) está conformada por dos o más especies y, a su vez, las biocenosis son parte de los ambientes/ecosistemas. «Sector Territorial» también se conceptualizó como entidad derivada científico-técnica simple y de ella se desprenden dos sub-clases que son «Zona» y «Recorrido».

Diagrama de clases expresado en ComML, mostrando la extensión del CHARM de las clases especializadas de Valoración
Los recursos culturales se agruparon en: Internacionales, Nacionales y Departamentales. Tanto «Área Protegida» como «Instrumento de Protección Patrimonial» se relacionan con «Entidad Valorable»: la primera puede tener entidades valorables como objetos focales y el segundo registra entidades valorables y establece medidas de protección para ellas (Figura 5).
La principal distinción que hace el CHARM dentro de las valoraciones es entre expertas y no expertas. Las primeras «son las producidas por consenso dentro de un grupo de expertos, y emitidas de manera formal» mientras que las otras «son aquellas producidas por una comunidad desde una perspectiva no experta y no científica, y emitida de manera informal» (Incipit 2015a). Las valoraciones expertas pueden distinguirse a su vez en administrativas o científico-técnicas, y las no expertas en comunitarias o externas. Las posibles valoraciones científico-técnicas que plantea el CHARM son las económicas, las de investigación y las de condición (Figura 6). En esta extensión se incorporaron nuevas clases dentro de estas últimas dos: de «Valoración de Investigación» se especializa una clase llamada «Estudio Disciplinar de Paisaje» que hace referencia a uno o más Lugares, y de ella se especializan cinco tipos de estudios: Bio-físico, Arqueológico, Visual, Sonoro y Social-Productivo. Estas clases surgen por la necesidad de explicitar diversas valoraciones que se pueden englobar en el paraguas de estudios del paisaje. Dentro de «Valoración de Condición» se incorporó «Estado de Conservación», que valora específicamente los Tipos de Entidades Ecológicas.
«Departamento», «Municipio», «Parcela» y «Espacio de Uso Público» son entidades conceptualizadas como divisiones territoriales (Figura 7). Existen asociaciones de todo/parte entre «Departamento» y las otras tres.
Por último, «Función o Proceso Ecosistémico» y «Servicio Ecosistémico» se especializan de la clase «Situación», mientras que «Beneficio» lo hace de una clase más especializada que es «Fenómeno». Estos son percibidos por uno o más «Agentes» y por eso se consideró más correcto incorporar «Beneficio» allí. Las funciones o procesos ecosistémicos están configurados por los ambientes/ecosistemas y, a su vez, sustentan los servicios ecosistémicos (Figura 8).

Diagrama de clases expresado en ConML, mostrando la extensión del CHARM de las clases especializadas de «Entidad Tangible».

Diagrama de clases expresado en ConML, mostrando la extensión del CHARM de las clases especializadas de «Acontecimiento».
Discusión
¿Cómo pueden incorporarse las distintas valoraciones del ambiente en espacios con alta biodiversidad para contribuir con su conservación? Una de las razones para elegir el CHARM como punto de partida fue justamente la profundidad con la que aborda la cuestión de las valoraciones y el grado de explicitación que plantea. Sin embargo, más allá de que se intente ampliar el horizonte de los agentes con voz en la definición de lo que es patrimonial o no, este modelo está construido desde la academia y el discurso que produce es netamente técnico.
Una de las conclusiones del análisis de las entrevistas es que el ingreso de un área al SNAP puede ser considerado en sí como un proceso de patrimonialización en el que diversos grupos de actores hacen valoraciones sobre un determinado lugar y esas valoraciones alimentan decisiones que llevan a la protección de ese espacio. El problema que algunos entrevistados identificaron es que una vez que el área ingresa oficialmente al SNAP muchas veces se homogenizan los discursos acerca de los valores y pasan a tener más peso las valoraciones expertas que las no expertas. Mallarach et al. (2012) plantean la conservación integrada con la diversidad cultural y natural para dar lugar a áreas protegidas más resilientes y mejor aceptadas, que estimulen la implicación de la población local y las comunidades concernidas. En esa línea hacen recomendaciones para incorporar el patrimonio inmaterial o los valores culturales y espirituales en las áreas protegidas, aportando metodologías y casos concretos de aplicación (Mallarach, et al., 2012). El modelo conceptual ayudaría a organizar esa información con miras a la elaboración de un instrumento de protección patrimonial, pero debe ser permeable a nuevas clases o relaciones que puedan surgir en el proceso o a cambios en las que ya existen para no caer en una actitud tecnocrática.
Los instrumentos de protección de bienes y espacios, por su rango jurídico, tendrían utilidad tanto en espacios que ya hayan sido declarados oficialmente como AP como en sus entornos y, más aún, en aquellos lugares que no están previstos para ingresar al SNAP. Debido a la capacidad limitada de recursos que el Sistema posee, una de las estrategias que aplica es la selección bien planificada de aquellos sitios que integrarán su red física (DINAMA-MVOTMA, 2015). Sin embargo, muchos lugares quedarán por fuera de esa red aunque tengan valores muy altos, tanto de biodiversidad como culturales, por lo que merecerían un tratamiento especial. Por ejemplo, en el caso de los conjuntos de sitios prioritarios definidos por el SNAP (DINAMA-MVOTMA, 2015) en las clases 4 (que requieren información adicional) y 5 (articulación con otras estrategias de conservación) los instrumentos de protección patrimonial enfocados en entidades naturales y sus valoraciones serían herramientas muy útiles.
Los inventarios y los catálogos pueden ser una herramienta esencial si se realizan concienzudamente y en forma periódica, pero no son suficientes en sí mismos para gestionar las entidades valoradas. Deben formar parte de un plan de manejo o de gestión más amplio, que establezca objetivos y acciones concretas que articulen los actores involucrados y fomenten la participación de todos los afectados. A su vez, el carácter estático de los inventarios y catálogos plantea ciertas dificultades cuando las entidades a registrar, valorar y gestionar son procesos y ciclos naturales o interacciones entre aspectos naturales y culturales. En la exploración de otros instrumentos de protección de bienes y espacios puede estar la clave para abarcar a entidades tan dinámicas y complejas como las mencionadas. El modelo conceptual desarrollado puede ser una herramienta útil para esa indagación como punto de partida, a lo que debe sumarse un análisis jurídico y político acerca de cómo formalizar e implementar los instrumentos.
El modelo conceptual resultante no especifica las decisiones que se requieren para construir la memoria de ordenación de los instrumentos, sino que apenas sienta las bases conceptuales en las que pueden apoyarse los técnicos y los jerarcas para fundamentar sus propuestas. La dimensión política no fue abordada en profundidad en este trabajo; sin embargo, a futuro será necesario analizarla para evaluar las posibilidades de aplicación de la propuesta presentada y profundizar en sus posibles formas de utilización en la toma de decisiones (por ejemplo, cuando exista conflicto entre valoraciones de distintos agentes hacia una misma entidad). Más allá de que los gobiernos departamentales tienen su autonomía a la hora de elaborar instrumentos de OT, existen avances conceptuales desde organismos de nivel nacional especializados, o desde la academia, que pueden aportar los criterios de base para la identificación de entidades frágiles o vulnerables (por ejemplo, ecosistemas), cuyos límites en general no coinciden con las fronteras administrativas y cuyas necesidades de gestión no se ajustan necesariamente a las secuencias temporales de los gobiernos.
Esta propuesta no pretende ser una solución estática, sino una que busca proponer un lenguaje compartido para generar dinámicas de intercambio y seguir ajustando el modelo conceptual. Actualmente, la versión presentada aquí del modelo se está traduciendo a una base de datos asociada a un SIG como base para futuros instrumentos de OT. En cada caso se deberá encontrar el equilibrio adecuado entre la complejidad de las relaciones entre clases y las posibilidades de implementación en un sistema de información accesible a diferentes tipos de usuarios.
Conclusiones
El modelo conceptual desarrollado es una propuesta concreta para contribuir a relacionar los conocimientos y marcos conceptuales que provienen del ordenamiento territorial, la conservación de la biodiversidad y la gestión del patrimonio cultural. En él se introducen entidades provenientes del campo de la ecología a un marco conceptual desarrollado desde disciplinas que estudian y gestionan el patrimonio cultural. El modelo generado no solo contempla aspectos conceptuales, sino que también tiene en cuenta cuestiones más operativas como la normativa vigente en Uruguay, los instrumentos de gestión y las fuentes de información disponibles.
Esta propuesta constituye un puntapié inicial para buscar un lenguaje común entre las disciplinas involucradas y los consensos necesarios para allanar el camino a los gestores, quienes son los encargados de poner en práctica los instrumentos jurídicos. Por lo tanto, es pasible de recibir comentarios y sugerencias para poder refinarla y hacerla accesible a todos aquellos que necesiten la herramienta. Utilizarla o no dependerá de las voluntades de los jerarcas y técnicos encargados de la gestión territorial y ambiental.
Reconocimientos
La investigación que da origen a los resultados presentados en esta publicación recibió fondos de la Agencia Nacional de Investigación e Innovación bajo el código POS_NAC_2013_1_11414. Agradecemos a todas las personas entrevistadas y a las que participaron en ambos talleres.
Referencias
Bammer, G., 2013. Disciplining interdisciplinarity: integration and implementation sciences for researching complex real-world problems [En línea]. Canberra: The Australian National University. [Consulta 5 de julio de 2016]. Disponible en: http://press.anu.edu.au/publications/ disciplining-interdisciplinarity
Batthyány, K. y Cabrera, M., 2011. Metodología de la investigación en Ciencias Sociales: apuntes para un curso inicial. Montevideo: Universidad de la República.
Carve, F., Fábrega-Álvarez, P., Parcero-Oubiña, C. y Gianotti, C., 2010. Integración del patrimonio cultural en las infraestructuras de datos espaciales. En: AGESIC. I Congreso uruguayo de infraestructura de datos espaciales Contribuyendo al desarrollo de una red regional. Montevideo, Uruguay (25-26 de octubre de 2010). Montevideo: AGESIC.
Ciganda, A., 2017. Inventarios de ordenamiento territorial ¿Instrumentos útiles para la protección de espacios costeros con alta biodiversidad? Maldonado: Maestría de Manejo Costero Integrado, CURE, UdelaR. (Tesis de Maestría).
Cobas Fernández, I., 2016. El concepto de paisaje cultural como recurso para la educación patrimonial en la educación secundaria obligatoria. Santiago de Compostela: Incipit, CSIC (CAPA, 37). ISBN: 978-84-608-9857-3.
Consejo de Europa, 2000. Convenio europeo del paisaje [En línea]. Florencia: Consejo de Europa. [Consulta 25 de febrero de 2014]. Disponible en: http://www.magrama.gob.es/es/desarrollorural/temas/desarrolloterritorial/090471228005d489_tcm7-24940.pdf
Daily, G.C., 1997. Nature’s services. Societal dependence on natural ecosystems. Washington: Island Press.
DINAMA, 1999. Propuesta de estrategia nacional para la conservación y uso sostenible de la diversidad biológica del Uruguay [En línea]. Montevideo: Hemisferio Sur. [Consulta 19 de junio de 2016] Disponible en: https:// www.cbd.int/doc/world/uy/uy-nbsap-01-es.pdf
DINAMA-MVOTMA, 2015. Plan estratégico 2015-2020: Sistema Nacional de Áreas Protegidas de Uruguay. Montevideo: MVOTMA. DINAMA.
Fernández Cacho, S., 2006. Patrimonio arqueológico y planificación territorial. Estrategias de gestión para Andalucía. Sevilla: Consejería de Cultura; Instituto Andaluz del Patrimonio Histórico; Empresa Pública de Gestión de Programas Culturales; Universidad de Sevilla. (Historia y Geografía, 143). ISBN: 978-84-8266-781-2
García, R., 1994. Interdisciplinariedad y sistemas complejos. En: Leff, E., ed., 1994. Ciencias Sociales y formación ambiental. Barcelona: Gedisa. pp. 85-124.
GESAMP, Grupo Mixto de Expertos OMI/FAO/UNESCOCOI/OMM/OMS/OIEA/Naciones Unidas/PNUMA sobre los Aspectos Científicos de la Protección del Medio Marino, 1999. La contribución de la ciencia al manejo costero integrado. Roma: FAO. (Informes y Estudios, 61). ISSN: 978-92-5-303856-5
González-Pérez, C., y Parcero Oubiña, C., 2014. A conceptual model for cultural heritage. Definition and motivation. En: Verhagen, P., ed., 2011. Revive the past: Proceedings of the 39th conference in computer Applications and Quantitative methods in Archaeology. Beijing, China (12-16 de abril de 2011). Amsterdam: Amsterdam University Press.
Gorosito, R. y Ligrone, P., 2009. El sistema uruguayo de ordenamiento territorial y desarrollo sostenible y su ley fundante 18.308. Montevideo: La Ley.
Gorosito, R., Ligrone, P. y Sánchez, A., 2009. Leyes 18.308 y 18.367 de ordenamiento territorial y desarrollo sostenible. Montevideo: Bastides. (Instrumentos, 3)
Hernández Sampieri, R., Fernández Collado, C. y Baptista Lucio, P., 2006. Metodología de la Investigación. 4a ed. México: Mc Graw Hill/Interamericana. ISBN 970-10-5753-8
Hildebrand, L., 2002. Integrated coastal management: lessons learned and challenges ahead. En: International conference. Hamilton, Canadá (23-28 de junio de 2002). Hamilton: Coastal Zone Canada Association. pp.1–12.
Incipit, 2015a. ConML [En línea]. Santiago de Compostela: Incipit, CSIC. [Consulta 19 de junio de 2016]. Disponible en: http://www.conml.org/
Incipit, 2015b. CHARM [En línea]. Santiago de Compostela: Incipit, CSIC. [Consulta 19 de junio de 2016]. Disponible en: http://www.charminfo.org/
Incipit, 2015c. Guías de extensión de CHARM, versión 1.0.1 [En línea]. Santiago de Compostela: Incipit, CSIC. [Consulta 22 de mayo de 2017] Disponible en: http://www.charminfo.org/Resources/Technical.aspx
Incipit, 2015d. Libro blanco de CHARM, versión 1.0.4 [En línea] Santiago de Compostela: Incipit, CSIC. [Consulta: 22 de mayo de 2017] Disponible en: http://www.charminfo.org/Resources/Technical.aspx
Mallarach, J.M., Comas, E. y de Armas, A., 2012. El patrimonio inmaterial: valores culturales y espirituales. Manual para su incorporación en las áreas protegidas. Madrid: Fundación Fernando González Bernáldez. (Manuales EUROPARCEspaña Programa de trabajo para las áreas protegidas 2009-2013, 10).
Millennium Ecosystem Assessment, 2005. Ecosystems and human well- being: synthesis. Washington: Island Press.
MVOTMA, División Sistema Nacional de Áreas Protegidas, 2014. Fortalecimiento de la efectividad del Sistema Nacional de Áreas Protegidas incluyendo el enfoque de paisaje en la gestión - Proyecto URU/13/G35 (Paisaje y SNAP) Documento síntesis de proyecto. Montevideo: MVOTMASNAP, PNUD, GEF.
Olsen, S.B., Tobey, J. y Hale, L.Z., 2000. Progress towards the goals of ICM: what are the impacts and what are we learning? Rhode Island: Coastal Resource Center, University of Rhode Island.
Palomo, I., Montes, C., Martin-Lopez, B., González, J., GarciaLlorente, M., Alcorlo P. y Mora M. 2014. Incorporating the social-ecological approach in protected areas in the anthropocene. En: BioScience, 64(3), pp.181-191.
Plieninger, T., Bieling, C., Fagerholm, N., Byg, A., Hartel, T., Hurley, P. y López-Santiago, C.A., 2015. The role of cultural ecosystem services in landscape management and planning. En: Current Opinion in Environmental Sustainability, 14, pp.28-33.
Setten, G., Stenseke, M. y Moen, J., 2012. Ecosystem services and landscape management: three challenges and one plea. En: Int J Biodivers Sci Ecosyst Serv Manag., 8, pp.305-312.
Uruguay. Código Civil aprobado por Ley Nº 16.603, de 19 de octubre de 1994 [En línea]. Montevideo: IMPO. [Consulta 28/06/2017]. Disponible en: https://www.impo.com.uy/bases/codigo-civil/16603-1994.
Uruguay. Ley 18.308, de 18 de junio de 2008. Diario Oficial, 30 de junio de 2008, No. 27.515, p. 642A.
Uruguay. Ley 17.234, de 22 de febrero de 2000. Diario Oficial, 9 de marzo de 2000, No. 25.477, p. 871A.
Uruguay. Ley 17.283, de 28 noviembre de 2000. Diario Oficial, 12 de diciembre de 2000, No. 25.663, p. 453 A.
Uruguay. Ley 16.408, de 18 de agosto de 1993. Diario Oficial, 6 de setiembre de 1993, No. 23878, p. 290 A.
Uruguay. Ley 14.040, de 20 de Octubre de 1971. Diario Oficial, 27 de octubre de 1971, No. 18667, p. 290A.