BÚSQUEDA SEMI-EXHAUSTIVA DE TOPOLOGÍAS EN SISTEMAS DE POTENCIA PARA MEJORAR CONDICIONES DE SEGURIDAD
SEMI-EXHAUSTIVE TOPOLOGY SEARCH IN POWER SYSTEMS TO IMPROVE SECURITY CONDITIONS
BÚSQUEDA SEMI-EXHAUSTIVA DE TOPOLOGÍAS EN SISTEMAS DE POTENCIA PARA MEJORAR CONDICIONES DE SEGURIDAD
Revista Politécnica, vol. 15, núm. 29, pp. 23-32, 2019
Politécnico Colombiano Jaime Isaza Cadavid

Recepción: 02 Mayo 2019
Aprobación: 10 Noviembre 2019
Resumen: En este artículo se presenta un algoritmo orientado a mejorar las condiciones de seguridad de los sistemas de potencia. El algoritmo propuesto realiza una búsqueda semi-exhaustiva de posibles configuraciones de subestaciones con el objetivo de minimizar las sobrecargas presentadas ante contingencias simples (criterio N-1). Las modificaciones topológicas se hacen a través del cambio de los estados de los interruptores en las subestaciones. Se presentan resultados para el sistema IEEE de 118 barras que evidencian la efectividad del algoritmo propuesto.
Palabras clave: Sistemas de potencia, topología, flexibilidad, contingencias, seguridad.
Abstract: This paper presents an algorithm oriented to improve the security conditions of electric power systems. The proposed algorithm performs a semi-exhaustive search of the possible configuration of the system substation with the objective of minimizing overloads presented in single contingencies (N-1 criterion). Topological modifications are made by changing the state of switches in substations. Results are presented for the IEEE 118 bus test system showing the effectiveness of the proposed algorithm.
Keywords: Power systems, topology, flexibility, outages, security..
1. INTRODUCCIÓN
Las reconfiguraciones topológicas de los sistemas de potencia han sido estudiadas en la literatura técnica considerando diferentes aspectos, en función de la condición que se pretenda mejorar. Estas condiciones incluyen estabilidad, control de niveles de corto circuito [1]–[3], disminución de pérdidas [4]–[7], cargabilidad de elementos en pre y post-contingencia y disminución del precio de la energía [8]–[12]. La estabilidad de un sistema de potencia se puede ver comprometida debido a mantenimientos de los sistemas de protección o degradación de la red, lo que implica operar en condiciones de riesgo en caso de ocurrencia de una falla. Una de las formas de mitigar el riesgo es realizar reconfiguraciones que permitan disminuir el impacto de las fallas en el sistema como se presenta en [1].
En las zonas de un sistema de potencia en las que el nivel de corto circuito está cerca de superar la capacidad de interrupción de los equipos, la red debe ser reconfigurada de tal forma que se llegue a un nivel seguro. Esto se debe hacer dado que, ante la ocurrencia de una falla, los equipos encargados de despejarla podrían verse afectados de manera permanente y poner en riesgo vidas humanas y la atención de la demanda.
El aspecto económico podría verse impactado con las reconfiguraciones topológicas, porque a través de estas se podrían eliminar restricciones, disminuyendo el precio de bolsa en los sistemas eléctricos que poseen mercados de energía o minimizando las pérdidas por redistribución de los flujos de potencia como se estudia en [13] y [14].
La flexibilidad entendida como la habilidad del sistema de potencia para satisfacer la demanda cambiante de manera segura en cada instante de tiempo es un atributo que se puede incrementar cuando se realizan modificaciones topológicas adecuadas [15], [16]. Esa flexibilidad puede ser de gran ayuda considerando el impacto de la participación de las fuentes renovables de energía en los sistemas de potencia [17].
En términos de confiabilidad, en [4], [18] y [19] se presentan metodologías que proponen cambios topológicos orientados al aumento de la confiabilidad y eficiencia operacional de los sistemas de potencia.
Cuando se enfrentan problemas de agotamiento de red por causa del crecimiento de la demanda, mantenimientos e indisponibilidades de los elementos del sistema, fenómenos climáticos, ambientales, sociales, inflexibilidades de los recursos de generación, escasez de combustible y exigencias regulatorias, el sistema de potencia pasa a un estado de operación donde no se pueden cubrir las condiciones de seguridad necesarias para atender la demanda de manera confiable y económica. Por esto es necesario optimizar los recursos existentes de forma que se pueda maximizar el beneficio en pro de una operación confiable y segura.
En este artículo se describe un procedimiento de exploración de topologías de sistemas de potencia, que aprovecha la flexibilidad de las configuraciones de las subestaciones de tal forma que se minimice la cantidad de violaciones por sobrecarga ante contingencias sencillas respecto a un caso base inicial. El aporte principal de este artículo consiste en proponer y validar un algoritmo que permite reconfigurar la topología del sistema de potencia en condiciones degradadas de red para aumentar la seguridad. Este tipo de metodologías le permite al operador de red contar con una red más segura y disminuir la probabilidad de deslastre de carga ante contingencias. El sistema IEEE de 118 barras es utilizado para mostrar la efectividad y aplicabilidad de la metodología propuesta.
2. METODOLOGÍA
2.1. Selección del sistema de prueba
El sistema de potencia sobre el cual se pretende implementar el algoritmo propuesto debe poseer una serie de características que permitan la implementación de diferentes topologías. La primera es el tamaño del sistema que se mide en su número de barras, debe ser lo suficientemente grande de tal forma que resolver el problema por enumeración y prueba de todos los casos no sea una alternativa viable. La segunda característica es que las subestaciones deben estar modeladas en detalle considerando los interruptores que conforman cada tipo de subestación, la tercera característica exige la existencia de puntos de conexión de elementos del sistema que contengan por lo menos 3 ramas, debido a que esta metodología solo es funcional para sistemas que operen de forma no radial; por último, el tipo de subestaciones que se consideran candidatas para ser intervenidas son las tipo interruptor y medio, doble barra y anillo.
El sistema de prueba seleccionado es el IEEE de 118 barras que se ilustra en la Fig. 1. Este sistema ha sido ampliamente utilizado en para validar investigaciones en sistemas eléctricos de potencia [20], [21] y cumple con las características necesarias para la aplicación del algoritmo de búsqueda semi-exhaustiva propuesto en este artículo.

2.2. Adecuación del sistema de pruebas
En su versión estándar, las subestaciones del sistema IEEE de 118 barras no están modeladas como nodo interruptor; todas son barra sencilla. Por lo tanto, es necesario realizar una transformación a tipo interruptor y medio, doble barra o anillo para aquellas subestaciones que conectan más de 2 elementos. Adicionalmente, es necesario representar gráficamente el detalle de cada subestación con el objetivo de poder validar las soluciones y realizar un seguimiento gráfico del comportamiento de los flujos de potencia ante los diferentes cambios topológicos realizados. La Fig. 2 muestra la transformación de la subestación 62 del sistema de prueba al pasarla de barra sencilla a interruptor y medio. Esta transformación se llevó a cabo para 90 de las subestaciones del sistema de prueba.

2.3. Selección del software de análisis de sistemas de potencia
Para la implementación del algoritmo se optó por modelar el sistema de prueba en DIgSILENT PowerFactory, un software para análisis de sistemas de potencia que ofrece flexibilidad para el ingreso y salida de datos, rutinas eficientes para cálculos de flujo de potencia, análisis de contingencias e interfaces gráficas para el modelo eléctrico. Adicionalmente, posee un poderoso lenguaje de programación DPL (DIgSILENT Programming Language) que permite acceso y modificación de los diferentes parámetros de los componentes del modelo eléctrico, sus gráficos asociados, módulos de cálculo y ejecución de procesos. Vale la pena aclarar que aunque el software utilizado tiene rutinas incorporadas para llevar a cabo diferentes estudios (como flujo de carga, fallos y análisis de contingencias), la búsqueda semi-exhaustiva de topologías para mejorar condiciones de seguridad, propuesta en este artículo, no es una rutina propia del software DIgSILENT PowerFactory. Esta se programó usando el lenguaje DPL y constituye el aporte principal de este artículo.
2.4. Descripción del algoritmo de búsqueda
La búsqueda considera que la topología se modifica después de que el programa de generación se ha fijado. La generación, al igual que la demanda, debe permanecer constante durante los cambios topológicos, lo que obliga a no ejecutar acciones sobre los interruptores principales que desconectan este tipo de elementos.
La función objetivo consiste en minimizar el número de violaciones por sobrecargas en estado estacionario y ante contingencias N-1 de los elementos de la red. Para establecer la referencia respecto a la cual se midió la disminución de violaciones se realizó un análisis de contingencias sobre el sistema de prueba considerando que todas las subestaciones son barra sencilla.
En la Fig. 3 se ilustra el diagrama de flujo de la metodología propuesta. El primer paso consiste en hacer un análisis de sensibilidad sobre el sistema de prueba con el fin de determinar una división por zonas del mismo. Esto con el objetivo de medir el impacto de los cambios topológicos en el sistema. Lo anterior permite hacer un acotamiento por zonas y disminuir los tiempos de evaluación de la función objetivo. Este paso se ilustra en el primer recuadro del diagrama de flujo de la Fig. 3. Posteriormente, se calcula la condición inicial del sistema que permite valorar el estado en función del número de violaciones de seguridad que posee; así mimo, se convierte en la referencia desde la cual se medirán las mejoras de seguridad. El algoritmo continúa con la definición de una lista de las violaciones encontradas, y se excluyen aquellas que no pueden ser mejoradas con modificaciones topológicas por falta de interconexión de la red. Estos casos se presentan cuando se alimentan grandes demandas a través de circuitos que quedan radiales ante la materialización de una contingencia. En el siguiente paso, para cada una de las violaciones encontradas se establecen las subestaciones candidatas a ser modificadas topológicamente para eliminar la violación. La selección de las subestaciones candidatas se realiza considerando una distancia de dos (2) enlaces eléctricos, tomando como referencia el elemento sobrecargado.
Posteriormente, se inicia un ciclo para cada subestación perteneciente al conjunto de subestaciones formado anteriormente. Cada subestación bajo análisis es sujeta una serie de cambios de estados de sus interruptores de manera aleatoria y se evalúa la función objetivo, que está definida por el número de violaciones de seguridad resultantes al realizar el análisis de contingencias N-1 sobre el sistema. Sí el número de violaciones aumenta respecto la condición inicial, dicha subestación es descartada para ser modificada y si el número de violaciones disminuye la topología es almacenada. El algoritmo se detiene después de realizar la exploración para cada una de las subestaciones asociadas a cada una de las violaciones por sobrecarga encontradas. La topología resultante correspondería a aquella que haya generado menor cantidad de violaciones de seguridad ante la evaluación de las contingencias N-1.

3. RESULTADOS
Después de realizar la exploración en el sistema de prueba utilizando el algoritmo descrito, se encontró una reconfiguración topológica que disminuye el número de violaciones iniciales, se pasa de tener 92 casos donde se supera la capacidad de los equipos a tener 91 casos, lo que implica la disminución de una violación. Cómo se ilustra en la Tabla 1, cuando en el sistema de prueba se presenta la contingencia de la línea 64‑65 y no se considera la reconfiguración hallada, la línea 66-67 alcanza una cargabilidad de 102.6 %, mientras si se considera la reconfiguración topológica su cargabilidad es de 96.05 %, obteniéndose una disminución de 6.55 %.
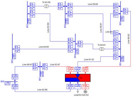
La subestación que se debe reconfigurar es la 62, de tal forma que su distribución quede dada como se muestra en la Fig. 4. En la Fig. 5 se ilustra la influencia de la reconfiguración en los circuitos alrededor de la subestación 62 y se evidencia la generación de dos nuevos puntos eléctricos, el primero agrega las líneas 60-62, 62-67 y el generador 62; y el segundo, las líneas 62-66, 61-62 y la carga 62.


En la Tabla 1 se presentan los resultados del análisis de contingencias inicial (sin reconfiguraciones) y el final. En este caso se considera que existe una violación cuando ante una contingencia N-1 una línea o transformador posee una cargabilidad mayor al 100 % de la capacidad del activo.

Los resultados presentados en la Tabla 1 muestran una disminución en el número de violaciones del sistema debido a que la contingencia de la línea 64-65 no genera una sobrecarga superior al 100 % cuando se considera la reconfiguración de la subestación 62.
4. CONCLUSIONES
En este artículo se propone y valida un algoritmo de reconfiguración de sistemas de potencia que aprovecha la flexibilidad de las subestaciones para encontrar topologías que mejoran las condiciones de seguridad del sistema. Lo anterior se lleva a cabo en condiciones de red degradada (criterio N-1), cuando el sistema es más vulnerable.
El algoritmo propuesto tiene un alto componente de diversificación, que le permite encontrar soluciones candidatas al combinar modificaciones de la topología de varias subestaciones de manera simultánea. Para mejorar la eficiencia de la búsqueda se realiza un acotamiento de la red con el fin de disminuir los tiempos de ejecución del análisis de contingencias y cálculo de la función objetivo.
Una fortaleza del algoritmo propuesto es que se basa en la infraestructura existente para mejorar las condiciones de seguridad, lo cual permite aumentar niveles de seguridad sin inversiones adicionales.
En un trabajo futuro se planteará una búsqueda con una técnica metaheurística, que permita realizar una exploración más diversa e intensa de acuerdo a las características de los sistemas eléctricos bajo estudio y el tiempo disponible para ejecutar la búsqueda.
Agradecimientos
Los autores agradecen al proyecto de sostenibilidad de la Universidad de Antioquia por el apoyo económico para el desarrollo de este proyecto.
6. REFERENCIAS BIBLIOGRÁFICAS
[1] Boonsuwan, K. y Hoonchareon, N. Transmission network reconfiguration algorithm considering short-circuit curtailment and voltage stability index, in ECTI-CON 2011 - 8th Electrical Engineering/ Electronics, Computer, Telecommunications and Information Technology (ECTI) Association of Thailand - Conference 2011, 2011
[2] Namchoat, S. y Hoonchareon, N. Optimal bus splitting for short-circuit current limitation in metropolitan area, in 2013 10th International Conference on Electrical Engineering/Electronics, Computer, Telecommunications and Information Technology, ECTI-CON 2013, 2013.
[3] Yang, Z., Zhong, H., Xia, Q. y Kang, C. Optimal Transmission Switching with Short-Circuit Current Limitation Constraints, IEEE Trans. Power Syst., 31, 2, 1278–1288, 2016.
[4] Amanulla, B., Chakrabarti, S. y Singh, S.N. Reconfiguration of power distribution systems considering reliability and power loss, IEEE Trans. Power Deliv., 27, 2, 918–926, 2012.
[5] Rao, R.S., Ravindra, K., Satish, K. y Narasimham, S.V.L. Power Loss Minimization in Distribution System Using Network Reconfiguration in the Presence of Distributed Generation, IEEE Trans. Power Syst., 28, 1, 1–9, 2012.
[6] Nguyen, T.T. y Truong, A.V. Distribution network reconfiguration for power loss minimization and voltage profile improvement using cuckoo search algorithm, Int. J. Electr. Power Energy Syst., 68, 233–242, 2015.
[7] Mohamed, A., Imran, M. y Kowsalya, M. A new power system reconfiguration scheme for power loss minimization and voltage profile enhancement using Fireworks Algorithm, Int. J. Electr. Power Energy Syst., 62, 312–322, 2014.
[8] Khanabadi, M., Ghasemi, H. y Doostizadeh, M. Optimal transmission switching considering voltage security and N-1 contingency analysis, IEEE Trans. Power Syst., 28, 1, 542–550, 2013.
[9] Liu, C., Wang, J. y Ostrowski, J. Heuristic Prescreening Switchable Branches in Optimal Transmission Switching, IEEE Transactions on Power Systems, 27, 4. 2289–2290, 2012.
[10] Fuller, J.D. Ramasra, R. y Cha, A. Fast Heuristics for Transmission-Line Switching, IEEE Transactions on Power Systems, 27, 3. 1377–1386, 2012.
[11] Heidarifar, M., Doostizadeh, M. y Ghasemi, H. Optimal transmission reconfiguration through line switching and bus splitting, 2014 IEEE PES General Meeting | Conference & Exposition., 1–5, 2014.
[12] Heidarifar, M. y Ghasemi, H. A Network Topology Optimization Model Based on Substation and Node-Breaker Modeling, IEEE Transactions on Power Systems, 31, 1. 247–255, 2016.
[13] Bai, Y., Zhong, H. Xia, Q. y Kang, C. A Two-Level Approach to AC Optimal Transmission Switching with an Accelerating Technique, IEEE Trans. Power Syst., 1–1, 2016.
[14] Soroush, M. y Fuller, J.D. Accuracies of Optimal Transmission Switching Heuristics Based on DCOPF and ACOPF, IEEE Transactions on Power Systems, 29, 2. 924–932, 2014.
[15] Han J. y Papavasiliou, A. The Impacts of Transmission Topology Control on the European Electricity Network, IEEE Transactions on Power Systems, 31, 1. 496–507, 2016.
[16] Nasrolahpour, E. y Ghasemi, H. A stochastic security constrained unit commitment model for reconfigurable networks with high wind power penetration, Electr. Power Syst. Res., 121, 341–350, 2015.
[17] Correa, C.A., Marulanda Alberto, G.A. y Panesso, A.F. Impacto de la penetración de la energía solar fotovoltaica en sistemas de distribución: estudio bajo supuestos del contexto colombiano, Rev. Tecnura., 20, 50, 85–95, 2016.
[18] Korad, A.S. y Hedman, K.W. Robust Corrective Topology Control for System Reliability, IEEE Transactions on Power Systems, 28, 4, 4042–4051, 2013.
[19] Zhang, C. y Wang, J. Optimal Transmission Switching Considering Probabilistic Reliability, IEEE Transactions on Power Systems, 29, 2, 974–975, 2014.
[20] Demetriou, P. IEEE 118-bus modified test system, 2015. [Online]. Available: http://www.kios.ucy.ac.cy/testsystems/index.php/dynamic-ieee-test-systems/ieee-118-bus-modified-test-system.
[21] Rich, C. 118 Bus Power Flow Test Case, 1993. [Online]. Available: https://www2.ee.washington.edu/research/pstca/pf118/pg_tca118bus.htm.
Notas de autor
manuel.quintero@udea.edu.co
Información adicional
Cómo citar este artículo: C. Quintero, J. López, N. Muñoz. “Búsqueda semi-exhaustiva de topologías en sistemas de potencia para mejorar condiciones de seguridad”, Revista Politécnica, vol. 15, no.29 pp.23-32, 2019. DOI: 10.33571/rpolitec.v15n29a2
Enlace alternativo
https://revistas.elpoli.edu.co/index.php/pol/article/view/1414/1221 (html)
https://revistas.elpoli.edu.co/index.php/pol/article/view/1414/1211 (pdf)