Artículo de revisión
Diferencias de la adopción del comercio electrónico entre países
Differences in the adoption of electronic commerce between countries
Diferencias de la adopción del comercio electrónico entre países
Suma de Negocios, vol. 7, núm. 16, pp. 141-150, 2016
Fundación Universitaria Konrad Lorenz
Recepción: 31 Enero 2016
Aprobación: 03 Febrero 2016
Resumen:
El objetivo de este trabajo es examinar los efectos moderadores en la adopción del ecommerce según sea el estado de difusión de este en un país, haciendo énfasis en las características que presenta cada país según el desarrollo de este canal comercial. Se realizó un análisis exploratorio con datos segundarios que permitió encontrar relaciones primarias del desarrollo del e-commerce y las variables de adopción que se usan para describirla, como lo son la influencia social y expectativas de esfuerzo.
Palabras Clave: Adopción, e-Commerce, Brecha digital, Comportamiento del consumidor, Internet, Innovación.
Abstract:
The aim of this paper is to examine the moderating effects in the adoption of e-commerce as the diffusion state in a country, emphasising the characteristics presented by each country according to the development of this commercial channel. Secondary exploratory data analysis showed primary relationships of development of e-commerce adoption and variables used to describe it, such as social influence and expectations of effort.
Keywords: Adoption, e-Commerce, Digital divide, Consumer behaviour, Internet, Innovation.
Introducción
Existen importantes diferencias entre el proceso tradicional de compra y la compra on-line; el más importante es el grado interactivo tecnológico (Agudo-Peregrina, Pascual-Miguel, & Chaparro-Peláez, 2014). Este componente ha generado en el análisis académico la utilización de modelos de adopción de tecnología para estudiar el comportamiento del consumidor virtual en países o regiones con diferentes enfoques o áreas de estudio, como por ejemplo en turismo (Bukhari et al., 2013; San Martín & Herrero, 2012; Escobar-Rodríguez & Carvajal-Trujillo, 2014); banca on-line (Kaplan & Nieschwietz, 2003) o compras en general (Tan, Chong, & Lin, 2013).
Sin embargo, aunque generalmente se presenta el contexto de aplicación de estas investigaciones en países con alto desarrollo de las nuevas tecnologías de la información, Internet e e-commerce (Europa, Norte América y países asiáticos como China y Corea del Sur), existen pocos estudios que describan esta dinámica en países en vía de desarrollo, lo que no ha permitido una investigación teórica avanzada sobre el tema (Mesías, Giraldo, & Díaz, 2011).
Si bien es cierto que los estudios encontrados constatan el efecto moderador de la cultura u otro tipo de factores sociales (Tan et al., 2013; Yoon, 2009), son pocos los estudios que tienen en cuenta las diferencias que se presentan entre países desarrollados y países en vías de desarrollo o del tercer mundo.
El grado del desarrollo en la adopción del comercio electrónico a nivel mundial es diferente según la zona geográfica. Algunas regiones presentan un letargo digital, especialmente en Latinoamérica y el Caribe, donde es contundente que existe un retraso en el desarrollo de la infraestructura y en la adopción de servicios de Internet, en el despliegue de alta capacidad de trasmisión, en la oferta de servicios de acceso, en la calidad a precios asequibles y en la extensión del acceso a las regiones y poblaciones más pobres o apartadas. Todo esto genera la gran «brecha digital», que es la medida de la desigualdad entre países en el acceso y uso de las nuevas tecnologías de comunicaciones como el Internet y la telefonía móvil; lo que puede ser un gran elemento moderador de la compra electrónica según recientes estudios (Jordán, Galperin, & Peres, 2010; Landau, 2012).
Por tanto, el objetivo de este trabajo será examinar si el nivel de desarrollo del Internet en un país afecta la difusión del uso del comercio electrónico y, por consiguiente, describir las diferencias para los compradores entre las relaciones de compra electrónica que se presenten.
Como objetivos específicos se tienen:
Realizar una revisión de la literatura acerca de las variables que influyen en la compra electrónica, así como de los elementos moderadores, con el fin de detectar posibles tendencias o características del comprador virtual.
Determinar a partir de fuentes secundarias si existe relación alguna entre las variables que explican el uso del e-commerce y el nivel de desarrollo de un país.
Revisión de la literatura y definición de hipótesis
Modelos de comportamiento de estudio del e-consummer
El estudio del comportamiento del consumidor frente al uso de una innovación, especialmente aquellas relacionadas con la tecnología, ha generado el interés de muchas disciplinas de las ciencias sociales con el fin de identificar los factores que influyen en su uso.
Una primera clasificación presentada en los años 60 es la teoría de la difusión de las innovaciones propuesta por Rogers (1995), en la que establece una serie de principios por los que una innovación general es difundida en una sociedad; se usa el término de difusión como el proceso mediante el cual una innovación es comunicada a través de unos canales en un periodo de tiempo a todos los integrantes de una sociedad, siendo la llave de los grandes cambios sociales en la humanidad.
En los años siguientes, la Psicología social, cognitiva y conductual comenzó a desarrollar diferentes teorías que tratan de profundizar en el conocimiento de las relaciones entre actitudes, intenciones y comportamientos (Agudo-Peregrina Ángel, 2014). Surgió, en primer lugar, la teoría de la acción razonada de Fishbein y Ajzen citados por Bonera (2011), los cuales proponen un modelo en el cual LA intención es el factor que genera un comportamiento; dicha intención está afectada por la actitud hacia el comportamiento y la norma subjetiva. la teoría cognitiva social presenta un modelo de comportamiento basado en la influencia de factores personales, ambientales y el mismo comportamiento del individuo, teniendo como concepto importante la autoeficacia (Bandura, 1977; Bonera, 2011). La teoría del comportamiento planeado también añade el concepto de control percibido a la teoría de la acción razonada. La teoría más aplicada en el estudio del e-commerce es el modelo de adopción tecnológica, en el cual se predice el comportamiento ante la intención de una conducta mediante la actitud del individuo, afectada por la utilidad percibida y la facilidad de uso percibido (Bukhari et al., 2013).
Finalmente, todos los modelos de adopción de tecnología fueron agrupados en una propuesta por Venkatesh et al. (2003), Venkatesh, Thong James, & Xu (2012) bajo la teoría unificada de adopción de una tecnología llamada UTAUT, en la que se agrupan 5 constructos: expectativas de desempeño, expectativas de esfuerzo, influencia social, condiciones facilitantes e intención de uso que, bajo la influencia de aspectos moderadores (género, edad y experiencia) describen con más información los motivos del uso del e-commerce en una sociedad (tabla 1).

Variables que afectan la adopción del e-commerce
Tomando como referente las variables que explican la adopción del e-commerce por medio del modelo perfeccionado en UTAUT2 por Viswanath y Xin (2012), se tienen descritas hasta el momento las siguientes relaciones de adopción (tabla 2), así como los estudios que las soportan.

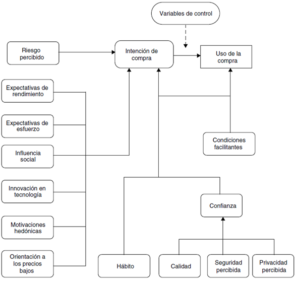
Las expectativas de rendimiento, definidas como el grado en el que el uso del sistema genera algún tipo de beneficio (Kim, Kim, & Shin, 2009); las Expectativas de esfuerzo que se asemejan al concepto de facilidad de uso percibido del e-commerce; la influencia social parte del concepto de norma subjetiva y relaciona influencia de factores sociales e imagen; las condiciones facilitantes agrupan el control de comportamiento percibido de la tecnología y su compatibilidad, y son muy influyentes en la compra on-line según Agudo-Peregrina Ángel (2014); la motivación hedónica, o aquellas motivaciones asociadas al placer o disfrute de la compra (Agudo-Peregrina Ángel, 2014); el hábito, relacionado con la intención y el uso continuado de la compra on-line (Agudo-Peregrina Ángel, 2014); la orientación a los precios bajos, interpretada como el coste de oportunidad de precio frente a otros canales de compra (Bukhari et al., 2013); la confianza, definida como la creencia de que el vendedor se comportará de manera ética y no se aprovechará de la vulnerabilidad del comprador (Bukhari et al., 2013); la orientación innovadora, definida como el deseo de probar una nueva tecnología (Rogers, 1995); finalmente, el riesgo percibido o las posibles consecuencias negativas que se derivan del uso de la compra, se han encontrado relaciones significativas con efecto negativo sobre la intención de compra (Agudo-Peregrina Ángel, 2014) (fig. 1).
Moderadores de la adopción del e-commerce
El modelo de adopción presentado por Venkatesh et al. (2003, 2012) presenta 4 tipos de moderadores: género, edad, experiencia de uso y voluntad de uso, con estudios concluyentes sobre su influencia indirecta o directa sobre la compra on-line (tabla 3).

Recientemente, se han sumado los factores socioeconómicos, de los cuales hay pocos estudios que prueben su efecto moderador para el nivel de estudios (Agudo-Peregrina Ángel, 2014), aunque el nivel social ha sido siempre influyente en las innovaciones tecnológicas. Según Rogers (1995), el sistema económico social de cada sociedad afectará el proceso, generándose una barrera o brecha de acceso a la innovación. Por ejemplo, el estatus social, porque las oportunidades de acceso a las nuevas tecnologías son mayores en aquellos individuos pertenecientes a los niveles altos económicamente, incrementando más el efecto moderador de estas sobre el e-commerce.
Por tanto, se proponen las siguientes hipótesis:
H1. La influencia social incide en la adopción del e-commerce cuando su estado de desarrollo es inicial.
H2. Las expectativas de esfuerzo inciden en la adopción del e-commerce cuando su estado de desarrollo es avanzado.
Metodología
Para la consecución de los objetivos propuestos, y teniendo en cuenta las limitaciones para obtener y analizar datos empíricos, este estudio se realizó tomando como fuente datos secundarios. El análisis se divide en 2 partes principales.
En la primera parte se realizó una búsqueda bibliográfica específica que no pretendió ser un estudio bibliométrico, ya que su objetivo consistió en elaborar una base de datos propia para validar las hipótesis. Por consiguiente, se buscaron estudios empíricos con ecuaciones estructurales (SEM) que contuvieran al menos una de las 2 variables que se examinaron posteriormente, las cuales son influencia social y expectativas de esfuerzo.
En la segunda parte, se desarrolló un análisis exploratorio que consistió en analizar las relaciones de las variables que intervienen en la compra on-line. Se hizo inicialmente con la variable influencia social y, de igual manera, con la variable expectativa de esfuerzo, teniendo como herramienta de medición la significación de los coeficientes Path como indicadores de influencia de una variable explicativa frente a una explicada (Fornell & Larcker, 1981). Todos los datos secundarios obtenidos presentaban características que permitían la comparación de sus resultados, al contener todo un análisis estadístico del mismo orden (SEM).
Finalmente, se presentan los resultados de la verificación de las hipótesis y las conclusiones.
Búsqueda de información secundaria
El enfoque usado para examinar las hipótesis propuestas fue una revisión de la literatura, partiendo de la búsqueda y observación en las principales bases de datos: Emerald, Scopus y Web of Science (tabla 4).

Se encontraron publicados aproximadamente 202 artículos que contenían estudios empíricos sobre adopción del e-commerce, de los cuales se pudo acceder a una muestra de 25 artículos; algunos contenían estudios cruzados que comparaban por lo menos 2 países, por lo que el total de estudios aumentó finalmente a 28 (tabla 5).

A partir de dicha muestra se elaboró la base de datos propia con el fin de obtener las relaciones de afectación de las variables influencia social y expectativas de esfuerzo sobre la compra electrónica; para ello, se tomaron los resultados de cada uno de los estudios, con los valores Paht para todas las posibles relaciones generadas en los modelos usados, que en su mayoría fueron modelo de adopción tecnológica y UTAUT (tabla 6).
Análisis de significación de las relaciones
Para evaluar si existe una relación entre el grado de difusión del Internet y la adopción del e-commerce se examinarán los factores que son latentes en cada nivel propuesto en la teoría de innovación tecnológica y que fueron examinados en los estudios encontrados tomando los valores con significación estadísticamente influyentes en los resultados (tabla 6).

Resultados y discusión
Influencia social en la adopción del e-commerce
Se encontraron pocos estudios que tuvieran en cuenta este factor, debido a que muchos autores omitían evaluar la relación de la norma subjetiva o influencia social con el uso del comercio electrónico y, por tanto, solo ocho países la testaron, obteniendo resultados contrarios tanto para países desarrollados como para pobres o en vías de desarrollo; sin embargo, se puede explicar el porqué de estos resultados; por ejemplo, para España, el estudio de Escobar-Rodríguez y Carvajal-Trujillo (2014) se centró solo en examinar la compra de billetes electrónicos de avión, por lo cual, el sesgo en el tipo de compra no valida sus resultados para el uso en general del e-commerce. Así mismo, el estudio de Corea del Sur de Kim (2009) es de 6 años atrás, por tanto, la difusión en este país podría estar en etapas menos incipientes por ese entonces, lo que permite entender por qué en el estudio de Tan et al. para el año 2013 ya no se valida la influencia social en el uso del e-commerce para el mismo país (tabla 6).
Por consiguiente, los resultados muestran que la hipótesis 1 se puede valorar de manera preliminar como probable. Es decir, la influencia social es la variable que más caracteriza el nivel del desarrollo del e-commerce en un país, ya que el análisis de cada caso muestra señales similares entre la influencia social y su afectación sobre la intención de uso del e-commerce cuando la difusión en un país se encuentra en niveles iniciales y poca o nula significación cuando el estado de desarrollo del e-commerce y su difusión dentro de una sociedad es avanzado, conclusión que se acerca a los resultados de los estudios de Gefen et al. (2003) con relación a la influencia social y la compra electrónica en un país con alto grado de desarrollo del Internet.
Expectativas de esfuerzo en la adopción del e-commerce
Las expectativas de esfuerzo se definen como la percepción del usuario de la facilidad en el uso del comercio electrónico. Están relacionadas directamente con factores como la experiencia o la familiaridad (San Martín y Herrero, 2012; Venkatesh et al. (2012); Lee & Chang, 2011) y pueden deberse a que incluyen otras variables como las motivaciones hedónicas o el hábito, factores que sí influyeron positivamente y que pueden probar que los compradores de países desarrollados han trasformado sus expectativas de esfuerzo en dichas variables.
Ocurre el caso contrario en aquellos países donde el ecommerce se encuentra en niveles iniciales o atrasados, por una afectación alta de la brecha digital, donde la significación de las expectativas de esfuerzo son nulas o muy bajas. Esto demuestra que para sus usuarios aún el uso del e-commerce se les dificulta y no encuentran facilidad en su uso (solo Malasia presenta significación (Tan et al., 2013), debido a que está sesgado hacia población joven entre 18 y 25 años, con lo que pierde validez poblacional) (tabla 6).
Los resultados de la comprobación de la hipótesis 2 demuestran que el nivel de desarrollo del e-commerce en un país está inversamente relacionado con la significación de la variable expectativas de esfuerzo sobre la compra electrónica. Se encuentra que, en los países donde es inicial su desarrollo, esta variable no es significativa y que ocurre lo contrario en países desarrollados, siendo alta la influencia de las expectativas de esfuerzo en la compra electrónica.
Como aspecto final resaltable del análisis de los datos, se presenta la falta de comprobación del efecto moderador de los niveles socioeconómicos, debido a que no se encontraban en la mayoría de los estudios análisis que permitieran verificar las características socioeconómicas de los compradores, salvo reseñas puntuales del efecto moderador de características poblacionales en las muestras, sobre todo por la edad y el género, que no son los indicados para examinar en este estudio.
Conclusiones
El objetivo de este estudio era examinar si el nivel de desarrollo del Internet en un país afecta la difusión del uso del comercio electrónico y, por consiguiente, describir las diferencias entre compradores electrónicos que se pudiesen derivar de las razones de uso de este novedoso canal comercial, dependiendo del grado de la brecha digital existente.
La revisión de la literatura constató que existen elementos moderadores de la compra electrónica que están ligados a variables intrínsecas del consumidor como, por ejemplo, clasificar a los compradores dependiendo del uso del e-commerce, novatos o habituales, hombres o mujeres, grupos de edades, etc. (Agudo-Peregrina et al., 2014; Mattila, Karjaluoto, & Pento, 2003). Se hallaron pocos estudios que examinen moderado res extrínsecos a los compradores, aquellos factores físicos, económicos, políticos, sociales que también influyen en los consumidores electrónicos. Por consiguiente, puede afectar directamente el uso o no de la compra electrónica por parte de los usuarios de dicha tecnología, como lo exponen Rogers (1995) o Jordán et al. (2010), sobre la afectación de externalidades (brecha digital) que pueden influir de manera directa en la dinámica del e-commerce.
Se encontró una relación teórica entre la difusión del e-commerce y las características de adopción de compra individual, que permite ratificar, para el caso de la compra electrónica, los planteamientos de Rogers (1995) sobre los tipos de compradores virtuales dependiendo del nivel de difusión del Internet dentro de un país, tomando como variables explicativas la influencia social y las expectativas de esfuerzo.
Este estudio exploratorio ha validado las hipótesis propuestas y tiene como conclusiones, en primer lugar, que el comercio electrónico cumple con las condiciones evolutivas de una innovación tecnológica propuestas por Rogers (1995). Por tanto, como primera relación que se propone, (H1) la influencia social tenderá a niveles altos de afectación sobre la intención de uso del e-commerce cuando su difusión en un país se encuentre en niveles iniciales, y perderá dicha influencia a medida que la brecha digital disminuya y el desarrollo del e-commerce aumente. Existen nuevos conceptos de influencia social para estados desarrollados del e-commerce que se generan dentro de la misma Red, ligados a la interacción entre los agentes virtuales denominados «comunidades virtuales», grupos de influencia en la Red, entre otros. Según Brodie et al. (2013), es creciente la tendencia de los compradores on-line a participar activamente en procesos de interacción entre ellos mismos con el fin de compartir información acerca de sus experiencias de compra virtual, los cuales no deben confundirse con el concepto primario de influencia social ligado a las personas físicas. Como segunda relación, (H2) las expectativas de esfuerzo y las condiciones facilitantes tenderán a tener niveles altos de influencia sobre la intención de uso del e-commerce cuando su difusión en un país se encuentre en niveles de masificación o de alta difusión en la sociedad. Cabe destacar que cuando se miden otras variables relacionadas con el uso del e-commerce como, por ejemplo, las motivaciones hedónicas, o el hábito, se puede trasladar dicha influencia, debido a que para este tipo de usuarios es común su uso y les puede generar otros incentivos para comprar.
Las implicaciones de este trabajo en la investigación de marketing digital aporta el análisis del efecto moderador de la brecha digital como novedad en el estudio de los modelos de adopción del e-commerce. Los resultados han demostrado que los lineamientos de la teoría de difusión de las innovaciones propuesto por Rogers (1995) explican en gran medida los resultados de examinar el perfil de los consumidores electrónicos en los países.
Por todo ello, los resultados de esta investigación exploratoria ofrecen un precedente para entender de manera práctica un modelo que permite determinar características poblacionales dependiendo del grado de la brecha digital y de los posibles moderadores socioeconómicos que puedan presentarse. Es un análisis interesante para las empresas y gobiernos para conocer el perfil de su comprador, el tipo de productos y servicios adecuados para comercializar, teniendo en cuenta dichas características.
Frente a la latencia de la brecha digital en muchos países, se debe seguir por parte de los gobiernos en la reducción de la desigualdad en el acceso y uso de Internet para que el desarrollo del e-commerce pueda difundirse a estados de masificación y, por tanto, el consumidor electrónico no sea afectado por barreras de acceso o de uso, y se logre que el acceso a las compras por internet sea efectivo.
Finalmente, a las empresas les puede ayudar a entender el porqué de su mercado, las características que tienen sus compradores, y a determinar qué país o región puede tener mejores oportunidades para la venta electrónica según su segmento o nicho.
Las limitaciones de este estudio parten de la elaboración de una base de datos propia con la dificultad de encontrar datos secundarios que permitieran realizar un análisis con una cantidad más significativa de datos. Así mismo, no se pudo analizar el elemento moderador socioeconómico porque en la mayoría de los estudios obtenidos no se analizaron estos factores dentro de cada muestra.
Las futuras líneas de investigación se pueden considerar en 2 ejes centrales. El primero será la contrastación de las relaciones propuestas entre brecha digital y adopción del ecommerce, teniendo en cuenta que hasta el momento son escasos dichos estudios en la literatura, con la salvedad de que en los últimos años se está utilizando el modelo UTAUT (AlQeisi et al., 20152013; Escobar-Rodríguez y Carvajal-Trujillo, 2014), lo que permitirá usar los estudios posteriores para elaborar una base de datos que contenga mayor información que permita corroborar el efecto moderador de la brecha digital en la adopción del comercio electrónico.
En cuanto a la segunda línea de investigación, es clara la deficiencia en el estudio del e-commerce en los países pobres o en vías de desarrollo, la necesidad de investigar estas relaciones no solo en el comercio electrónico, sino también entre empresas y clientes (B2C), entre empresas (B2B), entre personas (C2C) o entre gobierno y ciudadano (e-Gobierno) lo que requiere que se apliquen modelos que ofrezcan mayor información sobre este sector de gran desarrollo actualmente.
Referencias
Abbasi, M. S., Chandio, F. H., Soomro, A. F. & Shah, F. (2011). Social influence, voluntariness, experience and the Internet acceptance: An extension of technology acceptance model within a south-Asian country context. Journal of Enterprise Information Management, 24(1), 30-52.
Agudo-Peregrina, Á. F., Pascual-Miguel, F. J. & Chaparro-Peláez, J. (2014). It’s never the same: The role of homogeneity in online services. Service Business, 8(3), 453-464.
Agudo-Peregrina Ángel, F. (2014). Análisis de los factores de adopción de comercio electrónico en segmentos de consumidores finales, aplicación al caso español. Universidad Politécnica de Madrid.
Ajzen, I. (1991). The theory of planned behavior. Organizational behavior and human Decision Processes, 50(2), 179-211.
Al-Maghrabi, T. & Dennis, C. (2011). What drives consumers’ continuance intention to e-shopping?: Conceptual framework and managerial implications in the case of Saudi Arabia. International Journal Of Retail & Distribution Management, 39(12), 899-926.
Al-Qeisi, K., Dennis, C., Hegazy, A. & Abbad, M. (2015). How Viable Is the UTAUT Model in a Non-Western Context? International Business Research, 8(2), 204-219.
Al-Qeisi, K. I. & Al-Abdallah, G. M. (2013). Internet banking adoption in Jordan: A behavioral approach. International Journal Of Marketing Studies, 5(6), 84-109.
Alreck, P. & Settle, R. (2002). The hurried consumer: Time-saving perceptions of Internet and catalogue shopping. Journal Of Database Marketing, 10, 25-35.
Ayo, C., Adewoye, J. & Oni, A. (2011). Business-to-consumer e-commerce in Nigeria: Prospects and challenges. African Journal, 5(June 2010), 5109-5117.
Bandura, A. (1977). Self-efficacy: Toward a unifying theory of behavioral change. Psychological Review, 84(2), 191-215.
Bhatnagar, A., Misra, S. & Rao, H. R. (2000). On risk, convenience, and Internet shopping behavior. In Communications of the ACM. pp. 98-105.
Bonera, M. (2011). The propensity of e-commerce usage: The influencing variables. Management Research Review, 34(7), 821-837.
Brodie, R. J., Hollebeek, L. D., Juric, B. & Ilic, A. (2013). Consumer engagement in a virtual brand community: An exploratory analysis. Journal Of Business Research, 66(1), 105-114.
Bukhari, S. M. F., Ghoneim, A., Dennis, C. & Jamjoom, B. (2013). The antecedents of travellers’ e-satisfaction and intention to buy airline tickets online: A conceptual model. Journal Of Enterprise Information Management, 26(6), 624-641.
Capece, G., Calabrese, A., Di Pillo, F., Costa, R. & Crisciotti, V. (2013). The impact of national culture on e-commerce acceptance: The Italian case. Knowledge And Process Management, 20(2), 102-112.
Castañeda, J. A., Frías, D. M. & Rodríguez, M. A. (2009). Antecedents of Internet acceptance and use as an information source by tourists. Online Information Review, 33(3), 548-567.
Celik, H. E. & Yilmaz, V. (2011). Extending the technology acceptance model for adoption of e-shopping by consumers in Turkey. Journal of Electronic Commerce Research, 12(2), 152-164.
Chang, Y. P. & Zhu, D. H. (2011). Understanding social networking sites adoption in china: a comparison of pre-adoption and post-adoption. pp. 1840-1848. In Computers in Human Behavior.
Chen, S. C. & Dhillon, G. S. (2003). Interpreting Dimensions of Consumer Trust in E-commerce. Information Technology And Management, 4, 303-318. Disponible en: http://www.springerlink.com/index/h35834p301x325j0.pdf\nhttp://link.springer.com/article/10.1023/A:1022962631249
Chiu, C. M., Wang Eric, T. G., Fang, Y. H. & Huang, H. Y. (2014). Understanding customers’ repeat purchase intentions in B2 C e-commerce: The roles of utilitarian value, hedonic value and perceived risk. Information Systems Journal, 24(1), 85-114.
Davis, F.D. (1989). Perceived Usefulness, Perceived Ease of Use, and User Acceptance of Information Technology. Mis Quarterly, 13(3), p. 319. Disponible en: https://www.jstor.org/stable/249008\nhttp://www.jstor.org/stable/249008?origin=crossref
Davis, F. D., Bagozzi, R. P. & Warshaw, P. R. (1992). Extrinsic and Intrinsic Motivation to Use Computers in the Workplace’ FRED D. DAVIS. Business, 22, 1111-1132. Disponible en: http://unisa.summon.serialssolutions.com/link/0/eLvHCXMwQywzJ7E8sDAHdovAyy0RUtIRb2bKEOIm2uIs4cu9JIA3WQzc2NdS4MUM9CtJWlmaabG5qAeRHJaShro1LFkYFsk2cgoKc3Y1CApOdEg2dQ00SzNAnS6jKWpqVGamWUy6Dx_vthj3RuvF3k_3-dftEkvxeYoAJEeN7s
Delafrooz, N., Paim, L. & Khatibi, A. (2011). Understanding consumer’s Internet purchase intention in Malaysia. African Journal Of Business Management, 5(3), 2837-2846.
Dholakia, R. R. & Uusitalo, O. (2002). Switching to electronic stores: consumer characteristics and the perception of shopping benefits. International Journal Of Retail & Distribution Management, 30(10), 459-469.
Dittmar, H. & Howard, S. (2004). Thin-Ideal Internalization and Social Comparison Tendency as Moderators of Media Models’ Impact on Women’s Body-Focused Anxiety. Journal Of Social And Clinical Psychology, 23(6), 768-791. Disponible en: http://guilfordjournals.com/doi/abs/10.1521/jscp.23.6.768.54799
Escobar-Rodríguez, T. & Carvajal-Trujillo, E. (2014). Online purchasing tickets for low cost carriers: An application of the unified theory of acceptance and use of technology (UTAUT) model. Tourism MANAGEMENT, 43, 70-88.
Fishbein, M. & Ajzen, I. (1975). Belief, Attitude, Intention, and Behavior: An Introduction to Theory and Research. READING, MA: Addison-Wesley, 1-18. Disponible en: http://home.comcast.net/∼icek.aizen/book/ch1.pdf
Fornell, C. & Larcker, D. F. (1981). Structural equation models with unobservable variables and measurement error: Algebra and statistics. Journal Of Marketing Research, 18(3), 382-388.
Garin-Munoz, T. & Perez-Amaral, T. (2011). Internet usage for travel and tourism: the case of Spain. Tourism Economics, Disponible en: http://www.ingentaconnect.com/content/ip/tec/2011/00000017/00000005/art00008\nhttp://ssrn.com/abstract=1571085
Gefen, D., Karahanna, E. & Straub, D. W. (2003). Trust and TAM in Online Shopping: An Integrated Model. Mis Quarterly, 27, 51-90.
Hui, T. K., Wan, D. & Ho A. (2007). Tourists’ satisfaction, recommendation and revisiting Singapore. Tourism Management, 28(4), 965-975.
Jordán, V., Galperin, H. & Peres, W. (2010). Acelerando la revolución digital: banda ancha para américa latina y el caribe. Santiago de Chile: CEPAL. Disponible en: http://www.cepal.org/es/publicaciones/acelerando-la-revolucion-digital-banda-anchapara-america-latina-y-el-caribe
Kanchanatanee, K., Suwanno, N. & Jarernvongrayab, A. (2014). Effects of attitude toward using, perceived usefulness, perceived ease of use and perceived compatibility on intention to use e-marketing. Journal Of Management Research, 6(3), p.1.
Kaplan, S. E. & Nieschwietz, R. J. (2003). Web assurance services model of trust for B2 C e-commerce. International Journal Of Accounting Information Systems, 4(2), 95-114.
Kim, H., Kim, T. (Terry) & Shin, S.W. (2009). Modeling roles of subjective norms and eTrust in customers’ acceptance of airline B2 C eCommerce websites. Tourism Management, 30(2), pp. 266-277.
Landau, L., (2012). Estado de la banda ancha en América Latina y el Caribe, 2012. Informe del Obervatorio Regional de Banda Ancha (ORBA).
Lee, H. H. & Chang, E. (2011). Consumer attitudes toward online mass customization: An application of extended technology acceptance model. Journal Of Computer-Mediated Communication, 16(2), 171-200.
Li, Z. & Tang, S., (2010). An empirical research of impacts of review system on online shoppers’ intention based on TAM. 2010 2nd International workshop on database technology and applications, DBTA2010 Proceedings, pp. 10-13.
Lin, C.T. (2010). Examining e-travel sites: An empirical study in Taiwan. Online Information Review, 34(2), 205-228.
Mattila, M., Karjaluoto, H. & Pento, T. (2003). Internet banking adoption among mature customers: Early majority or laggards? Journal of services marketing, 17(5), 514-528.
Mesías, J.F., Giraldo, J.C. & Díaz, B.B., (2011). Aceptación del e-commerce en Colombia: un estudio para la ciudad de Medellín. Revista de la facultad de ciencias económicas de la universidad militar nueva granada., XIX(2), pp. 9-23.
Moore, G. C. & Benbasat, I. (1991). Development of an Instrument to Measure the Perceptions of Adopting an Information Technology Innovation. Information Systems Research, 2, 192-220.
Palvia, P. (2009). The role of trust in e-commerce relational exchange: A unified model. Information And Management, 46(4), 213-220.
Riffai, M. M., Grant, K. & Edgar, D. (2012). Big TAM in Oman: Exploring the promise of on-line banking, its adoption by customers and the challenges of banking in Oman. International Journal Of Information Management, 32(3), 239-250.
Rogers, E. M. (1995). Diffusion of innovations. Londres: The Free Press.
San Martín, H. & Herrero, Á. (2012). Influence of the user’s psychological factors on the online purchase intention in rural tourism: Integrating innovativeness to the UTAUT framework. Tourism management, 33(2), 341-350.
Sheng, X. & Zolfagharian, M. (2014). Consumer participation in online product recommendation services: Augmenting the technology acceptance model. Journal of Services Marketing, 28(6), 460-470.
Tan, K. S., Chong, S.-C. & Lin, B. (2013). Intention to use Internet marketing: A comparative study between Malaysians and South Koreans. Kybernetes, 42(6), 888-905.
Venkatesh, V. et al. (2003). User acceptance of information technology: Toward a unified view. Mis Quarterly, pp. 425-478.
Venkatesh, V., Thong James, Y. & Xu, X. (2012). Consumer acceptance and use of information technology: Extending the unified theory of acceptance and use of technology. Mis Quarterly, 36(1), 157-178.
Yoon, C. (2009). The effects of national culture values on consumer acceptance of e-commerce: Online shoppers in China. Information And Management, 46(5), 294-301.
Zhou, G. & Xu, J. (2007). Adoption of educational technology ten years after setting strategic goals: A Canadian university case. Australasian Journal of Educational Technology, 23(4), 508-528
Notas de autor
*Autor de contacto: Javier A. Sánchez Torres, Email: jsanchto19.alumnes@ub.edu