Artículos de investigación
Recepción: 09 Abril 2019
Aprobación: 04 Junio 2019
DOI: 10.14349/sumneg/2019.V10.N23.A1
RESUMEN: El objetivo del presente estudio consiste en analizar los efectos del amor a la marca y la comunicación Word of Mouth tradicional y electrónica sobre el valor de marca, con el fin de comprobar si este influye en la intención de recompra. El contraste de las hipótesis se ha realizado a partir de una muestra de 306 jóvenes universitarios. Los resultados indican que el amor a la marca ejerce una influencia significativa sobre el WOM positivo, comentarios que refuerzan el valor de marca, el cual desencadena en la intención de recompra. Por el contrario, el entorno online facilita la divulgación de comentarios negativos que afectan el valor de marca a través de eWOM.
Palabras clave: Valor de marca, amor a la marca, Word of Mouth, Electronic Word of Mouth, intención de recompra.
ABSTRACT: The objective of this study is to analyze the effects of brand love and traditional Word of Mouth and electronic communication on the brand equity, in order to check this influences the repurchase intention. The contrast of the hypotheses has been made from a sample of 306 university students. The results indicate that brand love exerts a significant influence on the positive WOM, comments that reinforce the brand equity, which triggers the repurchase intention. In contrast, the online environment facilitates the disclosure of negative comments that affect the brand value through eWOM.
Keywords: Brand equity, brand love, Word of Mouth, Electronic Word of Mouth, repurchase intention.
Introducción
El valor de marca (VM) es un concepto de marketing muy investigado que ha sido ampliamente discutido por varios estudiosos y profesionales de negocios desde décadas anteriores (Hanaysha, 2016). No solo incluye las características tangibles relacionadas con el producto, sino también las características intangibles como el subjetivismo del consumidor (Davcik, Vinhas & Hair, 2015). En este sentido, la marca representa valores que son coherentes con el sistema de creencias y con las emociones del consumidor, por lo que los consumidores pueden llegar a sentir amor a la marca (AM) (Kaufmann, Loureiro & Manarioti, 2016). Por otro lado, aunque los aspectos individuales son importantes en el estudio del comportamiento del consumidor, también lo son los factores sociales que constituyen una fuente primordial de influencia en el proceso de decisión de los consumidores y en el aumento o disminución de VM. Dentro de los factores sociales se encuentran las comunicaciones Word of Mouth (WOM) y Electronic Word of Mouth (eWOM), que se convierten en un medio para que los consumidores puedan transmitir información y opiniones sobre un producto, servicio, marca o compañía, a partir de sus experiencias (Kietzmann & Canhoto, 2013). Además, cuando los consumidores perciben de manera favorable las características, los atributos y los beneficios de la marca, “es razonable esperar que el valor de la marca motive a los clientes a participar en el comportamiento de compra repetida” (Rambocas, Kirpalani & Simms, 2018, p. 24).
La literatura actual presenta por separado las interacciones entre las variables mencionadas (Karjaluoto, Munnukka & Kiuru, 2016; Rambocas et al., 2018; Sijoria, Mukherjee & Datta, 2019), y la mayor parte de las investigaciones se ha llevado a cabo en regiones diferentes a Latinoamérica. Por tanto, esta investigación contribuye en la comprensión del desempeño de estas variables en el contexto colombiano. Por otro lado, se enriquece la literatura sobre el comportamiento del consumidor desde tres perspectivas. La primera, a partir de investigaciones recientes propone un modelo que incluye nuevas relaciones de antecedentes y consecuencias, a la variable clásica VM planteada por (Aaker,1996). La segunda, contribuye a enriquecer la teoría sobre la interacción entre AM y VM. Por último, proporciona elementos que ayudan a la comprensión sobre los efectos diferenciadores tanto de WOM como de eWOM, puesto que a menudo se considera que las dos variables presentan el mismo desempeño y el mismo resultado en el comportamiento del consumidor.
Por lo expuesto, este artículo pretende analizar los efectos de AM y las comunicaciones WOM y eWOM sobre VM, con el fin de comprobar si este influye en la intención de recompra (IR). Para alcanzar el objetivo, el escrito se estructura de la siguiente forma. En primer lugar, se presentan los resultados de la revisión de literatura científica asociada a las variables de estudio, junto con el planteamiento de las hipótesis. En la segunda parte del trabajo se explica la metodología del estudio empírico y se describen los principales resultados. Finalmente, se realiza la discusión junto con las conclusiones, las limitaciones del estudio y las sugerencias para desarrollar nuevos temas de investigación.
Marco teórico
El valor de marca
Desde la perspectiva del marketing, se define como “un conjunto de activos y pasivos vinculados al nombre y símbolo de una marca, que agrega o resta el valor otorgado por un producto / servicio al cliente” (Aaker, 1991, p. 15). También “significa hasta qué punto la marca tiene un estatus favorable en la mente del consumidor” (Chiu, Huang, Weng & Chen, 2017, p. 156). Asimismo, (Iglesias, Markovic y Rialp, 2019) mediante su revisión conceptualizan VM como “un activo relacional basado en el mercado, generado a través de interacciones y relaciones entre las marcas y sus clientes” (p. 344).
La definición y el significado de VM se han debatido desde muchas perspectivas para fines diferentes, por lo que es posible identificar una gran amplitud conceptual y metodológica presente en la literatura científica y empresarial relacionada con el marketing (Chi, Huang & Nguyen, 2019). De igual forma, su medición se ha visto reflejada en la literatura científica desde dos vertientes: la unidimensional y la multidimensional.
La revisión teórica demuestra que, desde la perspectiva del consumidor, la propuesta de Aaker (1996) es una de las más citadas. Este autor plantea el análisis de VM como un constructo multidimensional a partir de cuatro componentes: calidad percibida (CP), notoriedad (N), asociaciones con la marca (ASM) y lealtad (L). Aunque existen otros, estos son las más incluidos en la mayoría de los estudios de investigación (Molina, Fernández, Gómez & Aranda, 2017). De acuerdo con Villarejo (2002), el orden de estas dimensiones corresponde a una secuencia lógica, puesto que:
Los consumidores tienen acerca del producto una alta percepción de su calidad, reconocen el nombre de la marca frente a los competidores, le atribuyen una serie de asociaciones positivas que conforman su imagen favorable y se sienten identificados como consumidores leales a la marca (Villarejo, 2002, p. 30).
Algunos de los trabajos realizados en los últimos años desde la vertiente multidimensional y en particular sobre la relación entre el consumidor y VM permanecen vigentes (Ahna, Parkb & Hyunb, 2018; Dedeoğlu, Niekerk, Weinland & Celuch, 2019; Hepola, Karjaluoto & Hintikka, 2017).
Además, en los procedimientos habituales para la medición de los constructos se identifican dos tipos de indicadores: reflectivos y formativos (Bollen & Lennox, 1991). Aunque algunos investigadores validan la conceptualización reflectiva del constructo (Calvo, Martínez, Juanatey & Lévy, 2013; Pappu, Quester & Cooksey, 2005), también presenta algunos detractores. Buil, Martínez y De Chernatony (2010) expresan que el uso de indicadores reflectivos, es decir, que la dirección de causalidad va desde el constructo (VM) hacia sus componentes (dimensiones), ha ocasionado numerosos problemas; por tanto, es recomendable el enfoque formativo, puesto que son los componentes (dimensiones) los que forman el constructo (VM). Al respecto, se destacan las contribuciones de Yoo, Donthu y Lee (2000) en la realización de la medición desde un constructo formativo; estos autores reconocen que las dimensiones CP, N, ASM y L contribuyen a aumentar VM, porque cada una de ellas se relaciona positivamente con el constructo.
Antecedentes del valor de marca
El amor a la marca
El AM se define como “el grado de apego emocional apasionado que un consumidor satisfecho tiene para un nombre comercial en particular” (Carroll & Ahuvia, 2006, p. 81), “que puede formarse y manifestarse de diferentes maneras” (Aro, Suomi & Saraniemi, 2018, p. 73).
Este constructo desempeña un papel estratégico en el desarrollo de relaciones sostenibles a largo plazo entre las marcas y los consumidores (Hegner, Fenko & Teravest, 2017). Aunque AM es un concepto reciente en la literatura sobre el comportamiento del consumidor, se necesita más desarrollo para su comprensión, dada su naturaleza compleja (Zarantonello, Formisano & Grappi, 2016). Esta limitación también se hace extensiva a la literatura que relaciona AM con VM.
Pese a ello, la investigación empírica apoya un efecto significativo del AM en la variable lealtad de VM (Batra, Ahuvia & Bagozzi, 2012; Loureiro, Ruediger & Demetris, 2012), puesto que si los consumidores aman o confían en una marca demostrarán su lealtad a ella (Cho, Fiore & Russell, 2015). Recientemente, Machado, Vacas, Azarc, Andréd y Pires dos Santos (2019) extendieron su estudio para demostrar que el amor hacia una marca favorita tiene una influencia positiva y fuerte con otras dimensiones de VM; este resultado se explica, dado que cuando un consumidor ama una marca, tiende a preferirla sobre las posibilidades que ofrece la competencia, lo que refuerza los vínculos emocionales. Cho et al. (2015) sostienen que “las asociaciones de marcas cognitivas, sensoriales y afectivas de un consumidor deben ser capturadas en la construcción de un valor de marca” (p. 44); sin embargo, un estudio realizado por Duman, Ozbal y Duerod (2018) demostró que los aspectos afectivos son más fuertes que los aspectos cognitivos en la construcción de VM. A partir de lo expuesto en estos aportes, se propone la siguiente hipótesis:
H1: AM influye directa y positivamente en VM.
Amor a la marca frente a WOM / eWOM
Las comunicaciones interpersonales sobre las organizaciones comerciales se presentan como un fenómeno natural dentro del comportamiento del consumidor. Esta forma de comunicación corresponde a la expresión WOM, también conocida como “voz a voz”, “boca-oído” y “boca-oreja” entre otras traducciones al español. Se define como “todas las comunicaciones informales dirigidas a otros consumidores sobre la propiedad, el uso o las características de bienes y servicios particulares y/o sus vendedores” (Westbrook, 1987, p. 261). El WOM tiene un efecto de persuasión en los consumidores, que influye en las intenciones y decisiones de compra o abandono de una marca, ya que las personas suelen confiar en lo que escuchan directamente de los demás (Shirkhodaie & Rastgoo-deylami, 2016). En tal sentido, la información obtenida de otros consumidores puede ser positiva o negativa, presentando diferentes impactos sobre las marcas.
Junto al concepto tradicional de WOM, actualmente surge como resultado de la amplia penetración de Internet en la sociedad, otra forma de comunicación denominada eWOM. Se trata de una herramienta “que encierra un considerable número de técnicas empleadas para capturar, retener y activar clientes” (Otero & Giraldo, 2019, p. 1). (Xie, Tsai, Xu y Zhang, 2018) lo definen como “un intercambio de información en plataformas en línea; es decir, conversaciones no comerciales e informales entre individuos. (…) La información positiva o negativa intercambiada está comúnmente relacionada con servicios o productos específicos y se basa en la experiencia personal” (p. 5). Estas “plataformas incluyen blogs, blogs sociales, microblogging, wikis, podcasts, imágenes, videos, calificaciones y marcadores sociales (Kim & Ko, 2012, p. 1481); por tanto, es uno de los canales de comunicación más influyentes y a menudo se utiliza más que otros canales, como estrategia de marketing (Herrera, León & Vargas-Ortiz, 2018).
Si bien, a nivel conceptual tanto WOM como eWOM son similares, a nivel funcional presentan diferencias. En este sentido, eWOM comprende principalmente la comunicación escrita y puede manifestarse de uno a uno, de uno a muchos o de muchos a muchos consumidores; mientras que WOM se produce en la mayoría de los casos en forma de uno a uno mediante la comunicación oral (Chen, Dwyer & Firth, 2018). En consecuencia, los comentarios y opiniones a través de eWOM estarán disponibles en línea por un término indefinido, de ahí que sus efectos pueden ser más prolongados; caso contrario sucede con la información generada mediante WOM, cuya duración depende del tiempo que dure la conversación, por tanto, no se puede almacenar. Sumado a estas diferencias, Loureiro y Kaufmann (2018) (citando a Fu, Ju y Hsu, 2015) sugieren que los determinantes y característica de WOM pueden carecer de idoneidad cuando se trata de describir eWOM y sus efectos en el comportamiento de los consumidores.
Otra corriente de investigaciones presenta a WOM como una consecuencia de AM (Bairrada, Coelho & Coelho, 2018; Batra et al., 2012). La relación positiva entre estas variables es natural, puesto que, si los consumidores están satisfechos y aman una marca, mostrarán una mayor disposición a difundir opiniones y comentarios positivos (Aro et al., 2018; Carroll & Ahuvia, 2006). Loureiro, Gorgus y Kaufmann, 2017) sostienen que “cuando los consumidores están conectados emocionalmente con una marca en una relación a largo plazo (…) serán más proactivos para publicar comentarios positivos, defender la marca y recomendar a otros” (p. 991). Karjaluoto et al. (2016)) sostienen que la investigación previa es muy limitada en cuanto a evidenciar en un solo estudio cómo AM afecta la disposición para hacer WOM positivo en los contextos online y offline; no obstante, demostraron que el efecto es más fuerte en WOM que en eWOM. Por tanto, se proponen las siguientes hipótesis:
H2a: AM influye directa y positivamente en WOM.
H2b: AM influye directa y positivamente en eWOM.
WOM / eWOM / valor de marca
Como se mencionó, tanto WOM como eWOM constituyen una variable importante en la literatura del marketing. Algunos estudios muestran la relación entre WOM tradicional y VM. Por ejemplo, Hanaysha (2016) recomienda que se debe prestar atención a WOM como una estrategia de comunicación debido a su influencia en VM y en la competitividad, puesto que la intensidad y el valor de los mensajes transmitidos atraerán un mayor número de clientes. Otros autores destacan que la información positiva generalmente se difunde de un cliente a otro si ha tenido una buena experiencia de compra, arrojando como resultado el incremento de VM (Virvilaite, Tumasonyte & Sliburyte, 2015). También hay exponentes que respaldan las relaciones directas entre eWOM positivo y VM (Sijoria et al., 2019). El estudio de Godey et al. (2016) indica que las interacciones entre los clientes a través de las plataformas en línea tienen un efecto positivo significativo en VM, ya que aumentan la notoriedad y la imagen de marca.
Aun así, también se ha encontrado que las revisiones de comentarios negativos en línea tienen considerables efectos perjudiciales sobre VM. Un estudio realizado por Bambauer-Sachse y Mangold (2011), buscó medir los valores de las percepciones de VM antes y después del contacto con revisiones negativas en línea; los resultados demostraron que el contacto con esas revisiones causa una importante pérdida de VM, esto se debe a que las revisiones iniciales de los consumidores van en dirección a los comentarios negativos. Otro aspecto que merece la pena destacar, es que también se ha demostrado que una mayor cantidad de información en línea no garantiza que la misma creará eWOM positivo, toda vez que influyen aspectos como la calidad de la fuente (Sijoria et al., 2019) y las características de la información en línea como la credibilidad, la calidad y la cantidad (Seo & Park, 2018). Por otro lado, Augusto y Torres (2018) sugieren que es probable que eWOM presente un efecto mayor que WOM tradicional debido a su conveniencia, alcance, fuente y velocidad de las interacciones.
Sumado a esto, la literatura científica también revela la ausencia de un consenso para definir si WOM/eWOM son un antecedente o una consecuencia de VM. Por ejemplo, Seo y Park (2018) sugieren que cuando los consumidores hacen comentarios sobre una marca en particular afectan las percepciones de otros consumidores, lo que desencadena en un aumento o disminución de VM, afectando el proceso de toma de decisiones sobre la compra. Contrario a este planteamiento, otros investigadores presentan a eWOM como una consecuencia de VM; puesto que el consumidor se inclina por recomendar a otras personas determinada marca solamente cuando ha experimentado su uso (Rambocas et al., 2018).
La revisión anterior da cuenta de los diversos matices hallados en el análisis de las interacciones entre WOM y eWOM con VM, evidenciándose que no se puede llegar a una conclusión con respecto al orden de causalidad. Tampoco se puede determinar cuál de los dos (WOM/eWOM) demuestra más eficacia en los efectos sobre VM. En consecuencia, se plantean las siguientes hipótesis:
H3a: WOM presenta una relación significativa con VM.
H3b: eWOM presenta una relación significativa con VM.
Consecuencias de VM: intención de recompra
IR es “el juicio de la persona sobre comprar nuevamente un producto designado de la misma compañía, teniendo en cuenta su situación actual y las circunstancias probables” (Hellier, Geursen, Carr & Rickard, 2003, p. 1764). Los clientes realizan intenciones de recompra basados en el valor obtenido de episodios o contactos pasados, y los beneficios de la relación son un intermediario para las expectativas de beneficios futuros (Cho, 2015). Según Sarker, Mohd-Any y Kamarulzaman (2019), VM se considera una variable dependiente que define la respuesta de comportamiento hacia una marca; para este caso la respuesta puede ser la IR. Rambocas et al. (2018) sugieren que es probable que los consumidores presenten una mayor IR junto con una menor tendencia a cambiar de marca cuando VM es alto. Como resultado de las discusiones anteriores, se propone la siguiente hipótesis:
H4: VM influye directa y positivamente en la IR de los consumidores.
Metodología
Recogida de datos y descripción de la muestra
El público objetivo son los jóvenes universitarios, entre 16 y 24 años, residentes en Colombia que influyen en la decisión de compra o son los compradores de una marca relacionada con productos de la categoría de morrales, ropa y accesorios de viaje y estudio. Se administraron personalmente un total de 321 encuestas, descartándose 15 de ellas por encontrarse incompletas. El procedimiento de selección de la muestra se hizo por conveniencia. Dado que en el estudio participaron menores de edad, fue necesaria la obtención del consentimiento informado por los padres de familia o tutores responsables de estos jóvenes. Asimismo, se atendieron los lineamientos descritos en las normas que definen los aspectos bioéticos para la investigación en seres humanos.
Referente al perfil sociodemográfico de los individuos analizados, se identifica que el 54.2% son mujeres. El 75.2% de los jóvenes pertenece al rango de edad entre 18 y 22 años; seguido de los menores de edad con 14.4%; y, por último, aquellos entre los 23 y 24 años (10.4%). La mayoría de los jóvenes pertenece a los estratos medio y bajo de la escala social en Colombia.
Medición de las variables
La escala correspondiente a AM está compuesta por 9 ítems, y procede de los trabajos de Carroll y Ahuvia (2006) y Batra et al. (2012). WOM se midió mediante 4 ítems a partir del trabajo de Carroll y Ahuvia (2006). Además, eWOM está compuesto por 3 ítems adaptado del trabajo de Karjaluoto et al. (2016)). La medición de VM se abordó mediante una escala de 22 ítems, que formaron las cuatro dimensiones centrales del constructo a partir de los trabajos de Aaker (1996) y Yoo et al. (2000). Por último, para medir IR, se adaptaron 3 ítems a partir del trabajo de Wang, Yeh y Liao (2013)).
Todos los ítems se midieron usando una escala Likert, que oscilaba entre (1) “Totalmente en desacuerdo” y (5) “Totalmente de acuerdo”.
Análisis de los datos
Antes de realizar el contraste de las hipótesis, se procedió a evaluar la fiabilidad y validez del instrumento de medida; posteriormente, se llevó a cabo la estimación del modelo estructural mediante la técnica de regresión por mínimos cuadrados parciales (PLS), usando el software SmartPLS 2.0 M3.
Las razones principales de la elección de dicha técnica residen, por una parte, en que es especialmente adecuada cuando el modelo de medida contiene constructos reflectivos y formativos, y, por otra, cuando el estudio se orienta hacia la predicción de variables dependientes (Hair, Hult, Ringle & Sarstedt, 2013). Para esta investigación, VM se concibió como un constructo multidimensional con carácter formativo, atendiendo los argumentos descritos previamente en el marco teórico de VM. Así, se estableció que las dimensiones CP, N, ASM y L forman el constructo de VM. Asimismo, todos los ítems se relacionan de manera reflectiva tanto con las dimensiones de VM, como con las otras cuatro variables unidimensionales analizadas (AM, WOM, eWOM, IR).
Resultados
Resultados del instrumento de medida
Para comprobar la validez de los constructos reflectivos, se atendió el criterio de Bagozzi y Yi (1988), comprobado su cumplimento en todas las cargas, por lo que no se eliminó ningún ítem. En cuanto a la fiabilidad, se revisó que el valor alfa de Cronbach fuera superior a 0.7. La consistencia interna se calculó mediante el coeficiente de fiabilidad compuesta (FC). Para la varianza media extraída (AVE) se comprobó la norma recomendada por Hair, Black, Babin y Anderson (2010).
En segundo lugar, para el constructo formativo de VM, se revisó que los pesos cumplieran la recomendación de Sellin y Keeves (1994). Además, para evitar problemas de multicolinealidad entre las dimensiones de este constructo, se realizó la prueba estadística del factor de inflación de la varianza (VIF). Los resultados presentados en la tabla 1 garantizan la fiabilidad y validez convergente del instrumento de medida.

Por otra parte, los resultados presentados en la tabla 2 permiten afirmar que el instrumento también presenta validez discriminante. Para su análisis se evaluaron los criterios: Fornell-Larcker y ratio heterotrait-monotrait (HTMT).

Resultados del modelo estructural
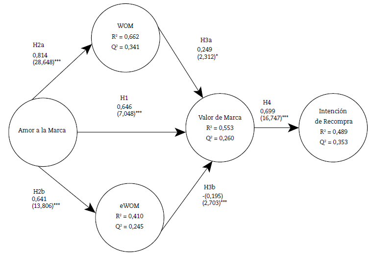
Comprobadas las propiedades psicométricas del instrumento de medida, se procedió a estimar el modelo estructural propuesto a partir de los coeficientes path estandarizados (β) con los valores t observados y la significatividad obtenida de la prueba bootstrap con 5000 submuestras. Además, mediante las técnicas de blindfolding y bootstrapping se midió tanto la bondad predictiva de los constructos dependientes (Q2), como la varianza explicada (R2). Los resultados muestran que los valores obtenidos tanto de Q2 como de R2 son adecuados. En la figura 1 se muestran los resultados del modelo estructural.

Los resultados para el constructo de segundo orden VM han revelado que las dimensiones que lo conforman presentan impactos diferentes. Así, en orden jerárquico y en coherencia con los resultados de la tabla 1, se evidencia que la lealtad (L) tiene efectos positivos en VM con un peso de 0.604; la notoriedad (N) con 0.562; asociaciones (ASM) con 0.374 y calidad percibida (CP) con 0.235. Esto significa que CP tiene efectos positivos, aunque relativamente débiles en VM en comparación con las demás dimensiones.
Frente a las hipótesis planteadas, los resultados evidencian el cumplimiento de todas ellas. En el caso de AM y VM, se presenta una relación positiva entre sí, dándose cumplimiento a H1. Como era de esperarse, los resultados también permiten confirmar el efecto positivo que tiene AM sobre ambos tipos de WOM, por tanto, se aceptan H2a y H2b; sin embargo, es mayor el efecto para WOM offline al presentar un coeficiente path más alto, en comparación con eWOM. En cuanto a la relación entre WOM y VM, los resultados revelan que es positiva y significativa, lo que permite dar cumplimiento a H3a. Llama la atención que en los resultados obtenidos para la relación eWOM y VM, aunque se acepta H3b, los valores negativos del coeficiente path indican una relación inversa entre las dos variables. En cuanto a las consecuencias del modelo, se da cumplimiento a H4, debido a que existe una relación positiva y significativa entre VM e IR.
Discusión y conclusiones
Esta investigación contribuye al estudio sobre los antecedentes y consecuencias de VM, partiendo del análisis e influencia de AM. Los resultados positivos entre las variables AM y VM (H1) son coherentes con lo manifestado por Duman et al. (2018), en el sentido de afirmar que los aspectos afectivos aportan en la construcción de VM. En este sentido, la gerencia comercial debe analizar por separado tanto a AM como a VM, puesto que AM se refiere al “grado de apego emocional apasionado” (Carroll & Ahuvia, 2006), y VM al “estatus favorable de la marca en la mente del consumidor” (Chiu et al., 2017). Esto permite concluir que las marcas no solo deben ocupar un lugar destacado en la mente del consumidor, sino también deben ocupar un lugar especial en su corazón.
Los resultados también apoyan la relación positiva entre AM con WOM (H2a) y con eWOM (H2b), lo que guarda coherencia con estudios previos que identificaron a AM como un factor que contribuye a la generación de comentarios positivos (Karjaluoto et al., 2016; Loureiro et al., 2017). Esto sugiere que, cuando los consumidores están emocionalmente vinculados a una marca, son más propensos a difundir WOM y eWOM positivo sobre ella.
Por otro lado, la relación entre WOM y VM (H3a) también es positiva y significativa. En consecuencia, se comprueba que estos resultados están en línea con los hallazgos de Hanaysha (2016) y de Seo y Park (2018), en el sentido de considerar a WOM como una herramienta de comunicación que influye en VM.
En cuanto a la relación negativa entre eWOM y VM (H3b), este hallazgo se encuentra en sintonía con la conclusión de Lee y Cude (2012), quienes afirman que posterior al proceso de compras en línea, aquellos consumidores que experimentaron una fuerte insatisfacción son los más propensos a elegir estos canales para presentar sus quejas, en comparación a la baja interacción de quienes experimentaron satisfacción. Este aspecto debe recibir un manejo adecuado por la empresa, puesto que la creación y circulación de eWOM negativo, difícilmente puede controlarse.
Esta investigación también respalda los resultados positivos entre VM e IR, y se identifica con los hallazgos obtenidos por Rambocas et al. (2018). En tal sentido, se concluye que VM otorga al consumidor beneficios que le permiten realizar intenciones de compra futuras basadas en el valor obtenido en el pasado.
Finalmente, se concluye que cuando los consumidores jóvenes se sienten emocionalmente conectados con la marca, muestran mayor disposición a hacer y difundir comentarios positivos sobre ella; no obstante, prefieren el entorno offline para comunicar sus experiencias positivas a otros consumidores. En consecuencia, la marca analizada incrementa su VM a través del entorno offline, mientras que los comentarios negativos realizados en el entorno online presentan un impacto perjudicial en VM. En este sentido, VM cumple un papel predictivo en el desempeño de la empresa en cuanto a ventas y a IR por parte del consumidor.
Limitaciones e investigaciones futuras
Con respecto a las limitaciones, el estudio recopiló datos de un segmento (jóvenes) a partir de su experiencia con una marca que respalda un bien (tangible). Aunque esto proporcionó información significativa, convendría extender la investigación a otros segmentos que demandan diferentes categorías de servicios (intangibles). Los estudios futuros pueden extender esta contribución investigando el desempeño de las marcas nacionales frente a las marcas extranjeras, y así determinar la relación entre AM y VM a partir del factor país de origen de la marca. Sumado a esto, valdría la pena analizar por separado el efecto de los comentarios positivos y negativos tanto en WOM como en eWOM.
Agradecimientos
Los autores agradecen el apoyo recibido por parte del Programa Colombia Científica y su componente Pasaporte a la Ciencia. También agradecen a la Universitat de València (España) y a la Universidad de los Llanos (Colombia) por avalar la investigación “Antecedentes y consecuencias del valor de marca. Un estudio centrado en los consumidores jóvenes colombianos”, de la que se desprende este artículo.
Referencias
Aaker, D. (1991). Managing brand equity: Capitalizing on the value of a brand name. New York: The Free Press.
Aaker, D. (1996). Measuring brand equity across products and markets. California Management Review, 38(3), 102-120.
Ahna, J., Parkb, J. K., & Hyunb, H. (2018). Luxury product to service brand extension and brand equity transfer. Journal of Retailing and Consumer Services, (42), 22-28.
Aro, K., Suomi, K., & Saraniemi, S. (2018). Antecedents and consequences of destination brand love - A case study from Finnish Lapland. Tourism Management, 67, 71-81.
Augusto, M., & Torres, P. (2018). Effects of brand attitude and eWOM on consumers’ willingness to pay in the banking industry: Mediating role of consumer-brand identification and brand equity. Journal of Retailing and Consumer Services, 42, 1-10.
Bagozzi, P. R., & Yi, Y. (1988). On the evaluation of structural equation model. Journal of the Academy of Marketing Science, 16(1), 74-94.
Bairrada, M., Coelho, F., & Coelho, A. (2018). Antecedents and outcomes of brand love: Utilitarian and symbolic brand qualities. European Journal of Marketing, 52(3/4), 656-682.
Bambauer-Sachse, S., & Mangold, S. (2011). Brand equity dilution through negative online word-of-mouth communication. Journal of Retailing and Consumer Services, 18(1), 38-45.
Batra, R., Ahuvia, A., & Bagozzi, R. P. (2012). Brand love. Journal of Marketing, 76, 1-16.
Bollen, K., & Lennox, R. (1991). Conventional wisdom on measurement: A structural equation perspective. Psychological Bulletin, 110(2), 305-314.
Buil, I., Martínez, E., & De Chernatony, L. (2010). Medición del valor de marca desde un enfoque formativo. Cuadernos de Gestión, 10, 167-196.
Calvo, P. C., Martínez, F. V., Juanatey, B. O., & Lévy, M. J. (2013). What matters to store brand equity? An approach to Spanish large retailing in a downturn context. Investigaciones Europeas de Dirección y Economía de la Empresa, 19, 136-146.
Carroll, B. A., & Ahuvia, A. C. (2006). Some antecedents and outcomes of brand love. Marketing Letters, 17(2), 79-89.
Chen, N., Dwyer, L., & Firth, T. (2018). Residents’ place attachment and word-of-mouth behaviours: A tale of two cities. Journal of Hospitality and Tourism Management, 36, 1-11.
Chi, H. K., Huang, K. Ch., & Nguyen, H. M. (2019). Elements of destination brand equity and destination familiarity regarding travel intention. Journal of Retailing and Consumer Services. Recuperado de https://www.sciencedirect.com/science/article/pii/S0969698918308774.
Chiu, M., Huang, H., Weng, Y., & Chen, Ch. (2017). The roles of customer-brand relationships and brand equity in brand extension acceptance. Journal of Electronic Commerce Research, 18(2), 155-176.
Cho, E., Fiore, A. M., & Russell, D. W. (2015). Validation of a fashion brand image scale capturing cognitive, sensory, and affective associations: Testing its role in an extended brand equity. Psychology and Marketing, 32(1), 28-48.
Cho, Y. K. (2015). Creating customer repurchase intention in Internet retailing: The effects of multiple service events and product type. Journal of Retailing and Consumer Services, 22, 213-222.
Davcik, N. S., Vinhas, D. S., & Hair, J. (2015). Towards a unified theory of brand equity: Conceptualizations, taxonomy and avenues for future research. The Journal of Product and Brand Management, 24(1), 3-17.
Dedeoğlu, B., Niekerk, M., Weinland, J., & Celuch, K. (2019). Re-conceptualizing customer-based destination brand equity. Journal of Destination Marketing & Management, (11), 211-230.
Duman, T., Ozbal, O., & Duerod, M. (2018). The role of affective factors on brand resonance: Measuring customer-based brand equity for the Sarajevo brand. Journal of Destination Marketing & Management, 8, 359-372.
Godey, B., Manthiou, A., Pederzoli, D., Rokka, J., Aiello, G., Donvito, R., & Singh, R. (2016). Social media marketing efforts of luxury brands: Influence on brand equity and consumer behavior. Journal of Business Research, 69(12), 5833-5841.
Hair, J., Black, W., Babin, B., & Anderson, R. (2010). Multivariate data analysis. Nueva Jersey, USA: Pearson.
Hair, J., Hult, G., Ringle, C., & Sarstedt, M. (2013). A primer on partial least squares structural equation modeling (PLS-SEM). Sage Publications. Recuperado de https://us.sagepub.com/en-us/nam/a-primer-on-partial-least-squares-structural-equation-modeling-pls-sem/book244583.
Hanaysha, J. (2016). Examining the link between word of mouth and brand equity: A study on international fast food restaurants in Malaysia. Journal of Asian Business Strategy, 6(3), 41-49.
Hegner, S. M., Fenko, A., & Teravest, A. (2017). Using the theory of planned behaviour to understand brand love. The Journal of Product and Brand Management, 26(1), 26-41. Recuperado de https://search.proquest.com/docview/1885728312?accountid=48773.
Hellier, P. K., Geursen, G. M., Carr, R. A., & Rickard, J. A. (2003). Customer repurchase intention: A general structural equation model. European Journal of Marketing, 37(11), 1762-1800.
Hepola, J., Karjaluoto, K., & Hintikka, A. (2017). The effect of sensory brand experience and involvement on brand equity directly and indirectly through consumer brand engagement. Journal of Product & Brand Management, 26(3), 282-293.
Herrera, M., León, L., & Vargas-Ortiz, L. (2018). A dynamic analysis of the effects of word-of-mouth on online brand communities. Suma de Negocios, 9(20), 77-85.
Iglesias, O., Markovic, S., & Rialp, J. (2019). How does sensory brand experience influence brand equity? Considering the roles of customer satisfaction, customer affective commitment, and employee empathy. Journal of Business Research, 96, 343-354.
Karjaluoto, H., Munnukka, J., & Kiuru, K. (2016). Brand love and positive word of mouth: The moderating effects of experience and price. Journal of Product & Brand Management, 25(6), 527-537.
Kaufmann, H. R., Loureiro, S. M., & Manarioti, A. (2016). Exploring behavioural branding, brand love and brand co-creation. The Journal of Product and Brand Management, 25(6), 516-526.
Kietzmann, J., & Canhoto, A. (2013). Bitter-sweet! Understanding and managing electronic word of mouth. Journal of Public Affairs, 13(2), 146-159.
Kim, A., & Ko, E. (2012). Do social media marketing activities enhance customer equity? An empirical study of luxury fashion brand. Journal of Business Research, 65, 1480-1486.
Lee, S., & Cude, B. J. (2012). Consumer complaint channel choice in online and off-line purchases. International Journal of Consumer Studies, 36, 90-96.
Loureiro, S., & Kaufmann, H. (2018). The role of online brand community engagement on positive or negative self-expression word-of-mouth. Cogent Business & Management, 5(1). Recuperado de https://www.tandfonline.com/doi/abs/10.1080/23311975.2018.1508543.
Loureiro, S., Gorgus, T., & Kaufmann, H. (2017). Antecedentes y resultados del compromiso de marca online. Online Information Review, 7(41), 985-1005.
Loureiro, S., Ruediger, K. H., & Demetris, V. (2012). Brand emotional connection and loyalty. Journal of Brand Management, 20(1), 13-27.
Machado, J. C., Vacas, L., Azarc, S. L., Andréd, A. R., & Pires dos Santos, B. (2019). Brand gender and consumer-based brand equity on Facebook: The mediating role of consumer-brand engagement and brand love. Journal of Business Research, 96, 376-385.
Molina, A., Fernández, A. C., Gómez, M., & Aranda, E. (2017). Differences in the city branding of European capitals based on online vs. offline sources of information. Tourism Management, 58, 28-39.
Otero, M. C., & Giraldo, P. W. (2019). Los comentarios sobre las marcas a través de Internet: un análisis por género en el segmento de los consumidores jóvenes. Espacios, 40(1), 1-22.
Pappu, R., Quester, P. G., & Cooksey, R. W. (2005). Consumer-based brand equity: Improving the measurement - empirical evidence. Journal of Product & Brand Management, 14(3), 143-154.
Rambocas, M., Kirpalani, V. M., & Simms, E. (2018). Brand equity and customer behavioral intentions: A mediated moderated model. The International Journal of Bank Marketing, 36(1), 19-40.
Sarker, M., Mohd-Any, A. A., & Kamarulzaman, Y. (2019). Conceptualizing consumer-based service brand equity (CBSBE) and direct service experience in the airline sector. Journal of Hospitality and Tourism Management, 38, 39-48.
Sellin, N., & Keeves, J. P. (1994). Path analysis with latent variables. In T. Husén & T. N. Postlethwaite (Eds.). The international of encyclopedia of education (2nd ed, pp. 4352-4359). Oxford: Pergamon Press.
Seo, E., & Park, J. (2018). A study on the influence of the information characteristics of airline social media on e-wom, brand equity and trust. The Open Transportation Journal, 12, 289-300.
Shirkhodaie, M., & Rastgoo-deylami, M. (2016). Positive word of mouth marketing: Explaining the roles of value congruity and brand love. Journal of Competitiveness, 8(1), 19-37.
Sijoria, Ch., Mukherjee, S., & Datta, B. (2019). Impact of the antecedents of electronic word of mouth on consumer-based brand equity: A study on the hotel industry. Journal of Hospitality Marketing & Management, 28(1), 1-27.
Villarejo, A. F. (2002). Modelos multidimensionales para la medición del valor de marca. Investigaciones Europeas de Dirección y Economía de la Empresa, 8(3), 12-44.
Virvilaite, R., Tumasonyte, D., & Sliburyte, L. (2015). The influence of word of mouth communication on brand equity: Receiver perspectives. Procedia-Social and Behavioral Sciences, 213, 641-646.
Wang, Y. S., Yeh, Ch. H., & Liao, Y. W. (2013). What drives purchase intention in the context of online content services? The moderating role of ethical self-efficacy for online piracy. International Journal of Information Management, 33(1), 199-208.
Westbrook, R. A. (1987). Product/consumption-based affective responses and postpurchase processes. Journal of Marketing Research, 24(3), 258-270.
Xie, X., Tsai, N., Xu, Sh., & Zhang, B. (2018). Does customer co-creation value lead to electronic word-of-mouth? An empirical study on the short-video platform industry. The Social Science Journal. Recuperado de https://doi.org/10.1016/j.soscij.2018.08.010.
Yoo, B., Donthu, N., & Lee, S. (2000). An examination of selected marketing mix elements and brand equity. Academy of Marketing Science, 28(2), 195-211.
Zarantonello, L., Formisano, M., & Grappi, S. (2016). The relationship between brand love and actual brand performance: Evidence from an international study. International Marketing Review, 33(6), 806-824.
Notas de autor
*Autor para correspondencia: María Cristina Otero Gómez, Email: motero@unillanos.edu.co