Artículo de Revisión
La identidad organizacional y su influencia en la imagen: una reflexión teórica
Organizational identity and its influence on image: A theoretical reflection
La identidad organizacional y su influencia en la imagen: una reflexión teórica
Suma de Negocios, vol. 6, núm. 13, pp. 114-123, 2015
Fundación Universitaria Konrad Lorenz
Recepción: 11 Octubre 2014
Aprobación: 10 Abril 2015
Resumen: Este artículo lleva a cabo un análisis conceptual acerca de la identidad organizacional y la imagen desde principios de los años sesenta hasta llegar a la última década. Se encuentra que tanto la imagen como la identidad han sido bastante discutidas en la literatura como elementos que contribuyen al crecimiento y el desarrollo de las organizaciones si son manejados de la manera adecuada o a destruir la empresa si no se gestionan sobre bases sólidas. Finalmente se presenta un modelo que relaciona los conceptos estudiados y establece cómo la identidad influye en la imagen de una organización.
Palabras clave: Identidad organizacional, Identidad corporativa, Imagen, Marketing.
Abstract: This study includes a conceptual analysis of organizational identity and image from the early sixties to the last decade. It is found that both the image and identity have been sufficiently discussed in the literature as contributing to the growth and development of organizations, if handled the right way, or destroy the company if it is not managed on solid foundations. Finally, a model that relates both concepts and establishes how identity affects the image of an organization is presented.
Keywords: Organizational identity, Corporate identity, Image, Marketing.
En buena parte de la literatura los términos identidad corporativa e imagen corporativa se han usado de manera indistinta o imprecisa (Abratt, 1989), pero existen diferencias entre ellos; si bien es cierto que se encuentran relacionados en cuanto forman parte constituyente de la organización, sus características y funciones son diferentes.
Mientras que para algunos autores son dos términos inseparables, que se necesitan el uno al otro para poder continuar su existencia y cumplir con su función, para otros no es indispensable que trabajen paralelamente. Desde un punto de vista teórico, es importante reconocer que la identidad y las imágenes de una organización pueden estar sincronizadas, pero no necesariamente tienen que estarlo (Vercic & Vercic, 2007).
Para otros autores, su conexión es demasiado fuerte, están tan estrechamente ligadas que es improbable que un cambio en la imagen pueda matenerse sin un cambio asociado en la identidad. El supuesto de que la imagen y la identidad pueden ser alteradas sin el marco de tiempo comprimido demandado por el ambiente académico moderno implica que estos conceptos deben ser más que lo indicado en la literatura organizacional (Gioia & Thomas, 1996).
Los conceptos de identidad corporativa e imagen corporativa surgieron en los años cincuenta. Han recibido diferentes grados de atención de diversas disciplinas en la esfera de la administración (Bick et al., 2003). Sin embargo, tal vez nunca será suficiente debido a la gran cantidad de empresas que surgen cada día y cuyas imagen e identidad son totalmente diferentes y cambiantes; sería necesario establecer nuevas relaciones cada vez que una nueva compañía nace para poder determinar las relaciones existentes entre su identidad y su imagen.

Acercamiento al concepto de identidad
Dutton y Dukerich (1991) citan a Fombrun y Shanley (1990) junto con Weigelt y Camerer (1988) para mostrar que la identidad de una organización describe lo que sus miembros creen que es su carácter. Es ese conjunto de características que los agentes internos creen que constituyen la organización a la cual pertenecen.
Por otra parte, Abratt (2012) señala que la personalidad de la compañía, es decir, la suma de características que la distinguen de las demás, es proyectada, lo que genera señales conscientes que constituyen una identidad, y que la impresión general formada por estas señales en las mentes de las audiencias constituye una imagen. Esta definición empieza a aclarar las diferencias existentes entre identidad e imagen y cómo la primera está en un punto intermedio entre la personalidad de la empresa y lograr que dicha personalidad llegue a la mente de las audiencias de la misma forma en que se ha constituido.
Schmitt et al. (1995) afirman que la identidad se refiere al grado en el cual la empresa ha logrado una imagen distintiva y coherente en su producción estética. De este modo, se convierte prácticamente en un instrumento encargado de generar la imagen que se está buscando desde la organización misma. Una definición comúnmente aceptada de imagen es como conjunto de creencias, ideas e impresiones que la gente tiene de un lugar o destino (Crompton, 1979, y Kotler, Haider & Rein, 1993, citados por Baloglu & McCleary, 1999).
Sin embargo, la definición más referida en la literatura al respecto es la de Albert y Whetten (1985), según la cual la identidad es lo que los miembros organizacionales creen que es central, duradero y carácter distintivo de la organización. En otras palabras, está dada por los agentes internos, que tienen una percepción de lo que es más importante y constitutivo para la organización a la que pertenecen.
Según la Real Academia Española de la Lengua, la palabra identidad tiene cinco definiciones diferentes, incluso desde la perspectiva matemática, pasando por la psicológica hasta llegar a la que concierne al contexto organizacional, la identidad corporativa, es decir, el punto de vista de la administración.
La identidad corporativa es una asamblea de señales visuales (físicas y conductuales) por las cuales una audiencia puede reconocer a la compañía y distinguirla de las otras, lo cual se puede usar para representar o simbolizar a la compañía (Shee & Abratt, 1989). No se trata simplemente de un grupo de características físicas de la organización, sino que involucra toda una serie de comportamientos que hacen que sea diferente de las demás.
Esto se reafirma en cuanto la identidad corporativa es definida como la realidad y singularidad de la organización. Sus principales componentes son la estrategia de la compañía, la filosofía, la cultura y el diseño organizacional (Balmer, 1998). Una vez más, se muestra la identidad como ese conjunto de factores que hacen única a la organización y no le permiten parecerse a las demás.
Por otro lado, la identidad organizacional es la suma de todas las cosas que dicen los grupos de stakeholders que piensan de sí mismos, y cómo esto apunta a ser percibido por otros (Davis & Yugay, 2012). Para hacerlo más sencillo, en palabras de Balmer (2010), la identidad es lo que la organización es, es eso que define a la empresa, que hace de ella ser lo que es y cuya percepción es transmitida por sus diferentes audiencias.

Conceptos en torno a la identidad
Existe una serie de conceptos que se han construido alrededor de la identidad de una organización; para el presente artículo, se tomarán algunos de los más relevantes encontrados en la literatura estudiada:
Identidad individual: un sentido de continua formulación y preservación de sí mismo a través de la interacción (Gioia et al., 2000).
Identidad colectiva: representa el conjunto de creencias que los miembros comparten; la identidad organizacional percibida se refiere a las creencias de un individuo particular, miembro de la organización (Dutton, Dukerich & Harquail, 1994).
Identidad organizacional: en términos generales, los que los miembros perciben, sienten y piensan acerca de sus organizaciones. Se asume que es una opinión colectiva, comúnmente compartida de las características y los valores distintivos de la organización (Hatch & Schultz, 1997). Se refiere exclusivamente a una diferencia en el nivel de análisis: es la propiedad de un grupo social, en lugar de un individuo (Brown & Geddes, 2006).
Identidad organizacional percibida: las creencias de un miembro acerca de los atributos distintivos, centrales y duraderos de la organización, basado en Albert y Whetten (1985). Puede servir como una imagen poderosa para influir en qué grado el miembro se identifica con la organización (Dutton et al., 1994).
Están en discusión las diferencias o similitudes de los términos identidad corporativa e identidad organizacional; la identidad corporativa difiere de la identidad organizacional en el punto en que esta se concibe como una función de las directivas y por su enfoque en lo visual (Hatch & Schultz, 1997; Shee & Abratt, 1989). Mientras la identidad organizacional está basada en las percepciones, los sentimientos y los pensamientos de los diferentes miembros de la organización, la identidad corporativa depende directamente de las directivas, de lo que ellas quieren que su empresa sea y proyecte a todos los públicos.
Sin embargo, coinciden con la identidad corporativa pues, para que la identidad organizacional tenga sentido, los miembros organizacionales en general deben estar de acuerdo en que la organización tiene ciertos aspectos distintivos, que esta difiere de otras en ciertos aspectos sobre el tiempo y que sus factores distintivos caracterizan la organización en diferentes situaciones y a través de varios temas, como las decisiones, acciones y políticas.
Los miembros construyen una percepción común de su organización teniendo ciertas características clave, como ser distinta de otras organizaciones en ciertos aspectos y mostrar el grado de continuidad en cierto periodo y en variedad de circunstancias (Alvesson & Empson, 2008).
A continuación, se sintetizan las principales definiciones relacionadas en el presente documento, que abordan el concepto de identidad desde diferentes perspectivas a través de la historia de la administración.
Acercamiento al concepto de imagen
El concepto de imagen ha sido ampliamente debatido a lo largo de la historia y la literatura, tanto organizacional como de marketing, ha sido estudiada por cientos de expertos en el tema. Esto hace que haya gran cantidad de definiciones y términos relacionados.
Ya que la palabra imagen se utiliza desde muy pequeños y la Real Academia Española de la Lengua da cuatro definiciones diferentes, que incluyen los puntos de vista de la óptica y la retórica, es necesario empezar a delimitar el término con el fin de que las definiciones utilizadas en el presente documento apunten a la imagen de la organización. También lo nombran autores como Fridgen (1987) y Assael (1984), quienes afirman que es la representación mental de un objeto o lugar que no está físicamente antes que el observador.
Entonces, la imagen ha sido descrita como un conocimiento subjetivo, como una actitud, y como una combinación de las características del producto que son diferentes del producto físico, pero están identificadas con el producto (Hu, Kandampully & Juwaheer, 2009; Nguyen & LeBlanc, 1998). En este punto, se empieza a relacionar la imagen directamente con el producto, con las características que giran en torno a él y hacen que las personas construyan una idea acerca de dicho producto a partir de características que, si bien no son de este como tales en su perspectiva física, sí forman parte de él, ya que contribuyen a su identificación.
Por otra parte, si bien es cierto que la imagen de una organización no es un concepto claro y conciso, es más bien un conjunto de percepciones individuales acerca de la institución (Terkla & Pagano, 1993), se debe buscar un punto de encuentro donde se esté de acuerdo en los factores fundamentales que envuelven la imagen de una organización.
Esta definición ya no se enfoca en el producto, se podría ver más allá de este y sus características, consideraría todos los factores que forman parte del proceso de compra, pues los consumidores tienen una percepción no solo del producto tangible, sino que hay una gran variedad de factores que contribuyen a ella.
También, en otras ocasiones, se la ha tratado como la reputación de la compañía, una entidad intangible que hasta recientemente había sido difícil de definir (Bolger, 1959), pero no imposible. No se hace la diferenciación entre los dos conceptos y se manejan intercambiablemente en algunos de los artículos citados en la teoría del marketing.
Generalmente, para diferenciar el objeto de estudio, se habla de imagen corporativa (Barich & Kotler, 1991; Nguyen & Leblanc, 2001; Aaron, 1961; Burns & Bruner, 2000; Gray & Balmer, 1998), lo que facilita la delimitación del tema, aunque siguen apareciendo factores en los que ha sido prácticamente imposible llegar a un acuerdo a lo largo de la historia.
Tales factores están encabezados por la discrepancia que genera el público hacia el cual se dirige la imagen, ya que algunos autores no dudan en afirmar que se trata específicamente de los consumidores (Hu et al., 2009; Zimmer & Golden, 1988), y mencionan que la imagen se ha descrito como la impresión general que queda en la mente de los consumidores (Bick, Jacobson & Abratt, 2003) y ratifican esta definición diciendo que la imagen es la impresión inmediata de una organización. Entonces, Gioia y Thomas (1996) hacen un análisis de diferentes enfoques; en uno de ellos la imagen es una amplia gama conceptual que connota percepciones que son tanto internas como externas a la organización (Boorstin, 1992). Este concepto no incluye solamente a los consumidores, sino que toma en cuenta incluso a los actores externos como un grupo directamente relacionado con la imagen de la institución.
Más adelante Gioia y Thomas (1996) citan a Bernstein (1984) para referirse a autores que toman la imagen para ser esencialmente una concepción interna, esto es, percepciones retenidas o comunicadas por los actores internos. De esta forma, muestran diversas perspectivas planteadas en la literatura del marketing en lo que se refiere a imagen. En lo que sí convergen gran parte de ellas es que la imagen es una percepción o imagen, para algunos formada por los agentes internos de la organización, por los externos para otros y, en general, por todas las audiencias de una u otra forma para los demás.
Tal es el caso de Williams y Moffitt (1997), para quienes la imagen es el resultado de un proceso complejo de formación de impresión que ha combinado muchos factores, como la reputación general de la compañía y las experiencias de sus diversas audiencias. Para ellos, ya no se trata de una audiencia u otra, sino de las experiencias que dichas audiencias han tenido con la organización y cómo estas llevan a construir una impresión de aquella.
Dutton y Dukerich (1991) aseguran que los miembros de una organización usan una imagen de la organización, la cual es la forma en que ellos creen que otros ven la organización, para estimar cómo los externos los están juzgando a ellos. De acuerdo con esto, dejan de lado a todos los demás miembros de la organización para enfocarse en los clientes internos, con lo que dejan a la reputación la impresión externa.
La imagen corporativa
Con el fin de diferenciar el objeto de estudio, es decir, para evitar caer en definiciones y aproximaciones inútiles para el campo de la administración, casi siempre se habla en el medio de imagen corporativa, un término que con el paso del tiempo ha ido tomando cada vez más relevancia dentro de la planeación estratégica de la organización e incluso se ha convertido en un aspecto constituyente de las compañías.
Nguyen y Leblanc (2001), basados en Barich y Kotler (1991)), Dichter (1985), Finn (1961) y Kotler et al. (1982), definen la imagen corporativa como la impresión general fabricada en las mentes del público acerca de una empresa, y está relacionada con sus diferentes atributos físicos y conductuales. Nuevamente, se encuentra que no está definido claramente el público al que se orientan, pero siguen apuntando a la impresión general que se tiene de la empresa y se almacena en la mente de las personas. Adicionando un factor muy importante, y es que se va más allá de sus atributos físicos, la parte conductual también influye en dicha impresión.
También lo plantean Gray y Balmer (1998), para quienes la imagen corporativa es la representación mental inmediata que las audiencias tienen de una organización. De esta forma, se reafirma que se trata de cierta información que queda almacenada en la mente y se sigue creyendo que se trata de la mente de todas las audiencias involucradas con la empresa. Es el consumidor quien debe definir la imagen corporativa, ya que esta se basa en el reconocimiento de los clientes que compran los productos de la marca, no solo por sus cualidades inherentes, sino por una predisposición hacia los productos de los fabricantes seleccionados (Aaron, 1961). Aquí entra en juego un nuevo factor determinante de la imagen: la predisposición hacia el fabricante, esa preferencia por una empresa u otra que se puede llegar a experimentar en cuanto se ha tenido una experiencia positiva con ella o sencillamente porque se tienen buenas referencias de otra persona que permiten construir cierta imagen.
Como en cualquier materia, la imagen de una corporación es compleja, multifacética, esponjosa, flexible y cambiante (Burns & Bruner, 2000). Además, implica diferentes factores para poder describirla; Aaron (1961) clasificó seis dimensiones para dicha descripción: dinámica, cooperativa, inteligencia de negocios, carácter, exitosa y cautelosa. Esto hace que se vuelva cada vez más compleja tanto de analizar como de construir para llegar a tener éxito en una determinada organización.
Es tal su grado de complejidad que la imagen es inferida de las impresiones que la gente tiene de la empresa, sin considerar su comportamiento real (Easton, 1966). Es decir, en muchos casos, por no decir la mayoría, las personas se dejan llevar por las impresiones que tienen de la organización, incluso muchas veces ni siquiera son propias, sino referidas por otras personas y no se detienen un momento a pensar si esas impresiones que han guardado en su mente o memoria corresponden realmente a la compañía.
La imagen también está influida por las interacciones diarias entre los miembros organizacionales y las audiencias externas. Más allá, la imagen formada por un grupo particular en la audiencia externa puede ser afectada por las intenciones e influencias de una amplia gama de actores, incluso otros grupos (Hatch & Schultz, 1997; Dowling, 1993).
Desafortunadamente, las imágenes a menudo se asumen como reales y suelen tener consecuencias reales (Deal, 1986). Es probable que la imagen que se tiene de determinada organización haya sido creada a partir de falsedades, pero sus consecuencias siempre serán reales y deberán ser asumidas por la empresa.
Eso sin contar que, si se habla de los agentes internos de la organización, tiene tal relevancia que los individuos están motivados a tomar acciones en aspectos que perjudican la imagen de sus organizaciones (Dutton & Dukerich, 1991; Cheney, 1983; Ashforth & Mael, 1989). Se convierte en un motivador para que los agentes internos lleven a cabo acciones tanto en pro como en contra de la imagen de sus propias organizaciones, dependiendo de las impresiones que tengan de estas.
En la tabla 2 se sintetizan las principales definiciones relacionadas en el presente documento que abordan el concepto de imagen desde diferentes perspectivas a lo largo de la historia de la administración.


Conceptos en torno a la imagen
Existe una serie de conceptos que se han construido alrededor de la imagen de una organización; en este caso se han tomado algunos de los más relevantes encontrados en la literatura estudiada:
La imagen organizacional: es una impresión holística y vívida, sostenida por un individuo o un grupo particular a través de una organización, y es un resultado de dar sentido por el grupo y la comunicación por la organización de un retrato fabricado y protegido de sí mismo (Hatch & Schultz, 1997).
La imagen de la industria: es un conjunto de asociaciones que están firmemente ancladas, condensadas y evaluadas en las mentes de la gente concerniente a un grupo de compañías que, desde el punto de vista de un individuo, suplen los mismos grupos de clientes con las mismas tecnologías para la satisfacción de las mismas necesidades de los clientes. No solo tiene impacto en las percepciones de inversionistas potenciales, sino también en otros STAkeholders relevantes para la administración de la marca corporativa (Burmann, Schaefer & Maloney, 2008).
Relación entre identidad e imagen en la organización
A continuación, se mencionan algunos de los autores que a lo largo de la historia han trabajado acerca de la relación entre la identidad y la imagen. Para esto, se analizan algunos modelos representativos y al final se plantea un modelo propio a manera de resumen de la literatura estudiada al respecto.
El modelo de Dutton, Dukerich y Harquail (1994) muestra claramente cómo el proceso de solidificación de la identificación organizacional comienza con la identidad organizacional percibida y termina con una imagen externa construida, gracias a una serie de factores que intervienen para lograr dicho resultado.
Ellos plantean la importancia que tiene para la gente sentir que tienen una identidad social positiva, ya que esto genera diferentes resultados positivos, que se plantean en diez proposiciones diferentes, a través de las cuales se explican las relaciones existentes entre los factores que intervienen en el proceso de construcción de la identificación organizacional. De esta forma, explican el proceso mediante el cual los atractivos generados por la identidad llegan a convertirse en atractivos de la imagen externa, a la vez que contribuyen en los principios de autodefinición de la organización, logrando no solo buenos resultados en la mente de sus consumidores, sino en su audiencia externa, que refuerzan su sentido de identificación con el lugar donde trabajan y en el que conforman un equipo en continuo crecimiento.
Otro modelo importante en la teoría de la relación entre la identidad y la imagen de la organización es el planteado por Gioia et al. (2000), quienes enfocan los dos específicamente en la audiencia interna y lo basan en las preguntas clave que debería hacerse cualquier organización a la hora de mejorar su reputación.
Por eso se plantean preguntas clave como la base para identificar las falencias que se haya y poder tomar decisiones acerca de cuál es más conveniente atacar o si es necesario trabajar en las dos paralelamente; gracias a esto se decide si el enfoque debe estar en sí mismos como organización o el problema radica en cómo los actores externos la perciben.
Según Carrillo y Ruão (2005), en cualquier organización existe la necesidad de planificar la presentación pública de su identidad en la línea de conseguir imagen a corto plazo y reputación a largo plazo. Es decir, es un factor determinante en el éxito o el fracaso que pueda tener la organización en la mente de sus diferentes audiencias a lo largo de su historia.
Discusión y Conclusiones
El presente artículo es producto de la revisión detallada acerca de los conceptos de identidad e imagen dentro de la organización, así como de las diferentes relaciones que se pueden dar entre ellos y que terminan afectando a todas las audiencias de una u otra forma. De esta manera, el estudio permite hacer un recorrido histórico de las diferentes posturas que han adoptado diversos autores a lo largo de la literatura del marketing, así como de las relaciones que se han establecido y cómo estas se ven reflejadas en la organización misma.
Lo anterior permitió establecer una serie de conceptos entrelazados a través de la revisión de autores que han dedicado varios de sus escritos a plasmar la conceptualización tanto de la imagen como de la identidad, así como la relación existente entre ellas. Asimismo, se determinó un modelo teórico sobre la relación entre los factores clave de la identidad y los de la imagen en la organización. Con respecto a la identidad, este es un concepto abordado desde diversas ciencias y analizado por diferentes autores, lo que permite definirla como lo que es la organización en sí, todo aquello que constituye su esencia y que la hace diferente de las demás, lo que Albert y Whetten nombrarían en 1985 como lo que es central, duradero y de carácter distintivo.

Por su parte, la imagen ha sido ampliamente estudiada y, aunque existen diversos conceptos acerca de esta, en general se define como el conjunto de impresiones y percepciones que tienen las audiencias acerca de la entidad con la cual se encuentran relacionadas, especialmente la audiencia interna, tal como lo manifiestan Dutton y Dukerich (1991), para quienes la imagen es la forma en que los agentes internos creen que los externos juzgan a la organización.
A partir de estas dos conceptualizaciones, se pasa a revisar la relación existente entre ellas, la cual ha sido estudiada por autores como Dutton, Dukerich y Harquail (1994), Gioia, Schultz y Corley (2000), Carrillo y Ruão (2005), Albert, Ashforth y Dutton (2000) y Hatch y Schultz (1997).
Así, se puede ver que la identidad y la imagen son conceptos estrechamente relacionados, pero claramente diferenciados; mientras que el primero de ellos nace de la definición de la organización en sí misma, de lo que es su esencia, el segundo involucra todas las percepciones que tiene el cliente interno de la institución a la cual pertenece; principalmente se refiere a cómo ellos creen que la audiencia externa los percibe.
En este sentido, si los miembros de la organización tienen claramente definida la identidad de la organización de la cual forman parte, muy seguramente esto se verá reflejado en la imagen que tienen de ella, lo que involucra y afecta a las variables que conforman cada uno de estos conceptos. Incluso, los autores construyen una teoría acerca de cómo las diferentes formas de imágenes organizacionales desestabilizan en cierto sentido la identidad organizacional y comprometen un proceso adaptativo de cambio de identidad (Albert et al., 2000).
Esto indica que tener diferentes perspectivas en torno a la imagen genera que en algún momento la identidad se vea afectada y por ello deba entrar en un proceso que le permita amoldarse a nuevos contextos, es decir, se verían tan comprometidas la una con la otra que, si la imagen o la identidad cambian dentro del entorno organizacional, la otra debe hacer lo mismo para mantener la estabilidad de la entidad.
En esto coinciden Giogia et al. (2000), quienes sostienen que la imagen a menudo actúa como una fuerza desestabilizadora de la identidad, que requiere frecuentemente que los miembros revisen y reconstruyan el sentido organizacional de ellos mismos. Ante esto, no sería posible que ocurriera un cambio en la identidad sin que se viera afectada la imagen y viceversa; si esto sucediera, la organización podría desestabilizarse y generar choques entre sus miembros que, al ocurrir un cambio en una o en otra, son los principales afectados y por ende quienes deben reaccionar inmediatamente.
Esto conduce a que otras variables puedan llegar a afectarse. Desde el punto de vista del marketing, hay gran cantidad de conceptos -tales como la lealtad, la satisfacción, la reputación, la fidelización y la pertenencia, por nombrar algunos- que también podrían verse afectados si se desestabiliza la entidad. Así, en estudios posteriores podría revisarse la relación de la imagen y la identidad con otras variables que puedan contribuir a la solidificación de la estructura organizacional.
Del mismo modo, las influencias mutuas de una cultura organizacional, la identidad y la imagen señalan a un modelo específico de formas en que las propiedades y los procesos, antiguamente vistos como aspectos internos o externos de la organización, se compenetran unos con otros (Hatch & Schultz, 1997). De ahí que se requiera estudiar estos propiedades y procesos de manera conjunta.
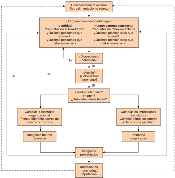
A manera de conclusión, desde la teoría, el proceso debería iniciarse cuando la organización se define a sí misma, establece lo que es y lo que quiere ser, para de esta forma construir una identidad bien delimitada. Cuando esta identidad ya está construida, se puede pasar a comunicarla a sus diferentes audiencias.
Mientras que la audiencia externa recibirá una serie de impresiones que definirán la reputación de la organización, la audiencia interna recibirá otra serie de impresiones que serán su propia imagen. Dichas audiencias han tenido como base el estudio hecho por Duque (2009), en el que se estudia específicamente a los stakeholders relacionados con la universidad. Así, el resultado del proceso estará dado por el adecuado manejo de la identidad y la imagen como la base del éxito de la universidad como organización.
De acuerdo con todo lo anterior, la identidad y la imagen son los factores clave para lograr una buena reputación, que las audiencias externas se interesen en la organización, lo cual la beneficia desde todos los puntos de vista. Más aún, teniendo en cuenta que cada organización es un elemento importante dentro de cualquier sociedad, que debe ser apoyada por la mayor cantidad de entes posible, y que a partir del trabajo en equipo es que se logra crecer en comunidad.
Por último, cabe resaltar que la multiplicidad de organizaciones que hoy se encuentran en la sociedad son entidades únicas, con una identidad propia y que, por lo tanto, funcionan de maneras diferentes. En tanto cada una tenga una identidad compleja constituida por diferentes factores, asimismo su imagen será un constructo independiente que genere relaciones e interacciones diversas dependiendo de las características de cada organización.
Así, las variables que puedan hacer sólida y estable determinada organización podrían no funcionar en otro tipo de estructuras, ya sea por variaciones en su tamaño, su objeto social, su sector de desempeño, su estrato y por todo aquello que delimita su identidad, por lo que se haría necesario estudiar la relación de la identidad y la imagen situadas en un contexto determinado para que se apunte a mejores resultados y que a su vez faciliten la determinación de las dimensiones que intervienen en dicha relación.
En definitiva, no cabe duda de que cada vez toma más trascendencia en las organizaciones el estudio de los diferentes factores que la componen, con el fin de brindar el mejor servicio posible a los clientes y, por ende, su satisfacción. Conocer la organización desde su identidad y encontrar la forma de proyectar la imagen que requieren puede generar grandes cambios en la estructura, que seguramente contribuirán al mejoramiento continuo de la institución. En cuanto a futuras líneas de investigación, la revisión realizada en este estudio puede convertirse en una base para el análisis de cada uno de los factores pertenecientes a la identidad y la imagen, así como la relación entre ellas existente, en diversos campos de investigación. Como se pudo encontrar en la literatura, la imagen es considerada por algunos autores como un concepto unidimensional, mientras que para otros es sin duda un concepto multidimensional, para la cual se podría hacer una medición, que incluya ya sea una escala previamente utilizada en la literatura actual sobre el tema o incluso se podría crear una escala especial para establecer la unidimensionalidad o la multidimensionalidad de la imagen.
De igual forma, se puede llevar a cabo una medición de la relación entre la imagen y la identidad aplicada a diferentes tipos de organizaciones, tanto del sector público como del privado. Más aun teniendo en cuenta que son muy pocas las investigaciones que existen en Latinoamérica acerca de este tema, sobre el cual han escrito autores principalmente estadounidenses, quienes lo han hecho desde la perspectiva de su propio contexto. Pero se tendría un gran campo de estudio si se llevaran a cabo investigaciones de este tipo en contextos tan complejos como el de los países latinoamericanos, donde la cultura es completamente diferente y por tanto las personas, que son quienes constituyen las organizaciones, tienen formas de comportamiento variadas y tanto su identidad como su imagen se podrían encontrar estructuradas de manera distinta.
Por otro lado, la gran cantidad de sectores que se puede encontrar en la economía podría hacer uso de este tipo de estudios con el fin de mejorar cada uno de sus procesos en torno al cliente, ya que la relación de la imagen y la identidad, así como el análisis de cada una de sus dimensiones, puede hacer valiosos aportes desde el sector servicios como en el transporte, la educación y las comunicaciones, entre otros, hasta el sector netamente industrial y manufacturero.
Finalmente, es importante resaltar que, con el paso del tiempo, el mercado cambia, así como pueden evolucionar las relaciones entre las diferentes variables que lo conforman, por lo que es necesario estar estudiando constantemente el comportamiento del entorno y brindar cada vez más herramientas a la organización para que pueda adaptarse fácilmente a un entorno en constante evolución.
Referencias
Aaron, J.S. (1961). Basic dimensions of the corporate image. Journal of marketing, 25, 47-51. doi: 10.2307/1248513
Abratt, R., & Kleyn, N. (2012). Corporate identity, corporate branding and corporate reputations: Reconciliation and integration. European journal of marketing, 46, 1048-1063.
Albert, S., & Whetten, D.A. (1985). Organizational identity. Research in organizational behavior, 7, 263-295.
Alvesson, M., & Empson, L. (2008). The construction of organizational identity: Comparative case studies of consulting firms. Scandinavian journal of management, 24, 1-16. doi: http://dx.doi.org/10.1016/j.scaman.2007.10.001
Ashforth, B.E., & Mael, F. (1989). Social identity theory and the organization. The academy of management review, 14, 20-39. doi: 10.2307/258189
Assael, H. (1984). Consumer behavior and marketing action. Kent Pub. Co.
Balmer, J.M.T. (1998). Corporate identity and the advent of corporate marketing. Journal of marketing management, 14, 963-996. doi: 10.1362/026725798784867536
Baloglu, S., & McCleary, K.W. (1999). A model of destination image formation . Annals of tourism research, 26, 868-897.
Barich, H., & Kotler, P. (1991). A framework for marketing image management. Sloan management review, 32, 94.
Bick, G., Jacobson, M.C., & Abratt, R. (2003). The corporate identity management process revisited. Journal of marketing management, 19, 835-855. doi: 10.1080/0267257X.2003.9728239
Bolger, J.F. Jr. (1959). How to evaluate your company image. Journal of marketing, 24, 7-10. doi: 10.2307/1248840
Boorstin, D.J. (1992). The image: a guide to pseudo-events in America. New York: Vintage Books.
Brown, K.G., & Geddes, R. (2006). Image repair: research, consensus, and strategies: a study of the university college of cape Breton. Journal of nonprofit & public sector marketing, 15, 69-85. doi: 10.1300/J054v15n01_04
Burmann, C., Schaefer, K., & Maloney, P. (2008). Industry image: Its impact on the brand image of potential employees. Journal of brand management, 15, 157-176.
Burns, J.P., & Bruner, M.S. (2000). Revisiting the theory of image restoration strategies. Communication quarterly, 48, 27-39. doi: 10.1080/01463370009385577
Carrillo, V., & Ruão, T. (2005). La reputación en las universidades: de la identidad local a la reputación Europea.
Cheney, G. (1983). The rhetoric of identification and the study of organizational communication. Quarterly journal of speech, 69, 143-158.
Crompton, J.L. (1979). An assessment of the image of Mexico as a vacation destination and the influence of geographical location upon that image. Journal of travel research, 17, 18-23.
Davis, P.J., & Yugay, Y. (2012). How to build corporate identity for strategic advantage… and how not to: lessons from a postcommunist country. Strategic direction, 28, 3-5.
Deal, T.E. (1986). New images of organizations and leadership. Peabody journal of education, 63, 1-8. doi: 10.2307/1492662
Dichter, E. (1985). What’s in an image. Journal of consumer marketing, 2, 75-81.
Dowling, G.R. (1993). Developing your company image into a corporate asset. Long range planning, 26, 101-109.
Duque Oliva, E.J. (2009). La gestión de la universidad como elemento básico del sistema universitario: una reflexión desde la perspectiva de los stakeholders. Innovar, 19, 25-41.
Dutton, J.E., & Dukerich, J.M. (1991). Keeping an eye on the mirror: image and identity in organizational adaptation. The academy of management journal, 34, 517-554. doi: 10.2307/256405
Dutton, J.E., Dukerich, J.M., & Harquail, C.V. (1994). Organizational images and member identification. Administrative science quarterly, 39, 239-263. doi: 10.2307/2393235
Easton, A. (1966). Corporate style versus corporate image. Journal of marketing research, 3, 168-174. doi: 10.2307/3150206
Fombrun, C., & Shanley, M. (1990). What’s in a name? Reputation building and corporate strategy. Academy of management journal, 33, 233-258.
Fridgen, J.D. (1987). Use of cognitive maps to determine perceived tourism regions. Leisure Sciences, 9, 101-117. doi: 10.1080/01490408709512150
Gioia, D.A., & Thomas, J.B. (1996). Identity, image, and issue interpretation: sensemaking during strategic change in academia. Administrative science quarterly, 41, 370-403. doi: 10.2307/2393936
Gioia, D.A., Schultz, M., & Corley, K.G. (2000). Organizational identity, image, and adaptive instability. The academy of management review, 25, 63-81. doi: 10.2307/259263
Gray, E.R., & Balmer, J.M.T. (1998). Managing corporate image and corporate reputation. Long range planning, 31, 695-702. Recuperado de http://dx.doi.org/10.1016/S0024-6301(98)000740
Hatch, M.J., & Schultz, M. (1997). Relations between organizational culture, identity and image. European journal of marketing, 31, 356-365.
Hu, H.-H., Kandampully, J., & Juwaheer, T.D. (2009). Relationships and impacts of service quality, perceived value, customer satisfaction, and image: an empirical study. The service industries journal, 29, 111-125. doi: 10.1080/02642060802292932
Keller, K.L. (1993). Conceptualizing, measuring, and managing customer-based brand equity. Journal of marketing, 57, 1-22. doi: 10.2307/1252054
Klaus, N., & Bailey, A.A. (2008). Celebrity endorsements: an examination of gender and consumers’ attitudes. American journal of business, 23, 53-62.
Kotler, P., Haider, D., & Rein, I. (1993). There’s no place like our place! The marketing of cities, regions, and nations. Futurist, 27, 14.
Kotler, P., Schultz, T., Grant, J., Smith, S., Green, C., Viravaidya, M., & Lydecker, M. (1982). Marketing for nonprofit organizations. Southeast Asian journal of tropical medicine and public health, 13, 3-42.
Nguyen, N., & LeBlanc, G. (1998). The mediating role of corporate image on customers’ retention decisions: an investigation in financial services. International journal of bank marketing, 16, 52-65.
Nguyen, N., & Leblanc, G. (2001). Corporate image and corporate reputation in customers’ retention decisions in services. Journal of retailing and consumer services, 8, 227-236. doi: http:// dx.doi.org/10.1016/S0969-6989(00)00029-1
Schmitt, B.H., Simonson, A., & Marcus, J. (1995). Managing corporate image and identity. Long range planning, 28, 82-92. Recuperado de http://dx.doi.org/10.1016/0024-6301(95)00040-P
Shee, P., & Abratt, R. (1989). A new approach to the corporate image management process. Journal of marketing management, 5, 63-76.
Terkla, D., & Pagano, M. (1993). Understanding institutional image. Research in higher education, 34, 11-22. doi: 10.1007/BF00991860
Vercic, A.T., & Vercic, D. (2007). Reputation as matching identities and images: extending Davies and Chun’s (2002) research on gaps between the internal and external perceptions of the corporate brand. Journal of marketing communications, 13, 277-290. doi: 10.1080/13527260701300151
Weigelt, K., & Camerer, C. (1988). Reputation and corporate strategy: A review of recent theory and applications. Strategic management journal, 9, 443-454.
Williams, S.L., & Moffitt, M.A. (1997). Corporate image as an impression formation process: prioritizing personal, organizational, and environmental audience factors. Journal of public relations research, 9, 237-258. doi: 10.1207/s1532754xjprr0904_01
Zimmer, M.R., & Golden, L.L. (1988). Impressions of retail stores: A content analysis of consumer images. Journal of retailing, 64, 265-293
Notas de autor
*Autor para correspondencia: Edison Jair Duque Oliva, correo electrónico: ejduqueo@unal.edu.co