TRABAJO INVESTIGACIÓN
Creación de un cuestionario para describir los hábitos de prescripción de antibióticos de odontólogos en Chile
Creation of a survey to describe the antibiotic prescription habits of dentists in Chile
Creación de un cuestionario para describir los hábitos de prescripción de antibióticos de odontólogos en Chile
International journal of interdisciplinary dentistry, vol. 13, núm. 2, pp. 67-70, 2020
Sociedad de Periodoncia de Chile Implantología Rehabilitación Odontopediatria Ortodoncia
Recepción: 04 Enero 2020
Aprobación: 11 Julio 2020
RESUMEN
Antecedentes: El consumo de antibióticos se ha convertido en un problema de salud pública. Aproximadamente un 10% de los antibióticos son indicados por odontólogos. Algunos países han identificado las prácticas clínicas relacionadas con su indicación por medio de cuestionarios de auto-reporte. En Chile no existe información respecto al uso e indicación de antibióticos de los odontólogos.
Objetivo: Diseñar y validar un instrumento para el levantamiento de información sobre la indicación de antibióticos por los odontólogos en Chile.
Método: Se diseñó una investigación en dos etapas: 1) Creación de un cuestionario de auto-reporte como instrumento de levantamiento de información. 2) Pilotaje del cuestionario y análisis descriptivo sobre los hábitos de prescripción.
Resultados: Se creó un cuestionario de 88 preguntas, organizadas principalmente en matrices. El Content Validity Index fue 0.88. En el pilotaje se analizaron 418 respuestas. El 51,67% fueron de la Región Metropolitana, 43% de odontólogos tiene más de 10 años de experiencia, 50% declara tener estudios de postítulo, 81% señaló prescribir antibióticos entre 1% y 25% de sus pacientes en un mes de trabajo. Amoxicilina es el antibiótico más indicado.
Conclusión: Se valida el instrumento diseñado para levantar información respecto a la indicación de antibióticos por los odontólogos en Chile.
PALABRAS CLAVE: Cuestionario+ Antibióticos+ Odontólogos+ Auto-reporte.
ABSTRACT
Background: Antibiotic consumption has become a public health problem. Dentists prescribe approximately 10% of the antibiotics. Some countries have identified clinical practices related to their prescription through self-report questionnaires. In Chile, there is no information regarding the prescription of antibiotics by dentists.
Aim: Design and validate an instrument that allows for collecting information about antibiotic prescription by dentists in Chile.
Method: An investigation was designed in two stages: 1) Creation of a self-report questionnaire as an information-gathering instrument. 2) A pilot study of the questionnaire to perform a descriptive analysis of prescription habits.
Results: A questionnaire of 88 questions was created, organized mainly in matrices. The Content Validity Index was 0.88. During the pilot, 418 responses were analyzed. 51.67% of the dentists were from the Metropolitan Region, 43% had more than ten years of experience, 50% declared having postgraduate studies, 81% indicated that they prescribed antibiotics to between 1% and 25% of their patients in one month of work. Amoxicillin is the most prescribed antibiotic.
Conclusion: The instrument designed was validated to evaluate the antibiotic prescription habits by dentists in Chile.
KEY WORDS: Questionnaire, Antibiotics, Dentists, Self-report.
INTRODUCCIÓN
El acceso a medicamentos, de calidad, con un uso racional y sobre fundamentos científico-técnicos, permite la obtención de importantes beneficios en materia de prevención, diagnóstico y tratamiento de las enfermedades y sus síntomas1.
En Chile, la Política Nacional de Medicamentos, establece la necesidad de implementar estrategias de uso racional de medicamentos en todos los niveles, propiciando la obtención de un uso adecuado y eficiente de estos1,2.
Según estadísticas de la Organización Mundial de la Salud (OMS), más de un 50% de todos los medicamentos a nivel mundial se recetan, dispensan o venden de manera inadecuada con un impacto financiero de aproximadamente USD 5.000 millones en Estados Unidos y USD 10.000 millones en Europa2,3.
Si bien la utilidad de los antibióticos es indiscutible, su uso indiscriminado puede llevar a un aumento en la resistencia microbiana adquirida a los antibióticos. Para la OMS, la resistencia microbiana corresponde a uno de los grandes desafíos de salud para el siglo XXI4.
Se considera que entre un 7 y un 10% de los antibióticos son indicados por los odontólogos5-7 y sus hábitos de prescripción han sido evaluados, utilizando cuestionarios de auto-reportes, en países como Reino Unido, Estados Unidos, Noruega, Brasil y Alemania, entre otros6-13. En Chile, a pesar de ser los antibióticos uno de los grupos de medicamentos de mayor venta, con una distribución masiva y con una alta penetración en nuestra población, no tenemos información en relación a su prescripción e indicaciones de uso, tanto terapéutico como profiláctico, entre los odontólogos que ejercen la profesión en nuestro país.
En este estudio se tiene como objetivo principal, el diseño y validación de un cuestionario de auto-reporte como instrumento de levantamiento de información sobre prescripción de antibióticos por los odontólogos en Chile, de manera terapéutica y profiláctica, en distintas situaciones clínicas de los pacientes.
METODOLOGÍA
Se realizó un estudio en dos etapas: La primera consistió en la creación del cuestionario de auto-reporte y la segunda en la aplicación del instrumento a un grupo de odontólogos, del cual se obtuvieron y cuantificaron los datos.
1. Construcción del cuestionario de auto-reporte
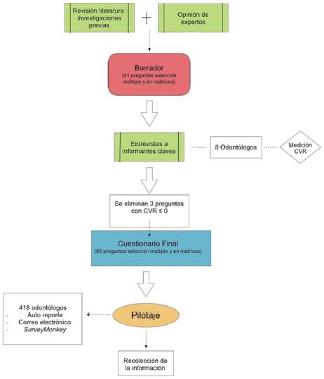
Para la construcción del cuestionario se consideraron diferentes fuentes de referencia para rescatar tópicos relevantes de ser incluidos. Fueron utilizados investigaciones anteriores de otros grupos de investigadores, entrevistas a informantes claves y opinión de expertos14 (ver Figura 1). Para todas las fuentes de referencia se consideró la diversidad como un valor. Así, las investigaciones previas fueron de diferentes países y se utilizaron tanto investigaciones sobre prescripción de antibióticos como de diseño de instrumentos de levantamiento de información8-12. Los expertos a quienes se les solicitó la opinión pertenecieron a diversas áreas tanto de salud como de ciencias sociales15 y los informantes claves fueron odontólogos de diferentes especialidades.

El borrador inicial fue elaborado por los autores basándose en estudios similares realizados en otros países, además de la participación de 3 expertos, los cuales brindaron ayuda para la creación de las preguntas y su estructuración. Participaron como expertos una psicóloga economista, con experiencia en la construcción de este tipo de instrumentos de medición, quien participó en la estructura, forma y redacción de las preguntas, un químico farmacéutico, docente universitario de farmacología, que colaboró con los antibióticos a preguntar y dosis de estos y un cirujano maxilofacial que asesoró desde el punto de vista clínico, es decir, sobre qué condiciones odontológicas y médicas consultar. Su participación se realizó como un proceso iterativo donde se les solicitó que complementaran y corrigieran el borrador creado14. Las reuniones fueron presenciales y con cada uno de los expertos por separado y la información fue recopilada por F.H. Los aportes y comentarios de los expertos llevaron a modificar sustancialmente las preguntas del cuestionario y permitió la creación del borrador final. Luego se solicitó la participación de informantes claves para poder medir el grado de entendimiento del cuestionario. Se calculó la validez aparente y de contenido por medio del Content Validity Ratio (CVR) y el Content Validity Index (CVI)16,17. Para esto se les solicitó que categorizaran cada pregunta del cuestionario como “esencial”, “útil, pero no esencial” o “innecesario”, calculando así, el CVR para cada pregunta. La validez aparente es la determinación del grado en el que las preguntas parecen medir lo que se proponen. Para esto se solicitó a los informantes que pusieran su opinión, sugerencias o comentarios en cada pregunta. De esta manera fueron modificados la redacción u orientación de algunos ítems. La validez de contenido se refiere al grado en que los elementos de un instrumento son relevantes y representativos de lo que se quiere evaluar15,18 y fue medido mediante el CVR y CVI.
Cada pregunta del cuestionario fue considerada una variable independiente18 y fueron contempladas las siguientes categorías8-12: aspectos demográficos, aspectos generales en el uso de antibióticos y uso de antibióticos terapéuticos y profilácticos (situaciones clínicas médicas y odontológicas en las que contempla su uso, antibióticos de elección y dosis utilizadas).
En cuanto a su forma, para el cuestionario se consideraron preguntas de carácter uni- y multi-dimensional y cerradas (alternativas de respuesta delimitada). Se organizaron de tal forma que se comenzó con preguntas de carácter general y simples de responder y no se emplearon palabras que indujeran una respuesta estereotipada o que obligasen a hacer esfuerzos de memoria.
Para facilitar la respuesta del cuestionario de auto-reporte y reducir el tiempo que toma responderla, se aplicaron dos estrategias de organización. Primero, se empleó la condicionalidad de algunas respuestas para limitar las alternativas desplegadas en las siguientes preguntas. Segundo, en lugar de organizar linealmente las preguntas y sus alternativas de respuesta, se diseñaron matrices, en las cuáles, la combinación de lo descrito en las filas y columnas, constituye una pregunta del cuestionario. Para asegurar la respuesta a la mayoría de las preguntas y evitar que las últimas quedasen sin respuesta se diseñaron dos formas de presentación del cuestionario de auto-reporte: en una, la sección de prescripción de antibióticos terapéuticos se presenta primero y la profiláctica después y, en la otra forma, sucede a la inversa.
2. Pilotaje del cuestionario de auto-reporte
Se realizó con el fin de probar la pertinencia, eficacia y condiciones de aplicabilidad del instrumento creado18 y se efectuó vía electrónica por medio de la plataforma digital, SurveyMonkey. Se envió el cuestionario a través de una invitación por correo electrónico y las respuestas fueron recopiladas en forma anónima. Las respuestas se capturaron entre abril y mayo del 2019. El tamaño muestral fue calculado para un tamaño de universo infinito, error máximo aceptable de un 5%, porcentaje supuesto de varianza del 50% y con un nivel de confianza del 95%18,19. Según esto, el número mínimo de respuestas debía ser 384. Los odontólogos participantes fueron reclutados por conveniencia. Correspondió a una muestra heterogénea, incluyendo odontólogos generales y especialistas que trabajasen en el sector privado, público y/o universitario. Estos debían ser odontólogos chilenos o extranjeros (legalmente validados para su ejercicio profesional en nuestro país) y que estuviesen ejerciendo en Chile.
Para el desarrollo de la investigación se contó con el Auspicio del Ministerio de Salud de Chile, concedido por Resolución Exenta número 528 en Marzo del 2019.
3. Consideraciones éticas
Este proyecto fue aprobado por el Comité Ético-Científico de la Universidad de los Andes (Folio: CEC201834).
RESULTADOS
1. Construcción del cuestionario de auto-reporte.
El borrador de cuestionario inicial fue elaborado por los autores y la participación de 3 expertos. Estas reuniones tuvieron lugar entre octubre y noviembre de 2018, efectuándose las modificaciones al cuestionario sugeridos por estos. Los cambios fueron en relación a forma de presentación del cuestionario, redacción de las preguntas, dosis de antibióticos y cuadros clínicos a preguntar. El primer borrador consideró un total de 91 preguntas. Luego, entre diciembre 2018 y marzo 2019, se pidió la participación de informantes claves que permitieron calcular la validez de contenido del cuestionario por medio del Content Validity Ratio (CVR) y el Content Validity Index (CVI). Como informantes claves se contó con 8 participantes: 1 odontopediatra, 1 rehabilitador oral, 2 endodoncistas, 2 implantólogos y 2 periodoncistas, por lo que la mayor cantidad de preguntas debía tener un CVR mínimo de 0.7516.
De las 91 preguntas originales, un 68,13% (62 preguntas) tuvieron un CVR igual a 1; un 18,68% (17 preguntas) tuvieron un CVR igual a 0,75; un 4,4% (4 preguntas) tuvieron un CVR igual a 0,5; un 3,3% (3 preguntas) tuvieron un CVR igual a 0,25 y un 5,49% (5 preguntas) tuvieron un CVR igual a 0. De estas últimas 5, hubo dos preguntas que, a pesar de su bajo CVR, los autores decidieron mantener. Estas fueron: en qué situaciones indica o ha indicado antibióticos (expectativas del paciente de recibir antibióticos, presión por poco tiempo y sobrecarga de trabajo, diagnóstico incierto, entre otros) y apreciación del cuestionario por el odontólogo. Las tres preguntas que fueron eliminadas, fueron consideradas como “no esenciales” y correspondían a preguntas sobre el sexo del encuestado, si el odontólogo solía derivar a diferentes especialidades o si solicitaba examen microbiológico al indicar antibióticos. La validez de contenido del cuestionario, medido por el CVI fue de 0,88 siendo aceptado según lo recomendado16,17.
El proceso de diseño y validación mencionado resultó en un cuestionario de auto-reporte, conformado por 88 preguntas separadas en seis bloques: (A) 2 preguntas en relación a criterios de inclusión al estudio y consentimiento informado, (B) 7 preguntas de caracterización demográfica, (C) 4 preguntas sobre indicación general de antibióticos y cursos de actualización, (D) 41 preguntas sobre antibióticos terapéuticos, (E) 33 preguntas sobre antibióticos profilácticos y (F) 1 pregunta de apreciación del cuestionario al término del mismo.
2. Pilotaje
El cuestionario de auto-reporte fue enviado a 3209 correos electrónicos, obtenidos de base de datos pertenecientes a la Facultad de Odontología de la Universidad de los Andes y al registro nacional del Colegio de Cirujano Dentistas de Chile, entre el 11 de abril del 2019 hasta el 31 de mayo del 2019. De los 3209 correos, 284 no llegaron a destinatario, principalmente por presentar errores en la dirección de correo electrónico. Se recibieron un total de 577 respuestas (porcentaje de respuestas: 19,7%). Un 67% lo entregó completo (100% de las preguntas) y un 72% (418 odontólogos) contestó al menos el 75% de las preguntas. Para efectos del análisis descriptivo de los hábitos de prescripción de antibióticos (Ver Tabla 1) se incluyeron en el análisis los 418 cuestionarios en que los odontólogos contestaron al menos un 75% de los ítems (Fowler 20). Se descartaron 159 respuestas: 12 por no ser odontólogo o no tener su título legalmente validado en Chile, 3 por no estar de acuerdo con el consentimiento informado y 39 por no responder ninguna pregunta. La edad promedio de las 418 respuestas analizadas fue de 37,8 años, el 51,67% de las respuestas fueron de la Región Metropolitana. El 43,54% señaló tener mas de 10 años de experiencia laboral y el 63,88% indica realizar odontología general en su práctica diaria. Un 60,9% declaró trabajar en forma privada, un 26,32% en un consultorio de salud y un 26,08% en un centro odontológico. Un 50% de los odontólogos que respondieron el cuestionario declaró tener estudios de post-título. El 100% de odontólogos declaró indicar antibióticos de forma habitual, el 81% de ellos a entre 1% y 25% de sus pacientes el mes anterior al cuestionario y 8,6% del total a entre el 25% y 50% de sus pacientes. Amoxicilina es el antibiótico terapéutico y profiláctico de elección para la mayoría de las condiciones clínicas descritas, seguido por la combinación de Amoxicilina/Acido Clavulánico y Amoxicilina/Metronidazol. Azitromicina es el antibiótico terapéutico y profiláctico de elección en pacientes alérgicos a las penicilinas (67,96% y 61,74% respectivamente). Frente a un mismo cuadro clínico se detectó una importante variabilidad en la elección del antibiótico así como en las dosis y el tiempo de duración indicada para la ingesta. Un porcentaje de odontólogos, aunque menor, prescribe antibióticos frente a cuadros virales, como herpes simple o cuadros inflamatorios como gingivitis. El tiempo promedio que le tomó a los odontólogos responder el cuestionario fue de 15 minutos. Al momento de valorar el cuestionario, la mayoría (84,31%) lo consideró excelente o muy bueno.

DISCUSIÓN
La venta y uso de antibióticos en Chile, mostró un aumento progresivo en el consumo entre los años 1988-199721. En Septiembre de 1999 el Ministerio de Salud de Chile implementó la medida de “Uso Racional de Antibióticos” , restringiendo su dispensación en farmacias sólo con receta médica (Ordinario 4C/5015 del 30.09.1999) logrando un impacto en la disminución de la venta de estos medicamentos. Bavestrello y cols22 evaluó el impacto de estas medidas regulatorias y reportó una disminución relevante en las ventas de antibióticos entre los años 1999-2000. Sin embargo, aparentemente, estas medidas regulatorias no logran un impacto de largo plazo. Datos reportados por el Instituto de Salud Pública en Noviembre de 2019, indicaba que entre los años 2014 al 2019 se produjo un aumento en el consumo de un 17,4 % para Amoxicilina; 34% para Azitromicina; 22,9% para Amoxicilina / Ac.Clavulánico, entre otros, con niveles similares a los observados 15 años antes23.
A pesar de que a nivel mundial los odontólogos son responsables de un 7 a un 10% de las prescripciones de antibióticos5-7 y existen varios estudios sobre este tema8-12, en Chile no se había creado a la fecha ningún instrumento que permitiese evaluar la prescripción de antibióticos por los odontólogos en nuestro país. El acto de medir es un componente esencial en la investigación científica, ya sea en las ciencias naturales, sociales o de la salud14 y es abordable mediante la creación de un instrumento adecuado que permita registrar de manera confiable, válida y objetiva datos observables18.
Los cuestionarios de auto-reporte son, tal vez, los instrumentos más utilizados para recolectar datos. Estos consisten en un conjunto de preguntas respecto a una o más variables y en términos generales, recogen, cuantifican, universalizan y comparan información18. Siguiendo a Streiner y colegas14, para la creación de las preguntas del presente cuestionario de auto-reporte se utilizaron, investigaciones previas, opinión de expertos y entrevistas a informantes claves. Metodologías similares al del presente estudio se han realizado en países como el Reino Unido6,8,12,24, Estados Unidos7, Noruega9-11, Alemania25 y Brasil13, entre otros. Estos trabajos permitieron identificar una serie de falencias en la indicación, posología, intervalos y duración de la ingesta.
En relación a la validación del instrumento, una declaración de validez aparente y de contenido, basada en alguna revisión por un panel de expertos o informantes claves, es un requisito previo mínimo para la aceptación de un instrumento14. De esta manera, nuestro estudio considera la medición del Content Validity Ratio (CVR) y Content Validity Index (CVI)16,17 donde la mayoría de las preguntas se consideraron adecuadas, dado que los valores superan el punto de corte mínimo de 0.75.
La tasa de respuestas para el cuestionario de auto-reporte aplicado fue de 19,7%. La mayoría de los estudios similares a este tienen una tasa de respuesta superior. Así por ejemplo en Reino Unido, Palmer y cols8 reporta un 60% de respuestas; en Noruega, Preus y cols10) señala un 78% y Choudhury y cols24 un 73%. Una tasa de respuestas más cercana a nuestros resultados obtuvo Falkenstein y cols25 que reporta un 29,1%. Estas diferencias probablemente se deben al diferente método de entrega del cuestionario a los odontólogos que, en los estudios mencionados, se realizó vía correo certificado y no vía correo electrónico. Los beneficios de utilizar una cuestionario online y como auto-reporte para este estudio, fue su reducido costo de aplicación y su rapidez y facilidad en la colección de datos. Además, se redujo el posible error humano en la codificación y traspaso de las respuestas y no hubo limitación geográfica ni de horario para la obtención de éstas. El tiempo promedio de respuesta del cuestionario fue de 15 minutos, que consideramos adecuado. Esto se debe al diseño aplicado, con un número de preguntas acotado, el despliegue lógico de estas y su fácil lectura.
Relativo a prescripción, Amoxicilina es el antibiótico de elección en casi todas las situaciones clínicas señaladas en el cuestionario de auto-reporte. Esta situación es similar a lo señalado por los otros estudios mencionados. La principal diferencia se establece en la indicación del antibiótico alternativo en caso de alergia a Penicilinas. En nuestro estudio, Azitromicina fue el más indicado en situaciones de tratamiento y profilaxis a diferencia de investigaciones en Reino Unido12 en que el fármaco más indicado fue Clindamicina seguido por Eritromicina. Una probable explicación a esto radica en la indicación de posología de la Azitromicina que ayuda en el cumplimiento de la ingesta y en que es un fármaco relativamente reciente en el mercado.
Este estudio es el primer intento realizado en Chile por crear un instrumento de recolección de información relativo a la indicación y uso de antibióticos por los odontólogos y es parte de una línea de investigación orientada a conocer los hábitos de prescripción de nuestra profesión. Entre sus limitaciones más importantes está la baja tasa de respuesta, que es posible atribuir a la falta de tiempo, desinterés o bien desconfianza para responder cuestionarios a través de plataformas digitales.
CONCLUSIONES
El instrumento de recolección de información es válido para ser usado por odontólogos en Chile. El cuestionario de auto-reporte creado permitió levantar información preliminar sobre la prescripción de antibióticos por odontólogos en Chile
AGRADECIMIENTOS
Los autores están agradecidos de la generosidad del Dr. Hans Preus al compartir con ellos su experiencia. También agradecemos la colaboración de Bárbara Hanisch, Psicóloga Educacional y doctorada en Economía, del profesor Claudio Romero, magister en Atención Farmacéutica Hospitalaria, del Dr. Francisco Muñoz, Cirujano Maxilofacial y de todos los informantes claves que participaron en la validación del cuestionario de auto-reporte
Bibliografía
1. Ministerio de Salud. Gobierno de Chile. Uso racional de medicamentos. [consultado 18/09/2017]. Disponible en: Disponible en: http://web.minsal.cl/medicamentos_uso_racional/
2. Ministerio de Salud. Gobierno de Chile. Manual selección de medicamentos. [consultado 18/09/2017]. Disponible en: Disponible en: http://web.minsal.cl/sites/default/files/files/Manual%20Seleccin%20de%20Medicamentos%20FInal%20con%20Dise%C3%B1io.pdf
3. Ministerio de Salud. Gobierno de Chile. Guía para las buenas prácticas de prescripción. [consultado 18/09/2017]. Disponible en: Disponible en: http://web.minsal.cl/wp-content/uploads/2015/09/2CD_GUIA-PARA-LAS-BUENAS.pdf
4. World Health Organization, editor. The Rational use of drugs: report of the conference of experts, Nairobi, 25-29 November 1985. Geneva : Albany, NY: World Health Organization ; WHO Publications Center USA [distributor]; 1987. 329 p.
5. Cope G, Cope A. Antibiotic resistance and how to act on it. Dent Nurs [Internet]. 2013 Dec [cited 27/12/2019];9(12):706-9. Available from: http://www.magonlinelibrary.com/doi/10.12968/denn.2013.9.12.706
6. Chate RAC, White S, Hale LRO, Howat AP, Bottomley J, Barnet-Lamb J, et al. The impact of clinical audit on antibiotic prescribing in general dental practice. Br Dent J [Internet]. 2006 Nov 25 [cited 22/04/2017];201(10):635-41. Available from: Available from: http://www.nature.com/doifinder/10.1038/sj.bdj.4814261
7. Fluent MT, Jacobsen PL, Hicks LA. Considerations for responsible antibiotic use in dentistry. J Am Dent Assoc [Internet]. 2016 [cited 2017 Apr 22];147(8):683-686. Available from: Available from: http://jada.ada.org/article/S0002-8177(16)30409-3/fulltext?rss=yes
8. Palmer NAO, Pealing R, Ireland RS, Martin MV. Therapeutics: a study of therapeutic antibiotic prescribing in National Health Service general dental practice in England. Br Dent J [Internet]. 2000 [cited 22/04/2017];188(10):554-558. Available from: Available from: http://www.nature.com/bdj/journal/v188/n10/abs/4800538a.html
9. Demirbas F, Gjermo PE, Preus HR. Antibiotic prescribing practices among Norwegian dentists. Acta Odontol Scand [Internet]. 2006 Jan [cited 30/10/2017];64(6):355-9. Available from: http://www.tandfonline.com/doi/full/10.1080/00016350600844394
10. Preus HR, Fredriksen KW, Vogsland AE, Sandvik L, Grytten JI. Antibiotic-prescribing habits among Norwegian dentists: a survey over 25 years (1990-2015). Eur J Oral Sci [Internet]. 2017 Aug [cited 30/10/2017];125(4):280-7. Available from: Available from: http://doi.wiley.com/10.1111/eos.12360
11. Preus HR, Albandar JM, Gjermo P. Antibiotic prescribing practices among Norwegian dentists. Eur J Oral Sci . 1992;100(4):232-235.
12. Palmer NAO, Pealing R, Ireland RS, Martin MV. A study of prophylac-tic antibiotic prescribing in National Health Service general dental practice in England. Br Dent J [Internet]. 2000 Jul [cited 2019 Dec 27];189(1):43-6. Available from: Available from: http://www.nature.com/articles/4800597
13. Monteiro AV, Ribeiro FV, Casarin RCV, Cirano FR, Pimentel SP, Casati MZ. Evaluation of the use of systemic antimicrobial agents by professionals for the treatment of periodontal diseases. Braz J Oral Sci [Internet]. 2013 Dec [cited 11/06/2020];12(4):285-91. Available from: Available from: http://www.scielo.br/scielo.php?script=sci_arttext&pid=S1677-32252013000400003&lng=en&nrm=iso&tlng=en
14. Streiner DL, Norman GR, Cairney J. Health measurement scales: A practical guide to their development and use. Oxford : University Press; 2015. 415 p.
15. Haynes S, Richard D, Kubany, E. Content validity in psychological assessment: A functional approach to concepts and methods. Psychol Assess. 1995 Sep 1;7:238-47.
16. Lawshe CH. A Quantitative approach to content validity 1. Pers Psychol [Internet]. 1975 Dec 1;28(4):563-75. Available from: https://onlinelibrary.wiley.com/doi/abs/10.1111/j.1744-6570.1975.tb01393.x
17. Gilbert G, Prion S. Making sense of methods and measurement: Law-she’s content validity index. Clin Simul Nurs. 2016 Dec 1;12:530-1.
18. Roberto Hernández Sampieri, Carlos Fernández Collado, Pilar Baptista Lucio. Metodología de la investigación. 5a. ed. McGraw-Hill Interamericana; 2010.
19. Investigación de mercado y opinión pública [Internet]. Cadem. [consultado 22/03/2019]. Disponible en: Disponible en: http://www.cadem.cl
20. Floyd J. Fowler. Survey research methods. 5a ed. SAGE publications; 2014.
21. Bavestrello F L, Cabello M Á. Consumo comunitario de antimicrobianos en Chile, 2000-2008. Rev Chil Infectol [Internet]. 2011 Apr [consultado 11/06/2020];28(2):107-12. Disponible en: Disponible en: https://scielo.conicyt.cl/scielo.php?script=sci_abstract&pid=S0716-10182011000200001&lng=es&nrm=iso&tlng=es
22. Bavestrello F L, Cabello M A, Casanova Z D. Impacto de medidas regulatorias en la tendencia de consumo comunitario de antibióticos en Chile. Rev Médica Chile [Internet]. 2002 Nov [consultado 22/04/2017];130(11):1265-72. Disponible en: Disponible en: http://www.scielo.cl/scielo.php?script=sci_abstract&pid=S0034-98872002001100009&lng=es&nrm=iso&tlng=es
23. ISP informa sobre la resistencia a los antimicrobianos y antibióticos más vendidos en el país [Internet]. www.ipsuss.cl. [consultado 2020 Jun 11]. Disponible en: Disponible en: http://www.ipsuss.cl/ipsuss/site/artic/20191129/pags/20191129121331.html
24. Choudhury M, Needleman I, Gillam D, Moles DR. Systemic and local antimicrobial use in periodontal therapy in England and Wales. J Clin Periodontol [Internet]. 2001 [cited 11/06/2020];28(9):833-9. Available from: https://onlinelibrary.wiley.com/doi/abs/10.1034/j.1600-051x.2001.028009833.x
25. Falkenstein S, Stein JM, Henne K, Conrads G. Trends in antibiotic use and microbial diagnostics in periodontal treatment: comparing surveys of German dentists in a ten-year period. Clin Oral Investig [Internet]. 2016 Nov 1 [cited 11/06/2020];20(8):2203-10. Available from: https://doi.org/10.1007/s00784-016-1722-6
Notas
Notas de autor
* Correspondencia Autor: Florencia Hanisch Cerda | Dirección: Universidad de los Andes. Monseñor Álvaro del Portillo 12.455, Las Condes. Santiago, Chile. | Teléfono: +562 2618 1372 | E-mail: florenciahanisch@gmail.com
Declaración de intereses