Research Article
Recepción: 24 Abril 2018
Aprobación: 15 Julio 2018
DOI: https://doi.org/10.5093/rpadef2018a12
RESUMEN: Existen numerosas investigaciones sobre los aspectos psicológicos relacionados con el rendimiento deportivo. Sin embargo, el número de trabajos sobre estos aspectos en deportes concretos desciende. Para realizar un programa de entrenamiento psicológico es importante conocer dichas variables y el peso de cada una de ellas en diferentes momentos de la temporada. En este sentido, el objetivo de este trabajo es describir los aspectos psicológicos que los deportistas de Lucha Olímpica perciben como más importante entorno a la situación competitiva, así como los momentos más complicados y satisfactorios de la temporada y las estrategias que los deportistas utilizan en las situaciones complicadas. Para ello se utiliza una metodología cualitativa a través del análisis de contenido. Se llevó a cabo una entrevista a veinticinco deportistas de Lucha Olímpica. Los resultados indican la existencia de variables con mayor peso en distintas situaciones como el control de estrés y la autoconfianza y otras que aparecen como relevantes en momentos concretos y relacionados con situaciones de buen o bajo rendimiento como las expectativas, la atención, el apoyo social o la percepción del estado físico. Por otro lado, los deportistas acuden a diferentes estrategias en situaciones de competición y sienten preocupación por aspectos específicos de este deporte como el control de la alimentación y el peso. Destaca finalmente la importancia de conocer las variables psicológicas en función del momento de la temporada y el deporte concreto, así como la realización de evaluaciones cualitativas que recojan la opinión de los deportistas, para realizar programas de entrenamiento psicológicos ajustados a sus necesidades.
PALABRAS CLAVES: Rendimiento, Lucha Olímpica, variables psicológicas, análisis cualitativo.
ABSTRACT: Extensive research is available on the psychological aspects related to sports performance. There are however few studies of this type relating to specific sports. To devise a psychological training program, it is important to know some variables and their impact at different times of the season. The aim of this paper is to describe the psychological aspects that Olympic wrestlers perceive as most important in a competition and the best and the worst moments of the season, and to analyze the strategies used by wrestlers to face complicated situations. For this, a qualitative methodology based on content analysis was used. Twenty-five wrestlers were interviewed for our study. The results suggest that there are variables with a greater weight in different situations, such as stress control and self-confidence, and others that appear as relevant at specific times and related to situations of high or low performance, such as expectations, attention, social support, or perception of fitness. On the other hand, wrestlers make use of different strategies during competition and are worried about specific aspects of their sport such as nutrition and weight control. Finally, it is important to know the psychological variables depending on the time of the season and the specific sport, and to perform qualitative evaluations including the opinion of wrestlers, to be able to devise psychological training programs adapted to their needs.
KEYWORDS: Performance, Olympic Wrestling, Psychological Variables, Qualitative Analysis.
RESUMO: Existem inúmeras investigações sobre os aspetos psicológicos relacionados com o desempenho desportivo. No entanto, o número de trabalhos em relação a esse tipo da análise em desportos específicos diminui. Para realizar um programa de treino psicológico é importante conhecer essas variáveis e o peso de cada uma delas em diferentes épocas da temporada. Nesse sentido, o objetivo deste trabalho é descrever os aspetos psicológicos que os atletas de Luta Olímpica considerem mais importantes em torno da situação competitiva, assim como os momentos mais complicados e satisfatórios da temporada e as estratégias que os atletas usam em situações complicadas. Para isso, é usada uma metodologia qualitativa através da análise de conteúdos. Foi realizada uma entrevista a vinte e cinco atletas de Luta Olímpica. Os resultados indicam a existência de variáveis com maior peso em diferentes situações, como o controlo do stress e da autoconfiança e outras que surgem como relevantes em momentos específicos e relacionadas com situações de bom ou baixo rendimento, como as expectativas, a atenção, o apoio social ou a percepção do estado físico. Por outro lado, os atletas usam estratégias diferentes em situações de competição e preocupam-se com aspectos específicos desse desporto, como o controlo da alimentação e o peso. Por fim, é importante conhecer as variáveis psicológicas de acordo com o momento da temporada e o desporto específico, bem como a realização de avaliações qualitativas que reúnam a opinião dos atletas, para fazer programas de treino psicológico ajustados às suas necessidades.
PALAVRAS-CHAVE: Rendimento, luta olímpica, variáveis psicológicas, análise qualitativa.
Introducción
La influencia de los aspectos psicológicos sobre el rendimiento deportivo sigue siendo ampliamente investigada en diferentes disciplinas deportivas (Cantón, Checa y Ortín, 2009; Olmedilla, Sánchez-Aldeguer, Almansa, Gómez-Espejo y Ortega, 2018; Reyes, Raimundi y Gómez, 2012). En este sentido, dicho análisis puede determinar que variables se tienen en consideración y se entrenan, o no se entrenan aun sabiendo su relevancia (Riera 1997, 2002; Sánchez y Torregrosa, 2005), para establecer programas de entrenamiento psicológico ajustados a cada modalidad deportiva (Hanrahan, 1996).
Entre las variables psicológicas más relacionadas con el rendimiento deportivo en prácticamente todos los deportes estudiados se encuentran la autoconfianza (González, Valdivia, Cachón, Zurita y Romero, 2017; Selmi, Rebai, Chtara, Naceur y Sahli, 2018), el control de estrés (Godoy-Izquierdo, Vélez y Godoy, 2007; Junichi y Hajime, 2007), la motivación (Irwin y Feltz, 2016; Rodrigues, Da Costa, Samulski y Noce, 2007; Zeelenberg, Nelissen y Pieters, 2008) y la atención (Mora, Zarco y Blanca, 2001; Qiu et al. 2018), entre otras.
Pero tal como afirman diferentes autores (Buceta, López de la Llave, Pérez-Llantada, Vallejo y del Pino, 2002; Pujals y Jodra, 2011), el entrenamiento psicológico está marcado de alguna manera por las características de la especialidad deportiva, influyendo en el formato psicológico a realizar (Olmedilla y Domínguez-Igual, 2016). Este análisis de dichas características se vuelve más necesario si cabe en una disciplina que pueda ser poco familiar para el psicólogo (Cantón y Checa, 2011).
Las disciplinas de Lucha Olímpica están basadas en sistema de categorías por pesos que pretende equilibrar el potencial físico entre rivales, aumentando en principio el porcentaje del rendimiento que depende de las habilidades técnico-tácticas y psicológicas de cada deportista (Pallarés, De la Cruz, Torres-Bonete, Muriel y Díaz, 2011). Este sistema obliga a los deportistas a cumplir un peso unas pocas horas de la competición, por lo que frecuentemente se han puesto en práctica numerosas estrategias para la reducción de peso, no siempre permitidas (Weissinger, Housh, Johnson y Evans, 1991). Estas pérdidas de peso pueden tener una influencia directa sobre el rendimiento (Kraemer et al. 2001). El conocimiento de estos y otros aspectos específicos de cada deporte, aumentara la probabilidad de realizar un programa de entrenamiento psicológico de calidad.
La modalidad de Lucha Olímpica posee actualmente tres especialidades incluidas en el programa olímpico: Grecorromana, Libre Olímpica Masculina y Libre Femenina (López-Gullón y Martínez-Abellán, 2011). Los estudios sobre variables psicológicas en Lucha Olímpica proponen que los deportistas de esta modalidad cuentan con determinadas características de personalidad entre las que destacan altos niveles de confianza, control emocional y del pensamiento, empleo de eficientes estrategias de focalización e imaginería, o un efectivo afrontamiento del estrés (Berengüí, López, Garcés de los Fayos y Almarcha, 2011; Eklund, 1994; Gould, Eklund y Jackson, 1993). Otros autores afirman que al unir los factores psicológicos a los fisiológicos, en el deporte de lucha en sus diferentes modalidades, quedaría explicado entre el 79 y el 85% del éxito del deportista (Silva, Shultz, Haslam y Murray, 1981).
Para la evaluación exhaustiva de las variables psicológicas puede ser importante la opinión de los propios deportistas de una forma abierta y subjetiva. La investigación cualitativa permite trabajos de calidad en este sentido, pues trabaja a partir de la información directa de los participantes, buscando en muchas ocasiones responder al por qué y el cómo, algo absolutamente necesario (Molina, Guillamón y Úbeda, 2015). Estos autores destacan las pocas publicaciones con metodología cualitativa en revistas de ciencias del deporte. Munroe-Chandler (2005), señalaron por otro lado un incremento del uso de técnicas cualitativas en el ámbito específico de la Psicología del Deporte. Destaca en este sentido el trabajo de Bohórquez y Checa (2017) quienes elaboraron una entrevista semi-estructurada dirigida específicamente a porteros de fútbol.
En análisis de contenido, además, permite formular inferencias válidas y reproducibles que pueden aplicarse a un contexto concreto (Krippendorff, 1997). Pero también es importante señalar que, aunque se valoran como evidentes los aspectos positivos de una metodología cualitativa, se han de tener en cuenta algunos riesgos propios esta metodología como la posible no sinceridad del informante, la ausencia de triangulación o la variabilidad en la forma de afrontar el análisis (Martínez, 2006; Salgado, 2007).
Partiendo de la presente revisión, el objetivo del trabajo es describir los aspectos psicológicos que los deportistas de Lucha Olímpica perciben como más importantes en torno a la situación competitiva, las estrategias específicas que utilizan en las situaciones de competición, y los momentos más complicados y satisfactorios de la temporada. Además, se platea como hipótesis, que además de las variables psicológicas más estudiadas en relación al rendimiento y señaladas en esta introducción, el deporte de la Lucha Olímpica, mostrará con esta evaluación, algunas necesidades específicas en relación a las características del propio deporte.
Método
Participantes
La muestra estuvo compuesta por 25 deportistas de lucha olímpica (ver Tabla 1), de los cuales 19 fueron hombres y 6 mujeres, con una edad comprendida entre los 16 y los 20 años, y con una media de 17.96 años. Los deportistas cuentan con una experiencia en competición de al menos cinco años. En relación al nivel competitivo, cabe destacar que todos compiten a nivel nacional e internacional y que 22 de los 25 sujetos han ganado el campeonato de España en alguna de las categorías en las que compitieron a lo largo de su trayectoria deportiva. En cuanto a los días y horas de entrenamiento, los sujetos de la muestra entrenan una media de 5 días por semana, 4 horas cada día.

Instrumentos
El instrumento utilizado para la recogida de datos fue una entrevista semiestructurada, distribuida en cuatro bloques. Los dos primeros constaban de preguntas sobre los aspectos psicológicos en torno a competiciones con buen y bajo rendimiento, tomando como modelo la propuesta realizada por Larumbe, Pérez-Llantada y López de la Llave (2009). En el primer bloque se pregunta sobre los aspectos psicológicos más influyentes en el rendimiento (alto y bajo) en la competición en general, dos días antes de la competición, en los momentos previos a la competición y durante la competición. El segundo bloque hace referencia a las estrategias psicológicas que utiliza el deportista para superar las dificultades que se encuentra en situación de competición.
El tercer bloque hace referencia a la descripción de los momentos más satisfactorios y más complicados de la temporada al margen de la competición, con la finalidad de obtener información de los aspectos psicológicos destacables a lo largo de la temporada.
El cuarto bloque, incluye preguntas que surgieron de la prueba piloto respecto a la importancia que tiene para los deportistas el control del peso, la alimentación y el cambio de reglamentación respecto al pesaje que entró en vigor en 2018.
Las entrevistas fueron grabadas con el permiso de los deportistas, con una grabadora digital, de teléfono móvil Iphone7, para su posterior análisis.
Diseño
El objetivo del estudio aconsejó la elección de la metodología cualitativa de carácter descriptiva y la entrevista, como instrumento de recogida de datos, para conocer en profundidad las respuestas de los participantes y sus significados. Se optó por un enfoque cualitativo ya que permite acercarnos al escenario natural de los deportistas (Colás, Buendía y Hernández, 2009), y acceder así a aspectos que son importantes para los sujetos permitiendo conocer su propia visión del mundo (Buendía, Colás y Hernández, 2010), y centrando la importancia en una información subjetiva. Este tipo de análisis tiene un gran valor, aunque puede y ha de ser interpretado por diferentes puntos de vista (Denzin y Lincoln, 2000; Flick, 2002).
Procedimiento
Para la recogida de datos se contactó con la Federación Murciana de Lucha y Disciplinas Asociadas, de cara a la explicación del objetivo del estudio y las características de la muestra.
Las entrevistas se llevaron a cabo en el Centro de Tecnificación Deportiva Infanta Cristina, en espacios que garantizaban la confidencialidad y la inexistencia de interrupciones. Antes de cada entrevista, el deportista fue informado y se les invitó a participar voluntariamente, garantizándoles en todo momento tanto el anonimato de los datos obtenidos como el uso de la información recogida. Las entrevistas tuvieron una duración promedia de treinta minutos y fueron grabadas con una grabadora digital.
Para la elaboración final de la entrevista semiestructurada, se llevaron a cabo tres entrevistas piloto, de cara a la obtención de feedback sobre aspectos específicos de los deportes seleccionados. De la entrevista piloto se extrajeron las preguntas del cuarto bloque.
Por último, la información recogida de la entrevista fue transcrita en texto para su posterior análisis con el programa información de análisis cualitativo ATLAS.ti versión 8.3.
Análisis de datos
El proceso de categorización se inició una vez aplicado el instrumento de recogida de datos, lo que permitió la reducción de información. Posteriormente, la información se organizó y se sintetizó en redes semánticas, que permiten obtener una perspectiva holística de los datos. Dichas redes semánticas muestran las categorías y sus citas correspondientes, ordenadas según los objetivos del estudio.
Las entrevistas fueron realizadas y revisadas por 3 jueces, todos ellos expertos en psicología del deporte y con amplia experiencia en entrenamiento psicológico con deportista. Tras dicha revisión se crean las citadas categorías para su posterior análisis de cara a la creación de las redes semánticas.
Se establecen categorías de primer nivel surgidas directamente de las citas textuales extraídas de cada entrevista, de manera que reflejan directamente la opinión de los deportistas entrevistados.
Como se muestra con detalle en el apartado de resultados, el análisis de la información dio lugar a seis redes semánticas:
-Aspectos psicológicos en competiciones de buen rendimiento.
-Aspectos psicológicos en competiciones de bajo rendimiento.
-Dos días antes de la competición (de buen y bajo rendimiento).
-Momentos antes de la competición (de buen y bajo rendimiento).
-Durante la competición (de buen y bajo rendimiento).
-Estrategias psicológicas para superar las dificultades.
Resultados
Como se indicó anteriormente, el objetivo principal de esta investigación es describir los aspectos psicológicos que los deportistas de Lucha Olímpica perciben como más importante entorno a la situación competitiva, así como los momentos más complicados y satisfactorios de la temporada. En este sentido, se muestran seis redes semánticas que indican las variables (categorías) que más aparecen en las entrevistas en cada una de las situaciones analizadas, así como las estrategias más utilizadas por los deportistas en los momentos de dificultad. Las redes semánticas muestran además el número de citas textuales relacionadas con cada variable.
De forma general cabe destacar que los deportistas señalan el control del estrés como aspecto más importante pues está presente en todo el análisis excepto en la red semántica que analiza los aspectos psicológicos en situaciones competitivas (en general) de buen rendimiento (Figura 1). Las variables que aparecen son las habituales en el análisis del rendimiento desde el punto de vista psicológico en la literatura científica. Sin embargo, tal como se analiza en el apartado de discusión y conclusiones, es destacable el peso diferente de algunas variables según cada situación, e incluso su presencia o ausencia, siempre desde la perspectiva de los propios deportistas.

Para recoger información sobre los aspectos psicológicos presentes situaciones de competición con buen rendimiento, se realiza la siguiente pregunta, tomada de Larumbe et al. (2009).
“Piensa en la mejor competición que has tenido y explica como fue ¿Qué crees que influyó para que el rendimiento fuera tan positivo? (descríbelo con la mayor cantidad de adjetivos que se te ocurran)”.
Como se observa en la red semántica, las expresiones más utilizadas hacen referencia al control de estrés (diecisiete), con expresiones como: “Iba calmado. No tenía presión por nada”, “tenía los nervios controlados”, o “estaba tranquilo. Además no tenía que bajar de peso”.
La segunda variable más categorizada en esta situacion es la autoconfianza, con quince expresiones que aluden a aspectos como en el entrenamiento, la percepción de control y la seguridad, a través de frases como “me sentía seguro para esta competicion, en ningún momento me sentí inferior”, “como habíamos entrenado muy bien, tenía confianza de hacerlo bien”, o “me dio confianza tener controlado el peso y otras cuestiones desde la semana antes”.
La motivación aparece como otra variable de peso en la situacion de competición relacionada con el buen rendimiento, apareciendo en el análisis en nueve ocasiones, con alusiones dierectas como “Iba muy motivado para el campeonato de europa y empecé esa competición muy fuerte”, “tenía muchas ganas de pelear por lo ocurrido en las competiciones anteriores”, o “me sentía muy motivado por luchar contra mi entrenador”.
Otro aspecto importante para los deportistas en esta situación es el manejo de las expectativas, a través de la falta de presión por no esperar resultados o las expectativas de los demás, manifestado a traves los siguientes ejemplos: “no quería defraudar a nadie, y eso hico que mis expectativas subieran”, “era el campeonato de España Senior y no tenía ninguna presion, no tenía porque ganarlo”, o “era el más pequeño de la competicion, no tenía obligación de ganar nada”.
Al igual que las expectativas, el apoyo social del entrenador y familia aparece como relevante con ocho expresiones relacionadas, mostrando como ejemplo “Pensaba en mi familia. Soy de Ecuador y ellos vinieron aquí por mí. Sentía a mi familia en la competición y quería demostrarles que había cambiado. Estaba contento de que estuviesen ahí por mí”, “Era mi primer combate gordo y me ayudó mucho que me animaran”, o “en competiciones grandes, ir acompañado del entrenador fue muy importante”.
La atención fue categorizada en tres ocasiones en la situación de competición con buen rendimiento, a través de expresiones que parecen indicar además objetivos claros por parte de los deportistas, en frases como las siguientes: “estábamos focalizados en ese campeonato”, o “sabía lo que tenía que hacer y me centré en ello”.
Por último, dentro de la situación general de competición que los deportistas evalúan como con buen rendimiento, aparece la variable definida como pensamiento positivo, con frases textuales como “los pensamientos negativos se fueron y se enfocaron en positivo”, o “quería dar una buena imagen y solo pensé en hacerlo bien”.
En la Figura 2 se muestra la red semántica que expresa variables psicológicas relacionadas con situaciones de competición con bajo rendimiento, a través de la modificación de la pregunta indicada anteriormente, incluyendo “Piensa en la peor competición que has tenido…”.

Como muestra la red semántica, de nuevo el control de estrés es la variable más aludida por los deportistas en este caso claramente distanciada de las demás con veintidós expresiones, referida al nivel de los rivales o las expectativas del club: “Tenía más presión, porque ella era peor que yo y no me podía ganar”, “sentía mucha presión por parte del Club”, “El año pasado tenía la presión de sacar resultados y eso me hizo fallar”, o “me presiona más luchar contra alguien que es igual o peor que yo porque debo ganar”.
Las expectativas y creencias aparecen como la segunda variable más señalada en esta segunda red semántica, mostrada en frases como: “yo creía que como estaba en el CAR iba a ganar”, o “con todo lo que sacrificamos en el CAR, de que sirve si luego no consigues el oro”.
La autoconfianza, con siete alusiones muestra la importancia a través de expresiones que indican sentimiento de inferioridad con el rival “sabía que el rival era mejor”, o falta de experiencia “salí pensando que era peor. Era el pequeño y con menos años de competición”.
En relación a la variable definida como miedo, se ha considerado esta definición al encontrar en esta situación algunas frases en las que los deportistas utilizaron de forma expresa el término... “estaba muy nerviosa y tenía mucho miedo porque era Sénior e Internacional, o “Iba al combate con miedo”.
Continuando con el análisis, al igual que con el miedo, los deportistas aluden a la motivación en cinco ocasiones al analizar las situaciones de bajo rendimiento en competición, incidiendo como en otras ocasiones en la importancia del peso “no di el peso y me desmotivé” o “iba decaído porque no entré en el peso”.
Como en la red semántica anterior se crea una categoría denominada pensamiento negativo ante expresiones literales como “tenía pensamientos negativos al enfrentarme a rivales que ya me habían ganado” o “pensé: vaya mierda de sorteo que me ha tocado, voy a perder”.
Finalmente en esta red semántica, aparecen las variables apoyo social y la definida como cansancio emocional por frases como “era ya el último de la temporada y venía desgastado bastante psicológicamente” o “me gusta luchar pero llega un momento que la competición es tan exigente que termina cansando mentalmente”
Las tres redes semánticas siguientes muestran diferentes momentos entorno a la competición, analizando de forma conjunta los aspectos psicológicos relacionados con situaciones de buen y bajo rendimiento de cada una de ellas.
Así, la Figura 3 indica los aspectos psicológicos destacados por los deportistas al recordar los dos días previos a la competición (de buen y bajo rendimiento). En ambas situaciones aparecen como variables protagonistas el control de estrés: “en esta competición estaba más tranquilo” o “lo pasaba mal, estaba nervioso”, y la motivación: “estaba con ganas y deseando que llegara el día para luchar”, “desmoralizado porque no tenía a mis compañeros de siempre, eran otros nuevos”. Sin embargo, en los dos días previos a una competición con bajo rendimiento se crea la categoría pensamiento negativo, con expresiones como “me bloqueaba mucho con el pensamiento negativo de… este me ha ganado y me va a volver a ganar”.

Respecto a los momentos previos a la competición, la Figura 4 muestra dos variables destacadas con bajo rendimiento, frente a cinco con buen rendimiento. Como se ha señalado con anterioridad, el control de estrés es una variable destacada por los deportistas en casi todas las situaciones. En este caso aparecen expresiones como “en el primer combate siempre entras con muchos nervios”, “antes de empezar tuve nervios”, “un poco nervioso como siempre, pero bien”, “minutos antes de competir me pongo algo nervioso” o “los momentos previos eran los peores. Estaba más nervioso por la presión”. Es importante señalar que aun en los momentos de buen rendimiento los deportistas señalan la presencia del nerviosismo, lógico en situación de competición, pero ejerciendo cierto control sobre el mismo.

La atención es la otra variable que aparece como relevante en ambas situaciones de esta red semántica. Así, en relación a momentos previos a competición de buen rendimiento, los deportistas indicar expresiones como “salí muy concentrada”, me pongo música y solo pienso en el calentamiento y en salir a tope”. En cuanto a momentos previos a bajo rendimiento, encontramos frases “no estaba pendiente del combate” o “entre al combate despistada, sin saber que hacer”.
Las tres categorías o variables restantes se refieren a situaciones de buen rendimiento, apareciendo la autoconfianza con cuatro citas y expresiones como “como conocía al rival, sabía que le iba a ganar”, el miedo, categorizado en tres ocasiones a través de frases como “tenía miedo…pero a partir de ese miedo, saque una fuerza increíble”, y la motivación “me vi con muchísimas ganas y di lo máximo de mí”, “Quería el oro”.
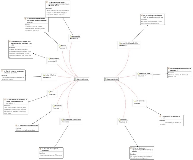
En la Figura 5 se muestran los aspectos psicológicos analizados referidos a situaciones de buen y bajo rendimiento durante la propia competición. En este sentido aparecen numerosas categorías o variables en ambas situaciones, siete y cuatro respectivamente.

En relación a las competiciones con buen rendimiento, destacan el control de estrés y la autoconfianza, con once y diez frases relacionadas. Respecto al control de estrés, los deportistas aluden fundamentalmente a la desaparición del nerviosismo una vez comenzado el combate o conseguida la primera victoria, con expresiones como “cuando te quitas el primer combate, ya estás más tranquilo”, o “cuando entras al combate se te pasan los nervios”. En cuanto a la autoconfianza aparecen frases muy directas de confianza en los recursos propios “confié muchísimo en mí y mi técnica” o “confío en mí para tener carácter y salir a ganar”.
La atención, con seis expresiones se muestra como otra variable relevante para los deportistas en esta situación, con expresiones en relación a las tareas e indicaciones del entrenador “estaba muy pendiente de lo que me indicaba el entrenador”, “durante el combate estaba concentrado al máximo en lo que tenía que hacer”.
El apoyo social aparece como relevante, centrado en el entrenador y compañeros. En cuanto a la variable o categoría motivación, los deportistas aluden a las ganas de victoria. Cabe destacar que por primera vez se crea una categoría denominadas flow y percepción del estado físico, por la aparición de expresiones que aluden directamente a ambos términos, “Solo pensaba en el combate, en lo que estaba haciendo. No pensaba en otra cosa, me salió todo fluido, muy fluido”, “sentía que fluía en el combate, me salía todo bien, casi automático”, o “me sentía muy superior físicamente”, “me sentí bien físicamente”.
Al analizar las situaciones de bajo rendimiento, la atención aparece como variable más relevante, con 12 frases como “no me dio tiempo a concentrarme tan bien como en el primero”, “He perdido porque no tenía claras las cosas y la he cagado”, o “En el momento que estaba peleando me fui, me desconecté del combate. Sabía que estaba en el tapiz, pero mi mente estaba en otro lugar, pero no pensaba en nada. Al mismo tiempo, estaba aquí y estaba allá.”
El control de estrés y la percepción del estado física aportan siete expresiones en esta situación, indicando la presión por ganar en frases como “Sentía los nervios de tener que ganar si o si” y “me movía descoordinado y hacía las cosas técnicamente fatal”.
Por último, en esta situación, los deportistas aluden en cuatro ocasiones a la autoconfianza, a través de frases como “por dentro yo sabía que no podía”, o “me faltaba la confianza que tengo ahora luchando”.
La última red semántica (Figura 6), surge de la evaluación de las estrategias psicológicas que los deportistas de Lucha Olímpica y Disciplinas Asociadas utilizan de forma habitual cuando se enfrentan a dificultades en situaciones de competición. Como refleja la red, aparecen ocho categorías destacadas que se definen a continuación.

En primer lugar, aparece la visualización como recurso para afrontar las diferentes situaciones, con frases como “visualizo las técnicas que me salen bien para reforzarlas” o “en el calentamiento, estar sola y concentrarme en las técnicas que quieres hacer, imitando las técnicas que quieres hacer tu sola”.
En segundo lugar, con cuatro expresiones relacionadas, encontramos por ejemplo el uso de la música como estrategia… “me pongo música a tope, me centro solo en ella y desaparece todo lo demás”, “siempre escucho música. Una única canción que repito y me mentaliza”. Por otro lado, los deportistas recurren al autodiálogo, manifestándolo en expresiones como “repito un patrón, una serie de palabras. Por ejemplo, soy fuerte, voy a ganar…mensajes positivos continuamente”, “me digo una palabra clave, por ejemplo, ataque, y ejecuto la acción”. Otra estrategia destacada se ha definido en este trabajo como engaño. En el análisis de las frases literales se han utilizado para esta categoría ejemplos como “sonrío en los combates y me siento mucho más centrada” y “depende de si mi rival se poner más nervioso o no, actúo de diferente forma. Aparento estar más confiado o más ansioso”
Avanzando en el análisis, la red semántica muestra como estrategia el análisis del rival, a través de expresiones como “actúo de forma diferente en función de mi rival”, “analizo a mi rival y creo estrategias para vencerle”.
Con tres alusiones, se muestra también como estrategia relevante el uso de rutinas precompetitivas específicas “tengo un ritual, siempre hago lo mismo antes de competir”, “tenerlo todo organizado. Tengo un ritual para hacer las cosas como cuando entreno, y así sentirme como en casa”.
Otra estrategia citada en tres ocasiones por los deportistas se ha denominado como feedback del entrenador, pues esto lo buscan como referencia para afrontar las dificultades… “estoy muy pendiente del entrenador”, o “estoy pendiente de los puntos y del entrenador”.
Por último, en la red semántica se ha definido como estrategia el nivel de activación aludiendo a expresiones como “antes del combate, tenso la musculatura para activarme. Así se me siento más activo” y “le digo a mi entrenador que me pegue para relajarme y activarme, y ya me centro en el combate”.
Como parte final del análisis de las redes semánticas realizadas, la Tabla 2 muestra un resumen de las situaciones, categorías y número de citas textuales de cada una de ellas.

Como se indica en los objetivos del trabajo, es importante analizar las situaciones que viven los deportistas al margen de los periodos específicos de competición. En este sentido, una vez analizadas las redes semánticas que muestran tanto los aspectos psicológicos relacionados con la competición como las estrategias que utilizan los deportistas, se muestran los resultados sobre los momentos más complicados y satisfactorios de los deportistas a lo largo de la temporada, al margen de las situaciones específicas de competición, en lo que se ha definido como tercer bloque en el método.
Así, los deportistas respondieron a las preguntas:
-¿Cuáles son los momentos más complicados a lo largo de la temporada en tu deporte al margen de la competición?
-¿Cuáles son los momentos más satisfactorios a lo largo de la temporada en tu deporte al margen de la competición?
La Tabla 3 muestra una síntesis de los momentos más complicados que los deportistas señalaron en las diferentes entrevistas.

En cuanto a los momentos más complicados, cabe destacar la referencia a la fase de pretemporada, el ya comentado interés por mantener o alcanzar un determinado peso, a alimentación en relación a dicho peso, la dureza de los entrenamientos y la dificultad para compaginar deporte con estudios y vida cotidiana.
En relación a los momentos más satisfactorios de la temporada al margen de los momentos periodos específicos de competición, los deportistas destacan las experiencias vividas en concentraciones, determinados periodos de entrenamientos y la relación con los compañeros (Ver tabla 4).

El último bloque de las entrevistas tal como se indicó en el apartado de método, muestra las respuestas a tres cuestiones planteadas por el deportista que dio feedback para la mejora de las preguntas semiestructuradas. En concreto se trata de tres aspectos, algunos de ellos reflejados y comentados en anteriores bloques.
-Ansiedad la última semana y Entrenamiento con hambre.
-“Soy un desastre con el peso. Decirlo es fácil, pero hacer es más difícil”.
-“Es complicado, es más psicológico que otra cosa. Si tienes ayuda de algún compañero y la mente activa resulta más fácil bajar de peso”.
-“Lo suelo llevar bien, no tengo ningún problema con el peso. Siempre me he sabido controlar”.
-“Yo lo llevo bien, no paso pena con el tema del peso”.
-“Lo llevo bien. No me da mucho disgusto bajar peso. Cuando era más pequeño lo llevaba peor, pero ahora estoy más concienciado”.
-“Me influye muchísimo. Es algo que no llevo nada bien. De hecho en el último campeonato no di el peso. Lo llevo fatal, en realidad todos los llevamos fatal”.
-“No me influye negativamente. Cuando estoy bajando de peso estoy de mal humor, pero lo llevo bien”.
-“Me influye muchísimo. Estoy todo el rato pensando en comida, mi vida es la comida. Me cambia el humor y eso hacer que me pelee con mi familia”.
-“Me influye mucho. En lucha las bajadas se suelen hacer muy mal. A todos nos afecta mucho”.
-“Me cuesta mucho hacer dieta y muchas veces me agobio con el peso”.
-“Me influye en todo porque la dieta es como algo que por ejemplo estas estudiando y el cuerpo te pide comer, pero si tienes una competición no puedes comer, te cambia el humor...horrible”.
-“Yo no tengo ningún problema con el peso, no llevo ningún tipo de dieta y como lo que quiero y siempre doy el pesaje, mi única rutina las semanas previas bajas 6kg en 3 semanas”.
-“Los últimos dos días es cuando más bajas, entre los nervios y los viajes”.
-“Psicológicamente la obsesión que se te crea con la comida de que querer comer, pero no poder”.
-“Durante las bajadas antes de los campeonatos me merma física y psicológicamente”.
-“A mí me va bien mentalizándome 2 y 3 meses antes para conseguir mi peso”.
-Siempre estoy por encima de mi peso y mis entrenadores están encima de mi”.
-“Yo como bien durante todo el año, pero dos meses antes cuando sé que viene una competición yo noto una ansiedad de decir, voy a comer ahora porque después no voy a poder”.
-“la semana antes de las competiciones me siento súper mal y me digo no voy a dar el peso”.
-“Como bien pero como mucho y tengo hambre a todas horas. Es más ansías que otra cosa”.
-“Durante el año no me suelo controlar, solo cuando tengo que bajar el peso”.
-“La alimentación la llevo bien, no me recorto mucho”.
-“Te recortas, aunque quieras comer como un chino”.
-“Solemos atracarnos después de las competiciones”.
-“Me gusta mucho el dulce, incluso cuando tengo que bajar, suelo comer algo de dulce para engañarme a mí mismo”.
-“No muy bien, porque al independizarme como más comida rápida y precocinada. Cuando tengo que bajar de peso, no como tanto entre horas y como más fruta”.
-“Llevamos nutricionista, pero a veces tenemos atracones. Cada vez la llevo mejor y tengo más control”.
-“No como mal porque como de todo, pero como mucho porque tengo ansiedad y me la calmo a través de ella, entonces si me descuido me subo mucho de peso y a veces cuando bajo de peso soy borde.
-“Como bien, pero necesito una dieta para mantener un peso más equilibrado”.
-“Hago dieta un mes antes y dos semanas antes estrictas”.
-“No me influye el cambio de reglamento”.
-“Prefería el reglamento antiguo porque podías recuperarte la noche anterior para el campeonato”.
-“No me gusta nada. Me parece algo que no es necesario. Si tienes que bajar mucho peso lo entiendo, pero para mí es catastrófico”.
-“No lo veo mal. Para mí no me ha costado adaptarme, no pasa nada”.
-“A mí me favorece. Antes había gente que bajaba mucho de peso y el día antes tenía una subida de peso que me desfavorecía”.
-“Aunque al principio piensas que te perjudica, en verdad lo hacen bien. Porque hay muchos deportistas que subían mucho la noche anterior y en la competición había mucha diferencia”.
-“A mí no me gusta. Lo dejaría como antes, porque podías comer la noche de antes. Lo positivo es que ahora la bajada de peso es más controlada. Aunque hay deportistas que siguen haciendo las mismas burradas”.
-“A mí me parece bien, porque me controlo mejor. Antes la noche de antes podía comer lo que quisiera y ahora tengo las raciones más controladas”.
-“El cambio de reglamento, no lo aguanto. A veces si nos das el peso, tienes que dejar ese peso antes del combate (corriendo y sudando, deshidratando) y entonces no entras con las mismas fuerzas al combate”.
-“Estoy a favor porque ahora puedo bajar de forma gradual y tener más control de la alimentación. Con el cambio de reglamento, lo que haces es que no desgastas tanto el cuerpo”.
-“Lo veo muy mal, al menos para mí. Pero sé que está bien, porque evita otras cosas”.
-“Es peor, a mí me viene mal porque yo tengo que bajar mucho peso. Pero en general lo veo bien, porque eso es lo que me ha hecho cambiar mi forma de bajar de peso. Ahora me lo pienso más antes de pegarme el atracón”.
-“Al principio no me molestó, pero ahora si me molesta porque cuando te vas a los hoteles no puedes cenar ni desayunar. Antes podías comer todo lo que quisieras la noche de antes y veces te ponías malo. Sé que es mucho mejor, porque te controlas más”.
-“Me gustaba más darlo el día anterior, pero nos ha hecho ver las locuras que podíamos hacer antiguamente”.
-“Me viene peor y creo que es peor porque la gente aún no está acostumbrada”.
-“Se nota muchísimo a peor, la dieta es algo que te prohíbe y cuando te prohíben algo más lo quieres”.
-A mí me viene bien y me parece bien porque así la gente tiene que venir más preparada”.
-“Me benéfica porque, aunque hacia bajadas de peso no eran tan grandes entonces ya lo que intento es mantenerme en mi peso a lo largo de la temporada y hacer una bajada de 2-3kg como máximo, en comparación con la gente que hacia esas bajadas tan grandes”.
-“Viene bien en muchos casos y así no hay esas bajadas tan gordas”.
-“Está bien y es justo, aunque a mí no me guste”.
-“Lo veo bien porque a la hora de competir lo veo más justo, pero es peor porque antes te pesabas el día anterior y ya acaba la tortura antes”.
-“Me es mejor porque en vez de pensar tanto el día antes en la competición pienso “quiero pesarme porque quiero comer y entonces no me pongo nerviosa”.
-“Yo creo que está bien porque la gente antes hacía barbaridades”.
-“Estoy de acuerdo porque se evitan muchas barbaridades para bajar el peso”.
-“A mí me viene peor porque antes podía apurar hasta el último día”.
Discusión
El objetivo del presente trabajo fue describir los aspectos psicológicos que los deportistas de Lucha Olímpica perciben como más importantes en torno a la situación competitiva, las estrategias específicas que utilizan en las situaciones de competición, y los momentos más complicados y satisfactorios de la temporada. Una vez analizados los resultados podemos concluir que se cumple la hipótesis planteada al inicio del trabajo, pues además de las variables más comunes como control de estrés, autoconfianza o atención, han aparecido aspectos específicos como la preocupación por la alimentación, el peso y la reglamentación. Estos aspectos influyen de manera directa en la disposición del deportista y han de ser tenidos en cuenta en cualquier plan de trabajo psicológico.
Tal como afirman otros autores (Riera 1997, 2002; Sánchez y Torregrosa, 2005), el análisis cualitativo permite un punto de partida para la elaboración de programas de entrenamiento psicológicos en deportes concretos. En este sentido, el conocimiento de las variables psicológicas presentes en cada momento entorno a la competición, facilitará el ajuste de dichos programas.
Por otro lado, el sistema de preguntas sobre momentos concretos puede ayudar al deportista a especificar las variables que para él o ella tienen más peso en dichos momentos. Esto evalúa en definitiva las variables antecedentes a una situación de mayor probabilidad de éxito o fracaso, tal como expresaron en su trabajo Larumbe et al. (2009).
Si se analizan las redes semánticas del presente trabajo, se observa como el control de estrés y la autoconfianza aparecen con numerosas expresiones en todas las situaciones evaluadas. Estas dos variables son de las más estudiadas en cuanto a aspectos psicológicos que influyen en el rendimiento deportivo (Madigan, Hill, Anstiss, Mallinson-Howard y Kumar S, 2018; Márquez, 2006; McGrane, Belton, Powell y Issartel, 2017; Robazza et al. 2018).
Las expresiones relacionadas con las expectativas tienen mayor presencia en el análisis general de competiciones que al hacer referencia a momentos concretos. Los estudios sobre expectativas de rendimiento no son numerosos. Estos suelen relacionar la expectativa con variables como el autoconcepto (Esnaola y Revuelta, 2009) o el optimismo (De la Vega, Ruiz, Batista, Ortín y Giesenow, 2012). Las investigaciones sobre expectativas y rendimiento la encontramos sobre todo en el contexto académico (Redondo, Corras, Novo y Fariña, 2017; Sirin, 2005).
Sin embargo, la atención va adquiriendo mayor importancia para los deportistas conforme se acerca el momento de la competición (dos días antes, momentos antes y durante). Aunque la atención es importante durante toda la temporada, los deportistas consideran tal vez que es clave para en rendimiento final. Este tipo de análisis puede servir para trabajar cada variable de forma distinta en función del momento de la temporada o formar adecuadamente al deportista sobre variables que a lo mejor pasan más desapercibidas para ellos en determinados momentos.
Resulta clave el conocimiento de la relación entre las variables psicológicas para entender su influencia sobre el rendimiento, aunque los deportistas incidan más sobre unas concretas. En este sentido, sería interesante evaluar si los deportistas de competición conocen o sienten por ejemplo la relación entre un deficitario control de estrés y la atención, o entre una autoconfianza sólida y la probabilidad de una motivación eficiente (Ortín y Jara, 2006).
El apoyo social aparece expresado tanto en los recuerdos generales de buen rendimiento como en los momentos específicos durante la competición. Los deportistas no aluden al mismo sin embargo para evaluar situaciones de bajo rendimiento. Se podría ahondar en esta cuestión para comprobar si en las situaciones competitivas de bajo rendimiento, ha existido un déficit de apoyo social. La literatura científica apunta en esta dirección al comparar grupos de mayor y menor rendimiento en diferentes contextos (Macías y González, 2012; Sousa, Taboada, Rivas, Iglesias-Souto y López, 2017). El apoyo social en el contexto deportivo aparece a su vez relacionado con la salud en estudios por ejemplo sobre lesiones deportivas (Gómez, Álvarez, Abenza y Olmedilla, 2017).
La percepción del estado físico aparece expresada por los deportistas en la red semántica sobre los aspectos psicológicos durante la competición. En estas situaciones el deportista es muy consciente de su estado físico, que puede influir directamente sobre su autoconfianza y motivación y, a través de estas en otras variables como la activación y atención, repercutiendo directamente sobre el rendimiento.
Cuando se analizan momentos cercanos a la competición (momentos antes o durante), aparecen en las entrevistas otros aspectos o variables como el miedo o el flow. Los deportistas tal vez tengan sellados de manera especial esos momentos y las variables relacionadas. En relación al miedo, algunos estudios los basan fundamentalmente en el temor a una evaluación negativa por parte del deportista. Molina, Chorot y Sandín (2017), indican la influencia de este miedo sobre el rendimiento deportivo, mediado por variables como la ansiedad estado o la autoconfianza. El análisis profundo de la razón y características de dicho miedo puede resultar clave para el entrenamiento psicológico del deportista. Respecto a la alusión al flow, los deportistas los expresan en situaciones de buen rendimiento durante la competición. La percepción de este estado subjetivo intenso está relacionada con aspectos positivos y placenteros, y en el contexto deportivo, numerosos trabajos lo han asociado a rendimiento (Aherne, Moran y Londsale, 2011; Fernández, Godoy, Jaenes, Bohórquez y Vélez, 2015; López-Torres, Torregrosa y Roca, 2007; Pain, Harwood y Anderson, 2011). El entrenamiento psicológico para acercar al deportista al estado de flow pasa por afianzar las primeras fases del estado con aspectos tan presentes en el trabajo psicológico habitual como un feedback sin ambigüedad, la claridad de los estímulos relevantes o un equilibrio entre las demandas y los recursos del deportista (Csikszentmihalyi, 1997).
Limitaciones y perspectivas futuras
Tal como se ha señalado a lo largo del trabajo, los estudios con metodología cualitativa tienen ventajas y también limitaciones, como el control de la sinceridad de los sujetos entrevistados, la ausencia de triangulación o las distintas formas de realizar el análisis por parte de los profesionales que llevan a cabo el trabajo. En este sentido, puede resultar relevante la formación de los psicólogos en este tipo de metodología, que aporta información esencial para el conocimiento de las necesidades de los deportistas, y permite, como también se ha comentado, planificar un entrenamiento psicológico de mayor calidad. Dicha formación puede repercutir además en el trabajo del psicólogo con los entrenadores, ayudando a la categorización de las verbalizaciones que habitualmente puedan aparecer en el contexto competitivo.
Aplicaciones prácticas
Sería importante el aumento de trabajos específicos sobre la percepción de los deportistas en deportes concretos, ya que, aunque resulta lógica la aparición de las variables digamos clásicas, se recoge información de interés para el entrenamiento psicológico en dichos deportes y la formación del deportista y entrenador sobre la correcta definición de las variables psicológicas con el objetivo de unificar el lenguaje utilizado en el entorno deportivo.
Por otro lado, como se ha señalado en el apartado de discusión, la evaluación de los aspectos psicológicos relacionados con el rendimiento deportivo, obteniendo datos de forma cualitativa a través de los propios relatos de deportistas, puede servir para crear programas de entrenamiento psicológico de mayor calidad, adaptados a cada deporte y a los momentos concretos de la temporada. La estructura competitiva de cada deporte es distinta, por lo que el trabajo psicológico también lo será en deportes que compiten cada semana (fútbol, baloncesto, etc.), frente a otros que tiene unas pocas fechas de competición al año (atletismo) o aquellos que una misma cita tienen diferentes momentos para lograr marcas (natación o ciclismo en pista).
La formación en metodología cualitativa, tanto de los psicólogos como de los entrenadores puede mejorar la calidad del trabajo, pues permite la recogida de información de una manera real y cercana si se controlan las dificultades indicadas en apartados anteriores. Así, entrenador y psicólogo pueden además unificar el lenguaje psicológico para incidir en la mejora de la comunicación del entrenador con los deportistas. La presencia del psicólogo como asesor de técnicos y entrenadores en este sentido puede suponer un valor añadido para el rendimiento de los deportistas.
Por todos estos motivos, los estudios con metodología cualitativa pueden resultar de utilidad para la mejora de la calidad del trabajo aplicado, pues este necesita de una evaluación con la mayor calidad y rigor posibles.
Referencias
Aherne, C., Moran, A., y Londsale, C. (2011). The effect of mindfulness training of athletes’ flow: An initial investigation. The Sport Psychologist, 25, 177-189. https://doi.org/10.1123/tsp.25.2.177
Berengüí, R., López, J. M., Garcés de los Fayos, E. J., y Almarcha, J. (2011). Factores psicológicos y lesiones deportivas en lucha olímpica y taekwondo. E-balonmano: Revista de Ciencias del Deporte, 7, 91-98.
Bohórquez, M. R., y Checa, I. (2017). Diseño y validez de contenido de una entrevista para la evaluación psicológica de porteros de fútbol. Revista de Psicología Aplicada al Deporte y al Ejercicio Físico, 1 e3. https://doi.org/10.5093/rpadef2017a3
Buendía, L., Colás, P., y Hernández, F. (2010). Métodos de investigación en psicopedagogía. Madrid, España: McGraw-Hill.
Buceta, J. M., López de la Llave, A. y Pérez-Llantada, M. C., Vallejo, M., y del Pino, M. D. (2002). Intervención psicológica con corredores de maratón: características y valoración del programa aplicado en el maratón de Madrid. Revista de Psicología del Deporte, 11, 83-109.
Cantón, E., y Checa, I. (2011). Entrenamiento psicológico en baile deportivo y de competición. Revista de Psicología del Deporte, 20, 479-490.
Colás, P., Buendía, L., y Hernández, F. (2009). Competencias científicas para la realización de una tesis doctoral. Barcelona, España: Davinci.
Csikszentmihalyi, M. (1997). Finding flow: The psychology of engagement with everyday life. Nueva York, Estados Unidos: Basic Books.
De la Vega, R., Ruiz, R., Batista, F., Ortín, F. J., y Giesenow, C. (2012). Effects of feedback on self-efficacy expectations based on the athlete`s optimistic profile. Psychology, 3(12A), 1208-1214. https://doi.org/10.4236/psych.2012.312A179
Denzin, N., y Lincoln, Y. (Eds.) (2000). Handbook of Qualitative Research. Londres, Reino Unido: Sage.
Eklund, R. C. (1994). A season-long investigation of competitive cognition in collegiate wrestlers. Research Quarterly for Exercise and Sport, 65, 169-183. https://doi.org/10.1080/02701367.1994.10607612
Esnaola, I., y Revuelta, L. (2009). Relaciones entre la actividad física, autoconcepto físico, expectativas, valor percibido y dificultad percibida. Acción psicológica, 6(2), 31-43. https://doi.org/10.5944/ap.6.2.219
Fernández, M. A., Godoy, D., Jaenes, J. C., Bohórquez, R., y Vélez, M. (2015). Flow y rendimiento en corredores de maratón. Revista de Psicología del Deporte, 24(1), 9-19.
Flick, U. (2002). Introducción a la investigación cualitativa. Madrid, España: Morata.
Godoy-Izquierdo, D., Vélez, M. y Godoy, J. (2007). Results of a seasonal- period psychological skills training in football young-players. Trabajo presentado en la 12th European Congress of Sport Psychology. European Federation of Sport Osychology, Halkidiki, Greece.
Gómez, V., Álvarez, I. Abenza, L.. y Olmedilla, A. (2017). Análisis de la relación entre apoyo social y lesiones en futbolistas federados. Acción Psicológica, 14(1), 57-64. https://doi.org/10.5944/ap.14.1.19261
González, G., Valdivia, P. A., Cachón, J., Zurita, F., y Romero, O. (2017). Influencia del control del estrés en el rendimiento deportivo: la autoconfianza, la ansiedad y la concentración en deportistas. Retos: Nuevas Tendencias en Educación Física, Deporte y Recreación, 32(2), 3-6.
Gould, D., Eklund, R.C. y Jackson, S. A. (1993). Coping strategies used by U.S. Olympic wrestlers. Research Quarterly for Exercise and Sport, 64(1), 83-93. https://doi.org/10.1080/02701367.1993.10608782
Hanrahan, S. J. (1996). Dancers’ perceptions of psychological skills. Revista de Psicología del Deporte, 9-10, 19-27.
Junichi, M., y Hajime, K. (2007). Psychological skill training for the Japanese soccer team in 2005 Universiade game in Izmir. Journal of Sport Science and Medicine, 6(10), 88.
Kraemer, W. J., Fry, A. C., Rubin, M. R., Triplett-McBride, T., Gordon, S. E., Koziris, L. P., … Fleck, S. J. (2001). Physiological and performance responses to tournament wrestling. Medicine & Science in Sports and Exercise, 33, 1367-1378. https://doi.org/10.1097/00005768-200108000-00019
Krippendorff, K. (1997). Metodología de análisis de contenido. Teoría y práctica. Barcelona, Madrid: Paidós Comunicación.
Larumbe, E., Pérez-Llantada, M. C., y López de la Llave, A. (2009). Características del estado psicológico de los corredores populares de maratón. Revista de Psicología del Deporte, 18(2), 151-163.
López-Gullón, J. M., y Martínez-Abellán, A. (2011). Evolución del reglamento oficial de luchas olímpicas y sus consecuencias sobre las capacidades condicionales y habilidades técnico-tácticas. E-balonmano. Revista de Ciencias del Deporte, 7(suppl.), 39-44.
López-Torres, M., Torregrosa, M., y Roca, J. (2007). Características del flow, ansiedad y estado emocional en relación con el rendimiento en deportistas de élite. Cuadernos de Psicología del Deporte, 7, 25-44.
Macías, D. y González, I. (2012). Inclusión social de personas con discapacidad física a través de la natación de alto rendimiento. Apunts: Educación Física y Deportes, 110, 26-35. https://doi.org/10.5672/apunts.2014-0983.cat.(2012/4).110.03
Madigan, D. J., Hill, A. P., Anstiss, P. A., Mallinson-Howard, S. H. y Kumar, S. (2018). Perfectionism and training distress in junior athletes: The mediating role of coping tendencies. European Journal of Sport Science. 18, 713-721. https://doi.org/10.1080/17461391.2018.1457082
Márquez, S. (2006). Estrategias de afrontamiento del estrés en el ámbito deportivo: fundamentos teóricos e instrumentos de evaluación. International Journal of Clinical and Health Psychology, 6, 359-378.
Martínez, M. (2006). La investigación cualitativa (síntesis conceptual). Revista IIPSI, 9(1), 123-146.
McGrane, B., Belton, S., Powell, D. y Issartel J. (2017). The relationship between fundamental movement skill proficiency and physical self-confidence among adolescents. Journal of Sports Science, 35(17), 1709-1714. https://doi.org/10.1080/02640414.2016.1235280
Molina, J., Chorot, P. y Sandín, B. (2017). Miedo a la evaluación negativa y autoestima como factores predictivos del rendimiento deportivo: papel mediador de los estados de ansiedad y autoconfianza. RYCIDE. Revista Internacional de Ciencias del Deporte, 13(50), 381-396. https://doi.org/10.5232/ricyde2017.05005
Molina, P., Guillamón, M. y Úbeda, J. (2015). La investigación cualitativa en las revistas españolas de ciencias del deporte (2007-2011). Revista de Psicología del Deporte, 24(1), 29-36.
Mora, J. A., Zarco, J. A. y Blanca, M. J. (2001). Atención-concentración como entrenamiento para la mejora del rendimiento deportivo en jugadores profesionales de fútbol. Revista de Psicología del Deporte, 10(1), 49-65.
Munroe-Chandler, K.J. (2005). A Discussion on Qualitative Research in Physical Activity. Athletic Insight. The Online Journal of Sport Psychology, Vol. 7(1). Recuperado el de Julio de 2005, desde http://www.athleticinsight.com/Vol7Iss1/QualitativeResearch.htm.
Olmedilla, A. y Domínguez-Igual, J. (2016). Entrenamiento psicológico para la mejora de la atención y la autoconfianza en un futbolista. Revista de Psicología Aplicada al Deporte y al Ejercicio Físico, 1(e1), 1-11. https://doi.org/10.5093/rpadef2016a4
Olmedilla, A., Sánchez-Aldéguer, M. F., Almansa, C., Gómez-Espejo, V. y Ortega, E. (2018). Entrenamiento psicológico y mejora de aspectos psicológicos relevantes para el rendimiento deportivo en jugadoras de fútbol. Revista de Psicología Aplicada al Deporte y al Ejercicio, 3(e1), E9, 1-12. https://doi.org/10.5093/rpadef2018a2
Ortín, F. J., y Jara, P. (2006). Estrategias para la motivación y el trabajo orientado por objetivos. En E.J. Garcés de los Fayos, A. Olmedilla y P. Jara (Coord.) 103-123. Psicología y Deporte. Murcia, España: Diego Marín.
Pain, A., Harwood, C., y Anderson, R. (2011). Pre-competition imagery and music: The impact on flow and performance in competitive soccer. The Sports Psychologist, 25, 212-232. https://doi.org/10.1123/tsp.25.2.212
Pallarés, J., De la Cruz, E., Torres-Bonete, M. J., Muriel, X. y Díaz, A. (2011). Metodologías y efectos de las caídas de peso en lucha olímpica. Una revisión. E-balonmano. Revista de Ciencias del Deporte, 7, 81-89.
Pujals, C., y Jodra, P. (2011). Entrenamiento psicológico con equipos infantiles de baloncesto. Revista iberoamericana de psicología del ejercicio y el deporte, 6(1), 23-30.
Qiu, F., Pi, Y., Liu, K., Li, X., Zhang, J. y Wu, Y. (2018). Influence of sports expertise level on attention in multiple object tracking. PeerJ, 28(6), e5732. https://doi.org/10.7717/peerj.5732
Redondo, L., Corras, T., Novo, M. y Fariña, F. (2017). El rendimiento académico: la influencia de las expectativas, el optimismo y la autoeficacia. Revista de Estudios de Investigación en Psicología y Educación, 10, 104-108. https://doi.org/10.17979/reipe.2017.0.10.2972
Reyes, M., Raimundi, M.J., y Gómez, L. (2012). Programa de entrenamiento en habilidades psicológicas en jugadoras de voleibol de alto rendimiento. Cuadernos de Psicología del Deporte, 12(1), 9-16. https://doi.org/10.4321/S1578-84232012000100001
Riera, J. (1997). Acerca del deporte y del deportista. Revista de Psicología del Deporte, 11, 127-136.
Riera, J. (2002). Habilidades deportivas, habilidades humanas. Apunts d’Educació Física i Esports,64, 46-53.
Robazza, C., Izzicupo P., D’Amico, M. A., Ghinassi, B., Crippa, M. C., Di Cecco V.,… Di Baldassarre A. (2018). Psychophysiological responses of junior orienteers under competitive pressure. PLoS One, 13(4), e0196273. https://doi.org/10.1371/journal.pone.0196273
Rodrigues, M., Da Costa, V. T., Samulski, D. M. y Noce, F. (2007). Avaliaçao Do perfil motivacional dos atletas de alto rendimiento. Revista iberoamericana de psicología del ejercicio y el deporte, 3(1C), 75-94.
Salgado, A. C. (2007). Investigación cualitativa: Diseños, evaluación del rigor metodológico y retos. Libeabit, 13, 71-79.
Sánchez, X. y Torregrosa, M. (2005). El papel de los factores psicológicos en la escalada deportiva: un análisis cualitativo. Revista de Psicología del Deporte, 14(2), 177-194.
Selmi, W., Rebai, H., Chtara, M., Naceur, A. y Sahli, S. (2018). Self-confidence and affect responses to short-term sprint interval training. Phisiology and Behavior, 1(188), 42-47. https://doi.org/10.1016/j.physbeh.2018.01.016
Silva, J. M., Shultz, B. B., Haslam, R. W. y Murray, D. (1981). A psychological assesment of elite wrestlers. Reserarch Quarterly for Excercise and Sport, 52, 348-358. https://doi.org/10.1080/02701367.1981.10607882
Sirin, S. R. (2005). Socioeconomic status and academic achievement: a meta-analytic review of research. Review of Educational Research, 75, 417-453. https://doi.org/10.3102/00346543075003417
Sousa, L., Taboada, E. M., Rivas, R. M., Iglesias-Souto, P. M. y López, S. (2017). Relación entre el rendimiento académico y el apoyo social de los profesores en estudiantes de Educación Superior en Angola. Revista de Estudios e Investigación en Psicología y Educación, 14, 109-111.
Weissinger, E. T., Housh, J., Johnson, G. O. y Evans, S. A. (1991). Weight loss behavior in high school wrestling: wrestler and parent perceptions. Pediatric Exercise Science, 3, 64-73. https://doi.org/10.1123/pes.3.1.64
Notas de autor
La correspondencia de este artículo se debe enviar a Francisco J. Ortín Montero. Facultad de Psicología. Campus de Espinardo. 30100 Espinardo (Murcia). E-mail: ortin@um.es