Experiencias profesionales
Recepção: 25 Novembro 2024
Aprovação: 04 Abril 2025
DOI: https://doi.org/10.5093/rpadef2025a7
Resumen: El camino de los futbolistas hacia el alto rendimiento está lleno de dificultades y amenazas para su desarrollo y su salud mental. Además, tan solo una pequeña parte de ellos conseguirá alcanzar el profesionalismo. Para hacer frente a este desafío, es importante que las academias de fútbol cuenten con servicios psicológicos profesionales integrados en sus estructuras. Siguiendo la estructura propuesta por Poczwardowski et al. (2004), este trabajo describe el proceso de implementación del Departamento de Psicología en la academia del R.C.D. Mallorca durante el período 2020-2024. El objetivo fundamental del servicio se centra en la promoción del desarrollo holístico del deportista y fomento de su salud mental. Tras definir los valores fundamentales del servicio y explicitar el enfoque teórico de referencia, se procede a describir los contenidos de la intervención, centrada en el trabajo con entrenadores, el establecimiento de sistemas de detección y seguimiento de los deportistas, la comunicación y formación con las familias y el fomento de la carrera dual. Este proyecto profesional pone de manifiesto la importancia de abordar la salud mental de los jóvenes futbolistas desde un enfoque preventivo, interdisciplinario y holístico.
Palabras claves: Desarrollo deportivo, bienestar, entorno, adolescencia.
Abstract: The path taken by football players in their attempt to become professionals is full of difficulties and challenges to their development and mental health, especially if we consider that only a few of them will actually achieve professionalism. To face these challenges, football academies require professional psychological services integrated into their structures. Following the structure proposed by Poczwardowski et al. (2004), this paper describes the implementation process of the Psychology Department at the R.C.D. Mallorca football academy during the 2020–2024 period. The primary goal of the service is to promote the holistic development of athletes and foster their mental health. After defining the core values of the service and outlining the theoretical approach, this article develops the contents of the intervention, which was mainly focused on working with coaches, establishing athlete detection and monitoring systems, engaging in communication and training with families, and promoting a dual-career pathway. This project highlights the importance of addressing the mental health of young football players through a preventive, interdisciplinary, and holistic approach.
Keywords: Athlete development, wellbeing, entourage, adolescence.
Resumo: O caminho dos futebolistas até o alto rendimento está cheio de dificuldades e ameaças ao seu desenvolvimento e à sua saúde mental. Além disso, apenas uma pequena parte deles conseguirá alcançar o profissionalismo. Para enfrentar este desafio, é importante que as academias de futebol contem com serviços psicológicos profissionais integrados nas suas estruturas. Seguindo a estrutura proposta por Poczwardowski et al. (2004), este trabalho descreve o processo de implementação do Departamento de Psicologia na academia do R.C.D. Mallorca durante o período de 2020–2024. O objetivo principal do serviço é promover o desenvolvimento holístico dos atletas e fomentar a sua saúde mental. Após definir os valores fundamentais do serviço e explicitar a abordagem teórica de referência, o artigo detalha os conteúdos da intervenção, que se concentram no trabalho com treinadores, no estabelecimento de sistemas de deteção e monitoramento de atletas, na comunicação e formação com as famílias, e na promoção de carreiras duplas. Este projeto profissional evidencia a importância de abordar a saúde mental dos jovens futebolistas através de uma abordagem preventiva, interdisciplinar e holística.
Palavras-chave: Desenvolvimento desportivo, Bem-estar, Ambiente, Adolescência.
Introducción
Cada vez más, la salud mental ocupa un lugar destacado en la agenda del deporte en general y en el deporte de alto rendimiento en particular. Un claro ejemplo son las recientes declaraciones del futbolista Fermín López: “en juvenil de tercer año hubo una época antes de Navidades que llegué a mi límite. No aguantaba más, había mucha frustración, lloraba bastante, lo pasaba mal y estaba solo… yo creo que todo el mundo pasa por una etapa así… tuve ayuda psicológica un tiempo aquí en la Masía, la verdad es que me fue bien, lo iba controlando poco a poco porque me enfadaba y me frustraba mucho, me comía la cabeza. A la hora de estudiar estaba pensando en lo mismo y la verdad que gracias a la Masía y mis padres, lo pude llevar de una mejor manera” (Polo, 2023).
La comunidad científica dentro y fuera del deporte (e.g., Aalto et al., 2024; Kegelaers et al., 2024; Stambulova et al., 2024) ha enfatizado la necesidad de entender la salud mental como un concepto global que abarque más que la mera ausencia de psicopatología. De acuerdo con la Organización Mundial de la Salud (OMS), ésta debe entenderse como un estado de bienestar en que la persona es consciente de sus propias habilidades, es capaz de afrontar los estresores diarios y puede trabajar de forma productiva y hacer una contribución a su comunidad (OMS, 2022). Esta perspectiva se alinea con el modelo teórico de Keyes (2002, 2005), que conceptualiza la salud mental como un doble continuo que incluye no solo aquellos síntomas relacionados con la presencia de trastornos mentales, sino también aquellos indicadores de un buen funcionamiento social, capacidad de toma de decisiones y bienestar en general.
Además de resaltar la importancia de abordar la salud mental desde una concepción global, la evidencia empírica actual señala cada vez de forma más evidente la importancia del entorno en el que el/la deportista desarrolla su actividad (e.g., Poucher et al., 2023; Purcell et al., 2022; Ramis et al., 2023). En su camino para alcanzar el profesionalismo, las academias deportivas constituyen el contexto principal en el que los y las jóvenes deportistas desarrollan su carrera deportiva (c.f., Jordana et al., 2023; McGinty-Minister et al., 2023; Sothern y O’Gorman, 2021). En numerosos casos, las funciones de estas academias sobrepasan ampliamente las deportivas, siendo frecuentemente también los espacios donde los deportistas se alimentan, educan e incluso residen. De este modo, las academias deportivas configuran un entorno que impacta tanto dentro como fuera del terreno de juego, influyendo en múltiples dimensiones del desarrollo de los y las deportistas.
Fuera del terreno de juego, el Modelo Holístico de Carrera Deportiva (Wylleman, 2019), propone un marco global que contempla las diferentes áreas y transiciones que ocurren a lo largo de las diferentes etapas de la carrera deportiva. En el caso del fútbol, las academias suelen abarcar la etapa de formación, que se extiende aproximadamente entre los 12 y los 19 años (categorías de Infantil a Juvenil), y que está precedida por la etapa de iniciación deportiva, correspondiente a las categorías de Prebenjamín, Benjamín y Alevín. Durante la etapa que abarcan las académicas de futbol, los y las deportistas deberán desarrollar las competencias necesarias para compaginar los estudios con el resto de las esferas vitales (e.g., Miró et al., 2017; Perez-Rivases et al., 2025), así como enfrentar diferentes transiciones con un potencial impacto sobre el rendimiento y la salud mental, tales como la transición de júnior a sénior (Torregrossa et al., 2016), la mayoría de edad (e.g., Wylleman, 2019), y el cambio de educación obligatoria a postobligatoria (e.g., Miró et al., 2018). Además, ante los mismos eventos y transiciones, cada deportista puede priorizar de un modo diferente las diversas áreas de su vida (e.g., deporte, estudios, trabajo). Diversos estudios han evidenciado que la forma en que se configuran estas trayectorias puede tener un impacto significativo sobre la salud mental de los y las deportistas (Kegelaers et al., 2024; Pons et al., 2024).
Dentro del terreno de juego, una de las dificultades identificadas en el contexto de las academias deportivas es la de convivir de forma permanente con la posibilidad de la deselección y la posibilidad de no alcanzar el profesionalismo (Torregrossa et al., 2016; Wilkinson, 2021). De hecho, los datos de los que disponemos apuntan a que más del 90% de ellos no conseguirán ser profesionales (Dugdale et al., 2021). Además, la literatura científica alerta de la persistencia de unas expectativas de profesionalismo irrealistas de gran parte de los y las deportistas (Jordana et al., 2023). Estas creencias, además de no corresponderse con la realidad del entorno deportivo, parecen influir negativamente sobre la salud mental (Ramis et al., 2023). En consecuencia, las academias de fútbol se describen frecuentemente como un entorno extremadamente exigente, que contiene numerosos estresores (McLoughlin et al., 2024), y es percibido como un espacio poco seguro para manifestar problemas de salud mental (Devoto et al., 2024; Diamond et al., 2023; Sothern y O’Gorman, 2021). Por ello, la literatura previa ha enfatizado la importancia de integrar programas que velen por el correcto desarrollo holístico y la salud mental de los y las deportistas que desarrollan su carrera en entornos de alto rendimiento (Garner et al., 2023; Walton et al., 2022), siendo escasos los esfuerzos previos en describir experiencias profesionales en academias de fútbol centradas en el desarrollo de estos servicios.
Las experiencias profesionales documentadas en academias de fútbol apuntan a la importancia de un enfoque organizacional para el éxito en la implementación de proyectos en el fútbol base. Por ejemplo, en García-Naveira y Jérez (2012) se describe un proyecto profesional desarrollado en el Club Atlético de Madrid centrado en el incremento del rendimiento y la habilitación de un futuro alternativo tras la retirada. De forma similar, Ruiz de Oña (2018) describe una trayectoria de trabajo en el Athletic Club de Bilbao centrada en la formación integral del deportista desde una perspectiva humanista. A ello se suman servicios multidimensionales como el del Real Murcia C.F (Gómez-Espejo et al., 2017) que involucran entrenadores, familias y deportistas. En esta misma dirección, Navarro et al. (2018) presentan una propuesta del Sevilla F.C. basada en el trabajo coordinado del Área de Psicología del Deporte para promover la educación en valores y el desarrollo integral del deportista mediante intervenciones con familias, residencias, apoyo escolar y programas comunitarios. Siguiendo esta línea de trabajos previa, y considerando la falta de iniciativas documentadas en el ámbito de la salud mental, el objetivo de este trabajo es describir el proceso de implementación de un proyecto centrado en el fomento del desarrollo holístico y la salud mental de los jóvenes futbolistas que forman parte de una academia de fútbol de primera división.
Experiencia Profesional
Este trabajo describe la experiencia profesional derivada de la implementación de un servicio de psicología en el Real Club Deportivo Mallorca (R. C. D. Mallorca) durante el periodo 2020-2024. Para hacerlo, hemos utilizado una adaptación del trabajo de Poczwardowski et al. (2004), donde se proponen los diferentes niveles que debe contener un servicio profesional en psicología del deporte: (a) Valores y creencias personales, (b) Paradigma teórico, (c) Modelo de práctica profesional, (d) Objetivos de intervención; y (e) Técnicas y métodos de intervención. Además, hemos considerado oportuno añadir un primer nivel que contenga una contextualización sobre el club destinatario del proyecto y un nivel final de reflexión con las conclusiones y líneas futuras que plantea el presente proyecto.
Contextualización
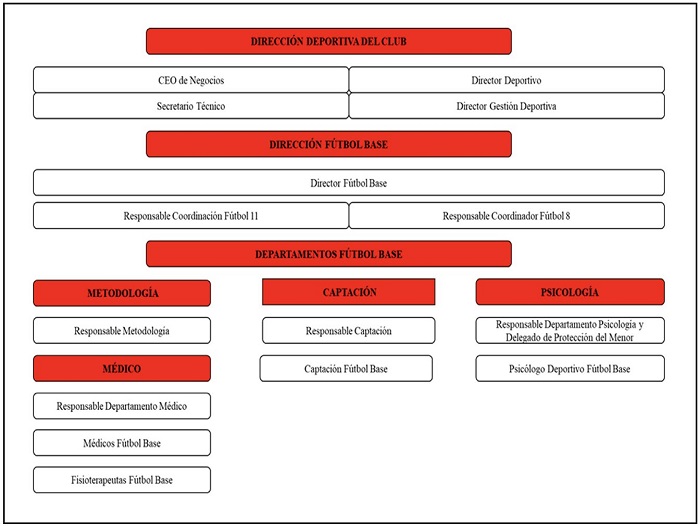
El R.C.D. Mallorca fue fundado en 1916. Actualmente, el primer equipo del club compite en primera división y su estructura de cantera contiene una línea exclusivamente masculina formada por 12 equipos de formación (categorías de Benjamín a Juvenil más el equipo filial). La Figura 1 presenta el organigrama del fútbol base durante la temporada 2023-2024. Por la naturaleza de sus contratos, únicamente los cuerpos técnicos de los equipos filial y juvenil pueden permitirse una dedicación completa a su tarea como entrenadores. Los miembros de los cuerpos técnicos del resto de equipos de formación compaginan sus labores profesionales con las de entrenador.

El club está compuesto, en su mayoría, por deportistas baleares, aunque eventualmente, puede fichar jugadores talentosos de otras regiones de España. Estos últimos residen bajo el tutelaje de familias de acogida si son menores de edad. La situación de algunos deportistas es especialmente compleja a nivel de compaginación con otras áreas vitales, ya que deben añadir largos itinerarios de transporte (hasta tres horas al día) a sus jornadas de entreno y estudio cuando su residencia se encuentra en localidades lejanas de la isla.
Durante la temporada 2020-2021, el R.C.D. Mallorca, en el marco de un proceso más amplio de reorganización de la estructura del fútbol base, decidió contar con la creación del Departamento de Psicología. Las bases para su fundación fueron: (a) A nivel jerárquico, que su lugar en el organigrama tuviera la misma importancia en el proceso de toma de decisiones estratégicas que el resto de los departamentos (ver Figura 1); y (b) A nivel de misión y objetivos, que su cometido se centrara en la promoción de un desarrollo holístico y una buena salud mental de los jóvenes deportistas que conforman la academia de fútbol del R.C.D. Mallorca.
Valores y Creencias Fundamentales
En este nivel se deben identificar las creencias fundamentales y valores que fundamentan un proyecto profesional. En este caso, el proceso de identificación de estos valores pasa por una alineación con los valores del club. Los valores identificados fueron:
El Futbolista como Persona
En este proyecto se entiende que la parte deportiva no puede separarse del resto de áreas vitales de la persona. Por ello, se entiende que la intervención sobre el futbolista debe realizarse siempre desde una óptica global que permita integrar una demanda determinada dentro de un contexto más amplio de la persona que lo compone.
Compromiso Social
Mientras que el objetivo principal del club es la mejora del rendimiento, éste reconoce a su vez que la naturaleza del deporte formativo implica la responsabilidad en ayudar a los deportistas a construir un futuro profesional alternativo al fútbol, por lo que es necesario fomentar el desarrollo de alternativas profesionales más allá de su carrera como futbolistas que maximicen sus opciones de acceder a un futuro profesional alternativo en el caso de no dedicarse al fútbol (o cuando se retiren).
La Salud Mental como Recurso
En línea con las concepciones contemporáneas (c.f., Henriksen et al., 2020), en este proyecto, la salud mental se entiende como un ingrediente valioso y necesario para alcanzar un desempeño óptimo en entrenamientos y competiciones. Por tanto, salud mental y rendimiento se entienden como dos caras de una misma moneda, y no como dos ámbitos que compiten entre sí.
Paradigma Teórico
Este nivel incluye el marco teórico o paradigma filosófico que va a regir el servicio de práctica profesional. En consonancia con los valores del futbolista como persona, este proyecto profesional se enmarca en la tradición humanista, que entiende que las diferentes esferas vitales interactúan en una persona de forma inextricable y que la salud mental se relaciona con el crecimiento personal y la satisfacción de las necesidades básicas. Partiendo desde esta perspectiva, se considera relevante incluir también el Modelo Holístico de Carrera Deportiva (Wylleman, 2019), que, desde esta misma concepción humanista entiende que el funcionamiento global del deportista pasa por tener en consideración las diferentes esferas vitales, etapas y transiciones que ocurren en la vida del deportista y cómo estas interactúan entre sí.
Además, este proyecto adopta también los fundamentos de la perspectiva ecológica (Bronfenbrenner y Morris, 1998). Según esta perspectiva, el desarrollo humano no ocurre de manera aislada, sino en constante interacción con los múltiples entornos en los que operamos. Esta perspectiva ha sido adaptada al ámbito deportivo (Henriksen et al., 2020; Purcell et al., 2022; Storm et al., 2021), enfatizando el papel que juegan los diferentes agentes de los entornos deportivos de alto rendimiento (e.g., padres y madres, entrenadores/as) en el desarrollo holístico del deportista.
Modelo de Práctica Profesional
En este nivel se describe el formato o estructura en que este proyecto profesional prevé dar apoyo psicológico. En este caso, el modelo de práctica profesional del Departamento de Psicología del R.C.D. Mallorca se centra en un enfoque interdisciplinar, basado en una íntima comunicación y un trabajo colaborativo entre los diferentes profesionales en contacto con el deportista. Partiendo del valor fundamental del deportista como persona, se entiende que un servicio de Psicología que forma parte de la estructura de una academia de fútbol necesariamente requiere de un trabajo integrado de distintos profesionales que permita el intercambio de informaciones desde ámbitos de conocimiento complementarios. Entre otras, las actividades del Departamento de Psicología (compuesto por un psicólogo a jornada completa y otro a media jornada) incluye la comunicación continua con el resto de los profesionales, la observación de entrenamientos y partidos, la comunicación directa con deportistas y familias, y el desarrollo de un plan de acción preventivo y reactivo. Las intervenciones individuales se realizan en despachos del club o vía online. En los entrenamientos el papel principal es la observación directa de deportistas y entrenadores. Las intervenciones grupales (tanto con entrenadores como deportistas) se realizan en diferentes espacios de la ciudad deportiva.
Objetivos de la Intervención
Este apartado define los objetivos de intervención del proyecto profesional. En línea con la idea fundamental de que rendimiento y salud mental se entienden como dos ámbitos que se apoyan mutuamente (y no que entran en conflicto entre sí), este proyecto plantea dos objetivos primordiales de intervención. Por un lado, se establece el objetivo de fomentar el desarrollo holístico del deportista, incluyendo las aptitudes deportivas, las habilidades sociales y las competencias educativas y/o laborales de los deportistas. Por otro lado, se establece el objetivo de fomentar una buena salud mental entre los jóvenes futbolistas del R.C.D. Mallorca.
Técnicas y Métodos de Intervención
Este apartado contempla la descripción de las herramientas y técnicas de intervención que forman parte de un servicio profesional. En este caso, hemos considerado oportuno agrupar en categorías las estrategias de intervención que forman parte de este servicio. En primer lugar, el enfoque preventivo recoge todas las acciones y propuestas planificadas que se definen en este proyecto para intentar cumplir los objetivos marcados. En segundo lugar, el enfoque reactivo contiene las diferentes acciones que, por su naturaleza, no disponen de un plan preventivo específico pero que resultan igualmente relevantes para alcanzar los objetivos del servicio.
Enfoque Preventivo
Caracterización del Desarrollo Holístico del deportista. Partiendo de trabajos previos en otras academias (e.g., Morelló et al., 2018; Ruiz de Oña, 2018), el Departamento de Psicología junto al Departamento de Metodología desarrolló diversas estrategias para que los entrenadores definieran ciertas competencias troncales a fomentar entre los deportistas del club. Esta caracterización se realizó siguiendo un proceso bottom-up mediante debates, reuniones grupales, reuniones individuales, y seguimientos periódicos con los diferentes departamentos que componen el área de formación y los cuerpos técnicos de los equipos. Adicionalmente, la definición de estas competencias objetivo fue sometida a un proceso de revisión temporada a temporada. Como producto de este proceso, emergieron cuatro áreas principales y competencias propias de cada área para fomentar entre los futbolistas del club, detalladas en la Figura 2: (a) Educación integral: La instauración de hábitos saludables, como son una alimentación adecuada, el descanso, el cuidado personal, los estudios y el tiempo libre; (b) Valores: La educación en determinados valores y competencias, concretamente: la humildad, la proactividad, la responsabilidad, el pensamiento crítico, la fiabilidad, la empatía, la ambición y la consciencia social; (c) Sentimiento mallorquinista: El fomento del sentimiento de pertenencia al club, de la involucración en las actividades del club y del respeto por la imagen de club; y (d) Juego: el desarrollo de las competencias deportivas que permitan al futbolista adaptarse a los diferentes contextos del juego, reconocer el juego, comunicarse eficientemente, ser autónomos, ser creativos, trabajar en equipo y regular sus emociones.

Durante el transcurso de la temporada, en las sesiones de Metodología del club, se trabajan aspectos relacionados con la formación de los entrenadores para que puedan llevar a cabo de la mejor manera posible una transferencia de estas competencias a los deportistas. Estas formaciones o dinámicas grupales con los entrenadores se complementan con reuniones periódicas con cada cuerpo técnico y reuniones individuales en algunos casos. En estos espacios se debate y se desarrollan estrategias de gestión emocional, establecimiento de objetivos, y otras competencias orientadas a mejorar la comunicación entre entrenadores y deportistas.
Sesiones de Intervención con los Deportistas. A pesar de que, según los ideales del presente proyecto, la estrategia ideal para cumplir con los objetivos marcados sería realizar una intervención individualizada con cada uno de los deportistas, los recursos humanos de los que el Departamento de Psicologia dispone hacen inviable esta estrategia a efectos prácticos. Ante dicha situación, se han definido una serie de criterios para priorizar las demandas que atender. Estos criterios se basan en diversos indicadores de vulnerabilidad del deportista, y contemplan priorizar las demandas de: (a) deportistas que sean menores de edad; (b) deportistas que procedan de otra Comunidad Autónoma, (c) deportistas que se encuentren alejados de su familia, (d) deportistas que muestren un empeoramiento súbito de su rendimiento académico o deportivo, y/o (e) deportistas promocionados a una categoría superior. El trabajo que se realiza con estos deportistas normalmente se divide en dos fases. En la fase de evaluación se valoran las competencias personales y los recursos disponibles en el entorno del deportista. En la segunda fase, en función de la evaluación previa, se establece un plan de trabajo centrado en las áreas identificadas como más vulnerables.
La estrategia anterior se complementa con mecanismos de actuación grupales que permiten desarrollar un trabajo más general con aquellos deportistas a los que no se les puede brindar una atención individualizada. Estas sesiones se realizan, principalmente, con las categorías Juvenil y Filial. El contenido de estas sesiones se organiza en dinámicas monográficas que se centran en trabajar un elemento concreto de los objetivos del Departamento de Psicología. Algunos ejemplos de estas sesiones incluyen: la gestión de las emociones antes, durante, y después de la competición; la generación de creencias y expectativas realistas sobre el profesionalismo, o la cohesión y trato respetuoso entre compañeros.
En relación con este último punto, y a partir de la aprobación de la Ley Orgánica 8/2021, de 4 de junio de protección integral a la infancia y la adolescencia frente la violencia (LOPIVI), el Departamento de Psicología ha creado un protocolo de protección del menor. Esto implica un fuerte proceso de formación de todos los agentes que forman parte del club, incluidos los propios deportistas, a quienes se forma para prevenir, identificar y actuar ante cualquier tipo de violencia.
Acompañamiento a Familias
El trabajo con familias se estructura en sesiones grupales durante la temporada (se establece un mínimo de dos sesiones con las familias de cada uno de los equipos). Las temáticas incluyen sesiones orientadas a brindar estrategias de comunicación efectiva, construir expectativas realistas, y factores para tener en cuenta a la hora de tomar decisiones sobre la carrera deportiva (e.g., información de transiciones venideras, adquisición de competencias que necesitarán en una etapa en concreto). Finalmente, estas sesiones también incluyen formación en los aspectos anteriormente mencionados con respecto a la protección del menor y casos de violencia. Además de las sesiones presenciales, es frecuente realizar un seguimiento telefónico de las temáticas tratadas.
Promoción de la Carrera Dual
Este apartado involucra, de una u otra manera, a los diferentes agentes y acciones mencionadas en los apartados anteriores. Sin embargo, por su importancia con relación a los objetivos del servicio, se ha considerado oportuno añadir un apartado independiente que incluya las medidas complementarias que se han desarrollado para favorecer la compaginación del fútbol con los estudios. Estas medidas incluyen: (a) ofrecer ayuda para la tramitación del certificado de Deportistas de Alto Rendimiento en los casos que se cumplan las condiciones para ello. Dicho certificado implica el reconocimiento como deportistas de alto rendimiento por parte del Govern de les Illes Balears, y supone la equiparación de los derechos de los futbolistas con los deportistas de alto rendimiento de otros deportes; (b) establecer acuerdos bilaterales con los institutos para mejorar la comunicación de las esferas deportiva y académica, a la vez que poder ofrecer una mayor flexibilidad por ambas partes ante determinados momentos de difícil compaginación. Por ejemplo, desde el ámbito deportivo, durante la época de exámenes se permite a los futbolistas hasta tres faltas a entrenamientos por motivos de estudio. Por otro lado, desde el ámbito académico, se autorizan cambios en las fechas de evaluación cuando los deportistas deben realizar algún desplazamiento a la Península o tienen un evento deportivo importante. Además de lo anterior, se ha optado por (c) desarrollar una normativa interna de club que incluye a trabajadores/as del club, familias y deportistas con el objetivo de fijar un código de conducta compartido en cuanto a estudios y deporte. Finalmente, también se han (d) firmados convenios de investigación con grupos de investigación de referencia en el ámbito de la carrera dual para fortalecer nuestro conocimiento sobre la temática y conocer mejor a los deportistas, a la vez de poder contribuir al progreso del campo de la Psicología del Deporte.
Enfoque Reactivo
Detección Precoz
Los seguimientos periódicos con los cuerpos técnicos y la observación directa de entrenamientos y partidos por parte de los miembros del Departamento de Psicología permiten identificar de forma precoz posibles indicadores de una demanda relacionada con el desarrollo o la salud mental del deportista (e.g., cambios en la conducta, disminución del estado de ánimo). De forma similar al caso anterior, el contacto frecuente con las familias también constituye una fuente de información rica y complementaria a la aportada por los entrenadores. La identificación de una señal de alarma activa un proceso de evaluación similar al descrito anteriormente, procediendo a una evaluación inicial y valorando una posible intervención.
Conclusiones de la Implementación del Proyecto y Líneas Futuras
A lo largo de la implementación del proyecto se han identificado una serie de aprendizajes relevantes que dibujan las líneas futuras del proyecto. En primer lugar, los recursos humanos limitados del Departamento no permiten atender todas las demandas recibidas, obligando a establecer un proceso de priorización. De cara al futuro, poder ampliar el número de profesionales que componen el Departamento de Psicología permitiría ofrecer una atención más personalizada y sostenida a deportistas, familias y técnicos. En segundo lugar, la implementación de este servicio ha identificado una serie de demandas recurrentes que reflejan necesidades estructurales dentro de la academia. En el caso de los deportistas, estas demandas incluyen la gestión de situaciones adversas como la falta de minutos, la presión del entorno, la gestión del error en competición y las dificultades para compaginar los estudios con la práctica deportiva. Por parte de los entrenadores, las principales demandas giran en torno a la mejora de la comunicación en situaciones de entrenamiento y competición, la gestión de errores en momentos clave y la resolución de conflictos, especialmente en estructuras de trabajo horizontales. Finalmente, el proceso de implementación de este proyecto también ha puesto de relieve algunas dificultades que deben ser tenidas en consideración de cara al futuro. Aunque en la mayoría de los casos las actuaciones del servicio son bien acogidas, en casos puntuales se han detectado resistencias en cuanto a la predisposición a colaborar con el Departamento. Asimismo, por la novedad del servicio, todavía es preciso delimitar los límites del rol del Departamento en ciertos elementos organizacionales (e.g. toma de decisiones, funciones compartidas con otros departamentos).
Discusión
Este trabajo parte de la evidencia previa que identifica el camino hacia el alto rendimiento como una travesía con importantes desafíos para la salud mental y de las recomendaciones previas para el establecimiento de un correcto entorno de desarrollo del deportista, para presentar la experiencia de implementación de un servicio de Psicología en una academia de fútbol de un club de primera división en España. Para ello, siguiendo las recomendaciones previas sobre la implementación de servicios profesionales sólidos en Psicología del Deporte (Poczwardowski et al., 2004), se han presentado un conjunto de valores, posicionamientos y estrategias de intervención que se han ido implementando en el R.C.D. Mallorca durante el período 2020-2024. A continuación, se discuten algunos de las propuestas desde una perspectiva más amplia.
Este trabajo se cimienta en los valores de la práctica profesional basada en la evidencia, suponiendo un ejemplo más de la necesidad de integrar el conocimiento científico actualizado en el día a día de la práctica aplicada (Ramis et al., 2019). Tal y como reflejan otros trabajos similares desde una óptica organizacional, tanto en academias de fútbol (e.g., García-Naveira y Jerez, 2012; Gómez-Espejo et al., 2017; Navarro et al., 2018; Ruiz de Oña, 2018), como en otros entornos deportivos (Borrueco et al., 2019; Jordana et al., 2019), el uso de marcos teóricos de referencia (e.g., Henriksen et al., 2020; Wylleman, 2019), y el apoyo en la literatura científica actualizada (e.g., McGinty-Minister et al., 2023; Sothern y O’Gorman, 2021) actúan como pilares fundamentales para el desarrollo de proyectos profesionales en la Psicología del Deporte. Si bien, las experiencias profesionales descritas anteriormente aportan intervenciones orientadas al desarrollo holístico de los y las deportistas, este trabajo expande estas contribuciones al integrar la promoción de la salud mental como objetivo principal del proyecto.
El proyecto profesional descrito también pone de manifiesto la relevancia de las academias deportivas en la promoción de una buena salud mental y un desarrollo holístico de los y las jóvenes deportistas que aspiran a ser profesionales. Mediante la adopción de una perspectiva holística, y partiendo de las necesidades y carencias identificadas en otros trabajos centrados específicamente en academias de fútbol (Diamond et al., 2023; Garner et al., 2023; McGinty-Minister et al., 2023; Sothern y O’Gorman, 2021; Wilkinson, 2021), este trabajo añade las particularidades del entorno del R.C.D. Mallorca para proporcionar un modelo de trabajo detallado de un Departamento de Psicología integrado en la academia de un club de fútbol de primer nivel. Siguiendo las propuestas de publicaciones similares, la formación en valores (Miranda-Rochín et al., 2024), la definición del perfil formativo del deportista (Morelló et al., 2018) y el trabajo específico con padres (Ortín, 2017) muestran ser contenidos relevantes cuando se trata de definir los contenidos de intervención de los servicios de psicología en clubes de formación. Destacando sobre todos los anteriores, la promoción de la carrera dual es un eje central de este proyecto profesional (Torregrossa et al., 2015). Además de las acciones propuestas en este trabajo, a la luz de estudios recientes, se propone que futuras propuestas de intervención similar puedan incluir también elementos como, el trabajo en competencias de compaginación de estudios y deporte (Perez-Rivases et al., 2025), programas específicos de asesoramiento de carrera (Torregrossa et al., 2020) y propuestas de alfabetización en salud mental (Devoto et al., 2024), entre otras opciones propuestas en la literatura (e.g., Aalto et al., 2024; Kegelaers et al., 2024; Stambulova et al., 2024).
Aplicaciones Prácticas
El presente trabajo práctico permite conocer el proyecto de implementación de un Departamento de Psicología en un club de fútbol profesional que, junto a la evidencia científica en este ámbito, busca favorecer el desarrollo holístico y la salud mental en los/as jóvenes deportistas. Adaptado a las necesidades y circunstancias de cada entorno, el modelo de trabajo presentado puede servir de referencia a otras entidades deportivas que persigan estos mismos objetivos.
Referencias
Aalto, E., Pons, J., Alcaraz, S., Zamora-Solé, R. y Ramis, Y. (2024). Psychological and social factors associated with mental health of European dual career athletes: A systematic review. European Journal of Sport Science, 24(12), 1844-1864. https://doi.org/10.1002/ejsc.12218
Borrueco, M., Alcaraz, S., Ramis, Y. y Cruz, J. (2019). “No es solo pitar”: diseño e implementación de un taller de formación para árbitros y jueces de deporte escolar. Revista de Psicología Aplicada al Deporte y el Ejercicio Físico, 4(2), e12, 1–7. https://doi.org/10.5093/rpadef2019a11
Bronfenbrenner, U. y Morris, P. A. (1998). The ecology of developmental processes. En W. Damon y R. Lerner (Eds.), Handbook of child psychology: Theoretical models of human development (5th ed, pp. 993–1028). Wiley.
Devoto, M., Jordana, A., Pons, J., Zamora-solé, R., Regüela, S., Kegelaers, J., De Brandt, K. y Torregrossa, M. (2024). Experiencias de carrera dual y salud mental en estudiantes deportistas de alto rendimiento. Revista Brasileira de Ciencias do Esporte, 45, Artículo e20230052. https://doi.org/10.1590/rbce.45.e20230052
Diamond, S., Wallace, L., English, M. y Caperchione, C. M. (2023). Mental health literacy practices within Australian football league next generation academy clubs: An exploratory study. International Journal of Sports Science and Coaching, 18(3), 705–716. https://doi.org/10.1177/17479541221092099
Dugdale, J. H., Sanders, D., Myers, T., Williams, A. M. y Hunter, A. M. (2021). Progression from youth to professional soccer: A longitudinal study of successful and unsuccessful academy graduates. Scandinavian Journal of Medicine and Science in Sports, 31(S1), 73–84. https://doi.org/10.1111/sms.13701
García-Naveira, A. y Jérez, P. (2012). Departamento de psicología del Club Atlético de Madrid: Filosofía, programación y desempeño profesional en el fútbol base. Cuadernos de Psicología del Deporte, 12(1), 111–120. https://doi.org/10.4321/S1578-84232012000100010
Garner, L., McEwan, H. y Whitehead, A. (2023). “He’s asked for you. . . . ” One-to-one support with an elite academy soccer player and navigating through the unforeseen roles of sport psychology practitioners. Case Studies in Sport and Exercise Psychology, 7(1), 63–70. https://doi.org/10.1123/cssep.2023-0011
Gómez-Espejo, V., Aroca, B., Robles-Palazón, F. J. y Olmedilla, A. (2017). Formación integral en la cantera del Real Murcia C.F.: Tutorías psicológicas. Revista de Psicología Aplicada al Deporte y al Ejercicio Físico, 2(2), e11, 1–11. https://doi.org/10.5093/rpadef2017a11
Henriksen, K., Storm, L. K., Kuettel, A., Linnér, L. y Stambulova, N. (2020). A holistic ecological approach to sport and study: The case of an athlete friendly university in Denmark. Psychology of Sport and Exercise, 47, Artículo 101637. https://doi.org/10.1016/j.psychsport.2019.101637
Jordana, A., Pons, J., Borrueco, M., Pallarés, S. y Torregrossa, M. (2019). Implementación de un programa de asistencia de carrera dual en un club multideportivo privado. Revista de Psicología Aplicada al Deporte y el Ejercicio Físico, 4(2), Artículo e9, 1-7. https://doi.org/10.5093/rpadef2019a8
Jordana, A., Ramis, Y., Chamorro, J. L., Pons, J., Borrueco, M., De Brandt, K. y Torregrossa, M. (2023). Ready for failure? Irrational beliefs, perfectionism and mental health in male soccer academy players. Journal of Rational-Emotive & Cognitive-Behavior Therapy, 41, 454-477. https://doi.org/10.1007/s10942-022-00491-x
Kegelaers, J., Wylleman, P., Defruyt, S., Praet, L., Stambulova, N., Torregrossa, M., Kenttä, G. y De Brandt, K. (2024). The mental health of student-athletes: A systematic review. International Review of Sport and Exercise Psychology, 17(2), 848–881. https://doi.org/10.1080/1750984X.2022.2095657
Keyes, C. (2002). The mental health continuum: From languishing to flourishing in life. Journal of Health and Social Behavior, 43(2), 207–222. https://doi.org/10.2307/3090197
Keyes, C. (2005). Mental illness and/or mental health? Investigating axioms of the complete state model of health. Journal of Consulting and Clinical Psychology, 73(3), 539–548. https://doi.org/10.1037/0022-006X.73.3.539
McGinty-Minister, K. L., Champ, F. M., Eubank, M. E., Littlewood, M. A. y Whitehead, A. (2023). Stakeholder conceptualizations of mental health and mental illness in English Premier League Football academies. Managing Sport and Leisure, 1–20. https://doi.org/10.1080/23750472.2023.2239259
McLoughlin, E., Fletcher, D., Graham, H. L., Arnold, R., Madigan, D. J., Slavich, G. M. y Moore, L. J. (2024). Cumulative lifetime stressor exposure and health in elite athletes: The moderating role of perfectionism. International Journal of Sport and Exercise Psychology, 22(3), 140–158. https://doi.org/10.4324/9781003459750-8
Miranda-Rochín, D., López-Walle, J., Cantú-Berrueto, A. y Ramis, Y. (2024). Estado actual de la investigación sobre valores en el contexto deportivo: revisión sistemática. Revista de Psicología Aplicada al Deporte y al Ejercicio Físico, 9(1), Artículo e5, 1-20. https://doi.org/10.5093/rpadef2024a5
Miró, S., Pérez-Rivasès, A., Ramis, Y. y Torregrossa, M. (2018). ¿Compaginar o elegir? La transición del bachillerato a la universidad de deportistas de alto rendimiento. Revista de Psicología del Deporte, 27(2), 59–68.
Miró, S., Torregrossa, M., Regüela, S., Pérez-rivases, A. y Ramis, Y. (2017). Competencias para la planificación de la carrera dual de deportistas de alto rendimiento. Revista de Psicología del Deporte, 26, 51–56.
Morelló, E., Vert, B. y Navarro, S. (2018). Establecimiento de objetivos en el currículum formativo de los futbolistas. Revista de Psicología Aplicada al Deporte y al Ejercicio Físico, 3(1), Artículo e3, 1-9. https://doi.org/10.5093/rpadef2018a7
Navarro, J. I., Gamito, J. M., Valiente, M., Domínguez, J. A. y Correa, A. (2018). Formación en valores desde el Área de Psicología del Deporte del Sevilla F.C. S.A.D. Revista de Psicología Aplicada al Deporte y al Ejercicio Físico, 3(1), Artículo e4, 1–8. https://doi.org/10.5093/rpadef2018a5
Organización Mundial de la Salud. (2022). Salud mental: Fortalecer nuestra respuesta. https://www.who.int/es/news-room/fact-sheets/detail/mental-health-strengthening-our-response
Ortín, P. (2017). ¿No todo es Balón? Implicando positivamente a los padres en la práctica del fútbol en etapa formativa. Revista de Psicología Aplicada al Deporte y el Ejercicio Físico, 2(2), Artículo e9, 1–10. https://doi.org/10.5093/rpadef2017a9
Perez-Rivases, A., Pons, J., Regüela, S., Viladrich, C., Pallarès, S. y Torregrossa, M. (2025). Spanish female student-athletes’ perception of key competencies for successful dual career adjustment. International Journal of Sport and Exercise Psychology, 23(3), 53-68. https://doi.org/10.1080/1612197X.2020.1717575
Poczwardowski, A., Sherman, C. P. y Ravizza, K. (2004). Professional philosophy in the sport psychology service delivery: Building on theory and practice. The Sport Psychologist, 18(4), 445–463. https://doi.org/10.1123/tsp.18.4.445
Polo, F. (2023). La confesión más dura de Fermín: “No aguantaba más, tuve ayuda psicológica y me fue bien.” Mundo Deportivo. https://www.mundodeportivo.com/futbol/fc-barcelona/20231010/1002084285/confesion-mas-dura-fermin-sobre-momentos-masia.html#
Pons, J., Borrueco, M., Chamorro, J. L., Alcaraz, S., Espinal, D. J. y Conde, E. (2024). Career trajectories of junior athletes in Latin America and the Caribbean and their relationship with mental health. International Journal of Sport and Exercise Psychology, 1-15. https://doi.org/10.1080/1612197X.2024.2368169
Poucher, Z. A., Tamminen, K. A. y Kerr, G. (2023). Olympic and Paralympic athletes’ perceptions of the Canadian sport environment and mental health. Qualitative Research in Sport, Exercise and Health, 15(5), 636–653. https://doi.org/10.1080/2159676X.2023.2187443
Purcell, R., Pilkington, V., Carberry, S., Reid, D., Gwyther, K., Hall, K., Deacon, A., Manon, R., Walton, C. C. y Rice, S. (2022). An evidence-informed framework to promote mental wellbeing in elite sport. Frontiers in Psychology, 13, 1–13. https://doi.org/10.3389/fpsyg.2022.780359
Ramis, Y., Pons, J., Alcaraz, S., Pallares, S., Viladrich, C., Muñoz-justicia, J. y Torregrossa, M. (2023). Perfectionistic environments and irrational beliefs on the transition to elite athletic performance: A longitudinal study. International Journal of Environmental Research and Public Health, 20(8), Artículo 5561. https://doi.org/10.3390/ijerph20085561
Ramis, Y., Torregrossa, M., Pallarés, S., Viladrich, C. y Cruz, J. (2019). El modelo GEPE de práctica basada en la evidencia: Integrando la evidencia científica en la práctica aplicada. Revista de Psicología Aplicada al Deporte y el Ejercicio Físico, 4(2), Artículo e13, 1–6. https://doi.org/10.5093/rpadef2019a12
Ruiz de Oña, M. (2018). La mirada del psicólogo: 21 años de experiencia en el Athletic Club de Bilbao. Revista de Psicología Aplicada al Deporte y al Ejercicio Físico, 3(1), Artículo e6, 1–11. https://doi.org/10.5093/rpadef2018a3
Sothern, N. A. y O’Gorman, J. (2021). Exploring the mental health and wellbeing of professional academy footballers in England. Soccer and Society, 22(6), 641–654. https://doi.org/10.1080/14660970.2021.1952693
Stambulova, N., Wylleman, P., Torregrossa, M., Erpič, S. C., Vitali, F., de Brandt, K., Khomutova, A., Ruffault, A. y Ramis, Y. (2024). FEPSAC position statement: Athletes’ dual careers in the European context. Psychology of Sport and Exercise, 71, Artículo 102572. https://doi.org/10.1016/j.psychsport.2023.102572
Storm, L. K., Henriksen, K., Stambulova, N. y Cartigny, E. (2021). Ten essential features of European dual career development environments: A multiple case study. Psychology of Sport & Exercise, 54, Artículo 101918. https://doi.org/10.1016/j.psychsport.2021.101918
Torregrossa, M., Chamorro, J. L. y Ramis, Y. (2016). Transición de júnior a sénior y promoción de carreras duales en el deporte: una revisión interpretativa. Revista de Psicología Aplicada al Deporte y el Ejercicio Físico, 1, 1–11. https://doi.org/10.5093/rpadef2016a6
Torregrossa, M., Ramis, Y., Pallarés, S., Azócar, F. y Selva, C. (2015). Olympic athletes back to retirement: A qualitative longitudinal study. Psychology of Sport and Exercise, 21, 50-56. https://doi.org/10.1016/j.psychsport.2015.03.003
Torregrossa, M., Regüela, S. y Mateos, M. (2020). Career assistance programs. En D. Hackfort y R. J. Schinke (Eds.), The Routledge international encyclopedia of sport and exercise psychology (pp. 73–88). Routledge.
Walton, C. C., Carberry, S., Wilson, M., Purcell, R., Olive, L., Vella, S. y Rice, S. (2022). Supporting mental health in youth sport: Introducing a toolkit for coaches, clubs, and organisations. International Sport Coaching Journal, 9(2), 263–270. https://doi.org/10.1123/iscj.2021-0042
Wilkinson, R. J. (2021). A literature review exploring the mental health issues in academy football players following career termination due to deselection or injury and how counselling could support future players. Counselling and Psychotherapy Research, 21(4), 859–868. https://doi.org/10.1002/capr.12417
Wylleman, P. (2019). An organizational perspective on applied sport psychology in elite sport. Psychology of Sport and Exercise, 42, 89–99. https://doi.org/10.1016/j.psychsport.2019.01.008
Notas
Autor notes
Correspondencia: Joan Pons. E-mail: joan.ponsb@uib.es.