Propuesta de un modelo para mejorar el desempeño educativo del nivel Medio Superior del Instituto Politécnico Nacional
Proposal of a Model to Improve the Educational Performance of the Higher Level of the National Polytechnic Institute
Propuesta de un modelo para mejorar el desempeño educativo del nivel Medio Superior del Instituto Politécnico Nacional
Científica, vol. 22, núm. 1, pp. 17-27, 2018
Instituto Politécnico Nacional
Recepción: 30 Agosto 2017
Aprobación: 31 Octubre 2017
Resumen: El desempeño de las instituciones educativas es un imperativo para la mejora del nivel académico del país, debido a que el objetivo de las escuelas es que los alumnos aprendan. Se analizó el estado actual del nivel medio superior del Instituto Politécnico Nacional, lo que dio lugar a la realización del diseño de un modelo para contribuir al desempeño de esta institución. El presente trabajo presenta los resultados iniciales de la aplicación de la Teoría General de Sistemas, con el fin de poder aportar una mirada integradora; así como de la Metodología de Sistemas Suaves (SSM) de Peter Checkland, adecuadas para las organizaciones sociales y la aplicación del Modelo Viable de Stafford Beer, el cual ya ha probado sus aportaciones a las organizaciones.
Palabras clave: nivel medio superior, desempeño de instituciones educativas, aprovechamiento escolar, metodología de Checkland, modelo viable de Stafford Beer.
Abstract: The performance of educational institutions is an imperative for the improvement of the academic level of the country, because the aim of schools is for students to learn; We analyzed the current state of the upper middle level of the National Polytechnic Institute, which led to the design of a model to contribute to the performance of this institution. The present paper presents the initial results of the application of the General Theory of Systems, in order to be able to provide an integrative look; as well as Peter Checkland's Soft Systems Methodology (SSM), well suited for social organizations and the application of the Viable Model of Stafford Beer, which has already proven its contributions to organizations.
Keywords: higher middle level, performance of educational institutions, school achievement, Checkland methodology, viable Stafford Beer model.
1. Introducción
México, como un país en desarrollo, tiene en la educación una valiosa alternativa para conseguir salir adelante de la pobreza, de una economía dependiente de hidrocarburos y de la poca producción tecnológica.
Una de las preocupaciones por parte del gobierno es revertir los bajos índices educativos en los que el país se sitúa a nivel mundial; la falta de políticas educativas a largo plazo ubica a este nivel y al ámbito educativo en un frecuente cambio, lo que ocasiona rezagos en lugar de mejoras.
En el nivel medio superior mejor conocido como bachillerato, prepas o vocacionales, es la última etapa de formación básica y de acuerdo con el Art. 3 de la Constitución Política de los Estados Unidos Mexicanos; el estado tiene la obligatoriedad de prestar servicios educativos para que toda la población pueda cursar educación preescolar, primaria, secundaria y media superior, de acuerdo con el decreto con fecha 10 de junio 2013, vigente a partir del día siguiente de la promulgación.
Esta situación coloca al Sistema Educativo frente a retos importantes en términos de acceso y retención particularmente en la Educación Media Superior; de acuerdo con Centro de Investigación y Docencia Económica, en el reporte que elaboró para el Banco Interamericano de Desarrollo menciona: que aún hay más de 3 millones de niños y jóvenes entre los 3 y los 17 años fuera del sistema y más de 5 millones entre los 17 y 29 años con rezago educativo [1].
Otro dato mencionado por el Instituto Nacional para la Evaluación de la Educación, presenta una cobertura del 54% en el Nivel Medio Superior, este dato se estima del porcentaje de población en las edades idóneas o típicas matriculadas dentro del nivel o tipo educativo correspondiente a su edad [2].
La necesidad de educar a ciudadanos que se integrarán a la vida productiva hace que las instituciones educativas tengan por tarea primordial formar alumnos con las habilidades para desempeñarse en un área específica además de formar ciudadanía, tal es el caso de los Centros de Estudios Científicos y Tecnológicos (CECYT) pertenecientes al Instituto Politécnico Nacional.
En el Nivel Medio Superior la calidad de sus estudiantes fue demostrada en los resultados obtenidos en la prueba Evaluación Nacional del Logro Académico en Centros Escolares (ENLACE). Esta es una prueba del Sistema Educativo Nacional que se aplica a planteles públicos y privados del país.
Se aplica en educación media superior a jóvenes que cursan el último grado de bachillerato para evaluar las competencias disciplinarias básicas de los campos de comunicación (comprensión lectora) y matemáticas. Esta prueba se aplicó en el instituto desde el año 2006 hasta el año 2014.
De acuerdo con el Informe de Autoevaluación 2012 del IPN y a las cifras publicadas por la Secretaría de Educación Pública, por quinto año consecutivo (2008-2012), estudiantes del nivel medio superior del IPN obtuvieron los mejores resultados en la prueba ENLACE, mostrando su calidad en comprensión lectora y habilidad matemática [3].
Para año 2014, los resultados de la Prueba Enlace, continuaron con la tendencia favorable con la que han permanecido desde hace siete años (como se muestra en las figuras 1 y 2).


Por tanto, se observa que los alumnos del Politécnico superan por un amplio margen estos resultados, debido a la calidad de su formación.
El Instituto Politécnico Nacional se ha preocupado por el desempeño y actualización de sus alumnos a través de la revisión de los programas de estudio, así como por mantener y mejorar las instalaciones como son laboratorios, talleres, centros de cómputo y aulas, entre otros. Del mismo modo, también invierte en la capacitación constante de los maestros, con el fin de incidir favorablemente en el proceso enseñanza-aprendizaje de los alumnos.
En cuanto al aprovechamiento escolar dentro del instituto; se ha dado continuidad a los programas para mejorar este rubro: el Programa de Tutoría Institucional y el Programa de Proyecto Aula.
De acuerdo al Informe de Autoevaluación 2015 del Instituto Politécnico Nacional, se mencionan los siguientes datos para el ciclo 2014-215, el porcentaje de alumnos de Nivel Medio Superior aprobaron todas las unidades de aprendizaje cursadas es el 56.28 % [4], como se muestra en la figura 3.

Se presenta, en la figura 4, un comparativo del aprovechamiento de Escolar obtenido de los informes anuales de autoevaluación de Instituto Politécnico Nacional.

En cuanto a la deserción en el ciclo 2011-2012 se vio disminuido el porcentaje, asumiendo que los programas ya mencionados incidieron de manera favorable para este ciclo 2011-2012, lo que se ve reflejado en el índice de deserción del 5.05%, en mejorando el reflejado de 8.47 % del ciclo 2010-2011. Para el ciclo 2012-2013 el índice se eleva a 5.85 %; para el ciclo 2013-2014 llega 6.99% y para el ciclo 2014-2015 logra un ligero descenso de 6.27%.
Otro indicador importante es la eficiencia terminal la cual tiene los siguientes datos, para el ciclo 2014-2015, egresaron 14,379 estudiantes y se titularon 2,945 generando un índice de eficiencia de 62.58%. El cual representa un decremento con respecto al ciclo escolar anterior 2013-2014 en donde se alcanzó hasta un 64.91%; no obstante, este indicador representa un área de oportunidad. Como se muestra en la figura 4.
Desafortunadamente, pese a los grandes esfuerzos y las inversiones, estos Indicadores de no tiene los números deseables y presentan resultados que deben analizarse de manera sistémica, para lograr que el Desempeño de la Institución sea adecuado y cumplan con las demandas nacionales así como lograr el proyecto de vida que tienen los alumnos al ingresar al Instituto Politécnico Nacional.
La situación de la reprobación, la eficiencia terminal y la deserción de los alumnos representan desafíos para los directores de dichos centros; una de las causas es el alto índice de reprobación de las materias de ciencias en ambos turnos ya que esto ocasiona que no se cumpla con el objetivo de egreso, además de la consecuente deserción de los alumnos por la reglamentación existente. Este problema de la reprobación de materias ocasiona que el alumno se desfase en sus estudios, ya que al reprobar alguna de estas materias seriadas pierde la oportunidad de cursar las subsecuentes; por lo que requerirá mayor tiempo para terminar sus estudios, entre otras muchas dificultades; lo que impactará en la eficiencia terminal.
La grave situación de los indicadores de aprobación, reprobación y eficiencia terminal, se debe atender analizando de manera integral el Nivel Medio Superior del IPN; este como otros sistemas educativos, se conforma por factores esenciales como: alumnos, docentes, autoridades, personal de apoyo, modelo educativo, la normatividad y el medio ambiente que afecta a los anteriores.
2. Desarrollo
La investigación pretende realizar un estudio del Nivel Medio Superior del Instituto Politécnico Nacional, donde se analicen los subsistemas que conforman el proceso enseñanza-aprendizaje de este nivel, al cual se considera un sistema para mejorar el desempeño educativo por lo que se plantea los cuestionamientos sobre qué variables intervienen en el sistema de forma determinante y cómo inciden las variables para desarrollar un modelo viable.
2.1. Marco teórico
La Teoría General de Sistemas (TGS) tiene sus orígenes en los principios de la Filosofía y la Ciencia. La palabra sistema proviene de la palabra systêma, la cual procede de synistanai que significa reunir y de synistêmi que expresa mantener juntos. Como parte de los inicios de la TGS se encuentran las expresiones del filósofo alemán Georg Wilhelm Friedrich Hegel: "El todo es más que la suma de sus partes".
En las últimas décadas hemos asistido al surgimiento del "sistema" como concepto clave en la investigación científica. La tendencia de la ciencia contemporánea a no aislar ya fenómenos en contextos estrechamente confinados sino, al contrario, abrir interacciones para examinarlas y examinar segmentos de la naturaleza cada vez mayores [5].
De acuerdo a la TGS, por su naturaleza como organización social, el sistema educativo, pertenece a la Teoría de Sistemas Flexibles, el cual se incluye a las ciencias sociales, que es donde se estudia el comportamiento del hombre como parte de otro sistema mayor como lo es la organización.
El enfoque de sistemas da una opción a la búsqueda de soluciones a problemas suaves (organizaciones humanas), a los que define Wilson, de la siguiente forma: son combinaciones complejas con situaciones en que se pregunta "qué" y "cómo". En ese sentido las situaciones sociales serán consideradas como problemas suaves, a los que la TGS puede brindar soluciones integrales con el enfoque integrador que esta teoría pretende [6]. En este mismo sentido Checkland establece que existen sistemas de actividad humana, los cuales son sistemas menos tangibles que los sistemas naturales y diseñados [7].
El modelo de la firma Stafford Beer desarrolló el estudiar la fisiología del cerebro pueden obtenerse más principios para la teoría de control de sistemas administrativos, los cuales también pueden ser utilizados en los problemas suaves. Se emplea la Teoría de Stafford Beer, como medio para lograr de control de sistemas administrativos y poder generar mejoras en el sistema [8].
Después de sus bastas experiencias Stafford Beer sugiere un cambio drástico de curso por el cual las soluciones estereotipadas que resuelven los problemas del mundo, son "derrocadas". Debemos remplazar al Homo Faber, "el hombre hacedor", por el Homo Gobernador, "el hombre timonel de grandes sistemas complejos interactivos" [8].
El modelo de sistema viable (MSV) de Stafford Beer lo definen otros simplemente como el modelo de sistema viable. representa un desarrollo conceptual concreto basado en la teoría cibernética que pretende representar los elementos y la forma estructural que debería tener cualquier organización para ser viable, permitiendo de esta forma mediante su aplicación construir las condiciones para su viabilidad, es decir, para conseguir la capacidad de desarrollo, aprendizaje y adaptabilidad en cualquier organización [9].
Las organizaciones cibernéticas se visualizan como "jerarquías de mando" una "infraestructura" de niveles de control que consiste en sistemas de control individual que monitorean los niveles más bajos de los sistemas, que están controlados por sistemas del segundo nivel más bajo. A su vez, los sistemas de este nivel están controlados por niveles, sistemas del siguiente nivel superior, que se integran finalmente en un sistema control, para la organización total [10], como se muestra en la figura 5.

Utilizando el enfoque sistémico, el modelo de Beer, permite contemplar y entender las organizaciones sociales como un todo iterativo, correlacionado e interactuante donde la complejidad de sus problemas, comienza mucho antes que en su interior [11].
3. Metodología
Cabe señalar, que dentro de la etapa de investigación y en la etapa de desarrollo del Modelo, se empleó la metodología de Checkland para solución de problemas, ya que se concuerda bien al estudio de investigación de fenómenos de las Ciencias Sociales, además de presentar el enfoque de sistemas, el cual brinda la posibilidad de analizar la problemática de una manera integral. La Metodología de Sistemas Suaves (SSM) es una metodología que tiene como objeto introducir mejorías en áreas de interés social al activar entre la gente involucrada en la situación un ciclo de aprendizaje que idealmente no tiene fin [7].
La descripción general y común de la SSM (Metodología de Sistemas Suaves) [7] es la que se muestra en la figura 6.

Estadio I : Metodología de Checkland
Para algunos investigadores educativos como parte de la sociedad perciben a los índices de reprobación, eficiencia terminal y deserción de los alumnos del nivel medio superior como datos preocupantes, sin embargo, también reconocen la calidad de sus egresados ya que han destacado en las pruebas nacionales realizadas.
El sector laboral también como parte de la sociedad tiene la percepción de la alta calidad de los técnicos egresados del IPN, se comprueba con las soluciones diarias, aportaciones y el buen desempeño en el campo laboral. Es pertinente cuestionar la eficiencia administrativa y académica. En este sentido y como consecuencia la percepción de la sociedad hacia el instituto es de no cumplir sus funciones (véase la figura 7 donde se muestran los indicadores).

El problema actual en el IPN está relacionado con el desempeño educativo que presenta en el nivel medio superior en el área de Ingeniería y Ciencias Físico Matemáticas (ICFM) que se evidencia al observar los indicadores de calidad que se presentan en la página web del instituto. El problema es serio y complejo, además tiene diferentes connotaciones y puntos de vista de acuerdo a la cosmovisión diferente de los actores involucrados, así como diferentes magnitudes de percepción de acuerdo a los intereses particulares de los involucrados, que se percibe que no están preocupados por el bien común al trabajar aislados cuidando sus intereses. Es un hecho contundente y claro, el IPN no está teniendo un desempeño educativo adecuado. El problema se puede percibir desde diferentes posiciones, mientras que para las autoridades se está trabajando para mejorar, los alumnos son los verdaderos afectados, al no aprender quedar desfasados y no inscribirse o en el peor de los casos dejan la escuela (véase la figura 8).

El IPN parece no estar considerando el medio ambiente, la institución se percibe preocupada por sus problemas internos dejando mirar el exterior, quedando aislado del medio ambiente. El IPN debe de mirar al exterior, observar el medio ambiente, para reconocer las exigencias y necesidades que como Instituto le demanda el medio ambiente que precisa cambios de fondo y urgentes. A continuación, el modelo del sistema educativo sujeto de estudio y sus relaciones con el medio ambiente.
En el caso del nivel medio superior en los Centros de Estudios Científicos y Tecnológicos del IPN, identificamos los siguientes involucrados: 1. Alumnos, 2. Docentes, 3. Autoridades 4. Personal de Apoyo y 5. Medio Ambiente.
A continuación, se describe la percepción de cada uno de los grupos considerados, con base en la experiencia propia y a las entrevistas informales que se realizaron con miembros de los grupos considerados como actores.
Los alumnos son la razón de ser del nivel medio superior del IPN, es un elemento fundamental, sin embargo, es siempre el más vulnerable por ser el más desprotegido, ingresa con altas perspectivas y en el camino se adapta al medio donde se desarrolla. Los alumnos cada semestre se enfrentan estos desafíos aunado a las situaciones personales que se le puedan presentar: económicas, de salud, etc. La mayoría de los alumnos presentan deficiente logros en cuanto al aprendizaje (Índice de Aprobación 58% ).
El grupo de docentes son parte fundamental en el desempeño educativo y del mismo instituto, muchos de ellos ingresan al instituto por necesidad laboral careciendo de vocación, por lo que encontramos entre ellos una actitud, conformista, obsoleta y desactualizada.Algunos de los docentes no pueden dar experiencias de la vida laboral, porque nunca han trabajado fuera del instituto o lo hicieron hace tanto tiempo que la tecnología, los procesos y funciones que se utilizan en la industria ya son muy distintos.
Las autoridades perciben como un desafío la disminución del alto índice de reprobación de las materias de Ciencias (Química, Física y Matemáticas), ya que este fenómeno contribuye a los deficientes resultados ya mencionados; comentan que percibe que la reprobación es un problema multi-factorial y que se ha acentuado más en la última década por la desintegración familiar, la falta de valores y la situación económica que ha ocasionado que ambos padres salgan a trabajar desatendiendo a la familia, también gestionan recursos ante los docentes y administrativos; así como diseñan e implementan estrategias para que el alumno no repruebe, baje la deserción y cumplan con el objetivo de egreso.
El personal de apoyo es el grupo encargado administrar los procesos escolares (administrativos y académicos) en muchas ocasiones no realizan estos procesos ágil ni eficientemente; siendo los administrativos los causantes de problemas que generalmente afectan al alumno. El personal administrativo del área de servicios escolares ha observado prácticas en donde puede ayudar al logro de los estudiantes.
El medio ambiente no se detiene, la generación de conocimiento y tecnología cambia la vida de manera estrepitosa. La realidad es clara y los resultados saltan a la vista no se puede evitar compara si los alumnos egresados están preparados para este siglo con los programas antiguos y sin las condiciones de infraestructura que se utilizan a diario en el sector comercial o en la industria, lugar que será el campo laboral de los egresados.
Para asegurarnos de que se consideraron las características importantes, Se utiliza la visión enriquecida usamos la nemotecnia CATWOE que propone Checkland.
C = Cliente
Son los usuarios:
1. Alumnos IPN.
2. Docentes del IPN.
3. Personal de Apoyo.
4. Autoridades del IPN.
A = Agentes o actores
Son quienes se encargarán de la transformación de las entradas de información en salidas:
1. Autoridades del IPN del Nivel Medio Superior,
con el apoyo de:
2. Docentes
3. Personal no docente y de apoyo
4. Autoridades de la SEP y de la Presidencia de la República
T = Transformación
La principal salida será los resultados el Desempeño del NMS del IPN (véase la figura 9)

IPN (autoridades, académicos, personal de apoyo y alumnos)
Lo positivo: deseo de mejorar el aprendizaje de los alumnos, el desempeño de la institución y como consecuencia la educación, más y mejores oportunidades de empleo.
Lo negativo: falta de confianza en el modelo, oposición de profesores, trabajadores y autoridades, uso adecuado de recursos, falta de coordinación y control, escasa vinculación gobierno-empresa-sociedad.
SEP (Presidencia de la República, población estudiantil)
Lo positivo: eficiente aplicación presupuestaria, mejores resultados reflejados en los indicadores, nivel académico de vanguardia.
Lo negativo: oposición de profesores y sindicatos al nuevo modelo, necesidad de recursos.
O = Propietario
Dirección del Centro de Estudios con el apoyo de todos los participantes la institución conformada por los alumnos, docentes, autoridades, personal de apoyo, y como líder, el Director.
E = Medio ambiente
Las consideraciones con un mundo global, competitivo y altamente tecnológico. La Presidencia de la República con el Plan Nacional de Desarrollo y la SEP con el Plan Nacional de Educación. El propio IPN con sus leyes y reglamentos, su planeación estratégica institucional. Los sindicatos, las experiencias nacionales e internacionales de éxito en educación, la sociedad del conocimiento, los recursos y la cultura.
Empleando dicha metodología se comienza identificando y diagnosticando para después, describir brevemente los sistemas relevantes que componen al sistema de educación presencial en el nivel medio superior del IPN. Con base en el marco metodológico, a conversaciones con profesores, investigadores, trabajadores y alumnos. A continuación, se define cada uno de los subsistemas como parte del mismo.
Como parte de un análisis de la situación, encontramos que el sistema total está compuesto por siete sistemas, los cuales se muestran enseguida:
1. Sistema de Alumnos
2. Sistema de Docentes
3. Sistema de Autoridades y Personal de Apoyo
4. Sistema de Construcción del Conocimiento (Proceso Enseñanza Aprendizaje Modelo Educativo)
5. Sistema de Tecnología
6. Sistema de Desempeño
7. Sistema Medio Ambiente
A continuación, se describen los sistemas relevantes:
1. Sistema de Alumnos (clientes). Sistema que hace funcionar el sistema total, es la razón de ser de una institución educativa. Los alumnos no obtienen los conocimientos, por lo que reprueban y por lo tanto tampoco están preparados para enfrentar las exigencias del mercado laboral que son exigentes y cambiantes en esta época.
2. Sistema de Docentes. Sistema responsable de las cuestiones académicas necesarias para el funcionamiento del sistema total. Es sistema es uno de los pilares para cambiar los resultados actuales, los docentes son los ejecutores de las grandes reformas siempre y cuando estén convencidos, su actuar es muy valioso para cambiar el desempeño.
3. Sistema de Autoridades y Personal de Apoyo. Sistema encargado de ejecutar, administrar, verificar y controlar la funcionalidad del sistema total con el medio ambiente. Este sistema deberá siempre considerar la razón de ser de la institución son los alumnos por lo que se espera que todas las gestiones favorezcan al bien de los estudiantes.
4. Sistema de Construcción del Conocimiento. Conjunto de técnicas y metodologías de enseñanza-aprendizaje y la infraestructura para el sistema. El IPN necesita evolucionar hacia las exigencias del mundo por lo que deberá facilitar el uso de herramientas y metodologías que beneficien el aprendizaje los alumnos y por ende mejoren el desempeño.
5. Sistema de Tecnología. Conjunto de software, plataformas y aplicaciones específicas. Técnicas y metodologías de enseñanza con TIC, infraestructura requerida por el sistema total, para desarrollar las labores de enseñanza aprendizaje. En el mundo tecnológico que se vive el IPN debe de mantener la vanguardia en el uso de tecnología lo que fortalece a la preparación de los alumnos y por consecuencia al desempeño institucional.
6. Sistema de Desempeño. Propósito final del sistema de educación media superior del IPN, los resultados son alarmantes, es necesario que se tomen acciones para mejorar los resultados ya que el IPN es un pilar de progreso para el país, como una fuente de tecnológica y como el formador de profesionistas que mejoran al país, con sus aportaciones en el día a día.
7. Sistema Medio Ambiente. Sistema que retroalimenta el sistema total, ya que incide y reacciona a las variaciones del sistema total o de un sistema componente. Condiciones actuales de los elementos del sistema alumnos, no son suficientes para afrontar los retos laborales ni para continuar su preparación profesional. El medio ambiente demanda incide, critica y cuestiona el mal funcionamiento de una institución educativa; pero es una situación no atendida de las autoridades.
No necesariamente se requiere la palabra desarrollo, se pueden denominar las secciones según se requiera y numerar las subsecciones con esta nomenclatura.
4. Resultados
Una vez considerados los sistemas relevantes, se diseña el modelo conceptual del Sistema de Educación Media Superior del Instituto Politécnico Nacional que se debería aplicar en cada una de sus escuelas. Este modelo puede cambiar en función de la dimensión tiempo por ser estratégico y es por ello que toma en cuenta los principios de la evolución consciente. El modelo conceptual necesariamente debe adaptarse a los cambios del medio ambiente; por ejemplo, los cambios tecnológicos los cuales deben incorporarse para permanecer como una institución competitiva en la era de la sociedad del conocimiento.
Los Centros Científicos y Tecnológicos del IPN deben mantener ciertos lineamientos congruentes con los objetivos propios de cada escuela, con los del instituto y los del país. Razón por la cual se considera que el Modelo de Sistema Viable es de gran ayuda, ya que la educación la podemos agrupar en este sentido, en tres niveles de recursión.
En el trascurso de la investigación y al iniciar con la elaboración del modelo, se encuentran varias coincidencias con el Modelo Viable de Sistemas de Stafford Beer, por lo cual adoptamos la analogía como un medio para llegar a un fin, por lo que se consideró la elaboración del modelo con base en el Modelo de Sistema Viable, para el cual cabe señalar algunas consideraciones.
En la tarea de administrar "un mundo de complejidad", sin importar si este es natural o hecho por el hombre. Hasta la fecha, los mejores esfuerzos han sido los enfoques empíricos que tratan la complejidad a micronivel, como en el área de educación, entretenimiento, programación de computadoras, sistemas de producción. Ahí se puede observar, sentir, comprender y medir la complejidad. Se espera que estos métodos puedan extenderse, posteriormente, al macronivel para desarrollar enfoques y formular políticas en sistemas mayores. Estos esfuerzos solo tendrán éxito si hacemos caso de la advertencia de Stafford Beer, en relación a la cuestión, ¿hasta qué punto las soluciones que son adecuadas para modelos?, así como cuestionar ¿si las soluciones se pueden aplicar o no al mundo real? o ¿qué tan bien los modelos describen nuestra percepción de la realidad?
Los planificadores y expertos manejan modelos de la realidad en vez de la realidad misma. Beer describe un "mundo subrogado" que reemplaza al mundo de la realidad. Hacemos planes para necesidades que no tienen relación con las demandas y expectativas de la situación real, conceptualizado la posibilidad de dotar a una institución con cinco de tales sistemas.
1. Sistema uno. Control divisional donde las actividades divisionales están programadas y donde se distribuyen los recursos. El eje de mando horizontal trabaja a través de diferentes grupos de criterios.
2. Sistema dos. Control integral para proporcionar la conexión y asegurar la estabilidad entre divisiones.
3. Sistema tres. Homeostasis interna, para asegurar una política integrada de la firma considerada como un todo, optimiza las operaciones de la institución en relación con sus objetivos totales.
4. Sistema cuatro. Homeostasis externa, por la cual la institución se relaciona y recibe entradas de su medio, de otras instituciones, de la economía, etc. La inquietud en este nivel es fijar las estrategias de la empresa en vista de las condiciones externas.
5. Sistema cinco. Prevención que vigila las políticas de sistemas en el nivel cuatro y es capaz de salidas totalmente nuevas. Este nivel significa proyectar estrategias viables y probar políticas que entrevén combinaciones de futuros posibles.
Ahora bien, para el sistema de educación media superior presencial del IPN, tenemos que considerar que se deben seguir normas y lineamientos congruentes con la naturaleza jurídica del instituto.
Como ya se ha mencionado, el IPN es una institución desconcentrada del Estado Mexicano, encargada de la educación tecnológica del País y, en este sentido, considerando el diseño del modelo como un sistema viable, encontramos tres niveles de recurrencia, en los cuales está inmersa la educación media superior que imparte el instituto.
Dichos niveles son: 1) Nivel de país, 2) Nivel de instituto y 3) Nivel de escuelas del instituto. La figura 10 presenta los niveles de recurrencia de sistema viable enumerados en este párrafo.

El sistema presenta tres niveles de recurrencia o iteración, donde el nivel inferior se convierte en el sistema uno del siguiente nivel superior, o lo que es lo mismo, que cada sistema uno de iteración se puede diseñar como sistema viable.
A continuación, se describen cada uno de los niveles de iteración y se presenta el modelo diseñado.
Nivel de Recurrencia (Iteración) 1
Comprende al país como un todo; es decir, el Sistema Nacional de Educación Media Superior, donde interviene la Secretaria de Educación Pública así como todas las instituciones de educación media superior del país, el medio ambiente nacional, y en donde el IPN forma una parte de esta composición. La figura 11 muestra, de manera general, el diseño que se propone de este sistema.

Nivel de Recurrencia (iteración) 2
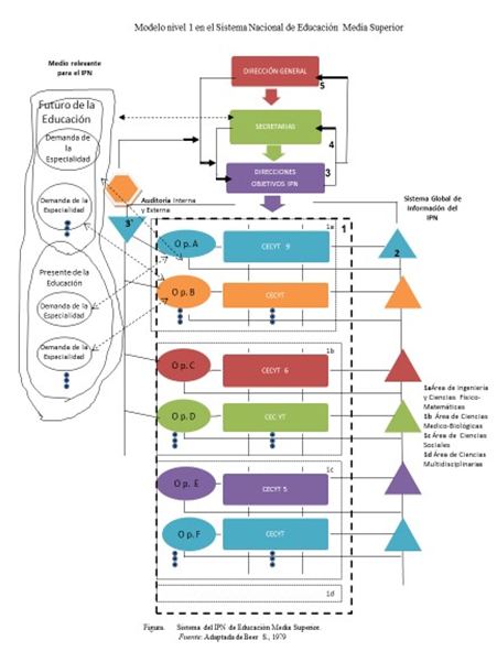
Comprende al IPN, el cual es de nuestro interés para esta investigación, la figura 12 muestra el modelo. Cabe señalar que este modelo pertenece al nivel 1 en el Sistema Nacional de Educación Medio Superior. Este modelo daría orden interno al IPN, ya que al adaptar el organigrama actual del IPN, saltan a la vista la duplicidad de funciones que se desarrollan en el Instituto por falta de una planeación adecuada.

Nivel de Recurrencia (iteración) 3
Comprende cada una de las escuelas de Educación Media Superior con las que cuenta el IPN, estas pasan a ser del Nivel 1 en el sistema de educación media superior del IPN. Se muestra la figura 13 el modelo general.

El trabajo diario y real, así como la innovación para generar el cambio empiezan desde este nivel de recurrencia, es aquí donde se acoplan los sistemas relevantes que se describieron anteriormente. La condición de viabilidad del sistema generado establece que se debe tener la capacidad de autonomía y flexibilidad en cada escuela del IPN, de la misma manera lo debe tener el IPN a nivel nacional y el país a nivel mundial.
El modelo anterior se muestra de manera más detallada en la figura 13, con base en la metodología de Checkland, considerando factores y variables que pueden afectar a cada uno de los sistemas relevantes del Modelo de Educación Presencial del IPN.
Cabe destacar que es de suma importancia la ejecución de valores como la honestidad y responsabilidad que son parte de un sistema de valores (axiológico) necesario en toda organización y con mayor contundencia en el sistema educativo, ya que es muy necesaria la influencia de este sistema en todos los sistemas involucrados en el IPN. También, el modelo más detallado considera que cada uno de los sistemas relevantes necesariamente están formados por subsistemas los cuales están interrelacionados y, por ello, es importante su adecuada planeación.
5. Conclusiones
Esta propuesta pretende mejorar el desempeño del Nivel Medio Superior a través de la aplicación de la metodología de Checkland y aplicando el modelo de Stafford Beer, conocemos la realidad de los sistemas involucrados y sus características esenciales así como sus necesidades por lo que se podrá proponer intervenciones con el fin de mejorar la situación actual.
Agradecimientos
Los autores agradecen al Instituto Politécnico Nacional, a la Sección de Estudios de Estudios de Posgrado e Investigación de la Escuela Superior de Ingeniería Mecánica y Eléctrica Unidad Zacatenco por el apoyo brindado.
Referencias
[1] Centro de Investigación y Docencia Económica (CIDE), Retos Educativos 2012-2018, Banco Interamericano de Desarrollo: Retos Educativos 2012-2018., 2012. Recuperado de: http://federalismoeducativo.cide.edu/documents/97536/36092cfa-7133-449f-be68-72dd4dd1d9d1
[2] Instituto Nacional para la Evaluación de la Educación (INEE), Panorama Educativo de México, Indicadores del Sistema Educativo Nacional, 2013. Recuperado de: http://publicaciones.inee.edu.mx/buscadorPub/P1/B/112/P1B112.pdf
[3] Instituto Politécnico Nacional, Informe de Auto-evaluación 2012, Recuperado de: http://www.gestionestrategica.ipn.mx/Evaluacion/Paginas/InfoAutoeval.aspx
[4] Instituto Politécnico Nacional, Gestion Estratégica- Evaluación, 2015. Recuperado de http://www.gestionestrategica.ipn.mx/Evaluacion/Paginas/InfoAutoeval.aspx
[5] L. V. Bertalanffy, Teoría general de sistemas. México: Fondo de Cultura Económica, 1976.
[6] B. Wilson, Sistemas: Conceptos, metodología y aplicaciones. Mexico: Grupo Noriega Editores, 2005.
[7] P. Checkland, La metodología de sistemas suaves en acción, México: Limusa, 1994.
[8] S. Beer, The Viable System Model, 2005. Recuperado de: http://www.StaffordBeer
[9] J. Oliveira, Y. Gascón, "Modelo de sistema viable como herramienta de diseño para un Programa Ingeniería de Sistemas," Enl@ce Revista Venezolana de Información, Tecnología y Conocimiento, vol. 8, núm 3, pp. 69-82, 2011. Recuperado de http://200.74.222.178/index.php/enlace/article/view/13691/13674
[10] S. Beer, Brain of the firm. Nueva York: Harder y Herde, pp. 397-422, 1972.
[11] N. Rueda, "El modelo de sistema viable: un instrumento para la organización efectiva," Revista EAN, vol. 25-26, 2015, pp. 5-14. Recuperado de http://journal.universidadean.edu.co/index.php/Revista/article/view/1155/1095