Resumen: En grandes sistemas de potencia interconectados el problema de estabilidad ante pequeños disturbios recibe atención debido a las oscilaciones ocasionales o a la variación en la demanda del mismo, para esto se incorpora al problema de optimización matemática de flujos óptimos de potencia una restricción de estabilidad ante pequeños disturbios, la cual se basa en el teorema de Lyapunov modelada como un problema de programación semidefinida, la cual dicta que su matriz P sea positiva definida y simétrica para garantizar la estabilidad del sistema, la solución se hace mediante el método de optimización matemática punto interior con ayuda del software AMPL, A Modeling Language for Mathematical Programming, donde se hará la simulación sobre el sistema de prueba del Institute of Electrical and Electronics Engineers (IEEE), Western System Coordinating Council o WSCC que consta de 9 nodos y 3 máquinas modificado para este propósito.
Palabras clave: flujos óptimos de potencia, estabilidad ante pequeños disturbios, programación semidefinida, Lyapunov.
Abstract: A power system presents different stability problems, the small-signal stability problem receives attention to the occasional oscillations and the change in its demand, for this and the need to optimize resources a small-signal stability constraint is incorporated in the optimal power flow problem, this constrain is based on Lyapunov's theorem and is modeled as a semi-definite programming problem, where the matrix . must be positive definite and symmetric to guarantee the system stability. The problem is solved by the interior point method. The simulations have been conducted with AMPL in the WSCC 9-bus 3-machine system.
Keywords: optimal power flow, small signal stability, semi-definite programming, Lyapunov.
Flujos óptimos de potencia con restricciones de estabilidad ante pequeños disturbios
Optimal power flow with small signal stability constraints
Recepción: 08/10/2021
Aprobación: 13/01/2022
En virtud de la necesidad de optimizar recursos en el sistema eléctrico de potencia, minimizar costos a través de un despacho económico óptimo se realiza con la implementación de flujos óptimos de potencia, donde sucede una modificación en la potencia suministrada por cada generador, de acuerdo con su costo de operación creando un nuevo punto de operación. Con estas implementaciones es inminente un cambio importante en los resultados obtenidos de un análisis de estabilidad ante pequeños disturbios [1].
En grandes sistemas de energía interconectados, el problema de estabilidad ante pequeños disturbios ha estado recibiendo atención debido a la oscilación ocasional. Los controladores de amortiguación se aplican a menudo para mejorar la estabilidad, entre las cuales el estabilizador del sistema de potencia (PSS) es el más rentable. Sin embargo, no pueden garantizar que no se produzcan oscilaciones. Los operadores independientes del sistema deben despachar la generación en función de los objetivos económicos mediante un flujo de potencia óptimo tradicional (FOP), mientras tanto, deben garantizar un margen de seguridad con respecto a la estabilidad de pequeños disturbios [2], [3].
Debido a esto, para probar una solución a los problemas de estabilidad ante pequeños disturbios en este artículo se agrega al modelo de FOP una restricción de estabilidad ante pequeños disturbios (FOP-REAPD), la cual está basada en el método directo de Lyapunov que garantiza la estabilidad del sistema y aumenta su confiabilidad, en la literatura se pueden encontrar diferentes restricciones incorporadas al problema de FOP, la restricción manejada en este trabajo está basada únicamente en la ecuación de Lyapunov sin considerar la denominada abscisa espectral [2] con un modelo de máquina de cuarto orden extraído del libro [4], al cual se le quitaron los controles para poder observar el comportamiento del sistema únicamente con nuestra restricción.
FOP-REAPD no sustituye a un PSS ni a ninguna otra acción de control existente, sino que proporciona medios adicionales para obtener el margen de estabilidad requerido. Es un desafío modelarlo ya que las restricciones de estabilidad ante pequeños disturbios no se pueden incorporar directamente en el modelo de FOP mediante restricciones lineales o no lineales [2].
El modelo FOP-REAPD se formula en términos de las sensibilidades de primer o segundo orden de los eigenvalores críticos con respecto a algunas variables. Por tanto, la principal ventaja de estos enfoques aproximados es hacer que las limitaciones de estabilidad ante pequeños disturbios sean fáciles de manejar. Sin embargo, es posible que los resultados sean más costosos económicamente para cumplir con estas restricciones de estabilidad [5].
En general, FOP-REAPD es un problema de optimización de eigenvalores el cual se resuelve por el método de punto interior con ayuda de la programación semidefinida (PSD), la cual se basa en la teoría de la década de 1980 donde Lewis y Overton construyeron el marco teórico de optimización de eigenvalores [6][7].
El despacho económico (DE) es el cálculo que encuentra el despacho de generación de menor costo para un conjunto de generadores que está restringido dentro de los límites del generador individual y da como resultado una generación total que es igual a la carga total más las pérdidas. El cálculo del DE ignora los detalles específicos de la red a la que están conectados los generadores y agrupa todos los efectos de la red en las pérdidas y la demanda de carga total [8].
El FOP combina el cálculo del DE con un cálculo de flujo de potencia para que el DE y el flujo de potencia se resuelvan simultáneamente. Las pérdidas totales del sistema de energía son simplemente parte del cálculo del flujo de energía y se reflejan en la carga de la generación en el bus de referencia; por lo tanto, no hay necesidad de calcular específicamente las pérdidas, ya que son inherentemente parte del flujo de potencia [8].
En nuestro problema se debe considerar minimizar la siguiente función objetivo:
(1)Donde PGi es la salida de potencia del generador i, a2i, a1i, a0i, es la función de costos de cada generador, SGes el conjunto de todos los generadores y NG el número total de generadores. Además, se considera el siguiente conjunto de restricciones de igualdad y desigualdad [5].
Restricciones de igualdad que representan el balance de potencia en cada bus i [2]:.
(2)Donde PDi y QDi representan la potencia activa y reactiva demandada en cada bus i, respectivamente, Yijson los elementos de la matriz de admitancias, así como Importar imagen son los ángulos de los elementos de dicha matriz, PGi y QGi son la salida activa y reactiva del generador i y por último Vi es el voltaje en cada bus i con su ángulo correspondiente [2].
Restricciones de desigualdad que representan las limitaciones técnicas del sistema en generación de potencia activa y reactiva por cada generador i y el balance de voltaje nodal del sistema [2]:
(3)Un modelo FOP “estándar” se define básicamente como un problema de optimización con restricciones no lineales, que consta de una función objetivo (1), un conjunto de restricciones de igualdad (2) y desigualdad (3). Las restricciones de estabilidad ante pequeños disturbios se incorporan al modelo de FOP estándar, lo que genera el modelo con el cual se trabaja en este artículo [2], [9].
El estudio al problema de estabilidad ante pequeños disturbios surge debido al fenómeno del cambio en la demanda eléctrica y la generación de esta misma de acuerdo con el horario del día, estos estudios se realizan debido a que la demanda puede cambiar de una hora a otra, así que, es necesario analizar este comportamiento y comprobar si nuestro sistema es capaz de soportar estos pequeños cambios. Cuando un sistema de potencia se encuentra en condiciones normales de operación, puede ser sometido a dos tipos de pequeños disturbios [10], [11]:
1) Un disturbio de forma temporal y siendo un sistema estable se espera que el sistema regrese a sus condiciones normales.
2) Un disturbio de forma permanente y como consecuencia se espera que el sistema alcance un nuevo punto de operación.
Para analizar la estabilidad del sistema en estos estudios se realiza la linealización de las ecuaciones alrededor de un punto de operación, el principal interés está relacionado con el comportamiento del ángulo del rotor y los componentes de los generadores, que se interconectan a la red eléctrica. Ya sea en condiciones normales o ante un pequeño disturbio, podemos darnos cuenta de que la respuesta del ángulo es de naturaleza oscilatoria, se dice que el sistema es estable, si cuenta con el amortiguamiento necesario para mantener las oscilaciones y continuar operando sin problemas, por otro lado, si las oscilaciones comienzan a crecer en amplitud, entonces se dice que el sistema es inestable [10], [11].
El comportamiento de los sistemas de potencia puede describirse mediante ecuaciones diferenciales y algebraicas, en este modelo se considera la ecuación de oscilación y las ecuaciones diferenciales E´d y E´q para de este modo expresar el modelo de la máquina de la siguiente manera [2]:
(4)
(5)
(6)
(7)Donde di representa el ángulo de carga de cada generador, wi representa a la velocidad angular, E´d y E´q son los voltajes internos del generador en eje directo y eje cuadratura respectivamente, Id y Iq son la inyección de corrientes del generador en eje directo y eje cuadratura, X´d y X´q son las reactancias transitorias del eje directo y cuadratura, T´do y T´qo son constantes de tiempo transitorias y Mi es una constante de inercia.
Al modelo de la máquina se le agregan las ecuaciones de condiciones iniciales (8) y las ecuaciones de la red del sistema (9) [2].
(8)
(9)En el conjunto de ecuaciones (8-9) se muestran variables especificadas con anterioridad a las cuales se le agrega una la cual es Rsi que es la resistencia de armadura de cada generador.
Las ecuaciones (4), (5), (6), (7), (8) y (9) se linealizan por series de Taylor para formar nuestro modelo de estado como se muestra a continuación:
(10)- A es la matriz de los datos de la máquina.
- B es la matriz que contiene los voltajes y corrientes de la máquina.
- C es la matriz que contiene las ecuaciones algebraicas del estator.
- D es la matriz de las ecuaciones de la red del sistema.
- es el vector de variables de estado.
- y es el vector de salida del sistema.
- es el vector de entradas al sistema.
Eliminando y obtenemos que [2], [4]:
(11),(12)Asis será la ecuación característica del sistema la cual nos dará la información necesaria para el análisis de estabilidad ante pequeños disturbios.
La PSD es programación lineal sobre el cono de matrices semidefinidas positivas. En la PSD lineal, se minimiza una función lineal sujeta a la restricción de una combinación afín de matrices simétricas la cual es semidefinida positiva. El PSD lineal, que puede verse como una generalización de la programación lineal, se ha utilizado ampliamente en la teoría de control, la teoría de sistemas, la optimización de eigenvalores y la optimización de combinaciones[12].
El problema de PSD lineal es el siguiente:
(13),(14)x, c y F son matrices simétricas. La notación ≻ en 13 denota que F(x) es semidefinida positiva. La desigualdad en (13) es llamada desigualdad de matriz lineal [2].
Recordado teorema de estabilidad de Lyapunov, el diferencial 11 es estable si y solo si, existe una matriz real positiva simétricaP tal que:
(15)La matriz P integrada en la ecuación 15 como se dijo arriba debe ser una matriz real positiva simétrica y adicional a ello es necesario que sea una matriz definida positiva lo que implica que como dice la regla de Sylvester una condición necesaria y suficiente para que una matriz sea definida positiva es que el determinante de todas las submatrices superiores izquierdas de la matriz sean positivos. Por ejemplo, para una matriz P simétrica de 3×3 como se muestra en la ecuación 16, se requiere que los determinantes del conjunto 17 sean positivos.
(16)
(17)En la ecuación 15 todos los valores propios de A para el sistema estable tienen partes reales negativas como nos dice el teorema de estabilidad de Lyapunov [13].
La ecuación 15 será la utilizada como nuestra restricción de estabilidad ante pequeños disturbios que en conjunto con las ecuaciones de flujos óptimos de potencia. Las ecuaciones de condiciones iniciales del sistema 8 y las ecuaciones de la red mostradas en el conjunto 9 completan nuestro modelo matemático para resolver el problema FOP-REAPD [2], [14].
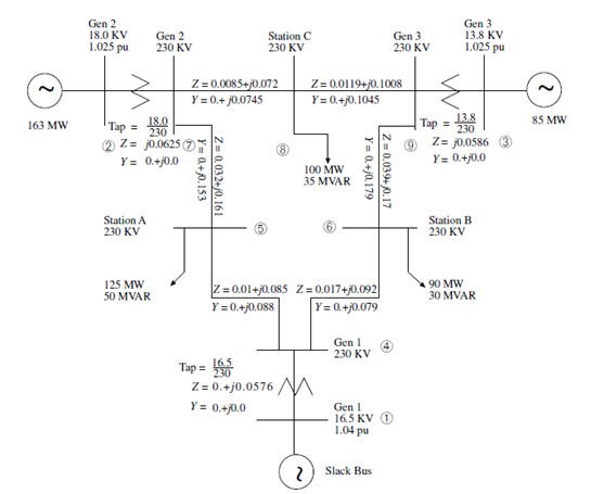
Para realizar la solución del problema FOP-REAPD se hizo la simulación en el software AMPL mediante el solver KNITRO basado en el método de punto interior el cual es utilizado para resolver problemas de PSD, el sistema de prueba que se utilizó fue el sistema de prueba de la IEEE conocido como WSCC de 9 nodos y 3 máquinas en los nodos 1, 2 y 3 respectivamente, así como 3 cargas en los nodos 5, 6 y 8 las cuales son mostradas en la Tabla 1[9], [15].
En esta sección se encontrarán dos comparaciones diferentes siempre con el mismo sistema de prueba, la primera que está formada por la Fig. 2 y la Tabla 3 donde se compara los resultados obtenidos del modelo FOP, FOP-REAPD y los datos obtenidos de [4], y la segunda mostrada en las Figs. 3, 4 y 5 donde a nuestro modelo FOP-REAPD se le simula un pequeño disturbio y se muestran los resultados del redespacho obtenido.
Por último se muestra una comparativa en el costo operativo del sistema cuando se incluye nuestra restricción ante pequeños disturbios al problema de optimización matemática de FOP.
En la Fig. 1 se muestras los datos necesarios para la simulación de nuestro problema, adicional a ello en la Tabla 2 se muestran los datos de cada una de las máquinas.


En la Fig. 2 se muestra una comparativa del perfil de voltajes por nodo de nuestro sistema de prueba, tanto en flujos óptimos de potencia como con la incorporación de nuestra restricción de estabilidad ante pequeños disturbios donde podemos observar una disminución en dichos valores, adicional a ello se muestran los valores obtenidos mediante flujos de potencia tomados del libro [4].
Es de importancia aclarar que para ambos casos se utilizó una restricción para este valor donde el voltaje mínimo permitido es de 0.95 y el voltaje máximo permitido es de 1.05 en p.u.

En la Tabla 3 se muestra la comparativa de resultados, obtenidos de este mismo sistema de prueba, mediante una subrutina elaborada en el software Matlab, de los eigenvalores (𝜆= 𝛼±𝜔j) y la razón de amortiguamiento () relacionados a las máquinas de nuestro sistema.

El cálculo de la razón de amortiguamiento se hace de la siguiente forma:
(18)Continuando con la simulación de nuestro sistema, para realizar una perturbación en el modelo donde ya incluimos nuestra restricción de estabilidad, se le varió el porcentaje de demanda en un +10%, dando como resultado un punto de operación distinto en cada porcentaje de demanda (90%, 100% y 110%), este cambio se propone con el fin de analizar los datos obtenidos al aumentar o disminuir la demanda, se puede hacer con otro porcentaje diferente pero la tendencia que se espera en los resultados es la misma, siempre tomando en cuenta la capacidad de las máquinas conectadas al sistema pues al sobrepasar el límite el problema no converge.
En la Fig. 3 se muestran los resultados de la potencia activa de cada generador, lo que nos muestra un DE diferente en cada caso, es de importancia mencionar que en el caso de la simulación del pequeño disturbios se modifica la demanda de potencia activa y reactiva pero en nuestros resultados solo se muestran los resultados de potencia activa ya que es la variable que está ligada a nuestra función objetivo y es directamente responsable de una disminución o un incremento en el costo de generación de nuestro sistema.

En la Tabla 4 tenemos la función de costos utilizada para la solución de los flujos óptimos, la cual se divide en los coeficientes a, b y c los cuales son sustituidos en nuestra función objetivo para obtener el precio total operativo de cada generador, el cual depende del punto de operación calculado.

En la Fig. 4 se muestra el costo de generación para cada porcentaje de demanda de la simulación del pequeño disturbio, donde podemos observar que la máquina 3 a pesar de ser la más económica como se muestra en la Tabla 4 es la que menos potencia suministra y esto está ligado a la poca inercia (H) que tiene dicha máquina lo cual se puede observar en la Tabla 2, por lo que vemos la relación que tiene el punto de operación con el costo operativo proporcionado con el problema FOP-REAPD.

En la Fig, 5 se muestra el costo de generación por cada uno de los generadores conectados a nuestro sistema, por la función de costos utilizada en esta simulación sabemos que el generador 1 es el más costoso y el que mayor inercia tiene por lo que hace al sistema más estable, al incluir nuestra restricción ante pequeños disturbios nuestro punto de operación dado cambia, suministrando la mayor potencia con este generador por lo cual se eleva el costo del DE.

La restricción de estabilidad ante pequeños disturbios incorporada en el problema de flujos de potencia nos garantiza que el sistema sea estable lo cual se demuestra en este articulo con el primer método de Lyapunov el cual nos dice que la estabilidad en un sistema lineal está dada por las raíces de la ecuación característica del sistema, estas raíces son extraídas como eigenvalores de la matriz Asis y si todos tienen parte real negativa, el sistema linealizado es asintóticamente estable en el punto de equilibrio.
En la Tabla 1 se muestra que la parte real de los eigenvalores es negativa y en comparativa se observa un recorrimiento de los valores cuando se incorpora la restricción de cuando no está presente, así mismo se nota un cambio en los valores de amortiguamiento del sistema llevándolos a un valor cercano a otra restricción ante pequeños disturbios dada en el artículo [16], estas simulaciones son de relevancia para comprobar el comportamiento de los sistemas y aumentar la seguridad del mismo evitando problemas relacionado con la estabilidad sin hacer uso de controles como el PSS aunque como se mencionó anteriormente de ninguna forma esta técnica lo sustituye.
La incorporación de esta restricción trae como consecuencia un nuevo punto de operación con un redespacho de la potencia suministrada por los generadores que resulta en un aumento en el costo de operación del sistema y una caída en los voltajes nodales siempre dentro de los límites de seguridad dados, en este trabajo se muestran resultados restringidos a un solo sistema pero la metodología mostrada puede ser llevada a un sistema de mayor magnitud aunque se espera que el tiempo de solución del algoritmo se eleve dependiendo del tamaño del sistema.
De nuestros resultados observamos cómo influye nuestra restricción en el costo de generación ya que en comparativa si tomamos como referencia el costo de generación con FOP únicamente el problema FOP-REAPD incrementa un 11% el costo.
Por último, al perturbar el sistema cambiando el porcentaje de la demanda comprobamos como la potencia suministrada por cada generador tiende a cambiar originando una disminución o incremento respectivamente en el costo de operación cuando se incrementa la demanda en un 10% el costo de generación incrementa un 2%, ya que al cambiar el punto de operación tenemos como resultado un suministro de potencia mayor en el generador más costoso y esto eleva el precio total de generación, caso contrario cuando la demanda se disminuye en un 10% y el costo de operación baja un 20.5% con esta restricción aumenta la confiabilidad del sistema ante un posible pequeño disturbio pues como se mencionó anteriormente en la Tabla 1 existe un recorrimiento de la parte real negativa de los eigenvalores.







