Recepción: 02/06/2022
Aprobación: 24/08/2022
Resumen: Este estudio presenta una propuesta de diseño de una pinza para un robot Fanuc LR mate 200 iD aplicando el método de optimización topológica, demostrando que esta metodología permitió aumentar la eficiencia en el proceso de impresión 3D, aligerando la estructura de la pinza y reduciendo la cantidad de material necesario para su prototipado, manteniendo sus características mecánicas sin comprometer su estabilidad estructural, por lo que las consideraciones de diseño se realizaron teniendo en cuenta que el robot se utiliza en un proceso de manipulación de pinzas de plástico, utilizadas para colgar ropa. Incluye el desarrollo de un sistema de control on-off y aislamiento óptico, para el accionamiento de la pinza, incorporando la detección de su estado con el sistema de control del robot Fanuc. Con esta parte de control, se implementa una interacción con el sistema interno del robot y las señales de accionamiento de la pinza.
Palabras clave: diseño, MOT, impresión, control.
Abstract: This study presents a design proposal of a gripper for a Fanuc LR mate 200 iD robot applying the topological optimization method, showing that this methodology allowed to increase the efficiency in the 3D printing process, lightening the structure of the gripper and reducing the amount of material needed for its prototyping, maintaining its mechanical characteristics without compromising its structural stability, so the design considerations were made taking into account that the robot is used in a handling process of plastic grippers, used to hang clothes. It includes the development of an on-off control system and optical isolation, for the actuation of the gripper, incorporating the detection of its state with the Fanuc robot control system. With this control part, an interaction with the internal system of the robot and the gripper drive signals is implemented.
Keywords: design, MOT, print, control.
I. Introducción
En la actualidad los robots tienen un papel importante en actividades cotidianas tanto en aspectos domésticos como procesos de manufactura, esto es derivado a las grandes ventajas que aportan. Los robots industriales aseguran un alto nivel de productividad y una mayor precisión, haciendo que los errores se reduzcan en cada movimiento, sin mencionar la reducción de personal, de costos y de tiempo de procesamiento.
Dentro de las partes del brazo mecánico, al final de este se encuentra el acoplamiento del efector terminal, el cual es el gripper o la herramienta que será encargada de realizar la tarea prevista, dependiendo de la aplicación que tendrá será determinado el efector final. En muchas ocasiones es necesario e importante diseñarlo de acuerdo con los requerimientos de la aplicación en el que será utilizado y de esta manera asegurar que la herramienta trabaje de manera correcta [1], [2].
Al diseñar el elemento final se tiene que considerar la tarea a realizar, el peso, el tamaño, la manera en que se va a llevar a cabo el movimiento de las articulaciones determinando el actuador o el elemento motriz y para que las tareas se realicen con precisión, velocidad o inteligencia es necesario hacer uso de sensores que ayuden a conocer el estado y el entorno del trabajo, todo esto es un tipo de accionamiento conocido como control eléctrico [1].
El método de optimización topológica (MOT) es una herramienta matemática que le permite al diseñador sintetizar topologías óptimas [3]. En Ingeniería Mecánica se entiende como topología óptima a una pieza o parte mecánica diseñada especialmente para maximizar o minimizar alguna característica deseada, como lo es la reducción de material [4], [5]. El MOT permite aligerar piezas de forma automática mediante el método de elementos finitos. Ésta es una herramienta pensada para sacar el máximo beneficio a la fabricación aditiva (aunque puede adaptase a otros procesos de fabricación). Las geometrías resultantes eran difíciles de fabricar con los métodos tradicionales, pero la impresión 3D tiene menos limitaciones y está abriendo las puertas a este tipo de tecnologías [6], [7], [8].
II. Desarrollo
Para el accionamiento del gripper se propuso como actuador un servo, el cual estará acoplado a un sistema de engranes, el cual se diseñó a partir de engranes rectos. Los engranes rectos tienen dientes paralelos al eje de rotación y se emplean para transmitir movimiento de un eje a otro eje paralelo. De todos los tipos, el engrane recto es el más sencillo, razón por la cual se usa para desarrollar las relaciones cinemáticas básicas de la forma de los dientes [9], en la Fig.1 se muestran los elementos de un engrane recto.
De las cuales se presentan las siguientes relaciones para su cálculo:
(1)
(2)
(3)
(4)
(5)Donde: P = paso diametral, dientes por pulgada, N = número de dientes, D = diámetro de paso, pulg, m = módulo, mm. d = diámetro de paso, mm, p = paso circular, Dc= distancia entre centros.
En la Fig. 2 se presenta la metodología implementada, en la que se interacciona la parte de optimización del gripper y la forma de accionamiento con control eléctrico.

A. Propuesta de actuador y sistema de sensado.
Las consideraciones del actuador fueron las siguientes: espacio destinado para su ubicación y la capacidad de carga máxima de 1.2 kg.
Por lo que se seleccionó como actuador un servomotor modelo MG90S, es un pequeño actuador rotativo que permite un control preciso en posición angular, rotando de 0° a 180° considerado abierto- cerrado (véase Fig. 3).
Las características y especificaciones del servomotor son:
- Tamaño: 22.8 mm × 12.3 mm × 22.5 mm
- Peso: 14 g
- Torque reposo: 1.8 kg × cm (4.8V), 2.2 kg (6.0 V)
- Velocidad: 0.1 s / 60 grados
- Voltaje de funcionamiento: 4.8VDC a 6VDC. Recomendado 5VDC
- Engranajes: Metal
Para el sistema de sensado se seleccionó el sensor infrarrojo CNY70, es un sensor óptico que es utilizado para detectar colores, objetos, medidores de distancia o detectores de línea (véase Fig. 4), el cual mandará la señal para que el servo se accione.
Las características del sensor son las siguientes:
- Tipo de emisor: Fotodiodo
- Tipo de detector: Fototransistor
- Dimensiones (L × W × H en mm): 7 × 7 × 6
- Distancia de funcionamiento máximo: <0.5 mm
- Longitud de onda del emisor: 950 nm
B. Diseño de prototipo
Considerando las características del actuador y parte del sistema de control, se realizó el diseño de un prototipo inicial, en el cual se empleó un sistema de engranes que permitirá el accionamiento del gripper, como se puede ver en la Fig. 5.

Para el sistema de engranes de las dos pinzas se eligieron engranes con un diámetro de paso de 26 y un módulo de 1, esta relación es la misma para los dos engranes, la elección de este tipo de engranes se hizo partiendo del espacio destinado a partir del modelado, y de la definición del diámetro de paso, módulo y número de dientes, ecuación (3), en la Tabla 1 se muestran las dimensiones de los engranes.

El engrane del servomotor cuenta con un diámetro de paso de 13 mm, el cual se estableció con base al espacio disponible y a las distancias entre los centros de los engranes, tanto del conducido como del conductor, ecuación (5), y un módulo de 1, lo cual genera que tenga una relación de engranaje de 0.5 con el engranes de la pinza, en la Tabla 2 se muestra el dimensionamiento del engrane del servomotor.

Se estudiaron los esfuerzos generados al aplicar una carga de 1.2 kg para verificar que dentro del modelo propuesto no se sobrepasará el límite de resistencia a la tracción que posee el material (ABS) de 30 MPa, en la Fig. 6 se observa que la pinza presenta un límite de resistencia de 1.26 MPa, y en la Fig. 7 el límite de resistencia es de 0.89, lo que significa que estos valores están por debajo del límite del material.


Después de tener los estudios preliminares obteniendo esfuerzos por debajo del límite elástico del material se ejecutaron los estudios de topología en los cuales generaron las mallas suavizadas que se muestran en las Fig. 8 y Fig. 9.


Posteriormente se analizó bajo las mismas condiciones que las piezas del primer prototipo, de lo cual se obtuvo un esfuerzo a la tracción por debajo de los 30 MPa, el cual indica que soportará los efectos generados por una carga de 1.2 kg con facilidad, sin sufrir deformaciones en su estructura, estos resultados se ilustran a mayor detalle en la Fig. 10 y Fig. 11, en los cuales se grafican los resultados de esfuerzo obtenido.


Una vez concluido el modelado y el análisis de esfuerzos, se procedió a ensamblar el gripper, como se observa en la Fig. 12.

C. Impresión 3D
Una vez validado el modelado del gripper se llevó a cabo el prototipado rápido de cada elemento, como se muestra en la Fig. 13, se empleó una impresora envisionTEC XTREME 3SP de resina ABS y un curado de piezas bajo lámpara ultravioleta.

III. Resultados
En la Tabla 3 se muestra un comparativo de los resultados de masa y de esfuerzos de la pinza, véase Fig. 6 y Fig. 10, antes del MOT y después del MOT.

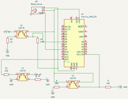
En cuanto al sistema de control de desarrollo un acoplamiento empleando una tarjeta Arduino, donde particularmente se ajustaron las respuestas en referencia al sensor, el servomotor y el sistema de comunicación aislada mediante optoacopladores. El diseño del circuito electrónico propuesto se muestra en la Fig. 14.

El Robot Fanuc envía una señal digital mediante un 1 lógico al sistema de control Arduino y de esta manera al recibir un 1 o un 0 debe de abrir o cerrar el gripper, dicha acción está condicionada al sensor. Se decidió que la señal analógica recibida del sensor será leída y almacenada en una variable para que de esta manera se determine el rango en el que se va a considerar que el sensor detecto un objeto o que no ha sido detectado un objeto. Después de que se haya tomado una decisión si el gripper abre o cierra, el sistema de control Arduino enviará una señal para que el Robot de por entendido que se ha realizado una acción.
Después de asegurar la estabilidad y funcionalidad tanto mecánica como electrónica del gripper se procedió a realizar los ajustes y sincronización del control del gripper y las señales del robot, las cuales debieron tener una familiaridad tanto para la parte mecánica como electrónica, para sujetar la pinza de ropa como se muestra en la Fig. 15.

Para conocer la relación entre el desplazamiento angular del engrane y el desplazamiento lineal de la pinza se realizó un estudio de movimiento en SolidWorks, con el fin de establecer la cantidad de milímetros que se desplazará la pinza por cada grado que gire el engrane, en la Fig. 16 se muestra el estudio.

IV. Conclusiones
Se diseñó y desarrolló un gripper funcional para un robot Fanuc, el gripper permite que el robot ejecute la aplicación de manipular la pinza de ropa.
Con el análisis de esfuerzos y el estudio de movilidad del mecanismo se comprobó que el gripper no presenta problemas en cuanto a su movilidad y estabilidad estructural.
Se aplicó la metodología de optimización topológica logrando reducir el material en un 200 por ciento, lo cual permitió mantener su funcionalidad mecánica y estabilidad estructural.
Se desarrolló un circuito electrónico con aislamiento óptico que permite el acoplamiento entre el control interno del robot Fanuc y la interconexión del mando del gripper.
El uso del MOT y de las herramientas de impresión 3D deja abierta la posibilidad de realizar mejoras continuas en el diseño mecánico dependientes de las condiciones a las cuales estará sometido un elemento y en particular esto permitirá adecuarse a la morfología del elemento a manipular, por lo que para trabajos futuros este método de optimización permitirá minimizar costos, proponer nuevos materiales y aligerar la estructura.
Referencias
[1] A. Ollero Baturone, “Morfología de los robots”, en Robótica manipuladores y robots móviles, Barcelona (España), Marcombo, 2001, pp. 16-24.
[2] J. I. Rodríguez Salcedo, J. C. León Anaya, “Diseño y manufactura aditiva de un brazo robótico aplicando la metodología Design Thinking”, Innovación Científica y Tecnológica en las Ingenierías, vol. 5, pp. 57-61, 2022, https://drive.google.com/file/d/1JV29SwYmjPjZfDk4klOFpCV8dphGAb1w/view
[3] I. Mendoza, E. Vergara, L. Loa, “Optimización de una pieza mecánica por medio de elemento finito y Taguchi”, Innovación Científica y Tecnológica en las Ingenierías, vol. 4, pp. 193- 196, 2021, https://drive.google.com/file/d/1o7G23ydgfPovNCPZjMsoyYoAGpMS6fAX/view
[4] O. Sigmund, “On the design of compliant mechanisms using topology optimization,” Mechanicsof Structures and Machines, vol. 25, no. 4, pp. 493-524, 1997.
[5] M. P. Bendson, O. Sigmund, Topology Optimization: Theory, Methods and Applications (2ª ed). Berlin. Springer, 2003.
[6] CIMWORKS S.L. (2020, enero 7), 2020. [Online]. Available: https://blogs.solidworks.com/solidworkslatamyesp/solidworksblog/simulacion/solidworks_simulation/como-funciona-la-herramienta-de-optimizacion-topologica-en-solidworks-simulation
[7] A. Jorquera, Fabricación digital: Introducción al modelado e impresión 3D, Ministerio de Educación, Cultura y Deporte, p. 8, Madrid, España, 2017.
[8] R. Saurina Mestre, “Diseño, verificación y fabricación de un gripper móvil para un robot a través de la tecnología de impresión 3D”, Tesis de Maestría, Universidad Politécnica de Valencia, España, 2022.
[9] D. H. Myszka, Máquinas y mecanismos, 4a ed., México: Pearson, 2012.
[10] Amazon. “Seamuing 6Pcs MG90S Micro Servo 9G Servo Motor Metal Geared Micro Servo Motor 9G Smart Robot Car Helicopter Plane Boat.” Amazon.ca https://www.amazon.ca/Seamuing-MG90S-Micro-Geared-Helicopter/dp/B07F7VJQL5?th=1 (accesed Feb 9 2022).
[11] UNITELECTRONICS, “Sensor CNY70 líneas infrarrojo” UELECTRONICS, 2022, https://uelectronics.com/producto/sensor-cny70-lineas-infrarrojo/ (accesed Feb 10 2022)