Reporte de casos educativos
Virtual Learning Object (OAV) for Teaching and Learning Non-Parametric Statistical Methods
Objeto de aprendizagem virtual (OAV) para o ensino e aprendizagem de métodos estatísticos não-paramétricos
Objeto virtual de aprendizaje (OVA) para la enseñanza y el aprendizaje de métodos estadísticos no paramétricos
Virtual Learning Object (OAV) for Teaching and Learning Non-Parametric Statistical Methods
Tecné, Episteme y Didaxis: TED, no. 54, pp. 285-302, 2023
Universidad Pedagógica Nacional; Facultad de Ciencia y Tecnología
Received: 02 July 2022
Accepted: 13 June 2023
Abstract: Interpreting, understanding, and applying statistical knowledge, presents, in many cases, some difficulties for students in the training process. For this reason, and thanks to the rise of information and communication technologies; a virtual object was developed for learning the statistical methods of Kruskal Wallis, Mann Whitney U and Wilcoxon, which are included in non-parametric statistics. The objective of this quasi-experimental design study was to apply the virtual object as a teaching-learning strategy for these three statistical methods after its creation and validation in order to support the training of students in biostatistics. The virtual learning object was evaluated by experts through the LORI instrument (tool that allows to evaluate learning objects based on nine variables), granting a quality level in the medium-high range according to the final weighting. The evaluation instrument and the comparative statistical analysis used in this process showed that the learning object is adequate for the purpose and objective set, concluding that there is a significant difference in the academic results of the students to whom this digital tool was applied.
Keywords: Statistics, virtual learning object, Kruskal Wallis, Mann Whitney U test, Wilcoxon.
Resumo: Interpretar, compreender e aplicar os conhecimentos estatísticos, apresenta em muitos casos alguma dificuldade para os estudantes em processo de formação; por esta razão e graças ao surgimento das Tecnologias da Informação e Comunicação, desenvolveu-se um objeto virtual para aprender os métodos estatísticos de Kruskal Wallis, Mann Whitney U e Wilcoxon, que estão incluídos nas estatísticas não paramétricas. O objetivo deste estudo de desenho quase-experimental foi aplicar o objeto virtual como estratégia de ensino e aprendizagem para estes três métodos estatísticos, após a sua criação e validação, a fim de apoiar a formação de estudantes na área da bioestatística. O objeto de aprendizagem virtual foi avaliado por peritos através do instrumento LORI (ferramenta que permite avaliar objetos de aprendizagem com base em nove variáveis), concedendo um nível de qualidade na gama média-alta de acordo com a ponderação final. O instrumento de avaliação e a análise estatística comparativa utilizada mostraram que o objeto de aprendizagem é adequado à finalidade e ao objetivo estabelecido, concluindo que existe uma diferença significativa nos resultados académicos dos estudantes aos quais esta ferramenta digital foi aplicada.
Palavras-chave: Estatística, objeto de aprendizagem virtual, Kruskal Wallis, Mann Whitney U test, Wilcoxon.
Resumen: Interpretar, entender y aplicar los conocimientos estadísticos, presenta en muchos casos cierta dificultad para los estudiantes en proceso de formación; por tal motivo y gracias al auge de las Tecnologías de la Información y Comunicación, se desarrolló un objeto virtual para el aprendizaje de los métodos estadísticos de Kruskal Wallis, U de Mann Whitney y Wilcoxon, que se incluyen dentro de la estadística no paramétrica. El objetivo de este estudio de diseño cuasiexperimental fue aplicar el objeto virtual como estrategia de enseñanza aprendizaje de estos tres métodos estadísticos, posterior a su creación y validación, con el fin de apoyar la formación de los estudiantes en el área de la bioestadística. El objeto virtual de aprendizaje fue evaluado por expertos a través del instrumento LORI (herramienta que permite evaluar objetos de aprendizaje basándose en nueve variables), otorgando un nivel de calidad en el rango medio-alto según la ponderación final. El instrumento de evaluación y el análisis estadístico comparativo empleado, mostraron que el objeto de aprendizaje es adecuado para el propósito y el objetivo planteado, concluyendo que existe una diferencia significativa en los resultados académicos de los estudiantes a los cuales se les aplicó dicha herramienta digital.
Palabras clave: Estadística, objeto virtual de aprendizaje, Kruskal Wallis, Mann Whitney U test, Wilcoxon.
Introduction
The impact that new technologies produce in the educational field has allowed changes in the way of teaching and transmitting knowledge, positioning information and communication technologies as a support for the transformation of pedagogical models, catapulting the teaching-learning process, as well as teacher-student interaction (Sandoval & Arroyo, 2006).
In this way, Callejas et al. (2011) define learning objects as elements for computer-based instruction, learning or teaching. For the Ministry of National Education in Colombia, virtual learning object is a set of digital, self-contained, and reusable resources with an educational purpose. In addition, it must have an information structure that facilitates its storage and identification (Ministry of National Education, 2012).
When talking about virtual learning objects, the notion of artificial intelligence appears, which makes it possible to implement an intelligent teaching-learning environment, with a common goal: the development of knowledge in society (Callejas et al., 2011).
Although, technology becomes a vehicle for achieving knowledge appropriation; it must be related to a position that contributes to accomplish the objective. The social constructivist pedagogical model emphasizes in the student and lifelong learning, proposing the constant construction of new learning schemes through dialogue and three fundamental activities: accompaniment-orientation; individual study; and collaborative study. Those factors are closely related to technology and their union contributes to the training and autonomy processes of students, facilitating the training process. (Barreto & Moreno, 2016).
Nevertheless, it is important to know what is learning? According to Leibowitz (2016), the term learning is linked to the ability to ask appropriate or to ask meaningful questions, in which the student shows developed critical thinking, manifesting different topics understanding; as well as, recognizing the possible insufficiencies of knowledge that he/she may have.
The relevance of non-parametric statistics is presented in studies in which the variables that are included do not have a normal distribution. Many of these investigations are related to animal experiments, as reflected in the research, in which they use rats in the realization of a model for a type of brain injury that affects premature babies (periventricular leukomalacia), being the Mann Whitney U statistical test the most relevant for the analysis of this case (Kumral et al., 2017).
On the other hand, it was undertaken an investigation linked to maxillary expansion in a physiological way with a light and continuous force, by means of an animal model where they used 6-week-old Sprague-Dawley rats; those that formed different experimental groups and one of control.
For the interpretation of the data obtained, Kruskal-Wallis and Mann-Whitney U tests were used (Utreja et al., 2018). Also, it proposed a statistical analysis with non-parametric tests, for the research that aimed to evaluate the effects of probiotic supplementation on the level of burner in, inflammation and components of the metabolic syndrome in obese Wistar strain rats. By means of the Kruskal-Wallis and Mann-Whitney U tests, it was concluded that due to probiotic supplementation, there were positive effects on fasting plasma glucose and insulin levels. Similarly, there was a weight reduction in rodents (Çelik & Ünlü, 2019).
Finally, the research concerning the effects and relationship between voluntary physical activity on oxytocin levels, anxiety, and empathy, reveals that physical activity increases empathic behavior and decreases anxiety in mice, being associated with an increase in oxytocin levels in female mice, but not in males; the Mann-Whitney U test was used to analyze the differences between the groups (Yüksel et al., 2019).
In this way, in the field of statistics, the conceptualization of the different methods is very important since it is a disciplinary area that is necessary and indispensable worldwide, because it allows the study of populations through the collection and interpretation of data. It is possible to infer about phenomena or study populations (Barreto, 2012). For this reason, universities must provide students with a series of knowledge that enables them to learn meaningfully with adequate and appropriate competencies for this purpose. It is essential that students conceptualize these statistical methods, in a way that teaching strategies must be taken as didactic resources and pedagogical procedures that promote meaningful learning (Díaz-Barriga & Hernández, 1999). Moreover, studies such as Diaz and Hernandez (1999) show that the use of different strategies in the teaching process generates meaningful learning, in addition to acquiring the necessary skills to develop their tasks. Thus, the facility that technology gives us currently allows the use of information and communication technology in the teaching-learning process (Castro et al., 2007).
As a result, the objective of teaching statistical methods through the constructivist model using technology is combined, it allows the potential of renovating thought; if the teacher does not use it only to reproduce the old model in a new technological format, but a student-centered learning (Hernandez, 2017).
In learning statistics, the results are not very satisfactory due to fear and the low attitude that students have towards this subject. In addition, the contents of the courses may be loaded with mathematics, leaving behind examples of real cases for a better understanding and conceptualization of the topics (Gutiérrez & Cintas, 2015). The lack of motivation of many students makes them seem statistics tedious and boring; even with the effort made by some teachers to generate better learning results in this area (Gutiérrez & Cintas, 2004).
The objective of this research was to apply a virtual object as a teaching-learning strategy for the three statistical methods of Kruskal Wallis, Mann Whitney U and Wilcoxon, which are included in the non-parametric statistics. It was created and validated to support the training of students in biostatistics.
Theorical Elements
First, statistical thinking in terms of quality is referred as thinking processes with the purpose of improving decision making, as well as knowledge development (Snee, 1990). On the other hand, research on the nature of statistical thinking, conducted through interviews with experts and students in the disciplinary area of statistics, it shows that such thinking can be explained within four dimensions that: comprise the research process, the different types of thinking, the questioning stage and finally the disposition. These dimensions are immersed in the process of empirical inquiry, which is carried out during professional practice (Wild & Pfannkuch 1999).
The teaching of statistics through research (real problems), enables the discernment and critical formation of the problems presented. This context-based teaching manages to stimulate critical thinking; thus, encourage the use, acquisition, and processing of data in different fields, such as business, health, or climate change (Stillman et al., 2013). However, a critical vision and the increase of skills that enable the resolution of problems, which are presented in the different investigations, such as the elaboration of models, relationships of variables and inference, among others, emphasize statistical thinking as a holistic knowledge (Bakker & Derry 2011).
Moreover, statistical inference is one of the areas of greatest application in terms of research. It makes possible to obtain conclusions for an entire population, using a sample that is taken using methods such as simple random sampling or stratified random sampling that allow the selection of experimental subjects appropriately. However, most inferential courses, as well as statistical books, are written with mathematical language which is not very well assimilated by a big number of students, because they do not belong to that disciplinary area. This has repercussions in a way that students only perform calculations and do not manage to understand and internalize the concepts involved (Inzunsa, 2010).
In statistics, one of the main shortcomings that a researcher may have, is the use of an inappropriate statistical method, by not performing tests related to normal distribution and homoscedasticity, which determine whether the data can be included within the parametric or nonparametric scope. In the same way, some researchers prefer to use the unilateral hypothesis test, which is less demanding than the bilateral test, since they are assume beforehand the direction of the effect of the intervention on the experimental subjects (Molina, 2014).
According to Jano & Ortiz (2007), the essential characteristics to make learning in statistics more pleasant and efficient would be:
To make the students aware of the indispensability of statistics for the acquisition of critical thinking skills and how fundamental they are in the study of reality.
To allow the student to acquire, in addition to disciplinary knowledge, certain skills and abilities in the field of information and communication technologies that lead to the acquisition of independent learning strategies.
Promote different approaches that allow the use of active methodologies in which the student is considered as the true protagonist of his learning.
Increasingly integrate id into the teaching and learning process.
Encourage faculty collaboration in the renovation of teaching resources, evaluation processes and the implementation of new technologies. (Jano & Ortiz, 2007, p. 193)
The classroom intervention was based on the constructivist theory, which states that learning should have an environment that includes different perspectives or interpretations of reality, allowing the construction of knowledge through activities based on experiences in different contexts (Cerezo & Hernández, 2008). Additionally, the constructivist model allows everyone to build his or her knowledge in an individual way and through the experience encourages the creation of schemas, which are gradually strengthened and changed in his or her mind, making them more sophisticated and larger in scope due to complementary processes such as assimilation and accommodation (Piaget, 2002). The main characteristic of this model is that human being acquires new knowledge from previous teachings, allowing the student to be active and participative during the teaching process. Unlike the traditional model in which the student takes a passive stance towards the learning process (Cerezo & Hernandez, 2008).
Methodology
The strategies used for the development, validation and application of the virtual learning object are presented below, as well as a description of the population in which the intervention was carried out and the statistical analysis was used. The aforementioned, with the purpose of responding to the main objective of this article.
The research had two parts; the first one consisted of the elaboration of the virtual learning object together with its validation, and the second was based on the application of this object in the classroom.
Development of the Virtual Learning Object
The construction and validation of a learning object of this particularity has two main reasons: the first one is that statistical issues are highly complex because students must understand whether the data collected regarding a research problem belongs to the parametric or non-parametric field; after that, it is important to know how to select the most suitable statistical test to apply to the data set. Secondly, it can be mentioned that each student learns at a different rate, which implies that the teacher must repeat a procedure several times, such as the teaching of statistical software, leaving little time for the analysis and conclusions of the values produced by the statistical package. The VLO plays an important role because it allows students to repeat the procedure followed in class, as many times as they consider necessary.
In this project, a virtual learning object (VLO) was developed, the one that contributes to the theoretical-practical understanding of non-parametric statistical methods, enabling students to understand them through interactive activities to reinforce statistical methods in which statistical assumptions such as normality and homoscedasticity (equality of variances) do not meet.
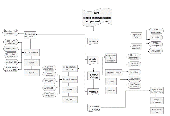
This VLO was developed in five phases. In the first one, the formulation and planning of the problem were based; the second is the pedagogical structure; the third phase is the development of content; in the fourth one, some tests were applied and in the last phase, the virtual learning object was validated by experts.
The topics used were the Kruskal Wallis, Mann-Whitney U and Wilcoxon methods that belong to non-parametric statistics, being these indispensable when the sample does not meet the statistical assumptions to fit the parametric statistics, allowing to analyze the data and infer conclusions from the sample regarding the population that was the object of investigation.
As reference, it was adopted a methodology based on a social constructivist model (Borrero et al., 2009), in which five phases for the design of a VLO are proposed.
First Phase
The first phase is related to the formulation and planning of the VLO. The problem is related to the learning of statistical tests in the non-parametric field, in which some educational entities do not place much emphasis, probably because of the extensive topics of parametric statistics. However, in health, they are of vital importance due to the innumerable studies that are constantly being carried out with small samples, with species such as mice, frogs and pigs being objects of experimentation; due to the norms of bioethics it is impossible to subject many of these animals to research processes.
The target audience for learning object is the postgraduate students, the vast majority of whom are working people. Therefore, they have an inflexible schedule, which is ideal for them to interact with the learning tool in their free time. The available time for learning the topics is not subject to pre-established schedules, allowing the student to enter the VLO at any time.
For all the VLO topics (non-parametric statistical tests), students will find information in text form explaining the theoretical reference of each of the proposed topics (Kruskal Wallis, U of Mann-Whitney and Wilcoxon), as well as concept maps in which the most relevant information is condensed in a graphic form. Each topic has videos that illustrate the use of the specialized SPSS software with different applied problems, empowering the student in the use and procedure of the computer tool mentioned above.
The VLO allows students to use topics proposed in it in a more personalized way, since it has the capacity to provide feedback to the student in case of conceptual failures; thus, each participant (student) advances in his or her learning at his or her own pace; in a way that if at any time a doubt arises, he or she can click and return as many times as necessary until the concept or technique is internalized.
The Objectives and Products of the Project
It is intended that the student learns to identify the characteristics that a sample database must have in order to use non-parametric statistical methods, as well as to determine the use and application of Kruskal Wallis, MannWhitney U and Wilcoxon methods for different research cases.
In the development of the virtual learning object, several products were obtained. They were realized by means of several software (Camtasia, Constructor, Gconqr, ExeLearning, Emaze, ClassMarker and Java) with the purpose of obtaining a greater reception from the users (students) and offering several options that show different types of activities.
Functional and non-functional requirements
As functional requirements of the VLO, three blocks with their respective descriptions are mentioned: 1) Multiplatform, it uses tools that support the learning of the different statistical methods allowing the navigability between the contents and the performance of consultations; 2) Access to data, it gives access to various topics on a theoretical or practical level. In addition, it offers concept maps with the purpose of helping students to conceptualize and acquire the knowledge; 3) Access, in which the virtual learning object will be hosted on the Chamilo platform, which will allow students interactivity.
Among the non-functional requirements, it is necessary that the computers on which students are going to work with the learning tool have access to Internet. It is not necessary to have a particular operating system because the VLO can run on any (Windows, Linux, Mac). The computers do not require specialized hardware for the operation of the virtual learning object.
Second Phase
In the second phase, there are two stages: the first one emphasizes the development of the pedagogical structure of the learning object, and the second one, the analysis of requirements.
For the development of the pedagogical structure, it was considered that the students were already professionals and were taking a postgraduate course; the age range was from 23 to 35 years old. The pedagogical approach was framed in social constructivism, trying to empower students to acquire new knowledge and to restructure the schemes already established previously, seeking to internalize and rearrange, in a more structured way, the information obtained through the topics embodied in the learning instrument (Araya et al., 2007).
The aim of this phase is to help students increase their statistical thinking and acquire skills, in other words, knowledge in execution. Two learning strategies were used: cognitive, aimed at having the student understand, organize, select, and interpret the concepts and techniques that are embodied in the learning object, and metacognitive, which involves students developing awareness and control over learning and thinking processes (Campos, 2000).

The evaluation model used was the formative process, which comprises three aspects: orienting, regulating and motivating. These approaches allow the acquisition of information from the students as the teaching of each of the statistical topics progresses, empowering the teacher to make decisions for improvement, so that, in turn, it promotes in students the ability to acquire knowledge of interpretation, analysis and assessment of problems in context (Castillo Arredondo & Cabrerizo Diago, 2010).
For the second stage, the functional and non-functional requirements were reviewed, and it is concluded that no changes are necessary, since those selected meet the proposed objectives.
Third Phase
In the third phase, the contents of each statistical topic were developed, including an additional topic regarding the types of variables and their measurement scales with the purpose of the student remembering previous knowledge. Similarly, interactive activities were carried out by means of the ExeLearning and Constructor software, which are free and open source. The images of each one of the topics were selected and classified, with the purpose of being coherent with what we want to transmit to the student. A review of specialized books on each of the statistical methods (Kruskal Wallis, U of Mann-Whitney and Wilcoxon) to be discussed at the VLO was also made. The concept maps were made with the Goconqr tool in order to clarify concepts and help the students acquire meaningful knowledge. According to Moreira (2005), when a student acquires new information, and it takes relevance and meaning, they perform a kind of hooking with previous knowledge schemes that enables an interaction between the new knowledge and the existing one achieving a transformation in the cognitive structure, which means that, we are in the presence of significant learning.
The Camtasia tool was used for elaborating some videos, making possible the creation of tutorials for the teaching and handling of the statistical software SPSS, in which each one of the statistical tests is exemplified empowering students with the use of this program; in addition, it promotes the disciplinary knowledge, certain abilities and skills that lead them the acquisition of independent learning strategies.
In addition, the VLO has a series of workshops that provide students with criteria for evaluating their progress in relation to the topics they are studying. It should be noted that the exercises proposed in the workshop have a button that allows participants to see the solution; thus, students can confirm their answers or review the topic again.
The evaluation was created in ClassMarker, which allows the creation of users and gives an access code to the evaluation, with the intention of identifying each student. Likewise, it allows users to establish a bank of questions with the purpose of having the student face new questions every semester. In addition, each exam can be enriched with images, videos, or documents, making them more versatile. Likewise, the program grades the exams and informs the results to the teacher.
For the design of the interface, it was considered that the elements (images, videos, text) were related, organized, and grouped in an appropriate way, trying to achieve greater relevance, applicability and harmony based on some principles of the laws of Gestalt (Hassan, 2015).
Fourth Phase
In the fourth phase, three stages were carried out: assembly of the learning objects, publication and internal tests and corrections.
In the first stage, the elements were coupled, structured, and then assembled on the Chamilo platform. It was selected because this is an open source, which allows improvements and collaboration worldwide, and it is also based on constructivist pedagogical principles (Pineda et al., 2014). For the second stage, the learning object was published privately in the Chamilo platform, allowing for a review of its structure as well as tests to diagnose functionality. Also, a check was performed on the functional and non-functional aspects to determine observations or improvements. In the third stage, the form corrections were made, which resulted from the implementation of the second stage.

Fifth Phase
In the fifth and final phase, the Learning Object Review Instrument (LORI) was used as a validation tool for the learning object, in which the evaluators made a more detailed review. The LORI presents nine different categories, which are:
Quality of the contents, to observe the truthfulness, balanced presentation of ideas, accuracy, and adequate level of detail.
Adequacy of the learning objectives, considering the coherence between the objectives, evaluations, activities, and the student's profile.
Feedback and adaptability are necessary to have an adaptive content or feedback directed according to the response of each student.
Motivation, generating interest in students that increases the desire to learn.
Design and presentation, reveal an intentionality that promotes the adequate treatment of the information.
Usability favors the navigability of the instrument in a clear and predictive way.
Accessibility, the presentation of the contents allows adaptability for disabled people.
Reusability, with a view to being used in different learning scenarios.
Compliance with standards, conditioning to meet standards (Pinto et al., 2012).
Implementation of the Virtual Learning Object
The second part was carried out under an observational and longitudinal comparative study with graduated level students at a university in the city of Santiago de Cali, Colombia, which were enrolled in the subject corresponding to non-parametric statistics. The pedagogical intervention was carried out with the virtual learning object, with the purpose of observing if through this object, they improved their conceptualization of the topics and consequently, their academic results. Likewise, the learning object was intended to capture the students' interest, and to provide them with guidance that would let them to learn sequentially, both at a theoretical and practical level, forming new learning schemes and consolidating the previous ones.
During the implementation of the learning object, the detailed instruction of the objectives and contents was carried out, as well as the social interactions and constant feedback during all the proposed exercises, enabling the stimulation of learning.
The group of students to whom the learning object was applied was fifteen, composed of seven women and eight men, being the total number of people enrolled in the course, who participated voluntarily. In order to make the comparison, the grades obtained by the students in the previous semester were reviewed, being made up of 5 women and 10 men. Finally, it was verified that the teacher who taught the subject was the same in both periods of time. The experimental group was 46.6% female and 53.3% male.
The data analysis was carried out using R Study, a free and open-source software. A descriptive analysis was performed to observe the behavior of variables and determine possible extreme values. This was carried out by means of Boxplot graphs, which did not show evidence of such behavior in this analysis.
To evaluate the means of the groups; first, the grades obtained by the students in the different periods were normalized, and then it was determined if both had a normal distribution by means of the Shapiro Wilk test, which is indicated for a sample size of less than thirty.
For the review of the homogeneity of variances, the Levene's statistical test was used to review the second assumption and determine exactly which test to use for the comparison of the means of each of the groups.
As a last step, the student's t-test for independent samples was performed, which allows carrying out the comparisons of the two samples and confronting the null hypothesis and the alternative hypothesis, establishing in the first one that there are not differences between the means of the grades obtained by the groups of students, while the second one states that there is a significant difference between the means of these two groups. The confidence level and significance level selected for the different tests were 95% and 5%, respectively.
Results and analysis
Development of the Virtual Learning Object
For the validation of the virtual learning object, the criteria of four experts were used, two in the disciplinary area (statistics), another in education and a last one in the graphic design field. For this purpose, the LORI instrument was used, allowing the measurement of variables such as: quality of the contents, adaptation of the learning objectives, feedback, motivation, accessibility, reusability, compliance with standards, usability, design, and presentation.
The variables have an evaluation scale from 1 to 5. Two of them, "accessibility" and "standards compliance", were omitted for two reasons: the first, at the time of making the learning object, there were no technological resources available for the inclusion of users who would have sensory or motor disabilities; and the second, because the VLO will be housed in a learning management system (LMS) that must have the protocols and standards for the web (HTML specifications, CSS, etc.) which emphasize international standards.
The evaluators' assessment corresponded to an average of 4.3. The experts in statistics agreed that the quality of the objectives, suitability, feedback, motivation, and reusability was appropriate giving the maximum score to these variables. On the other hand, the designer assigned a score in a range from four to five to the design, usability, and reusability variables. Finally, the pedagogical component regarding adequacy of learning objectives, usability and feedback was the best scored.
For a learning object to contribute to the theoretical and practical learning of Kruskal Wallis', Mann-Whitney's U and Wilcoxon's methods of non-parametric statistics, it must first be well designed and thus it scores well when evaluated by experts, as is the case with this VLO; the score obtained according to the LORI scale is in the medium to high range, being appropriate for teaching and learning.
For the process of teaching and learning to be totally immersed in the constructivist method, it is relevant to consider dynamism and be ready for corrections and extensions of the learning object (Serrano & Pons, 2011). For this reason, the intention is to complement the learning object with other statistical methods, to have better coverage in the non-parametric field; for example, to include Friedman's statistical method that allows for the comparison of more than two related samples.

The pedagogical components combined with the computer tools have achieved a high academic performance. This is due to the relationship established between teacher and student, facilitating the understanding, and allowing the training processes to achieve a better performance in the different areas of knowledge. The integration of virtual and face-to-face classes has been highlighted in several aspects, such as: the appropriation of the topics seen in the teaching process, learning in a dynamic way, the development of cognitive skills, analysis capacity, critical and constructive thinking (Pascuas et al., 2015).
During the learning process, some questions arise: how can teaching arouse interest in statistical topics? How does it bring changes in understanding? What is known about effective teaching? (Gutiérrez & Cintas, 2004), it is possible that the learning objects can help to answer such questions and enable students to understand the importance and relevance of statistics in different disciplinary fields.
Implementation of the Virtual Learning Object
In the descriptive analysis of the different groups, it was observed that in the group that only attended master classes (first group), the percentages of the student population were distributed as follows: women 33.33% and men 66.66%, while in the group that attended master classes plus learning objects (second group), the proportion was 46.66% women and 53.33% men.
Regarding the Boxplot graphs (female sex), it was found that the students who made up the first group, their distribution in relation to their grades was negative asymmetric, with 50% of them having a grade below the median, which was a value of 3.9 and the lowest grade being 3.4, the other 50% obtained grades above the median, being the highest grade 4.1; while the second group, its distribution was positive asymmetric, 50% of them presented grades not low at all, being the lowest 3.7, with a value in its median of 3.9 and 4.7 for the best grade obtained.
For the Boxplot graphs elaborated for the men in the first group, it was specified that the distribution of the data is symmetrical, with a minimum value of 3.5, a maximum of 4.3 and an interquartile range of 0.35. The second group presented a negative asymmetric distribution with a median of 4.15 and values of 3.8 and 4.6 for the minimum and maximum, respectively.
The Shapiro Wilk normality test was applied to the quantitative variable in both populations, obtaining P values of 0.3324 and 0.6154, the first for the grades obtained in the master classes plus learning object group and the second for the master classes only group, concluding that the data presented a normal distribution.
For the evaluation of homogeneity (equality of variances), Levene's test yielded a P value of 0.711, allowing us to reject the alternative hypothesis, which indicates that there are differences between the variances of the grades of the two groups, considering the null hypothesis, which specifies that there are no differences between the variances of the grades obtained between the two groups.
When applying the student's t-test for independent samples on the normalized values of the grades of each group, the P value was 0.006927. It was lower than the stipulated significance level (0.05), it can be concluded that there are significant differences between the means of the grades obtained by means of the master classes versus the classes carried out with the learning object accompaniment.
Conclusions
For the process of teaching and learning about topics related to statistics, it is indispensable to have a writing sequence, which allows the student to acquire progressive knowledge as well as an active and dynamic development of the topics, being the object of learning an option for such purpose.
The design of learning materials provides alternatives for students to acquire specific skills, since they allow them to individualize the pace and type of learning by providing different experiences, both visual and practical thus, making the practice a facilitator.
The learning object is adequate and of good quality for the objective that was raised, which is to support students training in biostatistics in the three proposed non-parametric statistical methods: Kruskal Wallis, U of Mann Whitney and Wilcoxon.
Furthermore, well-designed learning objects can help teachers by enabling students to consolidate their knowledge and facilitate the understanding of subjects that may be complex.
The virtual learning object determined that the group intervened with this object obtained better results in the evaluation of the subject.
In the future, the intention is to apply the VLO to postgraduate students, and to carry out a study to identify how the learning object can help in the conceptualization of statistical methods, both in knowledge and in know-how.
Finally, the creation of a virtual learning object (VLO) and its implementation will allow students to know the necessary requirements for applying each of the statistical methods and follow their development step by step, getting in a structured way the solution to each of the proposed problems. In this way, the student can acquire the skills based on the elaboration of other exercises.
References
Araya, V Alfaro, M. & Andonegui, M. (2007). Constructivismo: Orígenes y Perspectivas. Revista de Educación, 13. http://www.redalyc.org/pdf/761/76111485004.pdf
Bakker, A., & Derry, J. (2011). Lessons from inferentialism for statistics education. Mathematical thinking and learning, 13(1-2), 5-26.
Barreto, A. (2012). El progreso de la estadística. Papeles de Población, 18(73), 1-31. In. http://www.redalyc.org/pdf/112/11224638010.pdf
Barreto Tovar, C., H., & Moreno, C. P. (2016). Límites del constructivismo pedagógico. 9 Educación y Educadores, (1), 11-32. In: http://www.scielo.org.co/pdf/eded/v9n1/v9n1a02.pdf
Borrero, C., Cruz, E., Mayorga, S., & Ramirez, C. (2009). Objetos de aprendizaje 2.0: una vía alternativa para la re-producción colaborativa de contenido educativo abierto. In: Laverde, A. C. (2009). Objetos de Aprendizaje. 60. In. https://www.researchgate.net/publication/209388383
Callejas Cuervo, M., Hernández Niño, E., & Pinzón Villamil, J. (2011 ). Objetos de aprendizaje, un estado del arte. Entramado, 7(1), 176-189.
Campos, Y. (2000). Estrategias de enseñanza-aprendizaje. DGENAMDF (pp. 1-17). In: http://boalm.com.mx/index_archivos/ARCHIVOS/cuad.pdf
Castillo Arredondo, S., & Cabrerizo Diago, J. (2010). Evaluación educativa de aprendizajes y competencias. La práctica de la evaluación educativa Materiales e instrumentos. Pearson Educación. In: http://www.pearsoneducacion.com
Castro, S., Guzmán, B., & Casado, D. (2007). Las Tic en los procesos de enseñanza y aprendizaje. Laurus, 13(23), pp. 213-234.
Çelik, M. N., & Ünlü, M. (2019). Probiotics improve chemerin levels and metabolic syndrome parameters in obese rats. Balkan Medical Journal, 36(5), 270-275. In: https://doi.org/10.4274/balkanmedj.galenos.2019.2019.2.61
Cerezo, A., Hernández, J. (2008). Formando docentes, una experiencia desde el constructivismo. Aquichan, 8(1), 64-76.
Díaz, B. F., & Hernández, G. (1999). Estrategias docentes para un aprendizaje significativo. Diplomado Informática Para La Enseñanza Médica, pp. 80-112. In: https://doi.org/ISSN:1665-0824
Díaz B., F., & Hernández, G. (1999). Estrategias de enseñanza para la promoción de aprendizajes significativos. In: Barriga Arceo, F. D. (2002). Estrategias docentes para Un aprendizaje significativo - 2b: Edicion. McGraw-Hill Companies. In: http://www.facmed.unam.mx/emc/computo/infoedu/modulos/modulo2/material3
Gutiérrez, R. B., & Cintas, P. G. (2004). La Estadística en la Educación Superior ¿Formamos Pensamiento Estadístico? Ingeniería y competitividad, 5(2), 84-90.
Gutiérrez, B., & Cintas, G. (2015). Estadística: Aprendizaje a largo Plazo. Algunas Reflexiones (Vol. 2). Retrieved from Granada website: http://www. estadis.net/3/actas/PON/03.Estadística-AprendizajealargoPlazo.AlgunasReflexiones.pdf
Hassan, Y. (2015). Experiencia de Usuario: Principios y Métodos. Independently Published, 139. In: http://www.yusef.esTodoslosderechosreservados,2015Estelibro-hasidoescritousandoCalmlyWriter
Inzunsa, S. (2010). Entornos virtuales de aprendizaje: un enfoque alternativo para la enseñanza y aprendizaje de la inferencia estadística. Revista mexicana de investigación educativa, 15(45), 423-452. Recuperado el 01 de junio de 2021, In: Recuperado el 01 de junio de 2021, In: http://www.scielo.org.mx/scielo.php?script=sci_arttext&pi-d=S1405-66662010000200005&lng=pt&tlng=es.
Jano, M. D., & Ortiz, S. (2007). Estimación del esfuerzo efectivo para superar la asignatura de estadística descriptiva en las Licenciaturas de Economía y Administración de Empresas. RELIEVE, 13(2), pp. 191-202. In: http://www.uv.es/RELIEVE/v13n2/RELIEVEv13n2_3.htm
Kumral, A., Iscan, B., Engur, D., Tuzun, F., Ozbal, S., Ergur, B. U., ... Ozkan, H. (2017). Intranasal surfactant protein D as neuroprotective rescue in a neonatal rat model of periventricular leukomalacia. Journal of Maternal-Fetal and Neonatal Medicine, 30(4), 446-451. In: https://doi.org/10.1080/14767058.2016.1174996
Leibowitz, B., Bozalek, V., & Kahn, P. (2016). Theorising Learning to Teach in Higher Education. Theorising Learning to Teach in Higher Education, 5079(1993), 1-237. In: https://doi.org/10.4324/9781315559605
Molina Arias, M., (2014). Las trampas de la estadística. Pediatría Atención Primaria, 16(62), 181-186. In: http://www.redalyc.org/articulo.oa?id=366634304012 ISSN 1139-7632.
Moreira, M. A. (2005). Mapas conceptuales y aprendizaje significativo de las ciencias. Revista Chilena de Educación Científica, 4(2), 38-44. In: https://doi.org/10.1017/CBO9781107415324.004
Pascuas, Y. S, Jaramillo, C. O, & Verástegui, F. (2015). Desarrollo de objetos virtuales de aprendizaje como estrategia para fomentar la permanencia estudiantil en la educación superior. Revista EAN, (79), 116-129. Retrieved July 07, 2020, In: Retrieved July 07, 2020, In: http://www.scielo.org.co/scielo.php?script=sci_arttex-&pid=S0120-81602015000200008&l-ng=en&tlng=.
Piaget, J. (2002). The language and thought of the child. (Vol. 10) Psychology Press.
Pineda, V. O., Leyva, J. T., & Valencia, R. E. C. (2014). Entornos virtuales de enseñanza y aprendizaje: la educación entre lo presencial y lo virtual, Virtual environments for teaching and learning: education between the face and virtual. Revista Vínculos, 10(2), 435- 442. In: http://revistavinculos.udistrital.edu.co/files/2013/09/Entornos-virtuales-de-enseñanza-y-aprendizaje-La-educacion-en-tre-lo-presencial-y-lo-virtual.pdf
Pinto, M., Gomez-Camarero, C., & Fernandez-Ramos, A. (2012). Los recursos educativos electrónicos: perspectivas y herramientas de evaluación TT - Electronic educational resources: perspectives and evaluation tools. Perspectivas En Ciencia de La Información, 17(3), 82-99. In: https://doi.org/10.1590/s1413-99362012000300007
Sandoval, J. O.; Arroyo, G. C. (2006). Estadística y objetos de aprendizaje. Una experiencia in vivo. Apertura, 0(5). 22-35. In: http://www.udgvirtual.udg.mx/apertura/index.php/apertura4/article/view/74
Serrano, J. M., & Pons, R. M. (2011). El Constructivismo hoy: enfoques constructivistas en educación. Revista electrónica de investigación educativa, 13(1), 1-27. Recuperado el 06 de julio de 2020, In: Recuperado el 06 de julio de 2020, In: http://www.scielo.org.mx/scielo.php?script=sci_arttex-t&pid=S1607-40412011000100001&l-ng=es&tlng=es.
Snee, R. (1990). Statistical thinking and its contribution to total quality. The American Statistician, 44(2), 116-121.
Stillman, G; Brown, J; Faragher, R; Geiger, V; & Galbraith, P. (2013). The role of textbooks in developing a socio-critical perspective on mathematical modeling in secorday classrooms. In: G. A. Stillman, teaching mathematical modelling: Connection to research and practice. International perspectives on the teaching and learning of mathematical modelling (pp. 361-371). Dordrecht: Springer Science Bussiness. Doi: 10.1007/978-94-007-6540-5_30
Utreja, A., Bain, C., Turek, B., Holland, R., Al-Rasheed, R., Sorkhdini, P., & Roberts, W. E. (2018). Maxillary expansion in an animal model with light, continuous force. Angle Orthodontist, 88(3), 306-313. https://doi.org/10.2319/070717-451.1
Wild, C; & Pfannkuch, M (1999). Statistical thinking in empirical enquiry (with discussion). International Statistical Review, 67(3),223-265
Yüksel, O., Ate§, M., Kizildag, S., Yüce, Z., Koç, B., Kandi§, S., ... Uysal, N. (2019). Regular aerobic voluntary exercise increased oxytocin in female mice: the cause of decreased anxiety and increased empathy-like behaviors. Balkan Medical Journal, 36(5), 257-262. In: https://doi.org/10.4274/balkanmedj.gale-nos.2019.2018.12.87
Notes