Reporte de casos educativos
Recepción: 31 Octubre 2022
Aprobación: 13 Junio 2023
DOI: https://doi.org/10.17227/ted.num54-17288
Resumen: Este artículo propone una estrategia de apropiación social de tecnología solar por medio de un taller llamado "Energízame el negocio", el cual se basó en una investigación de diseño educativo. El taller se cimentó en el supuesto de que la apropiación implica tanto la obtención del equipo de tecnología solar como el de una formación en literacidad energética. El objetivo fue que las personas beneficiarias pudieran, por ellas mismas, identificar su demanda energética y sus soluciones solares como una forma de empoderar sus negocios. La muestra fue un grupo de tres mujeres entre 48 y 53 años de edad con negocios de: tamalería, pozolería y artesanías en jabones y velas. El taller siguió el diseño instruccional de 4MAT. Los hallazgos fueron: hubo una conexión con los temas energéticos de manera forzada, la definición y práctica siguieron un procesamiento de información de asociación simple, la etapa de evaluación mostró que las participantes fueron conscientes de sus necesidades energéticas y soluciones solares. De esta manera, se cumplió la meta del taller. Este tiene potencial de ser replicado en áreas con un contexto y población similar.
Palabras clave: Apropiación social, educación energética, investigación de diseño educativo, tecnología solar, trabajo en comunidad.
Abstract: This essay proposes a strategy for social appropriation of solar technology through a workshop based on the educational design research "Energize my business". The workshop was based on the assumption that appropriation involves both obtaining solar technology equipment and training in energy literacy. The goal was that beneficiaries could self-identify their energy demand and solar solutions as a way to empower their businesses. The sample was a group of three women between 48 and 53 years old with businesses of "tamalería", food establishment and handcrafts of soaps and candles. The workshop followed the 4MAT instructional design. The findings were: there was a connection to energy issues in a forced way, the definition and practice followed a simple association information processing pattern, the evaluation process showed that the participants were aware of their energy necessities and solar solutions. Thus, the goal of the workshop was met. The workshop has potential to be replicated in areas with a similar context and population.
Keywords: Community work, design-based research, energy education, knowledge appropriation, solar technology.
Resumo: Este artigo propõe uma estratégia de apropriação social da tecnologia solar por meio de um workshop denominado "Energize meu negócio" que foi baseado em uma pesquisa de design educacional. A oficina foi construída no pressuposto de que a apropriação envolve tanto a obtenção de equipamentos de tecnologia solar quanto o treinamento em alfabetização energética. O objetivo era que os beneficiários pudessem, por si mesmos, identificar sua demanda de energia e suas soluções solares como forma de potencializar seus negócios. A amostra foi um grupo de três mulheres entre 48 e 53 anos com negócios: tamalería, pousada e artesanato em sabonetes e velas. A oficina seguiu o design instrucional do 4MAT. Os resultados foram: houve uma conexão forçada com questões energéticas, a definição e a prática seguiram um padrão de processamento de informações de associação simples, o processo de avaliação mostrou que os participantes estavam cientes de suas necessidades energéticas e soluções solares. Desta forma, o objetivo do workshop foi cumprido. O workshop tem potencial para ser replicado em áreas com contexto e população semelhantes.
Palavras-chave: Apropriação social, educação energética, pesquisa em design educacional, tecnologia solar, trabalho comunitário.
Introducción
"Energízame el negocio" fue uno de los productos generados por el Proyecto 70 del Centro Mexicano de Innovación en Energía Solar (Cemie-Sol), titulado "Validación de estrategia para empoderamiento mediante aprovechamiento energía solar". El objetivo del proyecto fue empoderar, mediante energía solar, los negocios de mujeres que radicaran en una zona periurbana. La comunidad de estudio fue la colonia Rubén Jaramillo, en el municipio de Temixco en el estado de Morelos, México. La selección obedeció a las características de periurbanidad en al área de impacto social del Instituto de Energías Renovables, entidad líder de dicho proyecto, ubicado en esa colonia. El proyecto se desarrolló de manera transdiciplinaria con la comunidad; y de manera interna, se conformó por un equipo multidisciplinario de trece personas.
Existe una problemática en torno a los proyectos en los que se instala tecnología solar en comunidades: la donación y colocación de tecnología no es proporcional con la manera en que la comunidad se apropia de ella. En el peor escenario, el equipo yace arrumbado en un lote baldío como cacharro; en el mejor caso, los beneficiarios han vendido los "fierros" creyéndose más ayudados con el dinero que con la tecnología; o los han usado con otros fines en su vida cotidiana, por ejemplo, emplear un panel solar como tabla para cubrir o separar áreas en un gallinero. El fracaso en los proyectos que se desarrollan en comunidades vulnerables se debe a que no existe un programa de formación en energía solar dirigido a las personas beneficiarias, que les ayude a apropiarse de la tecnología para que sean conscientes de las ventajas que pueden obtener de ella, tal como denuncian Álvarez-Castañón et al. (2018).
Esta deficiencia es reflejo de las prescripciones académicas o institucionales a las que se someten a la comunidad, con una toma de decisiones e implementaciones de tecnología de forma vertical, sin considerar a los usuarios finales. Estos simplemente no comprenden cómo eso "nuevo" que llegó a su hogar les ayudará en su vida diaria. La toma de decisiones verticales obliga a las personas a transitar a las tecnologías renovales sin darles una formación que les permita ser conscientes de su utilidad y beneficio. Contrariamente, por un lado, cuando existe una apropiación y seguimiento se carece de una documentación del proyecto como en el caso de Azamar Alonso y Ríos Estrada (2020) o los proyectos de Iluméxico (Cedano, K., comunicación personal, 1 5 de mayo de 2021) y Concentrarte (Cedano, K., comunicación personal, 8 de junio de 2021). Esto implica que habiendo un programa de apropiación no exista información sobre el mecanismo de implementación, si fue o no exitoso; además, impide replicarlo y adaptarlo a otros contextos para obtener resultados similares o mejorarlos.
Por otro lado, existen pocas implementaciones de tecnología solar en zonas periurbanas acompañadas de documentación en formación energética básica para los beneficiarios. Un ejemplo es el reporte de Buendía et al. (2018), en el que se demostró la adopción social de ecotecnia solar en una primaria federal para la cual se desarrolló un programa educativo dirigido a los alumnos. Sin embargo, esta es la excepción, en su mayoría, el enfoque de los proyectos es únicamente desde la ingeniería sin considerar a las comunidades receptoras. La falta de una mirada investigativa social niega a los futuros programas de implementación de ecotecnia solar partir de una base en trabajo de campo.
Para resarcir esta carencia, el Proyecto 70 se planteó la pregunta: ¿qué estrategia se puede emplear para fomentar la apropiación social de la tecnología solar en las personas beneficiarias? Se diseñó un programa de taller "Energízame el negocio" que se basó en el supuesto de que la formación en energía solar puede ser un factor de apropiación de la tecnología solar. Es decir, la apropiación de tecnología solar implica tanto la obtención del equipo de tecnología solar como una formación en literacidad energética. El objetivo del taller fue que las personas beneficiarias pudieran, por ellas mismas, identificar su demanda energética y sus soluciones solares como una manera de empoderar sus negocios.
El taller fue previo a la instalación, por lo que se consideró que marcó la diferencia del Proyecto 70 con otros similares (Molina Pfennig y González-Baheza, 2020; Tagle Zamora y Álvarez Castañón, 2019; Calderón et al., 2018; López Sosa et al., 2014). El taller intentó garantizar, siguiendo la metodología de diseño educativo, la apropiación de tecnología solar en los emprendimientos de las mujeres de Temixco. Este taller fue el primero de tres que se brindaron a las personas beneficiarias, junto con el de uso y cuidado de dispositivos solares, y otro de emprendimiento.
Fundamentación de la experiencia
Apropiación social del conocimiento. Sebastián Marín (2012) define la apropiación social del conocimiento como un rasgo de la sociedad del conocimiento en la que existe una democratización del acceso, una estrategia de transmisión adecuada y uso del conocimiento científico y tecnológico para mejorar la calidad de vida de las comunidades y sus integrantes. En este sentido, la apropiación social implica un proceso que, en el campo de la educación, se refiere a la internalización de un fenómeno externo, ajeno o nuevo, a la estructura mental de una persona.
Existen muchas teorías de enseñanza-aprendizaje que explican, desde diferentes enfoques, la manera en que se alcanza la apropiación. Ya que el diseño del taller fue multidisciplinar, se eligió un enfoque sencillo con una aplicación clara y guiada, por esto se seleccionó el 4MAT de Bernice McCarthy y Dennis McCarthy (2006). Este modelo se empleó como diseño instruccional del taller.
El 4MAT se basa en el aprendizaje basado de experiencias de David Kolb y Joseph Bogen. De Bogen retoma las funciones específicas de la lateralidad de los hemisferios cerebrales. De Kolb se basa en el modelo principal de aprendizaje, la apropiación, que es el resultado de la forma en que las personas perciben la realidad (concreta, abstracta) y la procesan (activa y reflexiva). Clif Germain et al. (2002) identifican otras fuentes de las que abreva McCarthy como los estudios de John Dewey sobre la importancia de la experiencia en el aprendizaje y Carl Jung sobre los tipos de sentimientos.
El modelo 4MAT sirve de mapa para elaborar una secuencia de enseñanza-aprendizaje estructurada en ocho pasos ordenados en cuatro cuadrantes. Los pasos 1 y 2 forman el primer cuadrante en el que se busca conectar con la experiencia anterior de los participantes. Los pasos 3 y 4 forman el segundo cuadrante que tienen en común la formación del concepto, el contenido temático. Los pasos 5 y 6 conforman el tercer cuadrante donde se practica el contenido y se inicia el proceso de personalización o internalización del contenido en la vida diaria. Los pasos 7 y 8 se integran el concepto o contenido a aplicaciones en la vida cotidiana y se apropia a la experiencia. Los cuadrantes 1 y 4 abren y cierran el ciclo de apropiación apuntando a la vida diaria, en el contexto informal; mientras que los cuadrantes 2 y 3 son los fundamentos teóricos y prácticos que se aprenden en el contexto escolar, formal.
Investigación basada en el diseño educativo. La metodología empleada fue la investigación basada en el diseño educativo (IBD). Esta metodología pone a prueba el diseño de un programa en un contexto real. En palabras de Tjeerd Plump (2010), es un estudio sistemático de diseño, desarrollo y evaluación de intervenciones educativas, tales como programas, estrategias de enseñanza-aprendizaje, materiales, productos y sistemas. La IBD se basa en la puesta en escena de un programa para refinarlo tantas veces como sea necesario para que arroje los resultados que satisfagan la necesidad de su diseño. Si se logra encontrar los principios que satisfacen esa necesidad, entonces, el diseño es efectivo, Plump (2010) escribe que hasta entonces se habrá desarrollado una teoría local de intervención, ya que la generalidad y la replicabilidad dependen de contextos específicos en los que surgió el diseño y es efectivo.
Thomas Reeves y Susan McKenney (2019) proponen un modelo genérico (figura 1) compuesto en tres fases dobles: análisis y exploración; diseño y construcción; evaluación y reflexión. Las etapas conducen a la maduración de la intervención y a la comprensión teórica, esto prepara al investigador-diseñador para una nueva iteración del diseño del programa.

La labor del investigador tiene dos caras, como marcan Reeves y Mckenney (2019), es un detective porque busca la comprensión científica del trabajo de campo; y es un inventor porque abraza la innovación, busca diseños creativos que motiven el compromiso activo de las personas participantes. Bajo esa doble dinámica, la fase 1 análisis-exploración tiene el objetivo de definir el problema que resolverá la construcción de un programa, lo cual se ubica en la sección de "Introducción" de este documento. La exploración se refiere a las características del contexto y a la muestra, lo cual se encuentra en el apartado de "Descripción de experiencia". La fase 2 diseño-construcción se conforma de los requerimientos y proposición que estructuran el primer prototipo de diseño. La creación del prototipo debe ser revisada a la luz de las metas del proyecto y la incorporación de los objetivos de diseño del programa. El diseño y la construcción son pares interconectados porque una vez que se construye el diseño, este transita entre su rediseño y reconstrucción según las iteraciones. La fase 3 de evaluación enmarca la planeación metodológica, el trabajo de campo o la implementación misma en la que recolectan los datos, el análisis y los hallazgos; esta última se encuentra en la sección de "Sistematización y análisis de experiencia". La reflexión corresponde a las "Consideraciones finales".
Descripción de la experiencia
La población de estudio fue la colonia Rubén Jaramillo en Temixco, Morelos, que es una zona periurbana. La selección de la zona obedeció al área de impacto social de la universidad y a que sus estudiantes son residentes originarios de esa colonia. La muestra se conformó por tres mujeres entre 48 y 52 años que radican en esa colonia y que tienen emprendimientos que se han convertido en un negocio familiar, porque entre todos los miembros lo atienden, se trata de una tamalería, una pozolería y una tienda de artesanías en jabones y velas. La escolaridad de dos mujeres es de educación básica y una de educación superior, hace más de 20 años que las tres no forman parte de una educación formal. Sus intereses fueron ahorrar costos de luz, gas, mejorar el proceso de elaboración de su producto y proteger al medioambiente. La selección de la muestra se realizó tras una serie de entrevistas en la población de estudio en forma de bola de nieve considerando que tuvieran un negocio que fuera propio, que estuvieran dispuestas a invertir tiempo en los cursos (taller, emprendimiento y cuidado de tecnología solar), que autorizaran modificaciones en instalaciones eléctricas, poner escaleras, etc., en caso de ser necesario.
La implementación se realizó en el IER-UNAM los días: 31 de julio y 7 de agosto 2021.
Los instrumentos empleados fueron: listas de cotejo por actividad, testimonio oral de las participantes, un diario de campo de la investigadora y una guía de observación de sesión. Estos se encuentran en formato manuscrito. Los datos recopilados se organizaron en las cuatro fases del 4MAT: conecto, defino, practico y evalúo.
La fase 2 correspondía a diseño y construcción. El diseño del taller "Energízame el negocio" fue producto de la colaboración de un equipo multidisciplinario que siguió la inspiración de Nonaka (1994). Se diseñó un prototipo destinado para el perfil de las beneficiarias, se empleó un registro de español estándar, limpio de tecnicismos y fórmulas, el nivel de contenido temático fue básico, se idearon infocápsulas seguidas de actividades para propiciar la participación y la internalización, se brindaron ejemplos de la vida cotidiana con énfasis en sus emprendimientos.
La conjetura teórica o proposición que subyació en la construcción del prototipo fue que la formación en energía solar puede ser un factor de apropiación social de tecnología solar para evitar que las personas beneficiarias dejen de emplearla después de su instalación o que la vendan. El objetivo del prototipo fue que las mujeres identificaran la demanda energética de su negocio y su solución solar.
En la figura 2 se observa la planeación de la primera sesión, se presenta en una columna el contenido que sigue la secuencia del 4MAT (conecto, defino, practico y evalúo), en otra columna la actividad en el taller, y en otra, las herramientas/estrategias de la sesión. El tema central fue "¿qué tipo de energía uso en mi negocio?", y el objetivo fue que las mujeres identificaran las necesidades energéticas de su negocio.

En la secuencia de conectar, se inició solicitando que las mujeres hicieran una lista de los aparatos que empleaban para realizar sus actividades laborales, cada una la leyó en voz alta. Después se preguntó qué tenían todos los aparatos en común, se usó el juego del ahorcado, hasta que encontraron que era la energía.
En la sección de definir, se presentaron imágenes sobre la energía térmica y la eléctrica para que pudieran definirlas por ellas mismas; posteriormente, se presentaron los tipos de energía no renovables y qué daño causan, y los tipos de energías renovables. Durante la presentación se hicieron preguntas breves de refuerzo.
En la sección de practicar se realizaron dos ejercicios. En el primero, debían identificar el tipo de energía térmica o eléctrica según el objeto que se presentaba en las imágenes (una bocina, un sartén caliente, una fogata, etc.). En el segundo, se facilitaron seis casos en los que debían señalar si se empleaba energía no renovable o energía renovable, por ejemplo: "un negocio de pizzas usa un horno de leña para calentarlas" o "una tienda de ropa usa el sol para encender las luces".
En la evaluación se realizaron dos actividades. La primera, "Mi negocio", a partir de la lista que habían elaborado al inicio de la sesión tenían que clasificar los aparatos que usaban energía térmica y eléctrica, poner un asterisco en el que usaba ambas. La segunda actividad fue realizar una grabación de audio que empezara con las siguientes frases: "el día de hoy hice...", "lo que ha sido valioso para mí fue...", "puedo aplicar algo de lo que aprendí en mi negocio.".
En la figura 3 se observa la planeación de la segunda sesión. El tema central fue "¿qué solución solar puedo usar en mi negocio?" y el objetivo, que las mujeres identificaran las soluciones solares a sus necesidades energéticas para mejorar el proceso, servicio o rendimiento de sus emprendimientos.

En la conexión, se sortearon temas para que las participantes contaran una anécdota. Los temas fueron: ir en servicio público con las ventanas cerradas, quemarse por el sol, el día más caluroso de mi vida, lo bueno del sol, entre otras. Después de que contaron las anécdotas, se explicó la relación que tenían con la sesión anterior con ayuda de preguntas para motivar la participación: ¿recuerdan una fuente de energía renovable?, ¿cuáles son las ventajas de vivir en zonas con temperaturas altas como Temixco?, ¿saben cómo pueden aprovechar el sol?
En la sección de definir, se presentaron las tecnologías solares: calentador solar de agua, cocina solar, deshidratador solar y celdas solares; se explicaron qué son y para qué sirven. Al finalizar la presentación se regresó a las tecnologías para preguntarles si sabían cómo se llamaban y para qué servían. La segunda actividad fue un juego con tarjetas de tres tipos, unas tenían la imagen de la tecnología solar, otras el nombre de la tecnología solar y otras el uso. Cada participante debía relacionar la imagen, el nombre, el uso y pegarlas en un espacio en la pared que se asignó, la que acabó más acertadamente y rápido ganó un chocolate. Al final, cada una de ellas explicó ante el resto la relación que había conformado. Esta actividad permitió memorizar los diferentes tipos de tecnología solar y para qué servían.
En la sección de practicar se resolvió un crucigrama con siete reactivos sobre las tecnologías solares. Se realizó otro ejercicio llamado "Querido corazón", las participantes dieron solución a los casos sentimentales que involucraban un negocio y el uso de energía; por ejemplo:
Querido corazón... tengo una carnicería que me dejó mi suegro, pero me está yendo muy mal, la carne no se vende y han amenazado con quitarme a mi familia si no puedo mantenerla, qué puedo hacer con tanta carne y sin refrigerador.
En la sección de evaluación, se retomó el ejercicio de "Mi negocio" de la sesión anterior, para pensar sobre las necesidades de su emprendimiento y qué solución solar les convenía. Al finalizar, miembros del equipo del Proyecto 70 del área STEM entrevistaron a las participantes con base en un "diagrama de soluciones solares", con el objetivo de saber a qué tipo de tecnología solar eran candidatas, según sus emprendimientos. En caso de que las participantes no hubieran elegido adecuadamente se les proporcionaría información sobre qué tipo de tecnología era la más pertinente a las necesidades solares de su emprendimiento. La última actividad fue una grabación de audio con los inicios de frase: "el día de hoy hice.", "lo que ha sido valioso para mí fue.", "puedo aplicar algo de lo que aprendí en mi negocio.".
El taller "Energízame el negocio" aportó en el proceso de enseñanza-aprendizaje en el campo de la implementación de tecnología solar en regiones periurbanas desde tres frentes. Primero, el taller se centró en la formación de las personas antes que en la instalación de tecnología solar en sus emprendimientos. Esto se debió a que lo importante no es que los emprendimientos cuenten con la tecnología, sino que las personas que dirigen esos negocios puedan apropiarse de la tecnología en su vida productiva. La implementación del taller intentó evitar las decisiones verticales de la academia hacia la comunidad, es decir, que los ingenieros señalaran las necesidades de los emprendimientos y propusieran la solución; en cambio el taller se centró en el proceso de apropiación de las beneficiarias. El taller se diseñó para que las participantes dieran cuenta de sus necesidades y ellas mismas propusieran soluciones.
Segundo, una vez que las personas beneficiarias tuvieron la información y formación necesaria fácilmente pudieron identificar, al final del taller, el tipo de tecnología solar que requerían. Esta dinámica de trabajo siguió una lógica middle-up-down, que describe Nonaka (1994), en el que se toma en cuenta a las personas beneficiarias y no prescripciones externas, el hecho de que ellas hayan sido conscientes de que esa era la tecnología fue un primer gran paso. Tercero, el taller al centrarse en la actividad productiva de las mujeres, cambió su perspectiva de la tecnología solar como algo ajeno, a ver en ella una herramienta que activaba y fortalecía su economía.
Sistematización y análisis de la experiencia
Este apartado corresponde a la fase 3 del modelo de IBD. Los datos recopilados de la implementación se organizaron en las cuatro etapas del 4MAT para analizar la ruta de apropiación: conecto, defino, practico y evalúo.
La etapa de conexión tuvo el objetivo de conversar sobre las herramientas que las participantes utilizaban en sus emprendimientos y algunas situaciones que vivían en un lugar soleado como Temixco. En esta etapa las participantes mantuvieron una relación forzada. Por ejemplo, en la primera sesión a la pregunta de "¿qué tienen en común las herramientas o aparatos que usan en sus negocios?", las mujeres contestaron, casi obligadas, "que se podían conectar, que tenían un cable". Este actuar se debió en parte a que era el primer contacto entre el grupo, existía desconfianza y sobre todo era la primera vez que participaban en un taller desde la secundaria. En la segunda sesión, cuando se les pidió que contaran una anécdota, las participantes tuvieron más confianza en hablar, las anécdotas giraron en lo que habían escuchado de otros, no en sus experiencias. A pesar de que sus respuestas eran un poco más extensas, no se logró una conversación ni debate entre ellas. Los temas en esta etapa de conexión estaban entrelazados con el contenido, sin embargo, la participación unidireccional que ellas mantuvieron (participante-instructora), hacía parecer forzada la conversación grupal; se invitó a que el resto de las participantes opinaran sobre la anécdota, pero la respuesta era de nueva cuenta breve "está bien, me ha pasado, también le pasó a una vecina". Si bien existió una participación de las mujeres, no se manifestó que hayan hecho una conexión entre su vida cotidiana y el tema del taller.
En la etapa de definición, la exposición de los conceptos con apoyo de imágenes les permitió a las participantes crear nuevos referentes. Estos fueron en la primera sesión: energía térmica, energía eléctrica, energía renovable y energía no renovable; en la segunda sesión, calentador solar, cocina solar, deshidratador solar y celdas solares. Tras la exposición no hubo dudas de las participantes, la aceptación del contenido sin cuestionamientos reflejó que el tema era nuevo para ellas, ya que no contrastaron ninguna información previa que pudiera ser incompatible, inconexa o complementaria. Las participantes pudieron contestar preguntas de verificación como "¿qué es energía renovable? o ¿para qué sirve un deshidratador solar?". La construcción de significado entre el referente nuevo y su experiencia previa, es decir, la manera en la que interiorizaron los nuevos conceptos, se proyectó en la siguiente etapa por medio de las actividades.
En la etapa de práctica las emprendedoras interiorizaron los referentes siguiendo un patrón de asociación simple. Esto se mostró en las actividades que realizaron, en ellas se apreció un emparejamiento de significado simple, o sea, por cada referente un significado unívoco. Por ejemplo, en la primera sesión en la actividad uno, debían distinguir qué tipo de energía, eléctrica o térmica, empleaba el objeto. Las imágenes que se presentaron fueron: una plancha, una bocina, una olla hirviendo, una fogata, un microondas y un libro. Las imágenes que causaron dudas al momento de contestar fueron la plancha, el microondas y el libro. Las participantes no estaban seguras de si era eléctrica o térmica, ninguna se planteó la posibilidad de que pudieran ser las ambas. Esto reflejó que la asociación entre el referente "energía térmica" era unidireccional al calor y "energía eléctrica" a corriente de "luz". La imagen del libro la identificaron como eléctrica porque, según la explicación oral, se empleaba esa energía para producir un libro y otras anotaron térmica pues el aparato de impresión emanaba calor. Estas respuestas contradictorias mostraron que las participantes no pudieron discriminar en una serie de elementos aquellos que no pertenecían al conjunto, es decir los que no usaban energía para funcionar como el libro.
En la actividad dos, se excluyó entre aparatos que usaban energía renovable y no renovable. También en este ejercicio hubo un error debido a la construcción simple de significado; las tres participantes confundieron "gas natural" con un energético renovable pues al tener un origen natural como el sol o el viento dieron por sentado que no dañaba la naturaleza. Esto mostró el vínculo simple entre el referente renovable ligado a lo natural y lo no renovable a lo que no es natural, este tipo de asociación es débil porque tanto el carbón como el petróleo se encuentran en la naturaleza, pero la dañan. En la asociación simple no hay una discriminación de la variedad de significados porque solo existe uno muy general que los abarca a todos incluso si son contradictorios. Esto explicó la dificultad que enfrentaron las participantes en la imagen del libro o en el caso de la estufa que usa gas natural para calentar el agua.
En la sesión 2 mantuvieron este mismo tipo de procesamiento. En las actividades lograron relacionar la imagen, el concepto y la definición de cada tecnología solar. Como se aprecia en la fotografía de la figura 3, existió un código de color, en verde el nombre de la tecnología, en naranja la imagen y en rosa para qué sirven. La construcción del significado fue exitosa debido a que en la etapa de definición se hicieron varias preguntas de verificación para fomentar la construcción de nuevos referentes y en la práctica se reforzaron estos nuevos vínculos, ya que cada una de ellas expuso y escuchó a sus compañeras. Sin embargo, fue difícil recordar aquello que compartían las tecnologías solares como las ventajas, el tipo de mantenimiento o las precauciones. Esto se debió a que hubo un proceso inverso que debieron construir en una misma sesión; mientras que las participantes mantuvieron un procesamiento de especificación-diferenciación de tecnologías solares, es decir, diferenciar las celdas solares de un calentador de agua y este de un deshidratador, no lograron retener la generalización que hay entre ellas. Las características de ventajas, mantenimiento y precaución de estas tecnologías solares son las mismas, son generales.

En ambas sesiones se apreció la construcción de red de asociación simple que les ayudó a lograr los objetivos, construyeron un referente y su significado, dejando a un lado el detalle, la complejidad, las sutilezas y diferencias.
En la etapa de evaluación, las mujeres fueron conscientes de sus necesidades energéticas y soluciones solares. En la sesión 1, dos de las participantes lograron identificar sus necesidades térmicas y eléctricas, aun cuando no pudieron reflexionar para qué les servía de manera práctica Delia y María señalaron sus necesidades y las pudieron clasificar en térmica, eléctrica o ambas; Paty solo identificó sus usos dentro de su emprendimiento, pero no logró señalar las necesidades que tenía. Los comentarios recibidos fueron: "Aprendí algo nuevo, todo conocimiento sirve y aprendí muchas cosas", estos evidencian que las asociaciones que construyeron en esta sesión fueron débiles. En otras palabras, a pesar de que pudieron identificar y clasificar los aparatos empleando los nuevos referentes, no pudieron relacionarlos con sus vidas productivas. En esta sesión no se logró cerrar el ciclo instruccional con la vinculación a la estructura superior de su cotidianidad.
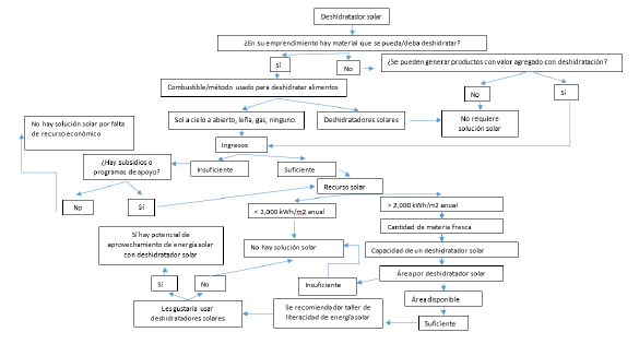
El taller tuvo una doble evaluación, una la que realizaron las participantes sobre su emprendimiento, detectar necesidades y elegir una solución solar, y la otra fue la que realizó el grupo STEM del Proyecto 70. La evaluación que aplicaron se basó en un "diagrama de soluciones solares", en el que por medio de preguntas basadas en las características de su negocio y demanda energética se identificó la tecnología idónea para cada emprendimiento, la figura 4 es un ejemplo del diagrama de deshidratador solar.

La dinámica fue que al término del taller las mujeres tenían escrita su solución solar e iban con esa respuesta a una breve entrevista con un miembro del grupo STEM, quien aplicaba el diagrama. De esta manera, se contrastaron los resultados obtenidos en los diagramas y los elegidos por las mujeres. En los tres casos, el resultado arrojado por el diagrama como la tecnología identificada por las participantes fue el mismo. En el caso de Delia, tras la aplicación del diagrama de deshidratadores solares, resultó ser la candidata idónea. Ella había realizado pruebas sobre deshidratación de hojas, flores, vegetales, meses antes del taller por lo que tenía ya muy bien definida su necesidad del deshidratador solar para agilizar su proceso de producción de velas y jabones artesanales. María identificó la tecnología de celdas solares para reducir el gasto de consumo eléctrico por el equipo que emplea en la elaboración de tamales; ella resultó ser candidata a la tecnología de celdas solares, después de la aplicación del diagrama. Paty señaló que la ecotecnología adecuada sería un calentador de agua para agilizar la precocción del pozole y, de igual forma que sus compañeras, el diagrama de soluciones solares cotejó que era candidata.
La coincidencia de respuestas entre los diagramas y lo señalado por las mujeres fueron una comprobación de que el prototipo de taller arrojó los resultados esperados en el diseño.
En los testimonios orales sobre lo aprendido se apreció el cambio en la comprensión y relación de temas. En la sesión 1 no se logró conectar el tema con la importancia de su negocio, las respuestas "todo conocimiento sirve" o "aprendí algo nuevo" no dieron cuenta pertinente a la pregunta, esto reflejó que no se construyó un valor personal ni aplicación de los conceptos. En la sesión 2, la presentación de las diferentes tecnologías solares creó un vínculo entre sus necesidades y soluciones dentro de sus negocios. Los testimonios se centraron en enumerar las ventajas que tendrían si usaban determinada tecnología solar, por ejemplo: "Ya no tendré que pagar tanta luz y eso que tengo tres medidores" o "yo espero que con esto del calentador [solar] ya no gaste tanto gas porque luego ni te lo llenan todo [el cilindro] y a cada rato ahí uno lo tiene que estar pidiendo". El cambio de respuestas en la sesión 2 obedeció a la vinculación entre sus necesidades y las soluciones solares propuestas, además, el saberse beneficiarias de una tecnología les dio suficiente agencia para seleccionar la que mejor convenía a su emprendimiento. En esta sesión se logró cerrar el ciclo instruccional con la relación entre los nuevos referentes y su vida laboral.
Las limitaciones de la implementación fueron que el tiempo propuesto de ocho horas se redujo a tres; el protocolo sanitario del 1ER nos impedía acercarnos a las participantes y entre ellas, esto generó un ambiente hostil; el lugar en el que se realizó el taller fue un espacio abierto techado, pero no fue el idóneo porque, además del uso de cubrebocas, entorpecía la comunicación, muchas veces surgían las preguntas "¿qué dijiste?", "no te escuché, ¿puedes repetirlo?"; otra limitante fue que Paty no pudo asistir a la primera reunión porque enfermó, aunque tomó la sesión por videollamada ella aceptó que no entendió todo.
Se recomiendan las siguientes modificaciones al taller. En la sesión 1, es necesario separar los tipos de ejercicio, para la actividad 1 se sugiere mantener imágenes que utilicen energía térmica o eléctrica, incluir una actividad en la que seleccionen si usan térmica, eléctrica o las dos, incluir una actividad en la que se tachen los ejemplos que no pertenecen al conjunto de herramientas que usen energía térmica y eléctrica. Es mejor introducir el tema de la energía con la explicación de energía renovable y no renovable como contexto y centrarse únicamente en que se identifiquen las necesidades que tienen en su emprendimiento.
Para la sesión 2 se recomienda que después de explicar cada tecnología solar se brinde un ejemplo claro de cómo puede ser empleado en un negocio, qué ventajas representaría como disminución de costo de gas, entre otros. En la actividad "Querido corazón" todos los casos deben ser sobre negocios.
La aportación del taller favorece las prácticas de enseñanza que tienen el objetivo de instalar tecnología solar en zonas periurbanas por las siguientes razones. Primero, el diseño del taller nació como respuesta a la necesidad que existe de una literacidad energética; por lo que se basó en el supuesto de ser una estrategia de apropiación social de tecnología solar para la población beneficiaria. Segundo, esta experiencia ha sido documentada y siguió un proceder teórico-metodológico. Tercero, el diseño del taller se realizó según el supuesto, así todas las actividades, selección de material, presentaciones, explicaciones fueron cohesionadas sobre él. Cuarto, el diseño del taller se basó en un enfoque sociocultural derivado del trabajo de campo exploratorio con las mujeres, un mes previo al taller, esto permitió construir un perfil de la población destinataria. Quinto, el hecho de que las actividades giraran en torno a negocios sirvió de eje central del taller y de unión dentro del grupo como emprendedoras. Sexto, también existió una alineación entre el objetivo del taller y el conocimiento que requerían las mujeres para la toma de decisiones de sus soluciones solares. En este sentido, hubo una integración por el interés personal de verse beneficiadas, de elegir bien la tecnología solar. Séptimo, hubo un trabajo multidisciplinar en el taller, los "diagramas de soluciones solares" realizados por el grupo STEM del Proyecto 70 fueron corroborados, así como la efectividad del taller en la misma implementación.
El taller diseñado fue efectivo por la alineación que existió entre los requerimientos de diseño, las proposiciones y el diseño del taller. El taller puede replicarse con los mismos resultados siempre y cuando se realice en condiciones similares al contexto y población, es decir, puede ser generalizable de manera analítica. El impacto a corto plazo de la intervención fue la apropiación social de conocimiento de la tecnología solar en los emprendimientos en la medida en que pudieron identificar la ecotecnia que necesitaban. A largo plazo se verá reflejado en la consolidación, cuidado y mantenimiento de la tecnología en sus emprendimientos. La apropiación de esta tecnología en su vida productiva se reflejará en un mejor aprovechamiento de su recurso económico y proceso productivo.
Se propone en un futuro realizar un estudio longitudinal para determinar el nivel de integración de la tecnología a su vida productiva. Es decir, hasta el momento, de acuerdo con las etapas propuestas por Jordi Adell (Dptomatesbg, 2008), se ha alcanzado la etapa de acceso y adopción tecnológica. Es necesario realizar un seguimiento para tener documentado el proceso de la etapa de adaptación, apropiación e innovación. En cada uno de ellos habrá que señalar los retos a los que se enfrentarán; las repercusiones directas o indirectas de la tecnología solar en sus procesos productivos y negocios físicos; qué hacen y cómo, ante un problema con la ecotecnia y de qué manera personal llegan a apropiarse de ella.
Consideraciones finales
"Energízame el negocio" fue uno de los productos generados por el Proyecto 70 del Centro Mexicano de Innovación en Energía Solar (Cemie-Sol). El taller siguió un diseño instruccional del 4MAT como una estrategia de apropiación social de la tecnología solar, y se empleó una metodología de investigación basada en el diseño. El taller se basó en el principio de diseño de que la apropiación de tecnología implica tanto la obtención física del equipo como el de una formación en literacidad energética. El objetivo del taller fue que las mujeres beneficiarias pudieran identificar por sí mismas la demanda energética de sus negocios y propusieran la tecnología solar que más les convenía. Los hallazgos fueron que existió una conexión forzada con los temas de energía, en la definición y practica se siguió una asociación simple en el procesamiento de información, y en la evaluación se mostró que las participantes identificaron sus necesidades y soluciones solares.
Es importante señalar que la tecnología solar se otorgó en comodato, de esta manera se protegió de su venta a terceros y se enfatizó en el uso responsable del equipo. Las personas beneficiarias fueron conscientes de que, de la misma forma que adquieren otro tipo de tecnología como un teléfono celular, son responsables de cuidar el equipo que recibieron en sus negocios, darle mantenimiento y reportar alguna falla que presente. El hecho de que la instalación se haya realizado en sus emprendimientos garantizó el acceso y su mantenimiento.
El taller "Energízame el negocio" fue una propuesta de apropiación social de conocimiento, su implementación y análisis condujo a concluir que un programa de diseño que tenga el objetivo de empoderar negocios liderados por mujeres en un contexto periurbano deberá contar con un trabajo de campo con enfoque social previo al diseño. Se cree que el taller tiene potencial de ser replicado en áreas periurbanas semejantes a Temixco y en poblaciones con el mismo perfil que las beneficiarias.
Aun cuando "Energízame el negocio" fue el primer prototipo que se pilotó en zona periurbana, la maduración del diseño del taller dependerá de los ajustes que se recomendaron líneas arriba. Además, de que una primera iteración en el área de Temixco o semejante mostrará qué elementos del diseño funcionan para la población periurbana y cuáles pueden modificarse o requieren que se enfatice, según el tipo de negocio.
La comprensión teórica del programa se logrará en la medida que este se implemente reiteradamente. Así, se comprobará si el supuesto en el que se cimentó es válido para cualquier área periurbana. Por lo pronto, en este pilotaje el programa resultó óptimo pues alcanzó los objetivos propuestos; también apuntó a la gran labor que queda al frente en las áreas periurbanas y la educación energética en emprendimientos locales.
La apropiación social de la tecnología solar en los emprendimientos puede ser exitosa siempre y cuando no sea vea en ella la panacea a los problemas económicos o energéticos dentro de los negocios. Así como hay falla en la distribución de gas o de electricidad, lo mismo sucede con las tecnologías solares, ya que un día con poca irradiación solar provoca que los dispositivos no logren alimentarse suficiente para funcionar. Esto no significa que la ecotecnia sea un inútil por depender de circunstancias que están fuera del control del ser humano, simplemente representan: una alternativa de generación de energía limpia, un complemento energético que ayuda a supeditarnos menos de los hidrocarburos y un aprovechamiento de los recursos geoespaciales de la localidad; en este caso Temixco es una zona de alta irradiación. Todo esto coadyuvará en que se aprovechen al máximo los insumos de los emprendimientos, es decir, la ecotecnia incidirá en el mejoramiento y rendimiento del proceso productivo. Sin lugar a duda este tema, el impacto económico de las tecnologías solares en los emprendimientos, queda por reportarse en el Proyecto 70.
Agradecimientos
Este trabajo fue apoyado por CONACYT-SENER-Fondo Sectorial de Sustentabilidad Energética a través del Proyecto 207450, "Centro Mexicano de Innovación en Energía Solar (Cemie-Sol)" y en particular el Proyecto Estratégico N.° 70, "P70-Validación de estrategia para el empoderamiento a través del aprovechamiento de la energía solar".
Referencias
Álvarez-Castañón, L., Tagle-Zamora, D. y Romero-Ugalde, M. (2018). Transference of ecotechnology in disadvantaged regions of Mexico, towards sustainable development. En W. Leal Filho, R. Noyola-Cherpitel, P Medellín-Milán y V Ruiz Vargas (Eds.), Sustainable Development Research and Practice in Mexico and Selected Latin American Countries (pp. 139-152). Springer. https://doi.org/10.1007/978-3-319-70560-6_9
Azamar Alonso, A. y Ríos Estrada, R. (2020). Un ejemplo de ecoinnovación y pluralidad en Cuetzalan, Puebla: Taselotzin. Una mirada a la ecoinnovación en organizaciones locales en México. En G. Carrillo González, R. Ríos Estrada (Eds.), Nuevos marcos explicativos (pp. 57-77). Universidad Autónoma Metropolitana.
Buendía, O., Algarra-Siller, M., Cubillas-Tejeda, A. y Domínguez-Cortinas, G. (2018). La importancia del análisis del contexto en el diseño de un programa educativo basado en el uso de ecotécnicas. El caso de la escuela Francisco González Bocanegra. Perfiles Educativos , XU(166), 105-123. https://doi.org/10.22201/iisue.24486167e.2019.166.59019
Calderón Cisneros, A., Jiménez Romo, A. y Soto-Pinto, L-M. (2018). Mujeres y tecnologías para el consumo de leña en una localidad indígena en Chiapas. En A. de Luca Zuria, V. Vázquez García, P. Bose, M. Velázquez Gutiérrez (Eds.), Género, energía y sustentabilidad. Aproximaciones desde la academia (pp. 147-176). Universidad Nacional Autónoma de México.
Dptomatesbg. (2008, 28 de mayo). Competencia digital de los profesores . [Video]. YouTube. http://www.youtube.com/watch?feature=player_embedded&v=sLLlwJcQ--Y
López Sosa, B., González, M. y Servín, H. (2014). Cocinas solares: alternativa energética para el sector rural . Editorial Académica Española.
Marín Agudelo, S. (2012). Apropiación social del conocimiento: una nueva dimensión de los archivos. Revista Interamericana de Bibliotecología , 35(1), 55-62. https://www.redalyc.org/articulo.oa?id=179024991005
Germain, C., Lippit, L. y McCarthy, B. (2002). The 4MAT research guide . About Learning.
McCarthy, B. y McCarthy, D. (2006). Teaching around the 4MAT cycle. Designing instruction for diverse learners with diverse learning styles . Sage.
Molina Pfennig, P. y González-Baheza, A. (2020). Evaluación de los recursos de radiación solar en los municipios de Baja California Sur, México, mediante un modelo de aptitud socioambiental. Región y Sociedad , 32, e1296. https://doi.org/10.22198/rys2020/32/1296
Nonaka, I. (1994). Dynamic theory of organizational knowledge creation. Organization Science , 5(1), 14-37. http://www.jstor.org/stable/2635068
Plump, T. (2010). Educational design research: An introduction. En J. van den Akker, A. Kelly, N. Nieveen, T. Plump (Eds.), An introduction to educational design research (pp. 10-51). Netherlands Institute for Curriculum Development,
Reeves, T. y Mckenney, S. (2019). Conducting educational design research (2.a ed.). Routledge.
Tagle Zamora, D. y Álvarez Castañón, L. (2019). Calentadores solares de agua para viviendas vulnerables en Guanajuato. Vivienda y Comunidades Sustentables , (5), 11-22. https://doi.org/10.32870/rvcs.v0i5.98
Notas