Artículos científicos
Estacionalidad y tendencias del bosque tropical caducifolio de la cuenca Piaxtla-Elota-Quelite y el área protegida Meseta de Cacaxtla, México
Seasonality and trends of dry forest of Piaxtla-Elota-Quelite basin and protected area Meseta de Cacaxtla, Mexico
Estacionalidad y tendencias del bosque tropical caducifolio de la cuenca Piaxtla-Elota-Quelite y el área protegida Meseta de Cacaxtla, México
Madera y bosques, vol. 24, núm. 3, e2431576, 2018
Instituto de Ecología A.C.
Recepción: 25 Mayo 2017
Aprobación: 26 Marzo 2018
Resumen: Los bosques tropicales caducifolios son de los ecosistemas más vulnerables y desprotegidos de México. En la actualidad solo permanece 30% de la cobertura original y únicamente 0.2% de esta se encuentra bajo algún estatus de protección. Con el fin de aportar elementos que promuevan la conservación y manejo de estos ecosistemas, este estudio tuvo como objetivo describir la estacionalidad y las tendencias de cambio del bosque tropical caducifolio de la cuenca Piaxtla-Elota-Quelite y del área de protección de flora y fauna Meseta de Cacaxtla en el estado de Sinaloa en el noroeste de México. Para esto, se descompuso una serie de tiempo mensual de 2001 a 2016 del índice de vegetación de diferencia normalizada del satélite Modis Terra con un análisis de componentes principales con dos orientaciones. En el periodo analizado, 99% de la variación del dosel del bosque se debió a un ciclo fenológico vegetativo en el que el máximo vigor de la vegetación ocurrió en septiembre, entre tres y cuatro meses después del inicio de la temporada de lluvias. Asimismo, no se identificaron procesos de deforestación o reforestación del bosque dentro de la cuenca. La Meseta de Cacaxtla, aunque quizás de manera circunstancial, ha cumplido la función de proteger sus bosques; el buen estado de conservación en toda la cuenca podría ser un aliciente para ampliar los límites del área natural protegida y aumentar el porcentaje de bosque tropical caducifolio bajo estatus de protección en Sinaloa, que actualmente es de 0.02%.
Palabras clave: análisis de componentes principales, índice de vegetación de diferencia normalizada, Modis Terra, series de tiempo, Sinaloa, México.
Abstract: The tropical dry forests are one of the most vulnerable and unprotected ecosystem in Mexico. Currently, only 30% of the original cover remains and 0.2% of it is under some form of protection status. In order to promote the conservation and management of these ecosystems, the objective of this study was to describe the seasonality and trends change of the forest canopy of the Piaxtla-Elota-Quelite basin and the Meseta de Cacaxtla Flora and Fauna Protection Area in Sinaloa State, in Northwest Mexico. A monthly time series from 2001 to 2016 of the Normalized Difference Vegetation Index of the satellite Modis Terra was decomposed with a Principal Component Analysis with two orientations. In the analyzed period, 99% of the variation of the forest canopy was due to a vegetative phenological cycle, in which the maximum vigor of the vegetation occurred in September; three and four months after the beginning of the rainy season. Likewise, deforestation or reforestation processes were not identified in the basin. The Meseta de Cacaxtla has fulfilled its function of protecting its forest, and its good state of conservation detected in the whole basin could be an incentive to extend the limits of the protected natural area and to increase the percentage of tropical dry forest under protection status in Sinaloa, which is currently 0.02%.
Keywords: principal components analysis, normalized difference vegetation index, Modis Terra, time series, Sinaloa, Mexico.
Introducción
Los bosques tropicales caducifolios (BTC) se desarrollan en regiones con una marcada estacionalidad en la distribución de las lluvias, lo que determina la fenología tanto de las plantas como de los bosques en su totalidad: una etapa decidua, durante la época seca, es seguida de una etapa perennifolia durante las lluvias. Esta estacionalidad ha resultado en una serie de adaptaciones de la biota por lo que estos bosques presentan una considerable riqueza de especies, así como un alto nivel de endemismo y recambio de especies (Dirzo, Young, Mooney, y Ceballos, 2011; Trejo y Dirzo, 2000;). Aunado a esto, los BTC ofrecen una amplia variedad de servicios ecosistémicos entre los que se encuentra la provisión de bienes agrícolas y ganaderos, que generalmente conllevan a su desplazamiento (Balvanera y Cotler, 2011).
Muchos de estos bosques se encuentran en terrenos planos con suelos fértiles y constituyen la primera frontera para la expansión de las actividades antropogénicas, por lo que el cambio del uso del suelo es el principal agente de cambio de estos ecosistemas (Portillo-Quintero y Sánchez-Azofeifa, 2010; Sánchez-Azofeifa y Portillo-Quintero, 2011). A escala global, alrededor de 49% de estos bosques han sido convertidos a usos del suelo predominantemente antropogénicos (Hoekstra, Boucher, Ricketts, y Roberts, 2005) y prácticamente la totalidad de las áreas que aún se conservan están sujetas a distintas amenazas como la fragmentación, el fuego y el cambio climático (Miles et al. 2006).
A pesar de tratarse de uno de los ecosistemas tropicales más extensos y de los niveles de perturbación a los que están sujetos, las áreas designadas para la protección de los BTC son pocas en relación con las de otros bosques tropicales (Miles et al., 2006). Asimismo, existe una marcada desigualdad en los porcentajes de área protegida entre las diferentes regiones del planeta, mientras que en Sudamérica alrededor de 38% de los BTC están protegidos, en Norte y Centroamérica solo 6% (Miles et al., 2006).
Los BTC de México se ubican entre los más vulnerables y amenazados del mundo (Miles et al., 2006). La cobertura actual, de poco más de 181 000 km2, solo representa 30% de la cobertura original y únicamente 0.2% está bajo protección (Portillo-Quintero y Sánchez-Azofeifa, 2010 y Trejo y Dirzo, 2000). Con respecto a esto último, uno de los esfuerzos más recientes del país para proteger sus BTC fue la creación del área de protección de flora y fauna Meseta de Cacaxtla (Apffmc) en el estado de Sinaloa. Esta área natural protegida fue decretada en 2003, considerando principalmente que es “uno de los pocos sitios de la República Mexicana que aún conserva sistemas ecológicos bien desarrollados del bosque tropical deciduo” (DOF, 2003). En una evaluación de la efectividad de las áreas naturales protegidas del noroeste de México se definieron siete recursos objetivo para la Apffmc, uno de ellos el BTC, pese a lo cual no se cuenta con la información que permita identificar el estado de conservación de este recurso.
Partiendo de las consideraciones anteriores, en este estudio se analizaron las variaciones del dosel del BTC de la cuenca Elota-Piaxtla Quelite y el Apffmc a partir de datos generados con percepción remota. El estudio de las coberturas vegetales es primordial para identificar el estado de conservación de un ecosistema por su papel en los ciclos del agua y del carbono. En este sentido, durante los últimos 40 años la percepción remota ha proporcionado diferentes índices espectrales, como los índices de vegetación, que permiten resumir y sistematizar información sobre la dinámica y distribución de la vegetación (Vázquez, Adema, y Fernández, 2013). El índice de vegetación de diferencia normalizada (NDVI, por sus siglas en inglés) está asociado significativamente al índice de área foliar y la fenología de las cubiertas vegetales, por lo que es factible analizar la estacionalidad de los bosques a través de series de tiempo de imágenes de satélite y estimar parámetros biométricos que caracterizan las diferentes etapas de un ciclo fenológico (Mattar, Sobrino, Julien, Franch y Oltra. 2008).
Objetivos
Este estudio tuvo como objetivo describir la estacionalidad y tendencias de cambio del dosel del BTC de la cuenca Piaxtla-Elota-Quelite y del Apffmc localizada dentro de la cuenca, a partir de la descomposición de una serie de tiempo del NDVI del satélite Modis Terra, con el fin de generar indicadores del grado de conservación del BTC de la región que contribuyan a establecer estrategias de conservación y manejo la cuenca y del área natural protegida.
Materiales y métodos
Área de estudio
La cuenca Piaxtla-Elota-Quelite se localiza en los estados de Sinaloa y Durango en el noroeste de México, entre los 23° 19’ 45’’ y 24° 33’ 34’’ N y los 105° 19’ 45’’ y 106° 56’ 53’’ O (Fig. 1). Se trata de una cuenca exorreica en la que predominan pendientes de moderadas a bajas, con una superficie de 10 444 km2, de los que 64% corresponden a Sinaloa. La cuenca se distribuye sobre las provincias fisiográficas Sierra Madre Occidental y Llanura Costera del Pacífico. Los climas en la cuenca son semifrío subhúmedo, templado subhúmedo, cálido subhúmedo y semiseco cálido (Instituto Nacional de Estadística y Geografía [Inegi], 1995). Por su parte, el Apffmc se ubica en la confluencia de la cuenca con el litoral del Golfo de California (Fig. 1). Cuenta con una superficie de 509 km2, es decir, 5% de la superficie de la cuenca; distribuyéndose casi en su totalidad sobre la Llanura Costera del Pacífico, donde el clima es semiseco cálido.

Los BTC del noroeste de México se ubican principalmente en regiones con clima semiseco cálido, donde las temperaturas medias anuales oscilan entre los 22 °C y 26 °C y la precipitación anual promedio es de 743 mm (Trejo, 1999). En el caso particular de la cuenca Piaxtla-Elota-Quelite, el BTC se distribuye mayoritariamente en la parte correspondiente al estado de Sinaloa, que cuenta con aproximadamente 1778 km2 de estos bosques, representando 15.5% del total nacional (Rubio, 2003).
Bases de datos e integración
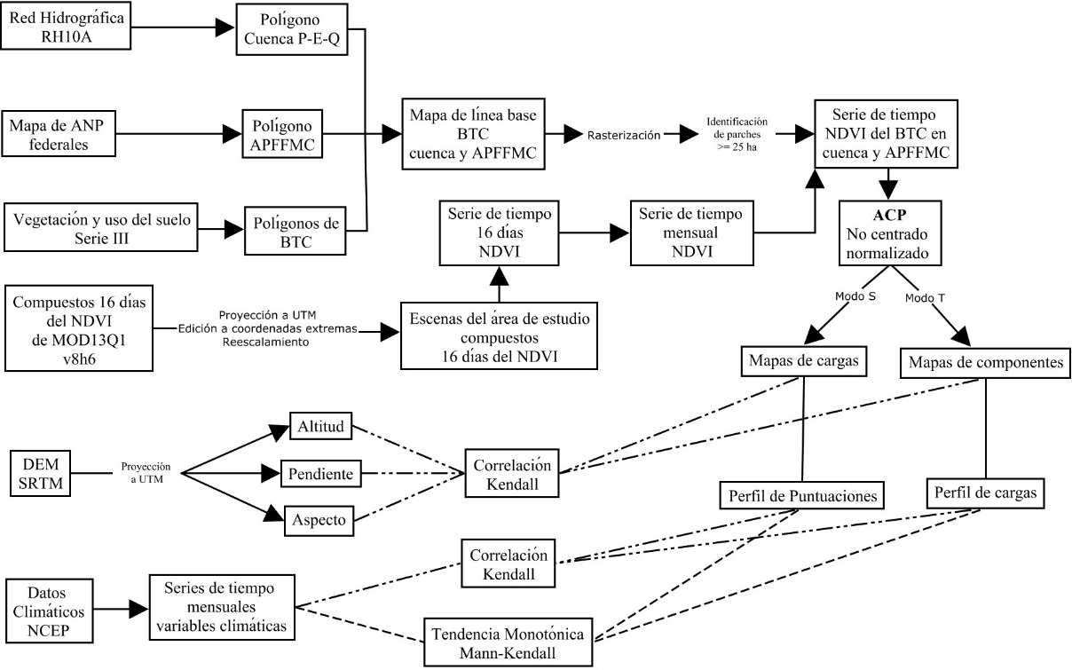
Se integró un sistema de información geográfica (SIG) con los datos vectoriales de la red hidrográfica RH10A del simulador de flujos de agua de cuencas hidrográficas (Siatl) del Inegi (2010) y el mapa digital de áreas naturales protegidas federales de la república mexicana publicado por la Comisión Nacional de Áreas Naturales Protegidas (2017). A partir de estas dos capas se obtuvieron los polígonos de la cuenca Elota-Piaxtla-Quelite y del Apffmc, respectivamente. Asimismo, del conjunto de datos vectoriales temáticos de vegetación y uso de suelo, escala 1:250 000, Serie III, F1301, F1302, G1310 y G1311 (Inegi, 2005), se extrajeron los polígonos de las selvas baja caducifolia, baja espinosa caducifolia y mediana subcaducifolia, los cuales se agruparon en una sola clase de BTC. De acuerdo con su metadata, la Serie III se obtuvo a partir de la interpretación de imágenes Landsat ETM+ de 2002, de tal forma que los polígonos extraídos de estos datos representaron la cobertura de BTC en el área de estudio en una fecha cercana al principio de la serie de tiempo analizada. A partir de la intercepción de estas tres capas se editó un mapa de línea base de la distribución del BTC en la cuenca y el área natural protegida (Fig. 2).

Por otro lado, se integraron 368 imágenes Mod13q1ndvi del satélite Modis Terra, con una resolución de 250 m, correspondientes a la columna ocho y renglón seis (h08/ v06) de la red sinusoidal de Modis, descargadas del sitio Land Processses Distributed Active Archive Center (LP-DAAC, s/f). Estas imágenes fueron proyectadas y acotadas a las coordenadas UTM (Datum WGS84): 300 000, 2 718 000 y 468 250, 2 575 250 y los valores originales de los pixeles fueron reescalados (dividiéndolos entre 10 000) a los valores del índice de vegetación en el intervalo [0, 1], para generar una serie de tiempo del NDVI de 2001 a 2016 con intervalos de 16 días, que posteriormente fue editada usando la media aritmética a una serie mensual de 192 imágenes.
El NDVI, es un indicador del dosel de las cubiertas vegetales basado en la capacidad de las células de las hojas para reflejar la radiación electromagnética en la longitud de onda del infrarrojo cercano (0.7 µm a 1.0 µm) y absorberla en el espectro visible, particularmente en el rojo (0.6 µm a 0.7 µm). Este índice toma valores en el intervalo [-1, 1], donde las coberturas vegetales densas, toman valores ≥ 0.3, los suelos con escasa cobertura vegetal entre 0.1 y 0.2, suelos desnudos < 0.1 y las superficies acuáticas ≤ 0 (Mills et al., 2013).
Adicionalmente, se integraron al SIG imágenes de tres variables topográficas: altitud, pendiente y aspecto, derivadas del modelo digital de elevación (DEM por sus siglas en inglés) 15-08 de la misión Shuttle Radar Topographic Mission (Srtm), con resolución de 90 m, descargados del Consortium for Spatial Information [Cgiar-CSI] (s/f).
Por último, se integraron al SIG datos climatológicos (en formato tabular) de 12 puntos (Fig. 1) de la base del National Center for Environmental Prediction [NCEP] (s/f), con los que se generaron series de tiempo mensuales de 2000 a 2014 de la precipitación total mensual, precipitación acumulada (desde el inicio del año hidrológico hasta el mes objetivo), humedad relativa mensual, temperatura mínima mensual y temperatura máxima mensual (Fig. 2).
Análisis de los datos
La serie de tiempo mensual del NDVI se descompuso con un análisis de componentes principales (ACP) no centralizado-normalizado con dos orientaciones (Fig. 2). El ACP es una técnica de ordenación multivariada, en la que un número de variables relacionadas se transforma a un nuevo conjunto de variables (componentes principales) no correlacionadas y ordenadas por su capacidad para explicar la viabilidad de los datos originales (Jackson, 2003). El análisis se basa en el hecho de que una matriz simétrica no singular p x p, tal como la matriz de covarianza Σ, puede ser reducida a una matriz diagonal Λ por premultiplicarla y postmultiplicarla por una matriz ortogonal particular U, tal que:
Los elementos de la diagonal de Λ, λ1, λ2, …, λp son los valores propios de Σ y las columnas de U, u1 , u2 , …, up son los vectores propios de Σ. Los valores propios pueden obtenerse por resolver la ecuación característica:
donde I es la matriz de identidad; en tanto que los vectores propios pueden obtenerse por la solución de la ecuación:
para i = 1, 2, ..., p (Jackson, 2003).
Los vectores propios contienen los coeficientes que pueden usarse para transformar las variables originales a los nuevos componentes, a la manera de una combinación lineal ponderada. Los valores propios permiten determinar el valor explicativo (viabilidad de los datos originales) de cada componente. Asimismo, la correlación entre cada una de las variables originales y un componente es conocida como carga, y al valor transformado de cualquier muestra como puntuación del componente (Machado-Machado, Neeti, Eastman y Chen, 2011).
Las series de tiempo de datos geográficos son un espacio tetradimensional donde x y y son el espacio geográfico, z el valor del dato (e.g. índice de vegetación) y t el tiempo. En el ACP existen seis modos de descomponer datos multidimensionales (O, P, Q, R, S y T), pero únicamente los modos S y T involucran tiempo y son aplicables a datos geográficos si el espacio es considerado como una colección de tiempo unidireccional, en la que cada imagen representa un intervalo de tiempo. La orientación representa la forma de organizar la serie de tiempo de las imágenes para el análisis. En el modo S, las variables son muestras en el espacio y permite identificar patrones temporales recurrentes sobre el espacio. En el modo T, las variables son muestras en el tiempo y permite identificar patrones espaciales sobre el tiempo. (Machado-Machado et al., 2011., Neeti e Eastman, 2014).
El análisis se ejecutó con el programa TerrSet 18.3 produciendo imágenes de las puntuaciones y de las cargas de los componentes en el modo S, e imágenes de los componentes principales en el modo T. La interpretación de los resultados en el modo S, es a partir de las imágenes de las cargas y el perfil temporal de las puntuaciones de los componentes principales. En el modo T la interpretación es con base en las imágenes de los componentes y el perfil temporal de sus cargas (Eastman, 2016; Neeti e Eastman, 2014).
La significancia de las tendencias monotónicas de los perfiles temporales de puntuaciones y cargas de los componentes, así como de los perfiles de las variables climáticas se probaron con la prueba de Mann-Kendall (Neeti e Eastman, 2011; Wagner, Rossi, Stahl, Bonal y Hérault, 2013). Las relaciones entre los mapas de cargas y componentes con los mapas de las variables topográficas, y entre los perfiles de puntuaciones y cargas con los perfiles de las variables climáticas, se midieron con el estimador del coeficiente de correlación de Kendall (Badii, Guillen, Lugo y Aguilar, 2014) (Fig. 2). Este coeficiente fue seleccionado por la ausencia de normalidad de las variables.
Resultados
A partir de los datos de la serie III del conjunto de datos vectoriales de vegetación y uso de suelo se estimaron 416 544 ha de BTC dentro de la cuenca Piaxtla-Elota-Quelite, 9% se localizó dentro de los límites del Apffmc. 40% de la superficie de la cuenca y 75% del área natural protegida estuvieron cubiertos por este tipo de vegetación. El BTC dentro de la cuenca se distribuyó en 156 parches, 85 de los cuales tuvieron un área igual o mayor a 25 ha que representaron 99.9% del área total de BTC, por lo que el ACP se basó en prácticamente toda el área de bosques identificada en el mapa de línea base.
Dentro de los parches considerados como BTC, las 192 imágenes de la serie mensual presentaron pixeles con valores del NDVI iguales o menores a 0.2, los cuales se asocian a coberturas no vegetales (Mills, et al., 2013). Estos pixeles podrían representar errores de comisión (tipo II) del mapa de línea base o áreas deforestadas en las imágenes intermedias y últimas de la serie de tiempo. En ninguna de las imágenes analizadas, el porcentaje de estos pixeles excedió 0.4%. La media del índice de vegetación para todo el periodo analizado del BTC en la cuenca fue µ[0.61, 0.63]95% y en el Apffmc µ[0.58, 0.64]95%, el intervalo de confianza de la cuenca fue subconjunto del intervalo del área natural protegida.
Los primeros cuatro componentes del ACP de la cuenca en el modo S explicaron 99.5% de la variación temporal total de la serie de tiempo y 98.8% en el análisis del Apffmc (Tabla 1). El primer componente en el modo S, tanto en la cuenca como en el área natural protegida, se asoció a las variaciones mensuales del promedio mensual del NDVI, asociadas a su vez a las variaciones estacionales del dosel del BTC. El mapa de cargas de este componente muestra en una escala gradual del café al verde la correlación (de Pearson) entre los perfiles observados del NDVI en cada pixel con el perfil de puntuaciones del componente. El intervalo de valores de las cargas en este mapa fue tan solo de 3 milésimas (0.966-0.999), lo que indica que todos los pixeles presentaron perfiles observados del NDVI altamente correlacionados con el perfil de puntuaciones del componente (Fig. 3 y 4). En la figura 3, se muestran los perfiles observados del NDVI para tres puntos, dos de ellos dentro de la Apffmc, las cargas en estos puntos, es decir, las correlaciones de los perfiles del NDVI con el perfil de puntuaciones del componente, fueron de 0.999 en el punto a (verde más intenso), de 0.994 en el punto b y de 0.967 en el punto c (café).
| Cmp | % | M-K | Sen | Interpretación |
|---|---|---|---|---|
| Cuenca Elota-Piaxtla-Quelite | ||||
| Modo S | ||||
| 1 | 99.1 | 375 (p = 0.6744) | [-0114, 0.2027] | Variación estacional |
| 2 | 0.2 | -445 (p = 0.618) | [-0.41, 0.0237] | Variación aleatoria |
| 3 | 0.1 | 8 (p = 0.9937) | [-0.0229, 0025] | Variación estacional |
| 4 | 0.1 | 43 (p = 0.9624) | [-0.0149, 0.0143] | Variación aleatoria |
| Modo T | ||||
| 1 | 98.5 | -760 (p =0.3055) | [-4.7x10 -6, 1.7x10 -6] | Gradiente espacial |
| 2 | 0.2 | -617 (p = 0.3936) | [-0.0002, 0.0001] | Gradiente espacial |
| 3 | 0.1 | -659 (p = 0.489) | [-0.0001, 0.0001] | Gradiente espacial |
| 4 | 0.1 | -426 (p = 0.4598) | [-0.0001, 0.0001] | Variación aleatoria |
| Área de protección de flora y fauna Meseta de Cacaxtla | ||||
| Modo S | ||||
| 1 | 98.5 | 404 (p = 0.6508) | [-0.0391, 0.0613] | Variación estacional |
| 2 | 0.2 | -890 (p = 0.3179) | [-0.0134, 0.0045] | Variación aleatoria |
| 3 | 0.1 | -14 (p = 9883) | [-0.0071, 0.0068] | Variación estacional |
| 4 | 0.1 | -913 (p = 0.3055) | [-0.0087, 0.0027] | Variación aleatoria |
| Modo T | ||||
| 1 | 99 | 304 (p = 0.7336) | [-4x10 -6, 5.5x10 -6] | Gradiente espacial |
| 2 | 0.1 | 629 (p = 0.4805) | [-0.0001, 0.0001] | Gradiente espacial |
| 3 | 0.1 | -562 (p = 0.5286) | [-0.0001, 0.0001] | Gradiente espacial |
| 4 | 0.1 | 1218 (p = 0.1716) | [-0.0001, 0.0001] | Variación aleatoria |


En el modo T, los cuatro primeros componentes explicaron 99.6% de la variación espacial total en la cuenca y 99.4% en el área natural protegida (Tabla 1). El mapa del componente muestra en una graduación del café al verde, un gradiente espacial de la vegetación, en el que los valores más altos corresponden a las áreas de BTC que mostraron un dosel más cerrado durante el periodo analizado. El mapa de este componente (Fig. 3) está acompañado de los promedios del NDVI estimados para los 16 años de la serie de tiempo en tres puntos, los valores del componente asociado a los promedios más altos se ubicaron fuera del área natural protegida.
Los perfiles temporales de puntuaciones de los cuatro primeros componentes en el modo S del análisis en la cuenca y el Apffmc no presentaron tendencias monotónicas significativas, indicando la ausencia de cambios de largo plazo en el dosel (reforestación-deforestación). Asimismo, los intervalos de confianza de 95% de las pendientes de Sen de los perfiles del área natural protegida fueron subconjunto de los intervalos de los perfiles de la cuenca (Tabla 1), mostrando que los patrones de variación estacional fueron los mismos en la cuenca y el área natural protegida. Los perfiles de puntuaciones del primer componente, asociados a las variaciones estacionales del dosel del BTC, describieron un ciclo anual con los máximos valores en septiembre y los mínimos en mayo (Fig. 4).
El perfil de puntuaciones del tercer componente en el análisis en el modo S también describió variaciones estacionales, en tanto que los perfiles del segundo y cuarto describieron variaciones aleatorias (Fig. 4). Tanto en la cuenca como en el área natural protegida, los perfiles del tercer componente mostraron sus máximos valores en septiembre y los mínimos entre diciembre y febrero, por lo que este componente podría estar asociado a las épocas en las que el dosel presentó las tasas de cambio más altas.
Al igual que en el caso anterior, los perfiles de cargas de los cuatro primeros componentes en el modo T, tanto en la cuenca como en el Apffmc, no mostraron tendencias monotónicas significativas, y con excepción de los perfiles del primer componente, los intervalos de confianza del 95% de las pendientes de Sen del área natural protegida fueron subconjunto de las pendientes de los intervalos de los perfiles de la cuenca (Tabla 1, Fig. 4).
El perfil de cargas del primer componente en la cuenca presentó los máximos valores en abril o mayo y los mínimos en junio o julio. Este patrón de oscilaciones, de mayor a menor, indica la época de recuperación del dosel una vez que presentó la condición más abierta. El perfil de cargas correspondiente al área natural protegida presentó un patrón más irregular, ya que en la mitad de los años analizados los valores máximos se presentaron en meses diferentes a abril o mayo (Fig. 4).
A partir del DEM de la cuenca Piaxtla-Elota-Quelite se identificó un perfil altitudinal desde el nivel del mar hasta los 3162 m, la altitud promedio se estimó en 1036 m. También, se detectaron terrenos en la totalidad del gradiente de pendientes (de 0° a 86°), el promedio fue de 15°. El Apffmc presentó un perfil altitudinal de 0 m a 409 m, 112 m en promedio y el mismo intervalo de pendientes de la cuenca, pero con un promedio de 4°. Por su parte, el BTC se distribuyó desde el nivel del mar hasta los 2300 m con un promedio de 390 m, sobre terrenos completamente planos hasta laderas de 77°.
En el análisis a escala de cuenca, el mapa de la altitud presentó correlaciones positivas significativas con los mapas de cargas de los dos primeros componentes del ACP en el modo S y con los mapas del primer, segundo y cuarto componente en el modo T. El mapa de cargas del segundo componente del modo S, a pesar de asociarse a variaciones temporales aleatorias, estuvo correlacionado con los mapas de las tres variables topográficas. En el análisis a escala del Apffmc, la altitud y la pendiente presentaron correlaciones significativas con el segundo, tercer y cuarto componente en ambos modos y la pendiente con el primer y cuarto componente también en los dos modos (Tabla 2).
| Cmp1 | Cmp2 | Cmp3 | Cmp4 | Cmp1 | Cmp2 | Cmp3 | Cmp4 | |
|---|---|---|---|---|---|---|---|---|
| Cuenca Elota-Piaxtla-Quelite | ||||||||
| Modo S | Modo T | |||||||
| Alt | 0.20(0.0042) | 0.62(<0.0001) | -0.21(0.0023) | 0.12(0.0913) | 0.47(<0.0001) | 0.56(<0.0001) | 0.06(0.4084) | -0.21(0.0036) |
| Pnd | 0.12(0.0987) | 0.41(<0.0001) | -0.09(0.184) | 0.07(0.343) | 0.29(<0.0001) | 0.36(<0.0001) | 0.10(0.1676) | -0.10(0.148) |
| Asp | 0.03(0.682) | -0.04(0.5637) | -0.01(0.8493) | 0.02(0.7867) | 0.01(0.8637) | -0.03(0.6981) | -0.02(0.7522) | -0.04(0.591) |
| P tm | 0.48(<0.0001) | -0.12(0.125) | 0.51(<0.0001) | 0.05(0.5320) | -0.16(0.0390) | -0.23(0.0028) | 0.52(<0.0001) | -0.11(0.1610) |
| P acu | 0.28(0.0003) | -0.17(0.0260) | -0.13(0.0985) | 0.20(0.0125) | -0.10(0.2059) | -0.17(0.0325) | -0.20(0.0102) | -0.30(0.0001) |
| Hrel | 0.42(<0.0001) | -0.23(0.0027) | 0.53(<0.0001) | -0.05(0.4903) | -0.15(0.0531) | -0.32(<0.0001) | 0.44(<0.0001) | 0.00(0.9706) |
| T min | 0.15(0.0536) | -0.09(0.2382) | 0.53(<0.0001) | -0.14(0.0750) | -0.10(0.2139) | -0.16(0.0438) | 0.51(<0.0001) | 0.160.0393 |
| T max | 0.00(0.9523) | 0.07(0.3770) | 0.41(<0.0001) | -0.17(0.0264) | 0.06(0.4686) | 0.03(0.7211) | 0.45(<0.0001) | 0.28(0.0003) |
| Área de protección de flora y fauna Meseta de Cacaxtla | ||||||||
| Modo S | Modo T | |||||||
| Alt | -0.07(0.3528) | -0.39(<0.0001) | 0.26(0.0002) | 0.35(<0.0001) | -0.07(0.3333) | -0.52(<0.0001) | 0.20(0.0046) | -0.25(0.0003) |
| Pnd | 0.30(<0.0001) | 0.00(0.9752) | -0.06(0.4223) | 0.37(<0.0001) | 0.22(0.0015) | -0.03(0.6890) | -0.03(0.6600) | -0.32(0.0000) |
| Asp | 0.04(0.5322) | 0.01(0.9228) | 0.09(0.2019) | -0.01(0.9015) | -0.03(0.6884) | -0.01(0.8870) | 0.09(0.1915) | 0.00(0.9882) |
| P tm | 0.41(<0.0001) | 0.13(0.1059) | 0.27(0.0006) | 0.24(0.0019) | -0.15(0.0515) | -0.32(<0.0001) | 0.34(<0.0001) | 0.10(0.2127) |
| P acu | 0.32(<0.0001) | -0.08(0.3034) | -0.10(0.2255) | -0.12(0.1317) | -0.07(0.3855) | 0.04(0.6372) | -0.12(0.1401) | 0.28(0.0002) |
| Hrel | 0.39(<0.0001) | 0.00(0.9772) | 0.36(<0.0001) | 0.27(0.0004) | -0.05(0.5598) | -0.21(0.0060) | 0.47(<0.0001) | 0.11(0.1665) |
| T min | 0.11(0.1488) | 0.05(0.5035) | 0.33(<0.0001) | 0.29(0.0001) | -0.03(0.7482) | -0.20(0.0108) | 0.47(<0.0001) | -0.09(0.2524) |
| T max | -0.07(0.3920) | 0.13(0.1089) | 0.25(0.0016) | 0.25(0.0013) | 0.02(0.7731) | -0.20(0.0101) | 0.31(0.0001) | -0.20(0.0092) |
La precipitación total mensual y la humedad relativa en el área de estudio presentaron perfiles con máximos en agosto y septiembre, y mínimos entre diciembre y mayo, aunque con repuntes en enero o febrero. En la mayoría de los años, la precipitación mensual mínima se registró en abril, por lo que se estableció como el mes de inicio del año hidrológico. El promedio de la precipitación total en un año hidrológico (de abril a marzo) fue de 1143 mm, los años más secos se presentaron al inicio de la serie y el más lluvioso fue 2013-2014 (Fig. 5). En el periodo analizado no se observó una tendencia en la precipitación total mensual (S = 43, p = 0.96), pero sí tendencias positivas en la precipitación acumulada (S = 4547, p < 0.0001) y la humedad relativa (S = 4295, p < 0.0001).

De 2000 a 2010 la temperatura mínima mensual osciló entre los 12 °C y 22 °C aproximadamente, pero a partir de 2011 se presentaron valores entre los 14°C y 26 °C definiendo una tendencia positiva (S = 2865, p = 0.0002), en tanto que la temperatura máxima mensual mostró una tendencia negativa (S = -2683, p = 0.0005), oscilando entre los 23 °C y 35 °C en los primeros 10 años de la serie y entre los 24 °C y 32 °C en los últimos cuatro (Fig. 5). La temperatura promedio mensual se presentó entre los 18 °C y 22 °C, con un promedio general de enero de 2000 a julio de 2014 de 24 °C y desviación estándar de 2.9 °C.
En el análisis de toda la cuenca, el perfil de la precipitación total mensual tuvo correlaciones significativas con los perfiles de puntuaciones del primer y tercer componente del análisis en el modo S, así como con los perfiles de cargas de los tres primeros componentes en el modo T. Con excepción de la precipitación acumulada, el perfil de puntuaciones del tercer componente en el modo S se correlacionó con los perfiles de todas las variables climáticas y el perfil de cargas del segundo componente en el modo T con la precipitación total mensual, la precipitación acumulada y la humedad relativa. En el análisis del área natural protegida, el perfil de puntuaciones del primer componente en el modo S presentó correlaciones positivas significativas con los perfiles de la precipitación total mensual, la precipitación acumulada y la humedad relativa, en tanto que el perfil de cargas del tercer componente en el modo T se correlacionó con los perfiles de la humedad relativa y ambas temperaturas (Tabla 2).
Discusión
La resolución temporal (de un día) de las imágenes Modis, aunado a su calibración geométrica y corrección atmosférica, ha posibilitado la generación de productos especializados de las coberturas y usos del terreno, como los compuestos de 16 días de índices de vegetación, con los que es factible obtener indicadores de la dinámica de la vegetación en intervalos regulares de tiempo y dar seguimiento a las fases fenológicas de los bosques a lo largo de un año (Chéret y Denux, 2011; Hall-Beyer, 2003;; Zhang, et al 2003;). En este estudio, los productos Mod13qndvi se integraron en secuencias temporales cuyo análisis permitió identificar cambios estacionales del BTC que no podrían ser detectados con el uso de datos de percepción remota de mayor resolución espacial, pero menor resolución temporal que las imágenes Modis.
A partir de datos de percepción remota se pueden inferir ciclos anuales caracterizados por cuatro tiempos de transición clave que definen las fases fenológicas de la vegetación: 1) reverdecimiento, 2) madurez, 3) senescencia y 4) latencia (Zhang et al, 2003). Los resultados del ACP con la orientación en el modo S de la serie de tiempo mensual del NDVI, indican que en el BTC de la cuenca Piaxtla-Elota-Quelite la primera fase, cuando la actividad fotosintética inicia, ocurre en junio junto con las primeras lluvias. El máximo vigor de la vegetación (fase 2) se alcanza en septiembre uno de los meses más lluviosos y cuando la precipitación acumulada casi alcanza sus máximos valores. La fase 3, donde la actividad fotosintética y el área de hojas verdes disminuyen rápidamente, inicia en octubre y se prolonga hasta abril, el mes más seco, para dar paso a la fase 4 en mayo, cuando la actividad fisiológica se reduce al mínimo. Prácticamente todo el BTC de la cuenca y el Apffmc mostraron este ciclo fenológico, el cual se presentó de manera regular durante el periodo analizado, tanto por el mes en el ocurre cada fase, como por la amplitud de las oscilaciones de las puntuaciones del primer componente en el modo S (que son indicadoras de la condición del dosel).
La regularidad del ciclo fenológico podría ser un indicativo de que el BTC de la región está dominado por especies deciduas con sincronía en el brote, crecimiento y caída de las hojas (Reich y Borchert, 1984), así como de la ausencia de estrés hídrico y/o térmico durante el periodo analizado. Esto último se ve reforzado por el hecho de que no se registraron desfases en la estacionalidad de las lluvias y la canícula, y en ninguno de los años analizados la precipitación total anual y la temperatura media anual registraron valores fuera de los intervalos característicos de los sitios donde se desarrollan los BTC de la región Pacífico norte de México (Trejo, 1999). Por otro lado, los mínimos en el perfil de puntuaciones del primer componente en el modo S fueron concordantes con valores del NDVI propios de coberturas vegetales densas (Mills, et al. 2013), mostrando una presencia importante de componentes perennifolios o que intercambian rápidamente sus hojas durante la época seca (Reich y Borchert, 1984). En menor grado, las variaciones temporales se debieron a las respuestas de la vegetación a gradientes microclimáticos generados por la topografía o a la estacionalidad del dosel de especies deciduas con ciclos fenológicos asincrónicos (Reich y Borchert, 1984). Dentro de la clasificación de vegetación y usos de suelo de la serie III de Inegi, el ciclo fenológico descrito por el primer componente se asoció a la selva baja caducifolia, en tanto que los ciclos descritos por el tercer componente se asociaron a las selvas baja espinosa caducifolia y mediana subcaducifolia.
Los patrones de variación estacional observados dentro del Apffmc fueron similares a los observados en la cuenca. Aun así, las diferentes variables ambientales estuvieron menos correlacionadas con los cambios estacionales del bosque del área natural protegida. Esto se debió en buena medida, a que el área natural protegida es topográficamente más homogénea que la cuenca, y a que el BTC está representado casi exclusivamente por selva baja caducifolia.
Aun cuando este estudio no se enfocó en detectar directamente cambios de uso del suelo, los métodos empleados permitieron obtener indicios sobre estos procesos. Los primeros componentes principales del análisis con ambas orientaciones, que explicaron por lo menos 99.3% de la variación total, estuvieron asociados a variaciones estacionales o aleatorias y sus respectivos perfiles de puntuaciones o cargas no presentaron tendencias monotónicas significativas que pudieran relacionarse a eventos de deforestación o reforestación de los parches de BTC durante los primeros 16 años de este siglo. Este resultado contrasta con las tendencias nacionales y del estado de Sinaloa (Berlanga-Robles y Ruiz-Luna, 2011; Monjardín-Armenta, Pacheco-Angulo, Plata-Rocha y Corralez-Barraza, 2017; Portillo-Quintero y Sánchez-Azofeifa, 2010; Trejo y Dirzo, 2000).
En el espacio costero de Sinaloa, integrado por la Llanura Costera del Pacífico y la subprovincia fisiográfica Pie de la Sierra, durante el último cuarto del siglo pasado, las selvas presentaron una tasa de cambio media anual de -2.9%, siendo el crecimiento de la frontera agrícola el principal agente perturbador (Berlanga-Robles y Ruiz-Luna, 2011). Por su parte, Monjardín-Armenta et al. (2017) estimaron una tasa media anual de deforestación de 1993 a 2011 de las selvas de Sinaloa de 0.61%, identificando también a la expansión agrícola como el principal agente perturbador. Estos últimos autores evaluaron la tasa de deforestación a escala municipal para el conjunto de bosques y selvas, en los cuatro municipios donde se encuentra la cuenca Piaxtla-Elota-Quelite, estimaron valores de 0.37% en Mazatlán, 0.21% en San Ignacio, 0.87% en Elota y 0.5% en Cósala, aunque también señalan que en San Ignacio se localiza la mayor cobertura forestal del estado, lo cual coincide con las apreciaciones de Rubio (2003). Los resultados de este estudio indican que los procesos de deforestación en los cuatro municipios sucedieron principalmente antes del periodo analizado en este estudio y/o en áreas fuera de la cuenca. En el caso particular de Mazatlán, las principales pérdidas de vegetación natural ocurrieron en el último cuarto de siglo pasado en zonas próximas a la ciudad (Ruiz-Luna y Berlanga-Robles, 2003).
La fisiografía e hidrología de Sinaloa han facilitado que las actividades antropogénicas se concentren en el centro y norte del Estado, donde la Llanura Costera del Pacífico es más amplia y hay mayor disponibilidad de agua que en el sur (Berlanga, 2006; Berlanga-Robles y Ruiz-Luna, 2011). Esto, aunado a la ausencia de eventos climáticos extremos, posibilitó que el BTC de la meseta de Cacaxtla se conservara en buenas condiciones, inclusive antes de que fuera decretada como área de protección de flora y fauna en 2003. Los resultados de este estudio indican que el bosque del área natural protegida mantiene su buena condición, conformando uno de los pocos macizos forestales de Sinaloa que se extienden hasta el litoral, siendo un estado con una intensa actividad agrícola en su zona costera (Berlanga-Robles y Ruiz-Luna, 2011).
Conclusiones
La descomposición de una serie de tiempo mensual de 2001 a 2016 del NDVI de Modis Terra, a través de un ACP con dos orientaciones, permitió identificar los patrones de variación estacional y las tendencias de cambio del dosel del BTC de la cuenca Piaxtla-Elota-Quelite, incluyendo el Apffmc. Prácticamente toda la variación del dosel de estos bosques en el periodo analizado, se debe a un ciclo fenológico vegetativo caracterizado por su regularidad temporal y espacial, en el que la fase de latencia, cuando se presentan los doseles más abiertos, ocurre en mayo, y el máximo vigor de la vegetación se presenta en septiembre, entre tres y cuatro meses después del inicio de la temporada de lluvia y cuando estas son más intensas.
En los tres primeros lustros de este siglo no se han presentado cambios de uso de suelo que conlleven un aumento o disminución de los BTC de la cuenca, y aun cuando sea de manera circunstancial, el Apffmc ha cumplido la función de proteger los BTC dentro de ella, siendo actualmente los únicos bajo estatus de protección en Sinaloa, representando únicamente 0.02% de los 1778 km2 de este tipo de vegetación del estado. El buen grado de conservación de estos bosques detectado en toda la cuenca podría ser un aliciente para ampliar los límites del área natural y aumentar el porcentaje de protección.
Referencias
Badii, M. H., Guillen, A., Lugo, S. O. P., & Aguilar, G. J. J. (2014) Correlación no-paramétrica y su aplicación en la investigación científica. International Journal of Good Conscience, 9(2), 31-40. Recuperado de http://www.spentamexico.org/v9-n2/A5.9%282%2931-40.pdf
Balvanera, P., & Cotler, H. (2011). Los servicios ecosistémicos. Biodiversitas, 94(2), 7-11. Recuperado de http://bioteca.biodiversidad.gob.mx/janium/Documentos/7250.pdf
Berlanga, R. C. A., (2006). Caracterización de los paisajes costeros de Sinaloa y norte de Nayarit, México a través del análisis de los patrones de cobertura del terreno (Tesis doctoral). Universidad Nacional Autónoma de México, México.
Berlanga-Robles, C. A., & Ruiz-Luna, A. (2011). Caracterización paisajística de la costa de Sinaloa, México. En L. A. Ruiz, C. A Berlanga R., & L. M. Betancourt (Eds.), Avances en Acuicultura y Manejo Ambiental (pp. 191-216). México: Trillas.
Chéret, V., & Denux, J. P. (2011). Analysis of MODIS NDVI Time series to calculate indicators of Mediterranean forest fire susceptibility. GIScience & Remote Sensing, 48(2), 171-194. doi: 10.2747/1548-1603.48.2.17
Comisión Nacional de Áreas Naturales Protegidas [Conanp] (2017). Mapa digital de áreas naturales protegidas federales de la República Mexicana. Recuperado de http://sig.conanp.gob.mx/website/pagsig/info_shape.htm.
Consortium for Spatial Information [Cigar CSI] (s/f). SRTM 90m Digital Elevation. Base de datos v4.1. Recuperado de http://www.cgiar-csi.org/data/srtm-90m-digital-elevation-database-v4-1
Diario Oficial de la Federación [DOF] (2003). Decreto por el que se declara área natural protegida, con el carácter de área de protección de flora y fauna, la región conocida como Meseta de Cacaxtla., México. Recuperado de http://dof.gob.mx/nota_detalle.php?codigo=691560&fecha=01/08/2003&.
Dirzo, R., Young, H. S., Mooney, H. A., & Ceballos, G. (2011). Seasonally dry tropical forest. Ecology and Conservation. Washington, DC, Estados Unidos: Island Press.
Eastman J. R. (2016). TerrSet. Geospatial Monitoring and Modelling System. Tutorial. Worcester, Estados Unidos: Clark Labs. Recuperado de https://clarklabs.org/wp-content/uploads/2016/10/TerrSet-Tutorial.pdf
Hall-Beyer, M. (2003). Comparison of single-year and multiyear NDVI time peries principal components in cold temperate biomes. IEEE Transactions on Geoscience and Remote Sensing, 41(11), 2568- 2574. doi: 10.1109/TGRS.2003.817274
Hoekstra, J. M., Boucher, T. M., Ricketts, T. H., & Roberts, C. (2005). Confronting a biome crisis: Global disparities of habitat loss and protection. Ecology Letters, 8(1), 23-29. doi: 10.1111/j.1461-0248.2004.00686.x
Instituto Nacional de Estadística y Geografía [Inegi] (1995). Estudio hidrológico del estado de Sinaloa. Aguascalientes, México: Instituto Nacional de Estadística, Geografía e informática.
Instituto Nacional de Estadística y Geografía [Inegi] (2010). Simulador de flujos de agua de cuencas hidrográficas (Siatl). Recuperado de http://antares.inegi.org.mx/analisis/red_hidro/siatl/#
Jackson, J. E. (2003) A user´s guide to principal components. Nueva York: John Wiley.
Land Processses Distributed Active Archive Center [LP-DAAC] (s/f). MOD13Q1: MODIS/Terra Vegetation Indices 16-Day L3 Global 250 m SIN Grid V006. Seux Falls: U.S. Department of the Interior - U.S. Geological Survey. Recuperado de https://lpdaac.usgs.gov/data_access/data_pool
Machado-Machado, E. A., Neeti, N., Eastman, J. R., & Chen, H. (2011). Implications of space-time orientation for principal components analysis of Earth observation image time series. Earth Science Informatics, 4(3), 117-124. doi: 10.1007/s12145-011-0082-7
Mattar, C., Sobrino, J., Julien Y., Franch B., & Oltra, R., (2008). Método simple para identificación de zonas homogéneas de NDVI y temperatura de superficie en la Península Ibérica. Revista de Teledetección, 30(5), 92-101.
Miles, L., Newton, A. C., DeFries, R. S., Ravilious, C., May, I., Blyth, S., Gordon, J. E. (2006). A global overview of the conservation status of tropical dry forests. Journal of Biogeography, 33(33), 491-505. doi: 10.1111/j.1365-2699.2005.01424.x
Mills, R. T., Kumar, J., Hoffman, F. M., Hargrove, W. W., Spruce, J. P., & Norman, S. P. (2013). Identification and visualization of dominant patterns and anomalies in remotely sensed vegetation phenology using a parallel tool for principal components analysis. Procedia Computer Science, 18(número especial), 2396-2405. doi:10.1016/j.procs.2013.05.411
Monjardín-Armenta, S. A., Pacheco-Angulo, C.E., Plata-Rocha, W., & Corrales-Barraza, G. (2017). La deforestación y sus factores causales en el estado de Sinaloa, México. Madera y Bosques, 23(1), 7-22. doi: 10.21829/myb.2017.2311482
National Center for Environmental Prediction [NCEP] (s/f). Global Weather Data for SWAT. Recuperado de http://globalweather.tamu.edu/
Neeti, N., & Eastman, J. R. (2011). A contextual Mann-Kendall approach for the assessment of trend significance in image time series. Transactions in GIS, 15(5), 599-611. doi:10.1111/j.1467-9671.2011.01280.x
Neeti, N., Eastman, J. R. 2014. Novel approaches in extended principal component analysis to compare spatio-temporal patterns among multiple image time series. Remote Sensing of Environment, 148(1), 84-96. doi:10.1016/j.rse.2014.03.015
Portillo-Quintero, C. A., & Sánchez-Azofeifa, G. A. (2010). Extent and conservation of tropical dry forests in the Americas. Biological Conservation, 143(1), 144-155. doi:10.1016/j.biocon.2009.09.020
Reich, P. B., & Borchert, R. (1984). Water stress and tree phenology in a tropical dry forest in the lowlands of Costa Rica. Journal of Ecology, 72(1), 61-74.
Rubio, R. Y. (2003). Bosque tropical caducifolio y subcaducifolio. En L. J. L. Cifuentes, & L. J. Gaxiola (Eds.), Atlas de los ecosistemas de Sinaloa (pp. 287-296). Culiacán: El Colegio de Sinaloa.
Ruiz-Luna, A., & Berlanga-Robles, C. A. (2003). Land use, land cover changes and coastal lagoon surface reduction associated with urban growth in northwest Mexico. Landscape Ecology, 18(2), 159-171 doi: 10.1023/A:1024461215456
Sánchez-Azofeifa, G. A., & Portillo-Quintero, C. (2011). Extent and drivers of change of neotropical seasonally dry tropical forests. En R. Dirzo, H. S. Young, H. A. Mooney, & G. Ceballos (Eds.), Seasonally dry tropical forests: ecology and conservation (pp. 45-57). Island Press. doi: 10.5822/978-1-61091-021-7
Trejo, V. I. 1999. El clima de la selva baja caducifolia en México. Investigaciones Geográficas, (39), 40-52
Trejo, I., & Dirzo, R. (2000). Deforestation of seasonally dry tropical forest: a national and local analysis in Mexico. Biological Conservation , 94(2), 133-142. doi: 10.1016/S0006-3207(99)00188-3
Vázquez, P., Adema, E., & Fernández, B. (2013). Dinámica de la fenología de la vegetación a partir de series temporales de NDVI de largo plazo en la provincia de La Pampa. Ecología Austral, 23(2), 77-86.
Wagner, F., Rossi, V., Stahl, C., Bonal, D., & Hérault, B. (2013). Asynchronism in leaf and wood production in tropical forests: a study combining satellite and ground-based measurements. Biogeosciences, 10(11), 7307-7321. doi:10.5194/bg-10-7307-2013
Zhang, X., Friedl, M. A., Schaaf, C. B., Strahler, A. H., Hodges, J. C. F., Gao, F., Reed, B. C., & Huete, A. (2003). Monitoring vegetation phenology using MODIS. Remote Sensing of Environment , 84(3), 471-475. doi: 10.1016/S0034-4257(02)00135-9
Notas de autor
*Autor de correspondencia: cesar@ciad.mx