Resumen: La resiliencia ecológica está integrada por dos componentes: resistencia y recuperación. En áreas de bosque tropical seco (BTS) donde se elimina la vegetación para establecer actividades agrícolas, la resistencia de la vegetación a este disturbio antrópico se vuelve irrelevante. Sin embargo, una vez que se abandonan los campos agrícolas, los sitios inician un proceso de recuperación de sus atributos ecológicos. El objetivo de este trabajo es proponer un marco metodológico para la evaluación de la resiliencia ecológica de los BTS mediante la combinación secuencial de la percepción remota y muestreos en campo, considerando el marco conceptual de la resiliencia y la ecología del BTS. Se plantea que la evaluación de la resiliencia ecológica del BTS tenga las siguientes aproximaciones: (1) un análisis de la recuperación de los atributos del BTS (e. g., cobertura, altura) a escala regional y de paisaje mediante insumos de percepción remota (e. g., imágenes de satelite) que muestren el cambio de cobertura y uso del suelo; (2) evaluar la recuperación desde una perspectiva a escala local que implique el análisis de las variables ecológicas más relevantes como la estructura, la diversidad y la función ecológica de la vegetación; y (3) a partir de los insumos a escala local, retornar a niveles de trabajo menos detallados (e. g., regional y paisaje) y modelar los datos obtenidos en campo mediante índices de vegetación. Este planteamiento permitiría evaluar la resiliencia ecológica de un ecosistema y las causas que la promueven a diferentes escalas espaciales.
Palabras clave: cambio de cobertura y uso del suelocambio de cobertura y uso del suelo,estructuraestructura,percepción remotapercepción remota,recuperaciónrecuperación,resistenciaresistencia.
Abstract: Ecological resilience includes two components: resistance and recovery. In areas of tropical dry forest (TDF) where the vegetation is removed to establish croplands, the resistance of the vegetation to this anthropic disturbance becomes irrelevant. However, once croplands are abandoned, the sites start a process of recovery of their ecological attributes. The aim of this work is to present a methodological framework for the assessment of the ecological resilience of the TDF through a sequential combination of remote sensing and field surveys, considering the conceptual framework of resilience and the ecology of the TDF. The assessment of the ecological resilience of the TDF is proposed to include the following approaches: (1) an analysis of the recovery of the TDF attributes (e. g., coverage, height) at the regional and landscape levels through remote sensing (e. g., satellite images) that show land-use and land cover change; (2) assess recovery from a local perspective through the analysis of the most relevant ecological variables such as structure, diversity, and ecological function of vegetation, and (3) from the inputs at the local level, to return to the less detailed levels of work (e. g., regional and landscape) and to model the data obtained in the field through vegetation indices. This approach would allow assessing the ecological resilience of an ecosystem and the causes that promote it at different spatial scales.
Keywords: land-use and land cover change, structure, remote sensing, recovery, resistance.
Revisiones bibliográficas
Evaluación de la resiliencia ecológica de los bosques tropicales secos: una aproximación multiescalar
Assessment of the ecological resilience of tropical dry forests: a multi-scalar approach
Recepción: 18 Junio 2019
Aprobación: 01 Abril 2020
Publicación: 27 Noviembre 2020
Las últimas evaluaciones globales de los recursos forestales muestran que existe una disminución en las tasas de deforestación (Organización de las Naciones Unidas para la Alimentación y la Agricultura [FAO], 2010, 2015). Sin embargo, en las regiones tropicales, los bosques tropicales secos (BTS) han sido y continúan siendo los bosques más vulnerables a la expansión de la agricultura, tanto intensiva como de subsistencia, así como de los pastizales para ganado (Sánchez-Azofeifa y Portillo-Quintero, 2011). Estas dos actividades productivas siguen siendo los principales usos del suelo en los que son transformados los BTS (Maass, 1995).
La presión que se ejerce sobre los BTS provoca transformaciones que llevan a la fragmentación, la degradación y la deforestación (Chazdon, 2014; Maass, 1995; Wright y Muller-Landau, 2006). Los BTS se encuentran entre los ecosistemas más amenazados en el mundo, ya que 97% están sometidos a disturbios que pueden provocar su deterioro o eliminación (Janzen, 1988; Miles et al., 2006; Mooney, 2011). Los disturbios más recurrentes son las actividades agropecuarias, el cambio climático, los incendios, la deforestación y los asentamientos humanos (Maass, 1995; Miles et al., 2006). No obstante, en las últimas décadas y en diversas regiones del mundo, la caída de las actividades agropecuarias causada por los cambios socioeconómicos (e. g., migración, urbanización, crecimiento poblacional) y por una baja productividad del suelo ha favorecido el abandono de las tierras y la recuperación de los bosques (Chazdon, 2014; Galicia, Zarco-Arista, Mendoza-Robles, Palacio-Prieto y García-Romero, 2008; Hecht, Kandel, Gomes, Cuellar y Rosa, 2006), a tal grado que estos bosques en recuperación, mejor conocidos como bosques secundarios, han aumentado considerablemente en superficie alrededor del mundo (Wright y Muller-Landau, 2006).
Frente a los disturbios, los ecosistemas poseen una propiedad que les permite sobreponerse a la modificación de sus atributos (Rykiel, 1985). Esta propiedad se denomina resiliencia ecológica y presenta dos componentes reconocibles: la resistencia y la recuperación (Lloret, et al. Resiliencia ecológica: una aproximación multiescalar Keeling y Sala, 2011). La resistencia le otorga a un ecosistema la capacidad de soportar el impacto inmediato de un disturbio exógeno, mientras que la recuperación consiste en el restablecimiento de los atributos afectados (e. g., estructura, diversidad) después de un disturbio (Lloret et al., 2011; Hodgson et al., 2015).
Los estudios sobre resiliencia ecológica de los ecosistemas se han enfocado en analizar los atributos de la vegetación que se recuperan después de un disturbio (Lebrija-Trejos, Bongers, Pérez-García y Meave, 2008). Estos estudios se abordan desde una perspectiva a escala de campo (local) que analiza los atributos del ecosistema a través de un registro exhaustivo de las variables ecológicas de interés. Sin embargo, también es posible realizar una aproximación de la resiliencia ecológica a partir de datos de percepción remota mediante el análisis de la recuperación de los atributos del bosque en series de tiempo (De Keersmaecker et al., 2015; Dupuy et al., 2012; Hernández-Stefanoni, Dupuy, Tun-Dzul y May-Pat, 2011; Powers, Becknell, Irving y Pérez-Aviles, 2009). El objetivo de este trabajo es proponer un marco metodológico para la evaluación de la resiliencia ecológica de los BTS que integre de manera secuencial la percepción remota y el empleo de datos de campo considerando el marco conceptual de la resiliencia, la ecología del BTS y las ventajas y limitantes de las técnicas de percepción remota.
Los BTS (tropical dry forest), sensuMurphy y Lugo (1986), pueden nombrarse de diversas maneras en función de las limitaciones hídricas, la estacionalidad, la longevidad del follaje, la estructura de la vegetación o el sustrato sobre el que se establecen (Murphy y Lugo, 1995). De este modo, en la literatura estos bosques también se pueden denominar como bosques de árboles bajos (short tree forest), sensuGentry (1942); bosques secos (dry forests), sensuHoldridge (1947, 1967); bosque tropical deciduo (tropical deciduous forest), sensuLeopold (1950); bosque estacional deciduo (deciduous seasonal forest), sensuBeard (1955); selva baja caducifolia, sensuMiranda y Hernández (1963); bosque tropical caducifolio, sensuRzedowski (2006), o bosque tropical estacionalmente seco (seasonally dry tropical forest), sensuBullock et al. (1995) y Dirzo et al. (2011).
En la actualidad, aún es necesario establecer un consenso en cuanto a las características en común que presentan los BTS (Tabla 1) (Furley, Proctor y Ratter, 1992; Miles et al., 2006). Sin embargo, en términos generales se refieren a bosques que se establecen en regiones tropicales caracterizadas por varios meses de sequía al año, producto de una marcada estacionalidad en la distribución temporal de la precipitación. Los BTS cuentan con un déficit de agua anual ya que reciben, a través de la precipitación, una cantidad de agua menor a la que pierden por evapotranspiración (Holdridge, 1967). La marcada estacionalidad dada por la variación temporal y espacial de la precipitación es la característica más notable y rige la dinámica de los BTS. Durante la estación seca, cuando prácticamente hay ausencia de lluvias y elevada radiación solar y evaporación, el factor que más limita el desarrollo y la sobrevivencia de las plantas es el agua; mientras que en la estación húmeda, cuando existe una elevada precipitación, la limitación de luz regula el crecimiento y la reproducción de las plantas (Bullock, 1995; Derroire, 2016; Lebrija-Trejos et al., 2010a; Maass y Burgos, 2011; Miles et al., 2006; Mooney et al., 1995; Murphy y Lugo, 1986; Sánchez-Azofeifa et al., 2005). Debido a la considerable limitante hídrica en los BTS, las condiciones hidrológicas determinan en gran medida la diversidad, la fenología, las formas de crecimiento, la demografía, la estructura y la fisonomía de los bosques tanto a escala local como regional (Bullock, 1995; Maass y Burgos, 2011; Miles et al., 2006; Mooney, Bullock y Medina, 1995). La variabilidad en la disponibilidad de recursos como el agua y la luz en los BTS se reflejan en los valores de los atributos de estructura, diversidad y función en distintos bosques (Tabla 2). En general, se puede considerar a los BTS como los bosques que presentan una precipitación media anual entre 250 mm y 2000 mm (Murphy y Lugo, 1986), una temperatura media anual mínima de 17 °C (Holdridge, 1967) y al menos tres meses de sequía (Sánchez-Azofeifa et al., 2005) en que la mayoría de las árboles pierden sus hojas (Rzedowski, 2006). La fenología de las hojas, las flores y la producción de los frutos en el BTS es regulada principalmente por el factor hídrico que establece la estacionalidad climática. Además, variables como la luz y la temperatura también participan en la regulación (Ceccon et al., 2006; Frankie et al., 1974; Janzen, 1967; Justiniano y Fredericksen, 2000). En la estación seca, la mayoría de las plantas detienen sus actividades vegetativas; por el contrario, otras plantas leñosas florecen, fructifican y dispersan semillas (Janzen, 1988). Por ejemplo, los frutos dispersados por el viento (anemocoria) y la gravedad (barocoria) maduran a la mitad y el final de la estación seca, mientras que los frutos carnosos maduran en la estación de lluvias indicando la existencia de mayor cantidad de plantas dispersadas por animales (zoocoria) (Bullock, 1995; Griz y Machado, 2001; Janzen, 1988; Justiniano y Fredericksen, 2000; Singh y Singh, 1992; Vieira y Scariot, 2006).


La mayoría de las especies de plantas del BTS producen semillas que se dispersan y permanecen en latencia (Baskin y Baskin, 1998) durante el tiempo que dura la sequía y hasta la próxima estación lluviosa; las semillas germinan hasta que tienen suficiente humedad en el suelo para establecerse (Ceccon et al., 2006; Frankie et al., 1974; Garwood, 1983). Las plántulas que emergen al principio de la estación húmeda tienen más tiempo de crecimiento antes de la llegada de la estación seca, lo que aumenta su probabilidad de sobrevivencia entre estaciones (Vieira y Scariot, 2006). La regeneración del BTS depende más de la contribución del rebrote de plantas que de la capacidad de las semillas de permanecer en latencia (Murphy y Lugo, 1986; Vesk y Westoby, 2004); sin embargo, en el transcurso de la recuperación del BTS, la latencia de las semillas permite el aumento en el número de especies y la diversidad.
Los ecosistemas están expuestos a disturbios de origen natural y antrópico que alteran sus condiciones (Rykiel, 1985; White y Pickett, 1985). Los disturbios antrópicos han impactado en diversa intensidad, frecuencia y duración a los ecosistemas, a tal grado que entre 39% y 50% de los ecosistemas terrestres y acuáticos alrededor del mundo han sido afectados (Kareiva, Watts, McDonald y Boucher, 2007; Vitousek, Mooney, Lubchenco y Melillo, 1997). Sin embargo, los ecosistemas poseen una propiedad denominada resiliencia ecológica que se caracteriza por dos componentes, la resistencia y la recuperación, que le permiten retornar a condiciones similares previas al disturbio (Hodgson et al., 2015; Lloret et al., 2011).
La resistencia le otorga al ecosistema la capacidad de soportar el impacto inmediato de un disturbio exógeno sobre el estado del sistema (Hodgson et al., 2015). En la práctica se reconoce como una disminución en la reducción de los valores de los atributos del ecosistema, durante el disturbio (Lloret et al., 2011) y se puede estimar a través de la relación entre el valor que adopta el atributo (e. g., área basal, riqueza de especies) antes y durante el disturbio (Kaufman, 1982; MacGillivray y Grime, 1995). La recuperación consiste en el restablecimiento del atributo afectado después del disturbio (Lloret et al., 2011) y se reconoce como un aumento en el valor del atributo afectado; se estima como la relación entre el valor del atributo una vez finalizado el disturbio y el valor adquirido durante la recuperación (Fig. 1; Lloret et al., 2011).
Existen dos conceptos de resiliencia ecológica que son los más empleados por la comunidad científica (Myers-Smith, Trefry y Swarbrick, 2012). El más usado la define como la capacidad de un ecosistema para tolerar un disturbio sin cambiar a un estado cualitativamente distinto controlado por un conjunto diferente de procesos; entendida también como una medida de la persistencia de los sistemas y de su capacidad para absorber cambios y disturbios y de mantener las mismas relaciones entre poblaciones o variables de estado (Holling, 1973). Otra manera recurrente de definir la resiliencia es en términos del tiempo que tarda un sistema en regresar al estado previo a la perturbación; es decir, la rapidez con la que una variable desplazada desde el equilibrio retorna al mismo (tiempo de retorno) (Pimm, 1984). Estas definiciones clásicas aparentemente son distintas (Grimm y Wissel, 1997); sin embargo, los estudios empíricos muestran que la resiliencia ecológica se puede estudiar a través de la resistencia, la recuperación o ambas, por lo que se sugiere la consideración simultánea de resistencia y recuperación (Hodgson et al., 2015) como los dos principales componentes medibles de la resiliencia ecológica.
Las definiciones de resiliencia ecológica más empleadas en la literatura (Carpenter et al., 1992; Carpenter, Walker, Anderies y Abel, 2001; Gunderson, 2000; Holling, 1973; Pimm, 1984; Walker, Holling, Carpenter y Kinzig, 2004) han derivado en una serie de definiciones que se pueden agrupar de tres maneras: (a) en función de la magnitud del disturbio que un sistema puede tolerar/absorber sin cambiar de estado; (b) en función del tiempo que requiere un sistema para llegar a un estado previo al disturbio, y (c) una combinación entre la capacidad de absorber el impacto del disturbio (i. e., resistencia) y el tiempo en el que se recupera a un estado previo al disturbio (el tiempo de retorno; i. e., recuperación).
La teoría de la sucesión ecológica clásica se conformó a partir de las concepciones de Clements (1916) y Gleason (1932). Clements concebía la sucesión como un fenómeno determinístico y unidireccional regulado por el clima regional donde se reemplazan las comunidades de plantas hasta llegar a un estado de equilibrio denominado clímax. Por su parte, Gleason reconocía a las comunidades como conjuntos de especies donde cada una responde de manera diferencial a los factores ambientales que regulan el reemplazo de las plantas.
A partir del reconocimiento de la interacción entre especies, Connell y Slatyer (1977) sugieren que durante la sucesión ecológica las poblaciones de especies presentan interacciones interespecíficas e intraespecíficas que modifican las condiciones abióticas. De este modo, las primeras especies que ocupan un sitio abandonado influyen sobre las especies de establecimiento y crecimiento tardío mediante la facilitación, tolerancia e inhibición. Sin embargo, estos procesos que regulan la colonización y extinción de poblaciones de especies en un sitio ocurren a partir de múltiples factores (Glenn-Lewin y van der Maarel, 1992) como la disponibilidad del recurso, requerimientos ecofisiológicos, ciclo de vida, estrés ambiental, competencia, alelopatía, herbivoría y depredación.
Dada la existencia de múltiples causas y mecanismos que pueden explicar la sucesión ecológica en cada sitio, Pickett, Collins y Armesto (1987) proponen una jerarquización de las causas en tres niveles que van de lo general a lo particular. En el primer nivel se explican las causas generales de la sucesión (e.g., disponibilidad de especies), en el segundo nivel las causas generales se separan en procesos ecológicos (e.g., dispersión) y, finalmente, en el tercer nivel se identifican los factores locales (e.g., agentes de dispersión) que dirigen el primer y segundo nivel jerárquico.
La teoría de la sucesión actual se conforma de una serie de hipótesis no excluyentes entre sí que aplican a cualquier proceso sucesional. Estas hipótesis tienen en común la búsqueda de las características generales que dirigen la sucesión y que otorgan una cierta capacidad predictiva sobre cómo ocurren los reemplazos en la vegetación (Glenn-Lewin, Peet y Veblen, 1992).
La sucesión ecológica es el proceso que permite restablecer los atributos perdidos o disminuidos (i. e., recuperación) (Chazdon, 2014; Hodgson et al., 2015) en la estructura y diversidad de las poblaciones, comunidades y ecosistemas, así como en sus condiciones ambientales, después de la ocurrencia de disturbios naturales o antrópicos (Rykiel, 1985; White y Pickett, 1985).
La sucesión ecológica consiste en un reemplazo de especies a través del tiempo que permite recuperar las condiciones ecológicas existentes previas al disturbio o seguir múltiples vías sucesionales (Arroyo-Rodríguez et al., 2017a; Townsend, 2008). El avance sucesional en un ecosistema depende de múltiples factores (e. g., condiciones bióticas y abióticas, estado de deterioro), que varían en función de las escalas espacio-temporales (Arroyo-Rodríguez et al., 2017a). La sucesión ecológica comienza a actuar en sitios abandonados previamente afectados (FAO, 2010; Wright y Muller-Landau, 2006) y que provienen de diversos usos entre los que destacan el agrícola y el manejo forestal (e. g., tala selectiva) (FAO, 2010).
En la recuperación del BTS, muchas especies del bosque primario no se encuentran en las comunidades de sucesión temprana, mientras que un número mayor se reclutan en las comunidades más sombrías y húmedas de etapas sucesionales intermedias y tardías (Lebrija-Trejos, Pérez-García, Meave, Bongers y Poorter, 2010b). A medida que aumenta la cobertura del bosque, la heterogeneidad ambiental también puede resultar en diferencias contrastantes en el consumo de agua (y por lo tanto en la transpiración) por especies que pertenecen a diferentes grupos funcionales que coexisten, en su mayoría, en etapas intermedias de la sucesión (Lebrija-Trejos, Pérez-García, Meave, Poorter y Bongers, 2011). Conforme la sucesión secundaria transcurre y se reincorpora un mayor número de especies a los bosques secundarios, la combinación de nuevas especies pueden enriquecer las funciones del ecosistema y aumentar su resiliencia ecológica (Gunderson, 2000).
La sucesión ecológica se puede abordar a partir de tres aproximaciones: (1) mediante el empleo de un enfoque dinámico (i. e., estudios a largo plazo) que implica seguir en el tiempo los cambios que ocurren en la vegetación de una parcela en particular desde el momento de su abandono; (2) a través del uso de cronosecuencias que implican la sustitución del tiempo por el espacio (i .e., las parcelas de estudio cuentan con diferentes edades sucesionales que son estudiadas en un mismo tiempo) (Chazdon, 2014), y (3) una combinación de ambos enfoques a través del remuestreo o monitoreo de las cronosecuencias.
Los estudios a largo plazo aportan más información detallada sobre la dinámica de la comunidad, en tanto que las cronosecuencias permiten un mayor nivel de generalización del proceso de recuperación de las variables en el tiempo al incluir mayor heterogeneidad (Chazdon et al., 2007; Johnson y Miyanishi, 2008). Se sugiere que para estudiar apropiadamente la sucesión ecológica se integren el enfoque de dinámica a largo plazo y las cronosecuencias (Lebrija-Trejos et al., 2010a; Letcher y Chazdon, 2009). Sin embargo, el estudio de la sucesión secundaria en los BTS mediante el empleo de las cronosecuencias es el enfoque más usado en la actualidad, dejando de lado el enfoque dinámico (Chazdon, 2014; Chazdon et al., 2009; Johnson y Miyanishi, 2008; Pickett, 1989). Esto se debe, principalmente, a que la sucesión en los bosques puede llevar varias décadas para detectar cambios en algunos de sus atributos (e. g., composición de especies; Chazdon et al., 2007; Kennard, 2002; Lebrija-Trejos et al., 2010a, 2008).
Los BTS recuperados siguen una o múltiples vías sucesionales en el restablecimiento de sus atributos después de un disturbio (López-Jiménez, Durán-García y Dupuy-Rada, 2019). Para evaluar la recuperación de los bosques se requiere de una comparación entre los valores de los atributos del BTS primario (o maduro) y los de un bosque secundario en recuperación. El factor tiempo muestra la velocidad en la que se recuperan los atributos y permite establecer una tasa de recuperación que sirve como parámetro de comparación entre diversos ecosistemas.
Los atributos de la vegetación que se recuperan rápidamente (e. g., cobertura [copas y dosel]) proporcionan una señal de la restauración; sin embargo, la recuperación del BTS puede considerarse exitosa en la medida en que las variables que se recuperan con mayor lentitud (e. g., diversidad) adquieran valores cercanos a los presentes en los BTS primarios (Tabla 3). Esta última condición está relacionada con la presencia de una combinación de especies de sucesión intermedia y tardía que proporcionan estabilidad al ecosistema, enriquecen sus funciones y aumentan la resiliencia ecológica ante nuevos disturbios (Gunderson, 2000). Los principales indicadores del ecosistema empleados para confirmar una recuperación plena y, por lo tanto, determinar la resiliencia ecológica de los BTS son: (a) estructura, (b) diversidad y (c) funcionamiento ecológico, siendo lo más común emplear atributos como algún índice de diversidad y la densidad de individuos como variables que determinan la recuperación (Wortley, Hero y Howes, 2013).

El monitoreo de los cambios en la recuperación de un sitio requiere de registros a largo plazo (Scheffer, Carpenter, Dakos y van Nes, 2015) y escalas temporales y espaciales correspondientes a la dinámica del sistema estudiado (Arroyo-Rodríguez, et al., 2017a; Scheffer et al., 2015). Las herramientas tecnológicas que pueden satisfacer esta necesidad se encuentran en la percepción remota, a través de los productos que proporciona (e. g., imágenes satelitales, fotografías aéreas) (De Keersmaecker et al., 2015; Dupuy et al., 2012; Hirota, Holmgren, Van Nes y Scheffer, 2011; Scheffer et al., 2015). La percepción remota comprende la instrumentación, las técnicas y los métodos analíticos que permiten observar la superficie de la Tierra a distancia e interpretar las imágenes o valores numéricos obtenidos; esto mediante un dispositivo que no está en contacto con el objeto, área o fenómeno bajo investigación. La información de un recurso de percepción remota se encuentra almacenada en un formato de celdas dentro de un elemento denominado pixel (Bakker et al., 2009).
Las imágenes de percepción remota poseen cuatro tipos de características: espaciales, espectrales, radiométricas y temporales. Las características espaciales se refieren al área medida por las imágenes satelitales y el detalle mínimo de los objetos que se pueden distinguir; las características espectrales abordan el espectro de longitud de onda que el sensor percibe; las características radiométricas se refieren a los niveles de energía que mide el sensor; finalmente, las características temporales se refieren al tiempo que transcurre entre la adquisición de una y otra imagen del mismo sitio (Bakker et al., 2009). La disponibilidad continua de insumos de alta calidad (i. e., alta resolución espacial, temporal y espectral) de percepción remota proporciona herramientas para el estudio de procesos ecológicos, como la sucesión ecológica.
Los sistemas de observación de la Tierra se pueden clasificar de acuerdo con el tamaño de píxel que pueden captar; es decir, la resolución espacial con la que permiten observar la superficie terrestre. De este modo, los sistemas de baja resolución espacial poseen un tamaño de pixel entre 0.1 km y 5 km; los sistemas de media resolución espacial cuentan con un tamaño de pixel entre 10 m y 100 m; mientras que los sistemas de alta resolución espacial ubican su tamaño de pixel menor a 10 m (Bakker et al., 2009).
En general, los estudios mediante imágenes satelitales han sido usados para evaluar la respuesta de la vegetación a escala gruesa y presentan importantes propiedades temporales y espaciales para aplicaciones ecológicas; por ejemplo, permiten establecer series de tiempo a largo plazo y obtener información de áreas extensas (De Keersmaecker et al., 2015; Dupuy et al., 2012; Hernández-Stefanoni et al., 2011; Powers et al., 2009), datos que son muy difíciles de obtener en estudios de campo (De Keersmaecker et al., 2015). Sin embargo, trabajar con insumos de percepción remota implica una selección apropiada del sensor a utilizar en términos de la resolución espacial y temporal, y en función de la escala del proceso estudiado; por ejemplo, se requieren distintos tipos de imágenes satelitales para analizar el cambio climático global o para cuantificar la recuperación de la cobertura de un sitio (Tabla 4; Bakker et al., 2009).

Los estudios sobre la resiliencia ecológica normalmente se han realizado a escalas de análisis detalladas; es decir, a escala de parcelas o fragmentos (Carpenter et al., 1992; Carpenter et al., 2001; Gunderson, 2000; Hodgson et al., 2015; Lloret et al., 2011). Este enfoque suele considerar un solo paisaje de análisis en donde se pueden ubicar las parcelas estudiadas (Fahrig, 2013; Hodgson et al., 2015); sin embargo, mediante el apoyo de la percepción remota es posible integrar diversos paisajes con distintas situaciones ambientales para el análisis de la resiliencia.
La escala de estudio más apropiada para abordar la resiliencia ecológica es la microescala (escala local) debido a que permite el análisis de variables ecológicas relevantes como la estructura y la diversidad. Sin embargo, las escalas espaciales medias (escala de paisaje) representan el eslabón donde se pueden integrar los datos obtenidos a partir de percepción remota y los datos registrados en muestreos de campo.
Con respecto a los paisajes, sus dimensiones deben definirse en función del área de actividad o influencia del atributo o proceso estudiado (Jackson y Fahrig, 2012). Para el estudio de la resiliencia ecológica se pueden considerar ventanas de trabajo de 3 km × 3 km, donde se incluyan las parcelas de estudio y sea posible observar el efecto de los factores explicativos (e. g., configuración espacial, densidad de población humana) sobre los valores de la recuperación del ecosistema (estructura, diversidad y función).
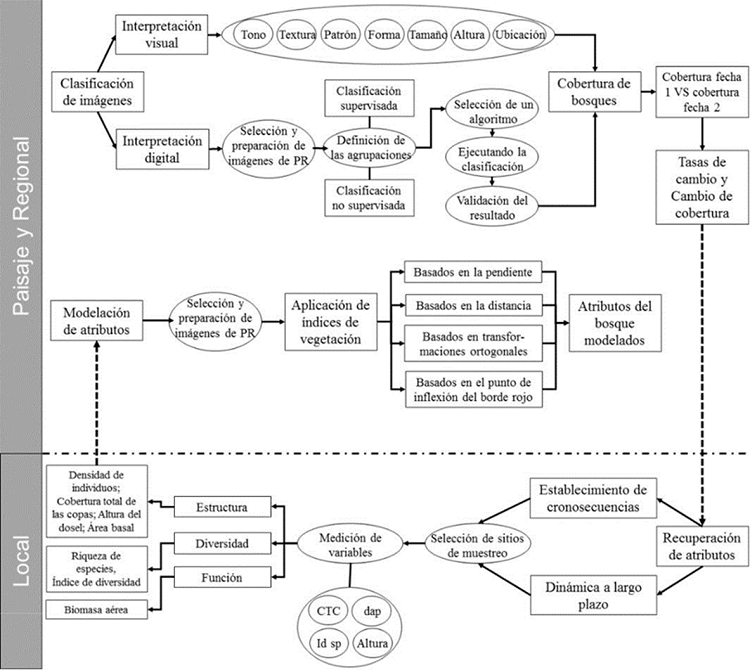
Una propuesta multiescalar (escala regional, de paisaje y local) para el estudio de la resiliencia ecológica puede partir de la evaluación de la recuperación de atributos del BTS medibles a escala regional y de paisaje a partir de insumos de percepción remota, tales como la cobertura. Sin embargo, un proceso ecológico no puede ser interpretado mediante un análisis espacial de baja resolución, por lo que se requiere la medición en campo de los atributos recuperados del BTS, tales como la estructura, la diversidad y la función. La propuesta de evaluación plantea un diagrama en U (Fig. 2) que inicia en su porción izquierda a partir de la medición de variables en un nivel de trabajo a escala gruesa (regional y paisaje) y que se dirige hacia uno de escala detallada (local). Ambas evaluaciones serán insumos para retornar, en la porción derecha de la U, a escalas de trabajo poco detallados (paisaje y regional) donde, mediante técnicas de percepción remota (índices de vegetación, Fig. 2) y los datos obtenidos en campo sobre los atributos recuperados, se podrá modelar el proceso de recuperación en áreas extensas.

El estudio de la resiliencia ecológica presenta un sesgo hacia estudios a escalas espaciales detalladas (escala local) que cuantifican la recuperación de atributos de los ecosistemas mediante muestreos en campo. En cambio, el estudio de la resiliencia a escalas espaciales medias (escala regional y escala de paisaje), donde los paisajes deben ser considerados como unidades muestrales independientes, incluye pocos estudios (Arroyo-Rodríguez, Moreno y Galán-Acedo, 2017b; Dupuy et al., 2012). Las aproximaciones realizadas en escalas espaciales gruesas (nacional y global) son las menos abordadas, no obstante que este nivel de análisis podría brindar información sobre procesos de importancia planetaria (e. g., cambio climático) (Poorter et al., 2016).
En el caso de la escala temporal, entender los paisajes en estudio implica el conocimiento de la edad y la historia de los fragmentos que lo integran (Del Castillo, 2015). Esto puede abordarse a través de un enfoque dinámico (i. e., estudios a largo plazo) que implica seguir en el tiempo los cambios que ocurren en la vegetación desde el momento del abandono de las parcelas de estudio; o a través del uso de cronosecuencias que implican la sustitución del tiempo por el espacio (Chazdon, 2014). Este seguimiento temporal mediante percepción remota sugiere una limitante debido a que algunos atributos de la vegetación se recuperan (e. g., composición de especies, área basal) en mucho mayor tiempo (cientos de años), por arriba de lo proporcionado por los datos de percepción remota de calidad (~50 años para México). Por lo tanto, la principal limitante para relacionar la resiliencia del BTS con las variables obtenidas a través de percepción remota es la escala temporal.
La evaluación de diversos atributos de los bosques puede realizarse mediante percepción remota (e. g., recuperación de la cobertura; Tabla 5). Para ello, primero se requiere establecer una serie de tiempo dentro de una ventana de trabajo (i. e., área del territorio establecida intencionalmente para evaluar la vegetación a escala gruesa) de un tamaño relativo al proceso estudiado (e. g., 3 km × 3 km). Después, para determinar la recuperación de la cobertura se debe cuantificar la ganancia de cobertura de la vegetación entre un año y otro, cubriendo un periodo de estudio (Fig. 3; Scheffer et al., 2015). Esta determinación se realiza a partir de insumos de percepción remota como imágenes de satélite y fotografías aéreas que son interpretadas y clasificadas. Existen dos maneras principales para realizar la interpretación de imágenes de percepción remota: la interpretación visual y la interpretación digital de imágenes. La interpretación visual de imágenes es uno de los métodos empleados para extraer información de los productos de percepción remota; las imágenes se visualizan en pantalla y se interpretan visualmente a partir de los siguientes elementos: tono, textura, forma, tamaño, patrón, sitio y asociación. Otro método para extraer información, particularmente de las imágenes satelitales, se denomina clasificación digital de imágenes, en este proceso el operador humano define condiciones que le indica a la computadora para que realice una interpretación (Bakker et al., 2009).


En sentido estricto, la evaluación de la recuperación de la cobertura o de algún otro atributo del ecosistema a escala regional no implica un análisis de resiliencia ecológica. La cobertura funge como una variable detectable mediante percepción remota, pero no se considera un atributo relevante en términos ecológicos para relacionar la resiliencia ecológica de los bosques. Para ello, se requiere un análisis a escala local que proporcione información sobre atributos ecológicos como la estructura, diversidad y función del ecosistema que pueda asociarse a la recuperación de la cobertura.
Los datos satelitales de cobertura de bosques se emplean, por ejemplo, para inferir el cambio de bosques tropicales que transitan a pastizales y viceversa (Hirota et al., 2011). Se puede determinar, mediante una serie de tiempo, la transición de pastizal a bosque, lo que se considera una recuperación de la cobertura. Después, se puede emplear un modelo lineal generalizado (GLM; e. g., regresión logística) para determinar la relación entre la probabilidad de recuperación del bosque y variables explicativas de la transición (Hirota et al., 2011). Esto implica que para cuantificar la recuperación se requiere definir los usos del suelo que se pueden convertir a bosque y posteriormente relacionar la conversión con variables explicativas, como por ejemplo, la pendiente (Scheffer et al., 2015).
La modelación de atributos recuperados en el BTS parte de las mediciones efectuadas en campo y de las herramientas computacionales proporcionadas por la percepción remota; esta sinergia permite validar la información y asegurar la confiabilidad de las estimaciones y futuras comparaciones (Dupuy et al., 2012; Gallardo-Cruz et al., 2012; Hernández-Stefanoni et al., 2011; Hernández-Stefanoni et al., 2015; Powers et al., 2009). A partir del esquema anterior, se han estimado con elevada confiabilidad los valores de los atributos del BTS tales como la edad de una parcela mediante un histórico de imágenes del sitio (Dupuy et al., 2012; Gallardo-Cruz et al., 2012; Powers et al., 2009), la cobertura del bosque en el paisaje (Dupuy et al., 2012; Gallardo-Cruz et al., 2012; Powers et al., 2009), el área basal (Gallardo-Cruz et al., 2012), la altura de individuos, la riqueza de especies (Gallardo-Cruz et al., 2012; Hernández-Stefanoni et al., 2015) y la biomasa aérea (Hernández-Stefanoni et al., 2015). Sin duda, la relación entre los atributos estimados mediante percepción remota y los valores de los atributos de la vegetación medidos en campo es estrecha y proporciona herramientas para el estudio de procesos ecológicos y climáticos en prácticamente todas las escalas, desde la global hasta la local. En todas las interpretaciones y los procesos de mapeo, el uso de observaciones de campo es esencial para adquirir conocimientos de la situación local y recopilar información para áreas que no pueden ser cartografiadas desde las imágenes y con ello, verificar el resultado de la interpretación (Bakker et al., 2009).
La estimación de los atributos del BTS medidos mediante percepción remota y validados a través de estudios de campo proporciona indicadores valiosos sobre los patrones y los factores que rigen la sucesión (Dupuy et al., 2012; Gallardo-Cruz et al., 2012) y la resiliencia ecológica, incluso en grandes extensiones del territorio (Gallardo-Cruz et al., 2012; Guerra‐Martínez, García‐Romero, Cruz‐Mendoza y Osorio‐Olvera, 2019; Hernández-Stefanoni et al., 2015). No obstante, las ventajas que ofrecen las estimaciones de la vegetación a partir de la percepción remota no implican que los estudios de campo deban dejarse de lado. Las limitaciones presentes en los productos de percepción remota están asociadas a la escala temporal, más que a la escala espacial de la información, debido a que las imágenes satelitales de alta resolución espacial y espectral (e. g., 0.3 m, imágenes multiespectrales) son productos de reciente generación (e. g., 20años-30 años).
Los estudios sobre la resiliencia ecológica deben abordarse desde una perspectiva de múltiples escalas espaciales y temporales debido a que la estructura, las funciones y los procesos del ecosistema que inciden sobre la recuperación de los bosques actúan a distintas escalas (Arroyo-Rodríguez et al., 2017a; Gunderson, 2000; Sheil, Nasi y Johnson, 2004). Por lo tanto, evaluar un territorio a partir del empleo de diversas resoluciones espaciales y temporales (Fig. 4; Arroyo-Rodríguez, et al., 2017b) mostrará, desde distintas perspectivas, las causas biofísicas y socioeconómicas que explican la recuperación, y permitirá tomar decisiones más integradoras sobre los recursos naturales.

El análisis de la resiliencia de los BTS a partir de percepción remota puede realizarse considerando los siguientes criterios: (1) una primera aproximación al análisis de la recuperación de atributos del BTS (e. g., cobertura, altura) puede abordarse a partir de escalas regional y de paisaje mediante insumos de percepción remota. (2) Sin embargo, para una mejor descripción de un proceso ecológico como la resiliencia, se requiere abordar la recuperación desde una escala local que capture atributos ecológicos relevantes que muestren la resiliencia, tales como la estructura, la diversidad y la función. (3) Finalmente, es posible retornar a niveles menos detallados de trabajo (e. g., regional) y modelar los datos obtenidos en campo en áreas más extensas a partir de técnicas de percepción remota (e. g., índices de vegetación). Esta consideración metodológica se basa en combinar los datos de campo y la información de la vegetación adquirida a partir de percepción remota y representa una alternativa relevante para integrar los distintos niveles de estudio (local, paisaje y regional) para entender la resiliencia ecológica. Asimismo, otorga mayor confiabilidad que las aproximaciones realizadas únicamente mediante percepción remota. Desde esta perspectiva, evaluar la resiliencia ecológica de un territorio y las causas que la promueven otorga herramientas más integradoras para la toma de decisiones de manejo sobre los recursos naturales.
El primer autor agradece al Posgrado en Ciencias Biológicas de la Universidad Nacional Autónoma de México (UNAM) por la formación académica. Al Instituto de Geografía, UNAM, por la infraestructura proporcionada. Al Consejo Nacional de Ciencia y Tecnología (Conacyt) por la beca otorgada para realizar los estudios de doctorado de los cuales deriva este trabajo. Finalmente, agradecemos al Programa de Apoyo a Proyectos de Investigación e Innovación Tecnológica (PAPIIT) de la UNAM que permitió la investigación a través del proyecto IN301218.
*Autor de correspondencia. agromero@igg.unam.mx







