Edición Especial
Desarrollo de un Sistema con Potencial Aplicación de Fototerapia para Ictericia Neonatal
Design of a System with a Potential Application to Neonatal Jaundice Phototherapy
Desarrollo de un Sistema con Potencial Aplicación de Fototerapia para Ictericia Neonatal
Revista mexicana de ingeniería biomédica, vol. 38, núm. 3, 2017
Sociedad Mexicana de Ingeniería Biomédica
Recepción: 30 Mayo 2017
Aprobación: 14 Agosto 2017
DOI: 10.17488/RMIB.38.3.6
RESUMEN: En este proyecto se diseñó y construyó un prototipo con potencial aplicación a un sistema de fototerapia para ictericia neonatal utilizando por primera vez LEDs de 10 W de alta potencia. Se describe la metodología aplicada para el diseño de los diferentes circuitos electrónicos que se utilizaron para la alimentación de la corriente de excitación de los LEDs, se describe el método de control de corriente mediante el uso de la modulación por ancho de pulsos, Pulse Width Modulation (PWM, por sus siglas en inglés), generados por el circuito integrado 555. Se diseñó la placa de circuito impreso mediante la ayuda del simulador Orcad Layout. Se utilizaron dos LEDs de alta potencia de 10 W para el propósito de conservar la intensidad requerida para el tratamiento, minimizando el espacio utilizado por la cantidad de LEDs utilizados en los equipos convencionales. Entre las limitaciones que se presentaron en esta investigación fue el uso de la plataforma Arduino, ya que se tienen varias oportunidades de mejora para darle el mejor uso al microcontrolador, y de esta manera digitalizar el sistema de una forma más completa, reduciendo la circuitería de control. El prototipo presentado cumple con los requerimientos necesarios para un sistema de fototerapia.
PALABRAS CLAVE: Ictericia, LEDs, bilirrubina, fototerapia.
ABSTRACT: This project consisted in the design and construction of a prototype with potential application to a phototherapy system for neonatal jaundice using for the first-time high power 10 W LEDs. The methodology for the design of different electronic circuits which were used for feeding the drive current of the LEDs, the current control method described using pulse width modulation (PWM) generated by the known 555 integrated circuit is described. The printed circuit board was designed with the help of the Orcad Layout simulator. Two high-power 10 W LEDs were used for maintaining the intensity required for the treatment, minimizing the space used by the number of LEDs used in the conventional equipment. Among the limitations presented in this research was the use of the Arduino platform, due to several improve that can be used to improve and increase the use of this microcontroller, and in this way to digitize the system, reducing the circuitry of control. The prototype presented meets the requirements for a phototherapy system according to the different references used.
KEYWORDS: Jaundice, LEDs, bilirubin, phototherapy.
INTRODUCCIÓN
La ictericia se refiere al aspecto amarillo de la piel que ocurre con la deposición de bilirrubina en el tejido dérmico y subcutáneo. Normalmente, la bilirrubina se procesa a través del hígado, donde se conjuga al ácido glucurónico por acción de la enzima uridina difosfato glucuronil transferasa (UGT1A1) [1]. Esta forma conjugada de bilirrubina se excreta entonces en la bilis y se retira del cuerpo a través del intestino. Cuando este proceso de excreción no funciona de manera eficiente, o está abrumado por la cantidad de bilirrubina producida endógenamente, la cantidad de bilirrubina en el organismo aumenta, lo que resulta en hiperbilirrubinemia e ictericia [2]. De no controlarse esta condición, ocurren secuelas graves, por ejemplo encefalopatía por bilirrubina, kernícterus (enfermedad de alto riesgo e irreversible) o en algunos casos puede causar la muerte del neonato [3].
La ictericia, o hiperbilirrubinemia, de un neonato y la relación del riesgo de daño cerebral seguida de importantes alteraciones en el desarrollo del sistema motor sigue siendo un serio problema de salud en las salas de neonatos en el mundo particularmente en los bebes pre-término enfermos. Según la Organización Mundial de la Salud (OMS) se estima que cada año nacen 15 millones de niños prematuros [4] [5] [6], de los cuales del 60% al 80% [6] [7], presentan ictericia neonatal. En nuestro país existe un gran número de neonatos afectados por esta enfermedad que oscila entre el 50 y el 60% de los nacidos a término y que se eleva al 80% en los neonatos a pre-término o prematuros [8] y como puede verse en la Figura 1, México posee una elevada incidencia comparada con varios países de todo el mundo.
![Incidencia de ictericia en los recién nacidos en diferentes países 2012 [5]](../2395-9126-rmib-38-03-00574-gf1.png)
El riesgo en nuestro país sigue siendo alto. Los nacimientos de neonatos pre-término registrados en México indica que el 7.34% de los nacimientos está en una edad gestacional menor a la ideal, lo cual conlleva a los niveles de ictericia mencionados anteriormente.
Del mismo modo, existe una tendencia al incremento del número de los nacimientos de neonatos prematuros como se puede observar en la Figura 2.
![Tendencia a través del tiempo para los nacimientos prematuros con un estudio en las zonas de América Latina y el Caribe, tomada de [5].](../2395-9126-rmib-38-03-00574-gf2.png)
El efecto de la luz sobre la ictericia en los recién nacidos y la capacidad de la luz para disminuir los niveles séricos de bilirrubina fue descrito por primera vez por Cremer y col. en 1958 [9]. Desde entonces los estudios han demostrado que la luz de color azul y verde azul de las regiones del espectro visible entre los 420 nm a 500 nm tienen mayor efecto en la molécula de la bilirrubina [10] [11].
A través de las décadas el tratamiento de ictericia se ha optimizando al ritmo en el que la tecnología lumínica avanza. La tecnología médica para fototerapia ha empleado focos incandescentes, luz de halógeno, diodos emisores de luz, y recientemente los LEDs de alta potencia. Las mejoras en la tecnología se encaminan a brindar una mejor eficiencia en el tratamiento y el ahorro económico que esto representa, tanto por adquisición como por mantenimiento de los equipos [10] [11].
Desde su introducción en los años 1950s, la fototerapia ha sido empleada para la reducción de las concentraciones de bilirrubina sérica en el recién nacido con hiperbilirrubinemia. Se ha mencionado que el mejor entendimiento del mecanismo de la fototerapia es el resultado de las investigaciones iniciadas en el laboratorio y que han sido extendidas a estudios en el área clínica, con nuevos tipos de lámparas o nuevos horarios para el tratamiento. La fototerapia para el tratamiento de hiperbilirrubinemia ha sido objeto para el establecimiento de una nueva rama de foto-medicina, basada en foto-biología celular, métodos científicos y la creatividad en el uso de la física en sofisticadas técnicas electro-ópticas [5] [13].
La mayoría de los equipos actuales utilizan tecnología basada en Diodos Emisores de Luz (LED), la cual contribuye a un mayor tiempo de vida útil del instrumento, llegando al estimado de las cincuenta mil horas en uso continuo [14]. También se reducen los costos de mantenimiento si se comparan con los sistemas tradicionales y anticuados basados en focos incandescentes; sin embargo, los equipos basados en LEDs que actualmente están en el mercado presentan varias desventajas, principalmente en el tamaño, debido a la cantidad de LEDs que se necesitan para la eficiencia adecuada, por lo que la manipulación de estos equipos se complica [12] [15].
Otro punto importante es que este tipo de tecnologías resultan deficientes o anticuados en el sector salud público, que es donde se atiende a la mayor cantidad de nacimientos por año, particularmente en el IMSS [16] [17]. Por lo tanto, el índice de niños con ictericia atendidos es mayor, lo que requiere prestar mayor atención a estas instituciones y sus necesidades en cuanto a equipo médico.
Por lo anterior, en este trabajo se propuso diseñar un sistema prototipo de fototerapia para ictericia neonatal empleando LEDs de alta potencia de bajo costo. Con esto se busca reducir el tamaño de los equipos actuales y mantener la eficiencia deseada para el tratamiento de la ictericia.
En efecto, se desarrolló un prototipo de un sistema de fototerapia empleando LEDs de alta potencia de bajo costo buscando optimizar el diseño de la instrumentación para alimentar al LED de alta potencia para que la intensidad emitida sea la necesaria para el tratamiento de ictericia.
Asimismo, se implementó el sistema de instrumentación para alimentar el LED de alta potencia para demostrar que la intensidad y área de luz emitida por el equipo de fototerapia son los indicados para la disminución de bilirrubina en la sangre. Finalmente, se compararon las características técnicas de dos equipos comerciales de fototerapia con las prestaciones del prototipo propuesto.
METODOLOGÍA
En primer lugar, se optimizó el método de alimentación para la excitación del LED procurando lo mantener la corriente correcta para su excitación, de tal forma que la alimentación del LED propicie su alto rendimiento y su tiempo de vida sea el mayor posible, de acuerdo con las características establecidas por el proveedor.
Enseguida, se diseñó la placa de circuito impreso para la instrumentación, manteniendo las características que implican el desarrollo de tablillas impresas, reduciendo el área superficial que implica el acomodo de componentes electrónicos. Después, se llevó a cabo el análisis de intensidad lumínica mediante el uso de un luxómetro, con el cual se pudiera medir a diferentes distancias con lo que se determinó la eficiencia del sistema.
Se realizó la caracterización del LED para asegurar que se cumplían con los requerimientos necesarios en la longitud de onda establecidos para el tratamiento de la ictericia, los cuales oscilan entre los 420 nm a 500 nm [10], utilizando un espectrofotómetro con el cual se analizaron las ondas recabadas de la iluminación al ser manipuladas mediante la corriente suministrada a los LEDs, lo cual implicó una amplitud en la intensidad de la luz azul.
Para que el prototipo fuera en cierto grado autónomo se diseñó un sistema de apagado y temporizador para el tratamiento, de tal manera que se pudiera considerar como controlado, y darle de esta manera un nivel de seguridad controlado por el usuario. Para la implementación de este sistema, se utilizó la interfaz de Arduino.
Una vez completada la fase digital se efectuaron los sistemas de control de potencia en una tablilla de prueba para realizar mediciones y ajustes necesarios para su óptimo funcionamiento en la etapa diseño en tablilla de circuito impreso.
Para determinar si el prototipo propuesto era eficiente y mejor que los que se encuentran en el mercado se realizó una comparación de las características técnicas que ofrece el sistema propuesto contra dos sistemas comerciales de fototerapia para ictericia neonatal, ver Tabla 5.





El esquema general de la elaboración de este trabajo se presenta en la Figura 3 en donde se detallan los pasos que se siguieron.

Selección del método de alimentación del LED
El método de alimentación para la excitación del LEDs que se eligió en este trabajo fue empleando un controlador. Lo anterior debido a que este método proporciona una corriente continua con la cual se implementan los métodos de PWM para el control de intensidad, que para el planteamiento de este trabajo es de suma importancia. Se utilizó un adaptador de fuente conmutada para alimentar el sistema en general. Éste cumplía con las características requeridas para la alimentación, brindando un voltaje de 16 V, con capacidad para soportar 4.5 A, lo cual da la alimentación a todos los circuitos utilizados.
El circuito que se implementó para la alimentación del sistema es el que se muestra en la Figura 4 donde se utilizó el circuito integrado MAX16833c.

Para el censado de la corriente del LED se utiliza una resistencia de censado que se conecta entre IN y CS. Usando la Ecuación 1 para el cálculo del valor de la resistencia:
En donde VSNSHI es el umbral de alto voltaje censado y VSNSLO es el umbral de bajo voltaje censado.
Para la operación del regulador de corriente interno del integrado 16833C se empleó la Ecuación 2; en la cual se regula la corriente del LED mediante el uso de un comparador con histéresis. Cuando la corriente que circula a través del inductor aumenta y el voltaje a tra vés de la resistencia de censado supera el umbral el Mosfet se apaga. El Mosfet interno se vuelve a encender cuando la corriente del inductor disminuye a través del diodo de libre paso hasta que el voltaje que cruza por la resistencia de censado es igual al valor bajo del umbral. Usando la Ecuación 2 se puede determinar la frecuencia de operación del controlador.
Mediante el uso de la herramienta de diseño de la compañía Maxim Integrated se hizo la selección de los componentes para el controlador Max1683Casa que se utilizó en este proyecto, el cual se muestra en la Tabla 1.
Regulación de la intensidad del LED
La regulación de la intensidad del LED, se llevó a cabo mediante el control de PWM, el cual proporciona una variación en el ciclo de trabajo en la forma de onda de la corriente, llevando a una transición entre el apagado y encendido del LED dando la impresión de que la intensidad de iluminación desciende o aumenta [18].
El circuito de la Figura 5 muestra la circuitería que se utilizó para el control de intensidad del LED en el cual se implementó un LM7805 para regular el voltaje a 5 V para el circuito LM555 que tiene un límite de 16 V de entrada, con el cual se generan la modulación por ancho de pulso.

El LM555 se utilizó de forma astable el cual funciona mediante el uso de un capacitor externo que se carga a través de RA+RB y descarga a través de RB. El radio del ciclo de trabajo se puede hacer tan preciso mediante el radio de las dos resistencias. En este modo de operación, el capacitor se carga y descarga entre 1/3 Vcc y 2/3 Vcc.
En este modo de operación se puede determinar el valor de la salida en alto y el valor de la salida en bajo, el total de periodo y la frecuencia de oscilación del 555 mediante las siguientes ecuaciones.
El tiempo de carga (salida alta) está dada por la Ecuación 3:
El tiempo de descarga (salida baja) está dada por la Ecuación 4:
El periodo total se determina mediante la siguiente Ecuación 5:
La frecuencia de oscilación está dada por la Ecuación 6:
Construcción del sistema de fototerapia
La construcción del sistema de fototerapia se llevó a cabo mediante la ayuda del simulador Orcad Layout 9.2, en donde se diseñaron los circuitos electrónicos en su forma de esquemáticos, asignándole previamente los componentes que serían utilizados como entradas y salidas de alimentación, ya que es parte del proceso de diseño de PCBs (por sus siglas en inglés Printed Board Circuit), para posteriormente ser procesados en Layout y generar sus respectivos archivos .MAX que son los formatos para la elaboración de tablillas electrónicas.
La alimentación general del sistema se llevó a cabo mediante el uso de un eliminador conmutado que proporcionaba una tensión de salida de 16 V con una corriente máxima de 4.5 A.
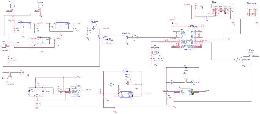
Como se comentó en el inicio del apartado, esta alimentación se distribuyó a través del sistema mediante el uso de reguladores de tensión para alimentar las diferentes etapas y circuitos del sistema, como se muestra en la Figura 6 y en la Figura 7.


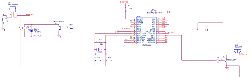
Mediante el uso de Arduino (Micro controlador Atmega328), se controló el sistema de encendido y apagado del sistema, proporcionando una señal de salida mediante la salida digital 4 para la activación de un relay externo y así poder alimentar la etapa de potencia del circuito que controla los controlador para la excitación de los LEDs, mediante la salida digital 13 se conectó un transistor 2N2222a que se activa para el encendido de un buzzer que se activa al finalizar el tiempo de tratamiento ver Figura 8.

Se utilizaron las salidas digitales y entradas analógicas para la manipulación del microcontrolador, las cuales se muestran a continuación en la Figura 9.

RESULTADOS Y DISCUSIÓN
A continuación, se mencionan los resultados obtenidos en la construcción del sistema de fototerapia y los resultados de la caracterización del sistema, se mostrarán las diferentes figuras obtenidas en la caracterización, los diagramas eléctricos, la generación del archivo. MAX para el PCB, la señal de entrada al controlador LED proporcionadas por el LM555.
Señal generada por el PWM proporcionada por el LM555
Mediante el uso del LM555 se generó una señal cuadrada con una frecuencia que variaba entre los 19 kHz a los 22 kHz, las cuales fueron introducidas a las entra das PWM de los 2 controlador, y así controlar la intensidad lumínica de los LEDs, la Figura 10 muestra la señal extraída del pin 3 del 555.

Caracterización de los diodos LED
Para la caracterización del LED se midieron tres parámetros que son importantes para el tratamiento de la bilirrubina uno de ellos es la longitud de onda en donde se buscó que los LEDs tuvieran la longitud de onda de entre los 420 nm a 500 nm, que como se ha mencionado en apartados anteriores es la longitud ideal para la isomerización de la molécula de bilirrubina, la temperatura la cual se esperaba que no superara los 120 °C para cuidar la integridad y funcionamiento óptimo del LED, y por último la intensidad lumínica que es irradiada por el sistema.
Caracterización de la longitud de onda
El primer parámetro que se analizó fue la longitud de onda que se caracterizó con un espectrómetro de la marca StellarNet, facilitado por el laboratorio de óptica de la UACJ, que tiene capacidad de medir longitudes de onda de entre los 200-1150 nm, y mediante una cable de fibra óptica que es conectado al sistema para recepción de datos, y decodificados por medio del propio software del equipo, la fuente de iluminación se colocó en la parte posterior de la fibra óptica y se varió la corriente que circulaba por los LEDs para que la intensidad lumínica fuera cada vez mayor, midiendo la transmitancia que se producía desde la fuente de iluminación.
Se utilizó el software Fityk 0.9.8 para la interpretación de los datos y se obtuvo una media de la longitud de onda con centro en los 442.5 nm , con una media para el ancho de banda de 8.6 nm, con una corriente que variaba desde 100 mA a 570 mA con incrementos de 50 mA debido al potenciómetro de carbón que se utilizó, lo cual nos impedía tener incrementos más precisos, sin embargo nos permitía estar dentro del rango establecido para el tratamiento de la ictericia, y lo que nos asegura el funcionamiento correcto del sistema establecido según los diferentes autores mencionados en este trabajo, realizando el mismo ejercicio pero ahora con una corriente de 40 mA se generó una longitud de onda con centro en los 442.5 con un ancho de 10±2 nm, demostrándonos que el centro de la onda se variaba según la intensidad, registrada.
Caracterización de la temperatura de los diodos LED
Otro de los parámetros que se caracterizó en los LEDs fue el de la temperatura, la cual se hizo sometiéndolos a los diferentes niveles de corriente eléctrica con los que se trabajaría para que la temperatura aumentara paulatinamente al variar el potenciómetro del PWM, los incrementos que se dieron a la corriente no fueron constantes debido a que se utilizó un potenciómetro rotatorio lo cual no permite incrementos finos o con una precisión grande realizando un total de 30 mediciones.
Una vez que se encendió el sistema se utilizó un termómetro fluke 54II B para medir la temperatura de los LEDs, utilizando 2 termopares tipo K, y registrando una temperatura ambiente de 20.6 °C, los termopares se posicionaron en la superficie de los LEDs como se muestra en la Figura 11 y se colocaron en una sola posición mediante la ayuda de un par de caimanes sujetos a una base metálica, impidiendo su movimiento y logrando una mejor adquisición de datos.

Se hizo un barrido de treinta datos, con tres repeticiones cada uno para obtener un promedio más exacto de las mediciones, de tal modo que en total se generó un total de 180 datos dividido entre las repeticiones hechas, como se muestra en la Tabla 3 y Figura 12.

Se hizo una comparación entre los valores de cada LED para determinar la variación que existía entre la media de cada uno y determinar la temperatura que variaban entre sí, dando como resultado la siguiente Grafica de cajas ver Figura 13.

Donde se puede ver que existe una media de las temperaturas de 41.3 para el LED 1 y 45.01 para el LED 2, en este caso, la desviación estándar no es un factor que sea influyente debido a que la variación entre la temperatura era ascendente lógicamente por el incremento de la corriente que estimulaba la excitación de los LEDs, se muestra también el valor máximo y mínimo de las temperaturas alcanzadas, que indican un buen control de la misma, ya que la temperatura permitida en este tipo de LEDs oscila entre los 110 y los 120 °C.
Caracterización de la intensidad lumínica
La intensidad de los LEDs se midió mediante un medidor de intensidad lumínica Tenma 72-7250 Ligth Meter proporcionado por el coasesor de este proyecto y se utilizó la siguiente metodología; se reguló la corriente que circulaba por los LEDs, obteniendo diferentes intensidades a medida que aumentaba la corriente en éstos, y se utilizó una caja color negro cerrada para ayudar a que no existieran valores alterados por la iluminación del medio.
En la Figura 12 se puede observar el método que se utilizó, posicionando el sensor a una distancia de 2.5 pulgadas de la fuente de iluminación, tomando una serie de 39 datos diferentes (ver Tabla 4 y Figura 14) y posteriormente se graficó la respuesta de la corriente vs la intensidad (LUX) ver Figura 15.


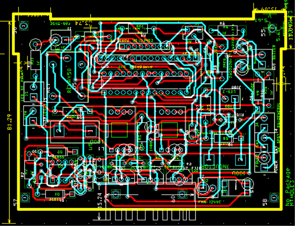
Diseño de la placa del circuito impreso
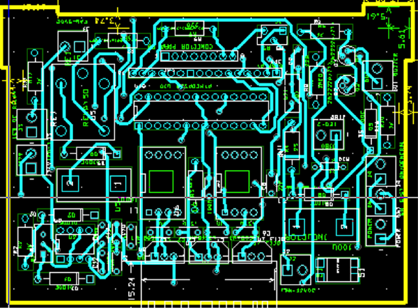
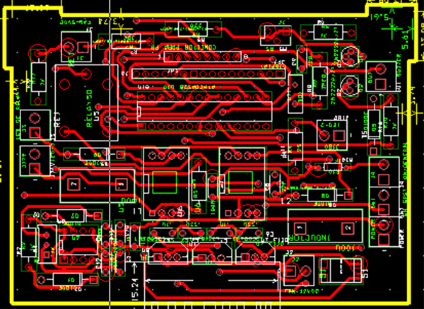
Mediante el software Layout se diseñó la placa del circuito impreso PCB, a dos caras para poder realizar todas las conexiones requeridas en el sistema, una vez establecidas las entradas y salidas del circuito mediante el software Orcad 9.2 que se muestra en la Figura 16.

Una vez que fueron generados los archivos correspondientes .bom, .dcr, .mnl en Orcad 9.2 para el diseño de la tablilla de circuito impreso se procedió a realizar el área de inserción de componentes en la PCB ver Figura 17.

Una vez acomodados los componentes en el área establecida por la línea amarilla (board outline), se procedió a realizar el auto ruteo de las pistas para la conexión de las mismas mediante el uso de las herramientas de layout localizadas en Auto−>autoroute −>board, lo cual genera las pistas automáticamente, generando las dos diferentes caras de la tablilla Top, Figura 18, y Bottom, Figura 19, y en ambos lados, Figura 20.



Se realizó también el diagrama esquemático para la utilización de los push-button, que establecen el tiempo de encendido y apagado del sistema de fototerapia. Ver Figura 21.

Comparación técnica de los equipos existentes con el propuesto
Se realizó un análisis de las características técnicas del prototipo presentado y sus comparaciones contra 2 equipos existentes en el comercio los cuales se pueden apreciar en la Tabla 5.
CONCLUSIONES
A través del diseño y construcción del prototipo de sistema de fototerapia se concluyó lo siguiente:
› Se diseñó y construyó un circuito generador de PWM, mediante el uso de un 555 de uso común, el cual fue capaz de generar una onda cuadrada que fuera introducida en el controlador de corriente para controlar la iluminación de la intensidad de la luz del LED.
› Se construyeron dos controladores para el control de la corriente de los LEDs de forma independiente, que presentaban una desviación estándar en la toma de datos de 0.002 y 0.005 respectivamente para cada LED.
› Se programó el microcontrolador Arduino para programar el tiempo de encendido y apagado del sistema mediante la introducción del tiempo deseado en horas, minutos, y segundos, además de un tiempo de espera y un reset general para volver a escoger un tiempo deseado todo esto para estar controlando la etapa de potencia del circuito, a través de una interfaz con un display de 16x2 LCD.
› Se caracterizaron los LED de alta potencia en tres formas diferentes (longitud de onda, temperatura, e intensidad), para determinar la funcionabilidad y aceptación para un sistema de fototerapia para ictericia neonatal.
› Se diseñó la placa de circuito impreso mediante la ayuda del simulador Orcad Layout, a dos caras para reducir el espacio utilizado, tomando en consideración los arreglos estéticos que se recomiendan en las diferentes bibliografías utilizadas.
› Se utilizaron dos LEDs de alta potencia de 10 W para el propósito de conservar la intensidad requerida para el tratamiento, minimizando el espacio utilizado por la cantidad de LEDs utilizados en los equipos convencionales.
› Según los análisis realizados de la intensidad vs la distancia, se concluye que el prototipo propuesto compite contra los equipos actuales dado que guarda un nivel de intensidad suficiente para el tratamiento.
Por todo lo anterior se concluye que se construyó el prototipo de un sistema de fototerapia con posible aplicación para ictericia neonatal, ya que según los diferentes resultados el prototipo cuenta con las características básicas para el tratamiento fototerapia según se ha mostrado en la Tabla 5.
REFERENCIAS
[1] Khan R, Houlihan D, Newsome P. Investigation of jaundice. Medicine (Baltimore). 2015 Oct: p. 573-6.
[2] Malkin R, Anand V. A Novel Phototherapy Device. Eyewire. 2010; 10(0739-5175): p. 43.
[3] Rubaltelli FF. Neonatal Jaundice New York: Springer Science+Business Media; 1984.
[4] Foundation TMoD. Born Too Soon, the global action report on preterm birth. Geneva:; 2012.
[5] Kinney MV, Howson CP, McDougall L, Lawn JE. Resumen ejecutivo de Nacidos Demasiado Pronto. Ejecutivo. New York: Organización Mundial de la Salud, Informe de Acción Global sobre Nacimientos Prematuros; 2012.
[6] Woodgate P, Jardine LA. Neonatal Jaundince. Clinical Evidnce learn, teach, and practice EBM. 2011 Mar;(Neonatal Jaundice).
[7] Clinica Gdp. Detección Oportuna, Diagnóstico y Tratamiento de la Hiperbilirrubinemia en niños mayores de 35 semanas de gestación hasta las 2 semanas de vida extrauterina. México: Secretaria de Salud; 2010.
[8] Cremer R, Perryman P, Richards D. Influence of light on the hyperbilirubinaemia of infants. Lancet. 1958 May 24: p. 1094-7.
[9] Wentworth SDP. Neonatal Phototherapy- today's lights, lamps and devices. 2005; 1(1): p. 14-19.
[10] Uchida Y, Morimoto Y, Uchiike T, Kamamoto T, Hayashi T. Phototherapy with blue and green mixed-light is as effective against unconjugated jaundice as blue light and reduces oxidative stress in the Gunn rat model. Early Hum. 2015 Jul : p. 381-5.
[11] Blanco S. Comparativa de equipos de fototerapia basados en LEDs. Uruguay:; 2006.
[12] M. Jeffrey Maisels , McDonagh F. Fototerapia para la Ictericia Neonatal. Revista del Hospital Materno Infantil Ramón Sardá. 2008.: p. 100-111.
[13] Company GE. Sistema de fototerapia Lullaby LED PT. Laurel, EE.UU.:; 2011.
[14] Martins BMR. Efficacy of new microprocessed phototherapy system with five high intensity light emitting diodes (Super LED). J Pediatr. 2007; 83(3):253-258.
[15] Ko F, Ripp N, Sarah W. Bilirubin Phototherapy Device. Houston: RICE, Bioengineering ; 2008 May.
[16] Romero M, Cruz C. Incidencia de nacimientos pretermino en en IMSS (2007-2012). Ginecol Obstet Mex. 2014; 82: p. 465-471.
[17] Held G. LED Drivers. In Introduction to light emitting diode tecnology and applications. Boca Raton: Taylor & Francis Group,LLC; 2009. p. 72-78.
Notas de autor
* Correspondencia: Victor Hugo Contreras Álvarez. Universidad Autónoma de Ciudad Juárez, Ave. del Charro #450 Norte, Col. Partido Romero, C.P. 32584, Cd. Juárez, Chihuahua, México. vhca00@gmail.com