Artículos
Construyendo metrópolis en Chile: el caso ruta del agua como piloto de gestión del territorio metropolitano en el Gran Concepción
Building metropolis in Chile: the case of the water route as a pilot for the management of the metropolitan territory in Greater Concepción
Construyendo metrópolis en Chile: el caso ruta del agua como piloto de gestión del territorio metropolitano en el Gran Concepción
Revista Territorios y Regionalismos, núm. 2, pp. 15-23, 2020
Universidad de Concepción

Recepción: 30 Marzo 2020
Aprobación: 19 Mayo 2020
Resumen: La metropolización es un fenómeno impulsado por lógicas asociadas a las dinámicas propias de las ciudades, en donde ya sea por relaciones físicas o funcionales, una ciudad mayor que crece más allá de sus límites administrativos, se enlaza con una o más ciudades próximas. Esto trae consigo nuevas formas de gestionar el territorio, ya no en base a hechos aislados, sino que en base a una gestión macro que permita implementar y coordinar iniciativas de escala mayor. El presente texto tiene como fin documentar los avances de un proyecto de esta escala del Área Metropolitana de Concepción denominado “Ruta del Agua” concebido a partir del trabajo conjunto de actores públicos reunidos en torno a una problemática común asociada a uno de sus principales referentes identitarios: los humedales urbanos.
Palabras clave: Metropolización, Área Metropolitana de Concepción, humedales urbanos.
Abstract: Metropolization is a phenomenon driven by logics associated with the dynamics of cities, where either by physical or functional relationships, a larger city that grows beyond its administrative limits, is linked to one or more nearby cities. This brings with it new ways of managing the territory, no longer based on isolated events, but based on macro management that allows for the implementation and coordination of larger-scale initiatives. The purpose of this text is to document the progress of a project of this scale in the Metropolitan Area of Concepción called “Ruta del Agua” conceived from the joint work of public actors gathered around a common problem associated with one of its main identity references : urban wetlands.
Keywords: Metropolization, Concepción Metropolitan Area, urban wetlands.
Introducción
El fenómeno mundial creciente de metropolización, da origen a nuevos modelos de ciudad, caracterizados por la fuerte concentración de población – en Chile de acuerdo al censo 2017 esto llega a 87,6% y en la región de Biobío a 88,6%de población habitando en zonas urbanas-por territorios que se van integrando funcional y económicamente (Font 2007:10) y por la presencia de ciudades maduras, con alta densidad de población y con una jerarquía urbana muy marcada (Orellana, Miralles y Fuentes, 2019), esto hace imperativo generar nuevas formas de gestión de este espacio de escala mayor que involucra nuevas complejidades y que va más allá de la sola dimensión urbana, sumando entre otros factores, lo social, económico, ambiental y lo político - administrativo.
En este contexto, la Ley 21.0741, viene a concretar los ejercicios de gestión metropolitana, iniciados en el año 2015 en Chile a partir de 4 pilotajes promovidos en conjunto por SUBDERE – BID: Coquimbo – La Serena, Puerto Montt – Puerto Varas, Gran Santiago y Gran Concepción.
En el caso del pilotaje del Gran Concepción2, se concluyó en un Plan Estratégico3, que propuso 32 iniciativas de escala metropolitana, priorizando la puesta en valor del sistema hídrico con especial atención a los humedales urbanos, iniciativa base para generar un proyecto mayor denominado “Ruta del Agua”. Algunos de los factores considerados para esta decisión fueron, el fuerte arraigo identitario de estos cuerpos de agua en la geografía del territorio metropolitano que determinan su forma y crecimiento, su estado actual de fragilidad, la presión ciudadana por resguardarlos y el carácter global de la problemática que reúne al menos a 8 de las 11 comunas del territorio metropolitano.
A partir de esto y entendiendo la importancia del complemento entre el medio humano y el medio natural, en especial en el urgente requerimiento de espacios verdes urbanos del actual modelo de ciudad, el proyecto Ruta del agua, pretende consolidar y coordinar una serie de acciones conjuntas y multinivel bajo una marco de acción estratégico, con el fin de generar propuestas para mejorar esta relación naturaleza – residente urbano, debilitada en este caso en particular por la constante amenaza humana hacia el activo que proporcionan los humedales, que son espacios verdes urbanos naturales, abiertos, con una importante carga de biodiversidad y con una función o servicio ecosistémico. La literatura indica que los espacios verdes pueden ser tantos cuerpos de agua como áreas de vegetación en un paisaje: bosques, parques y calles, jardines, formaciones geológicas, tierras de cultivos, áreas costeras y cultivos alimentarios (Taylor y Hochuli, 2017) o también se definen como una variante del espacio abierto que está provista de vegetación, característica de los entornos urbanos, la cual requiere de la participación humana y planificación para su conservación y éxito social (Kumar et al., 2010), en este sentido la configuración geográfica del Área Metropolitana de Concepción (en adelante AMC), provee de varios de estos elementos naturales con potencial para conformar estos espacios, que han demostrado mitigar las consecuencias adversas de la urbanización y del transporte en la salud humana (Miralles – Guash, 2019). En este contexto se exponen los avances del proyecto utilizando como base la documentación originada a partir de la conformación y desarrollo de los progresos implementados en la coordinación metropolitana en la región del Biobío, el trabajo de la Mesa Metropolitana de Humedales (MMH) y los aportes obtenidos a partir del estudio denominado “Estudio estratégico para la revalorización de la red de humedales del Gran Concepción”.
Características del territorio metropolitano
El AMC, se encuentra conformada en esta instancia de gestión por once comunas4: Tomé, Penco, Concepción, Talcahuano, Hualpen, San Pedro de la Paz, Chiguayante, Hualqui, Santa Juana, Coronel y Lota. Tiene una población de 985.0345, una superficie de 2.830,4 km2, con una densidad 348 habitantes por km2 y y con el 97% de su población habitando en la zona urbana. Se caracteriza desde el punto de vista de su geografía por estar inserta en planicies costeras (terrazas fluviales volcánicas) a las riberas del río Bío-Bío, conviviendo con playas, dunas, acantilados rocosos, áreas de marismas, desembocaduras, humedales, bahías, penínsulas, islas, un golfo y la cordillera de la costa, dando pie a la presencia de elementos naturales importantes incrustados dentro de la ciudad, lo que ha condicionado el uso del suelo y determinado su forma de ocupación (Baereswyl, 2009). Cerros relevantes que determinan su configuración espacial como los casos por ejemplo de las comunas de Talcahuano, Lota y Tomé. Además de los cerros Caracol de uso recreativo sirviendo de fondo para uno de los principales parques metropolitanos (Parque Ecuador) y Chepe en Concepción; mar que establece la condición costera de siete comunas; el río Bío – Bío como uno de los más importantes del país que nace en la cordillera de Los Andes, cerca del límite con Argentina, en la laguna de Galletué de la región de la Araucanía y que desemboca a través de la comuna de Hualpén, siendo siete las comunas (de 11) que comparten este curso fluvial que segmenta el territorio metropolitano; humedales del tipo costeros de intrusión salina, continentales de escorrentía y continentales de infiltración6, estando presentes en ocho comunas (de 11), sumando en total 3.517,17 km2. Estas características proporcionada por los elementos naturales que la componen, condicionan el carácter del sistema metropolitano fragmentando el territorio determinando su crecimiento de tipo “tentacular” o de “estrella” (Pérez, Salinas; 2009).

En relación a la identidad territorial del AMC, esta posee un fuerte arraigo en su morfología geográfica en especial en torno a su sistema hídrico, lo que ha derivado, por este mismo carácter, en una autonomía espacial de cada núcleo urbano del sistema y su autonomía administrativa (Baereswyl, 2009), lo que se ha confirmado a partir de la creación durante los últimos 238 años de nuevas comunas como consecuencia del desprendimiento lógico de Concepción determinado por la geografía, reforzando el crecimiento de estos núcleos sin disminuir la centralidad que ejerce el centro de Concepción9.

El caso de los humedales urbanos en el Gran Concepción
La problemática de los humedales urbanos en el Gran Concepción, no se constituye como un caso particular de Biobío, se extienden por todo Chile y el mundo, la singularidad radica en el arraigo identitario que estos ecosistemas le proporcionan a este núcleo urbano consolidado de más de 500.000 habitantes, a diferencia de otros casos en Chile, que si bien son emblemáticos carecen de solidez urbana. El desafío para el Gran Concepción es buscar los caminos que permitan armonizar la convivencia entre el desarrollo de actividades productivas (en especial forestal y agrícola), la ciudad y su entorno natural, factor determinante para su desarrollo sostenible, el que requiere de una serie de acciones coordinadas desde los contextos político, legal, territorial y social.
Contexto político
Coordinación multinivel para una propuesta de gestión metropolitana
Considerando los siguientes factores: la discusión parlamentaria para la descentralización en el Congreso (lo que derivó en la Ley 21.074), las comisiones presidenciales, el mandato de la Estrategia Regional de Desarrollo 2015 – 2030 y el apoyo de la SUBDERE10 en los pilotajes para modelar los procesos de descentralización (nuevas divisiones y áreas metropolitanas en los Gobiernos Regionales), en el año 2015, la región desarrolló un piloto de gestión para abordar problemáticas y desafíos del Gran Concepción definiendo que participarían las 11 comunas que regulan su territorio intercomunal bajo el Plan Regulador Metropolitano, optando en este ejercicio por el fortalecimiento de las relaciones multinivel convocando a actores técnicos municipales, sectoriales y subnacionales. Implicó la generación de una masa crítica y la conformación de un espacio de discusión en torno a los desafíos de la metrópolis, así como también la instalación de la primera Unidad de Áreas Metropolitanas11 en Chile cuya principal función fue desarrollar un Plan de Acción Estratégico (PAE) con el fin de aunar las voluntades manifestadas en el transcurso de este primer ejercicio de planificación tanto de actores públicos, privados y ciudadanos, los que reunidos con el fin de diagnosticar el estado del AMC y definir los ámbitos de acción futuros, concluyeron en una propuesta de 32 iniciativas.
Este ejercicio, se transformó en un referente para la futura administración de las Áreas Metropolitanas con asiento en los Gobiernos Regionales12, función que de acuerdo a la Ley 21.074, se delega desde el punto de vista organizacional en un Departamento y desde el punto de vista político en un Comité de alcaldes presidido por el futuro Gobernador Regional.
Dentro del PAE, en el Lineamiento 1, se estableció como una de las metas al 2030, transformar al Gran Concepción en una “Metrópolis Sustentable y Resiliente”, en base a esta definición y considerando el apoyo de las instancias locales, regionales, sectoriales regional - nacional y en particular del BID sumado al trabajo sostenido desde el 2015 que afianzó la coordinación entre las municipalidades se consolidó en el contexto de la puesta en valor de los humedales urbanos la iniciativa denominada “Ruta del Agua”, impulsada a partir de las instancias municipales (Asesores urbanistas, SECPLAN y Encargados de Medio Ambiente) que participan de la Mesa Metropolitana de Humedales.
Conformación Mesa Metropolitana de Humedales (MMH)
Constituida en el año 2015 por profesionales técnicos de 7 de los 11 municipios del territorio metropolitano13, conformada con el fin de impulsar distintas acciones de protección de los humedales atendiendo en especial a su estado de fragilidad.
La mesa efectuó diversas actividades que permitieron situar en la agenda de las autoridades políticas locales la importancia de estos cuerpos de agua, en particular a través del proyecto “Ruta del Agua”. Se destaca el “trabajo intermunicipal que depende de la voluntad de las personas, es un trabajo hoy voluntario que requiere de tiempo” (Karin Rûdiger, Asesora urbanista Municipalidad de Concepción)14
Si bien posee una organización interna con acuerdo de reuniones de trabajo periódicas, la legitimización de esta instancia se radicó en la consolidación que los propios funcionarios municipales le confirieron.
Protocolo de Conservación y protección de humedales urbanos del AMC
Sumado a las voluntades técnicas, se formalizó un protocolo de trabajo municipal suscrito por los alcaldes el 27.03.2017, con el fin de “promover la protección y puesta en valor de los humedales urbanos como sistema interconectado del AMC” (Protocolo de acuerdo, 2017), bajo tres ámbitos de acción: Gestión, Planificación y Conocimiento ambiental, lo anterior indicado en la siguiente tabla:


Contexto legal
Desde el punto de vista ecosistémico los humedales urbanos, cumplen diversas funciones, destacan: 1) Regulación de inundaciones y temperatura, 2) Fuente de agua y 3) Conformación de espacios recreativos para la ciudad. El área donde se emplaza el AMC, y de acuerdo a la Figura N°1, posee al menos 60 humedales de distinta tipología. En cuanto a las definiciones, en Chile, ha existido un avance significativo a partir de la tramitación de la Ley Nº 21.202 publicada el 23.01.2020, que modifica diversos cuerpos legales con el objetivo de proteger los humedales urbanos. Situación que no existía al momento de la conformación de la MMH y que otorga a los municipios potestades para generar ordenanzas que permitan proteger, conservar y preservar estos cuerpos de agua, así como también modifica otros marcos legales como la Ley Nº19.300 y la Ley General de Urbanismo y Construcciones.
La situación al momento de la conformación de la MMH, era la total indefinición y la ausencia de una claridad legislativa. Aun así, y considerando este importante avance, persisten las definiciones segmentadas. Por ejemplo, en el caso del código de Aguas, y en relación a la definición de humedales establece que estos “son aguas detenidas las que están acumuladas en depósitos naturales o artificiales, tales como lagos, lagunas, pantanos, charcas, aguadas, ciénagas, estanques o embalses”. Otro ejemplo, es lo que indica CONAF en el Reglamento de Aguas, Suelos y Humedales que establece “Ecosistemas asociados a sustratos saturados de agua en forma temporal o permanente, en los que existe y se desarrolla biota acuática y, han sido declarados Sitios Prioritarios de Conservación, por la Comisión Nacional del Medio Ambiente, o sitios RAMSAR. Para efectos de delimitación, se considerará la presencia y extensión de la vegetación hidrófila. Tratándose de ambientes que carezcan de vegetación hidrófila se utilizará, para la delimitación, la presencia de otras expresiones de biota acuática”.
Con respecto a la definición RAMSAR15, la convención establece lo siguiente “las extensiones de marismas, pantanos y turberas, o superficies cubiertas de aguas, sean estas de régimen natural o artificial, permanentes o temporales, estancados o corrientes, dulces, salobres o saladas, incluidas las extensiones de agua marina cuya profundidad en marea baja no exceda de 6 metros. También podrán comprender sus zonas ribereñas o adyacentes, así como las islas o extensiones de agua marina de una profundidad superior a los metros en marea baja, cuando se encuentran dentro del humedal”, esta definición no incluye características ambientales como las referidas al estado de la vegetación y la fauna, o bien de los paisajes naturales, que son elementos importantes tanto para su delimitación y caracterización como para los servicios ambientales que prestan (Smith & Romero, 2009). Esta definición no necesariamente proporciona una protección legal aplicable en Chile, lo cual ha sido ampliamente discutido y sometido a consultas en Contraloría.
Se espera que todas las anteriores definiciones, a partir del reglamento de la Ley 21.202 hagan practicable la protección de los humedales en medio del crecimiento de esta área metropolitana en particular.
Contexto territorial
Problemáticas territoriales
Los humedales insertos en la ciudad, cumplen funciones relevantes, desempeñan un rol de servicio ambiental reportando beneficios directos e indirectos a la humanidad y al entorno en donde se sitúan, entre estos la purificación de aire, regulación microclimática, reducción de ruido, drenaje de aguas lluvias, tratamiento de aguas residuales y oferta de espacios para la recreación (Bolund & Hunhammar, 1999). Es evidente que a medida que las ciudades crecen cada vez más aceleradamente, estos ecosistemas se ven resentidos en sus principales funciones, al quedar insertos en la trama urbana, presionados por distintos agentes públicos y/o privados para su uso mayoritariamente inmobiliario y/o productivo limitando su valor.
El AMC no ha estado exento de estas problemáticas globales, y ha sido evidente la degradación de estos cuerpos de agua, con casos emblemáticos como el humedal Paicaví de la comuna de Concepción el que ha sido “uno de los más rellenados en los últimos cuatro años” (Rojas, 2018) otro caso constatado lo constituye Talcahuano con la ocupación de extensas superficies del humedal en el sector Rocuant, así como también San Pedro de la Paz en el sector del estero Los Batros, en este último caso, se trata de una ocupación altamente resistida por los habitantes de la comuna de San Pedro de la Paz, lo que incluso impulsó la realización de un plebiscito durante el año 2019. La presión ejercida sobre los sistemas naturales obedecería no a una falta de suelo en el sistema metropolitano –ya que se ha demostrado la abundancia de este–, sino única y exclusivamente a “la enorme presión que ejerce la centralidad de Concepción, sobre la distribución de la demanda de suelo y, por ende, del desarrollo del sistema” (Baereswyl, 2009). Esta degradación tiene distintos orígenes, uno de los principales dice relación a la presión de uso de suelo por parte del desarrollo inmobiliario, lo que ha generado principalmente una disminución en superficie. Adicionalmente, existe falta de valoración y desconocimiento del aporte de los humedales para el desarrollo de las comunidades, lo que radica en algunos casos en la utilización como basurales, por lo tanto, de manera constante se ven amenazados por el entorno circundante provocando pérdida de la biodiversidad y deterioro del paisaje.

Otra consideración, dice relación con el acceso, el que por lo general es complejo, no existiendo un recorrido debidamente señalizado para el usuario lo que dificulta su paso. Se distribuyen en el espacio urbano como “patio trasero” debilitando su valor ecosistémico y el reconocimiento por parte de la ciudadanía. La precariedad regulatoria (mencionado en detalle en contexto legal), sumado a la ausencia de una definición única y a la visión fragmentada acrecientan las dificultades de gestión, complejizando la labor a los municipios, en particular si consideramos adicionalmente la situación de la propiedad de los terrenos, los que en su mayoría corresponden a propiedad privada.
Contexto social
Parte de la ciudadanía ha levantado la voz, y ha manifestado la necesidad de rescatar los humedales, generando una fuerte presión. Por ejemplo “en San Pedro de la Paz, se iniciaron una serie de movimientos sociales que colocaron en la agenda pública este problema con énfasis del valor que tienen los humedales” (Rodrigo Ulloa, Asesor Urbanista, Municipalidad de San Pedro de la Paz). Pero al mismo tiempo, parte del problema tiene que ver con los vertidos en especial lo relacionado con escombros en los bordes que en algunos casos provienen de vecinos colindantes y en otros externos incluso de otras comunas.
Otro caso es la comuna de Hualpen, en el humedal Vasco de Gama, envuelto en un conflicto durante el año 2019, a raíz de la solicitud de la Constructora VALMAR en el actual proceso de formulación del Plan Regulador Comunal, de mantener el uso de suelo actual que permite continuar con el desarrollo inmobiliario en este espacio, lo que provocó la reacción ciudadana y de las autoridades comunales.
“No buscamos llegar a un consenso con VALMAR, vamos a seguir con la postura de proteger el humedal, ocupando todas las estrategias que tengamos a mano y las decisiones que tomemos será con la comunidad, independiente que el concejo ya lo haya aprobado, buscaremos revertir la decisión” (Declaración Alcaldesa Katherine Torres, Diario Concepción 31.07.2019)
En este aspecto, se avanza hacia la conformación de una voz unificadora, que sea estable en el tiempo y que supere los protagonismos individuales. Relacionado con esto, es destacable el rol que ha adquirido en este sentido la agrupación “Red de humedales”, que aglutina a “organizaciones y agrupaciones vinculadas a la puesta en valor, conservación, protección, defensa e investigación de los humedales del Biobío”16 y que ha visibilizado de manera permanente la problemática en torno a los humedales con la participación activa de sus representantes en distintas actividades. Se encuentra integrada por ONG Defensa ambiental, Patota e patos, Movimiento San Pedro Sustentable, Comité de defensa del humedal Paicaví, Coordinadora chorera, CODEFF Oficina Biobío y CEDEUS.
Coordinación metropolitana en el AMC: proyecto “ruta del agua”
“La Ruta del agua, lo que hace es dialogar con todo lo que se estaba haciendo desde 2015, y extrae de las iniciativas proyectos emblemáticos que van en la línea de todos estos planes. No es una iniciativa aislada, la Ruta da otro nivel al trabajo comunal” (Rodrigo Ulloa, Asesor Urbanista. Municipalidad de San Pedro de la Paz)
Objetivo del proyecto
“Caracterizar y poner en valor el sistema hídrico del AMC, protegiendo y promocionando los humedales como espacios urbanos de valor ecológico y social” 17 La Ruta del agua pretende articular a través de espacios públicos estos enclaves naturales de alto valor en biodiversidad, prestadores de servicios ecosistémicos relevantes para la vida urbana y que entregan un entorno paisajístico identitario y singular a los sectores y barrios de la metrópolis.

Descripción del proyecto
El proyecto propone una serie de intervenciones en humedales urbanos priorizados por los participantes de la MMH, a su vez establece jerarquías en las intervenciones propuestas, las que se materializan en acciones concretas a modo de proyectos asociados fundamentalmente a infraestructura.

Las iniciativas planteadas en el marco del proyecto, de acuerdo a lo propuesto por los municipios, se concentran en 3 ámbitos de acción: Recuperación ambiental, Habilitación de parques y Corredores de acceso, los cuales se traducen en las siguientes propuestas:



Cada una de las intervenciones planteadas han sido valorizadas desde el punto de vista financiero, siendo el ítem de recuperación ambiental el ámbito de mayor costo, esto corrobora que los humedales urbanos se encuentran con un alto nivel de deterioro a juicio de los proponentes de las iniciativas.
Para su concreción, se deben desarrollar una serie de acciones de coordinación de corto, mediano y largo plazo, en este contexto, se hacen presente en particular en la región del Biobío, anteriores experiencias de coordinación multinivel, como por ejemplo la situación de Talcahuano en específico con la actual laguna Recamo la cual llegó a ser uno de los lugares más contaminados del mundo de los años `80 por los efectos de industria pesquera. Hoy la comunidad reconoce su valor, en especial en lo que respecta a su biodiversidad. Otro ejemplo del ámbito municipal es lo que se ha ido desarrollando en la comuna de Coronel, con el Plan Verde de Coronel (2009 – 2010), que logró incorporar el tema medioambiental en la planificación urbana.
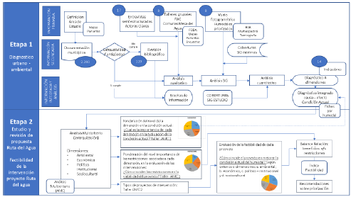
Estudio estratégico para la revalorización de la red de humedales del Gran Concepción: aportes para la construcción de una línea base.
Durante el año 2019, se desarrolló este estudio18 con el fin de proporcionar una línea base en relación a la calidad actual de los humedales urbanos del AMC, para contrastar el proyecto Ruta del Agua con antecedentes técnicos concluyentes que le permitieran a la autoridad tomar decisiones en torno a esta iniciativa. Esto ya que la serie de propuestas que conforman este proyecto, si bien poseen una referencia ambiental y urbana en su concepción, carecen de un sustento técnico sólido ante la dispersión y desequilibrio en la información existente en relación a los humedales que forman parte del proyecto, además que su origen radica en la opinión de los actores municipales que constituyen la MMH lo que no había sido sometido antes de este estudio a la opinión ciudadana, razón por la cual se incluyó en la metodología el desarrollo de actividades ciudadanas, entre las que se cuentan lanzamiento y cierre del estudio (Seminarios de inicio y cierre), talleres ciudadanos (8), entrevistas a actores claves y ferias itinerantes (2).

Principales aportes del estudio
Relacionado principalmente con la determinación del estado (dimensión multifactorial) de los humedales que forman parte del proyecto (línea base), para llegar a esa conclusión y determinar una comparación entre estos cuerpos de agua, se consideraron entre los principales factores de análisis los siguientes:
Superficie de pérdida de humedal; producto del análisis comparativo entre la superficie establecida por CIREN (1999) y el vuelo realizado por la Consultora EDÁFICA (a cargo del estudio, 2019), se determinó que la pérdida de superficie de humedales en el área de estudio19 en un período de 10 años corresponde a 713 ha, siendo los más afectados por cambios de uso de suelo en términos absolutos los humedales Vasco Da Gama y L. Price (100 ha) y Rocuant - Andalién (402 ha).

Biodiversidad; concentrada en aquellos cuerpos de agua que poseen información oficialmente registrada se concluye que los humedales que más aportan en especies corresponden a Rocuant
Andalién (317), Boca Maule (232) y Los Batros (133). Destaca la situación de los 2 primeros que poseen todos los principales grupos de especies: flora terrestre, flora acuática, aves, peces, anfibios, reptiles y mamíferos.
Servicios ecosistémicos (SSEE); se observa que en los humedales priorizados existe baja presencia de SSEE, siendo el registro más alto el humedal Boca Maule con un 45,5% que lo clasifica en un rango medio en cuanto al aporte en este factor.
Presiones ambientales; se determinó que las principales presiones ambientales corresponden a extracción de agua en áreas aledañas a los humedales, manejo de aguas residuales domiciliarias, presión industrial, manejo de residuos sólidos urbanos, campamentos, tierra vacante, calidad de aguas, estado de conservación (estado ECELS), las cuales se distribuyen indistintamente en los humedales en estudio.
Protección legal; a la fecha del estudio no existía ningún tipo de protección legal en los humedales en estudio, existiendo sólo propuestas o protecciones parciales en el rango de lo que la ley permitía, situación que ha ido variando en el tiempo, por ejemplo, hoy el humedal Los Batros fue declarado Santuario de la naturaleza o con la existencia a partir de su publicación de la Ley Nº 21.202, que modifica diversos cuerpos legales con el objetivo de proteger los humedales urbanos.
Uso de suelo normado; de los planos reguladores comunales, se determinó que la superficie normada en el área de estudio corresponde a 2.484 ha, esto en categorías ZD (Zona de Drenaje) en el Plan Regulador Metropolitano de Concepción y ZPD (Zona de Protección por Drenaje) en Planos Reguladores Comunales.
Zonas urbanizables permitidas; determinadas con la superposición entre la zonificación indicada por los PRC (de los humedales en estudio) y el área correspondiente de humedal de acuerdo a la fotointerpretación20 se concluyó que la mayor proporción en % de superficie en categoría de urbanizable corresponden al Estero Colcura con un 94% y el humedal Vasco de Gama y Laguna Price con 73%.
Dominio legal; a partir de la revisión y análisis de los títulos de dominio del área de estudio en los Conservadores de Bienes Raíces21 se determinó que existen registrados 71 terrenos, de estos el 80% se encuentra en propiedad privada.

En relación a la participación ciudadana, se concluyó lo siguiente:
La ciudadanía determinó que el principal valor ecosistémico que aportan los humedales es el de “Reservorios de biodiversidad” seguido por el de “Reserva de agua” o “Mitigación de efectos ambientales”.
Se reconoce el factor identitario que le proporcionan al territorio metropolitano los humedales siendo esto de manera recurrente el hilo conductor de la conversación. Conceptos tales como pérdida y recuperación de estos ecosistemas estuvieron presentes en el discurso de los asistentes, con una importante carga emotiva que los moviliza hacia la protección de estos espacios naturales.
Existe en general desconocimiento del proyecto Ruta del Agua, el que se fue conociendo durante el desarrollo del estudio. Si bien en términos macro se manifiestan de acuerdo con la iniciativa, en algunos términos puntuales manifiestan diferencias con algunas propuestas, en especial la relacionada con algún tipo de infraestructura.
Conclusiones
A partir de lo expuesto, se corrobora la relevancia de los humedales urbanos en el sistema metropolitano del Gran Concepción, en especial en su relación con el habitante urbano y el carácter identitario que se refuerza a partir de las distintas acciones emprendidas tanto por públicos y privados con el fin de mejorar la condición de estos espacios, apoyado por una ciudadanía cada vez más empoderada y exigente hacia sus autoridades, con una creciente capacidad de incidencia y un reconocimiento cada vez mayor del aporte de los humedales para el desarrollo sostenible de la ciudad. Bajo estas condiciones es posible concluir lo siguiente:
Bibliografía
Baereswyl Sergio (2009). Fragmentos de ciudad. Formas de crecimiento del Concepción Metropolitano. SERIE GEOlibros Nº 12 COLECCIÓN EURE-Libros Chile: del país urbano al país metropolitano Rodrigo Hidalgo - Carlos A. de Mattos - Federico Arenas (editores).
Bolund & Hunhammar (1999). ANALYSIS Ecosystem services in urban áreas. Ecological Economics 29 (1999) 293–301. http://www.fao.org/uploads/media/Ecosystem_services_in_urban_areas.pdf
Font Arellano, A., ed. (2007), La explosión de la ciudad: transformaciones territoriales en las regiones urbanas de la Europa meridional, Madrid: Ministerio de Vivienda.
Kumar, M., N.Mukherjee, G.P. Sharma, & A.S. Raghubanshi (2010). Land use patterns and urbanization in the holy city of Varanasi, India: A scenario. Environmental Monitoring and Assessment, 167, N° 1-4, pp. 417 – 422.
Miralles-Guash, Vich G, Delclos – Alió X., Marquel O. (2019). El Verde urbano y la vitalidad en la ciudad. Elementos urbanos del siglo XXI. Las escalas de la Metrópoli. Lejanía versus proximidad. Santiago de Chile. Primera Edición: octubre de 2019. Instituto de estudios urbanos y Territoriales UC. Facultad de Arquitectura, Diseño y Estudios Urbanos, Pontifica Universidad Católica de Chile. RIL, Editores.
Orellana A., Miralles – Guash C. y Fuentes L. (2019). Las escalas de la Metrópoli. Lejanía versus proximidad. Santiago de Chile. Primera Edición: octubre de 2019. Instituto de estudios urbanos y Territoriales UC. Facultad de Arquitectura, Diseño y Estudios Urbanos, Pontifica Universidad Católica de Chile. RIL, Editores.
Pérez Bustamante, Leonel, & Salinas Varela, Edison. (2009). Fragmentos de ciudad. Formas de crecimiento del Concepción Metropolitano. SERIE GEOlibros Nº 12 COLECCIÓN EURE-Libros Chile: del país urbano al país metropolitano Rodrigo Hidalgo - Carlos A. de Mattos - Federico Arenas (editores).
Protocolo para la protección y Puesta en valor de los humedales urbanos del Área Metropolitana de Concepción (2017).
Rojas C., investigadora de Cedeus: humedales urbanos y cómo salvarlos. Artículo de kpavezm el 5 Julio 2018 - 5:10pm
Serie de entrevistas realizadas por estudiante en práctica Benjamín Chiron, Año 2018.
Smith Guerra, Pamela, & Romero Aravena, Hugo. (2009). Efectos del crecimiento urbano del Área Metropolitana de Concepción sobre los humedales de Rocuant-Andalién, Los Batros y Lenga. Revista de geografía Norte Grande, (43), 81-93. https://dx.doi.org/10.4067/S0718-34022009000200005.
Taylor,L. D.Hochuli (2017). Defining greenspace: Multiple uses across multiples disciplines. Landscape and Urban Planing, 158, pp. 25-38. http://dx.doi.org/10.1016/j.landurbplan.2016.09.024.
Notas