Artículos
Recepción: 06 Junio 2018
Aprobación: 12 Diciembre 2018
Publicación: 30 Julio 2019
DOI: https://doi.org/10.11144/Javeriana.cvu12-24.apee
Resumen: El estudio de las ciudades intermedias ha tomado relevancia, producto de las dinámicas que presentan estas urbes y las problemáticas que podrían experimentar similares a grandes áreas urbanas. Así, resulta relevante para la planificación urbana y la sustentabilidad en tales espacios, comprender los procesos que las aquejan. Bajo tal contexto, este artículo simula dos escenarios de crecimiento para la ciudad intermedia de San Fernando (Chile) para los años 2025, 2030, 2040 y 2050, por lo cual se determinaron patrones espaciales de crecimiento del Área Urbana Consolidada (AUC) y de aquellas zonas rurales que en la actualidad no están urbanizadas y que para los escenarios propuestos serán áreas altamente urbanizadas. Se concluye que existirían importantes cambios en la superficie construida, que tiendan hacia la configuración de un espacio policéntrico en el territorio en que se localiza tal ciudad y, por tanto, surge la necesidad de generar instrumentos de planificación que puedan gestionar y planificar tales cambios.
Palabras clave: Ciudades intermedias, San Fernando, urbanización, expansión urbana.
Abstract: The study of intermediate cities has become relevant due to the dynamics they have and the problems they could face similar to those in the big urban areas. This way, for urban planning and sustainability issues in these spaces it is now relevant to understand the processes they are undergoing. In this context, this article provides the simulation of two growth scenarios for the intermediate city San Fernando (Chile) in the years 2025, 2030, 2040, and 2050. To do so, spatial growth patterns were determined for the Consolidated Urban Area (CUA) as well as those rural zones that have not been developed so far but will be highly developed according to the proposed scenarios. It is concluded that there will be important changes in the built surface tending to shape a polycentric space in the territory containing this city. There is, therefore, a need to produce planning tools to manage and plan such changes.
Keywords: Middle-sized cities, San Fernando, urban development, urban expansion.
Resumo: O estudo das cidades médias tomou relevância, produto das dinâmicas que apresentam essas urbes e as problemáticas que poderiam experimentar, semelhantes a grandes áreas urbanas. Assim, resulta relevante para o planejamento urbano e a sustentabilidade em tais espaços, compreender os processos que as afligem. Sob este contexto, este artigo simula dois cenários de crescimento para a cidade media de San Fernando (Chile) para os anos 2025, 2030, 2040 e 2050, pelo qual se determinaram padrões espaciais de crescimento da Área Urbana Consolidada (AUC) e de aquelas zonas rurais que na atualidade não são urbanizadas e que para os cenários propostos serão áreas altamente urbanizadas. Conclui-se que existiriam importantes mudanças na superfície construída que tendem para configurações de um espaço policêntrico no território em que tal cidade está localizada e, portanto, surge a necessidade de gerar ferramentas de planejamento que podem gerir e planejar tais mudanças.
Palavras-chave: Cidades intermédias, San Fernando, urbanização, expansão urbana.
Introducción
En la actualidad, hablar de ciudades intermedias es relevar la importancia que presentan estas urbes como puentes de conexión entre las zonas rurales y urbanas, en el contexto de un sistema urbano (Bellet y Olazabal, 2017). Igualmente, dado el proceso de globalización, se ha podido observar una expansión de las actividades terciarias –transporte y servicios especializados– que han llevado a estas ciudades a la generación de nuevas áreas residenciales, sobre todo en áreas consideradas rurales, con los impactos en el medio ambiente y sustenibilidad que esto conlleva (Maturana, 2015). La importancia de las ciudades intermedias en los sistemas urbanos ha sido destacada por la UNESCO (1999), la cual señala que en tales urbes habitaría más de la mitad de la población urbana del planeta, y se constituyen como centros relevantes en la trama de la organización del espacio, al influir positivamente en la articulación de sus áreas regionales.
Actualmente, una de las dificultades en su estudio es delimitar claramente qué entendemos por ciudades intermedias, puesto que su definición no está del todo consensuada (Santamaria, 2012). Maturana (2015) evidencia el problema teórico que conlleva no tener claro una definición taxativa. En efecto, al menos hay dos aspectos a considerar, el primero corresponde a establecer un límite o intervalo en cantidad de población; y el segundo, a su temporalidad. Respecto al primer punto, no es lo mismo una ciudad intermedia en China o Estados Unidos, que en Chile. En relación al segundo país, lo que hoy es ciudad intermedia, no necesariamente lo será en 30 años, puesto que, por ejemplo, podría convertirse en un espacio metropolitano.
Así, realizar una analogía entre las grandes urbanizaciones y las ciudades intermedias sería posible. Estas últimas se estarían conformando como nucleos urbanos de interés, puesto que se alzarían como áreas vulnerables a replicar los problemas de las grandes ciudades en los ámbitos económico, social y ambiental (Bellet y Llop, 2004; Sposito, 2007; Maturana, Beltrão-Sposito, Bellet, Arenas y Henríquez, 2017).
De esta manera, las ciudades intermedias no son espacios estáticos; de hecho, son capaces de articularse en un sistema de redes en el cual tienen comportamientos dinámicos, es decir, se movilizan, modifican o simplemente funcionan entre regiones y subregiones de manera articulada en el espacio, bajo un importante contexto de movilidad y sus implicancias en los individuos, tal como ocurre en las grandes ciudades (Jirón e Imilan, 2016; Salazar, Irarrázabal y Fonck, 2017).
Sin embargo, tales procesos implican también complejidades, en las cuales los territorios se ven enfrentados a procesos de competencia que favorecen la rivalidad; emergencia de espacios fragmentados, segregados, entre otras (Borja, 2007).
A nivel internacional, es posible considerar las ciudades intermedias como “Áreas Urbanas Funcionales” (Functional Urban Region[1]). Esta definición está dada para aglomeraciones de Europa, donde su aplicación considera, a lo menos, criterios de tamaño (componente físico de una ciudad) y población (Antikainen, 2005). La OECD (2015) clasifica las áreas urbanas funcionales según el tamaño de la población de las diferentes municipalidades o distritos, de la siguiente manera:
a. Pequeñas áreas urbanas con una población menor a 200.000 habitantes.
b. Áreas urbanas de tamaño medio con una población entre 200.000 y 500.000.
c. Áreas Metropolitanas con una población entre 500.000 y 1,5 millón de habitantes.
d. Grandes áreas metropolitanas con una población mayor a los 1,5 millones de habitantes.
Por lo tanto, la conceptualización de los elementos que cumplen un rol importante en la definición de áreas urbanas de tamaño medio, estarían dadas por la jerarquía funcional que cada espacio no-metropolitano cumple dentro un sistema de ciudades.
Particularmente para el caso chileno, las ciudades intermedias presentan en la actualidad un rol funcional de vital importancia al interior de sus sistemas de ciudades (Maturana et al., 2017). En efecto, sus interrelaciones con otras urbes de menor o mayor jerarquía de su entorno regional y el alto dinamismo presentado desde 1940 (Rojas, Maturana y Morales, 2015), se ha traducido en un auge en su estudio (Marchant, Frick y Vergara, 2016), en el cual algunas ciudades como Antofagasta, Rancagua, Temuco o Puerto Montt, han presentado procesos de crecimiento relevante, lo que ha complejizado su delimitación (Henríquez, 2014; Marchant et al., 2016; Salazar et al., 2017; Vergara-Erices, Gola y Huiliñir, 2015; Rojo, 2015).
Por lo anterior, medir el crecimiento urbano y los cambios en sus usos de suelo contribuye a comprender las dinámicas que enfrentan estas ciudades, principalmente los desafíos vinculados a su sustentabilidad y planificación, aspectos que se han traducido en la generación de modelos de simulación del crecimiento prospectivo, es decir, observar la forma en que estas se expanden en el contexto de su territorio se basa en diversos escenarios de evolución de las urbes (Gounaridis, Chorianopoulos y Koukoulas, 2018; Jokar-Arsanjani, Casper-Samsø y Vaz, 2018; Sui y Zeng, 2001; Wang, Wang, Wang y Zheng, 2018).
Conceptualmente, tales modelos utilizan parámetros de carácter espacial. Es decir, a partir de un análisis complejo de patrones ‒como la extensión del área urbana, extensión y distancia a las principales vías de transporte, proximidad a los mercados de trabajo y bienes de consumo, entre otros‒ apoyados por el uso de Sistemas de Información Geográfica (SIG), teledetección y sistemas de modelación ambiental, se logra predecir la expansión urbana.
Uno de los tipos de simulación utilizados corresponde al basado en el análisis sobre modelos heurísticos[2] de patrones urbano, en especial el método de autómatas celulares (AC) (Batty y Xie, 1994; Batty, 2013; Yu y Haifeng, 2017), los cuales permiten comprender a las ciudades y regiones como espacios altamente organizados y complejos (White, Engelen y Uljee, 2015). Esta “cualidad” está expresada en una forma general de dimensiones fractales, es decir que posee varias dimensiones.
Los modelos basados en AC han permitido representar procesos que han generado la evolución de los usos de suelo urbano y regional. Para ello, se considera el cálculo del “potencial transición” (Conditional Probability) para cada uso de suelo, en el cual cada valor se representa en celdas. Este elemento será analizado para un próximo periodo (Time Step). Otro elemento importante en el análisis de AC consiste en los espacios o vecinos de las celdas (Cell Space), que es la distancia euclidiana finita dividida por la matriz de celdas cuadradas, en la cual el espacio de las celdas conforma una cobertura de aplicación para el uso de suelo respectivo (Batty, 1974, 2007). Por lo tanto, las celdas (como unidad de análisis) son el elemento básico de los AC; pueden tener estados binarios 1 o 0 y generalmente son de forma cuadrada en dos dimensiones.
Sin embargo, desde hace media década existen otras maneras de simular los patrones urbanos (Batty, 2007; Jokar-Arsanjani, 2012). Estas corresponden al proceso estocástico denominado Cadenas de Markov, que generan secuencias de variables aleatorias que dependen de su probabilidad de transición (Jokar-Arsanjani, 2012). Este proceso tiene la particularidad de basarse en la probabilidad de ocurrencia de que un suceso dependa de un evento inmediatamente anterior y, por lo tanto, la generación de áreas simuladas proviene de la generación de una matriz de área de transición, la cual indica la cantidad de cambio entre categorías existentes.
Particularmente en Chile, estos métodos (AC y Cadenas de Markov) se han utilizado en estimaciones y simulación de cambio de uso / cobertura de suelo (Azócar, Sanhueza y Henríquez, 2003; Henríquez y Azócar, 2006; Aguayo, Pauchard, Azócar y Parra, 2009; Henríquez, 2014; Puertas, Henríquez y Meza, 2014). La importancia en la aplicación de estos métodos radica en la evaluación de los patrones de cambio de uso de suelo en ciudades, y cómo éstas han experimentado un rápido crecimiento urbano producto de la pérdida de suelo agrícola, lo que ha configurado áreas urbanas cada vez más dispersas.
Bajo tal contexto es que este trabajo quiso explorar el crecimiento de una ciudad intermedia como San Fernando ‒urbe localizada en la Región de Libertador Bernardo O’Higgins, a 140 km al sur de la capital de Chile, Santiago (ver figura 2)‒, la cual ha sido objeto de incipientes estudios (González, González y Romero, 2004; González y Romero, 2005; Pérez y Saavedra, 2011).
San Fernando se encuentra emplazada próxima a las áreas urbanas de Pelequén, Rengo, San Vicente de Tagua-Tagua y Chimbarongo (ver figura 2); territorio que, por su proximidad geográfica, podría constituirse en un espacio policéntrico articulado en un futuro. Además, la influencia cada vez más fuerte de Santiago hacia el sur (en la actualidad, prácticamente hasta la ciudad de Rancagua) también plantea desafíos en cuanto a comprender las dinámicas del suelo.
Por las dos razones descritas es que resulta relevante identificar y analizar el crecimiento urbano y el uso de suelo que ha experimentado San Fernando en los últimos 40 años, así como simular cómo este crecimiento se podría proyectar a un futuro en la configuración de un espacio policéntrico entre territorios actualmente distantes a no más de 25 kilómetros[3]. Así, se estimó el crecimiento urbano de la ciudad de San Fernando en los últimos 37 años, lo que posibilita simular la cobertura y el uso de suelo al año 2050.
Método
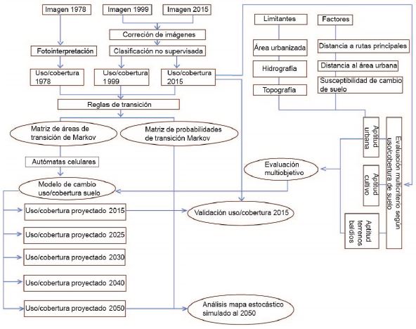
El método empleado en este trabajo implicó diferentes etapas, las cuales se desglosan en la figura 1.
El primero consistió en la determinación de los usos/coberturas de suelo, para la cual se consideró la interpretación de fotografías aéreas para el año 1978, provenientes del vuelo SAF 78. Estas son imágenes satelitales Landsat 5 TM para 1999 y Landsat 7 ETM+ para 2015, con una resolución espacial de 30 x 30 metros. Las fotografías aéreas fueron georreferenciadas al sistema de coordenadas UTM WSG 84 (Huso 19), y las imágenes satelitales fueron corregidas geométrica y radiométricamente. Como puntos de control se utilizaron las manzanas de los límites urbanos censales disponibles. Todo lo indicado fue procesado en el programa ArcGIS 10.2, mediante análisis de fotointerpretación, en el caso de la fotografía aérea para el año 1978; y clasificaciones no supervisadas para los años 1999 y 2015, en el caso de las imágenes de satélite.
Para considerar qué era ciudad, se utilizaron de referencias los límites urbanos censales disponibles para los años 1992, 2002, 2012 y 2016. En el caso del año 1978, por no existir manzana censal, se utilizó a modo de referencia la correspondiente al año 1992, y se ajustó tal límite.
En un segundo momento, y considerando los patrones de uso y cobertura de suelo, se aplicó el Modelo de Simulación Simultánea de Cambio de Uso/Cobertura de Suelo (en inglés, Land Use/Cover Change (LUCC) Simulation Models). Este modelo tiene la particularidad de componer una amplia gama de posibilidades, cuya construcción se aproxima desde la economía, interacción espacial, autómatas celulares, técnicas de optimización, entre otros (Jokar-Arsanjani, 2012). La simulación aplicada se llevó a cabo para el periodo 2015-2050, la cual recoge los análisis retrospectivos del proceso de urbanización y cambio de usos/cobertura de suelo registrados durante 1978 y 2015, los cuales fueron efectuados en el primer paso.
El trabajo de simulación estuvo basado en el método Cadenas de Markov, evaluación multicriterio-multiobjetivo (EMC-EMO) y Autómata Celular (AC). El primero permitió determinar las probabilidades de transición de los usos/coberturas de suelo simuladas a futuro (t+1) ‒por ejemplo, urbano o agrícola‒ para un periodo de tiempo (t). Para este objetivo, se procedió a utilizar el programa Idrisi Selva, módulo MARKOV, en el cual se ingresaron los mapas uso de suelo de 1978 y 1990, que permitieron simular al año 2015. Lo anterior se constituye en un insumo para validar el análisis de usos/coberturas de suelo para tal año. Asimismo, se procedió a la estimación de las probabilidades de transición para los periodos 1999-2015, que permitió simular a 10 y 15 años; y para los periodos 1978-2015, que simularon a 25 y 35 años. Para ambos casos, se aplicó el algoritmo (transición markoviano) con un margen de error del 15%, que es lo aceptable para el desarrollo de este tipo de modelos (Pontius, Cornell y Hall, 2001; Parker, Manson, Janssen, Hoffmann y Deadman, 2003; Memarian et al., 2012).
El segundo proceso correspondió a la evaluación multicriterio-multiobjetivo en SIG, basada en la metodología de Gómez y Barredo (2005); se utilizó el programa Idrisi y se evaluó la importancia de los diferentes usos de suelo combinados, mediante el módulo Decision Support Wizard.
Se evaluaron las aptitudes urbanas por medio de la aplicación de una suma lineal ponderada, considerando los factores propuestos por Henríquez y Azócar (2006): (i) distancia lineal a las rutas principales, (ii) distancia al centro geométrico de la ciudad y (iii) los usos/coberturas susceptibles a cambiar a uso urbano. Estos factores fueron normalizados entre valores 0 (menor aptitud) y 255 (mayor aptitud), y los pesos de cada uno fueron estimados por medio del proceso de Jerarquía Analítica (AHP, en inglés).
Para los usos de cultivos y terrenos baldíos (de uso independiente), se procedió a normalizar los valores clasificados para cada tipo de uso. Los valores altos (cercanos a 255) son aptos para el desarrollo urbano, por el contrario, los de menor aptitud o con menos potencial para ser urbanos son aquellos próximos a 0. Esta decisión metodológica fue considerada según el análisis bibliográfico que da cuenta de la ocupación de áreas susceptibles a urbanizar (Barredo, Kasanko, McCormick y Lavalle, 2003; White et al., 2015; Jokar-Arsanjani, 2012).
Lo anterior permitió elaborar dos tipos de EMC-EMO, generados mediante el programa Idrisi, denominados Modelo A y Modelo B, los cuales sirvieron como insumo para la generación de los modelos de simulación (ver tabla 1).

Con el procedimiento desarrollado para los diferentes mapas de aptitud de suelo, se obtuvo una sola imagen para cada modelo de EMC-EMO, la cual contiene los tres mapas de aptitud de suelo para la ciudad de San Fernando, es decir, tres capas superpuestas como un solo mapa de aptitud multiobjetivo, el cual posee una resolución espacial de 30 x 30 metros.
Paso siguiente fue combinar el plano correspondiente al año 2015, la matriz de probabilidades de cambios de uso de suelo (Cadenas de Markov), evaluación multicriterio-multiobjetivo de cobertura de suelo y el método de autómatas celular (ver figura 1). Esto se realizó mediante el programa Idrisi en el módulo CA_Markov, al considerar el vecino Von Neuman Extendido (Eastman, 2003), lo cual permitió expresar espacialmente las probabilidades de transición con las aptitudes de suelo para los periodos 2025, 2030, 2040 y 2050.
Finalmente, la validación de la simulación realizada fue llevada a cabo por medio del análisis espacial entre la imagen del año 2015 (que sirvió de referencia) y el escenario simulado al mismo año, es decir que se evaluaron los cambios entre los usos de suelo observados al 2015 (t1) y los usos de suelo simulados al 2015 (t 1+n). Par tal efecto, se aplicó el índice Kappa, el cual consiste en un índice de concordancia espacial que evalúa la coincidencia total entre dos clasificaciones. Los valores de referencia varían entre 0 y 1 (Azizi, Malakmohamadi y Jafari, 2016), siendo 0 la nula concordancia entre los usos de suelo observados y simulados, y los valores próximos a 1, la concordancia exacta entre los usos simulados y observados al 2017. Los resultados obtenidos se pueden interpretar según la tabla 2.


Resultados y discusión
Tras el análisis realizado es posible apreciar que durante el periodo 1978–1999 se observan cambios en la ocupación del espacio, donde los suelos urbanos (378 hectáreas) y sitios eriazos (242 hectáreas) han tenido un aumento en su superficie ocupada (ver figuras 2 y 3). Sin embargo, en el mismo periodo, la superficie ocupada por cultivos y bosques (matorral) disminuyó en 2,770 hectáreas, donde las áreas destinadas a la agricultura y matorral se redujeron considerablemente en 55,4% y 100%, respectivamente (ver figura 3).
En la misma línea, durante los años 1999 y 2015 se evidencian cambios similares al periodo anterior, en cuanto que la superficie urbanizada ha aumentado considerablemente en un 34,3% respecto de 1999, lo cual equivale a 297 hectáreas. Lo mismo ocurre cuando se compara la superficie destinada a actividades agrícolas, donde se evidencia un aumento del 9,3% en el periodo. No obstante, las áreas destinadas a humedales y sitios eriazos disminuyeron en 70,8% y 28,3%, respectivamente.

Así, y de manera esperada, la tendencia general en estos 37 años es hacia el aumento del suelo urbano. Por un lado, tal proceso ha conllevado pérdidas de superficie destinada a actividad silvoagropecuaria (cultivos–pastizales) y de áreas destinadas a biodiversidad biológica, como los humedales y bosques (ver figura 3). De igual manera, ha tenido impactos negativos y ha seguido patrones similares a los de espacios metropolitanos ‒como el Gran Concepción (Rojas, Sepúlveda-Zúñiga, Barbosa, Rojas y Martínez, 2015; Romero y Vásquez, 2005; Smith y Romero, 2009)‒, los cuales responden a la presión por ocupación de nuevos espacios rurales para satisfacer la demanda de suelo urbano.

Por otro lado, la importancia del suelo destinado a cultivos para el desarrollo de actividades económicas ‒por ejemplo, agricultura y vitivinicultura‒ se pudieron haber visto afectadas por la disminución de suelo disponible y el aumento en la disponibilidad de sitios sin registro de actividad, tales como terrenos baldíos. Lo anterior podría estar relacionado con datos de empleo. En efecto, tales sectores agrícolas han tendido a decrecer drásticamente en la Comuna de San Fernando y sus aledañas (ver figura 4). En este sentido, en los últimos 35 años no sólo ha existido una trasformación de los diferentes usos y coberturas de suelo, sino que ha ido acompañado de una mutación económica del empleo que impacta de manera transversal al territorio.
Al observar la figura 4 queda de manifiesto la caída de prácticamente 10 puntos porcentuales en el empleo agrícola para el periodo 1982 y 2002. De igual manera, en el mismo periodo se ve un aumento de la actividad inmobiliaria, comercio y construcción.
Para el periodo 2005 al 2015, cuyos datos provienen del Servicio de Impuestos Internos (SII) y deben ser analizados con cautela[4], se aprecia el auge del sector servicio, la importancia local para el sector agrícola y, nuevamente, una caída continua en el sector industrial. De lo anterior se concluye una terciarización del empleo y el auge del sector comercio e inmobiliario.

A partir de este análisis, se llevó a cabo el proceso de modelación mediante el método de autómatas celulares, con el objetivo de expresar espacialmente las matrices de transición derivadas de las Cadenas de Markov y la evaluación multicriterio-multiobjetivo para los usos de suelo ya descritos.
Los escenarios de simulación propuestos para San Fernando ‒años 2015, 2025, 2030, 2040 y 2050‒ evidenciaron un patrón congruente con la expansión urbana entre 1978 y 2015, en la cual el suelo de tipo urbano se vería incrementado en 5,175 hectáreas, desde 2025 al 2050, manteniendo una tasa de crecimiento respecto del año base (2015) menor en la proyección 2025 y 2030, y aumentando en 34,36% en 2050, respecto al año 2015.
No obstante, los suelos destinados a la actividad agrícola disminuirían, en promedio, en 3,3% en los 2025 y 2030; y para 2040 y 2050, en 4,39% y 7,1%, respectivamente. En cuanto a las áreas consideradas sin ningún tipo de actividad o uso agrícola (sitios eriazos), se reducirían, en promedio, en 1,3% entre el periodo 2025–2050. A su vez, se observa que las superficies correspondientes a humedales y cerros tendrían disminuciones porcentualmente menores, pero constantes para todos los periodos proyectados (ver figura 5).

Con los escenarios proyectados, y desde un análisis espacial, es posible observar que existen tendencias en la expansión de la ciudad. Desde el punto de vista metodológico, las consideraciones de limitantes en el modelo de simulación de cambio de uso/cobertura de suelo ‒topografía, causes de río y área urbana actualmente construida‒ son un impedimento espacial para la expansión del área urbana, a diferencia de los factores determinantes ocupados ‒distancia al área urbana y a rutas principales, como áreas susceptibles a cambio de uso de suelo.
Al observar las proyecciones de expansión de suelo urbano, la tendencia de crecimiento es hacia la periferia de la ciudad. Si bien esta apreciación está determinada por la obviedad del modelo propuesto, se aprecian dos sectores que se ven fuertemente proyectados. El primero corresponde al sector industrial de la ciudad, localizado al norte del río Antivero y cercano a la ruta 5 (ver figuras 2 y 6), mientras que el segundo corresponde al área urbanizada hacia el sur-poniente (ver figura 6).
Los patrones observados entre 1978 y 2050 muestran una tendencia del crecimiento de la ciudad de forma compacta, es decir, no se evidencian áreas que sufran una explosión en su área urbanizada. También, entre el periodo 2030–2050 se acentúa la creación de nuevas áreas urbanizadas en zonas donde predomina, actualmente, el uso de suelo agrícola. Lo anterior podría deberse a la construcción de viviendas en áreas rurales, las cuales se verían afectadas por la cercanía al área urbana consolidada de la ciudad y la proximidad a ejes viales estructurantes. Además, se observa que la simulación afecta de manera significativa aquellas urbanizaciones lejanas al centro de la ciudad, que para el periodo 1978-1999 tenían características de villorrios o caseríos, es decir, eran asentamientos humanos informales y con características rurales.
Estos cambios en la expansión de la ciudad y la creación de nuevas áreas urbanas, que en el 2015 existen como parcelas de agrado, se verían influenciadas por la susceptibilidad del cambio de uso de suelo (rural a urbano), la distancia a red vial estructurante para la ciudad y la ocupación de terrenos no urbanizados que no están siendo considerados para el desarrollo de actividad agrícola (ver figuras 7 y 8).
Dado lo anterior, se podría evidenciar que en un futuro el territorio que compone la ciudad de San Fernando tienda a ser próximo con otros espacios urbanos aledaños, delineando así un espacio construido cada vez más continuo, en el cual se podría desarrollar mayores procesos de conmutación y, por tanto, prever una cierta configuración policéntrica de tal territorio.

En la figura 6 es posible observar la generación de los dos modelos de simulación que fueron generados a partir de los cambios en la evaluación multicriterio-multiobjetivo. Esta expresa espacialmente las áreas con mayor áreas de aptitud urbana (valores cercanos a 255) y aquellas que se encuentran restringidas (valores cercanos a 0). En el caso de la primera simulación (la parte A de la figura 7), se aprecian mayores restricciones a las aptitudes de cambio a un uso urbano que en la parte B. Además, las áreas próximas a las carreteras tienden a tener mayor aptitud y probabilidad de constituirse en áreas urbanas. En efecto, según lo observado al aplicar consideraciones menos restrictivas al uso del territorio, como mayor área de influencia hacia una red vial, y mayor susceptibilidad de cambio de suelo de los terrenos baldíos y suelo agrícola, se puede considerar, a priori, que el modelo de simulación debería ser menos restrictivo en aquellas áreas que tienen un mayor valor de aptitud para suelo urbano. Esto viene potenciado por la reclasificación de los valores del mapa de aptitud de cultivos y terrenos baldíos, lo que libera aquellas áreas que se encontraban restringidas o con menores aptitudes urbanas (ver figura 7).

En el caso de la segunda simulación, los patrones de crecimiento entre 2025 y 2050 vuelven a presentar un crecimiento del área urbana consolidada hacia la periferia. Sin embargo, se pueden identificar nuevos polos de crecimiento urbano en lugares donde la primera simulación no los logró determinar. Si bien las tendencias mencionadas en un comienzo se mantienen (hacia el norte del río Antivero y en el sector sur-poniente) (ver figura 8), existen nuevas zonas de crecimiento en torno a la red vial y al sur del río Tinguiririca. Cabe aclarar que no hay aleatoriedad en el crecimiento urbano, a diferencia del primer modelo planteado. Es posible apreciar lo anterior en la figura 8, la cual expresa una cartografía con la cobertura de suelo, el crecimiento experimentado en 1978 y el simulado hasta 2050. Adicionalmente, presenta cuatro gráficos en diferentes zonas de la ciudad: Norponiente, nororiente, sur poniente y suroriente. En cada una de ellas se aprecia la importancia de la probabilidad de cambio a un espacio urbano según los años simulados (ver figura 8).

Como se aprecia en la figura 8, el crecimiento sería más bien difuso y disperso en diferentes áreas de la ciudad. Para el caso del sector norponiente, el crecimiento se prevé constante en la simulación en una concentración de expansión que bordea entre las 120 hectáreas, y con una distancia al centro urbano entre los 1,5 y 3 kilómetros, aproximadamente.
Lo anterior contrasta con el sector nororiente, la expansión sería desarrollada en la vertiente opuesta al centro si se considera como referencia el estero Antivero. En efecto, en tal cuadrante (número 2) se observan dos momentos relevantes de ocupación urbana en relación con la distancia, el primero, desarrollado entre 1 a 3 kilómetros del centro de la ciudad, con prácticamente 55 hectáreas de áreas urbanas; y el segundo; entre 3,5 a 5 kilómetros del centro, con una superficie similar a la anterior.
En la zona sur poniente (cuadrante 3), la expansión urbana es relevante en términos de prácticamente 80 hectáreas, pero estas están concentradas en una distancia entre 1 y 2,5 km, aproximadamente, del centro.
Finalmente, el cuarto cuadrante (sur oriente) expresa una particularidad en su expansión. En efecto, el año 2050 toma relevancia por sobre los demás en la simulación, aspecto que no fue observado en la simulación para los otros tres cuadrantes. Esta forma de expansión urbana se debería particularmente por la distancia al centro de aproximadamente un kilómetro.
A modo de discusión, dada las limitantes y factores de crecimiento propuestos, se puede determinar que la evaluación multicriterio-mutiobjetivo es la que determina las potenciales áreas en las que una entidad urbana puede seguir creciendo en extensión. En efecto, las probabilidades de cambio de uso rural a urbano estarían dadas por las Cadenas de Markov, por lo tanto, la simulación de crecimiento urbano no estaría determinada hacia alguna zona de extensión, sino por la condición actual que posee el territorio y los usos de suelo propicios para el desarrollo urbano.
Sumado a lo anterior, los resultados acá discutidos serían robustos si se consideran los índices analizados, Kstandar 0,63 y Klocation 0,70. Estos reflejan un nivel medio-alto de relación entre la base actual y la simulada. Además, la aplicación del algoritmo (transición markoviano) con un margen de error del 15% en la precisión general del modelo de simulación, se considera aceptable para el desarrollo de este tipo de modelos en áreas urbanas de menor tamaño (Santé, García, Miranda y Crecente, 2010). En suma, el análisis de calibración de los usos de suelo simulados al 2015 permitió que la aplicación del índice Kappa infieriera que existe una alta concordancia por medio de la aplicación del método Cadenas de Markov para la simulación de usos de suelo, siendo el índice Kappa el mayor (0,6). Por lo tanto, el modelo de simulación de cambio de uso y cobertura de suelo estaría cumpliendo su objetivo de determinar los patrones de ocupación del territorio en la ciudad analizada.
Conclusiones
Las ciudades intermedias en Chile presentan dinámicas relevantes de analizar, y para tal efecto resultan necesarios métodos que permitan orientar diagnósticos y así prever una mejor planificación del espacio.
Bajo tal contexto, el proceso de simulación llevado a cabo para estimar el crecimiento urbano es una herramienta que permitiría apreciar la tendencia de crecimiento en superficie de una ciudad, y determinar criterios de sustentabilidad ambiental en el corto, mediano y largo plazo. En este sentido, a pesar de las dificultades y los sesgos que puede presentar su análisis, dicho proceso se puede constituir en un herramienta relevante para la planificación urbana. En efecto, actualmente los Planos Reguladores Comunales (PRC) (instrumento territorial normativo que fija el límite urbano y otras características morfológicas del espacio urbano) no consideran en sus estudios técnicos la obligatoriedad de realizar este tipo de análisis, aspecto que podría ser modificando, al considerar la utilidad de este tipo de estudios para trazar los límites urbanos y las dinámicas que se han desarrollado en el territorio a lo largo de los años. Además, si bien la escala trabajada podría presentar ciertas problemáticas a nivel de un PRC ‒si se tiene en cuenta que en esta investigación la escala de análisis fue 1:30.000, mientras que los PRC en Chile están diseñados a una escala promedio de 1:5000, y por tanto el resultado obtenido mediante el método no podría ser utilizado para zonificar‒ esta es útil para tener una aproximación del proceso de expansión urbana y un límite urbano teórico posible. Sumado a esto último, si el trabajo fuera utilizado a escala intercomunal (Plan Regulador Intercomunal) o regional, o específicamente en la componente urbana de los nuevos Planes Regionales de Ordenamiento territorial (PROT), los resultados están totalmente en la línea para la determinación de zonas de expansión o desarrollo condicionado, o cambios en la cobertura o uso de suelo, lo cual podría ser de interés para los planificadores.
Para el caso particular de San Fernando, se concluye que en el futuro existirían áreas de expansión relevantes que podrían configurar en su entorno un espacio policéntrico, sobre todo considerando la constante influencia y “extensión” de la metropolización de Santiago hacia el sur del país, bajo el contexto de mejoras de conexión en transporte. Estas se traducirían en tiempos menores de desplazamiento y, por tanto, en una relativización de la “distancia”, al poder desplazarse más kilómetros (en el mismo tiempo), lo cual presionaría un desarrollo inomobiliario en el área.
En términos de las limitantes en la aplicación de este tipo de modelo, estás estarían asociadas al carácter estocástico que tienen los resultados; es decir, la aceptabilidad del modelo no estaría dada por un nivel de confianza estadísticamente significativo, sino por la aplicabilidad de la validación de una situación real y una proyectada. No obstante, como fue posible apreciar por el índice Kappa obtenido, debido a la sencillez del modelo y el resultado estadístico alcanzado, se valora su utilidad para análisis que no requieran una mayor envargadura y procesamiento de datos espaciales.
Agradecimientos
Se agradece al Gobierno de Chile, en especial al programa Fondecyt, debido a que esta propuesta fue elaborada con el apoyo del proyecto de investigación Fondecyt Iniciación N° 11150087.
Además, agradecemos al Dr. Cristian Henríquez R., de la Pontificia Universidad Católica de Chile, por sus orientaciones en el método aplicado.
Referencias
Aguayo, M., Pauchard, A., Azócar, G., y Parra, O. (2009). Cambio del uso del suelo en el centro sur de Chile a fines del siglo XX: Entendiendo la dinámica espacial y temporal del paisaje. Revista chilena de historia natural, 82(3), 361-374. https://dx.doi.org/10.4067/S0716-078X2009000300004
Antikainen, J. (2005). The concept of the Functional Urban Area. Finding of the EPSON project 1.1.1. Informationen zur Raumentwicklung, 7, 447-452. Recuperado de https://www.bbsr.bund.de/BBSR/EN/Publications/IzR/2005/DL_Heft07_Antikainen.pdf?__blob=publicationFile&v=3
Azizi, A., Malakmohamadi, B. M., y Jafari, H. (2016). Land use and land cover spatiotemporal dynamic pattern and predicting changes using integrated CA-Markov model. Global Journal of Environmental Science and Management, 2(3), 223-234.
Azócar, G., Sanhueza, R., y Henríquez, C. (2003). Cambio en los patrones de crecimiento urbano en una ciudad intermedia de Chile central: un caso de estudio en Chillan. Revista Latinoamericana de Estudios Urbano Regionales EURE, 29(87), 79-82.
Barredo, J. I., Kasanko, M., McCormick, N., y Lavalle, C. (2003). Modelling dynamic spatial processes: simulation of urban future scenarios through cellular automata. Landscape Urban Planning, (54), 145-160.
Batty, M. (1974). A theory of Markovian design machines. Environment and Planning B: Planning and Design, 1(2), 125-146. https://doi.org/10.1068/b010125
Batty, M. (2007). Cities and complexity: understanding cities with cellular automata, agent-based models, and fractals. Cambridge: The MIT Press.
Batty, M. (2013). The new science of cities. Cambridge: The MIT Press.
Batty, M., y Xie, Y. (1994). From cells to cities. Environment and planning B: Planning and design, 21(7), 31-48. https://doi.org/10.1068/b21S031
Bellet, C., y Llop, J. M. (2004). Miradas a otros espacios urbanos: las ciudades intermedias. Revista Electrónica de Geografia y Ciências Sociales, 8(157-180). Recuperado de https://www.revistes.ub.edu/index.php/ScriptaNova/issue/view/24
Bellet, C., y Olazabal, E. (2017). Las ciudades intermedias en España: dinámicas y procesos de urbanización recientes. En F. Maturana, M. Encarnaçao-Sposito, C. Bellet, C. Henríquez y F. Arenas (eds.), Sistemas urbanos y ciudades medias en Iberoamérica. Serie Geolibros N° 26 (pp. 146-183). Santiago de Chile, Chile: Pontificia Universidad Católica de Chile.
Borja, J. (2007). Revolución y contrarrevolución en la ciudad global: las expectativas frustradas por la globalización de nuestras ciudades. Revista Latinoamericana de Estudios Urbano Regionales EURE, 33(100), 35-50. https://dx.doi.org/10.4067/S0250-71612007000300003
Eastman, J. R. (2003). IDRISI Kilimanjaro Guide to GIS and Image Processing. Worcester, Massachusetts: Clark University.
Gómez, M., y Barredo, J. I. (2005). Sistemas de información geográfica y evaluación multicriterio en la ordenación del territorio (2.ª ed.). Madrid: Editorial RA-MA.
González, C., González, J., y Romero, H. (2004). Evaluación espacial de la sustentabilidad ambiental en ciudades intermedias. Estudio de caso de la ciudad de San Fernando VI región, Chile. Mapping Revista internacional de Ciencias de la Tierra, 96, 20-33.
González, C., y Romero, H. (2005). Desarrollo histórico de la ciudad de San Fernando VI región, Chile. Mapping Revista internacional de Ciencias de la Tierra, 100, 92-94.
Gounaridis, D., Chorianopoulos, I., y Koukoulas, S. (2018). Exploring prospective urban growth trends under different economic outlooks and land-use planning scenarios: The case of Athens. Applied Geography, 90, 134-144.
Henríquez, C. (2014). Modelando el crecimiento de ciudades medias. Hacia un desarrollo urbano sustentable. Santiago: Ediciones UC.
Henríquez, C., y Azócar, G. (2006). Cambio de uso del suelo y escorrentía superficial: aplicación de un modelo de simulación espacial en Los Ángeles, VIII Región del Biobío, Chile. Revista de geografía Norte Grande, (36), 61-74.
Jirón, P., e Imilan, W. (2016). Observando juntos en movimiento: posibilidades, desafíos o encrucijadas de una etnografía colectiva. Alteridades, 26(52), 51-64.
Jokar-Arsanjani, J. (2012). Dynamic Land Use/Cover Change Simulation: Geosimulation and Agent-based Modelling. Berlin: Springer.
Jokar-Arsanjani, J., Casper-Samsø, F., y Vaz, E. (2018). Development of a cellular automata model using open source technologies for monitoring urbanisation in the global south: The case of Maputo, Mozambique. Habitat International, 71, 38-48. DOI: 10.1016/j.habitatint.2017.11.003
Marchant, C., Frick, J., y Vergara, L. (2016). Urban growth trends in midsize Chilean cities: the case of Temuco. Revista Brasileira de Gestão Urbana, 8(3), 375-389. http://dx.doi.org/10.1590/2175-3369.008.003.AO07
Maturana, F. (2015). ¿Ciudad media o ciudad intermedia? Evolución conceptual y estudio en Chile. En F. Maturana y A. Rojas (eds.), Ciudades intermedias en Chile: Territorios olvidados (pp. 21-42). Santiago de Chile, Chile: RIL Editores.
Maturana, F., Beltrão-Sposito, M., Bellet, C., Arenas, F., y Henríquez, C. (2017). Sistemas urbanos y ciudades medias en Iberoamérica. Serie GeoLibros. Santiago de Chile: Pontificia Universidad Católica de Chile.
Memarian, H., Kumar-Balasundram, S., Bin-Talib, J., Teh-Boon-Sung, C., Mohd-Sood, A., y Abbaspour, K. (2012). Validation of CA-Markov for Simulation of Land Use and Cover Change in the Langat Basin, Malaysia. Journal of Geographic Information System, 4(6), 542-554. 10.4236/jgis.2012.46059
OECD. (2015). Áreas Urbanas funcionales por país. Estadísticas de desarrollo regional. Recuperado en https://www.oecd.org/cfe/regional-policy/functionalurbanareasbycountry.htm
Parker, D., Manson, S., Janssen, M., Hoffmann, M., y Deadman, P. (2003). Multi-Agent Systems for the Simulation of Land-Use and Land-Cover Change: A Review. Annals of the Association of American Geographers, 93(2), 314-337. 10.1111/1467-8306.9302004
Pérez, L., y Saavedra, M. (2011). San Fernando en el siglo XX: de la ciudad concentrada al mosaico urbano. Revista de Urbanismo, 24, 119-136. 10.5354/0717-5051.2011.15499
Pontius, R. G., Cornell, J., y Hall, C. (2001). Modeling the spatial pattern of land-use change with GEOMOD2: application and validation for Costa Rica. Agriculture, Ecosystems & Environment, 85(3), 191-203. 10.1016/s0167-8809(01)00183-9
Puertas, O., Henríquez, C., y Meza, F. (2014). Assessing spatial dynamics of urban growth using an integrated land use model. Application in Santiago Metropolitan Area, 2010-2045. Land Use Policy, 38, 415–425. https://doi.org/10.1016/j.landusepol.2013.11.024
Rojas, A., Maturana, F., y Morales, M. (2015). Evolución histórica de las ciudades intermedias en el siglo XX: crecimiento, jerarquía y funcionalidad. En F. Maturana y A. Rojas (eds.), Ciudades intermedias en Chile: Territorios olvidados (pp. 43-74). Santiago de Chile, Chile: RIL Editores.
Rojas, C., Sepúlveda-Zúñiga, E., Barbosa, O., Rojas, O., y Martínez, C. (2015). Patrones de urbanización en la biodiversidad de humedales urbanos en Concepción metropolitano. Revista de geografía Norte Grande, (61), 181-204. https://dx.doi.org/10.4067/S0718-34022015000200010
Rojo, F. (2015). Transformaciones urbanas vinculadas a barrios cerrados: evidencias para la discusión sobre fragmentación espacial en ciudades latinoamericanas, Revista Colombiana de Geografía, 24(1), 121-133. https://doi.org/10.15446/rcdg.v24n1.47776
Romero, H., y Vásquez, A. (2005). Evaluación ambiental del proceso de urbanización de las cuencas del piedemonte andino de Santiago de Chile. Revista Latinoamericana de Estudios Urbano Regionales EURE, 31(94), 97-117. https://dx.doi.org/10.4067/S0250-71612005009400006
Salazar, G., Irarrázabal, F., y Fonck, M. (2017). Ciudades intermedias y gobiernos locales: desfases escalares en la Región de La Araucanía, Chile. Revista Latinoamericana de Estudios Urbano Regionales EURE, 43(130), 161-184. http://dx.doi.org/10.4067/s0250-71612017000300161
Santamaria, F. (2012). Les villes moyennes françaises et leur rôle en matière d’aménagement du territoire: vers de nouvelles perspectives? Norois, 223, 13-30.
Santé, I., García, A. M., Miranda, D., y Crecente, R. (2010). Cellular Automata Models for the Simulation of Real World Urban Processes: A Review and Analysis. Landscape Urban Planning, 96(2), 108-122. 10.1016/j.landurbplan.2010.03.00
Smith, P., y Romero, H. (2009). Efectos del crecimiento urbano del Área Metropolitana de Concepción sobre los humedales de Rocuant-Andalién, Los Batros y Lenga. Revista de geografía Norte Grande, (43), 81-93. https://dx.doi.org/10.4067/S0718-34022009000200005
Sposito, M. (2007). Cidades Médias: Espaços em transição (1.a ed.). San Paulo: Editora Expressão Popular.
Sui, D., y Zeng, H. (2001). Modeling the dynamics of landscape structure in Asia’s emerging desakota regions: A case study in Shenzhen. Landscape and Urban Planning, 53, 37–52. 10.1016/S0169-2046(00)00136-5
UNESCO. (1999). Villes intermédiaires et urbanisation mondiale; Ciudades intermedias y urbanización mundial. París: UNESCO.
Vergara-Erices, L., Gola, R., y Huiliñir, V. (2015). Los inicios de la insustentabilidad: problemas urbanos e institucionalidad en la ciudad de Temuco, 1955-1970. Cuadernos de Vivienda y Urbanismo, 8(16), 264-281. https://doi:10.11144/Javeriana.cvu8-16.iipu
Wang, C., Wang, Y., Wang, R., y Zheng, P. (2018). Modeling and evaluating land-use/land-cover change for urban planning and sustainability: A case study of Dongying city, China. Journal of Cleaner Production, 172, 1529-1534. https://doi.org/10.1016/j.jclepro.2017.10.294
White, R., Engelen, G., y Uljee, I. (2015). Modelling Cities and Regions as Complex Systems. From Theory to Planning Applications. Cambridge: MIT Press.
Yu, H., y Haifeng, J. (2017). Simulating the spatial dynamics of urban growth with an integrated modeling approach: A case study of Foshan, China. Ecological Modelling, 353, 107-116. https://doi.org/10.1016/j.ecolmodel.2016.04.005
Notas
El proyecto de investigación cuenta con el apoyo del programa Fondecyt del Gobierno de Chile, correspondiente al Fondecyt Iniciación N°11150087 “Transición hacia nuevos espacios metropolitanos. Análisis comparado entre Temuco, Valdivia y Puerto Montt”, que es dirigido por Francisco Maturana Miranda, Doctor en Planificación Territorial y Geógrafo.
Notas de autor
a Autor de correspondencia. Correo electrónico: mtmorale@uc.cl