Sistema de enfriamiento mecánico para balas de gas licuado de petróleo
Mechanical cooling system for liquefied petroleum gas bullets
Sistema de enfriamiento mecánico para balas de gas licuado de petróleo
Avances, vol. 22, núm. 1, 2020
Instituto de Información Científica y Tecnológica
Recepción: 30 Julio 2019
Aprobación: 14 Noviembre 2019
Resumen: Como todas las formas de energía, el gas licuado de petróleo es un combustible potencialmente riesgoso si se manipula incorrectamente. En las instalaciones de alto riesgo potencial, como es el caso de los depósitos de gas licuado de petróleo, es necesario tomar todas las medidas pertinentes y contar con sistemas de seguridad. El presente trabajo incluyó una propuesta de un diseño mecánico de un sistema de enfriamiento para un depósito de cuatro balas de gas licuado de petróleo. Para analizar la confiabilidad del sistema de seguridad propuesto se utilizó el método deductivo de Análisis por Árbol de Fallas. Se definieron las bases de datos para la aplicación de técnica propuesta y se realizó un análisis detallado de fiabilidad de sistemas. Como resultado se obtuvo que, como promedio, de cada 100 veces que se demande al sistema este no debe cumplir su función aproximadamente cuatro veces. Dicha indisponibilidad estuvo dada por el error humano tipo 1 en las válvulas manuales.
Palabras clave: confiabilidad, sistema de seguridad, análisis por árbol de fallas.
Abstract: Like all forms of energy, liquefied petroleum gas is a potentially hazardous fuel if handled improperly. In installations with a high potential risk, as in the case of liquefied petroleum gas deposits, it is necessary to take all necessary measures and have security systems. The present work included a proposal of a mechanical design of a cooling system for a deposit of four bullets of liquefied petroleum gas. To analyze the reliability of the proposed security system, the deductive method of Failure Tree Analysis was used. The databases for the proposed technique application were defined and a detailed system reliability analysis was carried out. As a result, it was obtained that, on average, out of every 100 times the system is sued, it must not fulfill its function approximately four times. This unavailability was due to the human error type 1 in the manual valves.
Keywords: reliability, security system, analysis by fault tree.
INTRODUCCIÓN
El auge y el desarrollo de la industria petrolera mundial han dado a conocer dos aspectos de gran trascendencia para el hombre y la vida del planeta. Por una parte, el aporte indudable al bienestar económico de la humanidad y, por otra, los grandes accidentes que han afectado tanto las vidas del personal expuesto, como al medio ambiente. Así, como parte de los principios básicos de la seguridad, recogidos en Principios Fundamentales de Seguridad ( 2007), las entidades explotadoras tienen bajo su responsabilidad la protección del personal de su organización y el cuidado del medio que rodea sus instalaciones, de modo que dicho desarrollo sea sostenible. Una de las bases de esta protección es la ejecución de estudios de seguridad de las instalaciones industriales, cuyo papel se torna imprescindible para poder medir y controlar el riesgo.
En el país se han creado las bases de un fuerte movimiento en esa materia que ha propiciado un incremento notable de la experiencia adquirida en el tema de cultura de la seguridad. Esto se expresa en dos contextos principales, en instituciones especializadas en el tema y en las propias instalaciones industriales, según Verde ( 2012) aunque se reconoce que en esta última es donde se requieren realizar más esfuerzos para lograr niveles de seguridad tendientes a la excelencia, dado ello por las grandes diferencias en la calificación y especialización de su personal.
Las entidades que manejan sustancias peligrosas poseen, en general, elevados niveles de seguridad; sin embargo, la gravedad de los accidentes que pueden producirse en sus instalaciones, unida a la gran repercusión social y a la incertidumbre que generan, viene motivando que exista por parte de las autoridades competentes y del sector industrial una gran sensibilidad y manifiesta preocupación orientada a reducir los riesgos potenciales de estas actividades. Según Ruiz et al. ( 2004), esto conduce a generar líneas de actuación y mecanismos que faciliten el desarrollo e implantación de medidas legales, técnicas, instrumentales, etc. que refuercen tanto las acciones preventivas como las dirigidas a mitigar las consecuencias de los accidentes. Entre otros aspectos, las medidas que se adoptan suponen mayores controles sobre los procedimientos industriales, una planificación ante el riesgo más consistente y una adecuada configuración, implantación y mantenimiento de los sistemas de gestión de la seguridad.
El estudio y la investigación han permitido adquirir un mejor conocimiento de las causas de los accidentes y han ayudado a establecer bases convenientes para prevenir su materialización y la extensión de sus efectos. Indudablemente, todo ello ha repercutido favorablemente en la gestión de la seguridad y en la planificación de las emergencias. En ambos casos el análisis del riesgo constituye una etapa fundamental, de extraordinaria utilidad para garantizar el funcionamiento, bajo condiciones seguras, de las instalaciones industriales.
Todos los sistemas industriales se deben operar dentro de unos marcos de seguridad que implican cada vez más requerimientos, en especial cuando las características del producto crean en su manipulación, almacenamiento, transporte y uso, situaciones de riesgo mayores. El gas licuado de petróleo o GLP, como todas las formas de energía, es un combustible potencialmente peligroso si se manipula incorrectamente. Por ello, el cuidado en la manipulación y en el uso del GLP puede ayudar a reducir el número de accidentes y sus consecuencias.
Una práctica importante para controlar el riesgo, es mantener un estricto control sobre los sistemas vitales para la seguridad. Como parte de los esfuerzos para lograr ese fin se pueden realizar análisis de confiabilidad a estos sistemas, para lo que se requiere procesar una serie de datos que caracterizan el modelo de fiabilidad de cada componente como, por ejemplo: tasas de fallo, períodos de prueba, tiempo medio de reparaciones, etc.
Estudios recientes, tales como Verde ( 2012) y Perdomo ( 2016), han demostrado que los depósitos de GLP, en la actualidad carecen de todos los sistemas de seguridad necesarios para actuar ante la ocurrencia de un sucesor iniciador o una situación anormal que pueda llevar a un accidente. Siguiendo esta línea, se plantea como objetivo general del presente trabajo: Elaborar un diseño mecánico con análisis de confiabilidad de un sistema de seguridad para el enfriamiento de cuatro balas de almacenamiento de GLP.
MATERIALES Y MÉTODOS
El método de Análisis por Árbol de Fallas (FTA), del término en inglés Fault Tree Analysis) se basa en un modelo lógico deductivo, de naturaleza gráfica y cualitativa, que parte de un suceso tope para el cual se produce la falla de un sistema, como se puede profundizar en Perdomo ( 2016), Central Nuclear Embalse ( 2013). Los sucesos intermedios y primarios se interconectan mediante compuertas lógicas. Esta técnica, se centra en un suceso accidental particular (accidente) y proporciona un método para determinar las causas que han producido dicho accidente. El hecho de su gran utilización se basa en que puede proporcionar resultados tanto cualitativos, mediante la búsqueda de caminos críticos denominado Conjuntos Mínimos de Corte (CMC) como cuantitativos, en términos de probabilidad de fallos de componentes y las medidas de importancia como es, por ejemplo, la medida Fussell-Vesely (F-V) según Salomón ( 2018).
Es una metodología que se puede aplicar a sucesos relativamente complejos para los cuales intervienen muchos elementos y que se pueden descomponer en sucesos más sencillos. Requiere de analistas con amplia experiencia y conocimientos del sistema objeto de análisis según Salomón ( 2018) y Perdomo ( 2018).
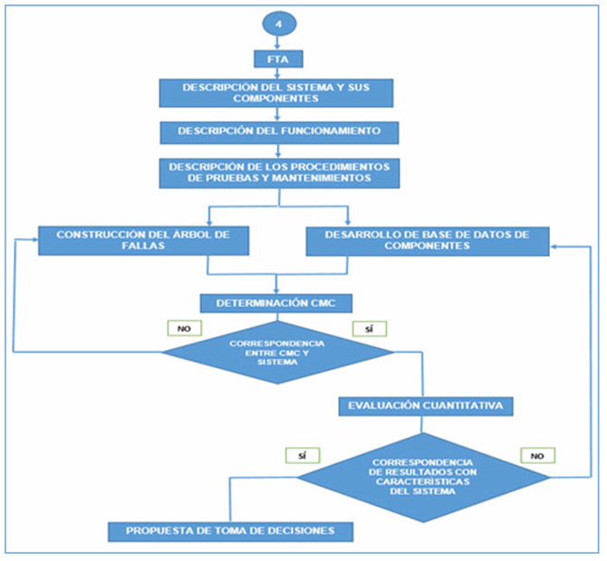
El procedimiento desarrollado por Dámera, 2018para la confección del Árbol de Fallas y su enlace con el procedimiento general de la investigación, se ilustra en la figura 1. Los detalles metodológicos pueden consultarse en Central Nuclear Embalse ( 2013) y Perdomo ( 2018).

1. Datos de confiabilidad cuantitativos para el FTA
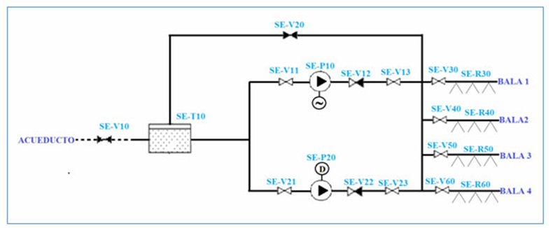
El esquema tecnológico propuesto para el Sistema de Enfriamiento (SE) como resultado de la evaluación del nivel de seguridad, se muestra en la figura 2.

En el régimen de operación normal el sistema de seguridad de enfriamiento se mantiene en espera. Todas las válvulas permanecen normalmente abiertas, excepto las válvulas manuales SE-V10 y SE-V20, válvulas de aislamiento del acueducto y de prueba de las dos líneas de abastecimiento de agua principales respectivamente, y las válvulas de no retorno SE-V12 y SE-V22 que garantizan las descargas de las bombas hacia los rociadores.
Los datos de confiabilidad se obtienen de datos genéricos de equipos similares en la base de datos Offshore Reliability Data ( 2002) y Novoa ( 2018). El funcionamiento de los principales componentes, sus características, modos de fallo y datos de confiabilidad utilizados se pueden consultar en Dámera ( 2018).
2. Hipótesis del modelado
El modelo de árbol de fallas se desarrolla a partir de las características de diseño y operación del objeto de análisis y las siguientes hipótesis generales:
Las bombas arrancan automáticamente por señal de incendio.
El selector manual de la bomba motorizada eléctrica se encuentra seleccionado en posición AUTO (SI/AUTO/RESERVA/NO).
El selector manual de la bomba motorizada diésel se encuentra seleccionado en posición RESERVA (SI/AUTO/RESERVA/NO).
Para elegir la tasa de fallas de los componentes-modos de fallo, se considera que la distribución de falla es homogénea en correspondencia con la de la base de datos consultada, Offshore Reliability Data ( 2002).
No se consideran las fallas de tuberías dado su bajo valor de la tasa de falla y que la presión de trabajo es suficientemente baja.
Se consideran pruebas completamente eficientes dado que se realiza la comprobación real del caudal por las líneas correspondientes.
Sólo se modela la parte mecánica del Sistema de Enfriamiento (no se incluyen los sistemas de apoyo como la instrumentación y control y la alimentación eléctrica).
Se postula que las pruebas de los rociadores (limpieza) se realizan cada tres meses.
Se postula que la duración de la prueba de los rociadores es de una hora, y se asume como tiempo de reparación de los mismos.
Se asume que el tiempo entre pruebas de las bombas es de un mes, y este se realiza de manera escalonada con una diferencia de 10 días entre ramas redundantes.
La válvula manual SE-V20 indispone al Sistema de Enfriamiento durante la prueba de las bombas.
El tiempo de reparación de las válvulas manuales y de no retorno, así como de los motores, bombas y tanque cisterna se considera de 20 horas.
La duración de la prueba de las bombas se asume que es dos horas.
La válvula SE-V10 de aislamiento del acueducto no se incluye en el modelo por no afectar la disponibilidad del mismo a corto y mediano plazos.
Se asume que las válvulas manuales de aislamiento de los rociadores (drenchers) tienen candado o precinta para asegurar su posición correcta y evitar así errores humanos que dejen la misma en posición incorrecta tras una manipulación.
3
Se asume que las bombas tienen una capacidad nominal de 90 l/s (324 m 3/h) y una carga aproximada de tres bar, según Novoa ( 2018).
Se tomó un factor b de 0.1 para las fallas de causa común, que representa el valor medio de los valores reportados en la literatura Offshore Reliability Data ( 2002).
3. Descripción de los componentes-modos de fallo (sucesos básicos)
En la tabla 1 se describen los sucesos básicos que son los posibles responsables de ocasionar una indisponibilidad en el sistema o de aumentar el riesgo o susceptibilidad a que falle el mismo.
| No | Suceso Básico | Descripción |
| 1 | LF-SE-R30-Q | Rociador SE-R30 a la espera se obstruye por ensuciamiento |
| 2 | LF-SE-V30-D | Válvula manual normalmente abierta SE-V30 falla a mantener la posición por causas mecánicas |
| 3 | LF-SE-V30-O | Válvula manual normalmente abierta SE-V30 falla a abrir tras haber sido cerrada durante la prueba de los drenchers |
| 4 | LF-SE-R40-Q | Rociador SE-R40 a la espera se obstruye por ensuciamiento |
| 5 | LF-SE-V40-D | Válvula manual normalmente abierta SE-V40 falla a mantener la posición por causas mecánicas |
| 6 | LF-SE-V40-O | Válvula manual normalmente abierta SE-V40 falla a abrir tras haber sido cerrada durante la prueba de los drenchers |
| 7 | LF-SE-R50-Q | Rociador SE-R50 a la espera se obstruye por ensuciamiento |
| 8 | LF-SE-V50-D | Válvula manual normalmente abierta SE-V50 falla a mantener la posición por causas mecánicas |
| 9 | LF-SE-V50-O | Válvula manual normalmente abierta SE-V50 falla a abrir tras haber sido cerrada durante la prueba de los drenchers |
| 10 | LF-SE-R60-Q | Rociador SE-R60 a la espera se obstruye por ensuciamiento |
| 11 | LF-SE-V60-D | Válvula manual normalmente abierta SE-V60 falla a mantener la posición por causas mecánicas |
| 12 | LF-SE-V60-O | Válvula manual normalmente abierta SE-V60 falla a abrir tras haber sido cerrada durante la prueba de los drenchers |
| 13 | H1-SE-V20-D | Error humano tipo 1 en la válvula manual SE-V20 al fallo a mantener la posición después de la prueba |
| 14 | LF-SE-V20-E | Válvula manual normalmente cerrada SE-V20 falla a cerrar después de la prueba |
| 15 | LF-SE-T10-T | Tanque de abasto de agua SE-T10 falla por rotura ante la demanda |
| 16 | LF-SE-V13-D | Válvula manual normalmente abierta SE-V13 falla a mantener la posición |
| 17 | H1-SE-V13-D | Error humano tipo 1 en la válvula manual SE-V13 al fallo de mantener la posición |
| 18 | LF-SE-V12-O | Válvula de no retorno SE-V12 falla a la apertura ante la demanda |
| 19 | CM- SE-V122-O | Falla de causa común de las válvulas de no retorno SE-V12 y SE-V22 a la apertura ante la demanda |
| 20 | LF-SE-P10-R | Bomba SE-P10 falla en operación |
| 21 | CM- LF-SE-P10-R | Falla de causa común de las bombas SE-P10 y SE-P20 al operar |
| 22 | LF-SE-P10-S | Bomba a la espera SE-P10 falla al arranque |
| 23 | CM- LF-SE-P10-S | Falla de causa común de las bombas SE-P10 y SE-P20 al arrancar |
| 24 | LF-SE-V11-D | Válvula manual normalmente abierta SE-V11 falla a mantener la posición |
| 25 | H1-SE-V11-D | Error humano tipo 1 en la válvula manual SE-V11 al fallo de mantener la posición |
| 26 | LF-SE-V23-D | Válvula manual normalmente abierta SE-V23 falla a mantener la posición |
| 27 | H1-SE-V23-D | Error humano tipo 1 en la válvula manual SE-V23 al fallo de mantener la posición |
| 28 | LF-SE-V22-O | Válvula de no retorno SE-V22 falla a la apertura ante la demanda |
| 29 | LF-SE-P20-R | Bomba SE-P20 falla en operación |
| 30 | LF-SE-P20-S | Bomba SE-P20 a la espera falla al arranque |
| 31 | LF-SE-V21-D | Válvula manual normalmente abierta SE-V21 falla a mantener la posición |
| 32 | H1-SE-V21-D | Error humano tipo 1 en la válvula manual SE-V21 al fallo de mantener la posición |
| 33 | F-SE-AE10 | Falla de alimentación eléctrica |
| 34 | LF-SE-M10-R | Motor SE-M10 falla en operación |
| 35 | F-SE-AC20 | Falla de alimentación de combustible |
| 36 | LF-SE-M20-R | Motor SE-M20 falla en operación |
| 37 | LF-SE-M10-S | Motor SE-M10 falla al arranque |
| 38 | H1-SE-M10-S | Error humano tipo 1 en el motor SE-M10 al fallo de arranque |
| 39 | LF-SE-M20-S | Motor SE-M20 falla al arranque |
| 40 | H1-SE-M20-S | Error humano tipo 1 en el motor SE-M20 al fallo de arranque |
| 41 | F-SE-SEÑAL-IC-AUTO | Falla de la señal de Instrumentación y control (IC) de la automática |
| 42 | H3-SE-IC | Error humano de tipo 3 en el Sistema de Enfriamiento por Instrumentación y Control (IC) |
| 43 | F-SE-SEÑAL-IC-RES | Falla de la señal de Instrumentación y control (IC) de la reserva |
4. Base de datos de confiabilidad de sucesos básicos
Los datos de confiabilidad de los sucesos básicos introducidos en el código ARCON (programa informático) se pueden consultar en Dámera ( 2018), según la descripción de los tipos de componentes y pruebas realizadas, así como el tiempo de duración de estas últimas, la información sobre las especificaciones técnicas, como, por ejemplo, AOTs (Tiempo Permisible Fuera de Servicio), TR (tiempo de reparación), entre otros. En la tabla 2 se muestra la probabilidad media de falla de cada componente (QComp), calculada por el ARCON.
| No | TC | Código | Tasa Fa. | Prob. Fa. | QComp |
| 1 | 4 | LF-SE-R30-Q | 9.66x10 -7 | 1.05x10 -3 | |
| 2 | 4 | LF-SE-V30-D | 6.00x10 -7 | 6.60x10 -4 | |
| 3 | 4 | LF-SE-V30-O | 3.59x10 -6 | 3.95x10 -3 | |
| 4 | 4 | LF-SE-R40-Q | 9.66x10 -7 | 1.05x10 -3 | |
| 5 | 4 | LF-SE-V40-D | 6.00x10 -7 | 6.60x10 -4 | |
| 6 | 4 | LF-SE-V40-O | 3.59x10 -6 | 3.95x10 -3 | |
| 7 | 4 | LF-SE-R50-Q | 9.66x10 -7 | 1.05x10 -3 | |
| 8 | 4 | LF-SE-V50-D | 6.00x10 -7 | 6.60x10 -4 | |
| 9 | 4 | LF-SE-V50-O | 3.59x10 -6 | 3.95x10 -3 | |
| 10 | 4 | LF-SE-R60-Q | 9.66x10 -7 | 1.05x10 -3 | |
| 11 | 4 | LF-SE-V60-D | 6.00x10 -7 | 6.60x10 -4 | |
| 12 | 4 | LF-SE-V60-O | 3.59x10 -6 | 3.95x10 -3 | |
| 13 | 1 | H1-SE-V20-D | 1.00x10 -2 | 1.00x10 -2 | |
| 14 | 4 | LF-SE-V20-E | 5.09x10 -6 | 4.71x10 -3 | |
| 15 | 3 | LF-SE-T10-T | 2.56x10 -7 | 5.12x10 -6 | |
| 16 | 4 | LF-SE-V13-D | 6.00x10 -7 | 2.27x10 -4 | |
| 17 | 1 | H1-SE-V13-D | 1.00x10 -2 | 1.00x10 -2 | |
| 18 | 4 | LF-SE-V12-O | 3.60x10 -7 | 1.36x10 -4 | |
| 19 | 4 | CM- SE-V122-O | 3.60x10 -8 | 1.36x10 -5 | |
| 20 | 5 | LF-SE-P10-R | 8.30x10 -7 | 1.66x10 -6 | |
| 21 | 5 | CM- LF-SE-P10-R | 8.30x10 -8 | 1.66x10 -7 | |
| 22 | 4 | LF-SE-P10-S | 6.90x10 -7 | 2.62x10 -4 | |
| 23 | 4 | CM-LF-SE-P10-S | 6.90x10 -8 | 2.62x10 -5 | |
| 24 | 4 | LF-SE-V11-D | 6.00x10 -7 | 2.27x10 -4 | |
| 25 | 1 | H1-SE-V11-D | 1.00x10 -2 | 1.00x10 -2 | |
| 26 | 4 | LF-SE-V23-D | 6.00x10 -7 | 2.27x10 -4 | |
| 27 | 1 | H1-SE-V23-D | 1.00x10 -2 | 1.00x10 -2 | |
| 28 | 4 | LF-SE-V22-O | 3.60x10 -7 | 1.36x10 -4 | |
| 29 | 5 | LF-SE-P20-R | 8.30x10 -7 | 1.66x10 -6 | |
| 30 | 4 | LF-SE-P20-S | 6.90x10 -7 | 2.62x10 -4 | |
| 31 | 4 | LF-SE-V21-D | 6.00x10 -7 | 2.27x10 -4 | |
| 32 | 1 | H1-SE-V21-D | 1.00x10 -2 | 1.00x10 -2 | |
| 33 | 7 | F-SE-AE10 | 1.00x10 -4 | 1.00x10 -4 | |
| 34 | 5 | LF-SE-M10-R | 9.56x10 -6 | 1.91x10 -5 | |
| 35 | 7 | F-SE-AC20 | 1.00x10 -4 | 1.00x10 -4 | |
| 36 | 5 | LF-SE-M20-R | 7.12x10 -6 | 1.42x10 -5 | |
| 37 | 4 | LF-SE-M10-S | 4.05x10 -6 | 1.53x10 -3 | |
| 38 | 1 | H1-SE-M10-S | 1.00x10 -2 | 1.00x10 -2 | |
| 39 | 4 | LF-SE-M20-S | 1.69x10 -5 | 6.41x10 -3 | |
| 40 | 1 | H1-SE-M20-S | 1.00x10 -2 | 1.00x10 -2 | |
| 41 | 7 | F-SEÑAL-IC-AUTO | 1.00x10 -4 | 1.00x10 -4 | |
| 42 | 1 | H3-SE-IC | 5.00x10 -3 | 5.00x10 -3 | |
| 43 | 7 | F-SEÑAL-IC-RES | 1.00x10 -4 | 1.00x10 -4 |
RESULTADOS Y DISCUSIÓN
El árbol de fallas es un modelo lógico deductivo, que parte del suceso tope para el cual se produce la falla del sistema. Teniendo en cuenta lo anterior, el evento tope para el cual se produce la falla del sistema de agua de enfriamiento contra incendios puede ser descrito de la siguiente manera:
?No se entrega agua de enfriamiento a ninguno de los tanques de GLP durante el tiempo de misión del sistema de dos horas, dada la ocurrencia de un incendio en cualquiera de estos.?
Resultados cualitativos
La resolución del árbol de fallas consta de dos etapas principales, la evaluación cualitativa consistente en la determinación de todas las combinaciones de sucesos primarios que hacen fallar el sistema y la evaluación cuantitativa, paso en el cual se determina la probabilidad de falla del sistema a partir de las probabilidades de todos los caminos posibles que conducen al suceso tope no deseado.
El principal objetivo de la evaluación cualitativa es la determinación de todos los llamados conjuntos mínimos de corte del árbol de fallas; donde un conjunto mínimo de corte (CMC) o simplemente conjunto mínimo (CM) es un conjunto de sucesos primarios que no puede ser reducido en número y cuya ocurrencia determina que se produzca el suceso tope.
En la figura 3se muestra cantidad de CMC por orden, según la tabla de resultados cualitativos del código ARCON. El árbol de fallas del Sistema de Enfriamiento está compuesto por 30 compuertas y 43 componentes. Se obtuvieron 162 CMC, de ellos 18 son de orden 1, 121 de orden 2 y 23 de orden 3. Este análisis y sus resultados coinciden con Dámera (2018) y Perdomo (2018).

Resultados cuantitativos
El interés principal del análisis cuantitativo radica en la evaluación de los modos de falla mayores contribuyentes a la probabilidad de falla del sistema. Para esto resulta conveniente ordenar los CM según su probabilidad.
En la figura 4se muestra la tabla de indisponibilidad media del sistema, a partir de los CMC más importantes (CMI) según ARCON. De manera general, el valor calculado por el ARCON es de 3.86x10 -2, lo que significa, según Perdomo ( 2018) y Salomón ( 2018) que como promedio se espera que, de cada 100 veces que es demandado el sistema, este falle cuatro veces. En comparación con resultados obtenidos en otros sistemas de enfriamiento, como en Venegas & Farias 2017 y Perdomo 2016, la probabilidad de falla de dicho sistema de enfriamiento es menor y cumple con los normativas actuales ( OREDA 2002). Los resultados expuestos en esta figura, muestran que los principales contribuyentes a la indisponibilidad del sistema son los CMC de orden 1.

Por otro lado, en la figura 5 se pueden observar los 11 primeros conjuntos mínimos ordenados por probabilidad de ocurrencia hasta una probabilidad acumulada del 92 % aproximadamente. Atendiendo a los resultados de Dámera ( 2018), el CMC más importante es el H1-SE-V20-D (error humano de tipo 1 en la válvula manual SE-V20 al fallo a mantener la posición después de la prueba de las bombas) con una contribución del 25.92 %, seguido por el LF-SE-V20-E (válvula manual normalmente cerrada SE-V20 falla a cerrar después de la prueba) con un 12.20 % y por los fallos locales a la apertura de las válvulas manuales SE-V30, SE-V40, SE-V50 y SE-V60 durante la prueba de los rociadores con un 10.23 %. Todos ellos se caracterizan por ser CMC de orden 1.

Análisis de importancia
Una de las aplicaciones del análisis probabilista de seguridad de mayor utilidad práctica es la realización de los estudios de importancia. Estos tienen como objetivo determinar el aporte relativo de cada componente o sistema al riesgo (probabilidad del suceso no deseado) calculado desde el punto de vista del diseño, la operación u otros aspectos ( Verde, 2012).
Entre las medidas de importancia de mayor utilidad está la de Fussell-Vesely (F-V), que representa el aporte relativo de indisponibilidad de un componente-modo de falla a la indisponibilidad total del sistema.
Otra medida de importancia es la llamada Reducción del Riesgo, conocida por sus siglas en inglés, como RRW. Esta medida de importancia da un criterio de cuánto puede disminuir el riesgo global, si el componente objeto del análisis fuera perfecto, es decir, que su probabilidad de falla es igual a cero. En la práctica esta medida permite dirigir los esfuerzos hacia aquellos elementos de mayor impacto sobre el riesgo (indisponibilidad) durante la actividad de explotación.
La medida de importancia de incremento del riesgo (RAW, por sus siglas en inglés) da un criterio de cuánto puede aumentar el riesgo global, si el componente objeto de análisis es totalmente imperfecto, o sea, suponiendo que su probabilidad de falla es igual 1. Esta medida permite dirigir los esfuerzos hacia aquellos elementos de mayor impacto sobre el riesgo (indisponibilidad) que se pone de manifiesto, por ejemplo, al ser sacados de servicio para su mantenimiento.
A continuación, en la figura 6 se ilustra, según ARCON y Dámera ( 2018), la relación de importancia de sucesos básicos ordenados por la medida F-V. La misma muestra que el mayor contribuyente a la indisponibilidad total del sistema es el error humano de tipo 1 a mantener la posición abierta de la válvula SE-V20 después de la prueba, seguido del fallo local de la misma válvula SE-V20 a cerrar durante la prueba de las bombas. En valor le siguen el fallo local a abrir de las válvulas manuales SE-V30, SE-V40, SE-V50 y SE-V60 después de la prueba de los rociadores. En Perdomo ( 2016) los mayores contribuyentes son los errores humanos tipo 1 y 3, con mayor probabilidad de ocurrencia estos últimos si comparamos ambos sistemas de enfriamiento.

Por otra parte, en la figura 7se muestra la gráfica de conjuntos mínimos de corte más importantes a partir de la F-V.

CONCLUSIONES
Se incluye una propuesta de un diseño mecánico de un sistema de enfriamiento para cuatro balas de GLP. Dicho sistema cumple con los estándares actuales normativos de seguridad para instalaciones de alto peligro potencial; cuenta con bombas, rociadores y válvulas escogidas según la preceptiva internacional para los sistemas de petróleo. Se caracteriza por ser un sistema redundante, que cumple con los principios básicos de la seguridad, fundamentalmente con el de Cultura de Seguridad.
Para analizar la confiabilidad del sistema de seguridad propuesto se utiliza el método deductivo de Análisis por Árbol de Fallas (FTA). Se definen las bases de datos para la aplicación de la técnica propuesta y se realiza un análisis detallado de la fiabilidad del sistema de enfriamiento propuesto, del cual se obtiene que el valor de indisponibilidad media del sistema (probabilidad de no cumplir su función) es de 3.86x10 -2, o sea, que de cada 100 veces que se demande al sistema este no debe cumplir su función, aproximadamente cuatro veces. Por otro lado, la indisponibilidad del sistema está dominada por H1-SE-V20-D (error humano de tipo 1 en la válvula manual SE-V20 al fallo a mantener la posición después de la prueba de las bombas) con una contribución del 25.92%. Dichos errores humanos pueden ser disminuidos si se imparten cursos de seguridad que mejoren la capacitación del personal para la realización de posteriores procedimientos con la exhaustividad y rigurosidad que requieren los sistemas de seguridad en las instalaciones de gas licuado de petróleo.
REFERENCIAS BIBLIOGRÁFICAS
Central Nuclear Embalse (2013). Análisis Probabilista de Seguridad de Nivel 1. Potencia nominal de la Central Nuclear Embalse. Nucleoeléctrica Argentina S.A. Rev.1, APS-N1-OAP/Fase-3, Vols. 1-3. NA-SA.
Dámera, A. (2018). Evaluación Integral del Nivel de Seguridad de la UEB Depósito GLP Camagüey (Tesis en opción al Título de Ingeniería en Tecnologías Nucleares y Energéticas). Universidad de La Habana. Instituto Superior de Tecnología y Ciencias Aplicadas (InSTEC). La Habana, Cuba. 115 p.
Novoa, E. (2018). Comunicación personal. Agencia de Protección Contra Incendios (APCI). La Habana, Cuba.
OREDA. (2002). Offshore Reliability Data. 4th Edition, Norway. ISBN 82- 14-02705-5.
Perdomo, M. (2016). Métodos semicuantitativos avanzados para la seguridad y fiabilidad de la industria nuclear y otras prácticas riesgosas (Tesis en opción al grado científico de Doctor en Ciencias Técnicas). Universidad de La Habana. Instituto Superior de Tecnología y Ciencias Aplicadas (InSTEC). La Habana, Cuba. 145 p.
Perdomo, M. (2018). Comunicación personal. Universidad de La Habana. Instituto Superior de Tecnología y Ciencias Aplicadas (InSTEC). La Habana, Cuba.
Organismo Internacional de Energía Atómica (2007). Principios Fundamentales de Seguridad. Nociones Fundamentales de Seguridad. No. SF-1. Normas de Seguridad del OIEA. Viena.
Ruiz, J., Ruiz, F., González E., Miñana, A., Ferradás A., Ruiz, J.J. & Garcés, A. (2004). Análisis del riesgo en los establecimientos afectados de nivel inferior. Murcia, España. Editorial Dirección General de Protección Civil y Emergencias. Ministerio del Interior Servicio de Publicaciones. Universidad de Murcia. 139 p. Recuperado de https://www.um.es/grupos/grupo-seguridad-higiene/guias/Guia_tecnica_Analisis_del_riesgo_en_los_establecimientos_afectados_de_nivel_inferior.pdf
Salomón, J. (2018). Comunicación personal. Universidad de La Habana. Instituto Superior de Tecnología y Ciencias Aplicadas (InSTEC). La Habana, Cuba.
Venegas, D. & Farias, O. (2017). La BLEVE, un motivo para la seguridad en las instalaciones de GLP. 13º Congreso Iberoamericano de Ingeniería Mecánica Lisboa, Portugal, 23-26 de Octubre de 2017. Recuperado de: https://www.researchgate.net/publication/318110217_La_BLEVE_un_motivo_para_la_seguridad_en_las_instalaciones_de_GLP/link/595a3301458515a5406fbc5e/download
Verde, J. (2012). Evaluación del riesgo asociado a la Batería Central de Cárdenas aplicando el Método de Evaluación del Nivel de Seguridad (Tesis de Maestría en Ingeniería e Instalaciones Energéticas y Nucleares). Universidad de La Habana. Instituto Superior de Tecnología y Ciencias Aplicadas (InSTEC). La Habana, Cuba. 83 p.