GENERAL
El intérprete de lengua de señas en el contexto universitario
Sign language interpreter in the university context
El intérprete de lengua de señas en el contexto universitario
RELIGACIÓN. Revista de Ciencias Sociales y Humanidades, vol. 3, núm. 10, pp. 159-173, 2018
Centro de Investigaciones en Ciencias Sociales y Humanidades

Recepción: 05 Marzo 2018
Aprobación: 25 Mayo 2018
Resumen: El objetivo de este estudio es describir la formación, funciones y percepción de la Cultura e Identidad Sorda en la universidad desde el intérprete en lengua de señas. La metodología es de carácter cualitativo, con diseño estudio de caso, basada en entrevistas semiestructuradas. Las participantes son 2 intérpretes de lengua de señas de una Universidad chilena y una colombiana. Los resultados generales indican que la formación de ambas intérpretes no es profesional, que desarrollan una función mediadora en la universidad la cual se ve enfrentada a numerosas barreras del contexto y que el desarrollo de la cultura sorda en el contexto universitario está en etapa inicial. Se establece la necesidad de contar con un marco político normativo que oriente a las instituciones universitarias desde el enfoque socio-antropológico de la persona sorda y desde ahí la labor del intérprete.
Palabras clave: Sordo, Intérprete en lengua de señas, lengua de señas, Cultura Sorda..
Abstract: The aim of this study is to describe background, functions and perception of the Culture and Deaf Identity from the sign language interpreter in the university context. The methodology is a qualitative approach, with case study design, based on semi-structured interviews. The participants are 2 sign language interpreters from a Chilean University and a Colombian one. The general results indicate that the training of both interpreters is not professional, that they develop a mediating function in the university which is faced with numerous contextual barriers and that the development of the deaf culture in the university context is in the initial stage. It establishes the need to have a political normative framework that guides the university from the socio-anthropological approach of the deaf person and from there the work of the interpreter.
Keywords: deaf, Sign Language Interpreter, Sign Language, Deaf Culture..
1. Introducción
La interpretación en lengua de señas surge de la mano de la necesidad comunicativa de las personas sordas, la cual en un principio no fue reconocida como profesión. Las personas que llevaban a cabo esta actividad no eran formadas para tal efecto ni, mucho menos, recibían remuneración alguna. Las referencias existentes sobre los inicios de esta labor se remontan al siglo XVI y XVII, estas actividades eran asumidas por los hijos, familiares oyentes, profesores o religiosos voluntarios quienes conscientes de la barrera de comunicación entre los sordos y oyentes prestaban su ayuda (Rodríguez y Lara, 2004).
Desde el paradigma de derecho basado en una perspectiva socio-antropológica, el reconocimiento social de la interpretación fue dándose de la mano del reconocimiento de las lenguas de señas como lenguas naturales y de los derechos de los sordos a usar su lengua para acceder a la información y comunicación. La misma comunidad sorda comenzó a posicionarse sobre la calidad de los servicios recibidos y a abrir espacios para quienes ejercían dicha actividad (Napier, 2002; Rodriguez, Monroy y Pabón, 2018: 64).
Burad (2012) indica que la escuela para sordos es el espacio en donde estos estudiantes deberían lograr su desarrollo integral, avanzando en su lengua y conocimiento, si en las escuelas no se logra ese objetivo, los estudiantes sordos que ingresan a la educación media podrían presentar semilinguísmo[1], si esta situación lingüística es desconocida para intérpretes y docentes, provoca una situación compleja para los estudiantes. De esta manera los intérpretes en el ámbito educativo ya sea en estos contextos o en congresos, seminarios, jornadas se enfrentan a discursos académicos que provocan una asimetría social, de desigualdad y discriminación relegando a los estudiantes sordos a ser ciudadanos de segunda categoría.
La interpretación en lengua de señas es uno de los ejemplos más visibles de interpretación simultánea en público. En la mayoría de los casos de interpretación de la lengua de señas, el intérprete aparece visible y abiertamente, junto o cerca del orador. La interpretación simultánea en la lengua oral es más encubierta, los intérpretes se sientan detrás de los altavoces, o son relegados a una cabina detrás del escenario, como en las grandes conferencias (Padden, 2000).
Para Napier (2002), la interpretación en lengua de señas, presenta dos tipos de interpretación con características e identidades propias, una es la “interpretación libre o natural”, la cual se considera como un proceso por el cual los conceptos y significados son traducidos desde una lengua a otra, incorporando normas culturales y valores; asumidos como conocimiento de estos valores; y buscando los equivalentes lingüísticos y culturales, de manera opuesta está la “interpretación literal”, la cual significa que “la estructura lingüística de la lengua de origen es la que se sigue, es normalizada acorde a las reglas del lenguaje objetivo”. Con respecto a las preferencias del tipo de interpretación de los estudiantes sordos, Napier y Barker (2004), realizaron un estudio cualitativo en el que examinaron las preferencias de los estudiantes universitarios sordos. Sus resultados indican claramente que incluso los estudiantes que prefieren la Lengua de Señas Australiana (AUSLAN) en los programas sociales y académicos generales, deseaban transliteración (interpretación literal), en cursos más técnicos para poder adquirir el mismo vocabulario que sus pares oyentes, ese consenso fue consistente con la conclusión de Napier (2002) indicando que los intérpretes universitarios con frecuencia proporcionan a los estudiantes sordos información necesaria para su éxito académico a través de la interpretación literal.
Por un lado, para ser un intérprete no basta con ser bilingüe y bicultural, es importante tener las herramientas para interpretar de la mejor manera un mensaje y darle sentido a las normas y valores culturales de la audiencia. Por otro lado, el intérprete hace elecciones de acuerdo a los marcos de referencia, a los conceptos que tienen que ver con las audiencias y sus perspectivas culturales (Napier, 2002; Rodríguez, et al., 2018: 21).
Hay que considerar que en la mayoría de los casos los estudiantes sordos atienden clases sin ningún antecedente previo acerca de esa determinada materia y con falta de familiaridad en la terminología, frente a esta situación el intérprete decide cómo proporcionar una interpretación cultural y lingüísticamente adecuada incorporando las determinadas equivalencias (Napier, 2002; Rodríguez, et al., 2018: 33). Por lo tanto, los intérpretes que trabajan con sordos en contextos universitarios, necesitan considerar factores sociolingüísticos y socioculturales, así como la densidad léxica de los textos a interpretar.
La comprensión del intérprete de cómo los estudiantes sordos aprenden y se desarrollan, parece esencial para este proceso, si el intérprete hace nada más que intentar transmitir la comunicación de los profesores y compañeros al pie de la letra y no se dedica a conocer las características antes mencionadas no logrará una comprensión clara del contenido para el estudiante sordo (Young & Temple, 2014). En Chile, la situación no se diferencia de otros países de Latinoamérica, si bien el servicio de interpretación existe como tal, no existen Instituciones formadoras que se hagan cargo del desarrollo académico de esta profesión. Se debe destacar lo realizado por la Universidad Metropolitana de las Ciencias de la Educación convocando a un Post Titulo en Interpretación en Lengua de Señas Chilena, así también de las instancias de instituciones relacionadas con las comunidades sordas (ASOCH, ACHIELS, CELENSE, INDESOR, MINEDUC), que han intentado regularizar la situación de esta actividad, también, experiencias en el sur de Chile como la realizada por la Universidad Austral de Chile Sede Puerto Montt, a cargo de la carrera de la Pedagogía en Educación Diferencial, con la realización de un curso de capacitación para intérpretes en Lengua de Señas Chilena, estas son instancias que persiguen como objetivo poner en evidencia la necesidad de normalizar y profesionalizar esta labor.
Los intérpretes en Chile han dado un paso más al agruparse a través de la Asociación de Intérpretes Guías de Lengua Señas Chilena (AILES CHILE). La AILES CHILE es una Corporación Nacional sin fines de lucro, que agrupa a jóvenes y adultos, que se desempeñan como Intérpretes de la Lengua de Señas Chilena en diferentes regiones del país, este servicio permite dar respuesta a la legislación chilena “Ley 20.422, TÍTULO IV - Párrafo 1, Artículo 26.- Se reconoce la lengua de señas como medio de comunicación natural de la comunidad sorda (Gobierno de Chile, 2010:8) y agrega en el Artículo 42.- Los establecimientos educacionales deberán, progresivamente, adoptar medidas para promover el respeto por las diferencias lingüísticas de las personas con discapacidad sensorial, sean sordas, ciegas o sordo-ciegas en la educación básica, media y superior, con el fin de que éstos puedan tener acceso, permanencia y progreso en el sistema educativo” (Gobierno de Chile, 2010: 13).
Así también, el Servicio Nacional de la Discapacidad (SENADIS, 2016) dispone de un Plan de Apoyos adicionales para la inclusión de estudiantes en situación de discapacidad en educación superior, a través de esta posibilidad los estudiantes sordos chilenos que son alumnos en instituciones de educación superior o desean ingresar a alguna carrera a nivel universitario, o técnico profesional pueden optar a apoyos adicionales como ayudas técnicas o servicios, que le permitan el acceso a la información y comunicación. En el caso del servicio de interpretación, el intérprete debe presentar una ficha de recomendación, firmada y timbrada por una organización de o para personas en situación de discapacidad auditiva y/o de la comunidad sorda o por una Institución de Educación Superior, que haya impartido cursos, carreras o post títulos para la formación, perfeccionamiento de Intérpretes o por una persona en situación de discapacidad auditiva o perteneciente a la cultura sorda, que haya contratado servicios de interpretación anteriormente. Por consiguiente, la función del intérprete trasciende el hecho de interpretar la Lengua de Señas Chilena al español oral o escrito. Esto quiere decir que no solamente cumple con un servicio para el desempeño educativo del estudiante sordo, sino que también realiza acompañamiento en “clases, talleres, laboratorios, prácticas empresariales, actividades culturales y recreativas, conferencias, consultas a los maestros fuera de las horas de clases, investigaciones en Internet, biblioteca y en interacciones comunicativas cotidianas” (SENADIS, 2016: 10). Cómo última iniciativa, en octubre del 2017 se conformó la Federación Nacional de Intérpretes y Facilitadores de la Lengua de Señas Chilena, la cual cuenta con personalidad jurídica.
En el caso de Colombia, el año 1998 se dió paso al primer proceso de certificación de 33 intérpretes para sordos y sordo ciegos. En este proceso participó la Federación Nacional de Sordos de Colombia, “FENASCOL”, el Instituto Nacional para Sordos “INSOR”, la Asociación de Sordo-ciegos de Suecia y la Universidad del Valle. A partir de ese momento, los intérpretes han manifestado la necesidad de agruparse con el fin de establecer acuerdos para cualificar su hacer y lograr el reconocimiento social de la interpretación como profesión. En la actualidad la Universidad del Valle, en Cali, cuenta con la carrera de Tecnología en Interpretación para Sordos y Sordociegos.
En Colombia, el Instituto Nacional para Sordos (INSOR) ha expedido por lo menos alrededor de 200 permisos temporales a oyentes para trabajar como intérpretes en todo el país (Carvajal et al., 2012). Las universidades en general han dado un gran paso, al abrir sus puertas para que los estudiantes sordos puedan realizar sus estudios en Educación Superior pero aún falta avanzar en el camino que se ha venido construyendo, por ejemplo: realizar adecuaciones curriculares que posibiliten a los sordos desarrollar sus estudios universitarios en condiciones que respondan a la situación socio- antropológica y sociolingüística de la comunidad sorda (Carvajal et al., 2012), puesto que algunos académicos no hacen adaptación de su discurso, de las actividades, ni del diseño y uso de ayudas didácticas para el desarrollo de la clase, sumado a esto la variable relacionada con los niveles de lengua de señas colombiana que cada estudiante sordo tiene y el servicio de interpretación (Carvajal et al., 2012) se hace necesario el apoyo pedagógico, puesto que en los estudiantes sordos se encuentran grandes brechas en la comprensión de temas que requieren mayor profundidad y reflexión.
En consecuencia, se hacen evidentes las diferencias en el desarrollo de la interpretación de la lengua de señas en ambos países, presentando Colombia un mayor avance en este tema, no obstante ambos países están transitando hacia el actual paradigma socio-antropológico de la sordera, el cual reconoce a la persona sorda como miembro de una comunidad, con identidad de grupo distinta a la mayoritaria. Como, también, ambos contextos han ido aumentando la presencia de personas sordas en la educación superior, con lo cual se ha incrementado la presencia de intérpretes en lengua de señas en estos contextos, sin que para estos fines se hayan desarrollado instancias de formación o especialización que apoyen esta labor, que sin duda tienen una complejidad especial en relación con los niveles educativos previos.
Por lo antes planteado, surgen las siguientes preguntas de investigación: ¿Cuál es el desarrollo profesional que cada intérprete en Lengua de Señas Colombiana o Chilena, ha logrado alcanzar?¿Cuál es la percepción de las funciones del intérprete en Lengua de Señas en la universidad? Desde la percepción de los intérpretes en Lengua de Señas, ¿cómo la cultura e identidad sorda se desarrolla en la universidad? ¿Cuáles son los puntos de encuentro entre las experiencias de estos profesionales?
2. Metodología
2.1. Diseño de estudio
El enfoque de esta investigación es de tipo cualitativa, pretende analizar la formación, funciones y percepción de la Cultura e Identidad Sorda desde el intérprete en lengua de señas en un contexto universitario. Esta metodología a diferencia de otras propuestas, exige que se realice una ruptura epistemológica en el interior de los investigadores y participantes. Es decir, que unos y otros suspenden su visión del mundo y traten de comprender la visión de mundo de los demás (Rodríguez et al., 1996). El diseño es Estudio de Caso, éste busca la exploración de un sistema limitado, caso o múltiples casos (Creswell, 2008). El sistema de estudio está circunscrito por tiempo y lugar. Este estudio es descriptivo, pues permite describir características o componentes del fenómeno de estudio (Abreu et al., 2012).
2.2. Participantes
Los participantes fueron elegidos de manera intencionada, determinada por la disposición a participar en el estudio. Son dos intérpretes de sexo femenino, de 43 y 30 años respectivamente. La primera, pertenece a una Universidad Chilena (Región de Los lagos) y, la segunda a una Universidad Colombiana (Región Caribe), se dedican a la interpretación desde hace 8 y 6 años cada una. No obstante, la interpretación en contexto universitario asciende a 3 y 4 años, respectivamente.
2.3. Instrumento de recolección de datos
El instrumento utilizado para este estudio fue la entrevista semi-estructurada compuesta de 14 preguntas divididas en 3 dimensiones: 1. Formación Profesional (contempla definición de Intérprete en Lengua de Señas, antecedentes de formación y certificación, años de ejercicio de la profesión, relación con la Comunidad Sorda, relación con la comunidad sorda) 2. Funciones del Intérprete en Educación Superior (funciones, barreras y facilitadores) 3. Cultura Sorda e Identidad Sorda en educación Superior (importancia de la lengua de señas, Cultura Sorda en el curriculum universitario y el desarrollo de la identidad sorda en la universidad).
2.4. Procedimiento de recolección
La aplicación de esta entrevista semi-estructurada fue realizada en forma personal con ambas intérpretes en sus respectivas Universidades, ambas entrevistas fueron video-grabadas para tener el registro de la información lo más fehacientemente posible, considerando las diferencias culturales y del contexto. Ambas participantes firmaron un consentimiento informado.
2.5. Plan de análisis
La información recogida se codificó en relación con los objetivos del estudio, analizar la formación, funciones y percepción de la Cultura e Identidad Sorda desde el intérprete en lengua de señas en un contexto universitario.
El análisis de la información se inició con la transcripción literal de ambas entrevistas, posteriormente tanto el registro audiovisual, como el digital fueron validado por las participantes (member cheking) (Maxwell, 1996). La información se organizó en las categorías previamente establecidas: Formación Profesional, Funciones del Intérprete en Educación superior y Desarrollo de la Cultura Sorda en el contexto universitario. Una vez organizada la información se analizó el contenido, a través de un proceso de codificación con una clasificación manejable o sistema de códigos (Patton, 2002) y de esa manera obtener una comprensión más profunda e integral de la información con este fin se empleó el software Atlas ti. Para complementar la credibilidad del estudio, se utilizó la triangulación de investigadores (Aguilar y Barroso, 2015) como criterio de validación, lo cual permite incrementar la calidad y la validez de los datos ya que se cuenta con distintas perspectivas de un mismo objeto de estudio y se elimina el sesgo de un único investigador.
3. Resultados
Formación del intérprete de LS
Según la información proporcionada por las participantes, se ha podido determinar que la formación como intérpretes de lengua de señas, tanto de la intérprete chilena, como de la colombiana, presenta características similares, en tanto ambas comenzaron aprendiendo señas producto de su relación con un sordo, luego ampliaron su manejo de la lengua al relacionarse con la comunidad sorda, posteriormente realizaron cursos de capacitación dictados por alguna institución de educación con reconocimiento oficial, y por último han seguido perfeccionando su trabajo al relacionarse con sordos que cursan estudios de nivel superior (enseñanza universitaria). Cabe destacar, que en Chile no existe la formación profesional en intérprete en lengua de señas y que en Colombia recientemente se desarrolla un programa de formación en la ciudad de Cali. Además, es importante mencionar que actualmente las participantes no mantienen relación con la comunidad sorda de su localidad.
A continuación, se ofrecen algunos testimonios de las participantes:
...tenía una amiga a la que acompañaba y en el tiempo libre andaba con ella pues mi hermana se iba a trabajar todo el día y yo me quedaba con ella, mi amiga era sorda, yo me hacía entender y ella estaba estudiando como noveno de bachillerato, me pedía que le colaborara con las tareas y todo lo que ella tuviera que hacer y yo miraba la forma en que me entendiera y cuando estaba enferma la acompañaba al médico y así fui aprendiendo la lengua de señas colombiana… (Intérprete Colombia) Partí [formación en lengua de señas] en el área informal, porque en Chile hay pocas instancias de capacitación que sean formales llámese universidades u otras instancias Institutos Profesionales, o entidades de ese tipo, partí formándome a través de las clases que un hijo de padres sordos (CODA Children of Deaf Parents) hacía en el ámbito religioso básicamente y a través de cursos que él diseñó para personas que querían ser intérpretes en el ámbito religioso… (Intérprete Chile).
...con los sordos en general [...] sean de donde sean, se caracterizan por ser abiertos, por ejemplo si uno sabe lengua de señas y está interesado en ellos, pues si con mucho gusto te enseñan y aprendes, se hacen amigos rápidamente, fui aprendiendo la lengua de señas hasta que en un momento me parecía chévere trabajar como intérprete y no tenía ningún certificado ningún papel en ese momento... (Intérprete Colombia).
El intérprete en la universidad
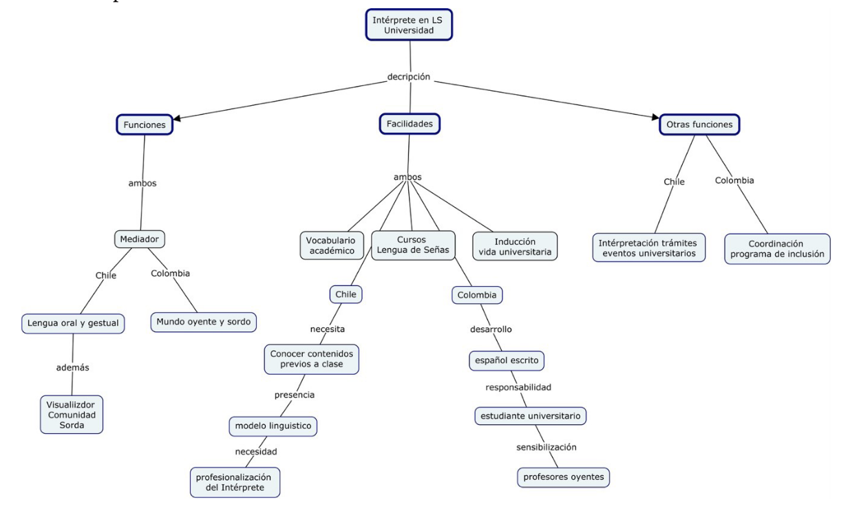
Los resultados entregan información respecto a tres ámbitos: (1) función del intérprete en la universidad; (2) cuestiones que podrían facilitar la labor de interpretación en la universidad y; (3) algunas funciones anexas.
(1) Respecto a la función del intérprete en la universidad, ambas participantes comparten la idea de que el intérprete es un mediador. La intérprete chilena indica ser un mediador lingüístico entre una lengua oral y una gestual y, la intérprete colombiana señala que su función es mediar entre dos mundos (el oyente y el sordo), destacando que la mediación se genera, principalmente, entre el estudiante sordo y el profesor oyente que, por lo general, desconoce las características del aprendizaje de las personas sordas.
Además, la intérprete chilena agrega una segunda función, señala que el intérprete en la universidad permite visualizar a la comunidad sorda en las distintas actividades que se desarrollan (ceremonias, actos, reuniones, asambleas, etc.). Algunos ejemplos de respuesta son los siguientes:
...un Intérprete es un mediador lingüístico en la sala de clases. Interpreta al estudiante Sordo de manera íntegra la clase. Es un mediador entre dos lenguas diferentes, una oral y otra gestual. Tiene la responsabilidad como intérprete de visualizar a la comunidad a través de su labor (Intérprete Chile).
Ser intérprete de Lengua de Señas Colombiana, bueno, significa mediar entre dos mundos, el mundo oyente y el mundo de los sordos y el mundo de los sordos y el mundo oyente [...] por el contexto en que estoy, pienso que el contexto educativo tiene que ser algo totalmente diferente y desafortunadamente algunos de mis compañeros [intérpretes], no solo aquí, sino en general se les dificulta entender eso, que estamos en un contexto educativo y los docentes no están sensibilizados no conocen muy bien a la persona sorda,[...] a veces yo tengo que llegar a mediar (Intérprete Colombia).
...en segundo lugar es hacer visible la comunidad sorda en el lugar donde trabaja el intérprete, como ejemplo: en un escenario como un congreso o quizás el aula de clases, cuando aparece el intérprete, el profesor se da cuenta que hay un estudiante distinto... (Intérprete Chile).
(2) Respecto a las cuestiones que facilitan la labor del intérprete en la universidad, ambas intérpretes destacan: inducción al estudiante sordo en la vida universitaria, mayor nivel de lengua de señas (vocabulario académico) de los estudiantes sordos y, enseñanza de la LS a la comunidad universitaria oyente, especialmente a los pares que comparten clases con el estudiante sordo para facilitar la construcción de aprendizaje entre pares.
Además, la intérprete chilena menciona como facilitadores para su labor: conocer los contenidos de las clases con antelación a que se dicte (para preparar vocabulario), la presencia de modelos lingüísticos para estudiantes sordos (para mejorar nivel de LS y fortalecer la identidad sorda del estudiante), y, por último, destaca la necesidad de profesionalizar la labor del intérprete contando con programas de formación profesional con reconocimiento oficial.
Por su parte, la intérprete colombiana indica como facilitadores para su labor: apoyar al estudiante sordo en el desarrollo del español escrito, trabajar la responsabilidad del estudiante sordo en la universidad y sensibilizar a los profesores oyentes respecto a las formas de aprendizaje de la persona sorda. Algunos ejemplos de respuesta son los siguientes:
...es esencial para el trabajo del intérprete el nivel de lengua de señas del estudiante sordo. Tener claridad en el tipo de interpretación que el estudiante desea lo que le ayuda más, si es la lengua de señas o español señalizado. La lengua de señas a nivel avanzado permite que el estudiante sordo alcance los mismos aprendizajes que un estudiante oyente. Si tiene un mejor nivel de lengua de señas puede incorporar hasta los contenidos más complejos (Intérprete Chilena).
Facilita al intérprete que el estudiante conozca vocabulario en lengua de señas, por ejemplo: cuando en las clases se introduce nuevos temas (Intérprete Colombiana).
...conocer la información antes de la clase, pues falta la conexión con los profesores de la labor que desarrolla la intérprete, esto podría favorecer el aprendizaje de los estudiantes sordos, mejores niveles de lengua de señas de los estudiantes sordos (Intérprete Chilena). Cursos de lengua de señas para la comunidad oyente de manera de que puedan relacionarse con los estudiantes Sordos. Educar a los estudiantes Sordos a hacerse responsables. Brindarles apoyo en el español escrito debido a los vacíos de contenidos que tienen, a través de un monitor. Tener la posibilidad de un período de inducción como experiencias en otras Universidades, es necesario debido a los vacíos que tienen incluso en su propia lengua (Intérprete Colombiana).
Falta sensibilizar a los profesores respecto a las características de aprendizaje de los estudiantes sordos. Poca valoración del trabajo del intérprete, basado en el desconocimiento que los docentes tienen (Intérprete Colombiana).
(3) Respecto a las labores anexas (fuera del aula) del intérprete en la universidad, la intérprete chilena menciona: interpretación en trámites administrativos que el estudiante sordo debe realizar en la universidad (solicitud de certificados, postulación a beneficios, etc.), interpretar en eventos que no se relacionan directamente con las clases (asambleas de estudiantes, ceremonias de titulación, seminarios, etc.).
La intérprete colombiana solo menciona la labor de coordinación del programa de inclusión educativa de los estudiantes sordos. Algunos ejemplos de respuesta son los siguientes:
...me toca interpretar trámites dentro de la universidad que requieren una experticia mayor, que requiere un vocabulario más extenso y que el sordo no puede entender enfrentándose a un oyente que maneja una LSCh muy básica, en actos públicos por ejemplo: titulaciones, compromiso pedagógico, asamblea de estudiantes que es una de las instancias más difíciles [...] es una labor un poco solitaria entre el sordo y el intérprete el poder ir enseñando señas a los compañeros de modo de poder retroalimentar y hacer los trabajos grupales y que puedan desarrollar en el fondo un tipo de comunicación con los estudiantes... (Intérprete Chilena)
Este semestre se me dió la oportunidad de trabajar como coordinadora del programa de inclusión, el perfil en sí como tal no existe como coordinadora, yo soy como responsable de coordinar lo que tiene que ver con los sordos, incluyendo a mis compañeros intérpretes, entonces lo que hago es interpretar clases, tengo cátedras, además estoy en la oficina coordinando los servicios y que los estudiantes pidan los servicios con tiempo, además los apoyos que se le dan fuera de clases, existe una figura, el monitor que es un estudiante que con muy buenas notas tiene habilidad para comunicar esa información, fluidez verbal para que el estudiante sordo entienda, el monitor hace los apoyos como docente, el intérprete interpreta la información... (Intérprete Colombiana).

La cultura sorda en la universidad
Ambas intérpretes destacan que la presencia de estudiantes sordos ha movilizado a la institución en el sentido de desarrollar cursos de lengua de señas para la comunidad universitaria, la contratación de personal que apoye el proceso educativo (intérpretes de lengua señas, adultos sordos que enseñan la lengua de señas y profesionales que pertenecen a unidades institucionales cuya labor es gestionar facilitadores para el proceso educativo de los sordos). Respecto a la incorporación de la cultura sorda en el curriculum de los estudiantes, se ha podido determinar que solo algunas asignaturas lo incorporan (asignaturas del área de la educación especial, fonoaudiología o electivos de formación general), según la percepción de las intérpretes el énfasis que se da a la temática depende del profesor de la asignatura. También, ambas intérpretes destacan la importancia de la lengua de señas para el desarrollo de aprendizaje de los estudiantes sordos, ya que según su percepción la lengua de señas permite al sordo desarrollar conocimientos conceptuales y procedimentales propios de la disciplina que está aprendiendo. Algunos testimonios son los siguientes:
Dentro de la realidad de los estudiantes, justamente en la mención de trastornos de audición y lenguaje (TAL) tienen las asignaturas de cultura sorda, sordera y familia que son afines con el tema y considero que la de cultura e identidad sorda es una asignatura importante porque el estudiante sordo o la persona sorda en general vive su cultura sorda... (Intérprete Chile).
...el programa de inclusión para estudiantes con discapacidad en la educación superior ( PIES), más bien funciona en cuestiones académicas no en instancias de identidad, yo creo que una de las ideas que en lo particular se me ocurre podrían ayudarles, quizás es tener referentes sordos que puedan apoyar o fortalecer la identidad del estudiante... (Intérprete Chile).
Totalmente sí, aquí tienen una asignatura que se llama educación inclusiva no sé si todos lo ven en todas las carreras, pero digamos que es educación inclusiva... (Intérprete Colombiana).
Bueno digamos que el ofrecer estos cursos de lengua de señas ha sido bueno, ahora empezamos el curso, tenemos en cuenta sensibilizar al estudiante de este curso, algunos lo toman, y dicen: ya me voy a graduar e inclúyanme porque de pronto me va llegar un paciente sordo digamos si es psicólogo, si es odontólogo, si es médico y necesito en primera, cuando comenzamos el curso es favorecer la inclusión de la Universidad, pues la idea es que tú te acerques a tu compañero sordo y trabajes con él. (Intérprete Colombia).
4. Discusión
Este estudio se centra en analizar la formación, funciones y percepción de la Cultura e Identidad Sorda desde la percepción del intérprete en lengua de señas en contexto universitario, la discusión se presenta considerando los resultados más relevantes del estudio.
Ambas intérpretes reconocen que en sus respectivos contextos existe la necesidad de contar con servicio de interpretación de lengua de señas, sin embargo, la importancia de la formación profesional sólo es reciente en Colombia, en este país se ha desarrollado un programa de formación técnica para la carrera de Intérpretes en lengua de señas y en Chile es una tarea pendiente. Es decir, se reconoce la necesidad, pero no se ha relevado la importancia. Esta situación de falta de profesionalización incide en los conocimientos conceptuales, procedimentales, valóricos y éticos que un intérprete de LS requiere, con las consecuencias negativas que esto genera en el aprendizaje de los sordos. En palabras de Young & Temple (2014), es importante que el intérprete cuente con los conocimientos conceptuales de las formas de aprendizaje de los estudiantes Sordos, considerando sus características visuales, con el fin de que puedan comprender a través del intérprete el contenido que el profesor está entregando, también Napier (2002; Rodríguez, et al., 2018: 33) sostiene que un intérprete necesita tener los conocimientos procedimentales (herramientas) para interpretar de la mejor manera un mensaje y darle sentido a las normas y valores (conocimiento valórico) culturales de la audiencia.
Por otra parte, considerando la percepción de las intérpretes es posible señalar que la función que cumplen en la educación superior y, probablemente en los distintos niveles de enseñanza, está sujeta a las características culturales del contexto, en el sentido de si el desarrollo de la cultura sorda es mayor o menor. Si es menor, como en Chile, las funciones se ven más específicas (mediar entre lengua oral y gestual y visibilizar la comunidad sorda) y si ha logrado un mayor desarrollo, como en Colombia, la función del intérprete pasa hacer más general (mediar entre el mundo oyente y sordo). Desde este punto de vista, Olivé (2009) explica que en la actualidad vivir en una sociedad del conocimiento, permite una relación más amplia entre diferentes grupos humanos, en la cual sus miembros se respetan, consideran y aprovechan los conocimientos tradicionales que cada uno de estos grupos entrega, generando conocimientos acordes a sus necesidades, por lo tanto, las visiones y las funciones se amplían, como ocurre con lo mencionado por la intérprete colombiana.
En relación con los aspectos que facilitan la labor del intérprete en contexto universitario, las participantes centran su atención en las barreras que presenta el contexto universitario para la inclusión de personas sordas, no emergiendo las propias necesidades que facilitarían su labor desde el servicio de interpretación. Por lo tanto, en estos casos es importante que las instituciones universitarias desarrollen una cultura, políticas y prácticas inclusivas hacia la persona sorda lo cual permitiría que el intérprete en lengua de señas se concentre en su labor y no en suplir las barreras que presenta el entorno universitario. Desde esta perspectiva, podemos señalar que en ambas instituciones universitarias se han generado instancias de ingreso, no obstante, la permanencia, calidad de los aprendizajes, desarrollo personal y social es una tarea pendiente. Para Roger (2011), la universidad inclusiva busca impregnar la cultura organizacional, las políticas educativas y las prácticas docentes, para hacer posible que las personas, independientemente de sus capacidades individuales, tengan las mismas oportunidades de aprendizaje de calidad contribuyendo de este modo, a forjar una sociedad más justa y equitativa. Por lo tanto, “Hablar de inclusión en la Educación Superior supone, necesariamente, la búsqueda de instancias que favorezcan no sólo el ingreso, sino también la permanencia de los alumnos con necesidades especiales a lo largo de la carrera elegida” (González y Araneda, 2005: 3).
Respecto a que las intérpretes estén asumiendo funciones anexas al servicio de interpretación, también puede deberse a falta de precisión de sus funciones. En este sentido sería importante considerar en futuras investigaciones las siguientes interrogantes ¿Qué funciones cumple el intérprete? ¿Quién las define? ¿Cuáles son las competencias laborales necesarias para el servicio de interpretación?, etc.
Según la percepción de las intérpretes el aporte que hace el contexto universitario en el desarrollo de la cultura e identidad de la persona sorda se podría situar en una etapa inicial, caraterizada por visibilización del sordo en la universidad, la importancia de la lengua de señas en el aprendizaje de la persona sorda, de la profesionalización del servicios de interpretación. Esto favorece la cultura sorda porque ayuda al oyente a incorporar este nuevo conocimiento tradicional, lo hace consciente de esta diversidad. No obstante, se requiere que la universidad transite a una segunda etapa caracterizada por Olivé (2009) por la aceptación y valoración de la cultura sorda como parte de la diversidad de esta sociedad del conocimiento. Desde esta perspectiva es posible entender que los elementos culturales de la comunidad sorda en una etapa inicial aparezcan como algo extraño, novedoso, entretenido.
En relación con los puntos de encuentro entre ambas intérpretes, consideramos que aunque ejercen su labor en contextos universitarios de diferentes países y, por lo tanto, en diferentes culturas comparten experiencias y percepciones similares respecto a la mayor prevalencia de la formación no profesional del intérprete, a las barreras que manifiesta el contexto universitario y que entorpecen sus funciones y del desarrollo en etapa inicial de la cultura sorda en estos contextos universitarios. No parece extraño que compartan estas percepciones, ya que la educación de la persona sorda desde el enfoque socio-antropológico, que es donde tiene cabida el servicio de interpretación, es reconocido como una opción solo desde el congreso de Hamburgo de 1980 donde los profesores de sordos y las instituciones formadoras de profesores generan duros cuestionamiento al modelo oral, reconociendo el derecho de las personas sordas a ser educadas en la lengua de señas (Herrera, 2010). Desde entonces se ha ido incorporando lentamente este nuevo enfoque a las políticas y normativas educativas, y aún en forma más lenta ha ido impregnando la diversidad cultural en los distintos contextos.
5. Reflexiones finales
La posibilidad de que las Universidades incorporen estudiantes sordos a sus aulas, es fundamental para los sordos, ya que les permite un mayor desarrollo personal (intelectual, social y valórico), cultural y lingüístico, esto a su vez potencia el desarrollo de la comunidad sorda, haciéndola visible a las otras culturas. La mayor visibilización se relaciona directamente con el respeto y valoración de los conocimientos tradicionales del colectivo sordo permitiendo así el cambio del paradigma sobre la sordera, donde esta emerge desde un enfoque socio-antropológico enfatizando su propia lengua, identidad y cultura. Por lo tanto, cabe resaltar que en este proceso de transformación es de gran importancia el papel que cumple la universidad, no sólo como gestora del cambio de ideología, sino como el espacio donde esa transformación tenga efectos prácticos (Ramírez y Castañeda, 2003; Ramírez y Parra, 2004; Rodríguez, et al., 2018: 74).
También, la incorporación del sordo a la universidad es un gran desafío para los intérpretes de lengua de señas. Las funciones del Intérprete en lengua de señas deben estar definidas desde la profesionalización y valoración, ambos aspectos pendiente en Chile y Colombia. No obstante, la profesionalización debería considerar como los estudiantes sordos construyen sus aprendizajes, estrategias para mediar con estudiantes sordos con diferentes niveles de lengua de señas, la importancia de vincularse con la comunidad sorda local y estrategias para enfrentar las barreras que impone el contexto frente a su labor.
Es esperanzador considerar que ambas intérpretes, situadas en distintos países, destaquen la función del intérprete como un mediador, esta función se condice con el enfoque socio-antropológico en el cual el intérprete forma parte de los elementos culturales de la comunidad sorda. De aquí la relevancia de que el intérprete se vincule permanentemente con la comunidad sorda, esto le permite, entre otros aspectos, un mayor desarrollo de la lengua de señas, entender la diversidad sociolingüística de la comunidad sorda y obtener el reconocimiento de mediador lingüístico por parte de la comunidad sorda.
Todos los cambios que requiere generar el contexto universitario para aceptar la diversidad cultural de un país, entre estos a la comunidad sorda, requieren de un marco político y legal pertinente a los desafíos actuales. Independiente de la presencia de estudiantes sordos, la universidad debe propiciar la valoración de las distintas culturas y la apropiación de los elementos culturales que enriquecen a la humanidad.
REFERENCIAS BIBLIOGRÁFICAS
Abreu, J. L., Parra, C. & Molina, E. H. (2012). El Rol de las Preguntas de Investigación en el Método Científico. International Journal of Good Conscience. 7(1) 169-187.
Aguilar, S. & Barroso, J. (2015) La triangulación de datos como estrategia en investigación educativa. Revista de Medios y Educación. http://dx.doi.org/10.12795/pixelbit.2015.i47.05
Burad, V. (2012). ¿Ineficacia en la interpreteación del binomio lengua hablada-cultura oyente /Lengua de Señas-Cultura Sorda? Recuperado desde http: // www.cultura-sorda.eu.
Carvajal, M., Tascón, L. & Vásquez F. (2012). Construyendo Caminos Sordos y Oyentes pensando en la U. Universidad del Valle. Alcaldía de Santiago de Cali. Secretaria de Educación Municipal.
Creswell, J. (2008). Research Design: Qualitative, Quantitative, and Mixed Methods Approaches. Washington, USA: Sage.
Gobierno de Chile. (2010). Ley 20.422. Establece normas sobre igualdad de oportunidades e inclusión social de personas con discapacidad. Recuperado desde https://www.leychile.cl/Navegar?idLey=20422
González, F. y Araneda, P. (2005). Integración de las Personas con Discapacidad en la Educación Superior en Chile. http://sid.usal.es/idocs/F8/FDO12677/integracion_educacion_superior_chile.pdf
Herrera, V. (2010). Estudio de la población Sorda en Chile: Evolución histórica y perspectivas lingüísticas, educativas y sociales. Revista Latinoamericana de Educación Inclusiva, 4(1). Recuperado desde http://www.rinace.net/rlei/
Napier, J. (2002). Sign Language interpreting: Linguistic coping strategies. Coleford, UK: Douglas McLean.
Napier, J., & Barker, R. (2004) University Interpreting: Expectations and Preferences of Deaf Students. Journal of Deaf Studies and Deaf Education 9, 228-38.
Olivé, L. (2009). La ciencia y la tecnología en la sociedad del conocimiento. Ética, política y epistemología. Revista CTS, 12(4), recuperado desde http://www.scielo.org.ar/pdf/cts/v4n12/v4n12a11.pdf
Padden, C. (2000). Simultaneously Interpreting across Modalities. San Diego, USA: University of California.
Patton, M. Q. (2002) Qualitative research & evaluation methods (3a ed.). Thousand Oaks, CA: Sage.
Ramírez, P. y Castañeda, M. (2003). Educación Bilingüe para sordos. Bogotá, Colombia: Instituto Nacional para Sordos (INSOR).
Ramírez, P. y Parra, J. (2004). Estudiantes sordos en la educación superior: Equiparación de oportunidades. Bogotá, Colombia: Instituto Nacional para Sordos (INSOR).
Rodríguez G., Gil, J., & García, E. (1996). Metodología de la Investigación Cualitativa. Granada, España: Ediciones Aljibe.
Rodríguez, E. & Lara, P. (2004). Técnicas de interpretación de lengua de signos. Madrid, España: Fundación CNSE.
Rodríguez, N., Monroy, B. y Pabón, M. (2018). Manos y pensamiento: realidades de la interpretación, perspectivas de formación. Bogotá, Colombia: Editorial Universidad Pedagógica Nacional.
Roger, J. (2011). La universidad Inclusiva. http://www.reddolac.org/profiles/blog/show?id=2709308%3ABlogPost%3A195915&xgs=1&xg_source=msg_share_post
Young, A. & Temple, B. (2014). Approaches to social research. The case of deaf studies. New York, USA: Oxford University Press.
Notas
Información adicional
CITAR COMO:: Muñoz Vilugrón, K., Sánchez Bravo, A., & Herreros Roa, B. (2018). El intérprete de lengua de señas en el contexto universitario. Religación. Revista De Ciencias Sociales Y Humanidades, 3(10), 159-173. https://revista.religacion.com/index.php/religacion/article/view/155
Enlace alternativo
https://revista.religacion.com/index.php/religacion/article/view/155 (html)