Artículos

Recepción: 22 Octubre 2017
Aprobación: 26 Octubre 2020
DOI: https://doi.org/10.11144/Javeriana.upsy19.decm
Resumen: La situación actual de crisis económica y la progresiva pérdida de puestos de trabajo ha generado un debate en torno a las demandas requeridas por los empleadores en la selección de sus trabajadores. El objetivo de esta investigación es analizar el papel que juegan determinados factores individuales de los desempleados en la percepción sobre la contratación por parte del empresariado. La entrevista de percepción subjetiva se ha aplicado a 174 desempleados (73.3 % hombres, 26.7 % mujeres) registrados en las oficinas del Servicio Público de Empleo de Andalucía. El análisis de los datos se ha realizado con el programa ATLAS.ti v8. Los resultados muestran los factores edad, sexo, situación sociofamiliar, experiencia laboral y duración del desempleo son relevantes en los procesos de selección de persona. Se concluye que es necesario impulsar actuaciones de asesoramiento, individual y grupal, así como la participación de los empleadores en la contratación de mayores de 45 años.
Palabras clave: investigación cualitativa, empleabilidad, discriminación por edad, requerimientos de los empresarios, grupos vulnerables.
Abstract: The current economic situation and the progressive loss of relevant jobs has generated discussion among of qualities valued by employers in the selection of workers. This paper aims to analyze the role of the individual factors of the unemployed in the perception among employers both in employing people. The interview of subjective perceiving has been applied to 174 unemployed people (73,3% men, 26,7% women) registered at the labour offices of Andalucia (Spain). The information analysis was carried out with the ATLAS.ti v8 program. The results show that the participants considered the factors age, sex, social and family situation, work experience and long-term unemployment as determinants in the selection of candidates. It concludes that it is necessary to promote individual and group counseling actions, as well as the participation of employers in engagement of people aged over 45.
Keywords: qualitative research, employability, age discrimination, requirements of employers, vulnerable groups.
Después de la Gran Depresión del 29, la crisis del 2007 ocasionó las mayores cifras de desempleo a nivel mundial, llegando a una estimación de 210 millones de desempleados según la Organización Internacional del Trabajo (OIT). El aumento de las tasas de desempleo se agravó considerablemente en países como EE. UU., Nueva Zelanda, España y Taiwán. En España, la tasa de desempleo, al cierre de 2019, alcanzó un 15.3 %, según la Encuesta de Población Activa (Instituto Nacional de Estadística, 2020). Esta cifra, en comparación con otros países europeos, sitúa a España en las primeras posiciones de los países con mayor volumen de desempleados respecto a la población activa.
Este porcentaje oculta cifras muy diferentes entre jóvenes y adultos, nacionales e inmigrantes, grupos con bajo y alto nivel de formación, sectores productivos o comunidades autónomas, lo que refleja un mercado laboral roto, que costará años recuperar. En la actualidad, por su especial vulnerabilidad, conviene destacar a los mayores de 45 años donde las consecuencias derivadas del desempleo van más allá de lo económico y se manifiestan, en mayor medida, en diversas actitudes hacia la consecución de un empleo (Blanch, 1990; Izquierdo, 2012).
Diferentes estudios (Buendía, 2010; Gutiérrez, 2016; Izquierdo, 2015; Izquierdo & Alonso, 2010; Izquierdo & López, 2013; Izquierdo & Moya, 2014) ponen de manifiesto que las consecuencias derivadas del desempleo se agravan con el aumento de la edad. En muchos casos, se trata de personas con ausencia de formación en los niveles básicos y provenientes de sectores de actividad con dificultades, y por tanto, más proclives a sufrir las graves consecuencias del desempleo.
Las políticas tradicionales de formación y empleo se han mostrado incapaces de evolucionar con la suficiente rapidez para adecuarse a las necesidades de una sociedad globalizada, versátil, en situación de crisis y repunte del paro, en la que los trabajadores deben adaptarse a la realidad cambiante del mercado laboral para dar respuesta a las demandas y necesidades de los empleadores. De ahí que el contexto económico, social y cultural resulte especialmente importante para las personas sin empleo, como señalan Frutos et al. (2019), especialmente en entornos donde existan altos índices de vulnerabilidad. Estudios como el de Llinares et al. (2018) evidencian que una mayor permanencia en desempleo extiende la situación de vulnerabilidad. En este sentido, Giulia y Calvo (2015) realizan un estudio comparativo entre España e Italia, puesto que representan las dos realidades bastante diferentes respecto a otros países europeos en lo referente al impacto de la crisis económica en el desempleo, considerando que ambos países que comparten numerosas características comunes, tanto en términos económicos (sectores predominantes, tamaño de las empresas, nivel de endeudamiento, falta de confianza por parte de los inversores, etc.).
El término empleabilidad está relacionado con los conceptos de exclusión social, formación para el empleo o igualdad de oportunidades, y ofrece prismas distintos respecto a la responsabilidad del desempleo en función de la importancia que se le otorgue a cada una de las dimensiones, ya que sus causas se deben al mercado de trabajo, al desempleado, al empleador o a la sociedad, entre otras. De las numerosas definiciones existentes de empleabilidad, la que más se adecua al propósito del presente estudio es la de Gamboa et al. (2007), quienes consideran la empleabilidad como la percepción de las personas sobre las oportunidades que tienen para conseguir un empleo acorde a sus preferencias, teniendo presente que dichas oportunidades dependen no solo de sus características, sino también del contexto que le rodea. Además, Izquierdo y Farías (2018) consideran que la actitud hacia las condiciones de empleabilidad y hacia el trabajo en general juegan un papel muy importante a la hora de evaluar objetivamente éxitos o fracasos en la búsqueda de empleo.
Diversos estudios destacan el impacto que el desempleo produce en las personas (Del Pozo et al., 2002). Estas consecuencias se hacen más explícitas en los grupos de mayor vulnerabilidad: desempleados mayores, jóvenes con problemas de inserción, inmigrantes y mujeres con problemas de segregación laboral (Izquierdo & Alonso, 2010). Otras investigaciones se centran en la perspectiva del demandante de empleo (Izquierdo et al., 2012), entre las que cabe resaltar el estudio de la influencia del desempleo en la autoestima y en los trastornos del estado anímico realizado por Buendía (2010), en el que describe la interacción existente entre la situación de paro y los procesos cognitivos: cómo influye el desempleo en el autoconcepto, cómo cree el parado que es percibido por los demás, cuáles son sus expectativas, qué atribuciones hace al fracaso y cuál es su valoración respecto a los recursos con los que cree contar para enfrentarse a este problema.
Desde la década de los 70, los estudios sobre desempleo comienzan a alcanzar nivel científico con la publicación de trabajos empíricos. Autores como Piqueras et al. (2008) clasifican las investigaciones sobre el desempleo bajo dos enfoques: socioeconómico y psicosocial. La finalidad de los trabajos realizados desde el enfoque socioeconómico es ayudar al diseño de políticas macroeconómicas, al impulso de las políticas activas de empleo o a la toma de decisiones para la protección de los desempleados, y analiza factores como la renta familiar, las prestaciones por desempleo, la edad, el sexo o el nivel educativo. Desde el enfoque psicosocial, se consideran los factores psicológicos para entender el desempleo, ya que constata que una situación de desempleo puede afectar al bienestar psicológico de la persona y al de su familia. Este enfoque registra factores como la depresión, la extroversión y el neuroticismo, el sistema familiar, las expectativas de éxito, la autoeficacia, las atribuciones, la inteligencia emocional, etc.
Los desempleados constituyen un grupo heterogéneo en el que existen diferencias individuales en las actitudes y percepciones ante la falta de trabajo, motivo que ha determinado que las investigaciones realizadas en este ámbito presten especial atención a los factores utilizados para explicar el impacto diferencial del desempleo (Garrido, 1996). A continuación, se describen los factores mediadores más utilizados para analizar los efectos diferenciales del desempleo (Izquierdo, 2008).
La edad y el sexo son los principales factores que modulan los efectos de la situación de desempleo. Los resultados de investigaciones como la de Piqueras et al. (2008) han mostrado que los efectos negativos derivados de la situación de desempleo se hacen más notorios entre las personas con edades comprendidas entre los 30 y 45 años. Respecto al sexo, existen menos estudios sobre el desempleo femenino (Buendía, 2010), cuyos resultados muestran que se produce un sentimiento de fracaso en menor grado en las mujeres que el que tiene lugar en los hombres.
La situación sociofamiliar contempla aspectos tales como la clase social, el estado civil, las cargas familiares, la salud, la percepción del subsidio de desempleo y la situación económica en general. Buendía (2010) asocia la situación de paro laboral a una serie de desajustes como el aumento de manifestaciones depresivas, sentimientos de inseguridad y fracaso, aislamiento social o deterioro de las relaciones familiares, entre otras. La reducción de ingresos es otra de las principales consecuencias derivadas de la situación de desempleo y supone uno de los aspectos utilizados con mayor frecuencia en los estudios sobre impacto social del desempleo. La investigación realizada por Bueno et al. (2001) pone de manifiesto que las personas que mejor afrontan la situación de desempleo suelen contar con algunos recursos económicos, no se culpan a sí mismas por haber fracasado, suelen ver la pérdida del trabajo en términos objetivos y cuentan con fuerte apoyo de familiares y amigos.
La formación contempla tanto el nivel educativo como la formación profesional para el empleo. Según Arellano (2007), el nivel de estudios no genera efectos importantes en la salida de la situación de desempleo. Una posible justificación puede ser que los puestos de trabajo ofrecidos requieren un conocimiento específico que la enseñanza general no proporciona. Por tanto, la educación no puede interpretarse ni como sustituta de la experiencia, ni como una señal para el mercado de trabajo. Sin embargo, el efecto de los cursos de formación profesional para el empleo es significativo y reduce el tiempo de desempleo sin que haya diferencias sustanciales en función del sexo.
La experiencia laboral refleja la trayectoria profesional del trabajador. Según Arellano (2007) hay una relación inversa entre la edad y la probabilidad de encontrar empleo, excepto para el caso de los más jóvenes. Es preferible una experiencia superior a dos años, a la falta de experiencia o a una experiencia de mayor duración, aunque su efecto no es tan evidente como se podría esperar. Estos datos indican que las empresas no están interesadas en personas sin experiencia profesional previa, ni en ciudadanos con una larga vida laboral, sino en personas jóvenes que tengan cierta experiencia que les permita incorporarse en mejores condiciones formativas a un puesto de trabajo.
La duración del desempleo juega un papel transcendental en el estudio de las diferentes fases por las que pasan las personas en situación de paro laboral desde que se iniciaron las primeras investigaciones psicosociales sobre el desempleo, en los años 30. El deterioro del malestar psicológico aumenta con la duración del desempleo, no de modo lineal sino que tiene su pico de los 7 a los 12 meses de paro, y disminuye en periodos más largos, pudiéndose dar un proceso de acomodación a partir del año de desempleo (Del Pozo et al., 2002). Arellano (2007) observa una relación positiva entre la duración de la demanda de empleo y la probabilidad de continuar desempleado. En el proceso de búsqueda de trabajo, los factores motivacionales tienen un impacto en la permanencia en desempleo (Tøge & Blekesaune, 2015). Piqueras et al. (2008) muestran una relación significativa entre la motivación y la duración del desempleo y confirman valores más altos en la duración de la situación de desempleo para mujeres y personas mayores de 30 años.
Todo lo anterior permite concluir que los factores edad, sexo, situación sociofamiliar, formación, experiencia laboral y duración del desempleo determinan diferencias individuales en las respuestas ante la falta de un puesto de trabajo, y más específicamente en las demandas que le van a ser requeridas por los empresarios.
Respecto a las demandas requeridas en el ámbito laboral, varios trabajos (Alonso et al., 2009; Cajide et al., 2002; De la Rosa & Cabrera, 2008) se centran en aproximaciones sociopsicológicas que inciden en la interacción entre la elección de la persona y los procesos de selección de los empleadores o en el ajuste de las características de los demandantes de empleo y las exigencias del puesto de trabajo.
Cajide et al. (2002) realizan un análisis de la transición al empleo con un enfoque comparativo entre los graduados universitarios y los empleadores, mediante las competencias adquiridas en la universidad y las habilidades requeridas por los empresarios, considerando las divergencias encontradas para tratar de corregirlas. Se constata que los empresarios demandan formación práctica, conocimiento de cómo trabajan las organizaciones, flexibilidad, saber enfrentarse a la resolución de problemas, aplicación del conocimiento, trabajo en equipo, capacidad de comunicación, saber establecer relaciones, motivación e interés por las tareas que se van a realizar, aptitudes para seguir aprendiendo y confianza en sí mismo. En cambio, a la Universidad se le achaca que sigue siendo eminentemente teórica y especializada, ofrece una baja formación práctica y de trabajo en equipo y se muestra escasamente motivadora en las tareas que se deben realizar y en el afán de seguir aprendiendo.
La relación de empleo se establece en un contrato por el que organización y empleado quedan vinculados mediante un acuerdo, pero la organización constituye el escenario en el que va a transcurrir la relación, y en muchos casos supone la capacidad para hacer prevalecer los intereses de esta parte. De la Rosa y Cabrera (2008) presentan la relación de empleo como una variable de gran utilidad en la gestión empresarial y en los estudios académicos. Mediante un análisis de las diversas clasificaciones propuestas desde diferentes enfoques, formulan una tipología integradora que pueda contribuir a homogeneizar los estudios sobre esta materia, e identifican una serie de dimensiones básicas que sirvan de guía para redefinir con claridad el tipo de relación que la empresa desea establecer con sus trabajadores, y que los individuos desarrollen expectativas realistas y no vean frustrado su contrato psicológico.
Uno de los métodos más utilizados por las administraciones públicas y, en menor medida, por las empresas para la selección y promoción de personal es la valoración de méritos de los candidatos, basada en la puntuación de la experiencia, la educación y la formación. Alonso et al. (2009) plantean examinar la fiabilidad de las valoraciones de méritos en la administración pública y en la empresa, la validez de constructo y si las valoraciones de méritos son imparciales, justas y no producen discriminación para ninguno de los dos sexos. Con este propósito, realizan dos estudios en los que examinan la fiabilidad, la validez de constructo y la discriminación de sexo de las valoraciones de méritos como instrumento de selección de personal. El primer estudio muestra que la valoración de los méritos, presentando una fiabilidad test-retest y de acuerdo entre evaluadores, elevada. Igualmente, tiene una consistencia interna baja y la evidencia de una discriminación indirecta contra el grupo de mujeres. El segundo estudio refleja coeficientes de fiabilidad alfa inferiores a los del primer estudio y mayor discriminación en torno al sexo. Los resultados de este trabajo ponen de manifiesto que el colectivo femenino obtiene puntuaciones inferiores a los hombres, por lo que el uso de este instrumento en los procesos de selección contribuye a la perpetuación de la discriminación por razones de sexo.
A pesar de la importancia del tema, son escasos los estudios que analizan por qué las empresas contratan menos a las personas mayores de 45 años que se encuentran en situación de desempleo, a pesar de que muchos de ellos tienen experiencia. Por este motivo, el objetivo de esta investigación es conocer los principales factores percibidos por los mayores de 45 años en los procesos de contratación, como determinantes de la situación de desempleo. Con un carácter específico se analizaron los determinantes edad, sexo, formación, experiencia laboral, situación sociofamiliar y duración del desempleo.
Método
Participantes
Este subapartado se centra en explicar el proceso de selección muestral, puesto que se relaciona sobre todo con la transferibilidad del estudio (la validez externa). Por lo que la descripción de los participantes y de los escenarios elegidos para realizar un estudio cualitativo debe ser suficiente en términos de calidad y cantidad para poder cumplir los objetivos que se proponen en este trabajo.
En este estudio fueron seleccionados 174 informantes clave, mediante un muestro no probabilístico intencional, siguiendo criterios de accesibilidad, interés personal, pertinencia y adecuación. Las características que tenían que cumplir dichos informantes fueron: ser mayor de 45 años y estar registrado como demandante de empleo en el Servicio Andaluz de Empleo (SAE), organismo dependiente de la Junta de Andalucía.
Entre las características de los participantes del estudio cabe destacar que el 73.3 % correspondió a hombres (128) y el 26.7 % restante, a mujeres (46). En lo referente al nivel de estudios, el 12.4 % no tiene estudios, el 38.5 % ha cursado estudios básicos, el 39.8 % posee estudios medios y tan sólo el 9.3 % posee una titulación superior. En cuanto a la duración del desempleo; el 39.9 % llevan un año, el 24.8 % dos años y el 35.3 % más de dos años. Por consiguiente, el 60.1 % de las personas participantes en esta investigación pertenecen al último. Finalmente, en lo relativo a la percepción de prestaciones y participación en acciones de búsqueda de empleo, el 52.8 % perciben algún tiempo de prestación o subsidio por desempleo y tan solo el 21.9 % realizan cursos de formación profesional para el empleo.
Diseño
Asumiendo una perspectiva paradigmática cualitativa, se optó por el diseño de teoría fundamentada, el cual va a permitir obtener un conocimiento más amplio acerca del complejo fenómeno del desempleo, con el propósito de comprenderlo y contextuarlo, desde la propia percepción de desempleados. Siguiendo el posicionamiento paradigmático empleado en trabajos recientes como los de Amber y Domingo (2015b, 2017) o Rivera-Aguilera (2018) basados en las propias narraciones de las personas que se encuentran sin empleo.
Procedimiento
La recogida de información se realizó por personal cualificado de los Servicios de Orientación y se llevó a cabo en las dependencias del Servicio Andaluz de Empleo. Tras verificar que todos los participantes cumplían con los requisitos previos establecidos, fueron informados del propósito de la investigación y se les invitó a participar voluntariamente, garantizándoles en todo momento el anonimato de los datos obtenidos, así como la confidencialidad de la información recogida. El promedio de realización de cada entrevista fue de 25 minutos. La información fue transcrita en texto para su posterior análisis con el programa informático ATLAS.ti v8.
Instrumento
La información referente a las percepciones que los desempleados tienen sobre aquellos aspectos que los empresarios valoran para su contratación, ha sido recogida a través de una entrevista semiestructurada denominada Escala de percepción subjetiva sobre la contratación de los empresarios, que evalúa la existencia de determinadas percepciones creadas socialmente por los desempleados que les impiden el acceso o la reincorporación al mercado de trabajo. Un amplio número de las situaciones de discriminación en el ámbito laboral se producen por estereotipos y prejuicios acerca de los mayores de 45 años. Muchos de estos trabajadores han comprobado la existencia de estos prejuicios, experimentando la experiencia del rechazo por parte de los empleadores que, en muchas ocasiones, prefieren mano de obra joven al considerarla más adaptable y con menos costes laborales. Las características técnicas de dicho instrumento fueron descritas en Izquierdo et al. (2011).
Resultados
Para el análisis de las informaciones obtenidas mediante la entrevista, se utilizó el programa informático ATLAS.ti v8, el cual facilita la tarea de codificación, categorización y creación de redes semánticas y mejora la credibilidad (validez interna) de la investigación. En una primera fase, se identificaron las categorías y se asignaron los códigos a las entrevistas, en la segunda, se organizó la información mediante redes semánticas y, en último lugar, se explicaron las relaciones entre las categorías identificadas.
El análisis de datos cualitativo no es una mera clasificación de la opinión de los informantes, es mucho más. Es el descubrimiento de sus códigos sociales a partir de los relatos, símbolos y observaciones. Es la búsqueda de la comprensión y de la interpretación a la luz de la teoría que aporta una contribución singular y contextualizada del investigador (Souza et al., 2017). Siguiendo la lógica de la teoría fundamentada, el sistema de categorías surgió por vía inductiva, al analizar las respuestas de las entrevistas, y asignando el tópico más adecuado para cubrir cada segmento de información, creando de este modo las categorías.
Para la validación del sistema de categorías y el proceso de codificación, se realiza el análisis del coeficiente de acuerdo a interjueces, aplicando la prueba Kappa de Cohen para datos nominales dicotómicos, con la ayuda del programa estadístico SPSS v26. Con los resultados de esta prueba, con un nivel de significación inferior a 0.05 se rechaza la H0 y se concluye que existe acuerdo entre ambos evaluadores, con una fuerza de asociación satisfactoria (K = 0.71).
Por su parte, la Escala de percepción subjetiva sobre la contratación de los empresarios, que consta de 12 ítems, responde a la existencia de determinadas percepciones creadas socialmente referidas a la supuesta “incapacidad laboral” de las personas a medida que envejecen (Izquierdo et al., 2011), y presenta las siguientes categorías: características formativo-profesionales (3 ítems), condiciones socioeconómicas (4 ítems) y características personales (5 ítems). Del análisis de las entrevistas, se fijaron las siguientes categorías: edad, experiencia laboral, formación, sexo, duración del desempleo y situación sociofamiliar.
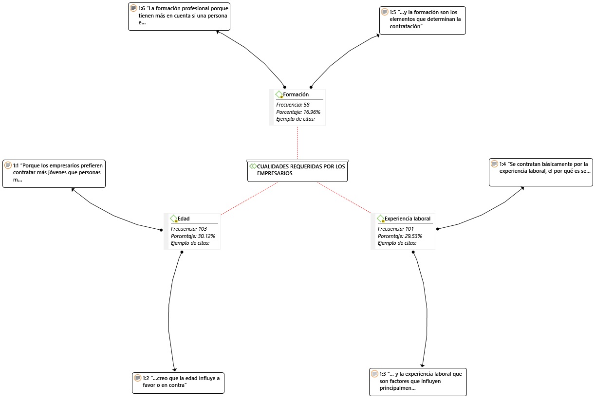
Como se muestra en la Figura 1, los participantes perciben como principales factores requeridos por los empresarios la edad, la experiencia laboral y la formación. Uno de los factores más destacados para describir el criterio seguido por los empleadores en la elección de los trabajadores es la edad. Las informaciones aportadas en este factor son diversas, aunque de forma general consideran que los obstáculos en el acceso a un puesto de trabajo aumentan para las personas de mayor edad, ya que las entidades contratantes demandan principalmente a personas con un perfil profesional inferior al de 45 años.
Hay empresarios que si se fijan más en la edad que en la experiencia y no entiendo el por qué, puede ser porque más jóvenes aprenden más rápido aunque hay otros que no o se les puede explotar mejor sin que se quejen porque tienen un trabajo. [Edad] (3:230-3:472)
Hay muchas ayudas para contratar a personas jóvenes a tener su primer empleo. Pero las personas de mayor edad también tenemos nuestras necesidades, incluso más prioritarias que los jóvenes porque casi todos tenemos cargas familiares o hipotecas, que la gente joven todavía no las tienen. [Edad] (9:748-9:1072)
La experiencia laboral está relacionada con la edad y el nivel de formación. Los participantes manifiestan que tanto la experiencia profesional como la formación son elementos determinantes para la contratación del demandante de empleo, y señalan estas cualidades como las más valoradas por el empresario en la selección de personal.
Se fijan en la profesionalidad, porque si no sabes realizar el trabajo para el cual se te ha contratado no eres útil. [Experiencia laboral] (2:1094-2:1200)
Los empresarios buscan a trabajadores que tengan experiencia y no se tengan que parar a enseñarlos. [Experiencia laboral] (14:818-14:918)
La formación es de lo más valorado para elegirte. [Formación] (5:759-5:810)
Tienen más en cuenta si una persona está más formada que otra porque una persona hará mejor su trabajo si tiene más conocimientos [Formación] (11:1018-11:1184)

En la Figura 2, se observa como los participantes consideran que el sexo tiene cierta importancia en los procesos de selección, los desempleados perciben por parte de los empresarios una preferencia en la contratación hacia los hombres (aunque depende del perfil del puesto laboral). Consideran menos importante el tiempo que el aspirante al empleo lleve fuera del mercado laboral, aunque las percepciones sobre este aspecto son variadas.
Como eres hombre, tiene más fuerza... etc. [Sexo] (4:1491-4:1530)
He ido a ofrecer mis servicios como conductora y lo primero es la sorpresa y luego la incredulidad es lo que obtengo por respuesta [Sexo] (10:677-10:837)
Con respecto a la situación sociofamiliar, los desempleados se centran fundamentalmente en el aspecto referente a las cargas familiares, sin prestar especial importancia al estado civil, la salud, la percepción del subsidio de desempleo o la situación socioeconómica del demandante de empleo. Las cargas familiares determinan, en muchas ocasiones, una disponibilidad total o parcial que es valorada por los empresarios.
Ante sus candidatos con igual formación y experiencia siempre cogen al que no tenga cargas familiares. [Situación sociofamiliar] (7:285-7:388)
Cuanto más tiempo estés en el paro, cobrándolo, pienso que menos te aceptan. [Duración del desempleo] (4:829-4:909)
El sexo aparece estrechamente vinculado con la situación socio-familiar, especialmente a las referida las cargas familiares, pues una de las cualidades más valoradas por el empresario, según los participantes, es la de carecer de cargas familiares; y las mujeres se encuentran con más obstáculos para su contratación que los hombres, debido principalmente a causas relacionadas con embarazos, cuidado de los niños y otras cargas familiares, consideradas por los empresarios como factores problemáticos.
Hoy día no se contrata a muchas mujeres que están embarazadas o no se les renueva el contrato. [Situación socio-familiar] (8:1457-8:1601)
Que tengas familia es un inconveniente para realizar un trabajo por parte del empresario. [Situación socio-familiar] (8:1457-8:1601)

Discusión
Los participantes en este estudio perciben obstáculos para acceder al mercado laboral a través de sus percepciones sobre los factores demandados por los empleadores. Los resultados extraídos desde la perspectiva de los demandantes de empleo mayores de 45 años que han participado en este estudio sobre los requerimientos de los patronos para su contratación, permiten concluir la presencia de desinterés de los empleadores por su contratación. Se inclinan claramente por la selección de personas jóvenes, con formación y experiencia profesional en el puesto ofertado. Tal como puntualizan Bentolila et al. (2017, pp. 32-33), la edad es un factor que obstaculiza la empleabilidad de los trabajadores mayores, puesto que “la rentabilidad de la tiende a reducirse con la edad […]. Además, la incorporación de mayores puede plantear retos para la gestión de recursos humanos, especialmente si sus superiores son más jóvenes”. Aunque, por otra parte, la experiencia previa en ocupaciones afines puede favorecer su contratación. Por lo que comprender y visualizar al colectivo de mayores de 45 años desempleados y su problemática se convierte en imperativo, y así poder evidenciar que uno de los principales obstáculos para la inserción laboral de este colectivo es la edad.
De otro lado, estos solicitantes de empleo mayores de 45 años se ven perjudicados también por escasa de flexibilidad respecto a la formación, movilidad geográfica y la adaptación a trabajos diferentes a los que venían realizando en su etapa laboral previa (Amber & Domingo, 2015b). En consecuencia, la actitud también importa para los empleadores, que demandan una actitud proactiva y buena disposición al cambio. Asimismo, los resultados del estudio de Arellano (2007), señalan que la formación profesional para el empleo reduce el tiempo en desempleo. De manera que, la gran confianza depositada por los empresarios en la formación y cualificación profesional (Thieme et al., 2015), la disponibilidad de movilidad laboral (Cairns, 2015) o el dominio de las tecnologías y de otras lenguas impuestas por los titulados actualmente (Martínez Comeche et al., 2015) crean brechas insalvables entre las personas, y este problema aumenta en los contextos y colectivos de mayor vulnerabilidad y riesgo de exclusión social (Amber & Domingo, 2017). Resultados similares se obtuvieron en la investigación realizada por Piqueras et al. (2008) donde la duración del desempleo juega un papel primordial en los mayores de 30 años, por lo que el riesgo de exclusión social aumenta considerablemente en los grupos de jóvenes, personas mayores y mujeres, por la dificultad que entraña el acceso a un puesto de trabajo.
Desde la visión de los desempleados, los empresarios prefieren para su contratación a personas sin cargas familiares, posiblemente por la mayor disposición y flexibilidad horaria necesarias para realizar las funciones propias del puesto de trabajo. En consecuencia, la discriminación por causas de sexo se perpetúa, debido básicamente a factores socioeconómicos como la oposición de la cultura empresarial a la contratación de mujeres para el desempeño de trabajos tradicionalmente masculinos (Sánchez-Martín et al., 2011), al mayor peso de las cargas familiares e incluso, en ciertas circunstancias, aún existe la indebida consideración de que la mujer con cargas familiares trabaje. Si a estos factores les sumamos los requisitos de edad, experiencia laboral previa y formación, se evidencia gravemente una mayor obstaculización para su incorporación al mundo laboral en las mujeres.
Asimismo, los participantes aprecian que la mayoría de las cualidades que los empresarios solicitan para su contratación se centran en atributos internos ―y que por lo consiguiente no está en sus manos modificar―, como el sexo, la edad, la situación sociofamiliar, la experiencia laboral previa o la duración del periodo de desempleo. Resultados que contrastan con los últimos datos analizados por el Observatorio de Ocupaciones respecto a los perfiles de la oferta de empleo en España (Servicio Público de Empleo Estatal, 2019), según los cuales las ofertas de empleo demandan principalmente cualidades basadas en características internas, entre las que destacan las siguientes: a) una actitud proactiva ante la búsqueda de trabajo, b) competencia en informática y en idiomas, c) adaptación a situaciones cambiantes de flexibilidad y competitividad y d) contar con experiencia.
De los resultados de este estudio, se pueden inferir una serie de implicaciones prácticas para la mejora de la empleabilidad para colectivo de mayores de 45 años desempleados. Antes que nada, se requiere de una atención individualizada por parte de los orientadores laborales, en función de las características personales y las historias laborales; hacer un diagnóstico adecuado de la situación de cada persona desempleada e identificar el tipo de servicio apropiado. Aunque como señala Jansen (2016, p. 33), los Servicios de Empleo en España “parecen ser el resultado de decisiones rutinarias de remisión a políticas estándar de empleo, en lugar de estar basadas en un análisis en profundidad de las necesidades de los solicitantes de empleo”. Así, en el discurso de los expertos, prevalece la recomendación de priorizar la orientación laboral para la reinserción al mercado de trabajo de las personas desempleadas (Ureña & Barboza, 2015). Especialmente entre colectivos y contextos más desfavorecidos, se convierte en imperativo definir un propósito laboral para ir acercándose gradualmente hacia ella de forma a amortizar el esfuerzo personal y prevenir la tendencia al desánimo y la desesperación común entre los desempleados (Amber & Domingo, 2017). En segundo término, es necesario fomentar la participación de los empleadores para brindar una posibilidad de reinserción a parados de larga duración, que están en riesgo de perder su vínculo con el mercado laboral.
Igualmente, como reivindica Jansen (2016), se podría ofrecer una continuación de sus servicios de asesoramiento durante las etapas iniciales del trabajo. Junto con la implementación de actividades prácticas, ya sea a nivel individual o grupal, a través de los programas de orientación profesional y de las acciones de formación profesional para el empleo. Incidiendo en la importancia que las ofertas de trabajo asignan al plano actitudinal, como proactividad, compromiso, flexibilidad, competitividad, cooperativismo, etc., para que no supongan un obstáculo en los mayores de 45 años, aumentando las oportunidades de retorno al mercado laboral (Izquierdo, 2015).
Para concluir, pese a la recuperación económica actual, Bentolila et al. (2017), en su trabajo sobre las estimaciones de los determinantes de las transiciones entre el paro y el empleo en personas mayores de 45 años, manifiestan que de la mitad los parados de larga duración el 40 % pertenecen a este colectivo. La regeneración de la crisis no estará completa hasta reducir los niveles de desempleo a los registrados antes de la crisis financiera y económica (Jansen, 2016). No obstante, la por situación actual no se vislumbra la consecución de este objetivo, más bien se prevé un nuevo aumento en las tasas de desempleo en los años venideros, derivados de la pandemia mundial generada por la COVID-19 y de sus inevitables consecuencias económicas.
Por último, las investigaciones actuales se centran principalmente en el conocimiento de las competencias y las habilidades requeridas tanto por los empresarios como por las Administraciones Públicas para la contratación de sus trabajadores. Como señalan Amber y Domingo (2015a, p. 85), “se trata de un colectivo transparente, en el sentido de poco visible socialmente y mucho menos en los medios”, por lo que se hace necesario analizarlo, desde la propia perspectiva de las personas implicadas el impacto del desempleo, especialmente en aquellos grupos sociales más vulnerables como son mujeres, jóvenes sin cualificación, inmigrantes, emigrantes retornados, discapacitados o personas del ámbito rural con bajo nivel de cualificación. Se continuaría así esta línea de trabajo para profundizar en las percepciones de estos grupos sociales en un momento como el actual, caracterizado por la dificultad de acceso al mercado laboral de los grupos más desfavorecidos.
Referencias
Alonso, P., Táuriz, G., & Choragwicka, B. (2009). Valoración de méritos (training and experience) en la administración pública y en la empresa: fiabilidad, validez y discriminación de sexo. Revista de Psicología del Trabajo y de las Organizaciones, 25(3), 245-258. http://www.infocop.es/view_article.asp?id=2722
Amber, D., & Domingo, J. (2015a). La presencia y representación del desempleo de los mayores de 45 años en la prensa española. Observatorio (OBS*), 9(4), 85-91. https://doi.org/10.15847/obsOBS942015906
Amber, D., & Domingo, J. (2015b). El discurso de y sobre los desempleados españoles mayores de 45 años en los blogs. Forum Qualitative Social Research, 16(3). https://doi.org/10.17169/fqs-16.3.2356
Amber, D., & Domingo, J. (2017). Desempleo y precariedad laboral en mayores de 45 años desde la voz de los expertos: una luz al final del túnel. Sociología Problemas y Prácticas, 84, 27-41. https://journals.openedition.org/spp/2849
Arellano, A. F. (2007). Duración del desempleo y cursos de formación. Una aproximación al caso español. Cuadernos económicos ICE, 74, 167-198.
Blanch, J. M. (1990). Del viejo al nuevo paro. Un análisis psicológico y social. PPU.
Buendía, J. (2010). El impacto psicológico del desempleo. EDITUM.
Bueno, B., Vega, J. L., & Buz, J. (2001). Desarrollo social a partir de la mitad de la vida. En J. Palacios, A. Marchesi & C. Coll (Comps), Desarrollo psicológico y educación (I). Psicología Evolutiva (pp. 591-614). Alianza.
Cairns, D. (2015). International student mobility in crisis. Understanding post-diploma mobility decision-making in an economic crisis context. Sociologia, Problemas y Práticas, 79, 9-25. https://doi.org/10.7458/SPP2015796366
Cajide, J., Porto, A., Abeal, C., Barreiro, F., Zamora, E., Expósito, A., & Mosteiro, J. (2002). Competencias adquiridas en la universidad y habilidades requeridas por los empresarios. Revista de Investigación Educativa, 20(2), 449-467. https://revistas.um.es/rie/article/view/99011/0
De la Rosa, M. D., & Cabrera, E. (2008). Tipología de las relaciones de empleo: una propuesta integradora. Revista de Psicología del Trabajo y de las Organizaciones, 24(1), 81-111. http://www.infocop.es/view_article.asp?id=2126
Del Pozo Iribarría, J. A., Ruiz, M. A., Pardo, A., & San Martín, R. (2002). Efectos de la duración del desempleo entre los desempleados. Psicotema, 14(2), 440-443. http://www.psicothema.com/psicothema.asp?id=745
Frutos, A., Izquierdo, T., & Abenza, B. (2019). El absentismo escolar en contextos vulnerables de exclusión. Profesorado: Revista de Curriculum y Formación del Profesorado, 23(1), 121-139. https://doi.org/10.30827/profesorado.v23i1.9147
Gamboa, J., Gracia, F., Ripoll, P., & Peiró, J. M. (2007). La empleabilidad y la iniciativa personal como antecedentes de la satisfacción laboral. Instituto Valenciano de Investigaciones Económicas. http://www.ivie.es/downloads/docs/wpasec/wpasec-2007-01.pdf
Garrido, A. (1996). Psicología social del desempleo. En J. L Álvaro, A. Garrido & J. L. Torregrosa (Coords.), Psicología social aplicada (pp. 121-154). McGraw-Hill.
Gutiérrez, I. A. (2016). Job insecurity, unemployment insurance and on-the-job search. Evidence from older American workers. Labour Economics, 41, 228–245. https://doi.org/10.1016/j.labeco.2016.05.011
Ingelis, A. Giulia, & Calvo, R. (2015). Desempleo y crisis económica. Los casos de España e Italia. Sociología del Trabajo, 84, 7-31. https://revistas.ucm.es/index.php/STRA/article/view/60399
Instituto Nacional de Estadística (2020). Encuesta de Población Activa (EPA): Tercer trimestre de 2020. España: Autor. https://www.ine.es/
Izquierdo, T. (2008). El desempleo en los mayores de 45 años. Consejo Económico y Social.
Izquierdo, T. (2012). Efectos de la duración del desempleo en las actitudes hacia el trabajo de los mayores de 45 años. Revista Electrónica de Investigación y Docencia, 8, 7-21. https://revistaselectronicas.ujaen.es/index.php/reid/article/view/1170
Izquierdo, T. (2015). Duración del desempleo y actitudes de los mayores de 45 años en Portugal y España: un estudio comparativo. Revista de Ciencias Sociales, 21(1), 21-29. https://doi.org/10.31876/rcs.v21i1.25703
Izquierdo, T., & Alonso, H. J. (2010). Valores culturales y consecuencia psicosociales del desempleo en América Latina. Revista de Psicología del Trabajo y de las Organizaciones, 26(2), 123-133. https://doi.org/10.5093/tr2010v26n2a4
Izquierdo, T., & Farías, A. J. (2018). Empleabilidad y expectativa de logro en la inserción laboral de los estudiantes universitarios. Revista Española de Orientación y Psicopedagogía, 29(2), 29-40. https://doi.org/10.5944/reop.vol.29.num.2.2018.23151
Izquierdo, T., Hernández, F., Maquilón, J. J., & López, O. (2011). Adaptación y validación de la escala de actitudes hacia el trabajo en desempleados mayores de 45 años. Revista Iberoamericana de Diagnóstico y Evaluación Psicológica, 32(2), 105-122. https://www.redalyc.org/comocitar.oa?id=459645440006
Izquierdo, T., & López, O. (2013). El rol de las actitudes en la inserción laboral de los desempleados mayores de 45 años. Universitas Psychologica, 12(3), 911-922. https://doi.org/10.11144/Javeriana.UPSY12-3.rai
Izquierdo, T., & Moya, F. (2014). Unemployment duration and attitudes towards work among people over 45 years old. Journal of Intellectual Disability-Diagnosis and Treatment, 2, 177-182. https://pdfs.semanticscholar.org/3aac/c32742bc22a11a0cd73b737c46252e74ba1a.pdf
Jansen. M. (2016). El reto de la inserción de los desempleados de larga duración. Fedea.
Llinares, L. I., González, P., Córdoba, A. I., & Zacarés, J. J. (2018). Women’s job search competence: A question of motivation, behavior, or gender. Frontiers in Psychology, 9.https://doi.org/10.3389/fpsyg.2018.00137
Martínez-Comeche, J. A., Carpallo, A., Burgos, E., & Francisco, J. M. (2015). La demanda de la información y documentación en España: análisis de las denominaciones de las ofertas de trabajo y de las tareas y competencias profesionales que involucran. Revista General de Información y Documentación, 25(1), 175-190. https://doi.org/10.5209/rev_RGID.2015.v25.n1.48984
Piqueras, R., Rodríguez, A., & Rueda, C. (2008). Expectativas y duración del desempleo. Revista de Psicología del Trabajo y las Organizaciones, 24(2), 129-151. http://scielo.isciii.es/scielo.php?script=sci_abstract&pid=S1576-59622008000200001
Rivera-Aguilera, G. (2018). La construcción discursiva del joven trabajador: un análisis crítico a los informes Tendencias Mundiales de Empleo. Universitas Psychologica, 17(1), 1-14. https://doi.org/10.11144/Javeriana.upsy17-1.cdjt
Sánchez-Martín, M., Buendía, L., & Expósito, J. (2011). Detección de nuevos yacimientos de empleo y adecuación de la oferta formativa en la Comarca de Alhama de Granada. Ediciones Emgraf.
Servicio Público de Empleo Estatal. (2019). Observatorio de ocupaciones. Los perfiles de la oferta de empleo. Ministerio de Empleo y Seguridad Social de España.
Souza, M. C., Ferreira, S., & Gomes, R. (2017). Investigación social. Teoría, método y creatividad. Lugar Editorial.
Thieme, P., Brusch, M., Büsch, V., & Stamov, C. (2015). Work context influences on older workers’ motivation for continuing education. Zeitschrift für Erziehungswissenschaft, 18(1), 71-87. https://doi.org/10.1007/s11618-014-0600-8
Tøge, A. G., & Blekesaune, M. (2015). Unemployment transitions and self-rated health in Europe: A longitudinal analysis of EU-SILC from 2008 to 2011. Social Science & Medicine, 143, 171-178. https://doi.org/10.1016/j.socscimed.2015.08.040
Ureña, V., & Barboza, C. (2015). Aportes de la orientación vocacional en el contexto laboral. Revista Actualidades Investigativas en Educación, 15(1), 1-21. https://doi.org/10.15517/aie.v15i1.17629
Notas
Notas de autor
aAutor de correspondencia. Correo electrónico: tomasizq@um.es
Información adicional
Para citar este artículo: Sánchez-Martín, M., & Izquierdo Rus, T. (2020). Demandas de los empresarios en la contratación de los mayores de 45 años. Universitas Psychologica, 19, 1-XX. https://doi.org/10.11144/Javeriana.upsy19.decm