Resumen: Debido al gran interés suscitado por académicos y profesionales respecto de la relación y la comunicación entre consumidores y marcas en redes sociales, el presente estudio analiza el compromiso del consumidor con la marca (CBE - consumer brand engagement), su participación en comunidades virtuales de marca y su efecto sobre la abogacía por la marca. Para tal efecto, se realizó una encuesta a 306 usuarios de Facebook en Colombia. Los datos se analizaron mediante un modelo SEM-PLS a través del software Smartpls 3. Los resultados mostraron que la participación del consumidor en comunidades virtuales influye en el CBE e impulsa la abogacía por la marca. Además, se identificó que el CBE puede ser mediador entre comportamientos asociados a la participación en comunidades virtuales de marca y la abogacía por la marca.
Palabras clave (Fuente tesauro de la Unesco): Abogacía de marca, compromiso del consumidor, comunidad virtual de marca, consumidor, estrategias de comunicación, Facebook, internet, marca, redes sociales.
Abstract: Due to the great interest aroused by academics and professionals regarding the relationship and communication between consumers and brands in social media, this study analyzes consumer brand engagement (CBE), consumer participation in virtual brand communities, and their effect on brand advocacy. For this purpose, a survey of 306 Facebook users in Colombia was conducted. Data were analyzed using an SEM-PLS model using Smartpls 3 software. Results show that consumer participation in virtual communities’ influences CBE and drives brand advocacy. Besides, we identified that CBE could mediate between behaviors associated with the involvement in virtual brand communities and brand advocacy.
Keywords (Source Unesco Thesaurus): Brand advocacy, consumer engagement, virtual brand community, consumer, communication strategies, Facebook, Internet, brand, social media.
Resumo : Devido ao grande interesse despertado por acadêmicos e profissionais a respeito da relação e comunicação entre consumidores e marcas em redes sociais, neste estudo, é analisado o compromisso do consumidor com a marca (Consumer Brand Engagement - CBE), sua participação em comunidades virtuais de marca e seu efeito sobre a advocacia pela marca. Para isso, foi realizada uma pesquisa com 306 usuários do Facebook na Colômbia. Os dados foram analisados mediante um modelo SEM-PLS por meio do software Smartpls 3. Os resultados mostraram que a participação do consumidor em comunidades virtuais influencia no CBE e impulsiona a advocacia pela marca. Além disso, foi identificado que o CBE pode ser mediador entre comportamentos associados à participação em comunidades virtuais de marca e à advocacia pela marca.
Palavras-chave (Fonte tesauro da Unesco): Advocacia de marca, compromisso do consumidor, comunidade virtual de marca, consumidor, estratégias de comunicação, Facebook, internet, marca, redes sociais.
Artículos
Compromiso del consumidor como estrategia de comunicación para fomentar la abogacía de marca en fanpages de Facebook
Consumer Engagement as a Communication Strategy to Promote Brand Advocacy on Facebook Fan Pages
Compromisso do consumidor como estratégia de comunicação para fomentar a advocacia de marca em fanpages do Facebook
Recepción: 09 Julio 2021
Recibido del documento revisado: 24 Enero 2022
Aprobación: 28 Febrero 2022
El concepto de compromiso del consumidor (consumer engagement) ha recibido una considerable atención (Hollebeek et al., 2019) gracias a su papel destacado para crear y mantener relaciones intensas y duraderas entre marcas y consumidores (Kumar y Pansari, 2016). El crecimiento exponencial de redes sociales ha permitido entender el concepto de compromiso del consumidor con la marca (CBE - consumer brand engagement) a través de los lazos entre consumidores y marcas en comunidades virtuales (Dessart et al., 2016). Múltiples estudios han analizado el compromiso del consumidor en comunidades de marca en los últimos años (Dessart et al., 2019; Hollebeek y Macky, 2019; Lima et al., 2019). Uno de los campos de mayor interés en el estudio del compromiso del consumidor son las comunidades de marca en redes sociales (Dessart et al., 2019).
Muchas marcas acogen comunidades en línea donde los consumidores tienen la oportunidad de discutir acerca de productos o servicios, compartir consejos, brindar soluciones y conectarse con otros consumidores (Hanson et al., 2019). Es en este espacio donde el CBE cobra especial relevancia. De acuerdo con Obilo et al. (2021), el CBE se define como aquellas interacciones que realiza el consumidor con la marca y que van más allá de la compra. Gran parte de los estudios relacionados con el CBE han abordado el concepto a la luz de la teoría de la cocreación de valor (Brodie et al., 2011; Hsieh y Chang, 2016; Jaakkola y Alexander, 2014) y de la lógica dominante del servicio (Brodie et al., 2013; Hollebeek et al., 2014; Chandler y Lusch, 2015; Groeger et al., 2016). La primera sugiere que la cocreación de valor que resulta de las interacciones entre marca y consumidor no requiere un intercambio monetario. Por su parte, la otra se enfoca en el beneficio mutuo de las interacciones y su carácter relacional. Sin embargo, la dinámica de las redes sociales y las comunidades virtuales de marca implica relaciones que van más allá de la interacción entre un consumidor y la marca.
Debido al carácter social implícito en las interacciones entre miembros de la comunidad y la relación entre estos y la marca, la teoría de la identidad social (Turner et al., 1979) podría brindar una visión alternativa para comprender el CBE en comunidades virtuales de marca. Esta teoría sugiere que individuos con un alto grado de sentido de pertenencia a una comunidad refuerzan dicho lazo comprometiéndose en beneficio de la comunidad y adoptando comportamientos de defensa o recomendación a otros individuos o grupos. Desde esta perspectiva, se identifican tres aspectos que pueden motivar el CBE en comunidades virtuales de marca: la identidad con la comunidad (Swimberghe et al., 2018), la reputación de la comunidad (So et al., 2014) y la validación (Baldus et al., 2015).
Según Turner et al. (1979), los consumidores están motivados a mejorar su propia identidad al identificarse con grupos sociales específicos. Es decir que la identidad de un consumidor con una comunidad de marca (brand community identification) es parte fundamental de su participación en dicha comunidad y, en consecuencia, de su compromiso con la marca (Hollebeek y Macky, 2019). Esta identidad con una comunidad ofrece una importante fuente de valor para el consumidor y brinda una visión adecuada para investigar las relaciones entre el consumidor y la marca (Lam et al., 2010).
La reputación como un antecedente de la interacción de los consumidores con las marcas ha sido ampliamente estudiada (Van Doorn et al., 2010). Sin embargo, en el contexto de las comunidades de marca, la reputación de la comunidad virtual (virtual brand community reputation) puede fomentar la participación con la marca (Hanson et al., 2019) y, en consecuencia, las relaciones con la marca (So et al., 2014). En cuanto a la validación (validation), el grado de aceptación de las opiniones o ideas de un consumidor dentro de dicha comunidad representa también un importante elemento para generar compromiso con la marca (Baldus et al., 2015). En este sentido, el CBE se refuerza en la medida en que estos sienten que sus opiniones son válidas dentro del grupo (Baldus et al., 2015).
Finalmente, la teoría de la identidad social también podría brindar herramientas para analizar la relación entre compromiso del consumidor y sus comportamientos alternativos a la compra; por ejemplo, ayudar a otros usuarios, abogar por la marca o recomendarla (Choi y Hwang, 2019). Según Turner et al. (1979), individuos altamente identificados y comprometidos con un grupo social podrían adoptar comportamientos de defensa frente a otros grupos o individuos. Es aquí donde la abogacía de marca (brand advocacy) surge como un posible resultado de la participación de los consumidores en comunidades virtuales de marca y del CBE, lo cual cobra especial relevancia en estrategias de comunicación de marca en redes sociales. Al respecto, el estudio realizado por Velar et al. (2020) acerca de la comunicación de marca en redes sociales sugiere que son muy pocas las marcas que intentan promover la participación de los usuarios más allá de la compra.
En síntesis, aunque las relaciones entre la identidad, la reputación y la validación, como determinantes del CBE, han sido analizadas previamente (Baldus et al., 2015; So et al., 2014; Hollebeek et al., 2017), este estudio hace dos importantes aportes. El análisis del CBE con el foco puesto en la teoría de la identidad social y a partir de la identificación de variables antecedentes de la abogacía de marca en comunidades virtuales de marca.
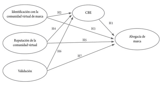
La Figura 1 muestra el modelo conceptual evaluado en este estudio. A continuación, se describe cada una de las relaciones propuestas.

Diversas teorías han abordado el concepto de compromiso del consumidor con la marca (CBE) (Veloutsou y Ruiz, 2020). Entre ellas la teoría de la cocreación de valor, la teoría del mercadeo relacional y la lógica dominante del servicio (Brodie et al., 2011; Hollebeek et al., 2014; Vivek et al., 2014). Estas teorías comparten un enfoque según el cual el consumidor es un actor proactivo en las interacciones con la marca, más allá de un simple receptor pasivo de la tradicional comunicación de mercadeo (Vargo y Lusch, 2008). Otras teorías también han explorado el concepto de CBE; por ejemplo, el modelo de estímulo-organismo-respuesta (Claffey y Brady, 2017), la teoría del comportamiento planificado (Bitter et al., 2014) y la teoría del valor de la expectativa. Estas han considerado el compromiso como un rasgo que ilustra el comportamiento del consumidor de acuerdo con la intención y la acción individual.
En vista de esto, el presente artículo brinda una visión alternativa del CBE desde la perspectiva de la teoría de la identidad social (Turner et al., 1979), según la cual los individuos que hacen parte de un grupo social definen su sentido de pertenencia a partir del grado de identidad que tienen con el grupo y, a su vez, pueden adoptar comportamientos que refuerzan dicha identidad, como, por ejemplo, defenderlo de detractores o recomendarlo a otros individuos. Según Hollebeek y Macky (2019), el grado de identidad con una comunidad puede representar una fuente importante de valor para el consumidor y motivar comportamientos asociados a la defensa de la marca (abogacía).
El concepto de CBE surge principalmente del cambio en el rol de los consumidores, que pasan de ser receptores pasivos de la comunicación de marca a ser interlocutores de estas, principalmente en redes sociales (Obilo et al., 2021). Una de las más comunes otorga un sentido conductual hacia una marca, más allá de la compra, como resultado de elementos motivadores (Van Doorn et al., 2010). Sin embargo, Obilo et al. (2021) definen el CBE como las interacciones comportamentales de los consumidores con la marca, más allá de las simples transacciones que resultan del interés por la marca.
Un concepto asociado al CBE es la abogacía de marca, que se refiere al esfuerzo de los consumidores por crear condiciones que beneficien la marca, entre otros, al promover el consumo de sus productos a otros consumidores potenciales y defender la marca de sus críticos o detractores (Obilo et al., 2021). Este comportamiento se enfoca en la recomendación y defensa de la marca (Baldus et al., 2015). Aquellas personas que abogan por una marca generalmente son consumidores con un alto grado de CBE (Obilo et al., 2021). De igual forma, ellos crean lazos emocionales que revelan un nivel extremo de implicación psicológica e incluso pueden involucrarse en conflictos con miembros de otras comunidades de marca, solo porque sienten que deben defender su marca (Schultz y Bailey, 2000). La naturaleza voluntaria y participativa del CBE contribuye a que los consumidores adopten comportamientos de lealtad y ciudadanía de marca, siendo la abogacía uno de los más representativos (Hollebeek y Macky, 2019).
Algunos autores, como Brodie et al. (2011) y Obilo et al. (2021), han estudiado la abogacía como parte fundamental del constructo CBE. Sin embargo, otros, como Wilk et al. (2020), sugieren que ella puede darse en consumidores altamente comprometidos. Kumar y Kaushik (2020), por su parte, han investigado la relación entre el CBE y la abogacía en el sector turismo y sugieren que la abogacía se manifiesta como resultado del compromiso de los consumidores con la marca. De igual forma, Samala et al., (2019) analizaron el papel del compromiso en la formación de abogacía en marcas de moda e identificaron efectos positivos entre el compromiso y la abogacía de marca.
El estudio realizado por Mohanty y Dey (2020), en el contexto del comercio electrónico, también mostró que existe una estrecha relación entre el CBE y la abogacía. Finalmente, Wallace et al. (2014) sugieren que aquellos consumidores comprometidos con marcas en Facebook suelen tener comportamientos relacionados con la lealtad con la marca y su defensa. En consecuencia, teniendo en cuenta el contexto de comunidades virtuales de marca en redes sociales, se formula la siguiente hipótesis:
H1: el CBE influye de manera directa y positiva en la abogacía de marca.
La identificación de los consumidores con la comunidad de marca refleja la fuerza de la relación del consumidor con dicha comunidad y hace que se consideren miembros de la comunidad de marca (Algesheimer et al., 2005). En este sentido, estos consumidores desarrollan un sentido emocional de pertenencia tanto con la comunidad como con la marca (Swimberghe et al., 2018). La identificación de la comunidad de marca ofrece un indicador importante de la fuerza o calidad de la relación en comunidades virtuales de marca (Chiang et al., 2013). El estudio realizado por Ho et al. (2014) en comunidades de marca sugiere que aquellos consumidores con un alto grado de identidad con la comunidad muestran actitudes positivas a permanecer en ella y un alto grado de compromiso con la marca. Esto permite formular una segunda hipótesis:
H2: la identificación de la comunidad de marca influye de manera directa y positiva en el CBE.
Los miembros altamente identificados con la comunidad tienden a participar más activamente en discusiones sobre la marca dentro de la comunidad. Además, suelen defenderla de sus detractores ante sus amigos y conocidos (Carroll y Ahuvia, 2006). Este comportamiento de defensa de la marca se manifiesta cuando el consumidor se convierte en su promotor (Bettencourt, 1997). En este caso, la identidad del consumidor con la comunidad de marca puede impulsar actividades de promoción y defensa de la marca (Mandl y Hogreve, 2020). Esto permite formular una tercera hipótesis:
H3: la identificación con la comunidad influye de manera directa y positiva en la abogacía de marca.
La reputación antecede a la participación del cliente (Van Doorn et al., 2010). Existe una relación entre la reputación de una comunidad de marca y la participación con la marca (Hanson et al., 2019). Actividades relacionadas con la creación de impresiones favorables de la marca y la comunidad de la marca para las audiencias externas refuerzan su reputación y, en consecuencia, el compromiso de los miembros con la comunidad (Badrinarayanan y Sierra, 2018). Además, la reputación de la comunidad de marca puede fomentar las relaciones con la marca (So et al., 2014).
El estudio de Šerić y Vernuccio (2020) en el sector turismo ofrece también una visión de la relación entre la reputación y el CBE. En este caso, los autores destacan la importancia de la comunicación en la creación de reputación de los destinos turísticos y su consecuente efecto sobre el CBE. Este hallazgo resulta interesante desde el punto de vista de las comunidades virtuales de marca, teniendo en cuenta el carácter interactivo de las comunicaciones y el efecto natural de estas sobre su reputación. Por otra parte, Merrilees et al. (2021) afirman que existe una relación entre el compromiso de los consumidores y la reputación de la marca. Su estudio analizó el papel de los voluntarios en la intención de comprometerse con actividades de marca a partir de la reputación percibida de la marca. Cuarta hipótesis:
H4: la reputación de la comunidad de marca influye de manera directa y positiva en el CBE.
Adicional a estos argumentos, la teoría de la identidad social sugiere que el grado de identidad puede definir comportamientos en búsqueda de la defensa de dicha identidad dentro de un grupo social (Turner et al., 1979). Según De Greef et al. (2020)), la reputación de una comunidad puede motivar su participación en ella y, en consecuencia, lograr comportamientos relacionados con la recomendación o defensa del grupo. Quinta hipótesis:
H5: la reputación de la comunidad de marca influye de manera directa y positiva en la abogacía de marca.
La validación, según Baldus et al. (2015), se refiere a la sensación de un miembro de la comunidad respecto de la medida en que otros miembros de esta comunidad afirman la importancia de sus opiniones, ideas e intereses. Además, según Brodie et al. (2013), la comunicación que la marca establece con sus consumidores en redes sociales puede conducir al CBE. Es por esto que el carácter social de las comunidades de marca puede generar CBE (Dessart et al, 2015). Según Jillapalli y Wilcox (2010), la validación de ideas promueve el compromiso dentro de un grupo social. En la teoría de la identidad social, la validación de ideas u opiniones puede contribuir a la participación y el compromiso en una comunidad de marca y, en consecuencia, impulsar comportamientos relacionados con CBE (Hollebeek y Macky, 2019; Baldus et al., 2015). Sexta hipótesis:
H6: la validación influye de manera directa y positiva sobre el CBE.
Por otra parte, la validación de las opiniones sobre la marca puede contribuir a generar debate, lo cual implica defender la postura del consumidor frente a sus similares dentro de la comunidad de marca. Dicho esto, el grado en que un consumidor valide sus ideas puede contribuir a su intención de defender la marca de sus detractores (Obilo et al., 2021).
El estudio realizado por Jillapalli y Wilcox (2010) identificó que, en las relaciones de estudiantes con profesores, la abogacía por el profesor por parte de estudiantes puede surgir a partir de aspectos como la confianza y la validación que estos encuentran en los profesores. De igual forma, sugieren que las opiniones que se discuten en un grupo pueden tener influencia sobre la recomendación y abogacía. A partir de esto se formula la séptima hipótesis:
H7: la validación influye de manera directa y positiva sobre la abogacía de la marca.
Se llevó a cabo una encuesta a 306 usuarios de Facebook en Colombia, mayores de 18 años, seguidores de, al menos, una página en esta plataforma. El acceso a los encuestados se realizó mediante la modalidad de panelistas. El uso de panelistas permitió garantizar las condiciones del perfil deseado para la aplicación de encuestas. No obstante, se realizaron algunas preguntas de filtro, como: ¿es usuario de redes sociales?, ¿tiene usted una cuenta activa en la red social Facebook?, ¿es seguidor de alguna página de marca en Facebook?, ¿ha participado en esta página en el último mes? Adicionalmente, se incluyó en el cuestionario una introducción acerca del concepto de página de seguidores (fanpage) y se solicitó a los encuestados responder las preguntas teniendo en cuenta su página de seguidores preferida en Facebook. La Tabla 1 describe las variables sociodemográficas de la muestra e incluye las frecuencias de las categorías de las páginas de seguidores indicadas por los encuestados. Esta clasificación de categorías de marcas se realizó a partir de cada una de las que los encuestados indicaron como favorita.

El cuestionario incluyó preguntas de múltiple respuesta en donde todos los constructos fueron evaluados mediante una escala Likert de 7 puntos. Para evaluar la identificación con la comunidad, la reputación de la comunidad y la validación se utilizó la escala de Baldus et al. (2015), mientras que el constructo CBE se evaluó como de tipo unidimensional mediante la escala de Dessart et al. (2015). Por otra parte, el constructo Abogacía se midió con la escala de Obilo et al. (2021). Previo a la recolección de los datos, se llevó a cabo un pretest para validar una adecuada comprensión del cuestionario, la secuencia de preguntas y el contenido de las mismas.
El objetivo principal de este estudio fue analizar el papel del CBE en comunidades virtuales de marca y su influencia en la generación de abogacía por la marca. Para tal efecto se realizó un análisis de ecuaciones estructurales mediante un método de mínimos cuadrados parciales PLS, a través del software Smartpls 3.2 (Ringle et al., 2014). Se estimaron variables latentes del modelo para obtener los indicadores de cargas factoriales, varianza extraída, fiabilidad de consistencia interna y validez discriminante (Diamantopoulos y Winklhofer, 2001). Para el contraste de las hipótesis, se examinó el signo, la magnitud y la significación de los coeficientes path estandarizados (β), obtenidos de la estimación del enfoque de mínimos cuadrados parciales. El nivel de significación, en este caso, se determinó a partir del valor de la t student como resultado del análisis bootstrapping (Hair et al., 2014).
La Tabla 2 muestra los principales indicadores de medición del modelo. Se observa que las cargas factoriales de los ítems están por encima de 0,83 y superan el mínimo sugerido de 0,7 (Hair et al., 2014). La varianza extraída AVE de las variables latentes supera el umbral mínimo de 0,5 (Hair et al., 2014). La fiabilidad compuesta y el alpha de Cronbach se sitúan también por encima de 0,7 (Nunnally y Bernstein, 1994).

Para confirmar la validez discriminante se tuvo en cuenta el criterio de Fornell y Larcker (1981), quienes sugiere que las correlaciones entre variables latentes no deben ser superiores a 0,80. En la Tabla 3 se observa que la correlación más alta entre constructos es de 0,77. Adicionalmente, se utilizó el método de cálculo de la ratio de las correlaciones monorrasgo (Ratio HTMT, heterotrait-monotrait), con el fin de evaluar de manera más rigurosa la falta de validez discriminante entre variables latentes en PLS. Se observa en la Tabla 3 que la ratio HTMT no supera en ningún caso el umbral de 0,85 señalado por Henseler et al. (2015), lo que garantiza una adecuada validez discriminante.

A la vista de estos resultados, se considera que el modelo de medición cumple con los requerimientos y es adecuado para examinar las relaciones entre la identificación con la comunidad de marca, la reputación de la comunidad, la validación, el CBE y la abogacía.
Como se observa en la Figura 2, todos los constructos tienen una relación significativa, excepto Validación → Abogacía (β = 0,015; p = 0,402). Además, el modelo muestra niveles adecuados de R2 para CBE (0,628; p = 0,000) y Abogacía (0,651; p = 0,000), lo que indica un importante grado de predicción del modelo contrastado. En cuanto al grado de ajuste del modelo, se obtuvo un SRMR = 0,05 (< 0,08) (Hu y Bentler, 1998), con lo que se garantiza un buen ajuste.

Para establecer la relación entre las variables del modelo, se examinaron los coeficientes path estandarizados (β), obtenidos siguiendo un análisis bootstraping (una cola; p < 0,05) (Tabla 4).

Una vez evaluada la relación entre las variables del modelo, es importante destacar que no existe un efecto directo entre la validación y la abogacía (β = 0,015; p = 0,402) y de esta forma se rechaza H6. No obstante, el CBE realiza una mediación total entre la validación y la abogacía (β = 0,097; p = 0,000), lo cual resalta la función del CBE en la formación de abogacía. Por otra parte, los resultados sugieren que existe una mediación parcial del CBE entre la identificación con la comunidad virtual y la abogacía (β = 0,323; p = 0,000) y entre la reputación de la comunidad y la abogacía (β = 0,035; p = 0,022). Además, existe un efecto directo y positivo del CBE sobre la abogacía (β = 0,528; p = 0,000), con lo que se acepta H1.
Por otra parte, se contrastaron H2 y H3. Se observó que existe un efecto directo y positivo de la identificación con la comunidad sobre el CBE (β = 0,612; p = 0,000) y sobre la abogacía (β = 0,176; p = 0,022). De igual manera, se aceptaron las hipótesis H4 y H5, donde la reputación de la comunidad tiene un efecto directo y positivo en la abogacía (β = 0,187; p = 0,001) y el CBE (β = 0,067; p = 0,044). Finalmente, la hipótesis H7 fue aceptada, al encontrarse un efecto directo y positivo de la validación sobre el CBE (β = 0,184; p = 0,000).

El objetivo principal de este estudio era analizar la relación entre la participación de un consumidor en una comunidad virtual de marca, el compromiso del consumidor con la marca y su influencia en la abogacía. A partir de los resultados obtenidos se puede concluir que:
La identificación con la comunidad virtual, la reputación de la comunidad y la validación son determinantes del compromiso del consumidor con la marca. Esto es importante, debido a que, a través de las páginas de seguidores, los encargados de la comunicación de marca pueden gestionar mecanismos que busquen promover la identificación de los usuarios con las prácticas que se realizan dentro de dicha comunidad. Esto va en línea con lo propuesto por Matute et al. (2019), quienes sugieren que la identificación permite que el consumidor esté alineado con los valores de la marca, se sienta más conectado con la comunidad de marca y promueva de esta forma el CBE. De esta forma, diseñar estrategias de comunicación que tengan como finalidad la identidad con las prácticas dentro de la comunidad de marca podría generar un gran impacto en el compromiso del consumidor con la marca.
El efecto de la reputación de la comunidad en el CBE y la abogacía denota que existen aspectos sociales a los cuales recurre el consumidor al momento de participar en una comunidad virtual, comprometerse con la marca, defender y recomendar la marca a otros consumidores. En línea con los hallazgos de Dessart et al. (2019) y Matute et al. (2019), los resultados muestran que altos niveles de CBE están directamente asociados con intenciones favorables hacia la marca, en este caso, para defenderla de sus detractores y recomendarla a otros consumidores.
En cuanto a la validación, entendida como la búsqueda de aprobación de ideas del consumidor dentro de una comunidad, se encontró que esta no es un determinante de la abogacía; sin embargo, sí es un determinante del CBE, el cual influye directamente en la abogacía. Este hallazgo es fundamental y de gran importancia, debido al papel mediador que juega el CBE en la generación de abogacía. Si bien Baldus et al. (2015) y Obilo et al. (2021) sugieren que la validación de las opiniones e ideas de un consumidor dentro de una comunidad virtual de marca, en este caso una página de seguidores, pueden contribuir a generar debate y participación en la comunidad, es necesario que exista un compromiso con la marca para promover la abogacía. En este caso, la validación como elemento que motiva la participación en comunidades de marca no es suficiente para fomentar la abogacía. Según Obilo et al. (2021), el debate que surge por la validación de ideas puede fomentar la defensa de la marca; sin embargo, en este caso es necesario que exista un compromiso por parte del consumidor con la marca para promover dicho comportamiento de defensa. Esto sugiere la posibilidad de que la validación de ideas dentro de la comunidad virtual no esté ligada exclusivamente a discusiones en torno a la marca. Por otra parte, incluir variables como la confianza en la marca (Jillapalli y Wilcox, 2010) o la identidad de marca (Shimul y Phau, 2018), las cuales se asocian directamente con la marca y no con la comunidad, podría contribuir a la validación como elemento generador de abogacía.
Esto resulta útil en el diseño de estrategias de comunicación que tengan por objeto generar recomendaciones o discusión entre usuarios de una página de seguidores, buscando inicialmente promover el CBE mediante la identificación con la comunidad y la percepción de reputación de la misma, para posteriormente promover comportamientos de abogacía.
Aquellas marcas con altos niveles de abogacía pueden crecer rápidamente (Bhati y Verma, 2020). Los consumidores de una marca actúan como defensores y pueden contribuir al proceso de construcción de la marca. En este sentido, los determinantes de la abogacía evaluados en este estudio pueden ser un recurso útil para la gestión de la promoción y la comunicación de la marca. Es importante que los encargados de la gestión de la marca hagan uso de los factores sociales identificados en el presente estudio para promover el CBE y activar a los defensores de la marca. Además, es necesario tener consumidores con altos niveles de compromiso. Si estos no se relacionan con la marca, no actuarán como defensores de la misma. Aprender acerca de los consumidores y desarrollar una relación estrecha con estos ayudará a satisfacer sus necesidades y también motivará en ellos la defensa de la marca.
Por otra parte, las comunidades de marca impulsan los comportamientos de abogacía, por su naturaleza social. Es necesario que las marcas impulsen dichas comunidades para ofrecer a los consumidores una plataforma de socialización que pueda conducir al compromiso y eventualmente a la abogacía. En este sentido, se hace necesario que las marcas logren identificar segmentos de consumidores susceptibles de convertirse en defensores de marca. Estas acciones permitirían la eficiencia en el uso de los recursos de promoción y efectividad en las acciones que tengan como objetivo el compromiso de los consumidores. Por último, la implementación de comunidades virtuales ofrece una gran posibilidad de obtener información que conduzca al diseño de productos y servicios acordes a las necesidades de los consumidores.
Este estudio se llevó a cabo exclusivamente en las página de seguidores de la red social Facebook. La muestra seleccionada tuvo en cuenta únicamente usuarios residentes en Colombia. Tampoco se tuvieron en cuenta diferencias entre segmentos de usuarios o categorías de marcas. Los desarrollos futuros en términos investigativos están encaminados a replicar este estudio en otros países. Análisis transculturales permitirían identificar diferencias en el comportamiento de los usuarios de redes sociales. Adicionalmente, la inclusión de variables moderadoras sociodemográficas y otros antecedentes del CBE, como la recompensa, la identidad de marca y la confianza a la marca, brindarían más evidencias al fenómeno del CBE y la abogacía de marca en comunidades virtuales. Por otra parte, es importante destacar que el CBE puede ser estudiado como un constructo multidimensional. Esto aportaría a la comprensión del CBE en la formación de comportamientos como la abogacía de marca. Al respecto, Ferreira et al. (2020) sugieren que la escala reducida de Dessart et al. (2015) permite una mejor discriminación de las dimensiones de CBE, frente a otras escalas utilizadas en el contexto de redes sociales, como las de Vivek et al. (2014) o Hollebeek et al. (2014). Finalmente, futuros estudios podrían también indagar acerca de las dinámicas de comunidades virtuales en redes sociales emergentes como TikTok o Twitch.






