Artículos
Recepción: 07 Julio 2021
Recibido del documento revisado: 17 Diciembre 2021
Aprobación: 28 Enero 2022
DOI: https://doi.org/10.5294/pacla.2022.25.3.5
Resumen : En el ámbito de la comunicación, existe una mayoría de profesionales mujeres. Sin embargo, su situación en la profesión es desigual. Esta desigualdad va en contra del propio desarrollo de valores en las sociedades y de la necesaria legitimidad de las empresas y organizaciones. Las discrepancias por cuestión de género que perduran en la profesión incluyen diferencias al contratar, así como en los salarios y los ascensos. Esto es lo que muestran los estudios cuantitativos y cualitativos de los últimos años, específicamente en temas como la brecha salarial, el techo de cristal, los bajos salarios y la falta de mujeres en puestos altos de dirección, como chief executive officer (CEO) y de dirección corporativa. El objetivo de este trabajo es analizar empíricamente las diferencias por razones de género que se producen en la profesión de dirección de comunicación en España. Así, se plantean problemas de género identificados por trabajos previos, pero que nunca han sido objeto de estudio sistemático y global en España. Estos problemas se concretan en cuatro: la denominada feminización de la profesión, la discriminación salarial, el techo de cristal y factores externos a la organización donde se trabaja. Para ello, se analizan estadísticamente datos basados en dos grupos de encuestas a profesionales y se observa que, efectivamente, todos estos problemas también afectan a la profesión en España.
Palabras clave (Fuente tesauro de la Unesco): Salario, comunicación, dirección de la comunicación, España, feminismo, género, techo de cristal.
Abstract : The communication field features a majority of female professionals; however, their professional situation is uneven. This inequality is against the development of values in society and the necessary legitimacy of companies and organizations. Gender discrepancies in the profession include differences in hiring, salaries, and promotions, as shown by recent quantitative and qualitative studies on the wage gap, the glass ceiling, low wages, and a lack of women in senior management, such as CEO and corporate management positions. This research aims to empirically analyze the gender differences in the communication management profession in Spain. Thus, we present four gender problems identified by previous works, which have never been systematically and globally studied in Spain: the so-called feminization of the profession, wage discrimination, the glass ceiling, and factors external to the organization where professionals work. Data based on two groups of professional surveys are statistically analyzed, observing that these problems also affect the profession in Spain.
Keywords (Source Unesco Thesauros): Salary, communication, communication management, Spain, feminism, gender, glass ceiling.
Resumo: No âmbito da comunicação, existe uma maioria de profissionais mulheres. Contudo, sua situação na profissão é desigual. Essa desigualdade vai contra o próprio desenvolvimento de valores nas sociedades e da necessária legitimidade das empresas e das organizações. As discrepâncias por questão de gênero que perduram na profissão incluem diferenças ao contratar, bem como nos salários e nas promoções. Isso é o que os estudos quantitativos e qualitativos dos últimos anos mostram, especificamente em temas como a brecha salarial, o teto de cristal, os baixos salários e a falta de mulheres em cargos altos de chefia, como chief executive officer (CEO) e de direção corporativa. O objetivo deste trabalho é analisar empiricamente as diferenças por razões de gênero que são produzidas na profissão de direção de comunicação na Espanha. Assim, são apresentados problemas de gênero identificados por trabalhos prévios, mas que nunca foram objeto de estudo sistemática e global na Espanha. Esses problemas são concretizados em quatro: a denominada “feminização da profissão”, a discriminação salarial, o teto de cristal e os fatores externos à organização em que se trabalha. Para isso, foram analisados estaticamente dados baseados em dois grupos de pesquisas feitas a profissionais e se observa que, efetivamente, todos esses problemas também afetam a profissão na Espanha.
Palavras-chave (Fonte tesauro da Unesco): Salário, comunicação, direção da comunicação, Espanha, feminismo, gênero, teto de cristal.
De acuerdo con los datos del informe “La situación de las mujeres en el mercado de trabajo” (2017) publicado por el Ministerio de Empleo y Seguridad Social, se consolidan las tendencias positivas en cuanto al empleo de las mujeres con datos como el récor de afiliación de estas y la reducción del paro femenino. No obstante, el mismo informe enfatiza la necesidad de avanzar hacia la igualdad, para lo cual se debe desarrollar y ampliar la formación y los estudios en los que se especializan las mujeres, así como mejorar las condiciones para la conciliación y la igualdad de derechos.
La tercera ola del feminismo defiende una interpretación posestructural de las identidades, el género y la sexualidad. En concreto, se arguye que las mujeres se encuentran en posiciones menos favorables que los hombres debido al patriarcado y se señala la existencia de desigualdades sociales, políticas y económicas por cuestión de género en las organizaciones (Pompper, 2007). Consecuentemente, las mujeres están peor pagadas, al tiempo que la progresión y la promoción son más difíciles para ellas (Moreno et al., 2021). Por tanto, las prácticas y asunciones en el ámbito de la comunicación y las relaciones públicas deberían considerarse como construcciones sociales con un marcado carácter de género (Fitch, 2016).
Las mujeres entraron a un ritmo muy rápido en el ámbito profesional de la dirección de comunicación durante las últimas décadas del siglo pasado (Topić et al., 2019; Fitch y Third, 2014; Andsager y Hust, 2005; Grunig et al., 2000). Es más, en una gran variedad de países, la presencia de las mujeres ha llegado a ser mayoritaria en la profesión. Sin embargo, pese a que las mujeres profesionales superan en número a los hombres, su situación en la profesión es desigual y está claramente definida por la condición del género (Andsager y Hust, 2005).
Sin embargo, a pesar de todas estas aproximaciones, que van desde lo normativo hasta lo axiológico, todavía se pueden identificar importantes brechas de género en el ámbito de la dirección de comunicación. Estas brechas persisten aún tanto en el ámbito profesional como en el educativo (Moreno et al., 2021; Place, 2011; Creedon, 2004; Gower, 2001; Grunig et al., 2001; 2000). Estas discrepancias por cuestión de género que perduran en la profesión incluyen las diferencias al contratar, en los salarios y los ascensos. Esto es lo que muestran los estudios cuantitativos y cualitativos, específicamente en temas como la brecha salarial, el techo de cristal, los bajos salarios y la falta de mujeres en puestos altos de gestión, como chief executive officer (CEO) y de dirección corporativa (Dubrowski et al., 2019; Topić et al., 2019; Moreno et al., 2021; Aldoory y Toth, 2002).
El objetivo de este trabajo es analizar empíricamente las diferencias por razones de género que se producen en la profesión de dirección de comunicación en España. Para ello se plantean los problemas de género identificados por trabajos previos, pero que nunca han sido objeto de estudio sistemático y global en nuestro país. Estos problemas identificados se concretan en cuatro cuestiones de género vigentes: la primera se refiere a la construcción demográfica de la profesión, la segunda y la tercera abordan factores estructurales de las organizaciones donde se desarrolla el trabajo profesional y la cuarta aborda factores ajenos a las propias dinámicas organizacionales, es decir, factores del ámbito privado que, sin embargo, pueden estar influyendo en el desarrollo profesional igualitario entre hombres y mujeres.
Marco teórico
La feminización de la profesión
La segunda ola del feminismo contribuyó a la entrada de las mujeres en el mundo laboral (Fitch y Third, 2010). Como las mujeres han entrado en la profesión de dirección de comunicación en grandes cifras durante las últimas décadas, se habla de una industria predominantemente femenina (Topić et al., 2019; Moreno et al., 2021; Wyatt, 2013; Fitch y Third, 2010; Aldoory y Toth, 2002) y de que ha habido una feminización de la profesión (Topić et al., 2019; Fitch y Third, 2010; Wrigley, 2002; Grunig et al., 2000; Toth y Grunig, 1993).
Algunos autores han utilizado los prejuicios tradicionales para explicar por qué tantas mujeres han entrado en la profesión, arguyendo, por ejemplo, que suelen tener mejores habilidades comunicativas, así como también habilidades relacionadas con el trabajo emocional y la amabilidad (Yeomans, 2010). A comienzos de siglo y en el marco del paradigma dominante de la Teoría de la Excelencia, se esperaba que esta feminización lograse una mayor profesionalización y un avance hacia la comunicación simétrica (Grunig et al., 2000).
Sin embargo, por lo general, las actividades feminizadas, es decir, aquellas llevadas a cabo por una mayoría de mujeres, están menos valoradas que las que realizan mayoritariamente los hombres; de ahí que estos intenten mantenerse en la esfera pública y a las mujeres se las invite a dedicarse a la esfera privada o actividades relacionadas con la misma (Bourdieu, 2000). A las mujeres se les ha permitido entrar en profesiones y ámbitos donde tienen típicamente características específicas que las hacen aptas para el trabajo (Fitch, 2016; Aldoory y Toth, 2002). Diversos estudios han descubierto que los estereotipos de género y las expectativas contribuyen a la devaluación de las mujeres profesionales en la dirección de la comunicación (Place, 2015, 2011; Yeomans, 2010; Fröhlich y Peters, 2007). Es más, llegó a surgir incluso la preocupación por el aumento del número de mujeres en el sector, por si la feminización de la profesión podría hacer bajar los salarios (Toth y Grunig, 1993) debido a la sobreoferta (Aldoory y Toth, 2002). Además, esta mayoría de profesionales mujeres ha provocado el regreso de algunos estereotipos (Topić et al., 2019; Place, 2015), como considerar que las mujeres son buenas comunicadoras por naturaleza, al tiempo que se les atribuyen deficiencias a la hora de realizar trabajos de dirección y mayor competencia (Fröhlich y Peters, 2007).
Tal y como se ha visto, la mayoría femenina en el cuerpo profesional no supone en sí un avance en la profesión, ni tampoco en términos de diversidad organizacional, sino que acarrea todos los factores de desigualdad de género arriba apuntados. La dirección de comunicación se considera un ámbito afectado por la desigualdad de género, dado que siguen existiendo discrepancias entre hombres y mujeres, como se viene señalando desde hace años (Aldoory y Toth, 2002). Está demostrado en estudios internacionales que la socialización y la discriminación hacen que las mujeres tengan que trabajar más y durante más tiempo que los hombres para lograr un éxito similar (Place, 2011; Choi y Hon, 2002; Grunig, 2001; Grunig et al., 2001; Hon, 1995).
El techo de cristal
A pesar del acceso de las mujeres a la educación y al empleo, que han sido las principales demandas y logros de las respectivas olas del feminismo, no han logrado apenas ocupar los puestos más altos, los de tipo sénior o de liderazgo. Por esta razón, la tercera ola del feminismo se centra en aspectos posestructurales como el liderazgo (Merchant, 2012). Estos aspectos posestructurales son preocupaciones en boga, ya que, por ejemplo, las mujeres todavía suelen permanecer en puestos más bajos que los hombres en las industrias donde los superan en número (Merchant, 2012).
Acuñado por primera vez hace más de 30 años (Hymowitz y Schell-hardt, 1986), el término techo de cristal es una metáfora bien conocida que describe las barreras invisibles a las que las mujeres se enfrentan cuando intentan promocionarse o, dicho de otro modo, es el fenómeno por el cual las mujeres tienden a desaparecer al mirar hacia arriba en los niveles de la jerarquía de la organización (Fernández y Campero, 2017). Puede estar causado por diferentes problemas que van desde la socialización del rol de género a problemas en la contratación del personal, así como en la selección, ubicación, retención y desarrollo de las mujeres en las organizaciones (Purcell y Baldwin, 2003).
El sector de la dirección de comunicación es uno de los casos donde, a pesar de que las mujeres superan en número a los empleados hombres y de que se aprecia una concienciación extendida al respecto, sigue existiendo el techo de cristal (Aldoory y Toth, 2002). Es muy interesante constatar que los estudios más recientes sobre el sector no encuentran diferencias significativas entre hombres y mujeres en cuanto a capacidad de liderazgo, pero sigue habiendo una ausencia considerable de mujeres en los puestos más relevantes de la profesión (Place y Vanderman, 2017). Se ha constatado también que los hombres en puestos relevantes tienen más posibilidades de recibir promoción social, laboral y financiera (Janus, 2008).
La investigación en el ámbito de la dirección de comunicación enfocada a aislar los factores que explican la discriminación sexual y la segregación ha ayudado a destacar la necesidad de investigar acerca de las mujeres y “a sugerir factores que crean y mantienen el techo de cristal en empresas de relaciones públicas y comunicación” (Wrigley, 2002). La existencia del techo de cristal está contrastada con diversos informes y estudios, pero sigue habiendo cierta confusión acerca de las causas que lo crean. En cuanto a los mecanismos que producen el techo de cristal, la mayoría de los estudios se centran en los sesgos de promoción internos, pero la selección externa y los procesos de contratación pueden ser también cruciales (Fernández y Campero, 2017; Martín, 2007).
La investigación sobre estos temas debe continuar, ya que existe una mayoría de mujeres y el techo de cristal persiste (Choi y Hon, 2002). Como afirma Wrigley (2002), el techo de cristal debe romperse, puesto que constriñe “las oportunidades para las mujeres y las organizaciones que podrían beneficiarse de sus aportaciones”. Además, si las mujeres no participan de forma activa en las negociaciones que dan forman a la estructura de la organización, el valor y la valía de la comunicación disminuirá (O’Neil, 2003). De ahí que aumentar la presencia de las mujeres en puestos de liderazgo de la profesión sea clave para el progreso y el éxito general de toda la industria de la comunicación (Place y Vanderman, 2017).
La brecha salarial
El hecho de que exista mayoría de mujeres profesionales en el campo de la dirección de comunicación tampoco ha conseguido modificar la realidad de la diferencia salarial, puesto que todavía las mujeres ganan menos dinero que los hombres por su trabajo (Moreno et al., 2021; Aldoory y Toth, 2002; Choi y Hon, 2002; Wrigley, 2002).
Diversos estudios, como los de Zerfass et al. para European Communication Monitor (ECM) de 2007 a 2019, confirman la existencia de una brecha salarial significativa y permanente en este ámbito. Además, estas diferencias salariales persisten en todos los puestos, desde cargos directivos a los miembros de equipo. Pocas mujeres alcanzan los puestos de dirección, pero, incluso cuando consiguen superar el techo de cristal, los salarios que obtienen son sustancialmente más bajos que los de los hombres en puestos similares.
Son muchas las variables que pueden ser tomadas en consideración para explicar las razones detrás de esta brecha salarial (Aldoory y Toth, 2002). Destacan las siguientes: diferencias en cuanto a las habilidades (por ejemplo, la falta de capacidad de negociación por parte de las mujeres para pedir subidas salariales), la socialización (a las mujeres se les enseña a no ser exigentes ni agresivas en el trabajo por el salario), la discriminación por razón de sexo y el machismo, la búsqueda del equilibrio entre el trabajo y la familia (puede limitar el salario de las mujeres por tener que trabajar menos horas o a jornada parcial), a los hombres se les ofrece más dinero buscando contratarlos y retenerlos (debido al desequilibrio entre géneros), la disparidad histórica, etcétera (Aldoory y Toth, 2002). Se ha demostrado, por tanto, que el género es relevante para explicar la existencia de la brecha salarial, incluso cuando los años de experiencia, las interrupciones laborales, la edad y el nivel educativo son variables que también se tienen en cuenta.
Muy interesante resulta observar la relación que guarda el salario con la satisfacción laboral. De hecho, el salario percibido es una de las variables de mayor peso a la hora de mostrar la satisfacción con el trabajo que se realiza (Ahn y García, 2004). De acuerdo con el informe ADP (2017), España es el cuarto país europeo con mayor satisfacción laboral y el segundo en el que las personas trabajadoras se consideraron más seguras durante la pandemia (ADP, 2021). Algunos estudios con datos de la Encuesta de Calidad de Vida en el Trabajo en España indican que, como cabría esperar, la remuneración influye en la satisfacción laboral, lo cual indica un mayor nivel de satisfacción laboral de quienes reciben mayores ingresos, de quienes cuentan con una remuneración fija y no variable y de quienes perciben ayudas de sus organizaciones (Rico, 2012).
Frenos a las oportunidades de carrera
La relación entre las responsabilidades de cuidar a personas dependientes y los ascensos en el trabajo parece estar íntimamente ligada al techo de cristal y la brecha salarial (Purcell y Baldwin, 2003) también dentro del ámbito de la comunicación (Martín, 2007). Los informes de la Organización para la Cooperación y el Desarrollo Económicos (OCDE) destacan que “la desigualdad entre género en el trabajo de cuidados no remunerado es el eslabón perdido en el análisis de las diferencias de género en los resultados laborales, como la participación, los salarios y la calidad del trabajo” y que las mujeres son las que “típicamente dedican desproporcionadamente más tiempo al trabajo de cuidados no remunerados que los hombres” (OCDE, 2014). Las diferencias entre género en cuanto a puesto y salario están en parte vinculadas a las responsabilidades de las mujeres en la crianza de los hijos y las tareas domésticas: como son más propensas “a interrumpir sus carreras por consideraciones familiares, las empresas evitarán contratarlas y ascenderlas a puestos de liderazgo que requieren más horas y un compromiso continuo” (Iversen y McCall, 2011). Al mismo tiempo hay encuestas que indican que las mujeres son más reacias que los hombres a trabajar más horas, ya que esto afectaría su vida familiar, lo cual repercute, por tanto, en su movilidad profesional y satisfacción laboral (VanSlyke, 2016).
El término “conflicto trabajo-vida privada” se utiliza para hablar del problema de conciliar las obligaciones derivadas del trabajo individual y las responsabilidades de la vida fuera del lugar de trabajo (Shen y Jiang, 2013; Friedman et al., 2000). Los términos equilibrio trabajo-vida privada, equilibrio trabajo-familia y conflicto trabajo-familia se utilizan para describir los esfuerzos realizados por los trabajadores hombres y mujeres que tienen que hacer grandes esfuerzos para poder cumplir con sus diversas responsabilidades personales, del hogar y del trabajo (Aldoory et al., 2008). Sin embargo, es interesante indicar que el equilibrio puede entenderse como el resultado de este ejercicio de malabarismos, pero también como una aspiración, y que en los términos familia y vida pueden incluirse aspectos personales, por ejemplo, compromisos no laborales, como el tiempo privado, el ocio, los amigos o viajar.
De hecho, encargarse de cuidar a personas dependientes también afecta los ascensos laborales, ya que genera situaciones estresantes que pueden causar que los individuos deban elegir entre centrarse en sus carreras profesionales o en sus familias (Purcell y Baldwin, 2003). No sorprende, por tanto, que algunos estudios demuestran que los profesionales hombres y mujeres consideran que el ámbito de la comunicación no es favorable al equilibrio, debido a su naturaleza impredecible y la consecuente sensación de falta de control (Aldoory et al., 2008). Esto no es ajeno a los y las futuras profesionales, puesto que los estudiantes de comunicación y relaciones públicas ya sabían hace más de una década, antes incluso de comenzar a trabajar, que el equilibrio entre trabajo y vida personal sería un desafío en su profesión (Sha y Toth, 2005). Las nuevas dinámicas laborales aportadas por la incorporación de las nuevas tecnologías han incrementado hoy la sensación de sobrecarga y la presión laboral y ello es más constatable en las mujeres que en los hombres (Zerfass et al., 2014).
No obstante, es este un tema que afecta principalmente a las mujeres. El cuidado de dependientes, es decir, de niños y personas mayores, ha venido limitando las carreras de las mujeres, ya que se espera de ellas que dediquen más tiempo que los hombres a sus familias y las tareas domésticas (Duke, 1992). Los roles clásicos del hombre y la mujer se ven reforzados por la sociedad, cuando se asocia a las mujeres con las tareas domésticas y a los hombres con ser el principal recurso y sustento económico de la familia, de manera que “los ascensos y los nombramientos para potenciar las carreras profesionales, así como la formación y la educación que requieren más tiempo, horas de trabajo impredecibles, viajes y reubicaciones pueden ser limitaciones para las personas con responsabilidades familiares importantes” (Purcell y Baldwin, 2003). Y estas personas suelen ser las mujeres.
Metodología
El objetivo general es analizar empíricamente las diferencias por razones de género que se producen en la profesión de dirección de la comunicación en España. Esta realidad no ha sido estudiada en profundidad en nuestro país hasta el momento. Para alcanzar el objetivo general se han desarrollado una serie de objetivos específicos, que son: indagar acerca de la feminización de la profesión de dirección de la comunicación en España en términos demográficos; determinar la existencia de la brecha salarial en España; analizar el tema del techo de cristal para las mujeres profesionales de dirección de la comunicación; e investigar los factores extraorganizacionales del uso del tiempo que afectan el desarrollo profesional de las mujeres profesionales de gestión de la comunicación.
Para abordar este objetivo general se ha llevado a cabo un análisis de dos grupos de datos. Las tres primeras preguntas se responden mediante una investigación primaria de la Asociación de Directivos de Comunicación (Dircom). Los datos obtenidos de estas tres preguntas mencionadas del cuestionario fueron vertidos en una nueva base de datos para su respectivo análisis en esta investigación.
El instrumento para la recogida de datos fue un cuestionario en línea para el informe “El estado de la comunicación en España 2018”. Este cuestionario se estructura en cinco bloques en los que se realizan 37 preguntas, nueve de las cuales eran dirigidas a profesionales que trabajan en departamentos de comunicación. La elaboración y redacción de las preguntas se fundamentó en función de las hipótesis de investigación, la bibliografía y los estudios previos. Antes de lanzar el cuestionario definitivo se realizó un pretest con 12 profesionales de comunicación en activo en España. La recogida de datos transcurrió entre el 31 octubre y el 30 noviembre de 2017.
Se envió el cuestionario en línea a profesionales a través de las bases de datos y medios de la Asociación de Directivos de Comunicación. Cabe subrayar que en esta encuesta han participado tanto socios como otros profesionales no socios. El cuestionario lo iniciaron 603 profesionales, de los cuales 387 finalizaron la encuesta y cumplían estrictamente con el perfil solicitado en esta investigación, es decir, ser profesionales españoles de la comunicación activos laboralmente y del que se excluyen los perfiles académicos. Una vez delimitada la muestra, se inició el análisis estadístico de los datos mediante el software informático Statistical Package for the Social Sciences (SPSS) en la versión 23 del programa. El análisis empleado fue univariante (distribución de frecuencias), bivariante (tablas de contingencia y correlaciones) y multivariantes (correspondencias). Para la interpretación del cruce de variables se utilizaron coeficientes estadísticos como el Chi-cuadrado, la correlación de Pearson y la T de Kendall. Se consideran resultados estadísticos significativos cuando p ≤ 0,005.
Para la última pregunta de investigación que aborda el análisis de los factores extraorganizacionales, se utilizaron los datos brutos para España del European Communication Monitor (ECM, 2018), adquiridos a través de un acuerdo con la European Public Relations Research and Education Association. El cuestionario en línea constó de 39 preguntas, cinco de ellas solo destinadas a profesionales que trabajan en departamentos de comunicación. El instrumento usa repuestas de escalas dicotómicas, nominal y ordinal, basadas en preguntas de investigación e hipótesis fundamentadas en investigaciones previas. La encuesta se distribuyó en inglés, lo que explica un menor número de respuestas que en la encuesta de “El estado de la comunicación en España”. Se pretestó con 70 profesionales de comunicación en 23 países europeos. Las respuestas se recogieron durante cinco semanas en febrero y marzo.
Se invitó a más de 40.000 profesionales en toda Europa a rellenar la encuesta con invitaciones personales a través de correo electrónico de las bases de datos de la European Association of Communication Directors (EACD). Otras invitaciones se cursaron a través de la red de colaboradores nacionales y de asociaciones de ámbito nacional, como a través de la Asociación de Directivos de Comunicación en España. En total 7.291 encuestados comenzaron la encuesta y 3.341 la realizaron completa. Se eliminaron las respuestas de participantes que no podían ser identificados claramente como parte de la población de estudio y el análisis final se realizó sobre 3.096 cuestionarios completos de profesionales de comunicación activos en Europa.
La muestra del ECM para España es de 154 profesionales que trabajan en activo en la dirección de comunicación. Se han tomado para el análisis de este estudio datos específicos sobre la satisfacción laboral, los niveles de estrés, la posición, el salario, la distribución de género, la tenencia de dependientes a cargo y la distribución del tiempo no laboral. Para estos análisis específicos se ha utilizado análisis univariantes (distribución de frecuencias), bivariantes (tablas de contingencia, y correlaciones) y multivariantes (análisis de correspondencia, factorial y árboles de segmentación). La validez de la relación de las variables ha sido testada por el estadístico Chi-cuadrado, para el cual se ha considerado como significativo (p ≤ 0,05) y altamente significativo (p ≤ 0,01).
Resultados
La feminización de la profesión
Para el caso español, el reciente estudio da cuenta de estas mismas tendencias de feminización en el ámbito de la comunicación en España. La encuesta realizada para la Asociación de Directivos de Comunicación arroja los siguientes datos en cuanto al perfil de los profesionales: el 56,1% son mujeres y el 43,9% restante son hombres.
El techo de cristal
En España, la distribución en los niveles de responsabilidad de la muestra en general, sin tener en cuenta la variable de género, se concreta en casi un 68,8% de directores de departamento, CEO de agencia o de consultoría; un 16,5% de jefes intermedios, jefes de equipos o unidades subdepartamentales, y, por último, un 14,7% de miembros de equipos sin responsabilidades directivas
Atendiendo a la distribución por género se observa que, a medida que se alcanzan puestos más altos de jerarquía, el porcentaje de mujeres en esos cargos va descendiendo. De tal forma, en miembros de equipo o consultores existe más del doble de mujeres (22,9%) que de hombres (10,8%), al igual que sucede con la posición de jefes de equipo/jefes de unidad, donde hay una mayoría de mujeres, aunque en ese caso la diferencia entre géneros es menor (hombres 18% y mujeres 21%). Al alcanzar los puestos de dirección, la diferenciación por género es muy significativa: un 71,3% son hombres por un 56,1% de mujeres. Por ende, siete de cada diez hombres que trabajan en comunicación ocupan puestos de dirección.
La brecha salarial
En España también se constata que el género es un factor determinante en las diferencias salariales. Se observa fácilmente en la Figura 1 cómo las mujeres se agrupan en los tramos de salario más bajos, mientras que su proporción va descendiendo en los tramos más altos.

Los datos del ECM en España ofrecen escalas de medición de la satisfacción laboral y el estrés entre profesionales de dirección de la comunicación. El análisis factorial muestra la relación significativamente estadística entre las variables, y la agrupación que de estas se genera en dos componentes. Los datos del análisis factorial permiten observar que el salario es un factor que se vincula claramente con la satisfacción general en el trabajo, así como con el estatus percibido y las oportunidades de carrera.
Tal y como se muestra en la Tabla 1, tomando aquellas variables de satisfacción y estrés donde se muestra una mayor diferencia de género, las variables se agrupan entre sí en dos factores o componentes. El primer componente está relacionado con los factores internos del trabajo, es decir, satisfacción general con el trabajo, oportunidades, alto estatus y satisfacción salarial. Y el segundo componente aglutina los factores externos y sociales del trabajo, que son el equilibrio entre vida y trabajo, largas jornadas, interferencia del trabajo en la vida personal y de la vida personal en el trabajo.

Se observa cómo las mujeres dividen diversos factores de satisfacción y estrés en dos grupos. Especialmente en el primer componente, se aprecia la triada salario, satisfacción y cargo, como la quimera que ellas desean alcanzar en su trabajo, que más tarde también se pondrá de manifiesto en el análisis con árboles predictivos.
Un análisis estadístico más avanzado a través de árboles de segmentación o predictivos muestra la relación entre un conjunto de variables. La principal singularidad de este análisis es que no muestra únicamente la significación entre las variables, sino que indica qué categorías dentro de las variables son las que se agrupan con más intensidad -es decir, las que son estadísticamente significativas-. El árbol parte de un nodo inicial, la variable base, y va subdividiéndose como si se tratara de ramas de un árbol en función de la fuerza estadística (Chi-cuadrado) con el resto de variables, lo que da como resultado perfiles predictivos de la muestra.
En el árbol predictivo 1 (Figura 2), se indaga sobre la triada género, salario y satisfacción que se había detectado en el análisis factorial (Tabla 1). El nodo inicial es el género y la variable laboral en la que el género es más significativo es el salario. De tal forma, el segundo nodo se genera por las diferencias entre género y salario. Se observa cómo el árbol se divide en dos ramas o nodos: un nodo de las personas que consideran que su salario es adecuado o ni adecuado ni inadecuado y un segundo nodo con las personas que creen que su salario es inadecuado. Mayoritariamente quienes consideran adecuado su salario son los hombres de la muestra (63,6%), mientras que las mujeres profesionales de la comunicación aseguran en mayor medida que su salario es inadecuado (54,5%). Justamente, del nodo de salario inadecuado surge otra variable relacional: la satisfacción laboral, la cual genera dos nuevos nodos: quienes están poco satisfechos en su trabajo y quienes están muy satisfechos en el trabajo. Estos últimos son principalmente hombres (83,3%) que, pese a que consideran que su salario es inadecuado, están muy satisfechos con su trabajo. Por el contrario, seis de cada diez mujeres que consideran que su salario es inadecuado están poco satisfechas con su trabajo. Concluyendo el árbol con un perfil marcado, existe una relación entre género-salario inadecuado y poca satisfacción laboral.

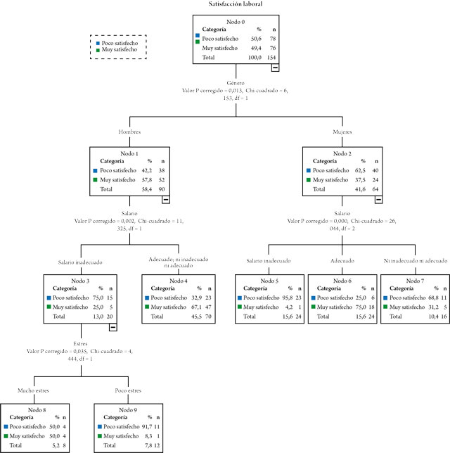
En el árbol predictivo 2 (Figura 3) se sigue indagando sobre la satisfacción laboral. Precisamente esta es la variable del nodo inicial y, en el conjunto de la muestra de hombres y mujeres, el 50,6% de los profesionales de la comunicación están poco satisfechos en su trabajo, mientras que el 49,4% se encuentra muy satisfecho laboralmente. Se aprecia nuevamente cómo la variable género es la que relaciona con más intensidad la satisfacción, dando lugar a dos nodos. En el caso de los hombres, ellos están mayoritariamente satisfechos en su trabajo (57,6%) y de ahí surge una nueva subdivisión según la variable salario. Aquellos que están satisfechos consideran que su salario es adecuado o ni inadecuado ni adecuado (67,1%); por el contrario, tres de cada cuatro hombres que consideran que su salario es inadecuado están poco satisfechos. De hecho, de estos últimos nace un nuevo nodo relacionado con el estrés, donde, pese a estar poco satisfechos y considerar que su salario es inadecuado, el 91,7% reconoce estar poco satisfecho.

En el caso de las mujeres, ellas están mayoritariamente poco satisfechas con su trabajo (62,5%) y la variable que se relaciona con más fuerza es el salario. Únicamente aquellas que consideran que su salario es adecuado son quienes están muy satisfechas en su trabajo (75%). Las que creen que su salario no es ni adecuado ni inadecuado y que es inadecuado están poco satisfechas laboralmente; estas últimas son casi la totalidad del nodo, pues un 95,8% de las mujeres poco satisfechas creen que su salario es inadecuado, lo cual clarifica la existencia de este perfil.
Estos análisis demuestran la relación entre salarios e insatisfacción laboral, especialmente en el caso de las mujeres profesionales. A continuación, se tratan algunos factores externos al propio ámbito organizacional que pueden incidir en estos aspectos.
Frenos a las oportunidades de carrera
En el ámbito de la comunicación y las relaciones públicas, se aprecia que la tenencia de hijos o dependientes es un factor determinante para la satisfacción laboral e índice en el nivel de estrés de las mujeres profesionales. En este árbol predictivo 3 (Figura 4) la variable del nodo inicial es género y se divide partiendo del hecho de tener a cargo hijos o personas dependientes. Se observa cómo el nodo inicial se divide en ambas ramas por el hecho de tener responsabilidades familiares. Sin embargo, el nodo más feminizado (52,9%) se relaciona con la variable de satisfacción laboral, lo cual evidencia dos perfiles. Los hombres con responsabilidades familiares, es decir, con tenencia de hijos o personas dependientes a su cargo, están satisfechos con su trabajo (64%), mientras que las mujeres con responsabilidades familiares están poco satisfechas con su trabajo (69,2%). Estos perfiles, junto con la revisión bibliográfica, apuntan a que son principalmente las mujeres quienes se ocupan del cuidado de las personas dependientes e hijos.

En el árbol predictivo 4 (Figura 5) solo se tienen en cuenta los casos de la muestra de mujeres profesionales de la comunicación. El nodo inicial del árbol es la tenencia de personas dependientes e hijos a cargo, donde el 56,5% de las mujeres tiene responsabilidades familiares a su cargo, mientras que el 43,5% no tienen hijos o personas dependientes a su cargo. Esta variable se relaciona fuertemente con el estrés y genera dos nodos: poco estresadas y muy estresadas. En el caso de las mujeres que se sienten poco estresadas, el árbol se divide por el tiempo semanal de ocio, dilucidando que las mujeres poco estresadas que tienen más tiempo de ocio, es decir, más de 10 horas semanales, son aquellas que no tienen hijos o dependientes a su cargo (72,7%). Por el contrario, aquellas que menos tiempo de ocio tienen son quienes poseen personas dependientes o hijos a su cargo (85,7%).

En cuanto a las mujeres que se sienten estresadas, son mayoritariamente quienes tienen responsabilidades familiares a su cargo (59,1%). Este nodo es significativamente estadístico con la variable tiempo que se dedica semanalmente al trabajo no remunerado del hogar y muestra un perfil claro en el que las mujeres que se sienten estresadas y tienen hijos o dependientes a su cargo son las que dedican de dos a seis horas al trabajo no remunerado en el hogar. Perfil que refuerza la predicción del árbol de segmentación 2 en el que se señalaba que las mujeres profesionales de la comunicación cargan con mayor peso en el reparto de tareas del hogar y en el cuidado de personas mayores y dependientes.
Discusión y conclusiones
El presente análisis da cuenta de las tendencias de feminización en el ámbito de la comunicación en España. Estas cifras corroboran la existencia de una mayoría de mujeres en el ámbito de la comunicación, como indican numerosos estudios en el ámbito internacional (Moreno et al., 2017; 2021; Tsetsura, 2013; Fitch y Third, 2010). También se observa la existencia del techo de cristal en el ámbito español, como ya apuntaban estudios previos (Place y Vanderman, 2017; Janus, 2008; Wrigley, 2002; Aldoory y Toth, 2002), así como el mantenimiento de la brecha salarial, como indican diversos autores en Europa, en especial en los reportes de 2007 a 2019 de Zerfass et al. para el European Communication Monitor, y en otras regiones del mundo (Moreno et al., 2021; Aldoory y Toth, 2002; Choi y Hon, 2002; Wrigley, 2002).
Asimismo, los análisis para el caso español muestran que los factores extraorganizacionales de la vida privada tienen un impacto negativo mayor para las mujeres y su intento de conciliación entre vida profesional y personal, como señalaban otros estudios estadounidenses (Shen y Jiang, 2013; Pompper, 2007). Uno de los problemas de las discriminaciones de género es su negación. La discusión o la negación respecto de su existencia, basada en simples opiniones o argumentos sin datos que los apoyen, contribuye a la falta de voluntad para enfrentar el problema, no solo por parte de las organizaciones, sino incluso de las mujeres profesionales.
Estas situaciones de desigualdad de género, científicamente fundamentadas y constatadas, empobrecen a las organizaciones en su promoción de la diversidad y, en consecuencia, en su capacidad para aportar soluciones innovadoras, en un mundo cada vez más complejo y cambiante. De igual forma, pueden entorpecer el progreso y el éxito de la profesión de dirección de comunicación.
Este estudio permite constatar empíricamente que en la profesión de dirección de la comunicación en España:
Por todo lo expuesto, esta investigación permite afirmar con datos empíricos que en España, como en otros lugares del mundo, y a pesar de la mayoría de mujeres en la profesión, siguen existiendo el techo de cristal y la brecha salarial, así como factores de discriminación de género en la vida privada que influyen en el desarrollo laboral de las mujeres profesionales.
Limitaciones y futuras líneas de investigación
Aunque el número de la muestra puede ser aproximadamente representativo de la población de estudio, el número existente es desconocido, pues, salvo en países con colegio profesional con certificación previa para la práctica de la profesión, no se conoce el universo preciso. Esta investigación tiene en cuenta algunos factores de la vida personal que pueden influir en el desempeño profesional. Otros factores que inciden tanto en el techo de cristal como en la brecha salarial deben analizarse e identificarse para posteriores análisis. Los resultados aplican a la población de estudio en España. Nuevos estudios deben replicarse en otras regiones geográficas para determinar la validez del modelo y revisar el peso de factores contextuales. Los primeros pasos en este sentido ya se dieron y se están desarrollando análisis sobre muestras de profesionales en distintos países europeos y en Latinoamérica.
Agradecimientos:
Agradecimiento a la Asociación de Directivos de Comunicación (Dircom) y a la Asociación Europea de Educación e Investigación en Relaciones Públicas (European Public Relations Education and Research Association - Euprera). Este trabajo es un artículo original sobre el informe técnico de la investigación Gendercom.
Referencias
ADP (2017). The workforce view in Europe 2017. https://www.es-adp.com/conocimientos-temas-tendencias/compromiso-empleado-gestion-talento/estrategias-eficaces-retencion-empleados
ADP (2021). The workforce view in Europe 2021. https://www.adpri.org/wp-content/uploads/2021/04/23084556/WFV-Global_2021_US_Screen_697691_162389_FV.pdf
Ahn, N. y García, J. R. (2004). Job satisfaction in Europe. [Documento de trabajo], Fedea, 2004-11, Madrid.
Aldoory, L. y Toth, E. L. (2002). Gender discrepancies in a gendered profession: A developing theory for public relations. Journal of Public Relations Research, 14(2), 103-126. 10.1207/S1532754XJPRR1402_2
Aldoory, L., Jiang, H., Toth, E. L. y Sha, B. L. (2008). Is it still just a women’s issue? A study of work-life balance among men and women in public relations? Public Relations Journal, 2(4), 1-20.
Andsager, J. L. y Hust, S. J. T. (2005). Differential gender orientation in public relations: Implications for career choices. Public Relations Review, 31, 85-91. 10.1016/j.pubrev.2004.09.002
Bourdieu, P. (2000). La dominación masculina. Anagrama.
Choi, Y. y Hon, L. C. (2002). The influence of gender composition in powerful positions on public relations practitioners’ gender-related perceptions. Journal of Public Relations Research, 14(3), 229-263. 10.1207/S1532754XJPRR1403_4
Creedon, P. J. (2004). From making PR macho to making PR feminist. En Rush, R. R., Oukrop, C. E. y Creedon, P. J. (eds.), Seeking equity for women in journalism and mass communication education. A 30-year update. Lawrence Elrbaum.
Dubrowski, M., McCorkindale, T. y Rickert, R. (2019). Mind the gap: Women’s leadership in public relations. https://instituteforpr.org/wp-content/uploads/IPR.KPMG-WIL-Study-FINAL041219-compressed.pdf
Duke, L. L. (1992). Career development and affirmative action. En Guy, M. E. (ed.), Women and men of the states: Public administrators at the state level (pp. 19-41). M. E. Sharpe.
Fernández, R. M. y Campero, S. (2017). Gender sorting and the glass ceiling in high-tech firms. ILR Review, 70(1), 73-104. 10.1177/0019793916668875
Fitch, K. (2016). Feminism and public relations. En L’Etang, J., McKie, D., Snow, N. y Xifra, J. (eds.), The Routledge handbook of critical public relations. Routledge.
Fitch, K. y Third, A. (2010). Working girls: Revisiting the gendering of public relations. PRism, 7(4), 1-10.
Fitch, K. y Third, A. (2014). Ex-journos and promo girls: Feminization and professionalization in the Australian public relations industry. En Daymon, C. y Demetrious, K. (eds.), Gender and public relations: Critical perspectives on voice, image and identity (pp. 247-268). Routledge.
Fitch, K., James, M. y Motion, J. (2016). Talking back: Reflecting on feminism, public relations and research. Public Relations Review, 42(2), 279-287. 10.1016/j.pubrev.2015.05.006
Friedman, S. D., Christensen, P. y DeGroot, J. (2000). Work and life: The end of the zero-sum game. Harvard business review on work and life balance. Harvard Business School.
Fröhlich, R. y Peters, S. B. (2007). PR bunnies caught in the agency ghetto? Gender stereotypes, organizational factors, and women’s careers in PR agencies. Journal of Public Relations Research, 19(3), 229-254. 10.1080/10627260701331754
Gower, K. K. (2001). Rediscovering women in public relations: Women in the public relations journal, 1945-1972. Journalism History, 27(1), 14-21. 10.1080/00947679.2001.12062565
Grunig, J. (2001). The role of public relations in management and its contribution to organizational and social effectiveness. [Conferencia], Taipei, Taiwan, 12 de mayo. http://www.instituteforpr.org/wp-content/uploads/2001_PRManagement.pdf
Grunig, J. y Grunig, L. (2006) Characteristic of excellent communication. En Gillis, T. (ed.), The IABC Handbook of organizational communication: A guide to internal communication, public relations, marketing and leadership (2 ed.). John Wiley & Sons.
Grunig, L. A. (1995, July). A feminist phase analysis of research on women in postmodern public relations. [Ponencia], Second International Public Relations Research Symposium, Bled, Eslovenia.
Grunig, L. A., Hon, L. C. y Toth, E. L. (2013). Women in public relations: How gender influences practice. Routledge. 10.4324/9781315045573
Grunig, L. A., Toth, E. L. y Hon, L. C. (2000). Feminist values in public relations. Journal of Public Relations Research, 12(1), 49-68. 10.1207/S1532754XJPRR1201_4
Grunig, L. A., Toth, E. L. y Hon, L. C. (2001). Women in public relations: How gender influences practice. Guildford.
Hon, L. C. (1995). Toward a feminist theory of public relations. Journal of Public Relations Research, 7(1), 27-88. 10.1207/s1532754xjprr0701_03
Hon, L. C. y Brunner, B. (2009). Diversity issues and public relations. Journal of Public Relations Research, 12, 309-340. 10.1207/S1532754XJPRR1204_2
Hymowitz, C. y Schellhardt, T. D. (1986,). The glass ceiling. Wall Street Journal, 24 de marzo, 1D, 4D.
Iversen, T. y McCall Rosenbluth, F. (2011). Explaining occupational gender inequality: Hours regulation and statistical discrimination. [Ponencia], Annual Meetings of the American Political Science Association, Seattle.
Janus, J. M. (2008). Gender roles, leadership and public relations. University of Missouri-Columbia.
Jiang, H. y Shen, H. (2013). Toward a theory of public relations practitioners’ own conflict: Work versus life. Journal of Public Relations Research, 25(3), 259-279. 10.1080/1062726X.2013.788446
Litwin, A. H. y Hallstein, L. O. B. (2007). Shadows and silences: How women’s positioning and unspoken friendship rules in organizational settings cultivate difficulties among some women at work. Women’s Studies in Communication, 30(1), 111-142. 10.1080/07491409.2007.10162507
Martín Llaguno, M. (2007). La mujer en la industria publicitaria. La segregación vertical en la comunicación comercial: techo de cristal y suelo pegajoso. Zer. Revista de Estudios de Comunicación, 2(22), 429-452.
Merchant, K. (2012). How men and women differ: Gender differences in communication styles, influence tactics, and leadership styles. CMS Senior Theses. Paper 513. http://scholarship.claremont.edu/cgi/viewcontent.cgi?article=1521&context=cmc_theses
Ministerio de Empleo y Seguridad Social (2017). La situación de las mujeres en el mercado de trabajo. http://www.mitramiss.gob.es/es/sec_trabajo/analisis-mercado-trabajo/situacion-mujeres/situacion_mujer_trabajo_2016.pdf
Moreno, Á., Tench, R., Khalil, N. y Navarro, C. (2017). From intra-organizational to extra-organizational gender gaps. Creative methodological instruments to understand gender issues in Public Relations and Communication Management in Latin America. [Ponencia], en Euprera Congress, Londres.
Moreno, Á., Tench, R., Khalil, N. y Navarro, C. (2021). Enemy at the (house) gates: A study about the permanence of gender discrimination in public relations career promotion in Latin America. Communication & Society, 34(3), 169-183. 10.15581/003.34.3.169-183
O’Neil, J. (2003). An analysis of the relationships among structure, influence, and gender: Helping to build a feminist theory of public relations. Journal of Public Relations Research, 15(2), 151-179. 10.1207/S1532754XJPRR1502_3
OCDE (2014). El trabajo no remunerado en la economía global. Fundación BBVA.
Peters, T. y Austin, N. (1985). A passion for excellence. The leadership difference. Harper Collins.
Place, K. R. (2011). Power and gender at the crossroads: A qualitative examination of the nexus of power and gender in public relations. PRism, 8(1), 1-13.
Place, K. R. (2015). Binaries, continuums, and intersections: Women public relations professionals’ understandings of gender. Public Relations Inquiry, 4(1), 61-78. 10.1177/2046147X14563430
Place, K. R. y Vanderman-Winter, J. (2017). Where are the women? An examination of research on women and leadership in public relations. Public Relations Review, 44(1), 165-173. 10.1016/j.pubrev.2017.10.005
Pompper, D. (2007). The gender-ethnicity construct in public relations organizations: Using feminist standpoint theory to discover Latinas’ realities. Howard Journal of Communications, 18(4), 291-311. 10.1080/10646170701653669
Purcell, M. y Baldwin, J. N. (2003). The relationship between dependent care responsibility and employee promotions. Review of Public Personnel Administration, 23(3), 217-240. 10.1177/0734371X02250111
Rico, P. (2012). Satisfacción laboral de los asalariados en España. Revista de Métodos Cuantitativos para la Economía y la Empresa, 14, 93-99.
Sha, B. L. y Toth, E. L. (2005). Future professionals’ perceptions of work, life, and gender issues in public relations. Public Relations Review, 31, 93-99. 10.1016/j.pubrev.2004.09.004
Shen, H. y Jiang, H. (2013). Profiling public relations practitioners’ work-life conflict: From a diversity lens. Public Relations Journal, 7(2), 71-95.
Shen, H., Jiang, H., Jin, Y. y Sha, B. L. (2015). Practitioners’ work-life conflict: A PRSA survey. Public Relations Review, 41(4), 415-421. 10.1016/j.pubrev.2015.07.011
Topić, M. et al. (2019). Women in public relations. A literature review (1982-2019). Euprera Report.
Toth, E. L. y Grunig, L. A. (1993). The missing story of women in public relations. Journal of Public Relations Research, 5(3), 153-175. 10.1207/s1532754xjprr0503_01
Tsetsura, K. (2013). Challenges in framing women’s rights as human rights at the domestic level: A case study of NGOs in the post-Soviet countries. Public Relations Review, 39(4), 406-416. 10.1016/j.pubrev.2013.07.018
VanSlyke Turk, J. (2016). The Kopenhaver Center Report. The status of women in communication. Are communication professionals achieving their potential? Lillian Lodge Kopenhaver Center for the Advancement of Women in Communication, School of Journalism and Mass Communication, Florida International University.
Verhoeven, P. y Aarts, N. (2010). How European public relations men and women perceive the impact of their professional activities. PRism, 7(4), 1-15.
Wrigley, B. J. (2002). Glass ceiling? What glass ceiling? A qualitative study of how women view the glass ceiling in public relations and communications management. Journal of Public Relations Research, 14(1), 27-55. 10.1207/S1532754XJPRR1401_2
Wyatt, R. (2013). The PR Census 2013. PR Week. http://www.prweek.com/article/1225129/pr-census-2013
Yeomans, L. (2010). Soft sell? Gendered experience of emotional labour in UK public relations firms. PRism, 7(4). http://www.prismjournal.org/fileadmin/Praxis/Files/Gender/Yeomans.pdf
Zerfass et al. (2007). European Communication Monitor. Reports. https://www.communicationmonitor.eu/european-communication-monitor-all-reports/
Zerfass et al. (2008). European Communication Monitor. Reports. https://www.communicationmonitor.eu/european-communication-monitor-all-reports/
Zerfass et al. (2009). European Communication Monitor. Reports. https://www.communicationmonitor.eu/european-communication-monitor-all-reports/
Zerfass et al. (2010). European Communication Monitor. Reports. https://www.communicationmonitor.eu/european-communication-monitor-all-reports/
Zerfass et al. (2011). European Communication Monitor. Reports. https://www.communicationmonitor.eu/european-communication-monitor-all-reports/
Zerfass et al. (2012). European Communication Monitor . Reports. https://www.communicationmonitor.eu/european-communication-monitor-all-reports/
Zerfass et al. (2013). European Communication Monitor . Reports. https://www.communicationmonitor.eu/european-communication-monitor-all-reports/
Zerfass et al. (2014). European Communication Monitor . Reports. https://www.communicationmonitor.eu/european-communication-monitor-all-reports/
Zerfass et al. (2015). European Communication Monitor . Reports. https://www.communicationmonitor.eu/european-communication-monitor-all-reports/
Zerfass et al. (2016). European Communication Monitor . Reports. https://www.communicationmonitor.eu/european-communication-monitor-all-reports/
Zerfass et al. (2017). European Communication Monitor . Reports. https://www.communicationmonitor.eu/european-communication-monitor-all-reports/
Zerfass et al. (2018). European Communication Monitor . Reports. https://www.communicationmonitor.eu/european-communication-monitor-all-reports/
Zerfass et al. (2019). European Communication Monitor . Reports. https://www.communicationmonitor.eu/european-communication-monitor-all-reports/
Notas