Artículos
Primer proceso de regulación de las casas hogar (Centros de Asistencia Social) en el Estado de Nuevo León, México
First regulation process of Residential Child Care (Social Assistance Centers) in the Estate of Nuevo León, México
Primer proceso de regulación de las casas hogar (Centros de Asistencia Social) en el Estado de Nuevo León, México
Política, Globalidad y Ciudadanía, vol. 5, núm. 9, pp. 58-74, 2019
Universidad Autónoma de Nuevo León

Recepción: 05 Agosto 2018
Aprobación: 19 Septiembre 2018
Resumen: El presente artículo es producto de una investigación cuyo objetivo consistió en generar una explicación teórica de formas de organización en red que contribuya a la generación de políticas públicas y describir el modelo de protección de derechos humanos de niños, niñas y adolescentes sin cuidados parentales que habitan en Centros de Asistencia So- cial (CAS) del 2006 al 2012. Estas organizaciones conocidas también como Casas Hogar. Se aplicó el método de Ac- ción- Aprendizaje (Reginald Revans), con un enfoque cualitativo, diseño no experimental, bajo un nivel documental-bi- bliográfico transversal, entrevistas y diario de campo. Tras la revisión documental y el trabajo de campo, se encontraron tipologías emergentes de roles de organización dentro de una red de protección de derechos humanos de niños, niñas y adolescentes sin cuidados parentales, y en paralelo se retrató el inventario de capacidades y relaciones generadas por los actores involucrados en su construcción. Se concluye que las redes de relaciones cambian con el tiempo, aumentando y disminuyendo su capital social (relacional), y el proceso de regulación de las Casas Hogar en Nuevo León, fue un proceso institucional de aprendizaje y cambio, que pudiera ser útil para otras zonas geográficas, ahora que existe una normativa para regular este tipo de instituciones, pero a nivel nacional, desde el 2015.
Palabras clave: Capital social, huérfano, infancia, innovación social, y política pública.
Abstract: This article is the product of an investigation whose objective was to generate a theoretical explanation of forms of network organization that contributes to the generation of public policies and describe the model of protection of human right of children and adolescents without parental care living in Social Assistance Centers (CAS) from 2006 to 2012. Also known as residential Child Care. The action-learning method (Reginal Revans) was applied with a qualitative approach, non-experimental design, under a transversal documentary-bibliographic level, interviews and field diary. After the documentary rewiw and the fieldwork, emerging typologies of organizational roles were found within a ne- twork for the protection of human rights of children without parental care, and in parallel the inventory of capacities and relationships generated by the actors involved in its construction. It is concluded that the networks of relations change over time, increasing and decreasing their social capital (relational), in the process of regulation of care homes in Nuevo León, was an institutional process of learning and change, which could be useful for others geographical areas, now that there is a regulation to regulate this type of institutions but at the national level, since 2015.
Keywords: Social capital, orphan, childhood, social innovation, and public policy.
1.- INTRODUCCIÓN
Durante los últimos 20 años el capital social, la participación y la innovación social han tomado impulso dentro de la gestión pública en las zonas urbanas. Han surgido modelos sociales basados en capital relacional. A medida que las capacidades individuales de las regiones se expanden e interconectan, se cree que las instituciones en red podrían convertirse en un activo colectivo basado en el conocimiento para el desarrollo. Se publica una nueva normativa de regulación a las Casas Hogar en Nuevo León durante el 2011, después de un caso de trata denunciado públicamente durante el 2008 dentro de este tipo de organizaciones. Esta nueva normativa provocó el surgimiento de una red para cumplir con los nuevos requisitos de operación, necesarios para recibir licencia que permitiera a este tipo de organizaciones seguir atendiendo niños, niñas y adolescentes en situación de abandono.
Claramente, en el surgimiento de una sociedad totalmente en red, una pregunta importante es ¿cómo crear redes para fortalecer la sociedad civil y el gobierno?, para la protección de derechos humanos a nivel regional. Responder a esta pregunta, llevaría a una estrategia para superar problemas como marginación, exclusión y desigualdad social, ausencia de instituciones públicas y privadas para regenerar regiones empobrecidas y garantizar derechos humanos de la población. Por lo que este documento analiza como las personas en las ciudades desarrollan nuevas formas de organización, participación y ciudadanía, siguiendo nociones de sociedades basadas en el conocimiento generado de un proceso de aprendizaje.
El estudio tiene como objetivo analizar las prácticas y posibilidades de la red, para promover acciones, y políticas públicas, que a su vez favorecería la protección de derechos humanos de niñas, niños y adolescentes sin cuidados parentales, algunos huérfanos y abandonados en Centros de Asistencia Social (CAS), que éste es el término que se empezó a utilizar para nombrar a las Casas Hogar, después de la publicación de la Ley General de Derechos de Niñas, Niños y Adolescentes a nivel nacional, en Diciembre del 2014. En el artículo 4, en el apartado V se indica que este tipo de organización es un establecimiento, lugar o espacio de cuidado alternativo o acogimiento residencial para niñas, niños y adolescentes sin cuidado parental o familiar que brindan instituciones públicas, privadas y asociaciones Se categorizarán las prácticas socio-organizacionales: en un proceso de regulación a las Casas Hogar en Nuevo León (México), que inició en el 2006 y que terminó en el 2012 con la entrega de licencias de operación por parte del gobierno estatal.
Se analizará desde una perspectiva sociológica como los miembros de una red crean conocimiento mediante procesos de aprendizaje que surgen de la experiencia de sus relaciones. Aprender, es una capacidad institucional para afectar los procesos de participación ciudadana, la gobernanza y la gestión de la innovación social. Este documento presenta un estudio contextualizado de la colaboración en red entre la sociedad civil y el gobierno en sus tres niveles. La investigación tiene una revisión de la literatura existente sobre la transición entre el Estado de bienestar y el Estado relacional, que depende de las redes de colaboración para realizar sus objetivos sociales.
Se vuelve significativo analizar el caso de Nuevo León por el hecho de ser éste el primer Estado de la federación en proponer y publicar una ley para regular el funcionamiento de las Casas Hogar. También porque creó una serie de áreas administrativas para regular y profesionalizar estas instituciones desde el Gobierno Estatal. Estas iniciativas hacen de Nuevo León una zona territorial que se encuentra en proceso de institucionalización de las Casas Hogar. De esta forma, este trabajo de investigación aspira a brindar un nuevo lenguaje regional en materia de generación de políticas públicas para la protección a la infancia institucionalizada en Nuevo León, donde las Casas Hogar, empezaron a tener un lugar importante en la agenda pública.
2.- FUNDAMENTO TEÓRICO
Capital social y redes en una sociedad relacional.
Una de las definiciones del Estado en términos de gestión pública ha sido el del Estado habilitador (Gil- bert, 2002). Al teorizar un Estado relacional potencial, Gilbert (2005) enfatiza el enfoque a un Estado, cuya función es proporcionar protección social a través de apoyo, generando así responsabilidades privadas. Xunaxhi y Pineda (2017) indican:
La profesionalización se convierte en una herramienta fundamental de la nueva gestión pública para trata de superar algunos de los problemas típicos de las administraciones tradicionales, tales como que, al permanecer estas sin vigilancia, se vuelven corruptas e incompetentes, además que se desarrolla dentro de ellas una burocracia más poderosa y prácticamente inamovible. (p.47).
Se vuelve un proceso significativo en procesos de protección de derechos humanos donde la eficiencia de las acciones de supervisión debe cuidarse en lo administrativo, para cumplir los objetivos de regulación planteados a instituciones que en este caso, atienden niños, niñas y adolescentes sin cuidados parentales y se encuentran en situación de abandono en estas organizaciones privadas o públicas.
Por otro lado, el sociólogo británico Giddens (2007) prefiere un tipo diferente de Estado relacional, un Estado garante que influye en los resultados de las acciones para favorecer el interés público, en lugar de un Estado habilitador que emplea la inversión social tanto como sea posible para ayudar a las personas a ayudarse a sí mismas. A diferencia de la aproximación de Gilbert (2005), Giddens (2007) propone un Estado que busca empoderar a sus ciudadanos, además de proporcionar un marco de garantías (salarios mínimos, por ejemplo). Donde las instituciones de servicio público deben ser tan receptivas a las necesidades de aquellos que sirven como lo hacen la mayoría de las empresas privadas frente a sus clientes.
Etzioni (1998) y Giddens (1994, 1998), empezaron a incluir en las nociones emergentes de gestión pública, el concepto icónico de la gobernanza. Kooiman (2003) define la gobernabilidad como la totalidad de las interacciones públicas y privadas dedicadas a resolver problemas y crear redes sociales, oportunidades. Él lo llama gobernanza interactiva. Hay aspectos relevantes en esta perspectiva que se relaciona con la definición de Estado relacional donde un Estado fuerte no se deriva de una constitución, es una cuestión contextual (Pierre y Peters, 2000). Enfoques de gobernanza que serían relevantes para la noción del Estado relacional, son aquellos que se analizan tanto de adentro hacia afuera como de afuera hacia adentro de la institución pública (Mendoza y Vernis, 2008). ?Porque es necesario desarrollar la capacidad de pensar a nivel de asociación, de red para fomentar la experimentación y la diversidad? (Mendoza y Vernis, 2008, p.25).
Generación de conocimiento colectivo
Por otro lado, el término red designa una relación social entre los actores. Los actores en una red social pueden ser personas, pero también colectivos en forma de grupos, instituciones, comunidades o incluso sociedades (Seufert et al., 1999). Las redes son determinadas por su contenido (productos o servicios, in- formación), forma (por ejemplo: duración y cercanía de la relación) e intensidad (por ejemplo: frecuencia de comunicación). Se piensa que la forma y la intensidad de las relaciones de red, establecen la estructura de la misma (Burt, 2000). Además, las relaciones entre los actores se basan en interrelaciones personal-organizacional o técnico-institucionales a largo plazo (Seufert et al., 1999).
Pero, ¿qué es el conocimiento? Hay una tradición que se remonta hasta Platón, conocida como la teoría
tripartita del conocimiento que la define como creencia verdadera justificada. La teoría dice: si crees en
algo, con justificación, entonces sabes eso, de lo contrario, no lo sabes (desde http: //www.theoryofknowle- dge). Claramente cuanto más profundo sea nuestro aprender, lo más consciente, específico y articulado será nuestro conocimiento de lo que no sé. En cierto modo, a nivel individual, tomamos conciencia de nuestra ignorancia (Popper, 1963). Sin embargo, este trabajo se adhiere más a las definiciones de conocimiento como un proceso de aprendizaje social, y, por lo tanto, una cosecha colectiva.
Esta conceptualización de los procesos de conocimiento como procesos sociales prevalece en la literatura moderna basada en el conocimiento y en el aprendizaje. Como Giddens (2007) y Berends (2003), creen que la estructura es un recurso para la interacción en el sentido de que los individuos o actores no construyen la realidad social desde cero, sino que se basan en elementos estructurales preexistentes en sus acciones. Las reglas y recursos existentes hacen posible las acciones humanas, pero a su vez, la acción humana está restringida por las estructuras existentes, que provoca esa estructura como habilitación y restricción (Berends et al., 2003; Timbrell et al., 2005).
Redes en relación
Las redes de conocimiento social también se definen por diferentes grados de transferencia de conoci- miento y capacidades. Hansen (1999) descubrió que los vínculos débiles ayudan a una búsqueda de cono- cimiento útil, pero impiden la transferencia de conocimiento tácito, que requiere fuertes lazos entre las dos partes para una transferencia efectiva (ver figura1). Capital social vinculante se refiere a los lazos intraco- munitarios dentro de grupos relativamente homogéneos (familia y grupo étnico, entre otros), en el que los miembros pueden depender en situaciones de necesidad. La unión del capital social ayuda a construir la cohesión social y un sentido de objetivos compartidos. Unir el capital social se refiere a los lazos interco- munitarios entre individuos y grupos, que atraviesan divisiones sociales, como el origen étnico, el género y el estatus socioeconómico. A pesar de que es poco probable que estos sean tan fuertes como los lazos intracomunitarios, parece que se requiere una combinación de ambos para que los individuos trasciendan sus comunidades (Gratnovetter, 1995).

Taylor et al. (2004), indica que: ?la vinculación del capital social o la integración, para algunos autores se refiere a la naturaleza y extensión de los vínculos que conectan las esferas civil y política? (p.228). ?Y las relaciones entre individuos y grupos en vertical, es decir, relaciones jerárquicas o basadas en el po- der? (Healy, 2002, p.79). ?El concepto de la inclusión refleja una distribución relativamente horizontal de las relaciones de poder que fomenta confianza mutua y normas de cooperación entre los ciudadanos y el Estado? (Wallis y Killerby, 2004, p.250). Los lazos fuertes aparentemente permiten la interacción cara a
cara entre las dos partes involucradas en la transferencia, y por lo tanto la riqueza de los medios utilizados para el conocimiento y la transferencia es alta y es más adecuada para la transferencia de conocimiento tácito (Augier y Vendelo, 1999). Por otro lado, autores como Mellucci (1999) agregan dimensiones como solidaridad e interdependencia, cuando los actores de una red producen una acción colectiva porque son capaces de definirse a sí mismos y su campo de acción (relaciones con otros, disponibilidad de recursos, oportunidades, limitaciones).
Sin embargo, (Gratnovetter, 1973), indica que los lazos débiles, son altamente eficientes para compartir conocimiento porque dan acceso a información novedosa mediante la conexión de grupos e individuos. ?Sorprendentemente, es probable que los lazos fuertes proporcionen redundante información, ya que a menudo existen entre un pequeño grupo de actores conocimiento que ya saben, lo que los otros también conocen? (Hansen, 1999, p.83). Por lo tanto, en términos de capital social relacional, se asocia una caracterización de redes por su vinculación de capital social y transferencia de conocimiento. En consecuencia, los vínculos fuertes, es decir, las relaciones con personas más conocidas, pueden no proporcionar información nueva e inesperada como los lazos débiles. Putnam (2000) también hizo hincapié en cómo la unión del ca- pital social promueve unas intensas y estrechas redes interpersonales. En los conceptos de capital social, el capital está conectado a las relaciones entre los miembros que participan activamente y que se conocen. Sin embargo, el concepto de capital puente se refiere a los vínculos sociales entre personas que no se conocen muy bien. Este tipo de capital puente se refiere a las relaciones entre aquellos miembros que son bastante inactivos y participan dentro de la red en actividades solo de forma ocasional (García, 2006). En resumen, nadie puede poseer capital social, solamente por sí mismo, ya que se encuentra en las relaciones entre las personas. Para fines de este artículo, se ha adoptado la definición de capital social según Burt (1992), que se refiere tanto a los contactos de recursos como a la estructura de contactos de una red. ?Una persona que participa en una determinada posición en una red social puede ser ?un activo por derecho propio. Ese activo es capital social? (Burt, 1992, p.12).
Redes de protección de derechos humanos para niñas, niños y adolescentes sin cuidados parentales en Nuevo León.
La región fronteriza del Norte de México ha pasado de repente a ser un ?modelo para economías en desarrollo a un símbolo del caos de la guerra contra las drogas en México, absorbido en una espiral oscura de asesinatos de pandillas, crímenes violentos y creciente anarquía? (Emmott, 2011). En ese contexto, la ciudad de Monterrey en Nuevo León presenta una sólida vida y cultura industrial, en donde se establecieron estándares empresariales de más de cien años de antigüedad. Tal cultura ha creado un corredor notorio de capital social y oportunidades de colaboración dentro de México y sus vecinos de Texas (Pavlakovich-Ko- chi et al., 2004). De ahí, un valioso debate e investigación alrededor de la idea de que el capital social y la creación de redes se pueden expresar y aprovechar en tales contextos.
De hecho, en el contexto de los Centros de Asistencia Social que atienden a niñas, niños y adolescentes sin cuidados parentales, se generó un conjunto de procesos dinámicos que provocó la creación de una red en Nuevo León. Como consecuencia de una sucesión de hechos en 2011. En este año, se publicó una ley a nivel Estatal para regular a este tipo de instituciones y evitar violaciones de derechos humanos al interior de las mismas, generando también legitimidad y confiabilidad para los benefactores. Por lo que la norma, generó una serie de cambios en las interacciones y relaciones entre las Casas Hogar y el gobierno local, lidereados por el Sistema de Integral para el Desarrollo de la Familia (DIF) del Estado de Nuevo León. En este contexto de crisis, surgieron nuevos actores y las nuevas regulaciones marcaron el ritmo para el desarrollo de capacidades dentro de las instituciones que buscaban la protección de los derechos de niñas, niños y adolescentes en Nuevo León.
Por lo tanto, el presente trabajo de investigación emprende el análisis de las relaciones entre actores en
el proceso de institucionalización de la infancia y adolescencia que vive en las Casas Hogar en Nuevo León (México), y el tipo de agencia que retratan es de acuerdo a la perspectiva sociológica de Giddens (1990) antes y después de que la norma del gobierno se hiciera pública. La investigación implicó la observación del aprendizaje y los procesos de generación de redes entre los grupos de interés. Lo más importante, es que también implicó una reflexión sobre la acción dentro del espacio observado, tanto con la supervisora de la tesis doctoral asignada como en reuniones constantes con algunos de los actores que formaron parte de este proceso durante siete años. Los actores que permanecieron durante este período son individuos que pasaron por el proceso de institucionalización y regulación del 2006 al 2012, y que tenían funciones de acogimiento residencial, familiares de las niñas y niños y oficinas de gobierno. El núcleo de la investigación fue la observación de sus relaciones y el cambio de las estructuras sociales para la protección de esta población que se encuentra en instituciones sin cuidados parentales (niñas y niños separados de forma temporal o permanente de su familia de origen).
Se realizó mi observación del aprendizaje institucional y de los procesos de generación de redes. Principalmente como participante observador de este proceso de interacción intenso y continuo entre las partes interesadas. Durante siete años, tuve un papel en el proceso de institucionalización como actor, observador participante, y analista, desde una perspectiva como investigadora. Me uní a algunas discusiones de grupos pequeños, donde se estaba gestionando el conocimiento adquirido, por los cuestionamientos, planificación de proyectos. Estas interacciones se convirtieron en aprendizaje significativo y al mismo tiempo contribuyó tanto al análisis en términos de la investigación y también en términos de planificación a favor de las Casas Hogar para el cumplimiento del nuevo marco legal.
En este contexto, tenía un rol privilegiado: era un actor activo, profundamente involucrado en el proceso. En esos términos, creo que me convertí en un agente (Giddens, 1990), definido de la siguiente manera:
Un agente es competente: el criterio fundamental de competencia es que un actor es capaz de expli- car todas las actividades que realiza, si se le pregunta. Agentes de rutina y casi sin esfuerzo de tener una comprensión teórica continua de los fundamentos de su actividad. Como parte de una organización de la sociedad civil (OSC), me uní a un comité del gobierno, para la toma de decisiones sobre regulación y profesionalización de Casas Hogar, donde me preguntaban mi opinión en relación a las acciones y las decisiones.
El agente es reflexivo: la reflexividad es la capacidad del agente para registrar sistemáticamente aspectos sociales de los contextos en los que se mueve. Esta reflexividad es lo que posibilita las prácticas sociales recursivas. Utilicé un diario de campo en todas las reuniones, entrevistas, eventos, trabajos en grupo, et. Grabé aspectos importantes en ese diario, que incluía diálogos de cada encuentro, que luego analizaría desde una perspectiva sociológica para compartir con los actores para alcanzar consenso y acuerdos. Esto a su vez, me llevó a construir una vista panorámica y a integrar la visión de todos los involucrados en la realidad observada.
otivaciones no son parte de sus discursos. Giddens distingue dos elementos (ambos forman parte de un modelo): racionalización y motivación. La racionalización corresponde a lo teó- rico, y la motivación lo que le mueve a actuar, desde deseos que no son necesariamente conocidos por el agente. Por ejemplo, crecí preocupada por los niños y niñas abandonados que viven en Casas Hogar antes de que supiera mi historia familiar, en donde mis dos abuelos paterno y materno, fue- ron adoptados. Me involucré a medida que crecía la conciencia de la realidad vivida por este sector vulnerable de nuestra sociedad. Estaba muy consciente (en medio de una escalada violenta en M
El agente es intencional: el agente responde a las razones y motivos de sus acciones, aunque mu- chas de estas motivaciones no son parte de sus discursos. Giddens distingue dos elementos (ambos forman parte de un modelo): racionalización y motivación. La racionalización corresponde a lo teó- rico, y la motivación lo que le mueve a actuar, desde deseos que no son necesariamente conocidos por el agente. Por ejemplo, crecí preocupada por los niños y niñas abandonados que viven en Casas Hogar antes de que supiera mi historia familiar, en donde mis dos abuelos paterno y materno, fue- ron adoptados. Me involucré a medida que crecía la conciencia de la realidad vivida por este sector vulnerable de nuestra sociedad. Estaba muy consciente (en medio de una escalada violenta en Monterrey) que habría consecuencias amargas en la sociedad si no se llegaba a una solución mediante acciones concretas a favor de las Casas Hogar o Centros de Asistencia Social. Giddens (1990) cree que la acción se considera intencional cuando el actor conozca que él tendrá cierto resultado y usará ese conocimiento para lograr tal resultado. Además, la acción del agente tiene consecuencias no
deseadas e implicaciones imprevistas que están más allá del alcance del agente, de ahí la intencionalidad. De hecho, Giddens (1990) define la intención como un acto del cual el autor es conocido, o se cree que tiene una calidad y un resultado particular, y es quién cuenta con ese conocimiento utilizado por el actor para lograr la calidad o el resultado implícito. Cuando empecé mi proceso de investigación en el 2009, no imaginé que tendría esta experiencia en un momento histórico a nivel nacional en temas de protección de derechos humanos de la infancia y adolescencia institucionalizada y los cambios estructurales que traería.
3.- MÉTODO
El enfoque investigativo de la presente investigación es cualitativo, de acuerdo con Hernández, Batista y Fernández (2014) ?Utiliza la recolección y análisis de los datos para afinar las preguntas de investigación o revelar nuevas interrogantes en el proceso de interpretación? (p.7)
Este documento se deriva de una investigación que duró cuatro años a nivel de doctorado que comenzó con una pasión por la articulación de las interacciones sociales, un espíritu emprendedor y una aspiración por la innovación social. Mucho antes de emprender la investigación doctoral fundé una organización no gubernamental llamada Pequeños Gigantes Mexicanos con el objetivo de proteger los derechos humanos de niñas, niños y adolescentes que habitan en Casas Hogar o Centros de Asistencia Social. A través de la cual se tuvo un rol de mediación entre las Casas Hogar de Nuevo León y el gobierno, durante el proceso de regulación que empezó en el 2011 a nivel local. Por lo tanto, estuve totalmente involucrada en el proceso de regulación y profesionalización de este tipo de instituciones, además que como comenté anteriormente, mis abuelos paterno y materno fueron adoptados. Sin embargo, no era consciente de todos los mecanismos involucrados en un proceso de regulación institucional en una región geográfica concreta. Me di cuenta durante el proceso de investigación, de las implicaciones e incluyendo mis prenociones basadas en mi experiencia familiar.
Diseño
En términos de investigación, se adoptó un enfoque socio-constructivista, en el sentido de que consideré uno por uno, todas las perspectivas de los actores involucrados para observar los procesos de institucionalización y regulación. Sin embargo, ya que la investigación analizó desde mi propia práctica y participa- ción en el proceso, seleccioné el enfoque de Acción-Aprendizaje (Acción-Learning) acuñado por Revans (1959), como la más adecuada herramienta para el tipo de investigación que estaba realizando. Esta metodología fue desarrollada por Revans en la década de 1940, Acción-Aprendizaje ofrece un método probado para acelerar el aprendizaje, lo que permite a las personas manejar problemas complejos de manera más efectiva. Se trata de trabajar en problemas reales, centrados en el aprendizaje y en la implementación de soluciones. Es una forma de aprender haciendo. Así, seleccioné esta metodología para reflejar y analizar el proceso observado, a través de mi rol dentro de Pequeños Gigantes Mexicanos, y permitirme rendir cuentas y reflexionar sobre mi acción y articulación de algunos actores que han participado en el proceso de institucionalización realizado por el Estado de Nuevo León.
El Acción-Aprendizaje es un proceso dinámico, una forma de aprender de nuestras acciones y experiencias; en un espacio de tiempo determinado dedicado solamente a: cuestionar, reflexionar para después planear cómo actuar de forma diferente en el futuro en base al aprendizaje significativo obtenido de la actividad realizada (MacGill y Beaty, 2001) El grupo de reflexión no puede ser de más de 6 personas, en mi caso la Dra. Blanca García, quién fue mi directora de tesis doctoral era parte de ese espacio de reflexión grupal principal. Aunque tuve varios grupos de reflexión con los diferentes actores mencionados (Casas Hogar, Gobierno Estatal, miembros de la Red de Apoyo a Casas Hogar) y que formaban parte del proceso de institucionalización.
Se consideraron en el estudio 16 Casas Hogar de 40 que se encontraban operando en Nuevo León hasta diciembre del 2012. Se consideraron algunas criterios endógenos y exógenos de validez para la selección de la muestra de las Casas Hogares, los cuales se dividieron en tres niveles A, B y C para tener instituciones representativas de la población total; con la finalidad de aplicar las herramientas de investigación y elaborar el perfil de los actores, así como la obtención de la información sobre las relaciones generadas durante el proceso de institucionalización. Éstas fueron a quiénes se aplicó una entrevista a profundidad para conocer su forma de operar, identificar la vida social al interior de estas e identificar las relaciones entre ellas y con los otros actores que se consideraron integrar en el análisis: el gobierno que es el responsable de regularlas y la Red de Apoyo a Casas Hogar que apoyaron con capital social al cumplimiento de la ley.
La unidad de análisis fueron las relaciones entre los actores del proceso de institucionalización de las Casas Hogar, así como su agencia desde la perspectiva sociológica de autores como Giddens (1984) antes y después de la norma gubernamental, se fue obteniendo en base al aprendizaje que se fue construyendo en mis grupos de reflexión, elemento indispensable de la metodología mencionada. Dichos grupos contaban como miembros a mi directora de tesis y parte de los actores entrevistados: Gobierno, familiares de la infancia institucionalizada, Casas Hogar y Comité de Gestoría y Redes de Apoyo a Casas Hogar. Porque estos actores interactuaron conmigo no sólo una vez; sino muchas veces por 5 años y medio, a veces de forma cotidiana, en donde mi rol como observador participante era de investigadora, gestora, articuladora, y administradora; todo al mismo tiempo.
Esta visión propone que los individuos y la sociedad perciben como realidad lo que no es más que una construcción, una creación de la interacción social entre esos individuos y los grupos. Y desde esta perspectiva, se le da mayor importancia a los significados, reflexiones, discursos y comprensión de los actores en relación con el proceso social en la que se encuentran. Es por lo anterior que este método fue el más adecuado para esta investigación.
Instrumentos
Siguiendo a Revans (1982), se coincide en que no existe aprendizaje sin acción y no existe acción sin aprendizaje. Y en sociología, la entrevista cualitativa es una técnica importante para la generación de un conocimiento sistemático sobre el mundo social. Por lo que los instrumentos que se seleccionaron para obtener la información de esta investigación fueron:
Entrevistas
Documentación generada por los actores
Diario de campo generado de observación participante
Grupo de enfoque.
Notas del Grupo de Reflexión o ?Set? de Aprendizaje Acción (Ejemplo.- Junta de Redes de Casas Hogar de la Región Noreste en el 2011, sesiones del comité interinstitucional para la regulación de las casas hogar en Nuevo León)
La diferencia metodológica de la aplicación de los primeros dos instrumentos con lo que se realiza tradicionalmente, es que las entrevistas fueron aplicadas a las mismas personas por 5 y medio años, y parte de la documentación empírica generada fue como resultado de la sistematización de las mismas; en donde yo tomé parte en su construcción. El diario de campo si se realizó una sola vez. Se desarrolló con el mismo pro- ceso etnográfico que se sigue en diferentes trabajos de campo para la obtención de la información empírica.
El trabajo de campo fue proporcionado por colegas de organizaciones de la sociedad civil con los que ya había colaborado anteriormente y estaban profundamente involucrados con la realidad observada, en-
trevistas semi-estructuradas. Las cuales produjeron narrativas reflexivas de los actores que aumentaron la riqueza de lo aprendido en siete años. Se tuvieron dos líneas de reflexión durante el proceso metodológico:
m
Se privilegiaron los métodos cualitativos, debido a que éstos enfatizan el proceso. Por ejemplo, Tárres (2001) menciona que los métodos cualitativos ponen énfasis en la visión de los actores y el análisis con- textual en el que éstos se desarrollan, centrándose en el significado de las relaciones. Por lo que fueron los cualitativos, los más adecuados para capturar esas relaciones y la subjetividad de los actores. Los métodos cuantitativos no consideran los detalles, los cuales para este análisis son relevantes; porque permiten cono- cer las funciones de los actores mencionados en el problema de investigación. Son los métodos cualitativos los que conceptualizan la realidad, que en este caso se requiere para que la información se convierta en un análisis del proceso de institucionalización de las Casas Hogar de Nuevo León
Procedimiento
Esta metodología de Acción-Aprendizaje está basada en 3 elementos para el análisis de la informa- ción empírica obtenida del trabajo de campo:(1) Aprendizaje = (2) Administración del conocimiento + (3) Cuestionamiento. Por lo que fue necesario un grupo de reflexión que tuviera la función del intercambio de conocimiento, que se obtiene de la experiencia de la acción en un determinado contexto y tiempo. En este espacio se realizaron los cuestionamientos para la administración del conocimiento generado a través del intercambio de información. Al analizar esa información mediante el dialogo, puede convertirse en nuevo conocimiento; y por lo tanto aprendizaje significativo que fue aportando los argumentos para cumplir con los objetivos de investigación.
Así que la observación y la obtención de la información empírica se realizó y obtuvo de 4 tipos de actores en la sociedad: 1) gobierno; 2) familiares de la infancia institucionalizada; 3) Casas Hogar; 4) Comité de Gestoría y Redes de Apoyo a Casas Hogar. Ahora bien, desde el paradigma socio-constructivista es la comunidad receptora la que valida los resultados de investigación (Easterby-Smith, et. al., 2012) lo cual se logró plenamente al entregarle a la comunidad un Manual Normativo para Casas Hogar (López, 2014) que tendrá su aplicación piloto primero en Nuevo León y después en otros estados a nivel nacional.
A los cuatro tipos de actores o fuentes de información se les llamó en términos metodológicos sujetos del conocimiento, porque cuando reflexionaban sobre el contexto que les rodeaba o establecían procesos de dialogo en beneficio del modelo de protección a la infancia institucionalizada en el que participaban y pertenecían, empezaban a construir conocimiento. De acuerdo al proceso metodológico de Acción-Aprendizaje propuesto por Revans (1998), el individuo que forma parte de su propia realidad y reflexiona sobre ella comienza a transformar su conocimiento tácito en conocimiento explícito, y logra aprendizajes signifi- cativos y transformadores de dicha experiencia.
El análisis se realizó bajo la técnica cualitativa de análisis de contenido, debido a que considera el con- texto de producción del discurso, y las características socio-lingüísticas del contexto y el mensaje. Además, que permitió realizar indagaciones sobre los procesos de producción o recepción de los mensajes mediante la construcción de categorías de análisis y árboles conceptuales que explican en el modelo de atención de la
infancia institucionalizada en Nuevo León, que se expresa en los resultados de este documento.
Sin embargo, parte de la información observada y recopilada se filtró con algunas pre-nociones que no logré hacer conscientes durante el trabajo de campo, y durante parte de la redacción del documento. Esto, como efecto de haber estado altamente involucrada como un actor más dentro de la realidad observada, especialmente al inicio de esta investigación y en parte del trabajo de campo.
La validez de los resultados se obtuvo a través de la triangulación de datos, debido a que como resultado de la investigación se elaboró un Manual Normativo para las Casas Hogar, con la finalidad de apoyarlas en el proceso de regulación que estaban experimentando en ese momento por parte del gobierno estatal. Para fines metodológicos, estas tres fuentes de información fueron llamados sujetos de conocimiento, porque cuando a estos actores se les pidió reflexionar sobre el contexto que los rodeaba o establecer procesos de diálogo a favor del modelo de protección en el que participaban, usualmente eran capaces de construir nue- vos conocimientos (conocimiento tácito en conocimiento explícito) (Nonaka, 1991).
4.- RESULTADOS
Sistema de redes emergentes y prácticas sociales a favor de la infancia institucionalizada.
En 2012, se estaban teniendo dificultades por parte de las Casas Hogar de Nuevo León para recibir licencias de operación por parte del gobierno estatal, por la falta de cumplimiento de los requisitos que establecía la nueva ley publicada en el 2011, a nivel local. Los requisitos eran exigentes, por lo que se realizó una extensión al cumplimiento del plazo por petición de las Casas Hogar, uno de los primeros pasos de nueva acción colectiva. Por otra parte, el 80% de este tipo de instituciones corrían el riesgo de ser cerradas, por la falta de cumplimiento, lo que produjo que se movilizaran por primera vez buscar asistencia y apoyo. Esto también creó un problema para el gobierno estatal, porque si las cerraban, tendrían que reubicar a todos los niños y niñas, y no se tenían espacios para ello. Es decir, el gobierno no tenía la logística ni un plan para abastecer las necesidades emergentes. Hasta ese momento las Casas Hogar no tenían una comunicación constante entre sí ni con el gobierno.
Por otro lado, el gobierno estatal, en un esfuerzo por prepararse para la aplicación de la Ley que regula a las Instituciones de Guarda y Custodia del Estado de Nuevo León, publicada en el 2011, reestructuró su personal en julio de ese mismo año, para dar seguimiento a la regulación. Pasando de 8 a 33 empleados, de esta forma el DIF Nuevo León buscaba asegurar que prácticamente cada institución tuviera un delegado que le apoyara al cumplimiento de los requisitos y avanzar en términos de cuidado de esta población. Por su parte, las Casas Hogar comenzaron a interactuar entre sí, y a discutir sus prácticas para los retos del fu- turo, así como las nuevas relaciones que establecerían con el gobierno, con la finalidad de poder obtener la licencia de operación y evitar ser cerradas. Algunas personas en estas instituciones expresaron desacuerdo, tenían muchos puntos contra la ley. Esta movilización desencadenó la creación de redes y el establecimiento de relaciones nuevas entre las Casas Hogar. Como menciona Mellucci (1999), los actores producen colectivamente acción porque son capaces de definirse a sí mismos y el campo de acción (relaciones con otros, disponibilidad de recursos, oportunidades, restricciones). Esta categorización de los roles dentro de la organización de una red podría ser útil cuando se analizan de la siguiente forma: 1) servicio de redes de implementación, 2) redes de difusión de información, 3) redes de desarrollo de capacidades, 3) redes de resolución de problemas. Todas estas redes estaban presentes y se consideraron para el proceso analizado en Nuevo León, como se presentarán a continuación.
A medida que continuaba el trabajo de investigación de campo, se observó que los nuevos roles (y tipos) de interacciones y socialización entre los diferentes agentes implicados en el funcionamiento de las Casas Hogar. Antes del 5 de julio del 2011, algunas instituciones no tenían un consejo dentro de su estructura, el
director era el abogado contador, por lo que debía realizar varias funciones al mismo tiempo. Desde el DIF Nuevo León se les comenzó a asesorar y apoyar en la creación de la gobernanza para su consolidación. Este tipo de acción desencadenó varios tipos de socialización, que se relacionan con las posturas de Gratnovetter (1985), Melluci (1999) y AbouAssi (2013) como: disruptivo, articulador resiliente e interdependiente:
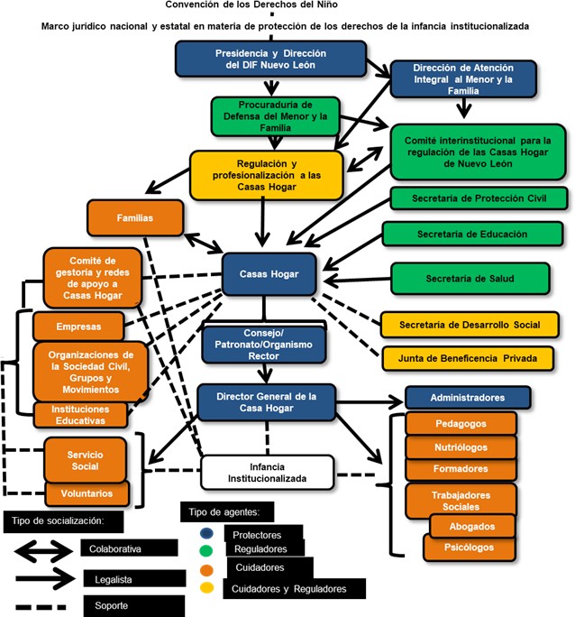
Agentes Protectores (interdependientes). - son los responsables de asegurar la protección de los derechos de la infancia institucionalizada en Nuevo León. Garantizar que se realicen las acciones necesarias para que sus derechos no sean violados y puedan ejercerlos libremente porque el contexto donde se encuentran internados tiene las condiciones para este fin. Siguen los lineamientos de la Convención de los Derechos del Niño y las directrices que se han generado por parte de organismos internacionales para su cumplimiento. Es de donde surgen las reformas y publicaciones de nuevos marcos jurídicos que contribuyan a la protección de los derechos de la infancia en las Casas Hogar.
Agentes Reguladores (disruptivos).- tienen como principal función la supervisión del cumplimiento de la ley por parte de las Casas Hogar. Su responsabilidad es crear los mecanismos necesarios para asesorar a estas instituciones, para que puedan realizar los cambios necesarios dentro de su operación para cumplir con la normativa. Son los organismos que tienen la autoridad legal de regulación, supervisión, administración y sanción de las Casas Hogar en Nuevo León
Agentes Cuidadores (articuladores resilientes).- sus acciones están enfocadas a brindar apoyo a las Casas Hogar con la finalidad de mejorar su operación y colaborar para que puedan cumplir con los lineamientos establecidos en el marco jurídico vigente. Realizan donativos en especie, en efectivo, crean proyectos y programas enfocados al desarrollo integral del menor, así como del personal que trabaja dentro de estas instituciones. Parte de su responsabilidad es desarrollar y cuidar un plan de vida para los menores, así como colaborar en su formación durante su estancia dentro de la Casa Hogar.
A continuación, se presenta el modelo de protección de derechos de la infancia y adolescencia institucionalizada en Nuevo León que comenzó a operar a partir del 2012, y se estuvo estableciendo progresivamente como un sistema. Con el tiempo se observó que cada agente cambiaba sus prácticas sociales, así como el tipo de relaciones con autoridades gubernamentales, empresas, instituciones educativas, y organizaciones de la sociedad civil. En el fondo, se tenía la visión de impregnar en el resto de los agentes del sistema para proteger los derechos humanos de esta población en el Estado. Y es producto de las acciones colectivas de los agentes que pertenecen al proceso de institucionalización de las Casas Hogar en Nuevo León. Es decir, se analizan las acciones de sus agentes colectivos e individuales como un sistema.

5.- CONCLUSIONES
En los modelos de capital social se piensa que las prácticas sociales se construyen en hábitos que son duraderos y transferibles en el tiempo (Bourdieu, 1990). Estas prácticas estuvieron presentes en las actividades diarias de las Casas Hogar desde su fundación y hasta el 2011; algunos con cambios graduales a lo largo del tiempo pero que se relacionaban con la protección de los derechos humanos. La integración de la acción a la estructura existente se realizó en dos niveles de acuerdo a la teoría de la estructuración, uno de ellos es la integración social (micro), que se refiere a las prácticas de comunicación y a la acción individual de cada actor. Antes de la publicación de la ley, los actores como personas con información privilegiada en una Casa Hogar tenían prácticas recursivas (o categorías mentales) traducidas a acciones que fueron moldeadas por el espacio social donde estos actores han estado interactuando constantemente en la historia del funcionamiento de estas instituciones en Nuevo León.
En los siguientes párrafos, algunas de las acciones individuales que se realizaron continuamente a lo largo del tiempo dentro de una institución de tutela y custodia se han categorizado y conceptualizado, partiendo del análisis de las relaciones de las organizaciones. Este trabajo ha considerado el comportamiento de redes locales responsables de la protección de esta población a medida que fueron respondiendo a cambios en la política pública. Elementos del comportamiento de la red y cambios de capital social (Mellucci, 1999; Giddens, 2006) se mantienen constantes en este análisis. Por otra parte, una atención a múltiples tipos de conexiones (contratos, referencias, intercambio de información, proyectos conjuntos, etc.) que mantienen unidas a las redes de organizaciones, fueron la base del análisis.
Con este proceso de institucionalización se iniciaron nuevas formas de socialización durante las interacciones entre los agentes colectivos e individuales, que se pueden observar en Figura 2: a) socialización colaborativa. es cuando sucede una interacción con reciprocidad entre los agentes, es decir, ambos van modificando sus acciones por el intercambio de estímulos que se presentan en la relación. Los agentes individuales van cambiando su forma de operación, creencias, forma de pensamiento, la forma misma de relacionarse, lo cual impacta en la relación e interacción que tienen con otros actores. En este tipo de socialización es donde se generan los cambios en las prácticas sociales que se habían estado realizando a través del tiempo; b) socialización legalista. se expresa entre dos agentes, en donde uno de ellos tiene la autoridad legal de regular y supervisar al otro durante la interacción. Esta autoridad legal es brindada por un marco jurídico vigente, es una relación de regulación, imposición y por lo tanto sumisión de parte del otro agente;
c) socialización soporte.se manifiesta en la interacción de dos agentes, cuando uno de ellos apoya median- te conocimiento, recurso humano, donativos en efectivo o especie, acompañamiento, asesoría, programas, proyectos de apoyo al otro; como parte de sus objetivos de operación. Estas tres formas de interacción se observan en la tipología identificada con agentes, como se presenta a continuación.
1.-Alto acceso a recursos y oportunidades/fuertes lazos: interdependientes o agentes protectores.
El alto acceso a los recursos muestra la capacidad de una organización para promover el primer elemento por excelencia en las redes: la solidaridad.
La solidaridad, se cree que deriva en un comportamiento interdependiente (Mellucci, 1999), que es la capacidad de los actores para reconocerse ellos mismos y ser reconocidos como miembros del mismo sistema de relaciones sociales. En el análisis se observó que las 40 Casa Hogar que se localizaron por el DIF Nuevo León, posteriormente fueron convocados para capacitación. En este contexto, los funcionarios de gobierno fueron considerados como parte de una red informal, que, aunque tienen estatus y una racionalidad diferente, persiguen el mismo objetivo de protección a la infancia institucionalizada siendo aliados de las propias instituciones en el proceso.
2.-Bajo acceso a recursos y oportunidades/fuertes lazos: disruptivos o agentes reguladores.
El bajo acceso a los recursos muestra la capacidad de una organización para promover y articular nuevas relaciones. Por ejemplo, dado que uno de los requisitos del DIF era certificar sus planes de construcción de instalaciones, alrededor de diez Casas Hogar se reunieron para buscar asesoría de un arquitecto, en un acto de solidaridad sin precedentes. Descubrieron que, si solicitaban varias instituciones a una sola empresa de arquitectos, producirían certificaciones a un costo más bajo. En efecto, estas 10 instituciones califican como actores colectivos disruptivos que negociaron y renegociaron diferentes aspectos de su acción (Mellucci, 1999).
3.-Alto acceso a recursos y oportunidades/ vínculos débiles: resiliente o agentes cuidadores.
El alto acceso a los recursos muestra la capacidad de una organización para promover u fomentar procesos de aprendizaje. El aprendizaje anuncia tanto un proceso de cambio como de presencia de conflicto. En nuestro análisis, todas las Casas Hogar emprendieron una renovación de sus acciones y un aprendizaje, que en lo sucesivo regularía sus operaciones al interior. Sin embargo, algunas personas expresaron desacuerdo con el gobierno y lo veían como adversario. Tales hallazgos, consolidan las tipologías de los agentes con la naturaleza de sus relaciones, y confirman que los elementos relacionales dentro de las redes aumentan de forma sustancial, por ejemplo, la asesoría legal, psicología, trabajadores sociales, son actores que ahora son parte de la operación cotidiana de este tipo de organizaciones. De hecho, esta primera aproximación a los hallazgos confirma la tipología de Mellucci (1999) del comportamiento del agente, que residen en la débil vinculación del agente resiliente, seguidas de los agentes interdependientes o protectores.
Este documento está relacionado con la operación de las Casas Hogar en Nuevo León, que estuvieron pasando por un proceso institucional de aprendizaje y cambio, que pudiera ser últil para otras zonas geográficas, ahora que existe una normativa para regular este tipo de instituciones, pero a nivel nacional, desde el 2015. Una reconstrucción utilizando Aprendizaje-Acción como metodología y contextualización de estos fenómenos que se observaron con fines de investigación, mientras que el cambio constante de actores y agentes fue observado en el contexto de una sociedad con problemas sociales agudos que nos llama a todos y todas a la acción. Este documento nos indica que las redes de relaciones cambian con el tiempo, aumentando y disminuyendo su capital social (relacional).
Regresando a nuestra pregunta de investigación inicial ¿cómo crear redes para fortalecer la sociedad civil y el gobierno?, para la protección de derechos humanos a nivel regional. Estas redes están formadas por vínculos débiles y fuertes basados en las relaciones existentes y como se construyen y desarrollan a lo largo del tiempo a través de intercambio e interacciones. Comenzando como conexiones débiles, las relaciones se confirman y los lazos evolucionan, se fortalecen y maduran cuando las interacciones se hacen más frecuentes, los intercambios se extienden más y la confianza se vuelve recíproca (Hansen, 1999 ; Augier y Vandelo, 1999). Esto significa el tipo de vínculos (fuertes o débiles) que una entidad en la red podría cambiar con el tiempo, dependiendo del rol, la función y la acción que desempeña dentro de la red. La acción colectiva resultante dentro de la red también puede cambiar.
Los hallazgos sobre tipologías emergentes de roles de organización dentro de una red, en paralelo con modelos como los que propone Mellucci (1999), fue una herramienta útil para retratar el inventario de capacidades y relaciones generadas por una red. Experimentando profundos cambios en su estructura y desempeño. Cumpliendo así, con nuestro objetivo de investigación: analizar las prácticas y posibilidades de la red, para promover acciones, y política pública, que a su vez favorecería la protección de derechos humanos de niñas, niños y adolescentes sin cuidados parentales, algunos huérfanos y abandonados en Centros de Asistencia Social (CAS). Se categorizaron las prácticas socio-organizacionales: en un proceso de regulación a las Casas Hogar en Nuevo León (México), que inició en el 2006 y que terminó en el 2012 con la entrega de licencias de operación por parte del gobierno estatal.
Claramente, el modelo era un caso específico en el sentido que explica el comportamiento organizacional bajo tensión, movimiento y cambio. De hecho, se está construyendo colectivamente una estructura completamente nueva para cuidar y proteger a las niñas, niños y adolescentes sin cuidados parentales en Nuevo León. Es una tarea que requiere un millón o más de redes.
Propongo algunas líneas de investigación que pueden contribuir a profundizar aún más en comprender los procesos de institucionalización de las Casas Hogar y las relaciones entre los agentes públicos y priva- dos que participan en ellos, en materia de protección a la infancia.
La primera línea de investigación propuesta es identificar las funciones que desempeñan los egresados de Casas Hogar en la sociedad y analizar los efectos de la institucionalización en su edad adulta, al convertirse en un actor más de la estructura social.
La segunda propuesta de investigación es analizar a las familias de origen de los niños, niñas y adolescentes que habitan las Casas Hogar, e identificar las principales motivaciones que provocan que entreguen de forma temporal o permanente a los menores a estas instituciones. Así como categorizarlas para comprender el tipo de familia que contribuye a la institucionalización de los menores.
La tercera línea de investigación podría estar relacionada con el capital social de las Casas Hogar que les brindan apoyo económico y humano para su operación, como lo son los miembros del Consejo o Patronato, las empresas a través de su responsabilidad social, voluntarios, organizaciones de la sociedad civil,
estudiantes de servicio social de diferentes instituciones educativas, organizaciones de la sociedad civil, entre otros actores. La propuesta es analizar el capital social de este tipo de instituciones para comprender su forma de organización e interacción con las Casas Hogar, así como identificar la racionalidad y motiva- ción de su actuar.
Referencias
AbouAssi, K. (2013). Integrating resource dependency theory and theory of weak ties tounderstand organisational behaviour. Madison: University of Wisconsin
Augier, M. & Vandelo, M.(1999). Networks, cognition and management of tacit knowledge. Journal of Knowledge Management, 3(4), 252?261.
Barley, S. & Tolbert, P. (1997). Institutionalization and structuration: studying the links between action and institution. Organization Studies, 18(1), 93?117.
Berends, H., Boersma, K. & Weggeman, M. (2003). The structuration of organizational learning. Human Relations, 56(9),1035?1056.
Bourdieu, P. (1990). In Other Words: Essays toward a Reflective Sociology. Stanford University Press.
Burt, R. (2000). The network structure of social capital. In: Sutton, I. and Staw, B.M. (Eds.). Research in
Burt, R.S. (1992) . Structural Holes. Cambridge: Harvard University Press.
Casey, D. (1983). Where action learning fits in. Action Learning in Practice. England: Gower.
Easterby-Smith, M., Thorpe, R. & Lowe, A., (2002) , Management Research: An Introduction, 2nd Edition, London: Sage Publications.
Garcia, B. (2006). Universities: innovation and social capital in Greater Manchester. In: Carrillo, F.J. (Ed). Knowledge Cities. Approaches, Experiences and Perspectives. Burlington: Butterworth-Heinemann.
Giddens, A. (1984). The Constitution of Society: Outline of the Theory of Structuration. Cambridge: Blackwell.
Giddens, A. (1990). The Consequences of Modernity. Cambridge: Polity
Giddens, A. (1994). Beyond Left and Right? The Future of Radical Politics, Cambridge: Polity.
Giddens, A. (2006). Sociology, 5th ed.Cambridge: Polity.
Gilbert, N. (2002). Transformation of the Welfare State: the Silent Surrender of Public Responsibility. New York: Oxford University Press.
Gilbert, N. (2005). The ?Enabling State?? from Public to Private Responsibility for Social Protection: Pathways and Pitfalls. OECD Social, Employment and Migration Working Papers, Nº 26. París: OECD.
Granovetter, M.S. (1995). Coase revisited: business groups in the modern economy. Industrial and Corporate Change, 4(1), 93?130.
Gratnovetter, M.S. (1973). The strength of weak ties. American Journal of Sociology, 78(6), 1360?1380.
Gratnovetter, M.S. (1985). Economic action and social structure: the problem of embeddedness. American Journal of Sociology, 91(3), 481?510.
Hansen, M.T. (1999). The search-transfer problem: the role of weak ties in sharing knowledge across organizational subunits. Administrative Science Quarterly, 44(1), 82?111.
Healy, T. (2002). From human capital to social capital. In: Instance, D., Schuetze, H.G. and Schuller, T. (Eds.). International Perspectives on Lifelong Learning, From Recurrent Education to the Knowledge Society. Society for Research into Higher Education (SRHE) and Open University Press, Milton Keynes.
Kooiman, J. (2003). Governing as Governance. London: Sage.
López, L. (2015). Manual Normativo para Casas Hogar. Guía de Operación basado en el marco jurídico para la protección de los Derechos de las Niñas, Niños y Adolescentes. México: Sistema para e Desarrollo Integral de la Familia del Estado de Nuevo León y Pequeños Gigantes Mexicanos A.C.
McGill, I.; Beaty, L. (2001). Action Learning: A Guide for Professional, Management and Educational Development. Londres: Kogan Page.
Mellucci, A. (1999). Acción Colectiva, Vida Cotidiana Y Democracia. México: Colegio de México.
Mendoza, X. & Vernis, A. (2008). The changing role of governments and the emergence of the relational state. Corporate Governance, 8(4), 389?396.
Nonaka, I. (1991). The knowledge-creating company. Harvard Business Review, 69(6), 96?104.
Pierre, J. & Peters, B. (2000). Governance, Politics and the State. New York: St. Martin?s Press.
Revans, R.W. (1959). Operational Research and Personnel Management, Part 2? Institute of Personnel Management. Occasional Papers, 14(2). London: Institute of Personnel Management.
Revans, R.W. (1982). Origins and Growth of Action Learning. Bromley: Chartwell-Bratt.
Revans, R.W. (1998). Sketches in action learning. Performance Improvement Quarterly, 11(1), 23?27.
Seufert, A., Krogh, G. & Bach, A. (1999). Towards knowledge networking. Journal of Knowledge Management, 3(3), 180?190.
Spence, J. (1998). Action Learning for Individual and Organisational Development. ERIC Practice Application Brief, Clearing House on Adult, Career and Vocational Education.
Tárres, M. (2001). Observar, escuchar y comprender. Sobre la tradición cualitativa en la investigación social. México: Colegio de México.
Taylor, D., Jones, O. & Boles, K. (2004). Building social capital through action learning: an insight into the entrepreneur. Education and Training, 46(5), 226?235.
Timbrell, G., Delany, P., Chan, T., Yue, W.A. & Gable, G. (2005). A structurationist review of knowledge management theories. 26th International Conference on Information Systems, AIS. Retrieved online: http://aisel.aisnet.org/icis2005/
Wallis, J. & Killerby, P. (2004). Social economics and social capital. International Journal of Social Economics, 31(3), 239?258.
Wolfe, D., Scott, K., Wekerle, C. & Puttman, A. (2001). Child maltreatment: risk of adjustment problems and dating violence in adolescence. Journal of the American Academy of Child and Adolescent Psychiatry, 40(3), 282?289.
Xunaxhi, M., y Pineda, R., (2017). La importancia de la profesionalización del servicio público. avances y retrocesos en materia de profesionalización en el estado de nuevo león. Revista Política, Globalidad y Ciudadanía,3(5), 44-56.
Etzioni, A. (1988). Towards a New Economics. New York: The Free Press.
Giddens, A. (1998). The Renewal of Social Democracy. Cambridge: Polity.
Giddens, A. (2007). Europe in the Global Age. Cambridge: Polity.
Pavlakovich-Kochi, V., Morehouse, B.J. & Walst-Walter, D. (2004). Challenged Borderlands. Transcending Political and Cultural Boundaries. Abington: Ashgate.
Seufert, A. (2003). Unleashing the power of networks for knowledge management. In: Beerli, A. et al. (Eds.). Knowledge Management and Networked Environments.New York: Accenture LLP.