Artículo
ARTÍCULO INVITADO DATOS CLIMÁTICOS Y PRÁCTICAS RECOMENDADAS PARA PROYECTAR CAMBIOS EN LA DISTRIBUCIÓN DE ESPECIES
ARTÍCULO INVITADO DATOS CLIMÁTICOS Y PRÁCTICAS RECOMENDADAS PARA PROYECTAR CAMBIOS EN LA DISTRIBUCIÓN DE ESPECIES
Darwiniana, nueva serie, vol. 11, núm. 1, pp. 367-389, 2023
Instituto de Botánica Darwinion & Museo Botánico de Córdoba
Recepción: 28 Octubre 2022
Aprobación: 03 Julio 2023
Publicación: 17 Julio 2023
Resumen: Carril, A. F.; P. Flombaum & C. G. Menéndez. 2023. Datos climáticos y prácticas recomendadas para proyectar cambios en la distribución de especies. Darwiniana, nueva serie 11(1): 367-389. El cambio climático es un proceso que impacta en todos los sistemas socio-ambientales, adquiriendo rasgos específicos en cada región. Para comprender y proyectar apropiadamente el alcance de dicho impacto, se requiere de un ejercicio conjunto entre los especialistas de las disciplinas involucradas. La comunidad científica internacional viene desarrollando diversos conjuntos de datos para el estudio de la variabilidad y del cambio climático, e ideando estrategias apropiadas para su tratamiento. Sin embargo, se observa una tendencia disciplinaria, hacia el uso de una única fuente de datos climáticos, ya sea por simplicidad o porque cumple con los requisitos de resolución o disponibilidad en el formato deseado. En este sentido, los climatólogos observan con preocupación el uso acrítico de las bases de datos climáticos. A partir de esta preocupación, surge este artículo que tiene como objetivo describir tanto los alcances como las limitaciones de las bases de datos disponibles. Además, se aborda la problemática de la incertidumbre en las proyecciones climáticas y se proporciona información sobre cómo utilizar los datos climáticos para llevar a cabo experimentos relacionados con la distribución de especies, teniendo en cuenta la incertidumbre inherente a los datos. Se destaca la importancia de realizar múltiples experimentos conducidos por N-proyecciones climáticas independientes, y de utilizar herramientas estadísticas para concluir sobre la base de una serie de posibles soluciones.
Palabras clave: Datos climáticos, dispersión, ensambles, incertidumbre climática, modelos climáticos, reducción de escala, significancia de las proyecciones.
Abstract: Carril, A. F.; P. Flombaum & C. G. Menéndez. 2023. Climate data and best practices for projecting changes in the distribution of species. Darwiniana, nueva serie 11(1): 367-389. Climate change is a complex phenomenon that affects all socio-environmental systems, manifesting itself uniquely in different regions. To comprehensively understand and project the extent of its impact, it is crucial to engage in a collaborative effort involving specialists from various disciplines. The international scientific community has made significant progress in developing diverse datasets for studying climate variability and change, along with the formulation of suitable methodologies for their analysis. However, there is a tendency within certain disciplines to rely solely on a single source of climate data, either for the sake of simplicity or due to its compatibility with desired resolution or availability requirements. In this context, climatologists express their apprehension regarding the uncritical utilization of climate databases. It is from this concern that the present article aims to provide a comprehensive description of the scope and limitations associated with the available databases. Furthermore, the article addresses the issue of uncertainty in climate projections and offers guidance on how to effectively employ climate data in conducting experiments pertaining to species distribution, while considering the inherent uncertainty associated with such data. Emphasis is placed on the significance of conducting multiple experiments utilizing independent climate projections, as well as utilizing statistical tools to draw conclusions based on a range of potential solutions. By adopting this approach, researchers can more effectively assess the impact of climate change and its implications for species distribution patterns.
Keywords: Climate data, climate models, climate uncertainty, dispersion, downscaling, ensembles, significance of the projections.
1. INTRODUCCIÓN Y MOTIVACIÓN
El estudio de cambios en la distribución de especies requiere de un trabajo interdisciplinario, integrando los conocimientos expertos en biología y en climatología. La distribución de especies bajo escenarios de clima futuro implica, por un lado, el modelado del clima futuro, y por el otro lado, el modelado la respuesta de las especies ante los cambios climáticos proyectados. Para proyectar la respuesta de las especies se pueden usar modelos correlativos que se basan en la distribución actual, o modelos dinámicos que simulan procesos poblacionales e interacciones biológicas (Guisan et al., 2006; Evans et al., 2016; Guisan et al., 2017). Qué tipo de modelo ecológico usar depende principalmente del objetivo del estudio y de la información disponible. Las especies pueden responder a la variabilidad y al cambio climático, así como a la ocurrencia de eventos extremos en distintas escalas temporales. Por lo tanto, para comprender adecuadamente el potencial impacto del cambio climático en una especie, es fundamental no solo tener conocimiento sobre la sensibilidad climática de dicha especie, sino también comprender los alcances y las limitaciones de las bases de datos climáticas que se utilizarán.
La herramienta fundamental para el estudio del clima y sus variaciones es el modelado numérico. Los Modelos de Circulación General del Clima (GCMs: ver lista de acrónimos en el Apéndice) simulan los procesos físicos y dinámicos del sistema climático, resolviendo una serie de complejas ecuaciones en puntos de un reticulado tridimensional (latitud, longitud, altitud), y las interacciones entre la atmósfera, el océano y la criósfera (p.e., Trenberth, 1992; Goosse, 2015).
En particular, los procesos que no pueden ser resueltos explícitamente por ser de una escala más pequeña que la resolución del modelo (aproximadamente ~100km), se representan mediante simplificaciones estadísticas de dichos procesos denominadas “parametrizaciones” (ver Capítulo 10.3 en Trenberth, 1992).
Los modelos climáticos son herramientas esenciales para comprender el clima del pasado (mediante experimentos conducidos por cambios ocurridos en las concentraciones de gases de efecto invernadero; GEIs) así como para proyectarlo a futuro (mediante experimentos conducidos por escenarios imaginados sobre la concentración de GEIs a futuro). El desempeño de los GCMs ha mejorado progresivamente con el tiempo (FAQ 9.1 en Stocker & Qin, 2014). La complejidad de sus códigos es siempre creciente (Kawamiya et al., 2020), y algunos han evolucionado a Modelos del Sistema Terrestre (ESMs), incorporando los ciclos biogeoquímicos del carbono, del nitrógeno y la biogeoquímica del océano (Song et al., 2021). Sin embargo, los modelos climáticos se están enfrentando a los límites de la computación científica: hoy en día, las supercomputadoras de última generación (ver por ejemplo, el German Climate Computing Center1 o el Met Office2) son incapaces de integrar modelos climáticos globales en alta resolución, como requerido para un sin número de aplicaciones. A raíz de esta limitación, surgieron las técnicas de reducción de escala dinámica (Giorgi, 2006) y estadística (Wilby et al., 1998), que dieron origen a conjuntos de datos derivados de GCMs pero en más alta resolución.
Aunque en el ámbito de la climatología, mucho se ha debatido sobre la eficiencia de los distintos modelos climáticos y sobre su eventual selección para conducir estudios específicos (p.e., Katz et al., 2013; Flato et al., 2013; Lee et al., 2021), los métodos desarrollados por los climatólogos escasamente han cruzado los límites disciplinares. Por un lado, la selección de los modelos depende de varios factores, incluyendo el propósito específico para el cual se los utilizará, sus limitaciones y fortalezas en relación con dicho propósito, la variable climática y la escala espacio-temporal requeridas para su abordaje, y la región de interés. Por otro lado, se desaconseja utilizar un único modelo climático, es necesario trabajar con un conjunto de modelos para proporcionar información estadística acerca de la significancia de las proyecciones (p.e., Tovar et al., 2022).
Motivados por la necesidad creciente de la interdisciplina para abordar los desafíos actuales, este artículo procura difundir una serie de buenas prácticas relacionadas con el uso de la información climática. A tal fin, se presentan distintos conjuntos de datos climáticos (datos observados en la Sección 2, y simulaciones climáticas en la Sección 3), se introducen las metodologías subyacentes a la generación de los mismos, y se discuten sus alcances y limitaciones. Luego, en las Secciones 4 y 5, se introduce el concepto de la incertidumbre de las proyecciones climáticas, se discute sobre sus fuentes y contribuciones relativas, y sobre cómo la incertidumbre total aumenta a medida que se reduce la escala espacio-temporal en estudio. Como resultado de todas las discusiones, se elabora una serie de recomendaciones (Sección 6) para el uso adecuado de los datos y proyecciones climáticas, y para la evaluación de la incertidumbre de los resultados cuando se proyectan cambios en la distribución de especies.
2. DATOS OBSERVADOS
Desde finales del siglo XIX, se popularizó el registro de las condiciones atmosféricas mediante el uso de instrumentos meteorológicos. Sin embargo, no fue hasta el año 1950, con el establecimiento de la Organización Meteorológica Mundial (OMM), que los servicios meteorológicos comenzaron a colaborar a nivel global, a coordinar sus actividades y a integrar las observaciones atmosféricas realizadas en todo el planeta. A partir de ese momento, y con el subsiguiente desarrollo de nuevas tecnologías de observación, junto con el empleo de técnicas numéricas y estadísticas, comenzaron a desarrollarse diversos tipos de datos climáticos, los cuales se distinguen por los métodos utilizados para su obtención o generación.
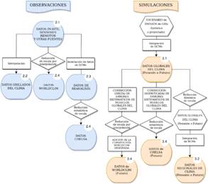
La Figura 1 (columna izquierda) ilustra el flujo de estos desarrollos, para transformar los datos observados en pseudo-observaciones (es decir, en datos que aunque fueron transformados por técnicas estadísticas o numéricas, siguen siendo considerados como climatologías observadas). Esta figura se complementa con la Tabla 1, en la cual se proporcionan detalles sobre los alcances y limitaciones de cada conjunto de datos. Además, se incluye la Figura 2 que contextualiza el período climático que estos conjuntos de datos representan.
2.1. Observaciones
Los datos meteorológicos pueden ser obtenidos a partir de
● mediciones in situ: en estaciones meteorológicas de superficie convencionales o automáticas, en estaciones marinas como barcos o boyas, o mediante radiosondeos y aviones
● derivados de sensores remotos: incluyen sensores en banda visible/infrarrojo o perfiladores montados en satélites, y mediante radares meteorológicos
● datos de otras plataformas: por ejemplo, de plataformas para la detección de rayos
En este sentido, el Sistema Global Integrado de Observación de la Organización Meteorológica Mundial34, es una de las instancias de colaboración internacional más ambiciosas de los últimos 60 años, reuniendo una multitud de sistemas individuales de observación, operados por un gran número de agencias nacionales e internacionales (entre ellas el Servicio Meteorológico Nacional de Argentina5), cumplimentando prácticas y protocolos universales para la observación de la atmósfera y los océanos. Periódicamente, se revisa el estado de este sistema de observación global, y se reportan sus mejoras, logros, lagunas y deficiencias (Organización Meteorológica Mundial 2021).
2.2. Datos observacionales grillados
Mediante sofisticadas técnicas de interpolación, grandes cantidades de datos observados pueden transformarse en climatologías distribuidas uniformemente sobre puntos de algún reticulado. Sus valores no corresponden estrictamente al valor de la variable en escala local, sino que son representativos de la condición media de la variable en el área que abarca un punto específico en la malla de referencia. Esta característica derivada de la interpolación impacta particularmente en la calidad de la representación de los eventos extremos y de aquellas variables con fuertes inhomogeneidades espaciales.
Algunos ejemplos de climatologías grilladas a destacar son los siguientes:
● Las Series Temporales del Climatic Research Unit (CRU-TS; Harris et al., 2020). Esta climatología, desarrollada y mantenida en Gran Bretaña por el Natural Environment Research Council6 y el National Centre for Atmospheric Science7, es una climatología multivariada derivada de observaciones in-situ, que incluye campos de temperatura media, máxima y mínima, rango diurno de temperatura, evapotranspiración potencial, precipitación, presión de vapor, número de días con precipitación y cobertura nubosa. Está basada en interpolaciones mediante la técnica de la distancia angular ponderada, cubriendo el dominio global (0,5° × 0,5°) con datos mensuales, desde 1901 hasta la actualidad
● La climatología de precipitación CPC-Unified (Chen et al., 2008), una base de datos grillada mediante la técnica de interpolación óptima (Xie et al., 2007), desarrollada en el Climate Prediction Center de la National Oceanic Atmospheric Administration8 de Estados Unidos a partir de datos de pluviómetros sobre las regiones continentales (0,5° × 0,5°) con frecuencia diaria, desde 1979 hasta la actualidad
● La base de datos de precipitación GPCP (Adler et al., 2018), desarrollada por el National Center for Atmospheric Research9 de Estados Unidos, incluyendo información pluviométrica y estimaciones satelitales, cubriendo el dominio global (0,25° × 0,25°) con frecuencia mensual, desde 1979 hasta la actualidad
2.3. Datos de reanálisis
Los reanálisis son conjuntos de datos que ofrecen una perspectiva tridimensional y global del clima histórico con alto grado de realismo, ya que se obtienen asimilando10 masivamente todos los datos observacionales disponibles en modelos numéricos globales. Asimilando observaciones, se corrigen los sesgos del modelo, a la vez que se completan datos faltantes en las series y se obtienen datos de variables nunca observadas, gracias a la consistencia física del GCM. Los reanálisis son los conjuntos de datos más utilizados por los climatólogos para comprender los procesos físicos que determinan el clima y sus variaciones, ya que constituyen el registro histórico más completo que existe del clima terrestre. Sin embargo, poseen la limitación de llevar la impronta de la cantidad y calidad de los datos asimilados, así como del modelo climático y de la técnica de asimilación utilizados.
La denominación “reanálisis” deriva de su análogo operativo: el “análisis” de los sistemas de predicción meteorológica en tiempo real (p.e., Harms et al., 1992; García Skabar & Nicolini, 2014). Sin embargo, los “reanálisis” climáticos, por su característica de construcción en tiempo no-real, se caracterizan por ser completamente re-versionados cuando ocurren cambios en las versiones del modelo utilizado o actualizaciones en las metodologías de asimilación de datos (Dee et al., 2011). Entre los reanálisis más recientes se destacan:
● ERA5 (Hersbach et al., 2020), el reanálisis de quinta generación del Centro Europeo para la Predicción del Tiempo a Mediano Plazo11, con series de datos sub-diarios desde 1940 y resolución espacial de ~31km
● CFSR (Saha et al., 2013), el reanálisis de tercera generación de los Centros Nacionales de Predicción Ambiental12 de Estados Unidos de Norteamérica, con series de datos sub-diarios desde 1979 y resolución espacial de ~38km
● JRA-55 (Kobayashi et al., 2015), el reanálisis de segunda generación de la Agencia Meteorológica de Japón13, con series de datos sub-diarios desde 1958 y resolución espacial de ~36km
Los datos de reanálisis están desempeñando un rol cada vez más importante en los estudios aplicados, y en estudios para identificar las interrelaciones entre el clima y algunos procesos naturales como la fluctuación de los glaciares, la descarga de ríos, la dinámica de la vegetación, los servicios ecosistémicos, entre otros.
2.4. Datos observados de WorldClim y CHELSA
WorldClim (Fick & Hijmans, 2017) y CHELSA (Karger et al., 2017) son conjuntos de datos climáticos globales bidimensionales en alta resolución (~ 1 km). Estos datos se obtienen mediante técnicas de reducción de escala aplicadas a diversos conjuntos de datos (Fig. 1).
Los datos de clima actual de WorldClim, se obtienen a través de la interpolación y el suavizado de datos provenientes de estaciones meteorológicas de superficie. Se emplea un algoritmo de splines de placa fina (Duchon, 1977), utilizando covariables como la elevación y la distancia a la costa, y otras covariables derivadas de plataformas satelitales como la temperatura máxima y mínima en superficie, y la cobertura nubosa. Si bien los datos interpolados de WorldClim están corregidos para eliminar sesgos y efectos derivados de la falta de uniformidad en las observaciones, se han reportado discontinuidades espaciales en alguna de sus variables bioclimáticas (Escobar et al., 2014; Booth, 2022).
Por otro lado, los datos de clima actual de CHELSA se adquieren mediante técnicas de reducción estadística de escala, las que establecen modelos basados en relaciones empíricas/ estadísticas entre variables atmosféricas a gran escala y el clima local (Wilby et al., 1998; Maraun et al., 2010). Son técnicas de reducción de escala de vanguardia, ampliamente evaluadas en diversas regiones del mundo (Gutiérrez et al., 2013; Casanueva et al., 2016; Quesada-Chacón et al., 2021), incluyendo el sudeste de Sudamérica y Argentina (Bettolli et al., 2021; Balmaceda Huarte & Bettolli, 2022). Dada la sensibilidad del método a la variación temporal en la distribución espacial de las estaciones meteorológicas (Wilby & Wigley, 1997), los datos de CHELSA se derivan de productos de reanálisis (en particular, en la versión 2 CHELSA, se derivan del reanálisis ERA5). El algoritmo de temperatura se basa principalmente en la reducción de escala estadística, mientras que el algoritmo de la precipitación incorpora predictores orográficos que incluyen campos de viento, exposición del valle y altura de la capa límite, con una corrección posterior del sesgo con base en los datos de pluviómetro disponibles.
En términos generales, el error de estas climatologías maximiza en regiones donde la densidad de estaciones meteorológicas es insuficiente para representar la variabilidad climática. Por ejemplo, los patrones de precipitación que presentan características de variabilidad en escala local, presentan un sesgo mayor en comparación con el sesgo del campo de la temperatura en regiones escasamente observadas. Dicho sesgo puede ser importante en áreas con orografía compleja (Bedia et al., 2013), y en selvas tropicales impenetrables (Soria-Auza et al., 2010). No obstante, los sesgos en regiones con datos insuficientes pueden ser reducidos mediante un apropiado tratamiento metodológico (Deblauwe et al., 2016).
En este sentido, si bien los métodos de interpolación (como los utilizados por WorldClim) son eficaces para igualar la precipitación o la temperatura de las estaciones de origen, a menudo presentan sesgos en la predicción de los patrones entre estas estaciones. Se considera que los métodos de reducción estadística de escala (como los utilizados en CHELSA) ofrecen mejores resultados en comparación con los métodos de interpolación. En particular, existen evidencias de que CHELSA presenta un desempeño superior a WorldClim en la representación de los patrones de precipitación orográfica (Karger et al., 2017) y se espera que esta característica también se traslade a las variables bioclimáticas derivadas.
3. DATOS SIMULADOS POR MODELOS CLIMÁTICOS
Los modelos climáticos comenzaron a desarrollarse en la década del 60, cuando el inicio de la computación abrió nuevas posibilidades para el procesamiento numérico de las ecuaciones físico-matemáticas que rigen la dinámica del clima. La Figura 1 (columna derecha) ilustra el flujo de integración para la generación de datos climáticos globales, los cuáles, dependiendo del escenario de emisiones utilizado, pueden ser datos climáticos históricos o proyecciones a futuro. Luego, aplicando diversas metodologías, se obtienen conjuntos de proyecciones climáticas reducidas de escala. Como anteriormente señalado, esta figura se complementa con la información detallada en la Tabla 1, y la Figura 2 que contextualiza el período climático de cada conjunto de datos.





3.1. Datos globales del clima
Las climatologías numéricas globales se obtienen mediante la integración de GCMs/ESMs. Existen aproximadamente un centenar de modelos climáticos desarrollados en más de 50 instituciones académicas y centros meteorológicos a lo largo del mundo, los que participan en el Proyecto internacional coordinado de Intercomparación de Modelos Acoplados (CMIP14), establecido en 1995 por el Programa Mundial de Investigaciones Climáticas (WCRP15). El CMIP, que actualmente se encuentra en su sexta edición (CMIP616, Eyring et al., 2016), establece protocolos, estimula la participación de las instituciones, dirige las actividades y pone a disposición de la comunidad científica internacional las bases de datos resultantes de los experimentos coordinados. La base de datos del CMIP es insumo para científicos de todo el mundo, quienes desarrollan (entre otras cosas) estudios de relevancia para el Panel Intergubernamental sobre el Cambio Climático (IPCC17), el principal organismo internacional para la evaluación del cambio climático (Edenhofer & Seyboth, 2013).
Para simular el clima histórico, así como para proyectarlo a futuro, los modelos climáticos son conducidos por curvas de concentración de GEIs en la atmósfera. Cuando el objetivo es simular el clima histórico, se utilizan curvas de concentración de GEIs estimadas a partir de observaciones; mientras que se requieren curvas de concentración de GEIs elaboradas a partir de suposiciones sobre la evolución de la sociedad a futuro, si el objetivo es realizar una proyección climática. Un punto importante a destacar es que cada modelo genera su propia climatología, siendo la resolución del modelo un elemento clave pues limita el cálculo numérico de los procesos de sub-grilla. En el CMIP6 se distinguen típicamente tres grupos de modelos, los de alta (~100 km), media (~101-169 km) y baja (>170 km) resolución.
3.2. Datos regionales del clima
Al tiempo que las limitaciones computacionales no permiten integrar modelos globales del clima en resoluciones altas, una alternativa es reducir escalas utilizando modelos climáticos regionales (RCMs). Los modelos regionales integran las mismas ecuaciones y resuelven en general los mismos procesos que los GCMs, sobre un área acotada (p.e., Sudamérica) en mayor resolución. Los RCMs agregan un valor extra a la solución obtenida por los GCMs, especialmente en regiones con orografía compleja, superficies heterogéneas o costas irregulares (Urrutia & Vuille, 2009; Falco et al., 2018, 2019a, 2019b).
La técnica mediante la cual se realiza el acercamiento regional a los campos de un GCM se denomina reducción dinámica de escala (Tapiador et al., 2020) y consiste en “anidar” un RCM en un GCM. Es decir, la integración del RCM se conduce por los campos de viento, temperatura y humedad del aire, temperatura de superficie del mar y hielo marino, provistas por un GCM. Por lo tanto, la solución en el dominio acotado del RCM estará en consonancia con la circulación de gran escala resuelta por el GCM, mientras que los procesos físicos resueltos a una mayor resolución por el RCM estarán mejor representados que en el modelo global (Sección 11.10.1.2 en Christensen et al., 2007).
Existe un programa internacional Coordinado para la intercomparación de Experimentos Regionales (CORDEX18) el cual se encuentra bajo el paraguas del WCRP desde 2009 (Giorgi et al., 2009; Gutowski et al., 2016; Giorgi, 2019), y Sudamérica es uno de sus dominios. Sin embargo, las escalas resueltas por estos experimentos (~10-50 km) aún están lejos de ser las escalas deseadas para estudios aplicados a la dinámica de la vegetación y el funcionamiento de ecosistemas.
3.3. Datos de la Tercera Comunicación Nacional sobre Cambio Climático
La valoración de la capacidad de los modelos para representar el clima regional es una de las limitaciones con las que se enfrenta el usuario de datos climáticos. En la Tercera Comunicación Nacional (3CN) del Gobierno de la República Argentina a las Partes de la Convención Marco de las Naciones Unidas sobre Cambio Climático (UNFCCC, 2015)19, se presenta una selección de modelos elegidos entre las bases de datos de modelos globales del CMIP5 y una base de datos de modelos regionales predecesora a CORDEX (Boulanger et al., 2016; Carril et al., 2012; Solman et al., 2013). Como se ilustra en la Tabla 2, los modelos fueron evaluados por climatólogos expertos sobre cuatro regiones del territorio argentino (Patagonia, Andes, Centro y Húmeda), en base a criterios establecidos sobre la representación del ciclo anual y de la variabilidad interanual de la temperatura y de la precipitación. Como puede leerse en el Capítulo 3 del informe de la Tercera Comunicación Nacional sobre modelos climáticos (3CN-Cap. 3, 2015)20, la elección del “mejor modelo” depende de la región analizada y de las métricas utilizadas, las que usualmente se establecen en función de las variables y de las escalas espacio-temporales relevantes para el estudio de impacto de cambio climático por abordar. Por ejemplo, entre los criterios para la evaluación de los modelos de la 3CN no se incluyen consideraciones acerca de su capacidad para simular los vientos. En consecuencia, aunque la selección de modelos podría ser óptima para estudios de distribución de especies, la misma podría ser inapropiada para realizar estudios de impacto del cambio climático con otro objetivo específico (por ejemplo, con foco en el emplazamiento de parques eólicos).

Cabe mencionar que, además de proveer datos de modelos climáticos previamente evaluados sobre diferentes regiones del territorio de la República Argentina, la base de datos de la 3CN (3CN-Datos)21 aporta el valor extra de la corrección de los errores sistemáticos22 de los modelos seleccionados. La remoción estadística del sesgo del clima medio de cada modelo, convierte a la base de datos de la 3CN en una base de datos única en su género para nuestro país.
3.4. Proyecciones de CHELSA y WorldClim
Estos conjuntos de datos se obtienen aplicando métodos de reducción de escala a proyecciones de cambio climático de GCMs.
En el caso de WorldClim, el delta de cambio climático se calcula como la diferencia entre un período de clima futuro (por ejemplo, 2040-2070) proyectado por un GCM y el clima simulado por ese mismo GCM para un período de clima presente (por ejemplo, 1960-1990). Dicha diferencia, intrínseca a cada modelo y denominada “calibración” por los desarrolladores de WorldClim, remueve los errores sistemáticos del GCM en cuestión. Posteriormente, el delta de cambio se interpola a una malla de alta resolución (~1km) y se combina, mediante adición, con la climatología observada de WorldClim para obtener la proyección de cambio climático del GCM elegido en alta resolución (Navarro-Racines et al., 2020). Es importante destacar que sería incorrecto calcular el delta de cambio restando datos climáticos de diferentes fuentes. En particular, resultaría incorrecto restar datos de clima presente de una fuente de datos mencionada en la Sección 2 (p.e., datos observacionales de WorldClim) a la información del clima futuro de un GCM. Aunque esta práctica ha sido utilizada previamente por algunos autores en estudios de biogeografía, como se puede observar en ejemplos como Silva et al. (2015) o Pacheco et al. (2010), es fundamental tener en cuenta las advertencias planteadas por Varela et al. (2011, 2015) en este sentido.
En el caso de CHELSA, la corrección del error sistemático de los modelos climáticos se realiza mediante una metodología más compleja, que conserva la tendencia (Lange, 2019), y posteriormente se reduce estadísticamente la escala de las simulaciones de tiempo presente y futuro. Nuevamente, el delta de cambio climático debe calcularse intrínsecamente para cada GCM.
En ambos casos, la reducción de escala supone que la señal de cambio climático posee alta autocorrelación espacial. Sin embargo, dado que la resolución típica de los modelos climáticos es de ~100 km, la autocorrelación espacial no se verificara en áreas montañosas con fuertes gradientes de altura, como la Cordillera de los Andes (Salio et al., 2015; Maraun et al., 2017; Tovar et al., 2022).
4. LA INCERTIDUMBRE DE LAS PROYECCIONES CLIMÁTICAS
Entre las distintas fuentes de incertidumbre que afectan a las proyecciones climáticas se destacan la incertidumbre sobre la evolución de la sociedad a futuro y los escenario de emisión de GEIs, la incertidumbre asociada a la variabilidad interna del sistema climático, y la incertidumbre propia de los modelos climáticos (Hawkins & Sutton, 2009, 2011).
4.1. Los escenarios de emisión
Dado que el clima es el resultado del equilibrio entre el flujo de energía entrante y saliente en el tope de la atmósfera, y considerando que en escala de tiempo inter-decádica la radiación solar incidente es cuasi invariante, los cambios en la concentración de gases de efecto invernadero de origen antrópico (en particular, CO2, N2O, CH4, y O3) son los que modifican el forzante radiativo e impulsan el cambio climático (Capítulo 2 en Ahrens & Henson, 2018).
Los escenarios de concentración de gases de efecto invernadero que conducen la integración de los modelos climáticos, son la primera causa de incertidumbre de las proyecciones climáticas. Dichos escenarios se basan en narrativas que describen cómo podría desarrollarse el mundo en ausencia de políticas climáticas y en técnicas de modelado para la elaboración de trayectorias de emisiones internamente consistentes con los desarrollos socioeconómicos imaginados desde la actualidad y hasta fin de siglo. Los cinco escenarios elaborados para el CMIP6 (denominados Caminos Socioeconómicos Compartidos, SSPs; O’Neill et al., 2016) difieren notoriamente entre sí (ver Tabla 2 en Riahi et al., 2017). Por sólo citar algún aspecto relacionado a las diferentes narrativas, para el año 2100, el consumo de energía global podría variar entre 400 y 1200 EJ, y las dinámicas del uso de la tierra podrían conducir a una reducción del área de tierras de cultivo o bien a una expansión masiva de las mismas, superior a los 700 millones de hectáreas. Estas diferencias, ilustran el alto grado de incertidumbre asociado a la evolución de la sociedad a futuro y a su impacto en el sistema climático.
4.2. La variabilidad interna del sistema climático
Se denomina variabilidad interna a las variaciones del clima en todas las escalas temporales y espaciales debidas a procesos naturales internos del sistema climático, por ejemplo, El Niño/La Niña (Karoly, 1989), el Modo Anular del Hemisferio Sur (Kidson, 1999), la Oscilación del Atlántico Norte (Hurrell, 1995), entre otros. Esta variabilidad surge de procesos caóticos e interacciones no lineales entre los componentes del sistema (atmósfera, océano, criósfera, biósfera, pedósfera). Además, suele ser más pronunciada para variables afectadas principalmente por procesos locales, en escalas espaciales pequeñas y temporales cortas, como las precipitaciones convectivas de verano (Giorgi, 2010), pero también es relevante en escalas temporales multi-decadales para las proyecciones climáticas regionales y globales (Hawkins & Sutton, 2011).
La evolución temporal de la variabilidad interna en una simulación de cambio climático (por ejemplo, si en un año particular de la simulación climática se desarrolla o no se desarrolla el fenómeno de El Niño), depende en parte de la inicialización de cada componente del modelo. Realizando múltiples simulaciones climáticas con un GCM conducido por un escenario de emisiones determinado, pero inicializando cada una de las realizaciones con las condiciones típicas de días sucesivos, se obtiene un rango de evoluciones climáticas igualmente probables que permite cuantificar la incertidumbre asociada a la variabilidad interna del sistema (p.e., Flato et al., 2013).
4.3. Las limitaciones de los modelos climáticos
Como explicado en los Capítulos 9 y 10 de (Trenberth, 1992), los modelos climáticos emplean diferentes métodos numéricos para resolver el sistema de ecuaciones y adoptan diversas estrategias para parametrizar los procesos físicos que no logran resolver por ser de una escala más pequeña que la resolución del modelo (como la turbulencia, la radiación, la convección, la microfísica de nubes, entre otros). Debido a estas diferencias estructurales, y aun cuando son conducidos por un mismo escenario de emisión de GEIs, cada modelo genera su propia respuesta climática. En particular, las parametrizaciones físicas son la principal causa de dispersión23 entre los resultados obtenidos integrando diferentes GCMs.
4.4. Contribuciones relativas a la incertidumbre de las proyecciones
La contribución relativa de los distintos tipos de incertidumbre a la incertidumbre total de las proyecciones climáticas fue inicialmente descripta por Hawkins & Sutton (2009, 2011) y ampliamente discutida en el último reporte del IPCC (Lee et al., 2021). En general, en las proyecciones climáticas a corto plazo (a diez años) están particularmente afectadas por la incertidumbre debida a la variabilidad interna del sistema climático, mientras que las proyecciones a largo plazo (a fin de siglo) están dominadas por la incertidumbre del escenario de emisión de GEIs y las limitaciones de los modelos climáticos (Giorgi, 2010). Sin embargo, la importancia relativa de los distintos tipos de incertidumbre a la incertidumbre total de las proyecciones también depende de la región y de la variable climática a analizar.
Para el caso específico de proyecciones medias globales de temperatura, la incertidumbre está principalmente explicada por los escenarios de emisión y por los modelos elegidos, y aumenta particularmente cuando la proyección es a más largo plazo. En cambio, en proyecciones regionales de precipitación, la incertidumbre debida a los escenarios de emisión es pequeña comparada con la incertidumbre debida a la respuesta de los diferentes modelos climáticos y a la variabilidad interna del sistema (Figura 1.15 en Chen et al., 2021).
5. CASCADA DE INCERTIDUMBRE AL PROYECTAR CAMBIOS EN LA DISTRIBUCIÓN DE ESPECIES
La incertidumbre total de las proyecciones climáticas fluye como en una cascada desde el tope de una pirámide y se incrementa a medida que se desciende escalón por escalón, reduciendo la escala espacio-temporal del estudio (Wilby & Dessai, 2010). En el tope de la pirámide (Fig. 3), se destaca la primera fuente de incertidumbre, aquella relacionada con la evolución de la sociedad a futuro (triángulo bordó) y en el segundo escalón los distintos escenarios de emisión de GEIs, consistentes con las narrativas de los desarrollos imaginados (triángulos rojos). Dichos escenarios de GEIs son utilizados para conducir la integración de diferentes GCMs (triángulos amarillos), cada uno de los cuáles generará su propia proyección de cambio climático. Asimismo, es posible aplicar algún tipo de reducción de escala al dato climático proyectado por cada GCM (triángulos verdes). Finalmente, las múltiples proyecciones climáticas reducidas de escala, son utilizadas para conducir numerosos experimentos utilizando modelos ecológicos (triángulos celestes) con diversos fines específicos.
Los caminos resaltados con flechas rosas y violetas esquematizan dos posibles caminos que conducen a diferentes estimaciones de cambio en la distribución de especies. En el primer caso (camino rosa), se supone que la evolución de la sociedad a futuro será amigable con el medio ambiente y las trayectorias de incremento en la concentración de GEIs serán moderadas (triángulo rojo 1). Este escenario de emisión se utiliza para forzar la integración del GCM#1 (triángulo amarillo 1) con cuyas proyecciones se regionaliza la solución mediante el RCM#2 (triángulo verde 2). Dicha regionalización conduce el SDM#2 (triángulo celeste 2), experimento que da como resultado un cambio proyectado de magnitud “Delta2” en la distribución de especies. En el segundo caso (camino violeta), se supone que la sociedad no cuidará del medio ambiente y las trayectorias de incremento en la concentración de GEIs serán pronunciadas (triángulo rojo 2). Este escenario de emisión se utiliza para forzar la integración del GCM#3 (triángulo amarillo 3), y regionalizar la solución mediante el RCM#4 (triángulo verde 4), para finalmente conducir el SDM#5 (triángulo celeste 5), el que da como resultado un cambio proyectado de magnitud “Delta5” en la distribución de especies.

A priori, la diferencia entre “Delta 2” y “Delta 5” podría ser interpretada en términos de mitigación. Sin embargo, dicho razonamiento no tiene en cuenta la incertidumbre derivada de los otros escalones de la pirámide. Nótese que si el camino indicado por las flechas violetas, se hubiese bifurcado en el segundo escalón de la pirámide (línea violeta punteada), proyectando el cambio climático de acuerdo a la climatología del GCM#2 (triángulo amarillo 2), regionalizando la solución mediante el RCM#2 (triángulo verde 2) y utilizando el SDM#2 (triángulo celeste 2) para proyectar la distribución de especies, el resultado hubiera sido una proyección de cambio de magnitud “Delta2” (igual al obtenido andando el camino de las flechas rosas, conducido desde el tope de la pirámide por otro escenario de emisiones).

6. RECOMENDACIONES PARA PROYECTAR CAMBIOS EN LA DISTRIBUCIÓN DE ESPECIES
En un reciente trabajo de colaboración interdisciplinaria, Tovar et al. (2022) proyectaron cambios en el área de extensión de los biomas andinos (Fig. 4) utilizando datos de precipitación y temperatura media anual de numerosos modelos del CMIP5. Para cada bioma, estimaron el espectro de soluciones posibles derivadas del uso de 30 modelos climáticos independientes, lo que les permitió concluir estadísticamente, determinando el cambio medio proyectado y su nivel de confianza. Como se discutió en las secciones previas, cada modelo climático tiene sus propias limitaciones y suposiciones, y el uso de múltiples modelos ayuda a capturar mejor la variabilidad natural del sistema, a reducir la influencia de cualquier modelo individual y a caracterizar la incertidumbre de las proyecciones (Giorgi, 2010; Falloon et al., 2014).
Algunos autores utilizan información de un único modelo climático o de la media de un conjunto de modelos climáticos (la media del ensamble) para conducir proyecciones del impacto del cambio climático en algún sistema natural (por ejemplo, Flombaum et al., 2017; Assefa et al., 2021; Bergamin et al., 2022). Cuando calculan la media de un ensamble de modelos climáticos, reducen la incertidumbre de dichos modelos, pero pierden información sobre la confianza de los resultados obtenidos. Como se muestra en la Figura 3 de forma esquemática, al utilizar una única fuente de información climática (es decir, datos de un solo modelo entre los descriptos en la Sección 3 o, en su defecto, la media del ensamble de simulaciones climáticas como “el mejor” dato disponible) se obtienen resultados que podrían no ser representativos del estado futuro del sistema, ya que se pierde la información asociada a la dispersión de los resultados.
El modo que recomendamos para trabajar con un conjunto de modelos climáticos es realizando N-experimentos ecológicos (rectángulo verde) conducidos por N-modelos climáticos individuales (hexágonos), para finalmente concluir en base a la estadística de los N-resultados obtenidos (óvalos blancos) (Fig. 5). En otras palabras, los promedios no deben calcularse a-priori de la integración del modelo ecológico, sino a posteriori, luego de haber integrado N veces el modelo ecológico de acuerdo a la climatología de los modelos climáticos individuales. Y este esquema podría ulteriormente complejizarse abordando también la incertidumbre de los modelos ecológicos (Araújo & New, 2006), integrando N-veces M-modelos ecológicos, y concluyendo estadísticamente en base a la serie de NxM resultados. No obstante, la Figura 1.15 de Chen et al. (2021) sugiere que la dispersión de primer orden está asociada a los escenarios de emisión de GEIs y a los modelos climáticos, mientras que la elección de la técnica de reducción de escala24 y del/de los modelo/s ecológico/s podría ser pensada como un problema de segundo orden.

Una hipótesis similar fue probada por otros autores, en estudios de impacto del cambio climático sobre cuencas hidrográficas (Hattermann et al., 2018).
Sea cual fuere el grado de complejidad elegido, integrando múltiples experimentos ecológicos conducidos por proyecciones de cambio de diferentes modelos climáticos, se obtiene un espectro de resultados asociados a posibles climas futuros y se concluye probabilísticamente (óvalos naranja). La robustez de la media de los múltiples experimentos (óvalo naranja oscuro), se evalúa de acuerdo a la relación señal-ruido (SNR, del inglés Signal to Noise Ratio; Kendon et al., 2008)

El ruido es la dispersión25 entre los N-resultados (óvalo naranja claro), mientras que la señal es la diferencia entre la media de los N-resultados (FUT , óvalo naranja oscuro) y el resultado de integrar el modelo ecológico conducido por algún conjunto de datos observados (Sección 2; PRE, óvalo celeste en la Fig. 6)

La relación señal-ruido se interpreta en términos de significancia estadística mediante un t-test de Student. La hipótesis nula a evaluar es que no existe una diferencia entre la climatología actual y la climatología futura.

Además, dado que los modelos climáticos poseen errores sistemáticos, hay que manipular apropiadamente la información climática a utilizar para conducir los N-experimentos ecológicos (hexágonos de la Fig. 5). Un método sencillo y efectivo para la remoción de los errores sistemáticos de los modelos es calculando el delta (∆) de cambio climático de modo intrínseco a cada modelo (Hay et al., 2000). Es decir, para cada modelo climático, el delta de cambio (∆CC) proyectado se obtiene como la diferencia entre su clima futuro (CF) y su clima presente (CP):
∆CC(i) = CF(i) - CP(i)
donde i=1:N representa un modelo climático individual
Luego, se adicionan el delta de cambio y una climatología observada (Sección 2; Cobs)
CFC(i) = Cobs + ΔCC(i)
donde i=1:N representa un modelo climático individual
y se obtienen los N-archivos representativos de posibles climas futuros, libres de sesgo o “calibrados” (CFC(i)), para conducir la integración de los experimentos ecológicos (hexágonos en la Fig. 5). En particular, el cálculo del ∆CC(i) puede basarse en modelos climáticos globales como los modelos del CMIP, en modelos climáticos regionales como los modelos de CORDEX, o en otras climatologías como CHELSA o Wordlcim.
Para aprovechar al máximo el potencial de los ENMs o SDMs, es necesario establecer marcos teóricos y metodológicos sólidos, y en este sentido, la colaboración interdisciplinaria es sumamente relevante. La comunidad de modelado ecológico puede beneficiarse de las experiencias previas adquiridas en la comunidad de modelado climático, y viceversa. Además, la diversidad de perspectivas entre ambas comunidades se traduce en un potencial mutuo para generar sinergias y fomentar un intercambio de conocimientos enriquecedor. Este artículo es una invitación para reflexionar en este sentido.
AGRADECIMIENTOS
Agradecemos los valiosos comentarios de los revisores anónimos y del editor de la revista, quienes contribuyeron a mejorar la presentación y claridad de este artículo, haciéndolo accesible y comprensible para científicos de diversas disciplinas. Los autores de este trabajo fueron parcialmente financiados con fondos de diferentes fuentes: ANPCyT (PICT-2021-I-A-01097), CONICET (PIP-112-2020-0102141CO), UBA (UBACYT 20020170100620BA), CNRS (MITI AAP2020 308223), Pampa Azul (PIDT A6), Delegación Regional de Cooperación para América del Sur del Ministerio de Europa y Asuntos Extranjeros de Francia, la Embajada de Francia en Argentina, Bolivia, Chile, Colombia, Ecuador y Perú (CAMBIA), e IRD (PSF-IRD 2022).
BIBLIOGRAFÍA
Adler, R. F. et al. 2018. The Global Precipitation Climatology Project (GPCP) monthly analysis (New Version 2.3) and a review of 2017 global precipitation. Atmosphere (Basel) 9: 138. DOI: https://doi.org/10.3390/atmos9040138
Ahrens, C. D; & R, Henson. 2018. Essentials of Meteorology: An Invitation to the
Bettolli, M. L. et al. 2021. The CORDEX Flagship Pilot Study in southeastern South America: a comparative study of statistical and dynamical downscaling models in simulating daily extreme precipitation events. Climate Dynamics 56: 1589-1608. DOI: https://doi.org/10.1007/s00382-020-05549-z
Booth, T. H. 2022. Checking bioclimatic variables that combine temperature and precipitation data before their use in species distribution models. Austral Ecology 47: 1506-1514. DOI: https://doi.org/10.1111/aec.13234
Boulanger, J.-P.; A. F. Carril & E. Sanchez. 2016. CLARIS-La Plata Basin: regional hydroclimate variability, uncertainties and climate change scenarios. Climate Research 68: 93-94. DOI: https://doi.org/10.3354/cr01392
Carril, A. F. et al. 2012. Performance of a multi-RCM ensemble for South Eastern South America. Climate Dynamics 39: 2747-2768. DOI: https://doi.org/10.1007/s00382-012-1573-z
Flombaum, P.; L. Yahdjian & O. E. Sala. 2017. Global-change drivers of ecosystem functioning modulated by natural variability and saturating responses. Global Change Biology 23: 503-511. DOI: https://doi.org/10.1111/gcb.13441
García Skabar, Y; & M, Nicolini. 2014. Impact of enriched analyses on regional numerical forecasts over southeastern South America during SALLJEX. Revista Brasileira de Meteorologia 29: 315-330. DOI: https://doi.org/10.1590/0102-778620100248
Giorgi, F. 2006. Regional climate modeling: Status and perspectives. Journal de PhysiqueIV 139: 101-118. DOI: https://doi.org/10.1051/jp4:2006139008
Xie, P.; A. Yatagai, M. Chen, T. Hayasaka, Y. Fukushima, C. Liu & S. Yang. 2007. A gauge-based analysis of daily precipitation over East Asia. Journal of Hydrometeorology 8: 607-626. DOI: https://doi.org/10.1175/JHM583.1
Apéndice
.Lista de acrónimos utilizados en el texto. 3CN Tercera Comunicación Nacional del Gobierno de la República Argentina a las Partes de la Convención Marco de las Naciones Unidas sobre Cambio Climático CFSR Reanálisis de tercera generación del Centro Nacional de Predicción Ambiental de Estados Unidos CHELSA Base de datos climáticos en alta resolución (de su sigla en inglés, Climatologies at High resolution for the Earth’s Land Surface Areas) CHIRPS Estimaciones de precipitación (sigla del inglés, Climate Hazards group InfraRed Precipitation with Station data) CLARA Estimaciones de nubosidad, albedo y radiación (de su sigla en inglés, CLoud, Albedo and RAdiation dataset) CMIP# Proyecto coordinado de Intercomparación de Modelos Acoplados, edición # CORDEX Programa Coordinado para la intercomparación de Experimentos Regionales CPC-UnifiedBase de datos global de precipitación, del Centro de Predicción Climática (CPC) de Estados Unidos CRU-TS Series Temporales (en inglés TS) de la Unidad de Investigación Climática (en inglés CRU), Universidad de Anglia Oriental, Gran Bretaña ECMWF Sigla en inglés del Centro Europeo para la Predicción del Tiempo a Mediano Plazo ENMsModelo ecológico de nicho ERA5 Reanálisis de quinta generación del Centro Europeo para la Predicción del Tiempo a Mediano Plazo (del inglés, European Re Analysis 5) ESMsSigla en inglés de Modelos del Sistema Terrestre JRA-55 Reanálisis de segunda generación de la Agencia Meteorológica de Japón (del inglés, Japan Re Analysis) GCMs Sigla en inglés de Modelos de Circulación General GEIs Gases de efecto invernadero GLEAM Estimaciones de evapotranspiración (sigla en inglés, Global Land Evaporation Amsterdam Model) GPCC Series temporales de precipitación del Servicio Meteorológico Alemán (Sigla en inglés del Global Precipitation Climatology Centre) GPCP Series temporales de precipitación (del inglés Global Precipitation Climatology Project), del Centro Nacional de Investigación Atmosférica de Estados Unidos IPCC Sigla en inglés del Panel Intergubernamental sobre el Cambio Climático RCMs Sigla en inglés de Modelos Climáticos Regionales RCPs Escenarios climáticos del CMIP5 (sigla en inglés, Representative Concentration Pathway scenarios) SDMs Modelo de distribución de especies SSPs Escenarios climáticos del CMIP6 (sigla en inglés, Shared Socio-economic Pathways) TRMM Estimaciones de precipitación (sigla del inglés, Tropical Rainfall Measuring Mission) WCRP Sigla en inglés del Programa Mundial de Investigaciones Climáticas WorldClim Base de datos climáticos en alta resolución, donde “World” hace referencia a la cobertura global de los datos y “Clim” es una abreviatura de climáticos
Notas