Artículo de Investigación
THE COMMITMENT OF TEACHERS IN LATIN AMERICA USING ONLINE TECHNOLOGY: FACTORS AND DIMENSIONS
El compromiso de los docentes de América Latina con el uso de la tecnología en línea: factores y dimensiones
O compromisso dos professores latino-americanos com o uso da tecnologia online: fatores e dimensões
THE COMMITMENT OF TEACHERS IN LATIN AMERICA USING ONLINE TECHNOLOGY: FACTORS AND DIMENSIONS
Revista Perspectiva Empresarial, vol. 11, núm. 1, pp. 6-23, 2024
Institución Universitaria CEIPA
Recepção: 06 Março 2024
Aprovação: 25 Junho 2024
ABSTRACT: Objective. To identify the factors and dimensions influencing the commitment of Latin American teachers in the context of online technology. Methodology. The research employs semi-structured interviews based on theoretical suggestions, considering the Latin American context. Results. The findings reveal that Latin American teachers’ commitment to the teaching, profession, institution, and student dimensions is influenced by personal, contextual, and professional factors. This study sheds light on how technology is revolutionizing education and learning in Latin America, particularly among teachers. It also considers the impact of changes in teaching and learning practices, as well as new approaches to learning development. Personal concerns for students, professional motivational strategies, and contextual community factors are the most significant influences on educator commitment. Conclusions. The results of this research indicate that future educational managers should implement strategies to enhance teachers’ commitment, these strategies should include: (i) strengthening educators’ skills and abilities with students; (ii) creating working conditions that support motivation and professional growth; (iii) equipping them with the necessary tools to develop their work effectively.
Palabras Clave: docente, compromiso, factores, dimensiones, tecnología en línea, enseñanza en línea..
RESUMEN: Objetivo. Identificar los factores y dimensiones que influyen en el compromiso de los docentes latinoamericanos en el contexto de la tecnología en línea. Metodología. La investigación emplea entrevistas semiestructuradas basadas en sugerencias teóricas, considerando el contexto latinoamericano. Resultados. Los resultados revelan que las dimensiones del compromiso de los docentes latinoamericanos con la enseñanza, la profesión, la institución y los estudiantes están influenciadas por factores personales, contextuales y profesionales. Este estudio arroja luz sobre cómo la tecnología está revolucionando la educación y el aprendizaje en América Latina, particularmente entre los docentes. También considera el impacto de los cambios en las prácticas de enseñanza y aprendizaje, así como los nuevos enfoques para el desarrollo del mismo. La preocupación personal por los alumnos, lasestrategias de motivación profesional y losfactores contextuales de la comunidad son las influencias más significativas en el compromiso de los docentes. Conclusiones. Losresultados del estudio indican que los futuros gestores educativos deberían aplicar estrategias para mejorar el compromiso de los docentes, estas estrategias deben incluir: (i) reforzar las habilidades y destrezas de los docentes con los alumnos; (ii) crear condiciones de trabajo que fomenten la motivación y el crecimiento profesional y (iii) dotar a los docentes con las herramientas necesarias para llevar a cabo su trabajo con eficacia.
Palabras Clave: docente, compromiso, factores, dimensiones, tecnología en línea, enseñanza en línea..
RESUMO: Objetivo. Identificar os fatores e dimensões que influenciam o engajamento de professores latino-americanos no contexto da tecnologia online. Metodologia. A pesquisa utiliza entrevistas semiestruturadas baseadas em sugestões teóricas, considerando o contexto latino-americano. Resultados. Os resultados revelam que as dimensões do comprometimento dos professores latino-americanos com o ensino, a profissão, a instituição e osalunos são influenciados por fatores pessoais, contextuais e profissionais. Este estudo esclarece como a tecnologia está revolucionando a educação e a aprendizagem na América Latina, especialmente entre professores. Ele também considera o impacto das mudanças nas práticas de ensino e aprendizagem, bem como novas abordagens para o desenvolvimento do ensino e da aprendizagem. Preocupação pessoal com os alunos, estratégias de motivação profissional e fatores contextuais da comunidade são as influências mais significativas no comprometimento do professor. Conclusões. Os resultados do estudo indicam que futuros gestores educacionais devem implementar estratégias para melhorar o engajamento dos professores. Estas estratégias devem incluir: (i) reforçar as competências e habilidades dos professores com os alunos; (ii) criar condições de trabalho que promovam a motivação e o crescimento profissional e (iii) fornecer aos professores as ferramentas necessárias para desempenharem eficazmente o seu trabalho.
PALAVRAS CHAVE: professor, comprometimento, fatores, dimensões, tecnologia online, ensino online..
Keywords: Teacher, Commitment, Factors, Dimensions, Online Technology, Online Teaching.
Introduction
Teacher commitment can be defined as an optional state in which the additional effort exerted by the teacher to fulfil their task is driven by intrinsic motivation towards the objectives and values of the institution (Firestone and Pennell, 1993). It can be considered a vital element in the quality, efficiency, and effectiveness of school results (Alazmi and Alenezi, 2023). Teacher commitment is influenced by factors (Chan y Acosta, 2023; Moreno et al., 2010) personal (Reyes, 1990), professional (Bolívar, 2013; Day et al., 2006; Rudolph et al., 2020; Watt and Richardson, 2007), and contextual factors (Jennings and Greenberg, 2009; Klassen, Yerdelen and Durksen, 2013). Furthermore, the orientation of this commitment can be determined by several dimensions (Crosswell, 2006): the teaching (Bolívar, 2013; Firestone and Rosemblum, 1988), profession (Crosswell, 2006; Firestone and Rosenblum, 1988; Tyree, 1996); the institution (Dannetta, 2002; Rudolph et al., 2020); students (Day, Sammons and Stobart, 2007; Tyree, 1996). Teachers who are committed to their work have been found to elicit positive responses in student performance (Day, Sammons and Stobart, 2007), experience high levels of job satisfaction (Rudolph et al., 2020), and demonstrate enhanced levels of engagement (Day y Gu, 2012; Schaufeli, 2013).
The global pandemic precipitated a sudden crisis in all sectors, with a particularly pronounced impact on Latin America (NU, CEPAL y UNESCO, 2020). Furthermore, the situation has brought to light shortcomings in the health and education sectors (Velazque, Valenzuela y Murillo, 2020). In particular, on an emotional level, symptoms such as worry, stress, and hopelessness, along with sleep problems characterised by high levels of anxiety, nervousness, and restlessness (Sandín et al., 2020). Teachers were compelled to achieve a delicate equilibrium between their personal and professional lives, adapt to the use of digital tools in a spontaneous and unskilled manner, work beyond their contracted hours to assist students and respond to parental queries, and confront the considerable emotional strain of caring for their students while setting aside their own concerns (Area y Adell, 2009; Trahtemberg, 2020). They were also required to navigate novel challenges as they adapted to remote working arrangements (Weller, 2020).
Studies about teacher’s commitment using online technology in Latin America are scarce (García-Ceballos et al., 2021; Moreno et al., 2010; Pino-Arcos and Pasmanik, 2021) and most of them are quantitative. New research is a challenge in order to delve deeper into the factors and the dimensions of the teacher commitment. A better understanding of this phenomenon will enable educational managers to implement strategies that impact teachers’ dedication, aiming to effectively oversee their teaching process. This includes to (i) enhancing educators’ competencies, (ii) fostering conducive work environments that strengthen their drive and career advancement, and (iii) preparing them with essential resources to enhance their performance.
For these reasons, the main objective of this research is to identify the factors and dimensions of Latin America teachers’ commitment using online technology. To reach the aim of this study, first, a literature review and conceptual framework is presented to address the factors and dimensions of the teacher commitment. Second, we explain the methodology used, with a qualitative approach, based on 22 semi-structured interviews. Third, we show the results divided into factors influencing commitment and factors influencing teacher commitment. Forth, the results and findings show evidence of the factors and dimensions identified. Fifth, the discussion is presented. And last, the recommendations include futures research considering the limitation of this research. This research will enable school decision makers to develop relevant strategies for their survival and for the development of their teachers, enhance educator competencies and their performance.
Literature Review and Conceptual Framework
The objective of this study has not been studied before. Studies are scarce (García-Ceballos et al., 2021; Moreno et al., 2010; Pino-Arcos and Pasmanik, 2021), and most of them are quantitative. An analysis of the existing literature allowed to establish a frame to identify patterns found during the interviews. At the same time, this allowed better scrutiny, comprehension, codification, and triangulation of the results. For this reason, the framework aligned with this research was divided in two: the factors and dimensions of teacher commitment.
Factors Influencing Teacher Commitment
The factors are components that influence the teacher commitment (Watt and Richardson, 2007). Teacher commitment is influenced by the different situations, conditions, and contexts in which they work. Teacher commitment is related to certain personal characteristics, such as gender, years of experience, the level ofeducation at which they teach, and the age of the teacher, as well as the student’s background and relationship with the educational institution (Ahmad, Ismail and Mustakim, 2022; Reyes, 1990). Park (2005) found that another factor that influences teacher commitment is the type of educational institution in which they teach, that is, whether the teacher works in the public or the private sector. From a professional perspective, the degree of job satisfaction, development of professional practice, fulfillment of goals, and teachers’ connection to their work are other factors (Bolívar, 2013; Day et al., 2006). The opportunity to work closely with students is a strong motivator for many teachers to enter the profession (Watt and Richardson, 2007). Thus, measuring teachers’ work without capturing social engagement with students is one of the most important aspects of teacher commitment (Klassen, Yerdelen and Durksen, 2013). Jennings and Greenberg (2009) found that teachers who invest energy in building warm and nurturing relationships with their students tend to experience higher levels of well-being. Day et al. (2006) argued that there is a complex interaction between factors that affect teachers’ motivation and commitment to teaching.
Consequently, the factors affecting teacher commitment were divided into three categories:
personal, related to achieving a stable emotional situation for the teacher and his or her family environment (Reyes, 1990); (ii) professional, related to the work environment (Bolívar, 2013; Day et al., 2006; Rudolph et al., 2020; Watt and Richardson, 2007); (iii) contextual factors, such as leadership, relationships with colleagues, family support, and student behavior (Jennings and Greenberg, 2009; (Klassen, Yerdelen and Durksen, 2013) (table 1).

Dimensions of Teacher Commitment
The dimensions are those that reflect different meanings and conditions of engagement and different types of teaching behavior (Park, 2005).
Teacher commitment has several dimensions and cannot be limited to the organizational dimension, which is the most studied (Crosswell, 2006). Bolívar (2013) argued that teachers’ behaviors are oriented to different dimensions, which determine different types of commitment. Several studies (Nias, 1996; Day, 2006; Meyer and Allen, 1997; Crosswell, 2006; Bolívar, 2013) have proposed an emotional dimension based on the fact that teaching requires passion, enthusiasm, and emotional connection on the part of teachers.
With this in mind, it was considered appropriate to base the present research on the dimensions or types of commitment according to the levels at which they are directed: (i) to teaching, the satisfaction that teachers feel in doing their jobs, which comes from the enthusiasm generated by teaching and the respect gained from other teachers (Bolívar, 2013; Firestone and Rosemblum, 1988);
(ii) to the profession, the value that the teacher places on the continuous development of the learning and professional skills (Crosswell, 2006; Firestone and Rosenblum, 1988; Tyree, 1996);
to the institution, the identification that the teacher has with his organization to accept its goals and values, making efforts with the desire to belong and remain in the institution (Dannetta, 2002); (iv) commitment to students, refers to the teacher’s ability to identify with his or her students as individuals and to generate empathy on the part of the teacher (Tyree, 1996) (table 2).

Objective of the Research
The objective of this research is to identify the factors and dimensions of Latin America teachers’ commitment using online technology. Changes in education and technological advances are both important and challenging for teachers (Tafazoli, Gomez and Huertas-Abril, 2018). Furthermore, teachers have been redefined during the pandemic (Mellon, 2022). The findings underscored the importance of teacher candidates’ strength in the midst of stress, including flexibility, adaptation, asking for help, problem-solving, and drawing on their experiences, as well as struggle, fatigue, and feelings of incompetence (Magaldi and Fayne, 2022; Meyer and Allen, 1997). Furthermore, teacher commitment is one of the factors contributing to school effectiveness (Floden and Huberman, 1989).
Methodology
The research had a qualitative approach (Álvarez-Gayou, 2003; Creswell, 1998; Savin-Baden and Howell-Major, 2013; Mayan, 2009; Yin, 2009), employing 22 semi-structured interviews guided by an interview guide as the data collection tool, using a phenomenological approach. The sample selection procedure was conducted as follows: (i) the purpose was based on understanding the factors influencing teacher commitment using technology; (ii) the context was defined as the teaching of online classes;
(iii) secondary school teachers were specified; (iv) the participant location was limited to Metropolitan Lima, Peru (Latin America).
The research objective directly aligned the first set of guided questions with the three groups of factors influencing teacher commitment (professional, personal, and contextual factors) (Bolívar, 2013; Day et al., 2006; Jennings and Greenberg, 2009; Klassen, Yerdelen and Durksen, 2013; Reyes, 1990). The second set of guided questions addressed the dimensions (Bolívar, 2013; Crosswell, 2006; Dannetta, 2002; Firestone and
Rosemblum, 1988; Tyree, 1996): (i) commitment to the teaching; (ii) commitment to the profession;
(iii) commitment to the institution; (iv) commitment to students. It was organized into blocks of questions aimed at exploring the effects of online education (Maxwell, 1996; Mertens, 2010). Interviews were conducted virtually using Zoom or Google Meet as the videoconferencing platforms. Participant details are shown in Table 3, whose names were codified as DM for men and DF for women to protect participant confidentiality. The sample size was saturated. Transcription, coding, organization, and analysis were performed after the results were obtained by using the qualitative research software ATLAS. ti (figure 1).


Results
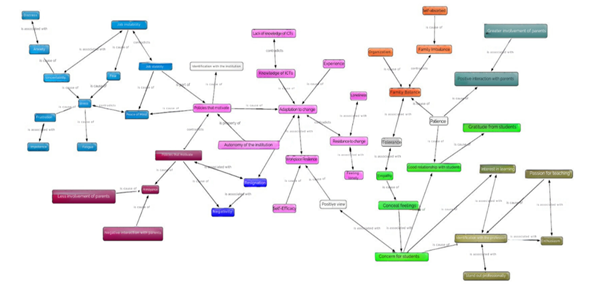
According to the results of the interviews and literature review, the results were divided into two groups: (i) factors influencing commitment and (ii) dimensions of teacher commitment (figure 2).

Factors Influencing Teacher Commitment
In this research, 52 factors were identified according to what was mentioned by the participants interviews. These were grouped into personal, professional, and contextual, considering the theory, and the analysis was conducted considering the positive or negative influence of each factor on teacher commitment, according to the responses received.
Personal Factors
Positive: Among the positive personal factors that had the highest incidence among teachers, the first one that stands out was “Concern for Students,”which was mentioned by 18 participants: “The most important thing is that they appreciate it and know that they can always count on me, especially in those moments. They should know that if they have something to say or if they feel frustrated, they can easily talk to me, more than anything else” (DF005). Also, “more than a commitment to the school, the commitment is to the children” (DM006).
The second factor, with the highest incidence among teachers, was the positive view, which was mentioned by 13 participants: “I always strive to be cheerful. Even on days when I’m not feeling cheerful, I try to encourage my students, instill hope, pray with them, and engage in light- hearted interactions. In every class, I aim to bring joy, tease them, and consistently approach our current situation with optimism to extract the most positive outcomes” (DM009).
Negative: Among the negative personal factors, the one with the highest incidence was Feeling Lonely, which was mentioned by 19 participants: “I could say that we are a very strong school because of the demand of the activities we have, which involve a lot of relationship between us and mutual support. However, online has changed this because the daily interaction is gone, we are no longer in contact. Although we have a WhatsApp group, during in- person classes, everything was more active than now. We cannot deny that” (DM006).
The next factor with the highest incidence was Fatigue, which was reported by 17 teachers: “I log in at 10:00 a. m. and log out at 10:00 p. m. It’s twelve hours of work and, well, we’re human, the eyes get tired, the brain gets tired, physically I just think what I miss most is my bed” (DM011).
Professional Factors
Positive: The highest incidence in the interviews was Policies that motivate, reported by 19 teachers: “We have had all the necessary support from the institution, they have provided us with the necessary tools, they have given us guidance, they have provided us with all the information so that we can work normally and cope with this situation we are going through, as we are dealing with a new case of online education” (DM003).
The second factor with the highest incidence was the Autonomy provided by the institution, mentioned by 17 participants: “This degree of autonomy allows all of us to have what is necessary for the work, it was never limited, nor was there any entity that could parameterize the work in an absurd way, instead the work was encouraged to be much more dynamic, in fact it had to be much more dynamic in this context, and of course we were allowed to innovate” (DM019).
Negative: The highest incidence in the interviews conducted among the teachers was policies that discourage, with 13 participants: “Well, the economic issue certainly had an impact, because there was a pay cut, for me it was like, what am I going to do now?” (DM 007).
Another negative professional factor that had a greater incidence among the participants was the lack of knowledge of information and communication technologies, mentioned by 11 teachers: “At the beginning the change was strong, we did not have the skills for this kind of tools, we had the computer, everything, but teaching remote classes was more difficult than we thought, but then it was a continuous learning process, and so far there are things that I still have not learned” (DM002).
Contextual Factors
Positive: The highest incidence by the participants was Fellowship, which was reported by 18 teachers: “We all start helping each other, we say ‘I found this, I found that’ or ‘they have updated this’, ‘they have updated that’, etc.” (DM004).
The second positive contextual factor with the highest incidence was Family Balance, which was mentioned by 14 participants: “Sometimes we have the opportunity to take a break at a certain time and have lunch together. What I feel most here is the family warmth, we are closer together, I have my family by my side all day, and I think that is the healthiest thing I feel” (DM014).
Negative: Teachers mentioned family imbalance (6 participants), negative interaction with parents (5 participants) and less involvement of parents (3 participants): “Time is limited and sometimes when something needs to be shared, I have to prioritize what I have to do” (DM001).


Dimensions of Teacher Commitment
The results showed that the dominant dimension was related to student commitment. Commitment to the institution, commitment to teaching, and commitment to the profession had a lower incidence in this study. Each teacher has behaviors that determine the orientation of their commitment.
Commitment to Students
In the study, 16 of the 22 teachers interviewed present evident behaviors where the teacher generates greater empathy with their students
to understand them better and at times hides their emotions in front of them to promote a pleasant
teaching climate: “I always think, the kids, who work with young people, with young people, I think they already have enough burden at home, for the teacher to go with a bad mood or with sadness or with low spirits and on top of what they have, I think it would not be fair” (DM020). In addition, this commitment in a Latin America culture, is evident in the concern that all their students can understand the lessons, even though they have had to innovate and train in new tools to provide clearer and more dynamic lessons in online classes. Despite the difficulties of teaching under new methods and using technology, they embraced the way of teaching with optimism, recognizing the benefits that will give a better future to the students.
Commitment to the Institution
Four teachers have been identified whose commitment revolves around the bond forged with their institution. This dimension is presented as a response to the good practices and policies provided by the institution which generate that identification and sense of belonging. On the other hand, another behavior that influences this dimension is the good relationship that is generated between the members of the institution, which fosters a good work environment: “I am one hundred percent committed to [the institution], that commitment is based on a spiritual bond […] I am a professor committed, now, if you ask me how it can be like that, I can tell you that my daughters have studied at that school, my daughters have studied […], I met my wife […], so in some way, the bond […] is quite strong, it is powerful” (DM013).
Commitment to Teaching
From the interviews carried out, it has been determined that commitment to teaching work has had a low incidence, presenting only 2 teachers whose behaviors are oriented towards this type of commitment: “Doing the most professional work possible, giving oneself completely to the group of students, giving oneself completely to the group of parents, establishing a certain normality within the context in which we find ourselves quite complicated and continuing the daily work. Do the job in the most effortful and professional way possible” (DM019).
Commitment to the Profession
Regarding commitment to the profession, this research has not found that there are predominant behaviors that guide the interviewees towards this dimension. As can be seen in Table 5, none of the interviewees expressed their commitment to the profession. This may be because they did not feel the need to mention it in abstracto but took it for granted in carrying out their commitment to the students.

Discussion
The research objective was to identify the factors and dimensions of Latin America teachers’ commitment using online technology. The existing literature provided a conceptual framework based on the identification of patterns recorded during the course of interviews. This allowed for a more comprehensive analysis, comprehension, coding, and triangulation of the results.
The identified factors were classified according to their negative and positive characteristics, based on the responses provided by the participants. The positive personal factors identified were concern for students (18 participants), positive view (13 participants), empathy (11 participants) and passion for work (10 participants). The negative personal factors included feeling lonely (19 participants), fatigue (17 teachers), stress (15 teachers), uncertainty (15 teachers), and frustration (12 teachers). The positive professional factors identified were motivated policies (19 teachers), autonomy (17 teachers), and interest in learning (14 teachers). Among the negative professional factors, policies that discouraged (13 teachers), and a lack of information and communication technologies (11 teachers) were identified. Among the positive contextual factors, fellowship (18 teachers), family balance (14 teachers), adaptation to change (12 teachers), positive interaction with parents (11 teachers), and good relationships between teachers and students (10 teachers) were identified. Negative contextual factors obtained a lower incidence, such as family imbalance (6 participants), negative interaction with parents (5 participants), and less parental involvement (3 participants).
This research represents a novel contribution to the field, as it is the first study of its kind to be conducted in the Latin American context and to employ online technology as a research modality. Furthermore, the findings are consistent with the factors identified in the existing literature (Bolívar, 2013; Chan y Acosta, 2023; Day et al., 2006; Jennings and Greenberg, 2009; Klassen, Yerdelen and Durksen, 2013; Reyes, 1990; Moreno et al., 2010; Rudolph et al., 2020; Watt and Richardson, 2007). For example, the study conducted by Moreno et al. (2010) did not provide a comprehensive insight into the factors influencing teacher commitment to online technology in Latin America. Although the study provides an initial perspective on commitment as a pivotal factor linking the work environment and job satisfaction, it fails to identify a comprehensive array of factors and dimensions inherent in the commitment process. Moreover, other studies are not sufficient to understand the entire context or have limited analysis (Ahmad, Ismail and Mustakim, 2022; Chan et al., 2008; Juwait, Siew and Madjapuni, 2022; Lian, 2020; Nias, 2017; Rachmawati and Suyatno, 2021; Razak, Darmawan and Keeves, 2010; Somech and Bogler, 2002). A more profound comprehension of this phenomenon enables educational managers to implement strategies that significantly impact teacher dedication, thereby enhancing their teaching effectiveness.
In terms of the commitment dimensions, the findings reflect different types of teaching behavior. The most frequently occurring theme was the importance of commitment to the student, as evidenced by 16 responses. Only 4 responses demonstrated a commitment to the institution, while two indicated a commitment to teaching. Notably, none of the responses reflected a commitment to the profession. As evidenced by the literature reviewed (Bolívar, 2013; Crosswell, 2006; Dannetta, 2002; Firestone and Rosenblum, 1988; Park, 2005; Tyree, 1996), these findings represent a significant contribution to the existing body of knowledge in this field. This leads us to conclude that the most significant motivating factor for teachers is their relationship with their students. It can be concluded that the teachers’ affective relationship with the students was the primary motivating factor behind their willingness to adapt to changes and meet the new demands of educational institutions. This was not due to the administrative efforts of their schools to motivate them.
As indicated by Aslamiah (2019), teacher commitment significantly affects the achievement of educational goals. Schools must strive to enhance and promote the necessary mechanisms for developing and maintaining teachers’ organizational commitment (Hayat et al., 2015). It is necessary to identify teacher commitment to improve school performance and reach educational objectives (Normianti, Aslamiah and Suhaimi, 2019). Leadership practices influence teachers’ commitment, serving and having beneficial effects.
The findings provide holistic future learning approaches that address various personal, professional, and contextual factors that influence teachers’ effectiveness and well-being. It emphasizes the importance of positive personal qualities, such as empathy and passion for teaching, along with negative aspects, such as loneliness and stress. Additionally, it underscores the significance of supportive professional policies, such as autonomy and learning incentives, while also recognizing detrimental factors, such as discouraging policies and technology deficiencies. Moreover, it recognizes the impact of positive contextual elements, such as camaraderie and family balance, while acknowledging negative aspects, such as family imbalance and limited parental involvement. Overall, a comprehensive understanding of the educational landscape encompasses challenges and opportunities across multiple domains.
Conclusions
This exploratory study with a qualitative approach offers clues for future research to delve deeper into the factors that promote or hinder Latin America teachers’ commitment. The direct relationship between teacher and student is irreplaceable, especially at the level of regular basic education. On the other hand, the research presents results on the factors that influence teacher commitment and its dimensions, which will help future research to quantitatively analyze and indicate the impact of each of these factors on teacher commitment. Considering the limitations of this study, it is recommended to conduct other qualitative, quantitative and comparative studies based on age, gender, years of experience and other characteristics to investigate whether these variables have a significant impact on Latin America Using Online Technology. On the other hand, it is recommended to replicate the research at other geographical zones in Latin America, at other times, and in other educational sub-sectors. In addition, a similar study is recommended for other grades, in order to identify differences or similarities in the teacher commitment.
Thought this research, the innovative approaches on teaching using online technology within the context of Latin America are: (i) enhance human relationship between teachers and students as the main driver of commitment and motivation;
(ii) develop a healthy relationships between teachers and students witch influence adaptation to changes and the new demands of educational institutions; (iii) consider needs for educational policies and programs recognizing and promoting the importance of personal relationships in a healthy educational environment; (iv) identify perceptions of commitment witch vary across different educational and cultural contexts, and (v) strength the schools’ administrative strategies to complement a stronger commitment.
References
Ahmad, P., Ismail, N. and Mustakim, S. (2022). The divergence in demographic factors of technical and vocational education (TVE) teacher commitment. International Journal of Academic Research in Progressive Education and Development, 11(3), 823-833.
Alazmi, A.A. and Alenezi, A.S. (2023). Exploring the mediating role of trust in principal on the relationship between organizational justice and teacher commitment in Kuwait. International Journal of Leadership in Education, 26(5), 778-794.
Álvarez-Gayou, J. (2003). Cómo hacer investigación cualitativa: fundamentos y metodología. Ciudad de México, México: Paidós.
Area, M. and Adell, J. (2009). E-learning: enseñar y aprender en espacios virtuales. In De Pablos, J. (Coord.), Tecnología educativa. La formación del profesorado en la era de Internet (pp. 391-424). Málaga, España: Aljibe.
Aslamiah, A. (2019). Teachers organizational commitment in elementary school: A study in Banjarmasin Indonesia. The Open Psychology Journal, 12(1), 1-6.
Bolívar, A. (2013). La lógica del compromiso del profesorado y la responsabilidad del centro escolar. Una nueva mirada. REICE. Revista Iberoamericana sobre Calidad, Eficacia y Cambio en Educación, 11(2), 60-86.
Chan, W. et al. (2008). Organizational and personal predictors of teacher commitment: the mediating role of teacher efficacy and identification with school. American Educational Research Journal, 45(3), 597-630.
Chan, D. y Acosta, M. (2023). Factores que influyen en el desarrollo de habilidades blandas en la formación inicial de profesores. Revista Publicando, 10(38), 54-65.
Creswell, J. (1998). Qualitative Research Inquiry and Research Design. Choosing among Five Traditions. Thousand Oaks, USA: SAGE Publications Ltd.
Crosswell, L. (2006). Understanding teacher commitment in times of change (PhD thesis). Faculty of Education, Queensland University of Technology, Brisbane, Australia.
Dannetta, V. (2002). What factors influence a teacher’s commitment to student learning? Leadership and Policy in Schools, 1(2), 144-171.
Day, C. (2006). Pasión por enseñar: la identidad personal y profesional del docente y sus valores. Madrid, España: Narcea Ediciones.
Day, C. et al. (2006). Variations in Teachers’ Work, Lives and Effectiveness. Nottingham, England: DfES Publications.
Day, C., Sammons, P. and Stobart, G. (2007). Teachers Matter: Connecting Work, Lives and Effectiveness. London, United Kingdom: Open University Press- McGraw-Hill Education.
Day, C. y Gu, Q. (2012). Profesores: vidas nuevas, verdades antiguas: una influencia decisiva en la vida de los alumnos. Madrid, España: Narcea Ediciones.
Firestone, W.A. and Rosenblum, S. (1988). Building commitment in urban high schools. Educational Evaluation and Policy Analysis, 10(4), 285-299.
Firestone, W.A. and Pennell, J.R. (1993). Teacher commitment, working conditions, and differential incentive policies. Review of Educational Research, 63(4), 489-525.
Floden, R.E. and Huberman, M. (1989). Teachers’ professional lives: The state of the art. International Journal of Educational Research, 13(4), 455-466.
García-Ceballos, S. et al. (2021). La sostenibilidad del patrimonio en la formación de los futuros docentes de educación primaria: compromiso y práctica futura. Revista Interuniversitaria de Formación del Profesorado, 35(3), 87-108.
Hayat, A. et al. (2015). Un estudio sobre la relación entre la salud de las escuelas y el compromiso organizacional de los docentes. Revista Internacional de Salud Escolar, 2(4), 1-7.
Jennings, P.A. and Greenberg, M.T. (2009). The prosocial classroom: Teacher social and emotional competence in relation to student and classroom outcomes. Review of Educational Research, 79(1), 491-525.
Juwait, S., Siew, N. and Madjapuni, M. (2022). Technological Pedagogical Content Knowledge, Commitment and Motivation of Physics Teachers to Implement Online Teaching and Learning during COVID-19 Pandemic. Malaysian Journal of Social Sciences and Humanities (MJSSH), 7(8), e001701.
Klassen, R.M., Yerdelen, S. and Durksen, T.L. (2013). Measuring Teacher Engagement: Development of the Engaged Teachers Scale (ETS). Frontline Learning Research, 1(2), 33-52.
Lian, B. (2020). The influence of organizational culture, competency and teacher’s certification toward teacher’s performance. International Journal of Progressive Sciences and Technologies (IJPSAT), 20(1), 236-246.
Magaldi, D. and Fayne, H. (2022). Lessons from the COVID epicenter: how teacher candidates of color and the academy adapted to remote instruction. Journal for Multicultural Education, 16(1), 5-17.
Maxwell, J. (1996). Qualitative research design: An integrative approach. Thousand Oaks, USA: SAGE Publications Ltd.
Mayan M. (2009). Essentials of qualitative inquiry. Walnut Creek, USA: Left Coast Press.
Mellon, C. (2022). Lost and found: an exploration of the professional identity of primary teachers during the COVID-19 pandemic. Journal for Multicultural Education, 16(1), 77-89.
Mertens, D. (2010). Research and evaluation in education and psychology: integrating diversity with quantitative, qualitative, and mixed methods. Thousand Oaks, USA: SAGE Publications Ltd.
Meyer, J. and Allen, N. (1997). Commitment in the Workplace: Theory, Research, and Application. Thousand Oaks, USA: SAGE Publications Ltd.
Moreno, B. et al. (2010). El “Burnout” y el “engagement” en profesores de Perú. Aplicación del modelo de demanda-recursos laborales. Revista Ansiedad y Estrés, 16(2-3), 293-307.
Nias, J. (1996). Thinking about feeling: the emotions in teaching. Cambridge Journal of Education, 26(3), 293-306.
Normianti, H., Aslamiah, A. and Suhaimi, S. (2019). Relationship of transformational leaders of principal, teacher motivation, teacher organization commitments with performance of primary school teachers in Labuan Amas Selatan, Indonesia. European Journal of Education Studies, 5(11), 123- 141.
NU, CEPAL y UNESCO . (2020). La educación en tiempos de la pandemia de COVID-19. Santiago de Chile, Chile: NU, CEPAL y UNESCO.
Park, I. (2005). Teacher commitment and its effects on student achievement in American high schools. Educational Research and Evaluation, 11(5), 461- 485.
Pino-Arcos, F. and Pasmanik, D. (2021). Beliefs of municipal school principals about teacher commitment. Estudios Pedagógicos, 47(1), 71-90.
Rachmawati, Y. and Suyatno, S. (2021). The effect of principals’ competencies on teachers’ job satisfaction and work commitment. Participatory Educational Research, 8(1), 362-378.
Razak, N., Darmawan, I. and Keeves, J. (2010). The influence of culture on teacher commitment. Social Psychology of Education,13(2), 185-205.
Reyes, P. (1990). Teachers and their workplace: Commitment, performance, and productivity. San Francisco, USA: SAGE.
Rudolph, C. et al. (2020). Pandemics: Implications for Research and Practice in Industrial and Organizational Psychology. Industrial and Organizational Psychology: Perspectives on Science and Practice, 14(1-2), 1-35.
Sandín, B. et al. (2020). Impacto psicológico de la pandemia de COVID-19: efectos negativos y positivos en población española asociados al periodo de confinamiento nacional. Revista de Psicopatología y Psicología Clínica, 25(1), 1-22.
Savin-Baden, M. and Howell-Major, C. (2013). Qualitative research: The essential guide to theory and practice. Qualitative Research: The Essential Guide to Theory and Practice. London, United Kingdom: Routledge.
Schaufeli, W.B. (2013). What is engagement? In Truss, C. et al. (Eds.), Employee Engagement in Theory and Practice. London, United Kingdom: Routledge.
Somech, A. and Bogler, R. (2002). Antecedents and consequences of teacher organizational and professional commitment. Educational Administration Quarterly, 38(4), 555-577.
Tafazoli, D., Gomez, M.E. and Huertas-Abril, C.A. (Eds.).3 (2018). Cross-Cultural Perspectives on Technology- Enhanced Language Learning. New York, USA: Information Science Reference.
Trahtemberg, L. (17 de abril de 2020). Los maestros del Perú merecen más. Los maestros: los héroes olvidados y vapuleados. Recovered from https:// www.trahtemberg.com/articulos/3574-los- maestros-del-peru-merecen-mas-los-maestros- los-heroes-olvidados-y-vapuleados.html.
Tyree, A. (1996). Conceptualizing and Measuring Commitment to High School Teaching. Journal of Educational Research, 89(5), 295-304.
Velazque, L., Valenzuela, C. y Murillo, F. (2020). Pandemia COVID-19: repercusiones en la educación universitaria. Odontología Sanmarquina, 23(2), 203-205.
Watt, H.M. and Richardson, P.W. (2007). Motivational factors influencing teaching as a career choice: Development and validation of the FIT-Choice scale. The Journal of Experimental Education, 75(3), 167-202.
Weller, J. (2020). La pandemia del COVID-19 y su efecto en las tendencias de los mercados. Santiago de Chile, Chile: CEPAL.
Yin, R. (2009). Case Study Research: Design and Methods. Thousand Oaks, USA: SAGE Publications Ltd.