Artículos de investigación
El diseño instruccional y los recursos tecnológicos en el mejoramiento de las competencias digitales de los docentes
Instructional design and technological resources in the improvement of teachers’ digital competencies
El diseño instruccional y los recursos tecnológicos en el mejoramiento de las competencias digitales de los docentes
Apertura (Guadalajara, Jal.), vol. 14, no. 2, pp. 40-61, 2022
Universidad de Guadalajara, Sistema de Universidad Virtual
Received: 30 March 2022
Accepted: 08 August 2022
Published: 30 September 2022
RESUMEN: En este artículo se presenta un diseño instruccional para el fortalecimiento de las competencias en el uso de las tecnologías de la información y la comunicación, específicamente en la dimensión de recursos digitales. Se utilizó el modelo de diseño instruccional ADDIE (análisis, diseño, desarrollo, implementación y evaluación); además, se implementó un ambiente virtual de aprendizaje que permitió el desarrollo de sesiones síncronasasíncronas y los elementos pedagógicos en torno al proceso de formación. Para la metodología se empleó la investigación basada en diseño con una muestra no probabilística a conveniencia integrada por 32 docentes de educación primaria de la institución Los Quindos, Colombia. Se aplicaron dos instrumentos de investigación: un cuestionario con escala tipo Likert para el análisis de las representaciones sociales de los maestros en la fase diagnóstica, y una prueba que mide las competencias digitales conforme al marco común europeo Dig- CompEdu. La aplicación del modelo instruccional permitió el mejoramiento de los niveles competenciales en todas las dimensiones, constituyéndose como una estrategia innovadora en el campo educativo que favorece los procesos de interacción (aprendizaje colaborativo) y el aprendizaje autónomo.
Palabras clave: Competencias digitales, competencias docentes, diseño instruccional, ambientes virtuales de aprendizaje, recursos digitales.
Abstract: This article presents an instructional design for strengthening competencies in the use of information and communication technologies, specifically in the dimension of digital resources. The ADDIE (analysis, design, development, implementation and evaluation) instructional design model was used; in addition, a virtual learning environment was implemented that allowed the development of synchronous-asynchronous sessions and the pedagogical elements around the training process. For the methodology, a designbased research was used with a non-probabilistic convenience sample composed of 32 elementary school teachers from Los Quindos institution, Colombia. Two research instruments were implemented: a Likert-type scale questionnaire for the analysis of teachers’ social representations in the diagnostic phase, and a test that measures digital competencies according to the common European framework DigCompEdu. The application of the instructional model allowed the improvement of competence levels in all dimensions, constituting an innovative strategy in the educational field that favors interaction processes (collaborative learning) and autonomous learning.
Keywords: Digital competencies, teaching competencies, instructional design, virtual learning environments, digital resources.

INTRODUCCIÓN
Los procesos educativos deben ser coherentes con el desarrollo de la sociedad y las nuevas exigencias de la era digital (Losada y Peña, 2021). En este sentido, las competencias digitales en los educadores juegan un papel determinante en la construcción de una formación adaptación de las comunidades escolares, contribuyendo a su integración en las actuales dinámicas sociales y culturales mediadas por la tecnología (Tejada y Pozos, 2018).
Conforme a lo anterior, las competencias digitales en los educadores se han convertido en una de las exigencias más relevantes en el perfil docente (Pérez et al., 2017), y han permitido el uso de nuevos materiales, recursos digitales e instrumentos en el diseño de propuestas pedagógicas que integren las tecnologías de la información y la comunicación (TIC) en el currículo, con lo cual se favorecen los factores de motivación (Huertas y Pantoja, 2016) y atención en el proceso de enseñanza- aprendizaje. Estos aspectos se vinculan a los planteamientos de la Unesco (2017), donde se manifiesta la urgencia de ejecutar iniciativas de capacitación permanente a los docentes en las modalidades pedagógicas desde las TIC.
Los procesos de innovación educativa mediados por las TIC se encuentran íntimamente ligados al crecimiento económico y al desarrollo social de las naciones (Florez et al., 2018); sin embargo, desde un nivel institucional o local, los indicadores deben ser analizados conforme a los índices de inclusión, calidad educativa y crecimiento de la calidad de vida de las comunidades escolares. Por lo tanto, es indispensable discutir sobre la relación entre una educación de calidad y los niveles de desarrollo económico y social. Al respecto, la Unesco (2013) señala que los niveles insuficientes de calidad educativa en América Latina son producto del uso inadecuado de las TIC, donde se han concentrado los esfuerzos en realizar procesos de importación.
En consecuencia, la transformación de las prácticas con miras al mejoramiento de la calidad educativa depende de los factores asociados a la capacitación docente en competencias digitales (Unesco, 2017). En este panorama, los recursos digitales se posicionan como herramientas susceptibles de integrarse en el proceso educativo, generando cambios estructurales en la planeación curricular hacia la innovación pedagógica con apoyo de las tecnologías (Colombia Aprende, 2021).
Al servicio de la educación hay un sinnúmero de recursos digitales, y dentro de su clasificación, encontramos los recursos educativos digitales abiertos (REDA), que corresponden a “todo tipo de materiales que tienen una intencionalidad y finalidad enmarcada en una acción educativa, cuya información es digital, [estos] dispone[n] de una infraestructura de red pública, como Internet, bajo un licenciamiento de acceso abierto que permite y promueve su uso, adaptación, modificación y/o personalización” (Cabrales y Sanjuán, 2017, p. 44).
Con lo anterior, puede sostenerse que el dominio sobre este tipo de recursos digitales favorece el diseño de actividades pedagógicas que potencian los niveles de motivación en los alumnos (Anguita et al., 2020), convirtiéndose en un insumo de gran importancia para alcanzar las metas establecidas en las asignaturas y el mejoramiento de la calidad educativa (Ministerio de Educación Nacional, 2021).
Competencias digitales en los docentes
Las prácticas tradicionalistas se contraponen a las exigencias de la actual sociedad de la información, donde las acciones pedagógicas deben estar direccionadas por las herramientas digitales disponibles en la red (Engen, 2019), lo que incentiva la motivación, la creatividad y el razonamiento de los estudiantes. En este sentido, Luna y Hernández (2020) mencionan que los elementos que definen a la docencia de calidad en línea corresponden al “compromiso disciplinar (contenidos); el compromiso pedagógico/didáctico que incluye la competencia metodológica, competencia comunicacional, competencia tutorial, competencia evaluadora; el compromiso tecnológico y el compromiso investigador e innovador” (p. 4).
Asimismo, ser competente para afrontar un proceso educativo en la modalidad virtual requiere amplias habilidades digitales por parte de los educadores, que les permitan guiar y retroalimentar el proceso académico. Estas deben fortalecerse en beneficio de los estudiantes, con lo cual se cumple su rol de líder dentro de la sociedad. Engen (2019) afirma que:
El término competencia digital profesional docente se tiene que relacionar directamente con usos y situaciones concretas: ya no se puede hablar solo de un tipo de competencia digital, sino de varias competencias digitales interconectadas. Hemos mostrado que las competencias decisivas que necesitan los profesores para usar las TIC como apoyo a las actividades de enseñanza y aprendizaje implican su habilidad para traducir y reconfigurar las TIC en diferentes ámbitos y contextos (p. 17).
En este orden de ideas, desde los niveles de la educación superior se han impulsado estrategias de educación en modalidad virtual (Zempoalteca, 2018); no obstante, se evidencia un retroceso de estos procesos en la educación primaria, donde las pedagogías tradicionales no han permitido innovar en las estrategias escolares.
Con la llegada de la covid-19 (SARS-CoV-2), se determinó la ausencia de condiciones para brindar una enseñanza mediada por las TIC; en tanto, desde los hallazgos de la transición de la modalidad presencial a una modalidad virtual y remota, Colombia ha estado en desventaja y retroceso en prácticas educativas con relación a otros países. Esto debe ser un indicio para establecer un programa de formación que fortalezca las capacidades digitales y haga frente a situaciones que exijan procesos direccionados por las TIC.
Desde el nivel universitario se adelantan acciones para disminuir la brecha digital, por medio de procesos de formación docente y el uso sistemático de los recursos digitales para dar seguimiento a los procesos académicos cotidianos. La necesidad de formar a los profesores en competencias digitales ha sido detectada por las instituciones de educación superior y materializada en procesos de formación continua y adiestramiento en el manejo de las herramientas tecnológicas básicas, lo que permite que los maestros tengan mejores habilidades para afrontar los retos de la sociedad actual (Paredes, 2019).
La realidad en la educación inicial es diferente, pues el uso de los recursos digitales por parte de los educadores es básico, lo que se refleja en las bajas competencias digitales de los estudiantes de la educación primaria, como lo mencionan Calle y Lozano (2019), quienes también señalan que:
A través de la alfabetización digital se pueden desarrollar competencias ciudadanas que den sentido a la pluralidad, la identidad y la valoración de las diferencias, en los estudiantes de la básica primaria, con el desarrollo de propuestas didácticas que involucren el uso continuo de las TIC. Propiciar en los estudiantes la adquisición de competencias digitales que les permita un tratamiento analítico y reflexivo de la información, conlleva a la transformación e integración de la sociedad de hoy, la cual se caracteriza por la construcción y promulgación de la información en línea (p. 51).
Diseño instruccional (DI)
El DI se contrapone como un proceso de ingeniería integrado por varias interrelaciones, que beneficia los procesos de aprendizaje de una forma flexible y eficaz, y es utilizado en el diseño de cursos, talleres, planes de formación, entre otros (Domínguez et al., 2018). Sus orígenes se registran en los contextos educativos presenciales, pero desde la integración de las TIC en los escenarios de innovación educativa se ha vinculado estrechamente en la construcción de ambientes virtuales de aprendizaje (AVA) (Luna et al., 2021).
La concepción del DI desde las modalidades de aprendizaje virtual también ha cambiado, lo que ha permitido reorientar el sentido de los cursos en línea, donde se identifican los beneficios de modalidades e-learning, b-learning, u-learning y m-learning, procesos que reconocen la masificación de dispositivos y la flexibilidad del acceso al conocimiento desde los factores de tiempo y lugar. Los DI han generado lineamientos para equilibrar los contenidos, planificar la formación y seleccionar las herramientas digitales más apropiadas a la instrucción (Belloch, 2013).
En la actualidad, se encuentran varios modelos de diseño instruccional y, dentro de estos, encontramos el ADDIE (por sus siglas: análisis, diseño, desarrollo, implementación y evaluación), que se manifiesta como un modelo flexible ligado a un proceso de avaluación formativa (Saza et al., 2019). Dentro de sus áreas de oportunidad se encuentra la posibilidad de ajustar el diseño en cualquier momento, regresando a la etapa donde se desea realizar los cambios programáticos y permitiendo continuar de forma secuencial con su aplicación (Belloch, 2013).
METODOLOGÍA
Objetivo
El objetivo de esta investigación es contrastar las competencias digitales docentes antes y después de la aplicación de un diseño instruccional que integra en su estructura el reconocimiento de los recursos digitales desde la apropiación de las fases establecidas en el ADDIE y fundamentado en el marco competencial DigCompEdu: European Framework for the Digital Competence of Educators.
Asimismo, se busca identificar las representaciones sociales de los docentes en la fase de diagnóstico e integrarlas como elementos que direccionen la construcción del diseño instruccional. Por otro lado, a partir de la aplicación del diseño instruccional se espera impactar directamente a la dimensión de recursos digitales definida en el marco DigCompEdu, sin embargo, se determinarán los efectos de la intervención educativa en las demás competencias.
Diseño de la investigación
Desde la perspectiva de la innovación educativa, a través de procesos de intervención escolar, se visiona la investigación basada en diseño (IBD) como una alternativa instruccional que se acomoda a las necesidades de los profesores en la búsqueda de soluciones a los problemas de aprendizaje en sus contextos naturales, con el propósito de producir modificaciones que mejoren los aprendizajes (Gibelli, 2014).
De esta forma, la estrategia metodológica se implementará bajo los parámetros de la IBD con la intención de diseñar un modelo instruccional para el fortalecimiento de las competencias digitales en los docentes, adheridos a procesos de innovación educativa. Para alcanzar este propósito, se ha establecido una serie de etapas direccionadas por el DI ADDIE para la consecución de las metas establecidas en el estudio (De Benito y Salinas, 2016), las cuales se mencionan a continuación.
Instrumentos
Para obtener de la información se diseñaron dos instrumentos de investigación. El primero corresponde a un cuestionario con escala tipo Likert para determinar las condiciones iniciales del contexto educativo (fase diagnóstica), los datos obtenidos se procesaron desde el software estadístico SPSS (versión 25), con un corte descriptivo.
Como segundo instrumento se formuló una preprueba y una posprueba, cuya implementación permite medir las competencias digitales de los docentes. Estas se fundamentaron en las seis dimensiones del marco común europeo DigCompEdu, que corresponden a: compromiso profesional, recursos digitales, pedagogía digital, evaluación y retroalimentación, empoderar a los estudiantes, y facilitar la competencia digital de los estudiantes. Para esto se formularon 22 ítems, teniendo en cuenta el contexto colombiano y los aspectos pedagógicos que caracterizan la labor docente. Finalmente, para cada ítem se estructuraron cinco niveles de desempeño que permiten catalogar en una escala graduada las competencias digitales de los educadores. Para recopilar la información de las pruebas se utilizó un formulario de Google.
Para la validación del instrumento preprueba y posprueba, se recurrió al método de juicio de expertos, en el que participaron tres académicos que ostentan el grado de doctor en áreas relacionadas con la tecnología educativa. Para determinar el índice de fiabilidad se aplicó el Alfa de Cronbach y la prueba de dos mitades de Guttman. Se obtuvieron resultados mayores a = 0.84, lo que metodológicamente significa que es un valor bueno. Para el análisis de los datos se emplearon técnicas estadísticas de corte descriptivo desde el SPSS.
Participantes
En el estudio participaron 32 docentes de la institución educativa Los Quindos, Armenia, Colombia, y se trató de una muestra no probabilística a conveniencia integrada por los profesores del nivel de educación primaria, cuyos rangos de edad oscilan entre los 30 y 67 años.
Consideraciones generales del modelo instruccional
En el DI para el fortalecimiento de las competencias digitales para los docentes, se diseñó un AVA a través de la plataforma Teams, con la adquisición de licencias Office 365 A3, lo que permitió el desarrollo de sesiones sincrónicas y asincrónicas. Además, el plan de formación estuvo compuesto por seis módulos que integran 32 recursos digitales organizados en seis categorías, estructura que se detallará en las fases del DI ADDIE.
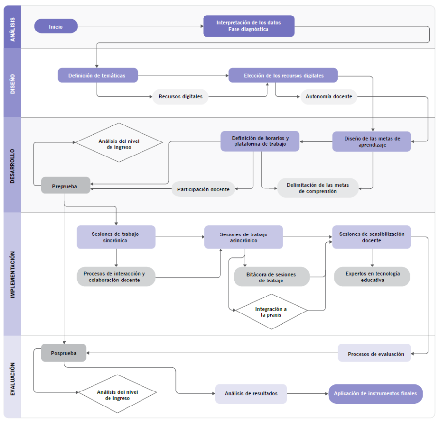
Las actividades se realizaron de forma secuencial bajo los planteamientos del DI ADDIE, los cuales se distribuyeron en las fases de: análisis, diseño, desarrollo, implementación y evaluación, como se muestra en la Figura 1.

ANÁLISIS
En la primera fase se realizó el análisis de campo sobre las representaciones sociales de los docentes, lo que permitió la interpretación de los datos en la fase diagnóstica desde la aplicación del cuestionario, definiendo varias dimensiones para la categorización de la información y la integración de los hallazgos en el diseño del modelo instruccional. Dentro de las dimensiones se encuentran: el trabajo colaborativo, los saberes previos sobre recursos digitales y el estado actual de la integración de las TIC en el campo educativo.
Diseño
En la segunda fase se definieron las temáticas y los recursos digitales que direccionarían el DI (ver Figura 2). Al respecto, se realizó una búsqueda especializada en la red para conocer cuáles son los recursos digitales que se acoplan al currículo de las diferentes asignaturas en los niveles de educación primaria. Se analizaron más de 200 recursos y, con el apoyo de un grupo interdisciplinar, se seleccionaron los 40 que con mayor intensidad representarían un soporte en la integración de las TIC en las prácticas educativas. El banco de herramientas digitales fue consolidado por áreas temáticas y algunas de ellas con aplicabilidad en todas las asignaturas del conocimiento, descartando los recursos que no aportaban beneficios para el nivel educativo.

Asimismo, las prácticas educativas fueron puestas a discusión con los docentes y se consolidó un listado de 32 recursos digitales, donde cada uno seleccionó de forma autónoma y voluntaria el recurso digital con el que considera tener mayor afinidad, el cual será presentado en las sesiones sincrónicas al colectivo de maestros, motivando a la exploración sobre el funcionamiento, los ajustes, las áreas afines y demás factores que contribuyan a su comprensión.
En esta fase se percibe la importancia de generar espacios democráticos que permitan vincular de forma activa a los profesores participantes en la construcción del DI, coherente con la perspectiva teórica constructivista en la que se fundamenta la estrategia, donde los maestros puedan comprender que son ellos quienes participarán en la creación de su propio conocimiento y colaborarán en la consecución por parte de sus compañeros (aprendizaje colaborativo).
Desarrollo
En la tercera fase del DI se definieron las metas de aprendizaje de cada recurso digital seleccionado, aquí se delimitaron las competencias, las metas de comprensión y los indicadores (ver Tabla 1); además, se formalizaron varias reuniones con el consejo directivo de la institución para programar las sesiones de la aplicación del plan de formación. Se logró un total de 34 sesiones distribuidas en cuatro meses del calendario académico.

Conforme a la plataforma de trabajo, se gestionaron 40 licencias Office 365 A3 para los docentes, por lo cual Microsoft Teams se consideró como la que brinda mejores garantías para el desarrollo del AVA (ver Figura 3). A la par, se generaron equipos de trabajo en el ecosistema virtual, con la intención de retroalimentar las sesiones de trabajo desarrolladas.

Por último, en la fase de desarrollo se realizó la aplicación de la preprueba para medir y determinar el nivel de ingreso de las competencias digitales de cada educador y, a partir de estas, definir cuáles serían las parejas que conformarían el Plan Padrino, donde los docentes que obtuvieron los mejores puntajes (alto y superior) trabajaron de forma colaborativa con quienes alcanzaron niveles bajos y básicos en la preprueba, con la intención de fortalecer el trabajo en equipo y garantizar la permanencia de los profesores en el proceso.
Para recabar los datos, se dispuso de un formulario de Google con una duración de tres días, el cual fue resuelto por todos los docentes de la muestra. De esta forma, se logró conocer el estado inicial de los participantes en cada una de las dimensiones; esto permitiría, al finalizar la intervención, realizar un comparativo de las condiciones de ingreso y egreso del plan de formación.
Implementación
En la cuarta fase del DI ADDIE se llevaron a cabo las sesiones sincrónicas y asincrónicas en el AVA y los espacios de sensibilización docente que se motivaron por la incorporación de las TIC en el campo educativo. En total se realizaron 34 sesiones síncronas, que contaron con la participación plena de la muestra, durante estas se dieron a conocer los recursos digitales bajo las características previstas en la Figura 4, que fueron proyectadas a la luz de la teoría del aprendizaje multimedia y estructuradas por momentos, lo que sirvió como herramienta para orientar al docente sobre la planificación de la clase.

Las sesiones asíncronas se realizaron de forma independiente por parte de cada educador, donde ellos, por cuenta propia, retomaron y registraron en la bitácora de trabajo autónomo (ver Tabla 2) sus opiniones en torno a cada recurso digital, así como las experiencias e impresiones en el trabajo síncrono-asíncrono. De igual forma, en las sesiones se entregaron las rutas relacionadas a los procesos de registro en las diferentes plataformas, a los lineamientos para descargar el material pedagógico y otros procesos.

Las sesiones de sensibilización docente se ejecutaron de forma transversal al reconocimiento de los recursos digitales, promoviendo actividades para incentivar la innovación en las prácticas educativas; por lo tanto, para el desarrollo de las sesiones se buscaron actores relevantes en el campo educativo, contando con la participación de dos doctores expertos en áreas relacionadas con la tecnología educativa en el contexto nacional e internacional.
Evaluación
El DI tiene una perspectiva constructivista y se adhiere a los procesos de evaluación de carácter formativo, donde se reconocen los ritmos de aprendizaje, las condiciones del contexto (pandemia de la covid-19) y otros aspectos que influyen en su desempeño. Por lo anterior, en sus ponencias cada educador tuvo la posibilidad de retroalimentar los planteamientos que se presentaron en las sesiones, motivando a realizar ejercicios prácticos al interior de estas y aumentando los niveles de comprensión sobre el recurso digital expuesto.
Otro aspecto considerado correspondió a las valoraciones que realiza el docente sobre su propio desempeño; en estas reflexionaron sobre sus esfuerzos, procesos y estrategias que le permitieron alcanzar los indicadores del desempeño propuestos en cada sesión. Lo anterior hizo posible el ajuste de fallas en el trabajo autónomo y garantizó la permanencia de los profesores en el plan de formación, factores ampliamente relacionados con la autoevaluación.
En último lugar, se aplicó la posprueba para medir las competencias digitales de los docentes en el egreso del DI. Esta herramienta permitió obtener un proceso de evaluación sumativa (ver Figura 5), donde se reflejan los resultados primero en la dimensión de recursos digitales hasta alcanzar una visión del proceso en general, la cual se detalla en el apartado de resultados de este artículo.

RESULTADOS
Esta sección se divide en dos partes, en la primera se analizan los hallazgos encontrados en la fase de diagnóstico y los efectos alcanzados desde la aplicación del DI, mientras que en la segunda se comparan las competencias digitales de los profesores antes y después de la intervención.
Uno de los principales descubrimientos corresponde a la ejecución de actividades laborales de forma individualizada. El proceso de formación contribuyó al desarrollo de procesos de planificación curricular compartida y la ejecución de actividades comunes por niveles escolares, potenciando espacios de trabajo en equipo y de enseñanzas grupales, además de desarrollar encuentros sincrónicos en el AVA que potencian los procesos de interacción entre pares de forma progresiva.
Por otro lado, el análisis de los datos preliminares evidencia la pluralidad de niveles en las competencias digitales. En este sentido, el modelo se desligó de las etapas o los ciclos que sugieren prerrequisitos para acceder de un nivel a otro. Por el contrario, se buscó homogenizar la estructura curricular a partir del dominio de distintos recursos digitales, donde cada participante contó con la posibilidad de mejorar sus habilidades digitales sin importar su nivel de ingreso. A pesar de esto, cabe mencionar que bajo este DI los niveles de egreso dependieron de la participación y del compromiso en el proceso.
Otro elemento que se analizó fueron los saberes previos sobre recursos digitales y la integración de las TIC en la práctica educativa, donde se logró determinar que apenas 30% de los educadores conoce algunos recursos digitales y solo 18% integra alguno de estos en sus actividades pedagógicas. Las herramientas que utilizan con mayor frecuencia son: Microsoft Teams, Zoom, Formularios de Google y Google Drive, recursos que han favorecido sus actividades durante la pandemia. Los resultados de estos factores impulsan la relevancia del estudio y la concentración en la dimensión de recursos digitales (DigCompEdu).
Resultados contrastados de la preprueba y la posprueba
Para la segunda parte de los resultados se muestra el contraste entre las competencias digitales de los docentes antes de ingresar al plan de formación desde el DI (preprueba) y los resultados una vez concluido (posprueba); estos han sido segmentados hasta llegar a una visualización global de la mejora obtenida en las competencias digitales tras la intervención.
Para analizar y comparar los resultados por dimensiones se implementó la escala de valoración que muestra la Tabla 3, la cual permite una mayor comprensión del nivel de ingreso-egreso y la efectividad de la implementación del DI; además, se describen los niveles (A1, A2, B1, B2 y C1) respecto de las dimensiones de los recursos digitales y la pedagogía digital (anexo 1).

A continuación se muestran los hallazgos obtenidos en cada competencia como resultado de la intervención educativa. La primera dimensión que se examina corresponde a los Recursos digitales (ver Gráfica 1). Al finalizar el curso, se observa que los docentes tienen la habilidad de ubicar aquellos recursos que se ajusten a las características y necesidades de la comunidad estudiantil (Selección), además de que son capaces de crear videos y presentaciones que se acoplan a la programación curricular del área (Creación y modificación); asimismo, se destaca que la intervención les brindó las herramientas para administrar y organizar los archivos digitales que creen (Protección, gestión e intercambio), lo que facilita el acceso y aprovechamiento de la información.

La segunda dimensión del marco DigCompEdu corresponde a la pedagogía digital (ver Gráfica 2), conformada por cuatro competencias: Enseñanza, que evidencia un avance en el uso de los recursos digitales y dispositivos electrónicos en el desarrollo de las prácticas educativas; Orientación y apoyo en el aprendizaje, los educadores utilizan las plataformas que tienden al desarrollo del aprendizaje colaborativo (cabe acotar que en estas no se ejercen procesos de supervisión sobre la ejecución de las actividades académicas); Aprendizaje autorregulado, competencia que no muestra un incremento en el nivel al concluir el curso, pues los docentes no proyectan espacios que favorezcan al desarrollo de la autonomía estudiantil desde las herramientas digitales; y Aprendizaje colaborativo, donde se manifiestan las posibilidades y ventajas que brindan las plataformas, pero no obedece a un proceso estructurado que permita su fortalecimiento al interior del proceso escolar.

La Gráfica 3 se encuentra vinculada a la dimensión Compromiso profesional, que se edifica sobre cuatro competencias digitales docentes; al cierre de la intervención se identifica un avance en estas. Como parte de la Comunicación organizativa, los maestros mejoraron los canales de comunicación con la comunidad educativa desde las herramientas digitales. La segunda competencia corresponde a la Colaboración profesional, que permite la vinculación en redes de trabajo colaborativo, replicando las estrategias en sus actividades escolares, mientras que en la Práctica reflexiva el docente selecciona recursos digitales que despiertan la motivación y la atención de los estudiantes hacia los conocimientos presentados. Por último, en la competencia Desarrollo profesional continuo se observa que los profesores han sido motivados a participar en distintos cursos que les permiten avanzar en el fortalecimiento de las competencias digitales.

En la Gráfica 4, que se refiere a la dimensión Evaluación y retroalimentación, se encuentran los hallazgos reflejados en las tres competencias digitales que la conforman. En la competencia Estrategias de evaluación se observa un progreso en los docentes desde el plan de formación hasta el diseño de sus guías de evaluación, que posteriormente imprimen y aplican de forma física. En Analíticas de aprendizaje se identifica un comportamiento satisfactorio en los educadores, al analizar los datos arrojados por las plataformas digitales e integrarlos en el desarrollo del proceso académico. Asimismo, la competencia Retroalimentación, programación y toma de decisiones demuestra el uso de rubricas virtuales, estas son integradas al proceso escolar como un primer acercamiento a la digitalización de los procesos de evaluación y retroalimentación.

La quinta dimensión corresponde a Empoderar a los estudiantes (ver Gráfica 5) y se conforma por tres competencias digitales que parten de la Accesibilidad e inclusión, evidenciando que los docentes utilizan las herramientas digitales para apoyar el desarrollo de los procesos de aprendizaje en los alumnos que lo requieren. En la competencia Diferenciación y personalización, los datos de egreso del plan de formación demuestran que el avance fue mínimo pues los maestros realizan las mismas actividades para todos los estudiantes. En contraste, en la Participación activa de los estudiantes se percibe el mayor incremento de la dimensión, gracias a la integración de foros virtuales con el propósito de acrecentar la motivación y participación de los alumnos en las actividades escolares.

En la Gráfica 6 se observa la última dimensión del marco DigCompEdu, denominada Facilitar la competencia digital de los estudiantes, integrada por cinco competencias digitales docentes favorecidas por el desarrollo del plan de formación. En la primera, Información y alfabetización mediática, los docentes implementan las consultas a través de páginas confiables que garantizan la seguridad en la navegación y la fiabilidad de la información obtenida por los estudiantes. La competencia Comunicación considera el diseño y proyección de presentaciones mediante el uso de canales digitales. El avance significativo en la competencia Creación de contenido ha permitido la orientación en los estudiantes para el diseño de contenido digital desde las plataformas digitales. La competencia Uso responsable permitió que los docentes, en conjunto con la comunidad educativa, reflexionen sobre los beneficios de integrar las TIC en los procesos escolares y su aprovechamiento en el desarrollo integral del ser humano. Por último, Solución de problemas no presenta avances, lo que se refleja en la baja utilización de las herramientas digitales para dar respuesta a las necesidades en el entorno social.

Por último, la Gráfica 7 muestra los resultados generales de la aplicación del DI donde se describen los niveles de ingreso y los niveles de egreso, los cuales deben ser analizados respecto de la escala que se define en la Tabla 4. Es evidente el crecimiento de las competencias digitales de forma general, empero, cabe mencionar que tres educadores no alcanzaron estos procesos de mejoramiento, lo que se enlaza a factores de resistencia al cambio y bajos niveles de motivación al logro.


DISCUSIÓN
La dimensión digital corresponde al punto de partida para la definición del modelo instruccional. En la intervención, la preprueba mostró la necesidad de realizar procesos de capacitación que tiendan al florecimiento de las competencias digitales (ver Gráfica 1), resultados que coinciden con Scherer et al. (2020). El DI presentado define una propuesta metodológica que garantiza la intervención en esta materia al mejorar y fortalecer sustancialmente las habilidades en los docentes que permitan la inclusión de las TIC en el ambiente escolar.
Lo profesional es otra de las dimensiones que requieren de mayor atención en la capacitación de los educadores (Vega et al., 2021), en esta se debe buscar fortalecer los procesos de enseñanzaaprendizaje, garantizar un rol activo por parte de los profesores como guías para la consecución del conocimiento de los alumnos, así como desarrollar actividades pedagógicas orientadas a la obtención de un aprendizaje colaborativo y autónomo.
Desde la aplicación del modelo instruccional se obtuvieron de forma generalizada aspectos de mejora en todas las competencias digitales definidas por el marco DigCompEdu. A pesar de esto, en la Gráfica 7 se percibe que los avances difieren entre educadores, algunos de ellos alcanzan niveles superiores, llegando a B2 y C1, mientras que otros no avanzaron y se ubicaron en niveles bajos (A1). Esta situación puede asociarse a cuestiones motivacionales de los docentes, que no posibilitaron pudieran lograse las metas de aprendizaje definidas en el DI. Estos resultados guardan relación con los obtenidos por Espinoza y Medina (2021), donde se vincula a la motivación como factor determinante en el mejoramiento de las competencias digitales y en la disposición para ser parte de procesos de formación en TIC.
El DI permitió contrastar las competencias digitales de los profesores en la institución educativa Los Quindos, demostrando la efectividad de integrar propuestas de formación docente desde los DI y las AVA, resultados que son coherentes con los obtenidos por Vega et al. (2021), donde se exponen los beneficios de las estrategias pedagógicas desde los AVA para el aseguramiento de la calidad educativa en torno a las competencias digitales.
Los procesos de calidad educativa requieren de propuestas de intervención que garanticen la integración de las TIC en el campo educativo. El modelo instruccional descrito anteriormente se fundamenta en el uso de los recursos digitales aplicados de forma secuencial desde el DI ADDIE para el mejoramiento de las habilidades digitales en los maestros. Este planteamiento se hila a la propuesta de Sandoval et al. (2020), quienes diseñaron módulos audiovisuales digitales (MAD) bajo las fases del ADDIE, lo que permitió el desarrollo de contenidos digitales de forma paralela al fortalecimiento de las competencias digitales.
CONCLUSIONES
En este estudio podemos concluir que los DI y los AVA se proyectan como estrategias innovadoras para los ambientes educativos y que dentro de sus beneficios se manifiesta el mejoramiento de las competencias digitales de los educadores. Unidos a teorías como el constructivismo, garantizan la participación activa de los aprendices en la búsqueda de aprendizajes colaborativos y autónomos.
En la red encontramos un sinnúmero de recursos digitales de acceso abierto con la capacidad de aportar de manera significativa a la adquisición del conocimiento de una forma dinámica y lúdica; no obstante, una de las dificultades se centra en la ausencia de procesos de intervención educativa que procuren la capacitación de los docentes en competencias digitales, integrando nuevas modalidades que reconozcan las necesidades y las potencialidades de esta población.
Desde los hallazgos de la intervención educativa se observa el fortalecimiento de las competencias digitales en los educadores, especialmente en las habilidades que involucran la selección de recursos digitales, la ejecución de actividades escolares colaborativas a partir de las plataformas virtuales y el aprovechamiento de herramientas digitales que tienden al favorecimiento de los procesos de evaluación escolar, aspectos que se vinculan al desarrollo profesional docente y a la coherencia de una educación impartida en la era digital.
Desde el análisis de los datos se observan diferentes ámbitos que no alcanzaron un progreso tras la intervención educativa; estos requieren una mayor profundización para que se conviertan en áreas de oportunidad para posibles trabajos, centrados en los procesos de inclusión educativa, la personalización de la educación y la promoción del autoaprendizaje, espacios indispensables que rescatan los ritmos de aprendizaje y la democratización del conocimiento, y que ligados a las nuevas tecnologías podrían convertirse en alternativas que beneficiarían a las poblaciones más vulnerables del contexto educativo.
El DI propuesto supone un aporte a las estrategias innovadoras que integran las TIC, al permitir el fortalecimiento focalizado de las competencias digitales que se han definido en el marco DigCompEdu; además, propicia espacios de interacción donde se fortalece el trabajo en equipo y el reconocimiento de los diferentes recursos digitales, contribuyendo al mejoramiento de la calidad educativa.
De cara a futuros estudios, esta propuesta abre la puerta para que se realicen nuevos DI que atiendan las diferentes competencias digitales y que propenda por un mejoramiento paulatino de las habilidades docentes y la resignificación de las prácticas educativas.

REFERENCIAS
Anguita, J.; Méndez, M. y Méndez, D. (2020). Motivación de alumnos de educación secundaria y bachillerato hacia el uso de recursos digitales durante la crisis del Covid-19. Revista de Estilos de Aprendizaje, 13(especial), 68-81. http://revistaestilosdeaprendizaje.com/article/view/2242
Belloch, C. (2013). Diseño instruccional. Unidad de Tecnología Educativa, 21-35. http://148.202.167.116:8080/xmlui/bitstream/handle/123456789/1321/EVA4.pdf?sequence=1&isAllowed=y
Cabrales, J. y Sanjuán, L. (2017). REDA como mediación para el fortalecimiento de la convivencia escolar en los estudiantes de séptimo grado de la NORSUMA (tesis de maestría). Universidad de la Costa. https://repositorio.cuc.edu.co/bitstream/handle/11323/80/32.702.573,%2022.539.832.pdf?sequence=1
Calle, G. y Lozano, A. (2019). La alfabetización digital en la formación de competencias ciudadanas en la básica primaria. Revista Eleuthera, 20, 35-54. https://doi.org/10.17151/eleu.2019.20.3
Colombia Aprende (13 de agosto de 2021). ¿Qué son los recursos educativos digitales y cuáles son sus ventajas? Colombia Aprende. https://www.colombiaaprende.edu.co/agenda/actualidad/recursos-educativos-digitales-usos-y-ventajas
De Benito Crosetti, B. y Salinas Ibáñez, J. M. (2016). La investigación basada en diseño en tecnología educativa. Revista Interuniversitaria de Investigación en Tecnología Educativa, (0), 44-59. https://doi.org/10.6018/riite2016/260631
Domínguez Pérez, C.; Organista Sandoval, J. y López Ornelas, M. (2018). Diseño instruccional para el desarrollo de contenidos educativos digitales para teléfonos inteligentes. Apertura, 10(2), 80-93. http://dx.doi.org/10.32870/Ap.v10n2.1346
Engen, B. K. (2019). Comprendiendo los aspectos culturales y sociales de las competencias digitales docente. Comunicar, 61(XXVII), 9-19. https://doi.org/10.3916/C61-2019-01
Espinoza Colón, J. y Medina Gual, L. (2021). Evaluación del proceso de aprendizaje de la competencia informativa en estudiantes universitarios. Apertura, 13(2), 38-53. http://dx.doi.org/10.32870/Ap.v13n2.2069
Florez Martínez, D.; Florez Díaz, J.; Ardila Simanca, D. y Ruiz Vanegas, S. (2018). La práctica pedagógica apoyada en las TIC como estrategia para el fortalecimiento de la calidad educativa. Cultura. Educación y Sociedad, 9(3), 485-492 http://dx.doi.org/10.17981/cultedusoc.9.3.2018.57
Gibelli, T. (2014). La investigación basada en diseño para el estudio de una innovación en educación superior que promueve la autorregulación del aprendizaje utilizando TIC. Congreso Iberoamericano de Ciencia, Tecnología, Innovación y Educación. Buenos Aires, Argentina. https://docplayer.es/9341961-Congreso-iberoamericano-de-ciencia-tecnologia-innovaciony-educacion.html
Huertas, A. y Pantoja, A. (2016). Efectos de un programa educativo basado en el uso de las TIC sobre el rendimiento académico y la motivación del alumnado en la asignatura de Tecnología de educación secundaria. Educación XX1, 19(2), 229-250. https://www.redalyc.org/articulo.oa?id=70645811009
Losada, C. y Peña, E. (2021). Pandemia covid-19: procesos de autoorganización desde la tecnología educativa. (Original). Roca. Revista científico-educacional de la provincia Granma, 17(1), 421-438. https://revistas.udg.co.cu/index.php/roca/article/view/2236
Luna, E. y Hernández, A. (2020). Desarrollo de un cuestionario de evaluación de la competencia docente en línea. RIED-Revista Iberoamericana de Educación a Distancia, 23(2), 307-328. https://doi.org/10.5944/ried.23.2.27084
Luna, M.; Ayala, S. y Rosas, P. (coord.). (2021). El diseño instruccional. Elemento clave para la innovación en el aprendizaje: modelos y enfoques. Universidad de Guadalajara. https://mta.udg.mx/sites/default/files/adjuntos/el_diseno_instruccional_interactivo.pdf
Ministerio de Educación Nacional. (2021). ¿Qué son los recursos educativos digitales y cuáles son sus ventajas?. https://colombiaaprende.edu.co/agenda/actualidad/recursos-educativosdigitales-usos-y-ventajas
Paredes, W. (2019). Brecha en el uso de tecnologías de la información y comunicación (TIC) básicas y modernas entre estudiantes y docentes en universidades ecuatorianas. Revista Educación, 43(1). https://doi.org/10.15517/revedu.v43i1.27423
Pérez, L.; Jordano de la Torre, M. y Martín, A. (2017). Los NOOC para la formación en competencias digitales del docente universitario. Una experiencia piloto de la Universidad Nacional de Educación a distancia (UNED). RED-Revista de Educación a Distancia, 17(55). https://revistas.um.es/red/article/view/315281
Redecker, C. (2020). Marco Europeo para la Competencia Digital de los Educadores: DigCompEdu. Secretaría General Técnica del Ministerio de Educación y Formación Profesional de España. https://www.metared.org/content/dam/metared/pdf/mx/marco_europeo_para_la_competencia_digital_de_los_educadores.pdf
Sandoval, V.; Organista, J.; López, M. y Reyes, S. (2020). Elaboración de módulos audiovisuales para mejorar las habilidades digitales de estudiantes universitarios. Apertura, 12(2), 36-51. http://dx.doi.org/10.32870/Ap.v12n2.1893
Saza, I.; Mora, D. y Agudelo, M. (2019). El diseño instruccional ADDIE en la facultad de ingeniería de UNIMINUTO. Hamut´ay, 6(3), 126-137. http://dx.doi.org/10.21503/hamu.v6i3.1851
Scherer, R.; Howard, S.; Tondeur, J. & Siddiq, F. (2020). Profiling teachers’ readiness for online teaching and learning in higher education: Who’s ready? Computers in Human Behavior, 118. https://doi.org/10.1016/j.chb.2020.106675
Tejada, J. y Pozos, K. (2018). Nuevos escenarios y competencias digitales docentes: hacia la profesionalización docente con TIC. Profesorado. Revista de currículum y formación del profesorado, 22(1), 25-51. https://recyt.fecyt.es/index.php/profesorado/article/view/63620/
Unesco. (2013). Enfoques estratégicos sobre las TICs en Educación en América Latina y el Caribe. Santiago: Unesco. https://unesdoc.unesco.org/ark:/48223/pf0000223251
Unesco. (2017). La educación transforma vidas. Unesco. http://unesdoc.unesco.org/images/0024/002472/247234s.pdf
Vega, C.; Sánchez, M.; Rosano, G. y Amador, S. (2021). Competencias docentes, una innovación en ambientes virtuales de aprendizaje en educación superior. Apertura, 13(2), 6-21. http://dx.doi.org/10.32870/Ap.v13n2.2061
Zempoalteca, B. (2018). El impacto de la formación docente en TIC para la incorporación de tecnología educativa en instituciones públicas de educación superior en el área de Ciencias Administrativas: Estudio de caso en la ciudad de Querétaro (tesis de doctorado). Universidad Autónoma de Querétaro. http://ring.uaq.mx/handle/123456789/1042
ANEXO 1
DIMENSIONES DEL INSTRUMENTO QUE MIDE LAS COMPETENCIAS DIGITALES CONFORME AL MARCO EUROPEO PARA LA COMPETENCIA DIGITAL DE LOS EDUCADORES DIGCOMPEDU
Dimensión: Recursos digitales
Competencia: Selección de recursos digitales

Competencia: Creación y modificación de recursos digitales

Competencia: administrar, proteger y compartir recursos digitales Losada, Peña

Dimensión: Pedagogía digital
Competencia: Enseñanza

Competencia: Orientación y apoyo en el aprendizaje

Competencia: Aprendizaje colaborativo

Competencia: Aprendizaje autorregulado

Notes