Original Research
Received: 08 April 2017
Accepted: 22 August 2017
DOI: 10.18549/PharmPract.2017.03.999
Funding
Funding source: 90th Anniversary of Chulalongkorn University fund (Ratchadaphiseksomphot Endowment Fund)
Background: The concept of customer engagement and devotion has been applied in various service businesses to keep the customers with business However, a limited number of studies were performed to examine the context of customer engagement and devotion in pharmacy business which focus on the impact of customer perceptions about pharmacists, perceived quality of pharmacy structure, medication price strategy on pharmacy engagement and pharmacy customer devotion in a pharmacy providing pharmaceutical care to the customers.
Objective: This study aimed to assess a conceptual model depicting the relationships among customer perceptions about pharmacists, pharmacy quality structure, medication price, customer engagement, and customer devotion. And also aimed to assess and measure if there is a direct or indirect relationship between these factors.
Methods: A quantitative study was conducted by using self-administered questionnaires. Two hundred and fifty three customers who regularly visited the pharmacy were randomly recruited from a purposively selected 30 community pharmacies in Bangkok. The survey was completed during February to April 2016. A structural equation model (SEM) was used to assess the direct and indirect relationships between constructs.
Results: A total of 253/300 questionnaires were returned for analysis, and the response rate was 84%. Only perceptions about pharmacist in customers receiving professional pharmacy services was statically significant regarding relationship with pharmacy engagement (beta=0.45). Concurrently, the model from empirical data fit with the hypothetical model (p-value = 0.06, adjusted chi-square (CMIN/DF)=1.16, Goodness of Fit Index (GFI)=0.93, Comparatively Fit Index (CFI)=0.99, and Root Mean Square Error Approximation (RMSEA)=0.03).
Conclusion: The study confirmed the indirect positive influence of customer perceptions about pharmacist on pharmacy customer devotion in providing pharmacy services via pharmacy engagement It was customer perceptions about pharmacist that influenced customer retention, positive word of mouth and constructive advice to pharmacies, not quality of pharmacy structure and medication price. To create a long term impact on community pharmacy business, pharmacist is the key success factor.
Keywords: Consumer Behavior, Community Pharmacy Services, Pharmacies, Patient Satisfaction, Professional-Patient Relations, Pharmacists, Commerce, Surveys and Questionnaires, Models, Theoretical, Thailand.
INTRODUCTION
The community pharmacy business in Thailand has a value over of USD 570 million in 2015 from over 15,000 drugstores, with a growth of 15-20% annually. Together with a strong market growth, a level of competition has substantially increased and this increase has negatively affected conventional ‘commodity type’ drug stores to difficultly operate in a price cutting environment. This is worsened when factoring in a sharp increase in number of new chain drug stores in the market, due largely to an opening of the Association of Southeast Asian Nations (ASEAN) Economic Cooperation1 at the start of 2016. A number of small to medium size community pharmacies in Thailand has been closed down as the price competition is quite strong.1 In order to survive in the business, community pharmacies had to reduce cost which would impact the quality of pharmaceutical services and finally affected pharmacy customer engagement. Customer satisfaction is not enough to retain customers with the business.2 Surveys done by Gall-up in banking and retail business demonstrated that there was no relationship with customer satisfaction and business turnover. On the contrary, it turns out that customer engagement actually has contributed to customer retention in other business categories.2,3 The study done by Castaldo et al. revealed that trust in pharmacists was a major driver directly or indirectly influence through satisfaction on the loyalty in community pharmacies.4 Antunes et al. found that customer loyalty to the pharmacies was not only based on pharmacist professional competency but it also relied on pharmacists’ social based communication skill.5
Garnering new customers is key to business; however, keeping existing customers is an even more imperative and challenging job. Retaining existing customers creates more value for a business because of low operating costs in comparison to bringing in new customers.2 Repeat customers not only correspond to a stable source of revenues, but they may create positive word-of-mouth (WoM). Positive WoM from existing customers could bring in new customers to the pharmacies. A business requires customer devotion, a combining act of repeat purchase, word of mouth and constructive feedback, to retain existing customers. It has been clearly shown that customer devotion plays a pivotal role in long term business success in several business types.6 Studies in marketing show a relationship between customer loyalty, engagement and sales turnover in various business arenas (e.g. hotel, telecommunication, retail stores, consultant business).7,8,9,10,11 Furthermore, evidence from an international study across eight countries in telecommunication services revealed positive outcome on long term profitability from customer engagement and loyalty.12 However, the relationship has not yet been verified and established in a community pharmacy setting.
There were numerous factors directly affecting customer devotion.6,13,14 Customer engagement was the most widely cited factor. Over two decades, many studies about service business, customer relationship management and retail marketing had been focused on customer engagement15,16,17,18 and marketing strategy.19,20,21 Customer engagement is defined as the “intensity of an individual’s participation in and connection with an organization’s offerings or organizational activities, which either the customer or the organization initiates”.18 The term has recently been derived from the concept of customer satisfaction, which was used in relationship marketing.
Another important aspect widely seen in community pharmacy to attract customers is medication price strategy. It was found to be a strong factor affecting repeat purchase, customer commitment or customer devotion in various business types19,22 including traditional community pharmacy.23 However, customer decisions to buy in a particular pharmacy repeatedly did not depend on only the prices of medicines but also the service quality.24,25,26 In the community pharmacy context, service quality has been divided into two terms which are perceived quality of pharmacy structure and perceptions about pharmacist27 to distinguish between the physical and human aspects. It is crucial to explore whether medication price strategy, perceived quality of pharmacy structure and customer perceptions about pharmacist can affect pharmacy customer engagement and devotion. Perceived quality of pharmacy structure i.e. physical facilities, equipment, and appearance of personnel can influence engagement in pharmacies.28 In the context of community pharmacy, product also includes the services from pharmacists, thus ability to perform pharmacy service dependently and accurately (customer perceptions about pharmacists) should affect the customer engagement.28 Price, in marketing theory, is one of the important factors that engages customers and make up a decision to purchase goods or services from the firms.29,30 When customers are engaged to the pharmacies, they will be more likely to come back to purchase, say positive things and encourage people to the pharmacies.6 Traditionally, it was not important the community pharmacies need to have pharmacists on duty at all opening hours. Thai FDA has recently implemented Good Pharmacy Practice regulation (GPP) to regulate that every community pharmacy must have pharmacist on duty covering all pharmacy operating period to provide pharmacy services.31 It is also worth exploring whether perceived quality of pharmacy structure, customer perceptions about pharmacist, medication price can directly affect customer devotion in the context of community pharmacy setting.
Therefore, the objective of the study was to create a model for community pharmacies providing professional pharmacy services for explaining the relationship among customer perceptions about pharmacist, perceived quality pharmacy structure, medication price strategy and pharmacy customer devotion via pharmacy engagement. The conceptual model was proposed showing that perceived quality of pharmacy structure (PQPS), customer perceptions about pharmacist (PAP) and medication price strategy (PS) are influencing factors on pharmacy engagement (PE). Customer engagement functions as a moderator between these factors and pharmacy customer devotion. The hypothesized model as well as the hypothesis are portrayed in Figure 1.

METHODS
The survey was carried out from February to April 2016 by using self-administered questionnaires. The questionnaire was approved by Chulalongkorn university ethical committee. The study population was Thai citizens who lived in the Bangkok Metropolitan area and receive service from community pharmacies in Bangkok and vicinity in the past three months. The unit of analysis was the customer who received pharmacy professional services at community pharmacy. The criteria for including the subject into the study were Thai citizen 1) who earned a living, 2) could read or write Thai language, 3) who received pharmaceutical services multiple times at a study community pharmacy in the past three months.
With the anticipated effect size 0.25, desired statistical power level 0.8, number of latent variables 5, number of observed variables 25 and probability level 0.05, the minimum sample size to detect effect was 229.32 Thirty community pharmacies in seven districts of Bangkok area were purposively selected to be sites of data collection if they were interested in participating in the study. Pharmacy customers were randomly recruited to answer the questionnaire if they visited the same pharmacies multiple times in the past three months. The customers who visited the pharmacies once were not included in the study because they would not be able to rate the questionnaire and not repeat purchase customers. To ensure coverage of sample size, 10 questionnaires were distributed to each of these 30 pharmacies. Data was collected at each site during one or two days by researcher assistants. To avoid researcher assistants’ bias in sample selection, questionnaire was regulated to distribute to every other pharmacy customer.
Measurement
The Thai questionnaire used for data collection process was developed from literature review and related studies to fit the community pharmacy context and Thai culture. It was four pages and required 10-15 minutes to complete. PCD was derived from customer devotion concept.6 PE was extracted from customer engagement theories used in both academic, business and pharmacy area.15,17,33,34 Medication price strategy measurement was adapted from marketing strategy concept in community pharmacy and other business.4,19 PQPS question was adapted from ServPerf concept.28 The five point Likert scale was used to measure each construct.
Content validity of the measurement was performed using itemized objective congruence (IOC) by three experts in the area of education, marketing and pharmacy. The questionnaire comprising of 30 questions was sent to experts to evaluate if the content really measured the construct of customer perceptions about pharmacist, quality of pharmacy structure, medication price strategy. The questions with IOC score less than 0.67 were deleted from the measurement except only the case that the questions theoretically reflected key concepts of the constructs. The questions used in the questionnaire with the IOC score were displayed in Table 1. Exploratory factor analysis was performed using the pilot study in 50 customers to adjust the measurement.

Data Analysis
SPSS version 22 was used to analyze descriptive statistics, exploratory analysis and correlation analysis. An exploratory analysis was done by SPSS. A confirmatory analysis and a path analysis were performed by IBM SPSS Statistics AMOS version 22 licensed by Chulalongkorn University, Thailand to establish a structural equation model.
Independent variables in this study were perceived quality of pharmacy structure, customer perceptions about pharmacist and medication price strategy. Pharmacy engagement was the only mediator in the model. Pharmacy customer devotion was considered as a dependent variable. The data set was tested with normal probability plot to check normal distribution of all variables prior to the analysis.
RESULTS
A total of 253/ 300 copies of questionnaires were returned for analysis and the response rate was 84%. The majority of participants were female (n=93, 76.3%), age between 20-40 years old and with bachelor degree (n=164, 64.8%). The reason to purchase medicine ranked in order were purchase general medication, get consultation from pharmacist and refill medication for chronic treatment. The characteristics of pharmacy customers were shown in Table 2.

The results revealed the highest mean (out of five) among four constructs were customer perceptions about pharmacist (4.37 SD=0.54). The lowest mean was medication price strategy. Among the concepts, perceptions about pharmacist and perceived quality of pharmacy structure showed mean values greater than four. All Pearson correlations among variables were statistically significant. Customer perceptions about pharmacist had more influencing on pharmacy engagement (correlation coefficient=0.52) than medication price strategy (correlation coefficient=0.38) shown in Table 3. Interestingly, the data showed that correlation between perceived quality pharmacy structure and pharmacy customer devotion was the lowest. Reliability test was done with the Cronbach’s coefficient alpha. All of the Cronbach’s coefficient alpha value was higher than 0.7 (Table 4).


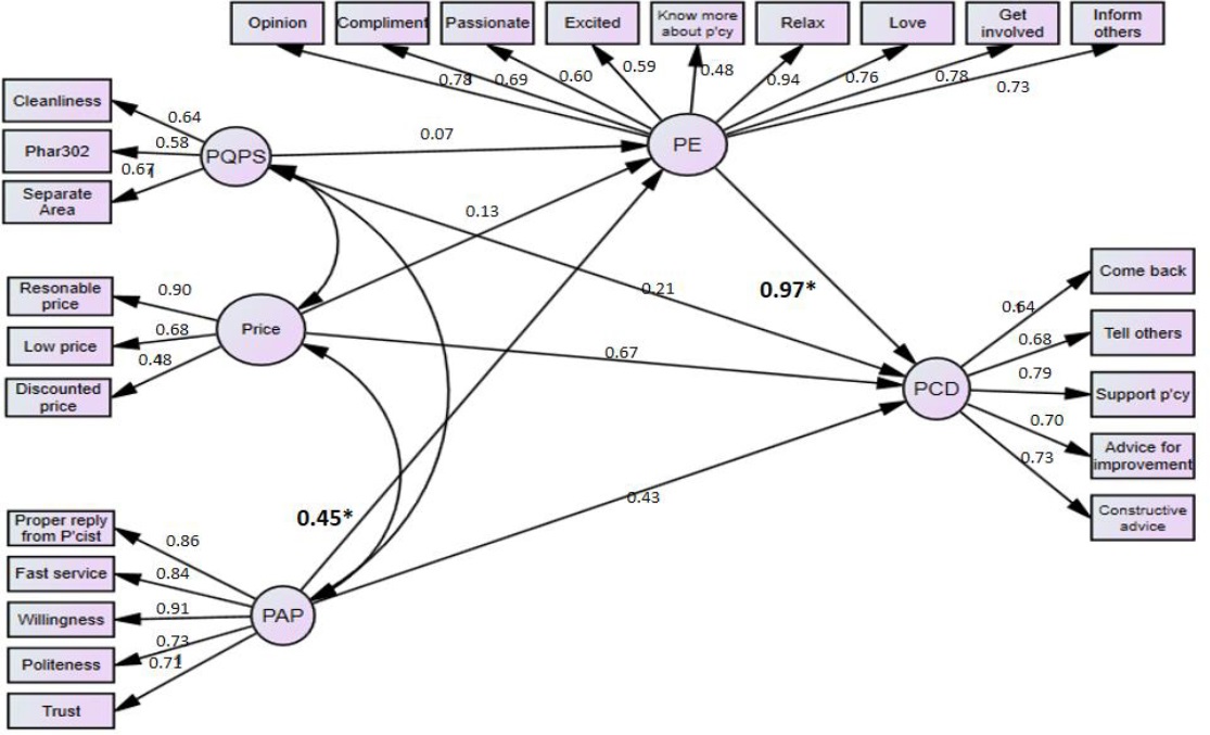
Confirmatory factor analysis was performed for all five constructs. Number of observed variables for each construct is shown in Table 4. The factor loadings from the standardized regression weight for each observed variable were in the range of 0.5 -0.95. The model had a good fit (p-value=0.06, adjusted chi-square (CMIN/DF)=1.16, Goodness of Fit Index (GFI)=0.93, Comparatively Fit Index (CFI)=0.99, and Root Mean Square Error Approximation (RMSEA)=0.03).35 The maximum likelihood was used in the SEM. The detail of SEM was displayed in Figure 2. SEM revealed that pharmacy engagement was significantly associated with pharmacy customer devotion (the standardized path coefficient=0.97, p<0.05). Perceptions about pharmacist was the only factor showing statistical significant association with pharmacy engagement (the standardized path coefficient=0.45 p<0.05). Data showed no direct effect of perceived quality of pharmacy structure (p=0.846), customer perceptions about pharmacist (p=0.116) or medication price strategy (p=0.336) on pharmacy customer devotion.

DISCUSSION
Quality of pharmacy structure and medication price strategy showed no relationship with pharmacy engagement and pharmacy customer devotion. This is probably from the fact that most community pharmacies have improved the physical looks and tangible parts, i.e. drug store structure, separate area and the practice of wearing pharmacist gown when on duty. The customers, therefore, may not be able to distinguish differences between different community pharmacies in this aspect. The results of this study support that physical look of the shops was not an important factor compared to other industries. Concerning medication price strategy effect, the study result was fully aligned with the finding by Attune and Horakova that customers decided to buy products or services in a particular pharmacy repeatedly because of prices of medicines in the store as well as other aspects such as easy accessibility, and professionalism, courtesy and helpfulness of the pharmacists.5,21
Customer perceptions about pharmacists significantly influenced pharmacy engagement. Customer perceptions about pharmacists included provision of pharmaceutical care service (consultation of disease and medication) with accurate knowledge, dependable services with willingness, prompt service and ability to inspire trust and confidence. Pharmacy engagement means that customers felt being partners of the pharmacies, appreciated and enjoyable, satisfied, happily involved with the pharmacies. The study also showed that pharmacy engagement had a significant relationship with pharmacy customer devotion. When customers felt appreciated and satisfied with pharmacy services, they would encourage friends to use the service and give constructive advice to continuously improve services and finally repurchase medications at the pharmacies. It is similar to other industries that showed high association between pharmacy engagement process and pharmacy customer devotion.36
The current study demonstrated that customer engagement was a mediator in a relationship between customer perceptions about pharmacist and pharmacy customer devotion. It confirmed the concept of customer engagement3,13,16 and highlighted the importance of pharmacy engagement as a process involving customers and making customers ready before proceeding to customer devotion. The engagement process was to increase the communication skill of community pharmacists.5,33 It was quite important to ensure that the community pharmacists allowed customers to participate in sharing or exchanging ideas about the pharmacies, made customers feel excited to receive professional pharmacy services, got customer involved and interacted with others about the pharmacy and made them feel passionate and enthusiastic about the community pharmacies.
Customer perceptions about pharmacists had indirect effect on pharmacy customer devotion via pharmacy engagement even though there were no direct effects of customer perceptions about pharmacists on pharmacy customer devotion. Therefore, pharmacists were the key persons who engaged and retained customers with the pharmacy, not pharmacy structure or medication price. The finding was aligned with the result from the Australian study32 and the study of Lostakova and Horakova on the usefulness of high quality services from pharmacists, intensive and effective pharmacist communication and sharing information with the customers in enhancing retention and loyalty to pharmacies.23 In Australian study, customers believed that community pharmacists would give them with increased necessary medicines information, improve their medicines management ability, and reduce their medicine concerns. These customers’ believes had a significant association with willingness to return for the use the pharmacy services at the same community pharmacies.
Concerning the limitation of the study, the generalizability may be the first point to mention. It was from the fact that the data was collected from only Bangkok area which pharmacy service was expected to be prevalent. However, the Thai Food and Drug Administration (FDA) has implemented Good Pharmacy Practice (GPP) regulation nationwide. The community pharmacies in urban area will eventually apply pharmacy service practices similar to community pharmacies in Bangkok area. It might be useful to have a comparative study of pharmacy customer devotion between regular customers and walk-in customers will help gain more insight to increase customer engagement and devotion. All data points were collected at the same time so directionality of causal relationship is harder to establish. Bias might have been found in the sampling procedure and might not reflect true representation of pharmacy customers. There also might be a social desirable bias as the data collection was done at the pharmacy. Lastly, the tools were partially adapted from the customer engagement used in other countries which might not absolutely fit with the Thai context.
CONCLUSIONS
Results from structural equation modeling showed all variables had no direct relationship with pharmacy customer devotion. ‘Customer perceptions about pharmacist’ was the only factor showing indirect effect to pharmacy customer devotion via pharmacy engagement. Pharmacy engagement had a strong association with pharmacy customer devotion. Thus, pharmacy engagement was an important mediator between the relationship of customer perceptions about pharmacist and pharmacy customer devotion. It can be concluded that positive customer perceptions about pharmacist in providing pharmacy services can increase both pharmacy engagement and pharmacy customer devotion more effectively than the use of medication price strategy and perceived quality of pharmacy structure.
ACKNOWLEDGEMENTS
Tipaporn Kanjanarach, PhD, Faculty of Pharmaceutical Science, Khon Kaen University; Panitharn Juntongjin, PhD, Faculty of Commerce and Accountancy; Thammasat University; and Chayut Piromsombat, PhD, Faculty of Education, Chulalongkorn University.
References
Prachachat News. Chain Drug Store prepared for AEC (Thai). 2014.
Smith, B., Customer Satisfaction Is the Wrong Measure. The Gallup Management Journal 2005.Available at:http://www.gallup.com/businessjournal/15850/customer-satisfaction-wrong-measure.aspx (accessed 22 August 2017).
Van Doorn J, Lemon KN, Mittal V, Nass S, Pick D, Pirner P, Verhoef PC. Customer engagement behavior: theoretical foundations and research directions. J Serv Res. 2010;13(253):253-266. doi: 10.1177/1094670510375599
Castaldo S, Grosso M, Mallarini E, Rindone M. The missing path to gain customers loyalty in pharmacy retail: The role of the store in developing satisfaction and trust. Res Social Adm Pharm. 2016;12(5):699-712. doi: 10.1016/j.sapharm.2015.10.001
Patrícia Antunes L, Gomes JJ, Cavaco AM.How pharmacist–patient communication determines pharmacy loyalty? Modeling relevant factors. Res Social Adm Pharm. 2015;11(4):560-570. doi: 10.1016/j.sapharm.2014.11.003
Pimentel RW, Reynolds KE. A model for consumer devotion: Affective commitment with proactive sustaining behaviors. Acad Mark Sci Rev. 2004;(5):1-48.
Jacob F, Kleipass U, Pohl A. Nature and role of customer satisfaction in the solution business. Eur Manag J. 2014;32:487-498. doi: 10.1016/j.emj.2013.08.002
Orel FD, Kara A. Supermarket self-checkout service quality,customer satisfaction, and loyalty: Empirical evidence from an emerging market. J Retailing Consum Serv. 2014;21:118-129. doi: 10.1016/j.jretconser.2013.07.002
Segoro W. The influence of perceived service quality, mooring factor, and relationship quality on customer satisfaction and loyalty. Procedia. 2013;81:306-310. doi: 10.1016/j.sbspro.2013.06.433
Verhoef PC, Lemon KN. Successful customer value management: Key lessons and emerging trends. Eur Manag J. 2013;31(1):1-15. doi: 10.1016/j.emj.2012.08.001
Vesel P, Zabkar V. Managing customer loyalty through the mediating role of satisfaction in the DIY retail loyalty program. J Retailing Consum Serv. 2009;16:396-406. doi: 10.1016/j.jretconser.2009.05.002
Aksoya L, Buoyeb A, Aksoyc P, Larivièred B, Keininghamb TL. A cross-national investigation of the satisfaction and loyalty linkage for mobile telecommunications services across eight countries. J Interact Mark. 2013;27(1):74-82. doi: 10.1016/j.intmar.2012.09.003
Uncles MD, East R, Lomax W. Market share is correlated with word-of-mouth volume. Australasian Mark J. 2010;18(3):145-150. doi: 10.1016/j.ausmj.2010.03.001
East R, Hammon K, Lomax W. Measuring the impact of positive and negative word of mouth on brand purchase probability. Int J Res Mark. 2008;25(3):215-224. doi: 10.1016/j.ijresmar.2008.04.001
Brodie RJ, Hollebeek LD, Jurić B, Ilić A. Customer engagement: conceptual domain, fundamental propositions, and implications for research. J Serv Res. 2011;14(3):252-271. doi: 10.1177/1094670511411703
Greve G. The moderating effect of customer engagement on the brand image – brand loyalty relationship. Procedia. 2014;148:203-210. doi: 10.1016/j.sbspro.2014.07.035
So K, King C, Sparks BA, Wang Y. The Role of Customer Engagement in Building Consumer Loyalty to Tourism Brands. Journal of Travel Research, 2016;55(1):64-78. doi: 10.1177/0047287514541008
Vivek SD, Beatty SE, Morgan RM, Customer engagement: exploring customer relationships beyond purchase. Journal of Marketing Theory and Practice, 2012;20(2):122-146.
Brooks N, Simkin L. Judging marketing mix effectiveness. Marketing Intelligence & Planning, 2012;30(5):494-514. doi: 10.1108/02634501211251025
D'Esopo M, Almquist E. An approach to mastering the marketing mix. Business Strategy Series. 2007;8(2):122-131. doi: 10.1108/17515630710685186
Wise R, Sirohi N. Finding the best marketing mix. Journal of Business Strategy. 2005;26(6):10-11. doi: 10.1108/02756660510632975
Goi CL. A review of marketing mix: 4Ps or more? Int J Mark Stud. 2009;1(1):2. doi: 10.5539/ijms.v1n1p2
Lostakova H, Horakova V. Usefulness of tools to enhance retention and loyalty in purchasing OTC drugs from the perspective of clients of B&M Pharmacies. Procedia. 2014;150:576-589. doi: 10.1016/j.sbspro.2014.09.077
Cronin JJ, Brady MK, Hult GTM. Assessing the effects of quality, value, and customer satisfaction on consumer behavioral intention in sercice enviornment. Journal of Retailing. 2000;76(2):193-218.
Brady MK, Cronin JJ Jr, Brand RR. Performance-only measurement of service quality: a replication and extension. J Business Res. 2002;55(1):17-31. doi: 10.1016/S0148-2963(00)00171-5
Zhao L, Lu Y, Zhang L, Chau PYK. Assessing the effects of service quality and justice on customer satisfaction and continuance intention of mobile value-added services: An empirical test of a multidimensional model. Decision Support Systems. 2012;52(3):645-656. doi: 10.1016/j.dss.2011.10.022
Osman K, Yavas U, Emin B. Measuring service quality of banks: Scale development and validation. J Retailing Consum Serv. 2005;12(5):373-383
Jain SJ, Gupta G. Measuring service quality: SERVQUAL vs. SERVPERF scales. Vikalpa, 2004;29(2):25-37.
Carpenter G, Lehmann D. A model of marketing mix, brand switching, and competition. J Mark Res. 1985;22(3):318-329. doi: 10.2307/3151428
Gronroos C. From marketing mix to relationship marketing: towards a paradigm shift in marketing. Manag Decis. 1994;32(2):4-20. doi: 10.1108/00251749410054774
Thailand, P.C.o. Good Pharmacy Practice (GPP) and Quality Assurnace System. Available at:http://papc.pharmacycouncil.org/share/file/file_1780.%E0%B8%A3%E0%B8%B0%E0%B8%9A%E0%B8%9A%E0%B8%84%E0%B8%B8%E0%B8%93%E0%B8%A0%E0%B8%B2%E0%B8%9E%E0%B8%81%E0%B8%B1%E0%B8%9A%E0%B8%87%E0%B8%B2%E0%B8%99%E0%B8%9A%E0%B8%A3%E0%B8%B4%E0%B8%81%E0%B8%B2%E0%B8%A3%E0%B9%83%E0%B8%99%E0%B8%A3%E0%B9%89%E0%B8%B2%E0%B8%99%E0%B8%A2%E0%B8%B2(16%E0%B8%9E%E0%B8%8459)%E0%B8%99%E0%B8%84%E0%B8%A3%E0%B8%9B%E0%B8%90%E0%B8%A12.0.pdf (accessed 10 April 2017).
Soper DS. A-priori sample size calculator for structural equation models [Software].Available at:http://www.danielsoper.com/statcalc (accessed 22 August 2017).
van Eikenhorst L, Salema NE, Anderson C. A systematic review in select countries of the role of the pharmacist in consultations and sales of non-prescription medicines in community pharmacy. Res Social Adm Pharm. 2017;13(1):17-38. doi: 10.1016/j.sapharm.2016.02.010
Hamilton J. Building a targeted pharmacy customer engagement approach. Int J Pharm Healthcare Mark. 2009;3(4):381-396. doi: 10.1108/17506120911006065
Hooper D, Coughlan J, Mullen MR. Structural equation modelling: guidelines for determining model fit. Electr J Business Res Meth. 2008;6(1):53-60.
Carter T. Customer engagement and behavioral considerations. J Strategic Mark. 2008;6(1):21-26. doi: 10.1080/09652540701794387
Notes
The authors declare that they have no competing interests to disclose.
This study was supported by the 90th Anniversary of Chulalongkorn University fund (Ratchadaphiseksomphot Endowment Fund) for the conduct of the study.