Estudios
Recepción: 07 Septiembre 2023
Aprobación: 25 Junio 2024
Publicación: 07 Enero 2025
DOI: https://doi.org/10.5944/educxx1.38276
Abstract: Education outside the university classroom, based on observation, experimentation, research and reflection, involves students helping with the organisation of the outings, thus preparing them for their future profession both critically and creatively. The main objective of this study is to analyse the impact that visits to innovative schools have on initial teacher education. The paper seeks to look into how the experience can contribute to improving the personal and social development of students, as well as aiding their academic and professional development. The innovative schools visited are linked to various educational models, such as the state school model, the inclusive model, the model that simulates daily life, the forest school model, the rural school model, the Free School model and the model based on the pedagogy of trust. By means of qualitative methodology and content analysis utilising Atlas.ti software the study reviews 224 travel journals of groups of Early Childhood Education students who took part in visits over four academic years. The findings reveal that these experiences allow students, from both a personal and social perspective, to get away from the daily routine, promote understanding between them and their teachers, and contribute to the strengthening of group cohesion and emotional well-being. From an academic perspective, participating in such experiences stimulates active, deep and meaningful learning. This not only increases students’ motivation and commitment to their studies, the university and their future profession, but also helps them move beyond the traditional separation between theory and practice, preparing them for curricular practice. Furthermore, it facilitates the application of acquired competencies in the development of their professional identity, improves their job opportunities and promotes the implementation of innovative strategies in their future teaching careers.
Keywords: learning experience, initial teacher education, active learning, reflection, theory-practice relationship, educational innovation.
Resumen: La educación fuera del aula universitaria, basada en la observación, la experimentación, la investigación y la reflexión, involucra a los estudiantes en su organización, preparándolos crítica y creativamente para su futura profesión. El objetivo principal de este trabajo es analizar el impacto que tienen las visitas a centros escolares innovadores en la formación inicial del profesorado. En este sentido, nos planteamos investigar cómo esta experiencia puede contribuir a mejorar el desarrollo personal y social de los estudiantes, así como su desarrollo académico y profesional. Los centros escolares innovadores visitados se vinculan con diversos modelos educativos, tales como el modelo de escuela pública, el modelo inclusivo, el modelo que simula la vida cotidiana, el modelo bosquescuela, el modelo de escuela rural, el modelo de escuela libertaria y el modelo basado en la pedagogía de la confianza. Mediante una metodología cualitativa y a través de un análisis de contenido, se hizo uso del software Atlas. ti para revisar 224 cuadernos de viajes de grupos de estudiantes del grado de Educación Infantil que participaron en visitas a lo largo de cuatro cursos académicos. Los hallazgos revelan que estas experiencias permiten a los estudiantes, desde una perspectiva personal y social, romper con la rutina cotidiana, promover el conocimiento mutuo entre ellos y los docentes, y contribuir al fortalecimiento de la cohesión grupal y bienestar emocional. Desde la perspectiva académica, participar en estas experiencias estimula un aprendizaje activo, profundo y significativo. Esto no solo aumenta la motivación y el compromiso de los estudiantes con sus estudios, la universidad y su futura profesión, sino que también les ayuda a superar la tradicional separación entre teoría y práctica, preparándolos para las prácticas curriculares. Además, facilita la aplicación de las competencias adquiridas en el desarrollo de su identidad profesional, mejora sus oportunidades laborales y promueve la implementación de estrategias innovadoras en su futura carrera docente.
Palabras clave: experiencia de aprendizaje, formación inicial del profesorado, aprendizaje activo, reflexión, relación teoría-práctica, innovación educativa.
INTRODUCTION
The Institución Libre de Enseñanza (ILE) promoted the renewal of the traditional Spanish learningsystem in the 19th century, advocating observation, experimentation and research, valuing experiences beyond the confines of the traditional classroom. This approach facilitated the overcoming of the classic theory-practice dichotomy. The Board for the Expansion of Scientific Studies and Research [Junta de Ampliación de Estudios e Investigaciones Científicas] was to later allow recent graduates and new teachers to learn about the most avant-garde pedagogical currents of the time, especially those coming from the New Education (Ruiz Berrio, 2000). Between 1907 and 1939, more than 400 teachers travelled around Spain and the rest of Europe with the aim of updating teaching methods upon their return and sharing their experiences with their colleagues (Bernal Martínez & López Martínez, 2007). Current initiatives such as «MentorACTÚA» and «Observa acción» continue this tradition.
«MentorACTÚA» (Madrid, 2022) organises pairings between teachers from different educational centres and at different levels with the purpose of exchanging teaching experiences through six visits based on active and guided observation. In the case of «Observa_Acción» (Regional Govt of Castille & León, 2023), teachers observe a mentor who uses innovative methodologies and Information and Communication Technologies in their teaching. They subsequently apply what they learn in their classrooms, while the mentor supervises their practice. This process promotes the exchange of experiences and joint reflection, while contributing to the teachers’ professional development.
Outside-the-classroom education is a reflective practice derived from experiential learning (Dewey, 1915). A practice involving students in its organisation which prepares them for the exercise of their future profession, both critically and creatively (Towers & Lynch, 2017). In fact, Dawson & Leytham (2020) affirm that it could be considered a potential agent of «powerful change» in the training of future teachers, by increasing retention, improving academic performance and offering networking opportunities. Numerous studies demonstrate the benefits that this type of experiences offer participating students. Firstly, they improve social skills, not only among students, but also between them and their professors, by fostering connection, understanding and mutual trust, while promoting the creation of shared memories (Bølling et al., 2019; Ortega-Torres & Moncholí, 2021; Turke et al., 2017). Participation in this type of experiences also favours the development of personal identity, critical thinking and emotional well-being in university students, enabling an increase in positive belief in self-efficacy (Richmond et al., 2018), as well as in their academic commitment to their studies (Kuo et al., 2018). However, for this pedagogical model to be truly effective, it must be of a certain quality, that is, it must be planned, implemented and carefully evaluated by the teaching staff responsible (Sjöblom & Eklund, 2021). It is essential that this model facilitates periods dedicated to reflection on the experience, both during its development and afterwards, and that it incorporates a certain regularity in experiences outside the university classroom (Leadbetter et al., 2019).
Despite such benefits, directive, unidirectional teaching practices still predominate, practices where student learning is passive and of little significance (Parra & Fuertes, 2019). Furthermore, experiences outside the university classroom imply an added difficulty to the current organisation of teaching didactics due, among other factors, to logistical issues such as their high cost, safety, access to adequate spaces, and the time and effort required for their preparation (Shume & Blatt, 2019), as well as professors’ lack of confidence concerning their knowledge of this pedagogical model (Barrable & Lakin, 2020). Traditionally, initial teacher training has suffered from a lack of linkage between theory and practice; between university teaching and the reality in schools (Aranda & López, 2017; Colomo & Esteban, 2020). The current context calls for a rethinking and a re-evaluation of how this initial training can adapt to the didactic needs of future teachers and existing professional demands (Guardino et al., 2019).
Experiences outside the university classroom are valued by students as one of the most efficient and motivating strategies for their learning (Felices & Chaparro, 2021). They represent an opportunity to configure their identity as teachers, by enabling the transfer of innovative practices to their future performance in the classroom (Barrable & Lakin, 2020; Dawson & Leytham, 2020). There is research in other fields such as Ong & Wong (2023) in Economics, Samarawickrema & Raponi (2020) in Law and González-Herrera & Giralt-Escobar (2021) in Tourism, where visits are made to settings and places that are considered references or that carry out best practices in their disciplines. Thus, students acquire skills that can later be put into practice. However, there have yet to be scientific studies published in Spain linked to visits to innovative schools. Hence the importance of and need for a study of these characteristics.
The main objective of this study is to analyse the results of an educational experience outside the university classroom in the initial training of teachers in the subject of General Didactics in the degree in Pre-school Education. We pose the following research questions: How might out-of-classroom experiences for university students, involving visits to innovative schools, contribute to improving students’ personal and social development? And how might this experience enhance the academic and professional development of students training to become future Pre-school teachers?
METHOD
Context and participants
The «Pedagogical Outings» project consists of visits to innovative schools. Any transport costs incurred in these visits are covered by the University of Valladolid, Spain. The project is included in the General Didactics subject of the degree in Pre-school Education. The subject is taught in the first term of the 2nd year. The average number of students per group is 25, the majority being women, and participation in this project is voluntary though a majority choose to take part. Table 1 shows the distribution of students participating in each «Pedagogical Outing» by academic year. Each year an average of four trips were made: three short one-day trips (a round-trip on the same day) and one long two- or three-day trip (with overnight stay(s) and a sociocultural programme). This project records the experiences over four academic years from 2017-18 to 2022-23, excepting the two years of the pandemic (2019-20 and 2020-21), when visits could not take place due to the in-person nature of the project. The following criteria were used for selecting the visits to the innovative schools: a) the students’ interests; b) type (state/semi-public/private); c) context (rural/urban); d) distance from the university, time (one, two or three days) and travel cost (accommodation, food and drink and, where appropriate, training); e) trajectory and diversity of principles and pedagogical currents associated with the schools. As a result, the following innovative schools were visited: state schools with teachers linked to the Pedagogical Renewal Movements [Movimientos de Renovación Pedagógica] (MRP) and the Popular School Cooperative Movement [Movimiento Cooperativo de Escuela Popular] (MCEP): Preschool Centre and Primary School [Centro de Educación Infantil y Primaria] (CEIP) «Núñez de Arenas» and «Palomeras Bajas» in Madrid; an inclusive model: «O Pelouro» Neuro-psycho pedagogical Centre in Tui, Pontevedra; the Amara Berri model: CEIP «Ferrerías» in Donostia; Forest school model: «Bosquescuela» in Cerceda, Madrid; rural school model: Gathered Rural School [Centro Rural Agrupado] (CRA) «El Pizarral» in Santa María la Real de Nieva, Segovia; libertarian pedagogy: «Aserrín» in Segovia; and a model based on the pedagogy of trust: «Zumaiena» in Zumaia, Guipúzcoa.
Visits to the centres were organised as follows:
academically: prior reading and class discussion of texts concerning the schools, principles and methodologies that are the subject of the visits; shared evaluation at the end of the observation process; and subsequent individual reflection in a travel journal, emulating the learning output that the ILE students did after their visits. In addition, the subject’s teacher provided personalised feedback to each student.
logistically: participatory design of the sociocultural programme, choice of accommodation, etc.

Instruments
This research has used qualitative methodology in order to achieve a detailed understanding of the complexity of students’ experiences, analysed from their own perspective (Flick, 2018). To this end, content analysis has been carried out (Luke, 1995) by reviewing 224 travel journals corresponding to the academic years 2017-18, 2018-19, 2021-22 and 2022-23. The travel journals were written for the first two years, switching to video format after the pandemic, the videos being transcribed for correct coding. The structure was as follows: reflection on the experience from several points of view; personal (regarding the experience shared with classmates); academic (concerning the contents linked to the subject); and professional (in relation to the profession of teacher). The students signed an informed consent form for academic and scientific use. Likewise, the anonymity and confidentiality of the data has been ensured, so as to prevent any harm to the informants.
Information analysis procedure
The data was processed with the help of Atlas.ti software, version 23. Following Saldaña’s proposal (2021), the data analysis was performed inductively, maintaining the relationship with the context where the experiences took place, considering the main objective and the research questions, as well as the theoretical background presented. To achieve this, different rounds of iteration were carried out, as explained below. First, an analysis of the narrative of a case (a travelogue of a
«Pedagogical Outing») was carried out. From this analysis, codes and categories were identified, each with their own examples and definitions. We then moved on to the next case, using the codes and categories generated, creating a library of codes and categories. When different codes and categories appeared, we went back to the initial case for a fresh review, before then proceeding to a sequential analysis of the remaining cases, applying the same previously established codes and categories. This process was repeated until no new categories or codes emerged and saturation was reached. Regarding triangulation, each case was analysed to identify which categories were represented. Cases in which the same codes and categories emerged were compared to verify their consistency and any nuances. Table 2 shows the system utilised to encode the data and ensure the confidentiality of data and sources.

RESULTS
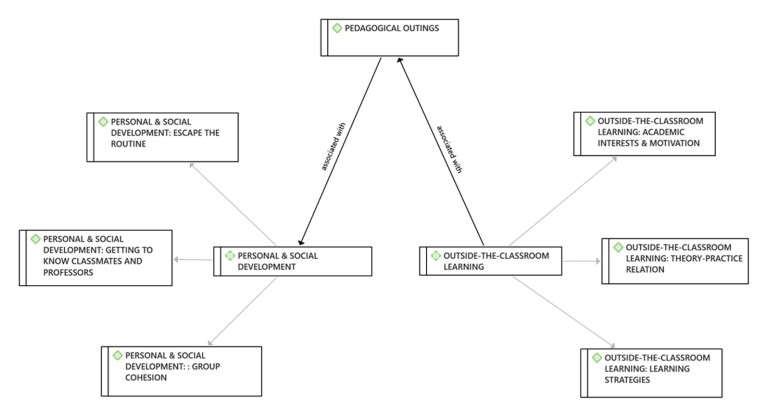
Two categories emerged from the analysis of the travel journals. The first addresses the personal and social development derived from the experience, highlighting the departure from daily routines, familiarity gained with classmates and teachers, and the cohesion of the group-class. The second focuses on any learning that takes place outside the university classroom, highlighting the increase in motivation and interest, the connection between theory and practice, and the development of learning strategies (Figure 1). The results for each category and subcategory are described below.

Personal and social development
The first category includes all aspects related to the personal experience derived from the group of students’ participation in the «Pedagogical Outings». The account includes the experience of leaving the university and spending time together, the bus trip, accommodation, lunch, free time for sightseeing and rest, any overnight stay (in the case of trips that called for it, for example, Donostia and Pontevedra), and the return trip to the university. Breaking with one’s routine, meeting classmates and teachers, and cohesion as a group are the main elements that stand out in the results of this category. As shown below.
Escaping from the routine
«On a personal level, we had never had an excursion like this with our university classmates» (E34_21-22_I). Breaking with our routine, disconnecting from the «university classroom» space, from the teacher-student environment (E53_21-22_I), from rivalries in class, is a great incentive to participate in the «Pedagogical Outings» (E61_21-22_I). «Personally, I think the experience has meant a great disconnection from my private life, not only in terms of university, but also in terms of work» (E69 _22-23_II). «We were quite nervous about the trip, but we ended up loving the whole thing,» says a student (E74_22-23_II).
Furthermore, the outing helped them get to know somewhere they had never been to before (E59_22-23_II). A change of scenery (E76_22-23_II) is an experience that has left its mark (E62_22-23_I). It is memorable because the students enjoy themselves with their classmates and teachers (E56_21-22_III). It is an experience that has to be «lived and felt» (E61_21-22_I); a comforting experience (E39_21-22_ III) which gives them peace of mind, after being in class every day, while they learn directly and visually (E68_22-23_I). «The moments on the bus were unforgettable, as the songs, the jokes, chatting with my classmates, etc., all made the trip much more enjoyable» (E46_21-22_I).
Getting to know your classmates and professors
The context of a university classroom is often cold. The experience of getting away from it contributes to classmates getting to know each other and working together in a friendlier, more informal setting. In addition to learning more about teaching practices and innovative active methodologies, the students go through a series of emotions that they had not previously experienced in this training stage. Emotions such as trust, joy and camaraderie, among others (E44_21-22_I).
It is also important to foster social relationships. This aspect is frequently forgotten at university (E33_22-23_I; E68_22-23_III). «It provided us with a space and time to get to know each other better» (E33_22-23_I). «The free time in Donosti was also useful, although we started off in groups, we all ended up together in a bar, having a drink and talking» (E34_21-22_I). These informal get-togethers allowed them to discover new facets to their classmates (E69_22-23_I). The experience seemed to them to be all too brief, although significant for their personal and academic lives (E2_21-22_I; E74_22-23_I):
It was a very intense, deep experience. Not everyone has a chance to travel with their classmates to another city and to be able to visit an innovative educational centre. What I took from this trip was being able to get to know a little more about the people I spend hours with every day. (E56_21-22_I)
The students felt they had lived unique moments not only with their classmates but with their professors as well (E 44_21-22_ I). As one student put it: «the trip (…) helps, in a way, to get away from the university and get closer to you, the professors, in a totally different setting than what we are used to» (E2_21-22_III). In this context, they do not perceive their professors as separate, but rather each of them as one more in the group; without academic or social distinctions or classifications (E20_21-22_III).
Group cohesion
A notable aspect is the positive coexistence generated during trips: «This experience has fostered a climate of respect and affection that would not have come about spontaneously by going to class at the university» (E20_21-22_I). In the class environment, students usually remain seated and tend to interact with like-minded people, which makes it difficult for a «large group» to form (E28_21-22_I). «Yes, it is true that I get along better with some than with others, but this trip has served to bring us closer to those who we had less contact with» (E34_21-22_I) and «to leave behind all the bad vibes or any problems we had.» (…) (E44_21-22_I). This was reflected in the anecdotes shared, such as, for example, the one told by a student on the trip to O Pelouro:
(…) the bus lost the GPS connection, we got lost in the forest and couldn’t find our accommodation, that seemed unforgettable to me, or going to get firewood to light a bonfire because it was really cold in the place where we were all going to sleep together. (E32_17-18_VI)
Or this other one: «we spent that afternoon visiting Zumaia, a really beautiful town, though very hilly, the best part was visiting it with our friends from niversity» (E68_22-23_I). Or on the way back from visiting Bosquescuela, on the road to Segovia, when we stopped at the Cotos pass, in the middle of the Sierra de Guadarrama: «and started throwing snowballs at each other, we sank into the snow… And though we weren’t there long, it was really cool and we had a few laughs» (E19_21-22_III).
Learning outside the university classroom
In this second category we analyse the students’ learning of the discipline acquired outside the university classroom. An aspect reflected in their interests and reasons for taking part in the trip, the link established between the theory provided in class and the practice of visiting the schools and, finally, the learning strategies acquired during the observation and direct experimentation related to their future teaching profession.
Academic interests and motivation
With regards to motivation, the students took great satisfaction from their participation in the «Pedagogical Outings», something that allowed them to discover new ways of teaching and learning (E74_22-23_V). They wished the experience could be repeated in other years and other subjects, because they learned a lot and found that what they learned was both useful and real, in addition to being a beautiful and motivating experience (E72_22-23_V). Motivating because it allowed them to learn about alternative, non-traditional learning methods (E38_17-18_II), something which offered them a wider range of references and best practices (E46_17-18_II). Participation in the «Pedagogical Outings» meant a before and after in their way of seeing and conceiving education. They discovered a school model in which they would love to work in the future, a place where they could feel happy (...) (E38_17-18_II; E45_17-18_VI). The «Pedagogical Outings» also serve, as another student put it, to open one’s mind and realise everything that can be achieved with courage, effort and perseverance (E50_17-18_V). The academic interest that their participation in the experience entailed can strengthen their teaching vocation as potential innovative teachers: they want their future students’ learning to be real, active, not rote and not even using textbooks, they do not want to settle for less (E66_17-18_V).
The director of the school requested a sabbatical year to travel to different cities around the country to find out about schools and new and innovative teaching-learning methods, just as Fuencisla Moreno did when she was pensioned off by the Segovia Provincial Council during the Second Spanish Republic. From there came her idea of starting to work on projects, through observation, association, experimentation, research... (E29_17-18_IV)
The experience of visiting innovative schools opened the students’ eyes to a reality that exists, one which they wish to direct their thinking and actions towards: «We must strive towards a different way of being, acting and doing. We must have convictions that are reflected in actions, in personal and ethical commitments» (E3_17-18_VI). For example, visiting O Pelouro moved them greatly. They were taken by the look in the teachers’ eyes, in those of the children, by the relationship between them: «through them, my soul opened up, they drew out of me that feeling of working, of striving and fighting to be what I want to be, taking them as an example,» said one student (E26_17-18_VI). They also questioned how it is that the innovative experiences they witnessed are not transferable to other contexts and have not been generally adopted (E45_17-18_VI; E47_17-18_VI). Furthermore, they saw and experienced that the schools they visited have committed teaching staff, capable of fostering meaningful, participatory and truly transformative experiences (E44_21-22_V).
I came away from the excursion with something more than just didactic learning. I took with me feeling, enthusiasm and strength. I had an experience where we applauded a lot, but honestly, the ones who deserve applause are the founders of Pelouro: Teresa Ubeira and Juan Rodríguez de Llauder, for their work, for their dynamic educational resolve. (E50_17-18-VI)
On a personal level, going to see the school has been a beacon of hope. Seeing that you really can change the world through education (E20_21-22_V). Through the «Pedagogical Outings», the students came to realise that what matters is not only resources, age, diversity..., the difficulties dictated by circumstances or those that the school may come up against, but the desire and commitment shown by each teacher, how interested and involved he/she is in offering the children the best possible education (E27_17-18_IV).
The relation between theory and practice
Visits to educational centres allow a greater connection between theory and practice in the initial training of future teachers. This is how one of them puts it: «Inside the classroom I could see that everything I had read in the centre’s educational project was true: that through play, a child can learn in a more natural and meaningful way, without the need for directive teaching.» (E38_17-18_II). The visits also allow for first-hand learning about educational reality, from the real world, in order to confirm or refute any previously-held theoretical constructs and to rebuilt them from scratch. They also offer the opportunity to have direct contact with one’s future job before doing work practice (E2_21-22_V). Thus, «Pedagogical Outings» can be an effective pedagogical model for a first (and decisive) contact with the reality of pedagogical innovation and renewal, as well as providing a broadening of teaching skills and knowledge (what are currently termed «competences» in educational jargon). Contact with boys and girls is especially motivating for the students: «their pupils of tomorrow.» (E2_21-22_V). Furthermore, these experiences allow one to associate and connect the contents seen during the degree:
This «Outing» has been quite special for me because last year, in a 1st year subject called «Pedagogical Currents» we were involved in a tutored learning project where we had to look into an innovative methodology. My group and I chose Bosquescuela, because it seemed like a totally different methodology to what we had experienced throughout our school lives. (…) I’ve been able to learn about this methodology in a practical, direct way, after having studied it in class. I really wanted to see what it was truly like with my own eyes and not just rely on the theory we had come across. (E74_22-23_III)
The students were struck by the fact that what they had read and studied at a theoretical level could be put into practice in class; they could not imagine the reality until they saw it in situ. That part or face of learning was missing (E24_17-18_II). «We were able to observe in that little school what had previously been talked about in classroom discussions: the children play freely, they don’t follow a rigid timetable, only some basic routines» (E45_17-18_II). Likewise, the students prefer, in their initial training, that theoretical reflection be a derivative of the induction processes of educational practice. They criticise the fact that the learning of educational theory is sometimes devoid of an educational reality that they can live and experience for themselves.
(…) Most teachers in the faculty teach theory in a traditional way, where they explain it to you, you take it in, you let it out in the exam, and you forget it afterwards. But, with the «Pedagogical Outing» I came to realise that by looking at reality with your own eyes you can learn more effectively, you can respond to theory with educational practice. (E34_21-22_I)
However, the students warn of the risk of considering mere educational practice as the only element necessary in improving educational reality, given that educational practice devoid of theoretical reflection, ongoing training and pedagogical research does not lead to change, but rather stagnation, routine, to going through the motions. «With them (the pre-school teachers) I learned that it doesn’t matter how many years of experience you have in a profession if you’ve always been doing the same thing. Your years of experience must imply a search for constant updating, information and learning» (E75_17-18_IV).
Learning strategies
The type of learning acquired on the «Pedagogical Outings» is linked to the fact of getting out of the university classroom, as already indicated, which in itself is a teaching methodology, but also with the design, development and evaluation of a didactic project, before, during and after the visit to the innovative school centres. For university students, as for children, «it is essential to live new experiences, because from them and from subsequent reflection on them one learns a lot and well» (E2_21-22_I). Such learning is also more playful and direct (E2021-22_I). In reality, it is learning based on observation, research, discovery, and reflection as a result of all of the above (E20_21-22_I). For this reason, they are experiences that students will arguably never forget, due to their disruptive nature. That is in clear contrast to what happens in other experiences within the university classroom, where students’ role is reduced to that of passive actors and recipients of information, where learning is neither deep nor lasting (E11_22-23_IV; E44_21-22_I).
In terms of the design of the visit to the centre, the students found it interesting and effective that as few as two or three of them were able to be in a classroom interacting with children, because in this way they have seen something similar to what they will experience next year in their work placement (E33_21-22_V). They also remarked that it was of great use to them that the teachers were observing them and available to answer any questions, and provided them with information about their school model, as well as how the teaching methodologies work in practice. The centre’s management had an opportunity to demonstrate a distributed, horizontal and participatory leadership model, sharing and discussing the educational philosophy and the school’s organisational model, as well as the different projects and activities they carry out (E38_17-18_IV). In general, the students appreciated the human warmth in the centre, its transparency, openness and the self-criticism evident when pointing out the weaker points and aspects to improve (E26_17-18_IV).
At first I didn’t find it very useful to go to schools just to «look and do nothing.» But that idea, like the previous one, changed. All the schools we went to surprised me by their desire to change traditional methodology for something innovative, by their way of working, their initiative and imagination in projects, by families participating... everything. Before doing anything, you have to understand and design a school model based on lived examples of best practices. (E50_17-18_V)
In the process of direct observation in the classroom, the students learned and really enjoyed the children’s behaviour and their learning dynamics (E24_17-18_II). «In the classroom you could observe Fröebel gifts or Montessori material, a tutored library, a telephone, letter games, colours...» (E38_17-18_II). That is where they ealized the importance of the stage, as well as the pedagogical currents from which the observed experiences are nourished (E27_17-18_IV). They were also delighted by the communication, sincerity and closeness between teachers and families (E26_17-18_II). In short, they observed how the schools visited departed from the traditional model and went one step further (E1417-18_IV). One student said this: «being able to learn children’s didactics in a better way through these experiences makes you see life and school from another perspective» (E23_22-23_III).
DISCUSSION AND CONCLUSIONS
Participation in experiences outside the university classroom has contributed to creating an emotional relationship between the participating students, in addition to promoting greater learning in the university context (Leadbetter et al., 2019). These experiences have aided social and communication skills, both among the students themselves and between them and their professors, something endorsed by Turke et al. (2017), in addition to contributing to developing their identity, motivation and academic commitment. Group cohesion is promoted by the experiences analysed in this study, as long as the experiences take place in relatively low ratios (Bølling et al., 2019; Ortega-Torres & Moncholí, 2021). The students acknowledged that they initially felt divided, if not in actual opposition to each other. However, the experience has provided them with unique and unforgettable moments that made it worthwhile, by increasing communication and mutual appreciation, whereas in class they interacted only with their reference group (Dawson & Leytham, 2020). Moreover, the participating students found their emotional well-being improved, especially during the first years of studies (a period where friendships are forged), because they widened their circle of interpersonal relationships (Peñarrubia-Lozano et al., 2021). Hence the importance that some university professors attach to creating a good atmosphere in class, given that it conditions good learning, as demonstrated by Thornton et al. (2019). Kuh (1993) coincides with all of the above, finding results that confirm that out-of-classroom activities can improve students’ personal (self-awareness, independence, confidence and self-esteem) and social (horizontal and vertical interaction, respect, listening, empathy) competence. Furthermore, experiences outside the classroom are, according to Barfod (2018), a key element in achieving deeper and more lasting learning, even more so if it means breaking the daily routine of going to class, and if the incentive is to visit new and attractive places such as innovative schools (Orenes Cárceles et al., 2022).
Experiences outside the university classroom significantly increase students’ motivation, as demonstrated in the study. They provide constant, constructive feedback, both from the professor to the student and vice versa, this is based on observation, self-reflection and evaluation, and enhances the learning process, as orroborated by Cure et al. (2018). Thus, after completing the visits, the students detailed their personal, academic and professional experiences in a sort of diary. The professor then gave them personalised feedback, such that evaluation was intended to improve learning, not assign a grade (Santos-Guerra, 2014). The motivation provided by these experiences captured the students’ attention and interest in the subject, as also shown in the study by Kuo et al. (2018). If students are motivated, learning arises naturally and spontaneously, as they will feel the need to know, to strive and to persevere in the process of gaining new knowledge (Mace et al., 2012). Barrable & Lakin (2020) found experiences outside the classroom are positively correlated with students’ motivation to replicate or transfer similar experiences in the future as teachers, and thus move away from traditional teaching-learning models.
Such experiences are an educational tool capable of connecting theory with practice, through direct observation in the classroom, by stimulating the interest, knowledge and motivation of students towards their profession (Liceras, 2021), in addition to being a source of reflection (Higgins, 2009). Thus, the contents of the subject are linked to educational reality (Guardino et al., 2019; Moreno-Vera & Monteagudo Fernández, 2019). Furthermore, utilising the intuitive method, based on observation, experimentation and research, the students were able to gain a deeper and more holistic understanding of the subject, by living new experiences with their classmates and even with the professors, as well as greater connection with the degree course and with the profession for which they are training (Anwar, 2019). Likewise, learning outside the classroom is more holistic, not as fragmented, as it tends to be in current curricula, designed by topics, subjects, materials and years (Henriksson, 2018).
Experiences outside the university classroom that include activities for academic, personal and professional development improve students’ employability, especially in the case of future teachers, because they come into contact with practicing professionals (Dawson & Leytham, 2020). The visits offered the students an opportunity to interact with the schools’ own teachers who explained the educational project, teaching-learning methods and material, to ask questions and make comments. These teachers on occasions became references and models helping the students forge their vocation and professional identities as innovative and committed teachers of tomorrow.
To guarantee the success of an outing beyond the university classroom, good planning, selection and preparation of the students were all necessary before the outing could take place, as recommended by Sjöblom & Eklund (2021), these ensured positive personal, academic and professional development and impact (Towers & Lynch, 2017). As a result of the implementation of the Bologna Process or for personal or work reasons, university students have very tight schedules (Ariño et al., 2012), which hinder their participation in extracurricular activities, even when hese are voluntary, as in the case analysed. Students’ involvement in organising visits to innovative schools promotes the development of their personal, work and academic skills. It also represents a challenge for professors, in terms of additional work to strive to guarantee the success of the outside-the-classroom experience (Achen et al., 2019).
In conclusion, educational experiences outside the university classroom, such as those presented in this paper, offer new epistemological perspectives in the initial training of teachers, by complementing academic education with the development of personal, social and professional competencies. Future teachers are thereby prepared to be agents of change, able to adapt and respond to the needs and challenges of society and schools in the 21st century.
LIMITATIONS AND FUTURE LINES OF RESEARCH
This study presents critical aspects that can be considered as points for improvement for future studies. Firstly, it would have been beneficial to complement the analysis through triangulation of techniques, including, for example, interviews with the participating students and the professor in charge. Secondly, the application of an evaluation instrument, both before and after the experiences (Parejo et al., 2024), could assess the impact. Thirdly, the incorporation of a greater variety of schools and pedagogical currents (for example, Waldorf, Decroly, Malaguzzi, etc.), together with an expansion in the number and duration of visits, could enrich the diversity of data and benefit the students’ academic and professional development. Another alternative, which would involve the systematisation of the project, would contribute to the replication of this proposal in other subjects forming part of degrees in Education, thus fostering students’ direct contact with and awareness of pedagogical innovations and their application in work placements and in future classrooms. These experiences not only offer academic and personal benefits, as this study shows, but could also precede the implementation of a dual training model, strengthening the connection between universities and schools, between theory and practice. Finally, it would be of interest to look into how these experiences relate to the professional development and shaping of the teaching identity of trainee teachers, especially in the integration of alternative educational models and references in their educational practice.
REFERENCES
Anwar, F. (2019). Activity-Based Teaching, Student Motivation and Academic Achievement. Journal of Education and Educational Development, 6(1), 154-170. https://doi.org/10.22555/joeed.v6i1.1782
Aranda, A. M., & López, E. (2017). Logros, dificultades y retos de la docencia e investigación en Didáctica de las Ciencias Sociales. REIDICS, Revista de Investigación en Didáctica de las Ciencias Sociales, 1, 5–23. https://doi.org/10.17398/2531-0968.01.5
Ariño Villarroya, A., Llopis Goig, R., & Soler Julve, I. (2012). Asistencia a clase y dedicación a los estudios. Pautas de los estudiantes universitarios españoles. En A. Ariño Villarroya, R. Llopis Goig, & I. Soler Julve (Dirs.), Desigualdad y Universidad. La encuesta de condiciones de vida y de participación de los estudiantes universitarios en España (pp. 141-157). Ministerio de Educación, Cultura y Deporte.
Barfod, K. S. (2018). Maintaining mastery but feeling professionally isolated: experienced teachers’ perceptions of teaching outside the classroom. Journal of Adventure Education and Outdoor Learning, 18(3), 201-213. https://doi.org/10.1080/14729679.2017.1409643
Barrable, A., & Lakin, L. (2020). Nature relatedness in student teachers, perceived competence and willingness to teach outdoors: An empirical study. Journal of Adventure Education and Outdoor Learning, 20(3), 189-201. http://dx.doi.org/10.1080/14729679.2019.1609999
Bernal Martínez, J. M., & López Martínez, J. D. (2007). La Junta para la Ampliación de Estudios (JAE) y la enseñanza de la Ciencia para todos en España. Revista de Educación, 215-239.
Bølling, M., Pfister, G. U., Mygind, E., & Nielsen, G. (2019). Education outside the classroom and pupils’ social relations? A one-year quasi-experiment. International Journal of Educational Research, 94, 29–41. https://doi.org/10.1016/j.ijer.2019.02.014
Colomo Magaña, E., & Esteban Bara, F. (2020). La Universidad Europea: entre Bolonia y la Agenda 2020. Revista Española de Educación Comparada, 36, 54–73. https://doi.org/10.5944/reec.36.2020.26179
Comunidad de Madrid. (2022). Programa Mentor Actúa – Curso 2022-23. https://dgbilinguismoycalidad.educa.madrid.org/mentoractua/
Cure, S., Hill, A., & Cruickshank, V. (2018). Mistakes, risk, and learning in outdoor education. Journal of Outdoor and Environmental Education, 21, 153–171. https://doi.org/10.1007/s42322-018-0012-y
Dawson, S. A., & Leytham, P. A. (2020). Don’t Forget the Field Trip! The Professional Impact on K-12 Teacher Preparation and Retention. International Journal of Instruction, 13(4), 133-144. https://doi.org/10.29333/iji.2020.1349a
Dewey, J. (1915). The school and society. University of Chicago Press.
Felices de la Fuente, M. M., & Chaparro Sainz, A. (2021). Opinions of Future Teachers on Training in Social Sciences Didactics. Frontiers in Education, 6, 803289. https://doi.org/10.3389/feduc.2021.803289
Flick, U. (2018). Designing qualitative research. SAGE.
González-Herrera, M. R., & Giralt-Escobar, S. (2021). Tourism Experiential Learning Through Academic Field Trips in Higher Education: A Case Study of Copper Canyon (Mexico). Tourism: An International Interdisciplinary Journal, 69(4), 471-493. https://doi.org/10.37741/t.69.4.1
Guardino, C., Hall, K. W., Largo-Wight, E., & Hubbuch, C. (2019). Teacher and student perceptions of an outdoor classroom. Journal of Outdoor and Environmental Education, 22(2), 113–126. https://doi.org/10.1007/s42322-019-00033-7
Henriksson, A. (2018). Primary school teachers’ perceptions of out of school learning within science education. LUMAT: International Journal on Math, Science and Technology Education, 6(2), 9–26. https://doi.org/10.31129/LUMAT.6.2.313
Higgins, P. (2009). Into the big wide world: Sustainable experiential education for the 21st century. Journal of Experiential Education, 32, 44-60. https://doi.org/10.1177/105382590903200105
Junta de Castilla y León. (2023). Proyecto de Innovación: OBSERVA_ACCIÓN - Curso 2023-2024. https://www.educa.jcyl.es/profesorado/es/pie-observa_accion-curso_2023-24
Kuh, G. D. (1993). In their own words: What students learn outside the classroom. American Educational Research Journal, 30(2), 277-304. https://doi.org/10.3102/00028312030002277
Kuo, M., Browning, M. H. E. M., & Penner, M. L. (2018). Do lessons in nature boost subsequent classroom engagement? Refueling students in flight. Frontiers in Psychology, 8, 2253. https://doi.org/10.3102/00028312030002277
Leadbetter, P., Bussu, A., & Richards, M. (2019). Emotive outdoor learning experiences in Higher Education: Personal reflections and evidence. Psychology Teaching Review, 25(1), 67-71. https://doi.org/10.53841/bpsptr.2019.25.1.67
Liceras, Á. (2021). Aportaciones de Giner de los Ríos y la ILE a la enseñanza del paisaje. Las excursiones. REIDICS. Revista De Investigación En Didáctica De Las Ciencias Sociales, 10, 59-74. https://doi.org/10.17398/2531-0968.10.59
Luke, A. (1995). Text and discourse in education: An introduction to critical discourse analysis. Review of research in education, 21, 3-48. https://doi.org/10.3102/0091732X021001003
Mace, B. L., Woody, W. D., & Berg, L. A. (2012). Teaching environmental psychology by doingit: Explorations in the natural world. Ecopsychology, 4(2), 81-86. https://doi.org/10.1089/eco.2012.0018
Moreno-Vera, J. R., & Monteagudo, J. (2019). Aprender del arte mediante salidas didácticas. Una experiencia en educación superior. Historia y Espacio, 15(53), 249-270. https://doi.org/10.25100/hye.v15i53.8660
Ong, E., & Wong, T. (2023). Bringing the classroom to the real world: Field trips to marginalized neighborhoods. The Journal of Economic Education, 54(3), 267-280. https://doi.org/10.1080/00220485.2023.2200409
Orenes Cárceles, J., Ayuso Fernández, G. E., Fernández-Díaz, M., & Egea Fernández, J. M. (2022). School gardens: Initial training of future primary school teachers and analysis of proposals. Education Sciences, 12(5), 303. https://doi.org/10.3390/educsci12050303
Ortega-Torres, E., & Moncholí, V. (2021). «Expliquem l’ Albufera»: Transformar una salida de campo en un proyecto interdisciplinar. Enseñanza de las Ciencias, 39(2), 241–252. https://doi.org/10.5565/rev/ensciencias.3241
Parejo, J. L., Cáceres-Iglesias, J., Manrique-Benito, M., & Cortón-Heras, M. O. (2024). Application of the Delphi technique to a questionnaire on out-of-classroom training in initial teacher education. Journal of Adventure Education and Outdoor Learning, 1-13. https://doi.org/10.1080/14729679.2024.2310286
Parra, D., & Fuertes, C. (2019). Reinterpretar la tradición, transformar las prácticas. Tirant Lo Blanch.
Peñarrubia-Lozano, C., Lizalde-Gil, M., Rapún López, M., & Falcón Miguel, D. (2021). Teacher training students’ perception of outdoor activities and their applicability in school centers 2021. Cultura, Ciencia y Deporte, 16(49). http://dx.doi.org/10.12800/ccd.v16i49.1540
Richmond, D., Sibthorp, J., Gookin, J., Annarella, S., & Ferri, S. (2018). Complementing classroom learning through outdoor adventure education: Out-of-school-time experiences that make a difference. Journal of Adventure Education and Outdoor Learning, 18(1), 36–52. https://doi.org/10.1080/14729679.2017.1324313
Ruiz Berrio, J. (2000). La Junta de Ampliación de Estudios, una agencia de modernización pedagógica en España. Revista de Educación, 229-248.
Saldaña, J. (2021). The Coding Manual for Qualitative Researchers (4th ed.). Sage.
Samarawickrema, G., & Raponi, K. (2020). A field trip in the first week at university: perspectives from our LLB students. The Law Teacher, 54(1), 103-115. https://doi.org/10.1080/03069400.2018.1547030
Santos Guerra, M. Á. (2014). La evaluación como aprendizaje: cuando la flecha impacta en la diana (Vol. 200). Narcea.
Shume, T., & Blatt, E. (2019). A sociocultural investigation of pre-service teachers’ outdoor experiences and perceived obstacles to outdoor learning. Environmental Education Research, 25(9), 1347–136. https://doi.org/10.1080/13504622.2019.1610862
Sjöblom, P., & Eklund, G. (2021). Student teachers’ views on outdoor education as a teaching method−two cases from Finland and Norway. Journal of adventure education and outdoor learning, 23(3), 286-300. https://doi.org/10.1080/14729679.2021.2011338
Thornton, C., Miller, P., & Perry, K. (2019). The impact of group cohesion on key success measures in higher education. Journal of Further and Higher Education, 44(4), 542-553. https://doi.org/10.1080/0309877X.2019.1594727
Towers, D., & Lynch, J. (2017). What kind of outdoor educator do you want to become? Trying something different in outdoor studies in higher education. Journal of Hospitality, Leisure. Sport & Tourism Education, 21, 117-121. https://doi.org/10.1016/j.jhlste.2017.09.002
Turke, S. R., Caldas, S. V., Kagesten, A., Parsons, J., Ahn, J. Y., & Winch, P. (2017). Connectedness Through Outward Bound Excursion. Journal of Youth Development, 12(2), 41-60. https://doi.org/10.2105/ajph.2014.302246
Información adicional
How to reference this article: Parejo, J. L., Cortón-Heras, M. O. (2025). Learning experiences outside the university classroom: an analysis of field trips to innovative. Educación XX1, 28(1), 213-234. https://doi.org/10.5944/educxx1.38276
Información adicional
redalyc-journal-id: 706