Evaluación de la disponibilidad hídrica en la cuenca del rio Cabanillas del Altiplano peruano bajo escenarios climáticos regionalizados
Evaluation of water availability in the Cabanillas river basin of the Peruvian Altiplano under regionalized climatic scenarios
Evaluación de la disponibilidad hídrica en la cuenca del rio Cabanillas del Altiplano peruano bajo escenarios climáticos regionalizados
Revista INGENIERÍA UC, vol. 25, núm. 2, 2018
Universidad de Carabobo
Recepción: 01 Junio 2018
Aprobación: 31 Julio 2019
Resumen: El objetivo de la investigación es el de establecer un modelo para evaluar la disponibilidad hídrica de la unidad hidrográfica del río Cabanillas (2,845 km²) perteneciente al Lago Titicaca en el Altiplano peruano para diferentes escenarios de cambio climático regionalizado. En la modelación hidrológica de la disponibilidad hídrica regulada de la cuenca del río Cabanillas utilizando el modelo WEAP para evaluar el comportamiento de la mencionada disponibilidad para el sistema integral de Lagunillas considerando los efectos del cambio climático del escenario actual y futuro sobre el sistema de almacenamiento y demandas de agua. Se usaron los escenarios climáticos regionalizados de tres (3) modelos globales: CANESM2, CNRM-CM5 y MPI-ESM-MR; y dos (2) escenarios de emisión: un escenario intermedio, RCP 4.5; y un escenario pesimista, RCP 8.5. El modelo se construyó en base a un escenario futuro proyectado para el año 2099. Los resultados indican que solo se satisface el 80 % de la demanda; sin embargo, el cambio climático ejerce un efecto positivo sobre los aportes hídricos, el cual se manifiesta en un incremento del 15 % a 20 % de la disponibilidad hídrica para el Sistema Integral de Lagunillas en todos los escenarios, destacándose los de CANESM2-RCP4.5 y CANESM2-RCP8.5.
Palabras clave: disponibilidad Hídrica, cambio climático, WEAP, demanda de agua.
Abstract: The objective of the research is to establish a model to evaluate the water availability of the hydrographic unit of the Cabanillas River (2,845 km²) belonging to Lake Titicaca in the Peruvian Altiplano for different scenarios of regionalized climate change. For the hydrological modeling of the regulated water availability of the Cabanillas river basin, the WEAP model was used to evaluate the behavior of the availability for the Lagunillas integral system considering the effects of climate change of the current and future scenario on the storage system and water demands. The regionalized climate scenarios of three (3) global models were used: CANESM2, CNRM-CM5 and MPI-ESM-MR; and two (2) emission scenarios: an intermediate scenario, RCP 4.5; and a pessimistic scenario, RCP 8.5. The model was constructed based on a future scenario projected for the year 2099. The results indicate that only 80 % of the demand of the studied hydrographic unit is satisfied; however, climate change has a positive effect on water inputs, which is manifested in an increase of 15 % to 20 % in water availability for the Integral System of Lagunillas in all scenarios, notably those of CANESM2-RCP4. 5 and CANESM2-RCP8.5.
Keywords: water availability, climate change, WEAP, water demand.
1. Introducción
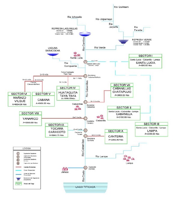
El cambio climático y el uso de los recursos por las actividades humanas (irrigación, abastecimiento de agua potable, industrias, minería), entre múltiples factores, son los más importantes que se deben considerar para la disponibilidad del recurso hídrico en una cuenca, debido a que el recurso hídrico en el Perú, como en muchas regiones del mundo es cada vez más escaso [1, 2]. El Perú es conocido como un país vulnerable a los efectos nocivos del cambio climático, posee siete de las nueve características de vulnerabilidad definidos [3], lo cual refleja un alto grado de exposición a las amenazas dado, por ejemplo, en el desarrollo urbano y de la agricultura no se contemplan los riesgos climáticos a los cuales están expuestos. En cuanto al uso agrícola, el Proyecto Integral Lagunillas, cuya ubicación se muestra en la Figura 1, es uno de los proyectos hidráulicos más importantes del Sur del Perú, que posibilitará la incorporación al riego de 30,844 has distribuidos en diez (10) sectores de riego, con las aguas reguladas del río Ichocollo en el embalse Lagunillas y afluentes del río Cabanillas. El esquema hidráulico del Sistema Integral Lagunillas (SIL), ver Figura 2, el cual está conformado por una Presa de almacenamiento en la laguna de Lagunillas, ya construido y en operación, y diferentes sistemas de captación, conducción y distribución de agua en proceso de implementación, que permitan el riego de los distintos sectores [4].


Una de las formas de demostrar los cambios climáticos en la disponibilidad del recurso hídrico es modelando las proyecciones climáticas bajo escenarios de emisiones de Modelos Climáticos Globales (MCG) [5] para acoplar a un modelamiento hidrológico con software para evaluación y planeación del uso del agua, por lo que en este trabajo se aplicó el modelo WEAP (Water Evaluation and Planning) [6], que es un modelo capaz de realizar escenarios futuros a partir de un escenario actual de disponibilidad, con el ingreso de datos climáticos, caracterización de la cuenca, cobertura vegetal y validación y calibración del modelo entre otros de interés, como lo analizaron en aspectos agrícolas [7], relacionando la incertidumbre socioeconómica [8], impacto de la operación de reservorios [9], y la aplicación del dowscaling [10].
La presente investigación tiene por objetivo validar y calibrar los parámetros del modelo hidrológico WEAP, para determinar la disponibilidad hídrica en la cuenca del rio Cabanillas; así como analizar el efecto de diferentes escenarios del Cambio Climático sobre la disponibilidad hídrica para la producción agrícola y el abastecimiento de agua potable para la cuenca del rio Cabanillas.
2. Antecedentes
En la región Rheraya, Marruecos, Rochdane, et al. [11] muestran un incremento en la temperatura de aproximadamente 2–3°C y una reducción en la precipitación del 40-60 % con respecto a la línea de base, concluye que existirá una mayor competencia por las aguas superficiales, y que las demandas domésticas, turísticas, ganaderas y agrícolas no se cumplirán para el año 2100, analizando estrategias de adaptabilidad. Asimismo, en el norte de China, se ha encontrado que la construcción de más embalses puede aliviar la escasez actual de agua y los problemas de agotamiento del agua subterránea [12]; sin embargo, esta opción no es necesariamente la medida más efectiva para resolver problemas de suministro de agua; en cambio, mejorar la eficiencia del riego y cambiar la estructura de cultivo puede ser más efectivo. Maliehe and Mulungu [13] evaluaron dos escenarios, primero para el escenario de referencia, las demandas industriales de Metolong de 1.46 Mm³ y las demandas ambientales de 2.29 Mm³ no se cumplieron; en segundo lugar, para el escenario de la expansión del riego, al aumentar la superficie de riego en 12.3 %, no se cumplieron las demandas de 4.44 Mm³ (irrigación representa el 65.65 % de la insatisfecha). Por lo tanto, el estudio recomienda un plan de riego para la cuenca.
López-García, et al. [14] realizaron una modelación con el programa WEAP para determinar el impacto de los escenarios de cambio climático RCP 4.5 y 8.5 en los recursos hídricos en el periodo 2015–2030 en el Valle de Galeana, Nuevo León, México, cuyos resultados muestran que la situación del acuífero con escenarios de cambio climático y con el uso actual del agua es crítica, pues en ambos escenarios analizados se tendrían afectaciones importantes en el acuífero a partir de 2015, ocurriendo un mínima recarga hacia el acuífero de 0.96 y 1.5 % con respecto a su capacidad total durante los meses de lluvia típicos (agosto y septiembre, respectivamente). Considerando el escenario de adaptación de cambio en sistemas de riego, se espera una ligera recuperación a partir del año 2023, alcanzando un máximo de recarga de 3.11 Mm³ en temporada de lluvia.
Ahmadaali, et al. [7] mencionan que el lago Urmia como un lago hiper salino y muy poco profundo, ubicado en el noroeste de Irán, experimenta reducciones de nivel de agua de aproximadamente 40 cm cada año en las últimas dos décadas; los resultados muestran que los valores más altos de los índices de sostenibilidad ambiental y sostenibilidad agrícola están relacionados con el escenario de combinar el cambio del patrón de cultivo con la mejora de la eficiencia total de riego en el escenario de emisiones B1 (B1S4).
3. Materiales e información básica
Para simular la demanda de agua total futura con el modelo WEAP se utiliza la información cartográfica procesada por un Sistema de Información Geográfica (SIG), a fin de obtener las áreas de cuencas y otras características de las mismas. Se utiliza la información de siete [7] estaciones pluviométricas (Tabla 1) y la demanda Hídrica total proyectada del Sistema Integral Lagunillas, dada en la Tabla 2.


3.1. Ubicación
La cuenca del río Cabanillas, se ubica al sur del Perú, en el altiplano de la Región de Puno, ver Figura 1; y tiene una extensión de aproximadamente 2,845 km², unos 338 km de perímetro, y altitudes máxima y mínima de 4,750 y 3,950 msnm, respectivamente.
El río Cabanillas se forma por la unión de los ríos Verde y Cerrillos (Figura 3), este último de régimen regulado por la presa Lagunillas. El río Cerrillos es el efluente del embalse Lagunillas y el río Ichocollo el principal afluente, inicialmente este río toma los nombres de Orduña y Borracho. El río Verde se conforma por la confluencia de los ríos Paratía y Jarpaña, este último inicialmente toma el nombre de Quillisani, tal como se muestra en el esquema hidráulico de la Figura 2.

La presa Lagunillas permite almacenar los recursos hídricos de un área aproximada de 650 km², volumen que se usa para atender las demandas hídricas de uso agrícola para los diez (10) sectores de riego existentes, así como las demandas de uso poblacional, ecológica, industrial y minera. A todo el conjunto se denomina Sistema Integral de Lagunillas [4].
3.2. Estaciones pluviométricas
Las estaciones pluviométricas en la cuenca del Cabanillas, Tabla 1, se encuentran en zonas en las que se presentan precipitaciones entre las cotas del punto objetivo y las cotas más elevadas, [15].
3.3. Demanda hídrica
La demanda hídrica del Sistema Integral Lagunillas comprende: a) uso poblacional de las ciudades Puno, Juliaca y Lampa, b) ampliación de la frontera agrícola, c) desarrollo industrial - minero y d) demanda ecológica del Sistema Integral Lagunillas, el cual representa una demanda total de 643.674 hm³ año−1, de los cuales el uso agrícola representa el 79.40 % de la demanda hídrica total del sistema, información presentada en la Tabla 2 [4].
4. Metodología
Las técnicas y procedimientos de análisis en el estudio se pueden diferenciar tres grandes procesos realizados (Figura 4)
a) Proceso de modelamiento hidrológico usando el modelo WEAP.
b) Proceso de proyecciones climáticas.
c) Proceso de generación de escenarios de cambio climático.

4.1. Modelamiento hidrológico WEAP
Se utilizó el sistema de modelamiento hidrológico Water Evaluation and Planning (WEAP), que posee una interfaz gráfica basada en SIG de la cuenca con el procesamiento:
Mapa de subcuencas. Los mapas de las subcuencas se obtuvieron a partir del Modelo de Elevación Digital (MED) ASTER GDEM 2 con resolución espacial de 30 m. Se agruparon en unidades más amplias, en torno a los principales ríos de la cuenca, a fin de simplificar su modelamiento hidrológico [16]. Se definieron 22 subcuencas, siendo la subcuenca del río Verde y la subcuenca del río Cerrillos las que constituyen el sistema Lagunillas.
Mapa de bandas de elevación. El mapa de bandas de elevación se obtuvo a partir del Modelo de Elevación Digital (MED) ASTER GDEM 2 con resolución espacial de 30 m. La cuenca fue dividida en bandas de elevación, reclasificando el MED de la cuenca.
Mapa de vegetación y uso de la tierra. La información de la cobertura vegetal de la cuenca elaborada para el Proyecto Especial Lago Titicaca [17], fue agrupada de acuerdo con criterios de clasificación de tipos de cobertura más representativa, lo cual permitió simplificar el desarrollo del modelo [16]. Intersectando los mapas de subcuencas y de bandas de elevación, la cuenca quedó dividida en 22 áreas (porciones), como se aprecia en la Figura 5. Las áreas y perímetros de cada una de estas porciones están dadas en la Tabla 3.

Luego se calcularon las áreas de cada porción y se creó el esquema base dentro de modelo WEAP.
4.2. Proyecciones climáticas
Se utilizó las proyecciones climáticas como punto de partida para definir escenarios climáticos. De la información sobre los modelos de escenarios obtenida para Puno [18], se utilizó el modelo de mejor comportamiento; es decir el HadGEM-ES de precipitación para la región Puno; obteniéndose de ese modo información con las coordenadas para cada una de las grillas para el periodo 2005–2099, como se muestra en la Figura 6 [15].

Como se ha mencionado, los modelos utilizados para los escenarios son de Circulación General (MCG) regionalizados provenientes de tres (3) modelos globales (CANESM2, CNRM-CM5 y MPI-ESM-MR) y 2 escenarios de emisión (un escenario intermedio: RCP 4.5; y un escenario pesimista: RCP 8.5), con un total de seis (6) escenarios posibles, basados en lo indicado en la referencia [19]. En la Tabla 4 se dan los escenarios climáticos para los periodos presente, histórico y futuro.

La evaluación del cambio climático en la hidrología de la cuenca del rio Cerrillos y río Verde se realiza comparando los resultados calculados de los escenarios futuros con el escenario histórico por medio del modelo WEAP.
4.3. Proceso de generación de escenarios
Para el modelamiento del sistema se consideraron las siguientes variaciones
Bajo condiciones reales con información histórica y
Bajo influencia del cambio climático.
Se asumieron, además, tres (3) escenarios de operación del almacenamiento y demandas
Funcionando con trasvasamiento de las aguas del rio Verde a la Presa de Lagunillas; y
Funcionando con almacenamiento de la Presa de Lagunillas; y almacenamiento en la Presa del rio Verde.
En la Figura 4 se presenta un resumen del esquema metodológico usado en la investigación, diferenciándose los tres grandes procesos realizados.
5. Resultados
Los resultados se centran en la evaluación de la información histórica y de los seis escenarios hidrológicos con efecto de Cambio Climático, proyectados en las estaciones pluviométricas para dos periodos de tiempo continuos: para información histórica desde enero de 1956 a diciembre de 2016; y futuro desde enero de 2005 a diciembre de 2099.
5.1. Calibración del modelo hidrológico
La calibración y validación del modelo hidrológico se llevó a cabo comparando los caudales simulados y/o generados por el modelo WEAP con la serie de caudales mensuales observados, correspondientes a un registro de 25 años entre 1969 y 1993. El ajuste entre datos simulados y observados es muy bueno, con una adecuada representación de la estacionalidad de los datos de precipitaciones de la Cuenca del río Cabanillas. Los resultados de los ajustes de la calibración se presentan en la Tabla 5.

La curva de los caudales generados se aproxima y tienden a presentar el mismo comportamiento de la curva de caudales observados, en lo cual se realiza la aceptación de esta evaluación grafico visual. Utilizando el método de error cuadrático se tiene como resultado de 0.758395, en porcentaje 75.8 %, que lo ubica como insatisfactorio en el rango 0.70 > RSR. El valor obtenido por el método de Nash es de 0.998562, por lo que es una calibración válida con un rendimiento de “Muy Bueno” porque este se encuentra entre los valores de 0.75 < E ≤1.
El valor obtenido por el método de Bias normalizado es de 0.979, indicando un resultado de sobrestimación. El valor obtenido en el coeficiente de Error en Volumen es de 0.012 es decir de 1.2 % que se ubica con un rendimiento de Muy Bueno de < 10 %. Los resultados anteriores indican que el modelo WEAP podría modelar el flujo mensual razonablemente bien y podría usarse para propósitos de proyección futura [12].
5.2. Escenarios de modelamiento bajo condiciones reales con información histórica
Los resultados de los escenarios de modelamiento bajo condiciones reales con información histórica se detallan en la Tabla 5 y las Figuras 7 y 8 representan al primer escenario, las Figuras 9 y 10 al segundo escenario y las Figuras 11 y 12 al tercer escenario.

De la Tabla 6 se desprende en cuanto a los:
Volúmenes almacenados
En el primer escenario el embalse de Lagunillas presenta hasta un 11 % de tiempo de exceso o rebose en el almacenamiento, el almacenamiento entre los 30 y 250 Mm³ va variando linealmente de 13 a 53 % y de 53 % a 100 % el almacenamiento esta en 30 Mm³, ver Figura 7 y Tabla 6.


En el segundo escenario el embalse de Lagunillas presenta hasta un 13 % del tiempo de exceso o rebose en el almacenamiento, el almacenamiento entre los 30 y 250 Mm³ va variando linealmente de 13 a 72 % y de 72 % a 100 %, el almacenamiento esta en 30 Mm³, ver Figura 9 y Tabla 6.

En el tercer escenario el embalse de Lagunillas presenta hasta un 15 % del tiempo de exceso o rebose en el almacenamiento, el almacenamiento entre los 30 y 250 Mm³ va variando linealmente de 13 a 72 % y de 72 % a 100 % el almacenamiento esta en 30 Mm³, ver Figura 11 y Tabla 6.
Se concluye que el tiempo de rebose se incrementa a partir del primer escenario en un 2 % y el almacenamiento o volumen útil vario linealmente en el primer escenario hasta el 53 % y 72 % y el almacenamiento mínimo (30Mm³) alcanzan de manera progresiva al 100 % del 53 %, 72 % y 75 %.



Escenarios de funcionamiento
La demanda hídrica proyectada del Sistema Integral de Lagunillas el cual representa una demanda total de 643.674 hm 3, (ver 2), de acuerdo a los escenarios de funcionamiento se presenta de la siguiente manera. En el primer escenario las demandas planteadas no son satisfechas completamente, se da solo en un 30% mostrado en la Figura 8 y Tabla 6.
En el segundo escenario, las demandas planteadas son satisfechas en un 52 %, ver Figura 10 y Tabla 6. En el tercer escenario, las demandas planteadas son satisfechas solo en un 60 %, ver Figura 12 y Tabla 6.
A manera de conclusión se puede decir que con solo funcionando la Presa de Lagunillas solo abastecería la tercera parte (30 %) de la demanda planteada y con el almacenamiento de la Presa de Lagunillas y la futura Presa del Rio Verde abastecería las dos terceras partes (60 %) de la demanda total del Sistema Integral de Lagunillas.
Primer escenario. sistema con regulación en Lagunillas y rio Verde no regulado con las demandas al 100 %. En este caso los resultados están en las Figuras 7 y 8.
Segundo escenario. trasvasamiento de aguas del rio Verde y almacenado en Lagunillas con demandas al 100 %. En este caso los resultados están en las Figuras 9 y 10.
Tercer escenario. con regulación en Lagunillas y rio Verde almacenado en un nuevo reservorio con las demandas al 100 %. En este caso los resultados están en las Figuras 11 y 12.
5.3. Modelado del sistema para tres (3) escenarios de funcionamiento de almacenamiento y de demandas planteadas al 100 % con influencia del cambio climático: CANESM2-RCP4.5, CANESM2-RCP8.5, CNRM_CMI4.5, CNRM_CMI8.5.
El resumen de los resultados de la Tabla 7 y de las Figuras 13, 14, 15, 16, 17, 18 y 19 representan la influencia del Cambio Climático en la demanda hídrica total proyectada del Sistema Integral de Lagunillas.
A continuación de la Tabla 7 se desprende lo siguiente:

5.3.1. Volúmenes almacenados por escenario
En el primer escenario con los escenarios con cambio climático con CANESM2-RCP 4.5 tiene un rebose del 8 % y una variación del volumen mayor variando linealmente a un 85 % llegando al 100 % con almacenamiento de 30MM³. Ver Figuras 13 y 14 y Tabla 7.


En el segundo escenario se observa que, en el escenario con efecto de Cambio Climático, la proyección CANESM2 - RCP4.5, se tiene un 15 % de rebose y de un almacenamiento o volumen útil de 30 a 540 Mm³ varia de 15 % a 92 % y de 92 a 100 % el almacenamiento mínimo queda en 30 Mm³. Ver Figuras 15 y 16 y Tabla 7.


En el tercer escenario el embalse de Lagunillas y el embalse de rio Verde presentan hasta un 15 % del tiempo rebose en el almacenamiento, el almacenamiento entre los 30 y 250 Mm³ va variando linealmente de 15 % a 75 % y de 75 % a 100 % el almacenamiento esta en 30 Mm³, de los escenarios con cambio climático y el más resaltante es el de CANES4.5 y CANES8.5, con un rebose de 13 % y el almacenamiento varió linealmente de 13 % a 98 % y con un almacenamiento al 100 % en 30Mm³. Figuras 17 y 18.


A manera de conclusión se puede decir que el tiempo de rebose se incrementa a partir del primer escenario de 8 % a 15 %y el almacenamiento o volumen útil vario linealmente en el primer escenario hasta el 75 % y el almacenamiento mínimo (30MM³) alcanzan el 98 % para las proyecciones de CANESM2 - RCP4.5 y CANESM2- RCP8.5
5.3.2. Demanda hídrica según escenarios
La demanda hídrica proyectada del Sistema Integral de Lagunillas el cual representa una demanda total de 643.674 hm³, (ver Tabla 2), de acuerdo a los tres escenarios de funcionamiento.
Primer escenario. El sistema con regulación en Lagunillas y rio Verde no regulado con las demandas al 100 %.
En el primer escenario se observa además que, bajo escenarios de cambio climático, estas solo cubren en más del 60 % de las demandas planteadas, de los cuales resalta en mayor medida el escenario CANESM2-RCP4.5 con un 75 %. Ver Figuras 13 y 14.
Segundo escenario. Con trasvasamiento del rio Verde y almacenado en Lagunillas con las demandas al 100 %.
En el segundo escenario, para demandas entregadas son satisfechas en promedio de todos los escenarios en un 75 %, resaltando siempre el escenario con cambio climático CANESM2-RCP4.5 como un ligero aumento del 85 %. Ver Figuras 15 y 18.
Tercer escenario. Con regulación en Lagunillas y regulación de las aguas del rio Verde con las demandas al 100 %.
En el tercer escenario, para demandas entregadas, son satisfechas en todos los escenarios con cambio climático en un 80 %, resaltando los escenarios con cambio climático CANESM2-RCP4.5 y CANESM2- RCP8.5, con un 95 %, Ello es debido al represamiento de las aguas del rio Verde y a la presa de Lagunillas. Ver Figuras 17, 18 y 19.

Como resultado principal de este estudio se puede decir que con solo funcionando la Presa de Lagunillas abastecería las dos terceras partes (60 %) de la demanda planteada; con trasvasamiento de las aguas del rio verde a la Presa de Lagunillas abastecería en promedio de las proyecciones un 75 % y con el almacenamiento de la Presa de Lagunillas y la futura Presa del Rio Verde abastecería el promedio de las proyecciones en un 80 % destacando los escenarios con cambio climático CANESM2-RCP4.5 y CANESM2-RCP8.5, con un 95 %, de la demanda total del Sistema Integral de Lagunillas.
6. Conclusiones
Con modelamiento bajo condiciones reales con información histórica para una demanda planteada al 100 %, se observa que el primer escenario de solo uso de la presa de Lagunillas se satisface el 30 % de la demanda hídrica; el segundo escenario de trasvasamiento de las aguas del rio Verde a la presa de Lagunillas se satisface en un 52 % de la demanda hídrica; y el tercer escenario de (regulación de Lagunillas y del rio Verde) se satisface en un 60 % del total de la demanda hídrica.
Considerando el modelado del sistema para 3 escenarios de funcionamiento de almacenamiento y de demandas planteadas al 100 % con influencia del cambio climático: CANESM2-RCP4.5, CANESM2- RCP8.5, CNRM_CMI4.5, CNRM_CMI8.5, se observa que en el primer escenario de funcionamiento, estas cubren en más del 60 %, de los cuales resalta en mayor medida el escenario CANES 4.5 satisface en un 75 % la demanda hídrica; Para el segundo escenario de funcionamiento las demandas son satisfechas en promedio de todos los escenarios en un 75 %, resaltando siempre el escenario con cambio climático CANES4.5 como un ligero aumento del 85 %; Para el tercer escenario de funcionamiento las demandas son satisfechas en todos los escenarios con cambio climático en un 80 %, resaltando los escenarios con cambio climático CANES4.5 y CANES8.5, con un 95 %. Por lo que, se puede concluir que el cambio climático tiene un efecto positivo sobre la demanda hídrica de un incremento del 15 a 20 % de aportación a la disponibilidad hídrica para el Sistema Integral de Lagunillas, en todos los escenarios, destacando el de CANESM24.5 y CANESM28.5.
Por lo tanto, la disponibilidad hídrica para las 30,000 Has de agua potable; para las ciudades de Juliaca, Lampa y Puno; y para el uso industrial minero y el caudal ecológico del sistema integral de Lagunillas, se requiere el uso de presa de Lagunillas y el represamiento del río Verde.
La calibración y validación del modelo hidrológico requiere de comparaciones entre los caudales simulados y/o generados por la WEAP y la serie de caudales mensuales observados, correspondientes a un registro de 25 años entre 1969 y 1993, puede apreciarse que el ajuste entre datos simulados y observados es muy bueno, existiendo una representación adecuada de la estacionalidad de los datos de precipitaciones de la Cuenca del río Cabanillas.
Recomendaciones
De acuerdo con los posibles incrementos de la oferta hídrica que se puedan dar a futuro y considerando las características geográficas y fisiográficas de la cuenca del río Cabanillas, se deberá plantear una estrategia de adaptación al cambio climático coordinado entre los gobiernos regionales y locales.
Con el fin de mejorar el estudio, se recomienda la evaluación de la demanda futura en la cuenca del río Cabanillas para generar un contraste más claro referente a la disponibilidad hídrica de la cuenca a través de un proceso de comparación con la oferta proyectada.
7. Referencias
[1] Yuliang Zhou, Chengguang Lai, Zhaoli Wang, Xiaohong Chen, Zhaoyang Zeng, Jiachao Chen, and Xiaoyan Bai. Quantitative evaluation of the impact of climate change and human activity on runoff change in the dongjiang river basin, china. Water, 19(2), 2018.
[2] UNESCO–WWAP. Agua para todos agua para la vida: Informe de las naciones unidas sobre el desarrollo de los recursos hídricos en el mundo. Report, UNESCO, World Water Assessment Programme, 2003.
[3] MINAM, Ministerio del Ambiente del Perú, Lima Perú. Plan de acción de adaptación y mitigación frente al cambio climático, 2010.
[4] Puno: PLET Proyecto Especial Binacional Lago Titicaca, Lima Perú. Plan de operación, mantenimiento y desarrollo de infraestructura hidraulica del sistema integral Lagunillas, 2017.
[5] Efrain Lujano Laura, Liz S. Hidalgo Sanchez, Bernardino Tapia Aguilar, and Apolinario Lujano Laura. Cambios proyectados de los recursos hídricos bajo escenarios de emisiones rcp4.5 y 8.5 de modelos climáticos globales del cmip5 en el altiplano peruano. Revista Investigaciones Altoandinas, 18(2):195–204, 2016.
[6] Jack Sieber and David Purkey. Water evaluation and planning system. Technical report, Stockhoml Enviroment Institute, 2015.
[7] Jamal Ahmadaali, Gholam-Abbas Barani, Kourosh Qaderi, and Behzad Hessari. Analysis of the effects of water management strategies and climate change on the environmental and agricultural sustainability of urmia lake basin, iran. Water, 10(2), 2018.
[8] Ajay Gajanan Bhave, Declan Conway, Suraje Dessai, and David A. Stainforth. Water resource planning under future climate and socioeconomic uncertainty in the cauvery river basin in karnataka, india. Water Resources Research, pages 708–728, 2018.
[9] Le An Ngo, Ilyas Masih, Ilyas Masih, Yong Jiang, Yong Jiang, and Wim Douven. Impact of reservoir operation and climate change on the hydrological regime of the sesan and srepok rivers in the lower mekong basin. Climatic Change, pages 1–13, 2016.
[10] Taru Olsson, Matti Kämäräinen, Darwin Santos, Teija Seitola, Heikki Tuomenvirta, Riina Haavisto, and Waldo Lavado- Casimiro. Downscaling climate projections for the peruvian coastal chancay-huaral basin to support river discharge modeling with weap. Journal of Hydrology: Regional Studies, 13:26–42, 2017.
[11] Saloua Rochdane, Barbara Reichert, Mohammed Messouli, Abdelaziz Babqiqi, and Mohammed Yacoubi Khebiza. Climate change impacts on water supply and demand in rheraya watershed (morocco), with potential adaptation strategies. Water, 4(1):28–44, 2012.
[12] Lu Hao, Ge Sun, Yongqiang Liu, and Hong Qian. Integrated modeling of water supply and demand under management options and climate change scenarios in chifeng city, china. JAWRA Journal of the American Water Resources Association, 51(3):655–671, 2015.
[13] Motlatsi Maliehe and Deogratias M.M. Mulungu. Assessment of water availability for competing uses using swat and weap in south phuthiatsana catchment, lesotho. Physics and Chemistry of the Earth, Parts A/B/C, 100:305–316, 2017.
[14] Thania G. Lípez-García, Mario G. Manzano y Aldo I. Ramírez. Disponibilidad hídrica bajo escenarios de cambio climático en el valle de galeana, nuevo león, méxico. Tecnología y ciencias del agua, 8(1):105–114, 2017.
[15] SENAMHI, Servicio Nacional de Meteorología e Hidrología del Perú, Lima, Perú. Datos Historicos de Clima del Perú, Lima: Senamhi, 2018.
[16] Centro de Cambio Global-Universidad Católica de Chile, Stockholm Environment Institute, Santiago, Chile. Guía Metodológica – Modelación Hidrológica y de Recursos Hídricos con el Modelo WEAP, 2009.
[17] Gobierno Regional de Puno. Zonificación Ecológica Económica (Meso ZEE) Región Puno, 2015.
[18] MINAM, Ministerio del Ambiente del Perú, Lima, Perú. El Perú y el Cambio Climático: Tercera Comunicación Nacional del Perú a la Convención Marco de las Naciones Unidas sobre Cambio Climático, 2016.
[19] SENAMHI, Servicio Nacional de Meteorología e Hidrología del Perú, Lima, Perú. Regionalización Estadística de Escenarios Climáticos en Perú, 2014.
Enlace alternativo
http://servicio.bc.uc.edu.ve/ingenieria/revista/v25n2/art17.pdf (pdf)