Artículo Original
The perception of parents and guardians about the health and quality of life of their adolescent children enrolled in school
Percepciones de padres o acudientes sobre la salud y calidad de vida de sus hijos adolescentes escolarizados
Percepções de pais ou responsáveis sobre a saúde e a qualidade de vida de seus filhos adolescentes escolarizados
The perception of parents and guardians about the health and quality of life of their adolescent children enrolled in school
MedUNAB, vol. 21, no. 3, pp. 334-353, 2018
Universidad Autónoma de Bucaramanga

Received: 07 July 2017
Accepted: 11 December 2018
Abstract: Introduction. The perception of parents or guardians about their children’s quality of life allows to assess the children’s health, bearing in mind the abilities to fully participate in age-appropriate physical, social and psychosocial functions and activities. Research on quality of life (QL) and children's quality of life as regards their health is a field that, although recent, has made significant progress in the past years. Various measurement instruments have been developed from a quantitative perspective to assess it, but few studies analyze the perceptions from a qualitative focus. Objective. To recognize the perception of parents and guardians about the health and quality of life of their adolescent children. Methodology. Qualitative study with the focus group technique in which nine parents or caregivers participated. A focus group was created and the interview was recorded and transcribed. Results. Eleven categories that cover the health and quality of life in the stage of adolescents enrolled in school were detected. Dimensions appeared that are not reported by health-related quality of life instruments, such as spirituality and technology. Discussion. In the area of spirituality, studies have demonstrated a strong positive correlation between parents, religiosity and the reduction of risky conducts in their children. Conclusions. Addressing parents or caregivers helped identify other aspects of health and quality of life that can affect their adolescent children. [Jaimes-Valencia ML, Fajardo-Nates S, Argüello JF, Mejía-Arciniegas CN, Rojas-Arenas LC, Gallo-Eugenio LM, León-Santos NR. The perception of parents and guardians about the health and quality of life of their adolescent children enrolled in school. MedUNAB. 2019;21(3):334-353. doi: 10.29375/01237047.2736]
Keywords: Perception, Quality of life, Well-being, Health, Adolescents, Parents.
Resumen: Introducción. La percepción que tienen los padres o acudientes sobre la calidad de vida de sus hijos permite realizar una valoración de la salud de los niños teniendo en cuenta las habilidades de participar plenamente en funciones y actividades físicas, sociales y psicosociales apropiadas para la edad. La investigación en la calidad de vida (CV) y calidad de vida relacionada con la salud en niños es un campo que, aunque reciente, ha tenido progresos importantes en los últimos años; para su valoración se han creado varios instrumentos de medición desde la perspectiva cuantitativa, pero son escasos los estudios que analizan las percepciones desde un enfoque cualitativo. Objetivo. Reconocer las percepciones que tienen los padres o acudientes sobre la salud y calidad de vida de sus hijos adolescentes. Metodología. Estudio cualitativo con la técnica de grupo focal en la que participaron 9 padres o acudientes. Se realizó un grupo focal, se grabó y transcribió la entrevista. Resultados. Se detectaron 11 categorías que hacen parte de la salud y calidad de vida en la etapa de los adolescentes escolarizados. Surgieron dimensiones que no son reportadas por instrumentos de calidad de vida relacionada con la salud como es la espiritualidad y la tecnología. Discusión. Respecto a la espiritualidad, estudios han demostrado una correlación positiva fuerte entre los padres, religiosidad y reducción de conductas de riesgo de sus hijos/as. . Abordar a los padres o acudientes permitió identificar otros aspectos de la salud y calidad de vida que pueden afectar a sus hijos en la adolescencia. [Jaimes-Valencia ML, Fajardo-Nates S, Argüello JF, Mejía-Arciniegas CN, Rojas-Arenas LC, Gallo-Eugenio LM, León-Santos NR. Percepciones de padres o acudientes sobre la salud y calidad de vida de sus hijos adolescentes escolarizados. MedUNAB. 2019;21(3):334-353. doi: 10.29375/01237047.2736]
Palabras clave: Percepción, Calidad de vida, Bienestar, Salud, Adolescente, Padres.
Resumo: Introdução. A percepção que os pais ou responsáveis têm sobre a qualidade de vida de seus filhos permite uma avaliação da saúde das crianças, considerando as habilidades para participar plenamente de eventos e atividades físicas, sociais e psicossociais adequadas à idade. A pesquisa sobre qualidade de vida (QV) e qualidade de vida relacionada à saúde em crianças é um campo que, apesar de recente, teve importantes avanços nos últimos anos. Para sua avaliação, tem sido criados vários instrumentos de medição da perspectiva quantitativa, mas há poucos estudos que analisam percepções a partir de uma perspectiva qualitativa. Objetivo. Reconhecer as percepções que os pais ou responsáveis têm sobre a saúde e a qualidade de vida de seus filhos adolescentes. Metodologia. Estudo qualitativo com a técnica de grupo focal em que participaram nove pais ou responsáveis. Foi organizado um grupo focal, e a entrevista foi gravada e transcrita. Resultados. Foram detectadas onze categorias que fazem parte da saúde e qualidade de vida na fase de adolescentes escolarizados. Emergiram dimensões que não são relatadas através de instrumentos de qualidade de vida relacionada à saúde, como espiritualidade e tecnologia. Discussão. Em relação à espiritualidade, estudos têm mostrado uma forte correlação positiva entre pais, religiosidade e redução de comportamentos de risco de seus filhos. Conclusões. Dirigir-se aos pais ou responsáveis que participaram, ajudou a identificar outros aspectos da saúde e da qualidade de vida que podem afetar seus filhos durante a adolescência. [Jaimes-Valencia ML, Fajardo-Nates S, Argüello JF, Mejía-Arciniegas CN, Rojas-Arenas LC, Gallo-Eugenio LM, León-Santos NR. Percepções de pais ou responsáveis sobre a saúde e a qualidade de vida de seus filhos adolescentes escolarizados. MedUNAB. 2019;21(3):334-353. doi: 10.29375/01237047.2736]
Palavras-chave: Percepção, Qualidade de vida, Bem-estar, Saúde, Adolescentes, Pais.
Introduction
The meaning of health has evolved over time, and it has always been intimately tied to the process of disease, so that the concepts of health that have been reported, constructed and analyzed in different historical instances support the fact that human beings need to be seen as biopsychosocial beings (1). A reference point for the concept of health was proposed by the World Health Organization (WHO), as being a "state of complete physical, mental and social well-being, and not merely the absence of disease or illness." Moreover, it establishes that health is an inalienable right of every individual, regardless of their race, religion, ideology and sociocultural condition (2,3).
To know the health status of individuals is to study the different determinants related to their biology, environment, the healthcare system that serves them, and lifestyles that characterize their community, and consequently, their culture (1). Studies about health and disease may be approached in various ways, the Emic or Etic. The Emic vision allows to access information beyond the appearances that can be observed in interaction guidelines, customs and beliefs, which helps understand the sense that these can have for the subject. In contrast, the Etic vision designs the researcher's vision, or from the outside (2, 3).
On the other hand, human development is considered a complex process that evolves in stages during the vital cycle which go from birth to death, encompassed in four basic dimensions: physical, cognitive, emotional and social development. Cognitive capacities can depend on the physical and emotional health, as well as the social experience; social development is influenced by biological maturation, cognitive comprehension and emotional reactions (4). The vital cycle is usually divided into three major periods of development: childhood, adolescence and adulthood. With regard to adolescents ages 11 to 18, it is said that they generate thoughts of formal operations, form a positive identity, and have more contact and a sense of belonging with their peers (5). Children and youth are an important part of our contemporary society: the youth alone represent 30% of the population, thus they are essential for regional progress; healthy children and adolescents have repercussions in every setting, both for social progress as for economic and political progress (6).
The perception of health depends not only on physiological characteristics, but also on personal experiences, the family environment, the cultural context, among others; therefore recognizing the conditions of the individual's social context and community life can avoid the impact thereof on the perception of health (7). The perceived health status is one of the indicators par excellence used as an approximation to the health situations of populations in surveys conducted in different countries. The term self-perception of the health status, or perceived morbidity, refers to the information provided by the individual about his health status interfered as a result of his knowledge and interpretations, without having it confirmed by medical personnel. Consequently, this information has a subjective nature which can reveal the most common health problems among the population based on their experiences and values, and not only on the demand for services (2,3).
Health-related quality of life (HRQoL) is a growing health indicator. Although there are several definitions of HRQoL, there is consensus as for its relation to the concept of self-perceived health in its subjective and multi-dimensional nature, and in the fact that it includes both positive functioning as well as the negative dimensions of health. The WHO defines quality of life as the “individual perception of the position in life in the context of the culture and system of values in which the person lives and its relation to the goals, expectations, standards and interests” (8). American economist John Kenneth Galbraith was the first to use the term “quality of life” in the late nineteen fifties. Initially, the concept consisted of personal healthcare; then it stated concern for public health and hygiene, and thereafter it extended to human, labor and citizen rights; it continued with the capacity to access economic goods, and finally it stated concern for the subject's experience, social life, daily activity and health (9).
Another of the most utilized definitions is the one by Schumaker and Naughton, who define HRQoL as “a subjective assessment, influenced by the current health status, healthcare and the promotion of health, of the individual's ability to maintain a level of functioning that allows him to carry out the activities he considers important and affect his general well-being...” (8). On the other hand, KIDSCREEN groups defines HRQoL as a multidimensional construct covering physical, emotional, mental, social and behavioral components, of well-being and functioning as perceived by patients and/or other individuals (10). The most important dimensions covered by HRQoL are: social, physical and cognitive functioning; mobility and personal care; and emotional well-being. This definition is based on the perception of the individual about his own health, and is used frequently as a synonym for the concept of self-perceived health (8).
The perception of having a good or very good health status diminishes with age for both men and women; among youth, positive health assessments reach almost nine out of every ten people, while for older adults it is only four out of ten. Moreover, it is evident that age makes a difference with regard to the perception of health: as age increases, the proportion of people that define their health status as good or very good diminishes (7).
At first, both health and quality of life in childhood and adolescence were measured as indirect indicators of epidemiological morbimortality data. To be more specific, in the last decade of the 20th century and the beginning of the 21st century, HRQoL began to be studied as a holistic, multidimensional and integrated concept where the child's perception of his well-being is considered for the first time (11). It confirmed that development occurs in three stages, with an approximate ten-year delay compared to QL research in adults. The first stage consisted of the theoretical development of the QL construct in children as a concept that differs from that of adults (9). At this stage, qualitative studies were undertaken that helped determine the construct's components, and information was taken from studies that used the Delphi methodology. The second stage has been dedicated to the design and development of quantitative measurement instruments, and the third has been used in the clinical setting (9). Quality of life in children and adolescents could then be defined as “the perception of the physical, psychological and social well-being within a specific cultural context according to their evolutionary development and individual differences” (9), while health-related quality of life in children and adolescents would be the assessment in accordance with their evolutionary development, individual differences and cultural context of their physical, psychological and social functioning when it is limited or altered by disease or accident (9).
The measure of HRQoL in childhood and adolescence may be useful in describing the health of a population and establishing comparisons between subgroups with certain characteristics (i.e., sociodemographic, regional, etc.), to evaluate the impact of interventions and healthcare policies on health, or to focus resources according to the needs. In clinical practice, the study of HRQoL can help facilitate knowledge of the health status and identify levels of morbidity, assess the impact of treatments on individual or group health, and facilitate the clinical decision-making process. The use of childhood HRQoL as an outcome measure brings multiple benefits for both clinical practice and in formulating health-related public policies. The way to make the HRQoL measurement operative is through standardized instruments or questionnaires. For their proper use, these must be constructed or adapted to the target population, and must be aligned with the research objectives and exhibit adequate psychometric properties (8).
These instruments are applied as self-reports, and are deemed as the main method in assessing HRQoL in children once they reach a certain age and level of cognitive development; however, there are several measures for proxies or reporters that constitute important complementary sources of information about the HRQoL of children and adolescents. Over the last decade, diverse generic instruments of children and adolescents’ HRQoL have been developed, as well as specific questionnaires aimed at children with chronic diseases such as asthma and diabetes. For the most part, these instruments have been developed in other languages, with very few of them published in Spanish. The process of validation encompasses transcultural adaptation and an evaluation of the psychometric properties; in other words, determining reliability and validity (10, 16) (table 1). It's worth noting that currently there are instruments that assess the construct in a quantitative manner, proposing different dimensions, but there are very few studies that help establish the components that are part of the health and quality of life of children and adolescents while taking into account the realities of Latin American contexts. Similarly, very few studies assess these topics from the parent’s perspective.
Table 1. Instruments to assess the Health Related Quality of Life (HRQoL) of children and adolescents
| Instrument | Creation of the instrument | Age range | Dimensions | No. items |
| PedsQL (13) | United States in 1998 | 2 - 18 years | Physical Function, Emotional Function, Social Function and School Function. | 23 |
| KIDSCREEN (10) | Developed simultaneously in 13 European countries between 2001 and 2004 | 8 - 18 years | Physical well-being, Psychological well-being, Autonomy, Relation with Parents; Friends, Social Support and School Setting. | Varies from 10 to 52 |
| CHQ (Child Health Questionnaire) (14) | United States in 1996 | 10 - 18 years | Physical Function, Socio-physical Role, Perception of health, Pain, Socio-emotional Role, Social Behavior Role, Self-esteem, Mental health, General Behavior, Family Activities and Family cohesion. | Varies from 28 to 87 |
| KINDL (Fragebogen zur Lebensqualität von Kindern and Judendlichen) (15) | Germany in 1998 | 3 - 17 years | Physical well-being, Emotional well-being, Daily Activities and Social well-being. | 24 |
| MOSSF (16) | Developed in the United States in the early 1990s | Adolescents older than 13 | Physical Function, Physical Performance, Body Pain, General Health, Vitality, Social Function, Emotional Performance and Mental Health. | Varies from 8 to 36 |
| AUQUEI (Autoquestionnaire Qualité de VieEnfant-Imagé) (11) | Developed originally in 1997 | 4 - 12 years | Family life, Social life, Activities (school and free time) and Health. | 27 |
| CHIP (Child Health and Illness Profile) (11) | Developed originally in 1993 | 11 - 17 years | Well-being, Satisfaction, Diseases, Functions, Resilience and Risks. | 188 |
| CHIP (Child Health and Illness Profile) (11) | Developed originally in 2001 | 6 - 11 years | Well-being, Satisfaction, Functions, Resilience and Risks. | 45 |
| EQ-5D-Y (11) | Developed originally in 2003 | 8 - 18 years | Mobility, Self-care, Usual Activities, Pain/Malaise and Anxiety/depression. | 5 |
| VSP-A (Vécu et Santé Perçue de l’Adolescent) (11) | Developed originally in 2000 | 11 - 17 years | Psychological well-being, Energy-vitality, Relations with friends, Relations with parents, Free time/leisure and School. | 4 |
It is important to recognize that parents fulfill various functions as regards to their children's health: they are responsible for identifying their health needs and putting in practice the prescribed medical treatments. Until recently, the parents' perspective of their children’s health was the only report of the child's or adolescent's health status (17). With regard to the health-related quality of life perception, parents are more optimistic about their children's health compared to the children's responses, but the perceptions can be different depending on the child's health status. Parents of healthy children overestimate the quality of life, while parents of sick children underestimate it. The parent’s mental health status affects the perception of the child's QL according to his own experience. This perception is also affected when the parent projects his expectations on the child and compares him (18). Thus it may be interesting to undertake a research study that would help recognize the perceptions of parents or caregivers concerning the health and quality of life of their adolescent children from a qualitative approach.
Methodology
Research design
Descriptive study with a qualitative focus. We used the focus group technique with a semistructured group interview. It should be noted that this methodology attempts to get a group of individuals to discuss and elaborate, from their personal experience, a topic or social event that is the object of research. It is recommended that group size be limited to 8 to 10 participants (19).
Participants
The focus group was created taking into account parents and caregivers of school children in their early adolescence years enrolled in a public school. We created a 9-person focus group (father, mother and/or caregiver) with school adolescent children ages 11 to 15 enrolled in a public school in the city of Bucaramanga, Santander, Colombia.
Inclusion criteria
Inclusion criteria considered for the creation of the focus group included: parents or caregivers of adolescents ages 11 to 15 from low, medium and high socioeconomic levels, considering a balance of gender, to create the focus group.
Exclusion criteria
The exclusion criteria considered to create the focus group were: Parents of adolescents with chronic pathologies (diabetes, epilepsy, cardiopathy, and physical disabilities, among others), and parents that did not voluntarily agree to participate in the study.
Data collection technique
A focus group of 9 participants was created which included parents, head of household, with male and female children, adolescents enrolled in school aged 11 to 15, who were invited to participate in the study and agreed to participate in it. The participants were presented with ten semistructured questions. Average interview time in the focus group was 45 minutes.
Procedure
With prior approval from the schools’ administration, and via a circular that described in detail the purpose of the research study, we made initial contact over the telephone with 20 parents, providing information and raising awareness among them of the proposed research. We established the corresponding ethic aspects of voluntary participation and confidentiality stipulated by signing the informed consent form. Of the total number of parents scheduled, nine attended and signed the informed consent form, thereupon we proceeded to create the focus group.
Two researchers participated as facilitating agents for the focus group, who were in charge of conducting the semi-structured interview with ten open questions that allowed the parents to establish their perceptions on their children’s health and quality of life. Two other researchers acted as observers, taking note of the activities undertaken in a field diary. The information was collected by means of recording techniques. The interview was transcribed and its content analyzed, which enabled the creation of categories and subcategories.
Data organization
The organization of the qualitative study data was structured as follows (Figure 1).
After obtaining information from the participants, the taped interview was transcribed. A content analysis was performed of the transcribed material (figure 2) through a linear reading as an initial step. The different sections were divided in this phase to create the content codification (table 2) which made it possible to identify the responses of the interviewed subjects. A second step to organize the information was to make a second reading to group the different coded responses with each interview question. A third step included the creation of preliminary categories and subcategories with coding proposed by the researchers based on the literature information, without disregarding the category addressing the interviewed subjects’ paraphrasing. Moreover, it was necessary to make a reading between the lines for some coded responses in order to place them in the categories. Finally, the different categories and subcategories were regrouped, ending up with eleven categories, and with this the researchers aligned the interviewed subjects’ data with the various literature studies.
Table 2. Creation of content code
| CODE | INTERPRETATION |
| P1M1INT1 | Question 1 Mother 1 Intervention 1 |
| P1M2INT1 | Question 1 Mother 2 Intervention 1 |
| P1M2INT2 | Question 1 Mother 2 Intervention 2 |
| P1M2INT3 | Question 1 Mother 2 Intervention 3 |
| P1M2INT4 | Question 1 Mother 2 Intervention 4 |
| P1M2INT5 | Question 1 Mother 2 Intervention 5 |
| P1M2INT6 | Question 1 Mother 2 Intervention 6 |
| P1M7INT1 | Question 1 Mother 7 Intervention 1 |
| P1M7INT2 | Question 1 Mother 7 Intervention 2 |
| P1M7INT3 | Question 1 Mother 7 Intervention 3 |
| P1M7INT4 | Question 1 Mother 7 Intervention 4 |
| P1P1INT1 | Question 1 Father 1 Intervention 1 |
| P1A1INT2 | Question 1 Grandfather 1 Intervention 2 |
| P1A1INT4 | Question 1 Grandfather 1 Intervention 4 |
| P2M1INT2 | Question 2 Mother 1 Intervention 2 |
| P2P1INT2 | Question 2 Father 1 Intervention 2 |
| P2A1INT5 | Question 2 Grandfather 1 Intervention 5 |
| P3M1INT3 | Question 3 Mother 1 Intervention 3 |
| P3M2INT7 | Question 3 Mother 2 Intervention 7 |
| P3M5INT4 | Question 3 Mother 5 Intervention 4 |
| P3M6INT1 | Question 3 Mother 6 Intervention 1 |
| P3P1INT4 | Question 3 Father 1 Intervention 1 |
| P4M7INT1 | Question 4 Mother 7 Intervention 1 |
| P4P1INT5 | Question 4 Father 1 Intervention 5 |
| P5M1INT6 | Question 5 Mother 1 Intervention 6 |
| P5M1INT7 | Question 5 Mother 1 Intervention 7 |
| P5M2INT9 | Question 5 Mother 2 Intervention 9 |
| P5M3INT1 | Question 5 Mother 3 Intervention 1 |
| P5M3INT2 | Question 5 Mother 3 Intervention 2 |
| P5M3INT3 | Question 5 Mother 3 Intervention 3 |
| P5M3INT4 | Question 5 Mother 3 Intervention 4 |
| P5M6INT2 | Question 5 Mother 6 Intervention 2 |
| P5M6INT3 | Question 5 Mother 6 Intervention 3 |
| P5M7INT1 | Question 5 Mother 7 Intervention 1 |
| P5P1INT7 | Question 5 Father 1 Intervention 7 |
| P5P1INT8 | Question 5 Father 1 Intervention 8 |
| P5P1INT9 | Question 5 Father 1 Intervention 9 |
| P5P1INT10 | Question 5 Father 1 Intervention 10 |
| P5P1INT12 | Question 5 Father 1 Intervention 12 |
| P5P1INT13 | Question 5 Father 1 Intervention 13 |
| P5A1INT3 | Question 5 Grandfather 1 Intervention 3 |
| P5A1INT6 | Question 5 Grandfather 1 Intervention 6 |
| P6M1INT8 | Question 6 Mother 1 Intervention 8 |
| P6M4INT2 | Question 6 Mother 4 Intervention 2 |
| P7M1INT1 | Question 7 Mother 1 Intervention 1 |
| P7M1INT3 | Question 7 Mother 1 Intervention 3 |
| P7M1INT4 | Question 7 Mother 1 Intervention 4 |
| P7M1INT5 | Question 7 Mother 1 Intervention 5 |
| P7M1INT9 | Question 7 Mother 1 Intervention 9 |
| P7M2INT1 | Question 7 Mother 2 Intervention 1 |
| P7M2INT8 | Question 7 Mother 2 Intervention 8 |
| P7M3INT4 | Question 7 Mother 3 Intervention 4 |
| P7M4INT2 | Question 7 Mother 4 Intervention 2 |
| P7M5INT1 | Question 7 Mother 5 Intervention 1 |
| P7M5INT5 | Question 7 Mother 5 Intervention 5 |
| P7M6INT4 | Question 7 Mother 6 Intervention 4 |
| P7M7INT1 | Question 7 Mother 7 Intervention 1 |
| P7M7INT2 | Question 7 Mother 7 Intervention 2 |
| P7P1INT5 | Question 7 Father 1 Intervention 5 |
| P7P1INT11 | Question 7 Father 1 Intervention 11 |
| P7P1INT14 | Question 7 Father 1 Intervention 14 |
| P7P1INT17 | Question 7 Father 1 Intervention 17 |
| P7P1INT18 | Question 7 Father 1 Intervention 18 |
| P7P1INT19 | Question 7 Father 1 Intervention 19 |
| P7A1INT3 | Question 7 Grandfather 1 Intervention 3 |
| P7A1INT7 | Question 7 Grandfather 1 Intervention 7 |
| P8M2INT2 | Question 8 Mother 2 Intervention 2 |
| P8M3INT6 | Question 8 Mother 3 Intervention 6 |
| P8M4INT2 | Question 8 Mother 4 Intervention 2 |
| P8M6INT1 | Question 8 Mother 6 Intervention 1 |
| P8A1INT1 | Question 8 Grandfather 1 Intervention 1 |
| P9M1INT10 | Question 9 Mother 1 Intervention 10 |
| P9M2INT6 | Question 9 Mother 2 Intervention 6 |
| P9M3INT5 | Question 9 Mother 3 Intervention 5 |
| P9M6INT1 | Question 9 Mother 6 Intervention 1 |
| P9P1INT5 | Question 9 Father 1 Intervention 5 |
| P9P1INT6 | Question 9 Father 1 Intervention 6 |
| P9P1INT16 | Question 9 Father 1 Intervention 16 |
| P9P1NT17 | Question 9 Father 1 Intervention 17 |
| P9P1INT19 | Question 9 Father 1 Intervention 19 |
| P10M4INT4 | Question 10 Mother 4 Intervention 1 |
| P10M5INT2 | Question 10 Mother 5 Intervention 2 |
| P10M5INT3 | Question 10 Mother 5 Intervention 3 |
| P10P1INT20 | Question 10 Father 1 Intervention 20 |


Study validity
With regard to validity criteria, the following aspects were taken into consideration:
⦁ Data saturation, in other words, the majority of the categories, such as: relationships with the parents and family life, autonomy, free time and leisure, they were able to obtain the majority of data, as well as greater data saturation.
⦁ Credibility determined by the narratives told by the subjects in the different categories considering their experiences as parents of adolescent children.
⦁ Traceability: recordings were made and the group interview was literally transcribed; subsequently, the respective codification was conducted to select the different definitive categories, and finally it was aligned with the literature.
Results
Result of the participants’ sociodemographic characteristics
With regard to the sociodemographic characteristics of the focus group participants, it should be noted that they all come from the city of Bucaramanga. Of the participating parents, 2 were males, which is 22.22% and 7 were females, which is 77.77%. It was found that 5 of the children enrolled in school ages 11 to 15 were male, and 4 were female. These children are enrolled in school and currently attend grades six to eight. Furthermore, 55.55% of the children belong to low socioeconomic levels (table 3).
Table 3. The sociodemographic characteristics of the participants in the focus group study on perception of parents and caregivers of the health and quality of life of their adolescent children
| Variable | N | % |
| Parent characteristics | ||
| Gender | ||
| Male | 2 | 22.22 |
| Women | 7 | 77.77 |
| Adolescent characteristics enrolled in school | ||
| Gender | ||
| Male | 5 | 55.5 |
| Women | 4 | 44.44 |
| Age of adolescents enrolled in school | ||
| 11 - 15 years | 9 | 100 |
| Level of schooling of adolescents | ||
| Secondary education (grade 6 to 8) | 9 | 100 |
| Socioeconomic level of the residence for the adolescent enrolled in school reported by the parent | ||
| Low levels (1 and 2) | 5 | 55.55 |
| Medium levels (3 and 4) | 3 | 33.33 |
| High levels (5 and 6) | 1 | 11.11 |
Result of the definitive categories
With regard to the definition of categories for the study, it should be noted that a detailed analysis of the responses given by participants had to be made in order to support each of the subcategories that comprise the categories. Below are the definitive categories and the relevance taken into consideration to create them (table 4).
Table 4. Definitive categories and subcategories with coding
| Definitive categories | Definitive subcategories | Codes |
| Physical well-being | Physical health: being well | P1M7INT1 |
| Physical well-being: nutrition | P1M2INT4, P1A1INT2, P5A1INT3, P7A1INT3, P8A1INT1 | |
| Psychological well-being: Mood and emotions | Mental health and Psychological well-being | P1A2INT4, P5M7INT1, P1M1INT1 |
| Mood and emotions: being happy | P1M2INT1, P2A1INT5, P3M2INT7, P9M2INT6, P9P1INT19 | |
| Energy-vitality: being active | P3M2INT7 | |
| Mood and emotions: depression | P5P1INT13, P5M1INT6, P5M1INT7 | |
| Autonomy | Autonomy: Decision-making and discipline | P4P1INT15, P7M4INT2, P9P1INT5, P9M6INT1, P9P1INT6, P4M7INT1, P7M7INT1 |
| Relations with parents and family life | Relations with parents and family life: positive environment at home | P1M2INT2, P7M7INT2, P7M1INT3 |
| Relations with parents and family life: time spent | P1M2INT6, P6M4INT2, P8M6INT1, P8M3INT6, P5M3INT1 | |
| Relations with parents and family life: behavior with their parents | P2A1INT5, P2P1INT2, P2M1INT2, P9P1INT19, P9P1INT19 | |
| Relations with parents and family life: with younger siblings | P5P1INT7, P5M6INT2, P5M6INT2, P5P1INT8, P5A1INT6, P5P1INT8 | |
| Relations with parents and family life: support and positive recognition | P7M1INT1, P7M1INT1, P7M1INT4, P7M5INT5, P7M2INT8, P7M1INT5 | |
| Relations with parents and family life: correct negative behaviors | P7P1INT5, P7M3INT4, P7P1INT18, P7M5INT1 | |
| Relations with parents and family life: communication and trust with children | P7P1INT17, P7M4INT1, P7P1INT14, P7M4INT2, P9P1INT16, P9P1NT17, P7M4INT2 | |
| Social support and peer relations | Social support and peer relations: relations with others | P3M6INT1, P4M7INT1, P1M7INT1, P3P1INT4 |
| Social support and peer relations: friends | P8M4INT2, P5M3INT4 | |
| Social support and peer relations: falling in love | P5P1INT12 | |
| School environment | School environment: academic performance and behavior | P2M1INT2, P3M1INT3 |
| Social acceptance (Bullying) | Social acceptance (Bullying): being harassed by others | P7M4INT2 |
| Economic resources | Economic resources: parents cover basic needs | P1M7INT1, P6M1INT8, P7M1INT9, P7M5INT1, P7A1INT7 |
| Free time - Leisure | Free time/leisure: sports | P1M7INT4 |
| Free time/leisure: technology | P5M6INT3, P5M2INT9, P5P1INT9, P5P1INT10, P5M3INT2, P5M3INT3, P7P1INT11, P7P1INT18 | |
| Free time/leisure: recreation | P7A1INT7 | |
| Spirituality and moral values | Spirituality: beliefs | P1M2INT3, P1M1INT1, P8M2INT2, P9M3INT5 |
| Moral values: Principles and Values taught at home | P1P1INT1, P7M6INT4, P7P1INT19 | |
| General behavior | General behavior: negative behaviors | P3M5INT4, P3M6INT1 |
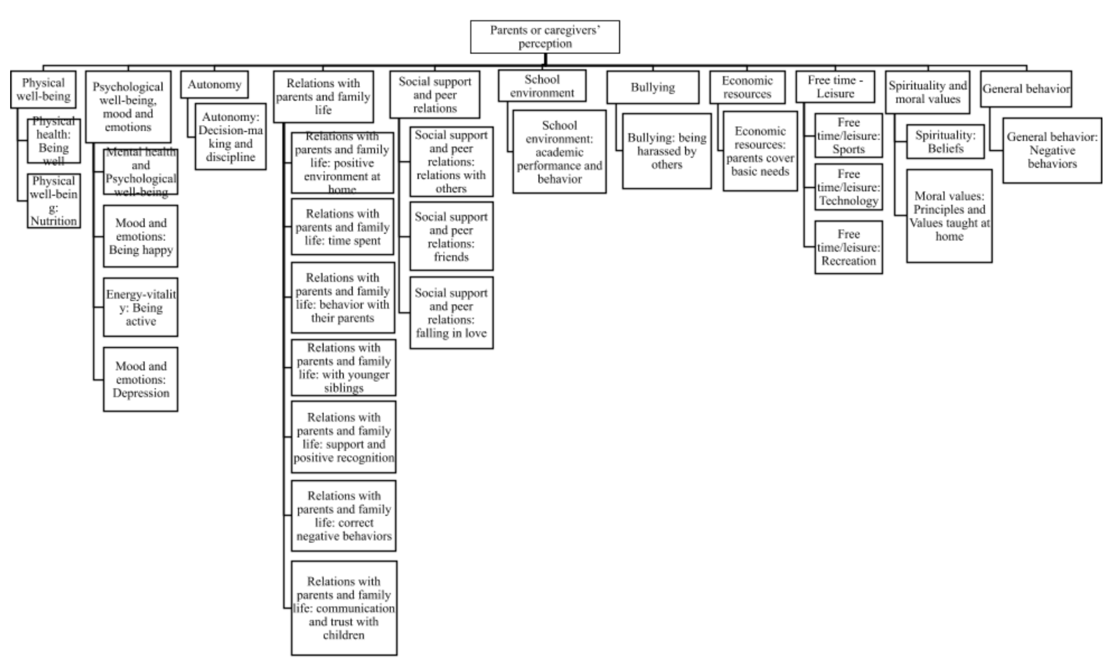
A total of 13 preliminary categories and 36 subcategories with coding were identified here. Finally, 11 definitive categories were identified (tables 4, 5) (figure 3) from the perspective of parents and caregivers. The most relevant categories or dimensions of this study correspond to: relations with parents and family life, autonomy, free time and leisure, with emphasis on the inadequate use of technology as a negative aspect that affects health and quality of life, social support and peer relations. On the other hand, it is noteworthy that parents identified spirituality and moral values as a component of the health and quality of life in their children and adolescents.
Table 5. Definitive categories
| Definitive category of the parents or caregivers’ perception | Definitive category and aspects that comprise it |
| Physical well-being | This category included the narratives that described the need to determine the children's physical health as a priority in their quality of life. In turn, this category includes the expressions that stressed the importance of providing appropriate nutrition to their children, based on a balanced diet, as this would result in a very good health. |
| Psychological well-being Mood and emotions | This category classified the narratives in which the parents stated that mental health was associated with their children's academic load and the way in which they responded to it. Another of the subcategories that comprise this category is aimed at mood and how they express it, with manifestations of happiness, way of talking, looking and dressing, how they act and coexist with others, and how in their role as parents can recognize said behaviors and translate them into “alerts”, and even recognize if they are going through positive or negative situations that can affect their quality of life. This category included a factor that the parents believe directly affect their children’s quality of life: falling in love, with feelings derived from romantic relationships at an early age that affect their moods, including sadness, disappointment and depression, and can even affect their academic performance and daily activities. |
| Autonomy | This category includes narratives related to decision-making by the children, and how they can encourage values and education at home in order to recognize when there is a possible threat primarily related to drug use and the choice of friends. In turn, this category highlights the capacity and recognition parents give their older children in delegating a role over their younger siblings, and how this can affect their children's quality of life. It also includes narratives that help identify how parents recognize the discipline and independence their children have as something positive that promotes a good quality of life. |
| Relations with parents and family life | This category includes narratives related to family life and how relevant is the parents’ responsibility of being a good example to their children in order to provide a positive environment for them. This category includes narratives related to the time they spend with their children and how sometimes because of work they have less quality time with them, which affects their behavior, and consequently the adolescents’ health and well-being. It identified parent narratives regarding recognizing attitudes and behaviors on the part of their children that helps identify both negative and positive aspects that affect the adolescents’ quality of life. This category includes narratives related to the overload identified by the parents when assigning activities to the older sibling and the change in role that arises when they change from being a child that needs care to a sibling who is a caregiver. Another element is related to the emotional support and motivation provided by the parents and the recognition for children's skills and abilities, and similarly, identifying the needs that arise in them and how parents can reinforce positive behaviors and reduce negative behaviors. Expressions regarding the importance of trusting their children and how this component results in better parent-child relations that promote an adequate quality of life. |
| Social support and peer relations | This category includes sub-categories regarding the adolescents’ interpersonal relations and their behavior in different settings, primarily in the school environment and how friends can have a positive or negative influence. In turn, parents identified falling in love as a precocious behavior in their adolescents. |
| School environment | This category also includes narratives regarding the close relationship that exists when the adolescent grows in an inadequate family environment and how that impacts their behavior with peers and academic performance. |
| Bullying | In the subcategory of this category, parents recognized that providing their children with confidence helps identify if there are positive or negative aspects in the school environment that can influence the adolescents’ behavior. |
| Economic resources | Another subcategory in this category is parents being able to cover their children's basic needs, and how they need to learn to recognize and appreciate their parents’ efforts. |
| Free time - Leisure | Subcategories recognized in this category referred to activities carried out by adolescents such as sports and family recreation as components that promote health and well-being. On the other hand, parents identified inadequate use of technology, the Internet and social media as elements that directly affect their quality of life. |
| Spirituality and moral values | The subcategory in this category includes a spiritual focus and moral values education provided by parents to their children, and how these positively influence their quality of life. |
| General behavior | This category includes all the narratives that show how parents recognized that interpersonal relations with their peers can negatively influence adolescent behavior. |
Figure 3. Definitive categories and subcategories from parental and attendants perception about life quality related with CVRS health of their teenage children

Discussion
The parents’ narratives helped to build the definitive categories, which were contrasted to other studies, as described below:
Physical well-being
Healthy dietary guidelines during childhood can help prevent food-related diseases such as obesity. Parents influence their children's nutritional context with models that at times are permissive in the choice of food, as well as aspects such as the type, quality, quantity and hours in which they eat (28). In view of the foregoing, some of the parents’ narratives express the following:
“Proper nutrition, good healthy food that is well-balanced, fruits and vegetables, healthy food make people very healthy, good nutrition gives you good health” (P8A1INT1).
Psychological well-being, mood and emotions
Psychological well-being, mood and emotions determined by the quality of relations between parents and children is significantly associated with psychological health and childhood development, including learning and social skills, mental health and behaviors related to health, and continue to influence the development of healthy conducts and social skills as adults (22). It should be noted that parents play a key role in the development of attitudes by serving as models for their children, as emotional interactions with the caregiver, in addition to fostering the child's emotional development, influence the maturing process in the parts of the brain in charge of the conscience and emotional regulation (23). This is confirmed with some of the parents’ narratives, as the following:
“In the way they act, in the way they express themselves, in the way they get along with other people or with themselves, I mean, you know if your child is failing or doing well, because if he responds aggressively, that means that the child's psychological health is not good, or something is failing. Or maybe, we are the ones failing, and not them.” (P2A1INT5).
Autonomy
In achieving autonomy for their adolescents, parents that are in favor of it contribute to the development of their children's self-efficacy, as they usually use educational practices that promote a greater capacity to think, to form their own opinions and make decisions, thus being able to foster a greater feeling of self-efficacy (24). As confirmation of this, the parents narrated the following:
“I tell them that if other kids want to do whatever they want with them, it's up to them, you don't have to do the same as they do” (P7M4INT).
“I think that they are very independent, they’ve always been very self-sufficient, since they were little girls. Most of the time they've had to take care of themselves, and they really try to do their best at home and in school” (P9M6INT1).
“As long as I’ve seen him grow he's always been very organized with his things, he is very studious. I don't see any bad things about my son, you know” (P9P1INT6).
Relations with parents and family life
Relations with parents and family life are involved (20) in the socio-affective development of the child, since role models, values, norms, roles and abilities are learned during childhood, which is related to conflict handling and resolution, social and adaptive abilities, pro-social conducts and emotional regulation. Changes in the family, in the relationships thereof and in parenting guidelines can affect the parenting styles and socio-affective development in that period. The parents’ emotional problems such as depression influence children and adolescents and instill in them inadequate models or negative practices for their development (20). The parents’ responses confirm the foregoing, with the following narratives:
“…Everything depends on what they're doing at home, these must be positive activities so that they’re not negatively affected” (P1M2INT2).
“…It shows when they're not doing well with how they dress, how they talk, even how they look at things, with their actions and with their tempers, you know right away that something is wrong, and that is the red alert I told you about, you have to be aware” (P9P1INT19).
“…A process of patience, I see that changes are needed, but it's not from one day to the next, you have to support them and have patience with them, and the worst part is the nagging; nobody likes to be nagged, that's bad, eventually they don’t yell anymore, they don’t fight, they are not envious, they do things without having to be asked and they willingly study, you see?. In other words, you notice many changes in them and that has to be appreciated, you have to tell them “that’s good, congratulations” and always commend them for the good things, not always be telling them “you’re so stubborn, you're so disorganized” (P7M1INT4).
Social support and peer relations
Socio-cultural pressures like social support and peer relations can have a negative impact on the adolescents’ HRQoL as a result of an overall bad HRQoL (25); this is evidenced in the parents’ narratives, as in the following example:
“It could be that in some cases they let themselves be influenced by their friends, that too, even if at home you have them on the right path and everything, but at home they behave one way and at school they behave in another. That is the case with most of them, they come to a point where they go along with their friends so they don’t give a bad impression” (P8M4INT2).
School environment
A positive relation between family and school could decisively contribute to the development of a school attachment by the students. Also, if the school creates a positive climate to welcome families and structures that can involve them, that will help create an effective family-school relation with the resulting impacts on overall school performance which go beyond the acquisition of knowledge (26). The foregoing is confirmed through the parents’ narratives, who stated the following:
“…When a child misbehaves at school or gets bad grades he gets the consequences, I think that they need to go after the parents or caregivers, if the kid is acting like that it's because of something at home, something he's going through” (P2M1INT2).
Bullying
Bullying is a repetitive aggressive conduct that seeks to harm or upset a person, based on an imbalance of power with negative psychological and social consequences for the lives of children and adolescents. Victims of bullying perceive a worse HRQoL, associated with sadness and emotional instability, where the support of peers and teachers influence the relations between being a victim of bullying and life satisfaction (27). With the foregoing, parents are able to identify when their children are being bullied, expressed in the following narrative:
“I tell them, if you are changing is because of school, what's going on? Tell me, are you being bothered, is it someone at school telling you to do this?” (P7M4INT2).
Economic resources
Regardless of socioeconomic levels, we found that adolescents that identified with the male gender have better levels of psychological well-being compared to adolescents identified with the female gender (28). With regard to this, the parents stated the following narrative:
“The parents have to provide the basic things, what they need, even if they don't provide children with many luxuries or anything like that, strictly what they need to live” (P1M7INT1).
Free time - Leisure
In the free time and leisure dimension, parents noted technology as a negative aspect of their children's HRQoL, given that possible dependence or addiction to technology may be associated with the excessive use of technology devices in a hyper-connected home. However, it is a tangible fear, as they assume that their children won't stop imitating and reproducing their own behaviors and attitudes towards technology. In that regard, they realize the responsibility implied by their own behaviors and attitudes, especially at a young age (29). With regard to the above, the parents expressed the following narratives:
“…It distracts them, they don't pay attention to class, but to their cell phones, and if one kid has a cell phone, the others are going to want to see what he or she is doing or seeing...” (P5M3INT3).
“…One day he’ll realize that abstaining or controlling something as simple as Facebook, he can use it in future for something more important, not just to have friends and for bad habits and nonsense, but to use Facebook for what it is, for the real service it provides, such as generating healthy contact, something nice, for the family or friends…” (P7P1INT18).
Spirituality and moral values
Parents play an important role in their children’s acquisition and preservation of spiritual and religious beliefs and conducts. Studies have demonstrated a strong positive correlation between religious parents and the reduction of risky conducts and criminal activities in their children. Religious beliefs can be transmitted from one generation to another and help promote healthy conducts by inhibiting those that pose or don’t pose a risk (30). Considering the above, parents expressed the following narratives with regard to the importance of their children's spirituality:
“…The spiritual because it is a very fundamental aspect, also because if I fear God I will do what's right because fear causes you to do things well and to have responsibility” (P1M2INT3).
“Moral principles must always be above everything else, I think, that is part of health and well-being” (P1P1INT1).
General behavior
Due to deep and complex changes that arise during adolescence, educating adolescents becomes a situation that generates a great deal of tension for many parents. They experience feelings of inadequacy and incompetence with regard to their children's behavior (31). Given the above, parents discussed their children's behaviors along the following narrative:
“The way they behave and the personal relations they have with others” (P3M6INT1).
The adolescent’s concept of health and well-being:
Following are a few narratives from the parents’ perspective:
“Their psyche won’t be okay because they will experience all the problems of rejection, selfishness, so then the health, and I’m not just referring to physical health, but the health of everything, the person has to be well in every aspect, emotional, physical, intellectual, in every aspect a person has, including physical ones and sports.” P1M8INT2
Conclusions
The qualitative nature of the study helped to identify based on the perspective of parents and caregivers the perception they have about personal, family or school-related situations or events that influence the HRQoL of their adolescent children enrolled in school and other daily aspects that can affect their children in adolescence.
Addressing parents or caregivers helped identify other aspects of health and quality of life that can affect their adolescent children. Additional dimensions appeared that are not reported by health-related quality of life instruments, such as spirituality and technology.
The recognition of the parents and caregivers’ perceptions about the health and quality of life of their children has great relevance when taking into account the different dimensions that comprise it, and the resulting requirements when formulating public policies related to various components such as empowering families, generating strategies for information, communication and education that benefit youth. Moreover, the study identified the need for intersectoral work, especially between the health and education sectors, to address the health and quality of life of children and adolescents in school environments.
Limitations
The perceptions identified in the study include just one focus group. There were difficulties in getting parents to participate in a focus group; even though the invitation was sent out to 20 parents, only 9 responded positively, and the focus group was created from there.
There are few literature involving qualitative studies from the nursing discipline about the HRQoL of children and adolescents, taking into account the parents’ perspective to compare this study's information with other studies conducted.
References
(1) Martínez AJ, Serrate PC, Pacheco CL, Trasancos HD. Consideraciones sobre el concepto de salud y su enfoque en relación a la salud bucal. Revista Médica Electrónica [Online journal]. 2014 [consulted on November 15, 2016]; 36(5): 671- 680 “Available at: http://scielo.sld.cu/pdf/rme/v36n5/rme150514.pdf“
(2) World Health Organization; WHO [Online document]. 2016 [Updated 2016; consulted on November 15, 2016). “Available at: http://www.who.int/features/factfiles/mental_health/es/.”
(3) Quintero MC. Tres concepciones históricas del proceso salud-enfermedad. Hacia la Promoción de la Salud. [Online journal], 2007. [November 16, 2016]; 12; 41-50. “Available at: http://www.scielo.org.co/pdf/hpsal/v12n1/v12n1a03.pdf.”
(4) Jasso GL. Ortega LM. El impacto de los determinantes sociales de la salud en los niños. Medical bulletin of the Hospital Infantil de México. [Online journal], 2014. [consulted on November 16, 2016]; 71(2) “Available at: http://www.scielo.org.mx/scielo.php?script=sci_arttext&pid=S1665-11462014000200009.”
(5) Barbero HA, Mesar LR, Azcona CS. Parent and child perception about the health related quality of life by weight status at Navarra, Spain. Arch Argent Pediatr. [Online journal], 2013. [consulted on November 15, 2016]; 111(6); 508-515. “Available at: http://www.scielo.org.ar/pdf/aap/v111n6/v111n6a09.pdf
(6) Maddaleno M, Morello P, Infante EF. Salud y desarrollo de adolescentes y jóvenes en Latinoamérica y El Caribe: desafíos para la próxima década . Salud Pública de México [Online journal], 2003. [consulted on November 15, 2016]; 45(1): 132.
(7) Agudelo LS. Villa GA, Nieto RV. Percepción del estado de salud en la región central colombiana: Encuesta Nacional de salud. Revista Salud Pública. [Online journal], 2012. [consulted on November 17, 2016]; 14(6): 899-911. “Available at: http://www.scielosp.org/pdf/rsap/v14n6/v14n6a01.pdf.”
(8) Rajmil L, Roizen M, Urzúa A. Calidad de Vida y Salud en la Infancia y la Adolescencia. Revista Tipica, E-bulletin of School Health. [Online journal], 2010. [consulted on November 15, 2016]; 6(2); 244-249. “Available at: https://www.researchgate.net/profile/Alfonso_Urzua/publication/236904869_Calidad_de_Vida_y_salud_en_la_infancia_y_la_adolescencia/links/53f33f9d0cf2dd48950c9e27.pdf.”
(9) Quiceno J, Vinaccia S. Calidad de vida relacionada con la salud infantil: una aproximación conceptual. Revista Psicología y Salud. [Online journal], 2008. [consulted on November 15, 2016]; 18(1); 37-44. “Available at: http://revistas.uv.mx/index.php/psicysalud/article/view/673/1184.”
(10) Deutsch kidscreen.org. [Accessed on March 2017]. Available at: http://www.kidscreen.org/
(11) Quiceno JM, Vinaccia S. Calidad de vida relacionada con la salud infantil: una aproximación conceptual. Psychologia: avances de la disciplina [Online journal], 2013. [consulted on November 16, 2016]; 7(2); 69-86. “Available at: http://www.scielo.org.co/pdf/psych/v7n2/v7n2a06.pdf.”
(12) Fernández JA, Fernández FM, Cieza A, Ravens SU. Medición de la calidad de vida en niños y adolescentes: comprobación preliminar de la validez y fiabilidad de la versión española del cuestionario KINDL. Atención Primaria [Online journal], 2004. [consulted on November 15, 2016]; 33(8):434-442.
(13) PedsQL TM. Pediatric Quality of Life Inventory TM. [Accessed on March 2017]. Available at: http://www.pedsql.org/
(14) Health Act CHQ. CHQ: Child Health Questionnaire. [Accessed on March 2017]. Available at: http://www.healthact.com/chq.php
(15) Deutsch kindl.org. [Accessed on March 2017]. Available at: http://kindl.org/
(16) Vilagut G, Ferrer M, Rajmil L, Rebollo P, Permanyer-Miralda G, Quintana JM, et al. The Spanish version of the Short Form 36 Health Survey: a decade of experience and new developments. Gac Sanit SESPAS. [Online journal], 2005. [consulted on November 16, 2016]; 19(2); 135-150
(17) Vélez CM, Lugo LH, García HI. Validez y confiabilidad del 'Cuestionario de calidad de vida KIDSCREEN-27' versión padres, en Medellín, Colombia. Revista Colombiana de Psiquiatría. [Internet]. 2012 [cited on Nov 18, 2016]; 41(3): 588-605. Available at: http://www.scielo.org.co/scielo.php?script=sci_arttext&pid=S0034-74502012000300010&lng=en.
(18) Vélez CM, García HI. Medición de la calidad de vida en niños. Iatreia [Internet]. 2012 [cited on Mar 22, 2017]; 25(3): 240-249. Available at: http://www.scielo.org.co/scielo.php?script=sci_arttext&pid=S0121-07932012000300007&lng=en.
(19) Buss Thofehrn Maira, López Montesinos Maria José, Rutz Porto Adrize, Coelho Amestoy Simone, Oliveira Arrieira Isabel Cristina de, Mikla Marzena. Grupo focal: una técnica de recogida de datos en investigaciones cualitativas. Index Enferm [Internet]. 2013 Jun [cited on Nov 10, 2016]; 22(1-2): 75-78. Available at: http://scielo.isciii.es/scielo.php?script=sci_arttext&pid=S1132-12962013001100116&lng=es.
(20) Jiménez GE, Aguilar CJ, García CG, López GP, Ferre JA, López CA, Hita OE. Influence of family environment of the development of obesity and overweight in a population of school children in Granada (Spain). Nutrición Hospitalaria [Internet article]. 2012 [consulted on May 1, 2017]; 27(1). “Available at: http://scielo.isciii.es/scielo.php?script=sci_arttext&pid=S0212-16112012000100021.”
(21) Vázquez N, Molina MC, Ramios P, Artazcoz L. Validación de un instrumento en español para medir habilidades parentales promovidas en una intervención de educación parental. University of Barcelona [Online journal] 2016 [cited on May 2, 2017; 9(2).” Available at: http://revistes.ub.edu/index.php/REIRE/article/viewFile/reire2016.9.2923/19218.”
(22) Ramírez L, Ferrando M, Gómez SM. ¿Influyen los estilos parentales y la inteligencia emocional de los padres en el desarrollo emocional de sus hijos escolarizados en 2º ciclo de educación infantil? Acción psicológica [Online journal] 2015 [cited on May 1, 2017]; 12(1). “Available at: http://revistas.uned.es/index.php/accionpsicologica/article/view/14314/1350.”
(23) MC, Parra A, Oliva A. Percepciones de autoevaluación: Autoestima, autoeficacia y satisfacción vital en la adolescencia. Psychology, society and education [Online journal] 2010 [cited on May 1, 2017]; 2(1). “Available at: http://repositorio.ual.es/bitstream/handle/10835/2913/Reina%20et%20Al.pdf?sequence=1.”
(24) Cuervo MA. Pautas de crianza y desarrollo socioafectivo en la infancia. Diversitas: Perspectivas en Psicología. [Online journal], 2012. [consulted on June 2, 2017]; 6(1):111-121. “Available at_ http://www.scielo.org.co/scielo.php?script=sci_arttext&pid=S179499982010000100009&lng=en&tlng=es.”
(25) Kaartina S, Chin SY, Wahoda RF, Woon FC, Hiew CC, Zalilah MS, Nasir MT. Adolescent self-report and parent proxy-report of health-related quality of life: an analysis of validity and reliability of PedsQL™ 4.0 among a sample of Malaysian adolescents and their parents. Health and Quality of Life Outcomes [Online journal] 2015 [cited on May 1, 2017]; 13:44. “Available at: https://www.ncbi.nlm.nih.gov/pmc/articles/PMC4397708/#CR45.”
(26) Pizarro P Santana A, Vial B. La participación de la familia y su vinculación en los procesos de aprendizaje de los niños y niñas en contextos escolares. Diversitas: Perspectivas en Psicología. [Online journal], 2013. [consulted on June 2, 2017]; 9(2), 271-287. “Available at: http://www.scielo.org.co/scielo.php?script=sci_arttext&pid=S179499982013000200004&lng=en&tlng=es.”
(27) Hidalgo C, Molina T, Molina R, Sepúlveda R, Martínez V, Montaño R, et al. Bullying y calidad de vida relacionada con la salud en adolescentes escolares chilenos. Rev. méd. Chile [Internet]. 2015 Jun [cited on Jun 01, 2017]; 143(6): 716-723. Available at: http://www.scielo.cl/scielo.php?script=sci_arttext&pid=S0034-98872015000600004&lng=es. http://dx.doi.org/10.4067/S0034-98872015000600004.
(28) Quiceno J., Vinaccia S., Calidad de vida, fortalezas personales, depresión y estrés en adolescentes según sexo y estrato, International Journal of Psychology and Psychological Therapy. [Online journal], 2014. [consulted June 2, 2017]; 14(2); 155-170.” Available at: http://www.ijpsy.com/volumen14/num2/381/calidad-de-vida-fortalezas-personales-ES.pdf.”
(29) Lacave TT. Barrio TV, Barandalla LM. Percepción de los padres sobre el empoderamiento digital de las familias en hogares hiperconectados. [Internet] 2017 [cited on May 2, 2017] 2(1).” Available at: http://www.elprofesionaldelainformacion.com/contenidos/2017/ene/10.pdf
(30) Morales AL. Espiritualidad y Religión: percepciones de un grupo de Adolescentes puertorriqueños/as sobre su influencia en las conductas de Riesgo de la salud. Ciencias de la conducta [Internet] 2012 [cited on May 2, 2017] 27 (1) 103-127. “Available at: http://www.albizu.edu/Portals/0/Documents/cau/sju/Revista/2012/7_Religiosidad_Conductas_de_Riesgo.pdf.”
(31) Valenzuela Mujica María Teresa, Ibarra R. Ana María, Zubarew G. Tamara, Correa M. Loreto. Prevención de conductas de riesgo en el Adolescente: rol de familia. Index Enferm [Internet]. 2013 Jun [cited on Jun 03, 2017]; 22(1-2): 50-54. “Available at: http://scielo.isciii.es/scielo.php?script=sci_arttext&pid=S1132-12962013000100011&lng=es. http://dx.doi.org/10.4321/S1132-12962013000100011.”
Author notes
Mary Luz Jaimes Valencia, Nursing Program Professor, Universidad Autónoma de Bucaramanga. Floridablanca, Santander, Colombia. E-mail: mjaimes239@unab.edu.co
Alternative link
https://revistas.unab.edu.co/index.php/medunab/article/view/2736/3044 (html)
https://revistas.unab.edu.co/index.php/medunab/article/view/2736/3051 (pdf)