Artículo Original

Recepción: 22 Marzo 2022
Aprobación: 25 Julio 2022
DOI: https://doi.org/10.29375/01237047.4426
Resumen: Introducción. Los modelos salutogénico y biopsicosocial fomentan la promoción del bienestar. Estudios reconocen que favorece los hábitos de estudio. Ante la pandemia por COVID-19, los cambios llevaron a investigar si el bienestar influye en el afrontamiento, los hábitos de estudio y el uso de las Tecnologías de la Información y la Comunicación (TIC) en estudiantes universitarios durante la pandemia por COVID-19. Metodología. Se realizó una investigación cuantitativa, correlacional y transversal con estudiantes de pregrado de diferentes niveles socioeconómicos, de dos instituciones privadas de Bogotá, Colombia. Los datos se analizaron a través del enfoque de mínimos cuadrados parciales del modelo de ecuaciones estructurales. Resultados. Participaron 212 estudiantes cuyas edades estaban entre 18 y 30 años (M=22.74 y DE= 5.55). Se cumplió el modelo con una Raíz Cuadrada Media Estandarizada de 0.079. Los coeficientes de ruta β y el estadístico t evidenciaron relaciones positivas y significativas entre el bienestar psicológico y el afrontamiento adecuado (β=0.50, t=6.75, P=0.000), los hábitos de estudio (β= 0.49, t=5.49, P=0.000) y el uso de las TIC (β=0.29, t=2.70, P=0.007), y negativas con el afrontamiento inadecuado (β=-0.35, t=4.28, P=0.000). También entre el bienestar subjetivo y el afrontamiento inadecuado (β=-0.23, t=2.76, P=0.006) y los hábitos de estudio (β=-0.21, t=2.09, P=0.037). Discusión. Se validan hallazgos de otras investigaciones sobre la influencia del bienestar para favorecer la salud mental. Conclusiones.Se evidenciaron relaciones positivas y significativas entre el bienestar y el afrontamiento adecuado, los hábitos de estudio y el uso de las TIC, y negativas con el afrontamiento inadecuado.
Palabras clave: Salud Mental, Ajuste Emocional, Educación, Adaptación Psicológica, COVID-19.
Abstract: Introduction. Salutogenic and biopsychosocial models encourage promoting wellbeing. Studies recognize that they favor study habits. In light of the COVID-19 pandemic, changes led to researching if wellbeing influenced coping, study habits and the use of Information and Communications Technology (ICT) in university students during the COVID-19 pandemic. Methodology. Aquantitative, correlational and cross-sectional study was carried out with undergraduate students of different socioeconomic levels from two private institutions in Bogotá, Colombia. The data was analyzed through the partial least squares approach of structural equations modeling. Results. 212 students participated, whose ages were between 18 and 30 (A=22.74 and SD= 5.55). The model yielded a Standardized Root Mean Squared of 0.079. Path coefficient β and statistical coefficient t demonstrated positive and significant relations between psychological wellbeing and proper coping (β=0.50, t=6.75, P=0.000), study habits (β= 0.49, t=5.49, P=0.000) and the use of ICT (β=0.29, t=2.70, P=0.007), and negative relations to improper coping (β=-0.35, t=4.28, P=0.000). The same applies to the relationship between subjective wellbeing and improper coping (β=-0.23, t=2.76, P=0.006) and study habits (β=-0.21, t=2.09, P=0.037). Discussion. The findings of other research on the influence of wellbeing on favoring mental health were validated. Conclusions. Positive and significant relationships were demonstrated between wellbeing and proper coping, study habits and the use of ICT, and negative relationships were observed with improper coping.
Keywords: Mental Health, Emotional Adjustment, Education, Adaptation, Psychological, COVID-19.
Resumo: Introdução. Os modelos salutogênico e biopsicossocial estimulam a promoção do bem-estar. Estudos reconhecem que favorece hábitos de estudo. Diante da pandemia da COVID-19, as mudanças levaram a pesquisar se o bem-estar influencia no enfrentamento, nos hábitos de estudo e no uso das Tecnologias da Informação e Comunicação (TIC) em estudantes universitários durante a pandemia da COVID-19. Metodologia. Uma pesquisa quantitativa, correlacional e transversal foi realizada com estudantes de graduação de diferentes níveis socioeconômicos, de duas instituições privadas de Bogotá, Colômbia. Os dados foram analisados por meio da abordagem dos mínimos quadrados parciais do modelo de equações estruturais. Resultados. Participaram 212 alunos com idades entre 18 e 30 anos (M=22.74 e DP= 5.55). O modelo foi preenchido com uma Raiz Quadrada Média Padronizada de 0.079. Os coeficientes de caminho β e a estatística t mostraram relações positivas e significativas entre bem-estar psicológico e enfrentamento adequado (β=0.50; t=6.75; P=0.000), hábitos de estudo (β= 0.49; t=5.49; P=0.000) e o uso de TIC (β=0.29; t=2.70; P=0.007) e negativo com enfrentamento inadequado (β=-0.35; t=4.28; P=0.000). Também entre bem-estar subjetivo e enfrentamento inadequado (β=-0.23; t=2.76; P=0.006) e hábitos de estudo (β= -0.21; t=2.09; P=0.037). Discussão. Os resultados de outras pesquisas sobre a influência do bem-estar na promoção da saúde mental são validados. Conclusões. Foram encontradas relações positivas e significativas entre bem-estar e enfrentamento adequado, hábitos de estudo e uso das TICs e relações negativas com enfrentamento inadequado.
Palavras-chave: Saúde Mental, Ajustamento Emocional, Educação, Adaptação Psicológica, COVID-19.
Introducción
La preocupación por la salud tiene dos tradiciones: el modelo salud-enfermedad, de naturaleza dualista, que propone que la salud física y mental son independientes (1), y el modelo enfocado en la enfermedad, criticado desde la salutogénesis (2-4). Ambos modelos (5-10) sugieren la promoción y prevención (11,12), resaltando bajo este propósito al bienestar (13).
En este sentido, el bienestar, a su vez, tiene dos tradiciones: hedónica y eudaimónica (14-20). La primera se orienta hacia la búsqueda de placer y la eliminación del sufrimiento (21); la segunda, por su parte, reconoce las fortalezas, los objetivos personales y la motivación intrínseca (22,23). Ambas se enmarcan en el movimiento al interior de la psicología denominado como “psicología positiva” (24,25). El bienestar subjetivo evidencia las bases filosóficas del hedonismo, mientras que el bienestar psicológico las bases de la eudaimonia (26). El hedonismo promulga el placer sin sufrimiento, equilibrado y sin excesos (27,28). Bajo este propósito incluye aspectos como el balance afectivo (29), y la evaluación de la satisfacción global con la vida (30,31). La eudaimonia de Aristóteles (32), por su parte, considera que la vida se rige por un criterio de logro o Daimon desde las fortalezas personales o virtudes, y que, en este sentido, se orienta hacia la satisfacción de tres necesidades: la competencia, la autonomía, y las relaciones positivas. Ha sido desarrollada desde la psicología por varios autores, entre ellos Deci et al. (23) desde la teoría de la autodeterminación, desde la cual la motivación intrínseca como constructo está determinada por esas tres necesidades. Otra de las autoras que ha abordado la eudaimonia ha sido Ryff et al. (18,19), quien exploró este planteamiento, sustentándolo desde nueve teorías que denominó como “teorías del funcionamiento psicológico óptimo”(33-42) proponiendo un modelo de bienestar psicológico compuesto por seis dimensiones, cuya herramienta de medición ha sido validada en múltiples contextos (19,20,22,43). En Colombia se hizo a partir de la traducción española de Diaz et al. (44,45). Las seis dimensiones son: autonomía, autoaceptación, relaciones positivas, dominio del entorno, crecimiento personal y propósito en la vida (18,43). Ambas formas de bienestar (subjetivo y psicológico) protegen la salud. El bienestar subjetivo predice mejores hábitos (46), salud física, longevidad (47) y desempeño académico (48). El bienestar psicológico, incrementa la actividad física (49), y el desempeño académico (50). Ambos tipos de bienestar han reportado niveles promedio – moderados – en el grupo etario de referencia de esta investigación en el contexto colombiano (31,45). Similar ha sido el comportamiento de los niveles de afrontamiento (51).
De acuerdo con la evidencia previa, el desempeño académico y la motivación predicen el bienestar subjetivo (52,53) debido a que desde estas se favorece la comunicación y el aprendizaje (54), incluyendo el uso de las Tecnologías de la Información y la Comunicación (TIC) (55). El bienestar psicológico, en cambio, se relaciona significativamente con los hábitos de estudio, cuando la motivación hacia el estudio es alta (50).
Así mismo, desde la evidencia se ha encontrado que el bienestar psicológico y el afrontamiento se relacionan directa, significativa y positivamente (56-58), específicamente el bienestar se relaciona con el afrontamiento en las características de flexibilidad, cambio entre estrategias (59), y el estilo centrado en el problema (60), los cuales son componentes del afrontamiento adecuado.
Con respecto al uso de las TIC para fines académicos, desde antes de la pandemia se limitó su uso para el acceso a la información (61). Se han identificado, en este sentido, relaciones significativas y positivas con la motivación intrínseca por aprender (62), y para el caso del bienestar eudaimónico, entre mayor autonomía, mayor es el uso de la tecnología con tal propósito (23,63), por lo que se infiere que el bienestar psicológico predeciría el uso de las TIC para el aprendizaje en la virtualidad, sin desconocer que otras variables podrían contribuir con la varianza, y que tanto antes como durante la pandemia, otras formas de interacción relativas a los formatos de educación virtual y a distancia principalmente han estado presentes. Es así que, ante el aumento en el uso de las TIC para favorecer la continuidad de la educación presencial en el contexto de la pandemia por COVID-19, ante las medidas de confinamiento, (64,65) se requiere considerar variables que quizás favorezcan la continuidad y mejoramiento de la educación en estas condiciones.
Esta investigación buscó responder si el bienestar influye en el afrontamiento, los hábitos de estudio, y el uso de las nuevas TIC en estudiantes de dos universidades privadas de Bogotá, en el contexto de la pandemia por COVID-19.
De acuerdo con los objetivos, las hipótesis a partir de la evidencia reciente fueron las siguientes: como primera hipótesis (H1) se consideró que existe una relación significativa y positiva entre el bienestar psicológico eudaimónico y el afrontamiento adecuado. De concordancia con ello, para la segunda hipótesis (H2) se estableció que existe una relación significativa y negativa entre el bienestar psicológico eudaimónico y el afrontamiento inadecuado. Así mismo, desde la tercera hipótesis (H3) se infirió que existe una relación significativa y positiva entre el bienestar psicológico eudaimónico y los hábitos de estudio, y en esta misma dirección (H4) que existe una relación significativa y positiva entre el bienestar psicológico eudaimónico y el uso de las TIC. Para el caso del bienestar subjetivo se estableció, en primer lugar (H5), que existe una relación significativa y positiva entre el bienestar subjetivo hedónico y el afrontamiento – adecuado, además, (H6) que existe una relación significativa y positiva entre el bienestar subjetivo hedónico y el afrontamiento – inadecuado. Así mismo, (H7) que existe una relación significativa y positiva entre el bienestar subjetivo hedónico y los hábitos de estudio. Y, finalmente, (H8) que existe una relación significativa y positiva entre el bienestar subjetivo hedónico y el uso de las TIC.
Metodología
Diseño
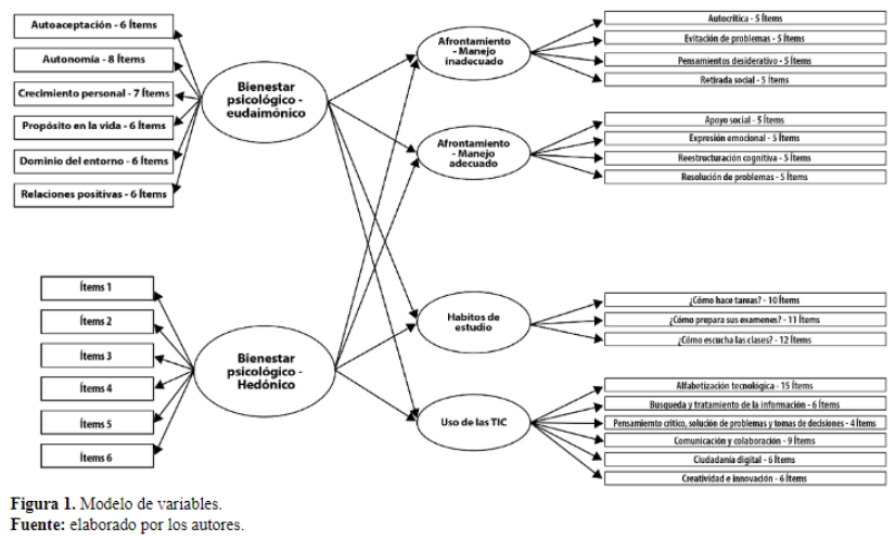
Correspondió a una investigación cuantitativa, correlacional y transversal (66). Solo participaron estudiantes de pregrado, hombres y mujeres de dos instituciones privadas de Bogotá. El muestreo fue aleatorio simple, se estimó un mínimo requerido de 161 participantes - contando finalmente con 212 – considerando número de variables e interacciones desde el método a priori y la potencia estadística para el modelado de ruta, siguiendo las recomendaciones de los autores (67-70), para poder observar el tamaño del efecto mediante la inferencia bajo enfoque estocástico, teniendo en cuenta valores derivados del modelo propuesto. Tamaño del efecto previsto: 0.3, considerado una estimación del efecto medio (0.1 mayor exigencia hasta 0.5 menor exigencia). Nivel de poder estadístico deseado: 0.8; nivel de probabilidad: 0.05 (Figura 1). Fue este modelo el que se sometió a prueba a través del análisis estadístico.
Respecto a los criterios de inclusión, debían ser estudiantes universitarios sin considerar el nivel socioeconómico, y distribuidos por sexo y universidad, considerando una distribución aproximada a las proporciones de estudiantes de cada universidad según su universo. En la Tabla 1 se presenta la distribución de la muestra de acuerdo con el sexo y la universidad (Tabla 1).
Como criterios de exclusión se consideraron no estar inscrito en un programa de pregrado de alguna de las dos instituciones y no tener disposición voluntaria para participar.
Para responder a los objetivos del proyecto, las variables fueron evaluadas mediante instrumentos que consistieron en escalas de medición válidas y confiables que permiten acceder mediante el autorreporte por medio de las respuestas de los participantes a cada uno de los reactivos o ítems diseñados y evaluados por expertos, a cada uno de los constructos y que se derivan de procesos de investigación psicométricos rigurosos que permiten confiar en sus resultados. Estos instrumentos se distribuyeron vía correo electrónico, incluyendo el consentimiento informado especificando en su interior el objetivo, la participación voluntaria, el respeto de confidencialidad y anonimato, e incluyendo un espacio para datos de identificación y la opción para aceptar participar.

En la Tabla 2 se presentan las características psicométricas de cada instrumento, se especifican las variables manifiestas ingresadas en el modelo (Tabla 2). De acuerdo con las sugerencias del modelo de ecuaciones empleado (71,72), los indicadores psicométricos que respaldan a las escalas deben ser aquellos estimados por la evaluación de la validez del modelo, reportados en la Tabla 3.
La aplicación de los cuestionarios se realizó durante un mes, aproximadamente, entre el 13 de octubre y el 17 de noviembre de 2020. Los datos se analizaron mediante el software Smart PLS (Partial Least Square) versión 3.3.2 empleando para el modelado de relaciones el modelo de ecuaciones estructurales mediante la técnica no paramétrica lineal de Cuadrados Mínimos Parciales (CMP o PLS, por sus siglas en inglés), propuesta en 1985 por Wold (71) y en 1989 por Lohmöller (72), el cual maximiza la varianza explicada de las variables propuestas como dependientes y estima su ajuste, mediante el algoritmo diseñado. No requiere que los datos tengan ajuste de normalidad. De acuerdo con Hair et al. (73), el resultado del análisis se divide en dos:
el modelo interno que cuantifica las relaciones entre los constructos – variables latentes –; y el modelo externo que cuantifica las relaciones entre las variables observadas y los constructos. A través de estos análisis se describió, en primer lugar, el nivel de validez de la observación de las variables y sus relaciones, al determinar el ajuste global del modelo de relaciones de influencia propuesto, el análisis factorial confirmatorio (AFC) del modelo propuesto, la validez discriminante a partir del análisis de las cargas cruzadas; en segundo lugar, las relaciones de influencia entre las variables independientes y dependientes del modelo planteado. Estos últimos para responder a los objetivos de la investigación.
El proyecto de investigación fue presentado y aprobado por el comité de ética en investigación de una de las instituciones, la Fundación Universitaria Sanitas mediante el acta del CEIFUS – 1481–20, previo al inicio de aplicación de cuestionarios. Dentro de las consideraciones éticas, este proyecto cumplió a cabalidad con lo requerido en el artículo 2 (numerales 5, 6 y 8) de la ley 1090 del 2006 del ejercicio profesional del psicólogo, garantizando así los principios de privacidad, anonimato y conocimiento pleno por parte de los participantes acerca del objetivo del estudio. De igual forma, se contempló el artículo 8 de la Ley 1616 de Salud Mental de 2013. Así mismo, acorde a lo establecido por el artículo 11 de la Resolución No. 8430 de 1993 proferida por el Ministerio de Salud de la República de Colombia con la que se regula la investigación con seres humanos, esta correspondió a una investigación de riesgo mínimo.
Resultados
La muestra estuvo compuesta por 212 participantes, cuyas edades estaban entre los 18 y 30 años. La media de la edad fue de M=22.74 con una desviación estándar (DE) de 5.55.
Primero se presentan los resultados de acuerdo con los análisis implementados para responder a los objetivos específicos, y posteriormente para el objetivo general. Respecto a los objetivos específicos, se aclara el análisis desarrollado. De este modo, la técnica de análisis de mínimos cuadrados parciales consiste, de acuerdo con Sarstedt et al. (74), en dos etapas: prueba del modelo de medición y del modelo estructural. En este orden se presentan los resultados al poner a prueba el modelo a partir de esta técnica de análisis estadístico implementada.
En la Figura 2 se presenta el resultado del análisis del modelo, posteriormente, se presenta la validez de constructo, discriminante, y finalmente el resultado de la contrastación de hipótesis (Figura 2).

*Parámetros de bondad de ajuste del modelo. Tamaño del efecto previsto: 0.3–considerado una estimación del efecto medio (0.1 mayor exigencia hasta 0.5 menor exigencia). Nivel de poder estadístico deseado: 0.8, nivel de probabilidad: 0.05.
Fuente: elaborado por los autores.Respecto al ajuste global determinado por el valor de la Raíz Cuadrática Media Estandarizada (SRMR, según sus siglas en inglés), fue de 0.079, que indica ajuste óptimo. Según Chin (75) debe estar entre <0.08 y <0.05.
Para determinar la validez convergente de las variables latentes, a partir de su dimensionalidad y confiabilidad, se realizó el AFC, considerando el alfa de Cronbach, la varianza, la fiabilidad compuesta y la varianza promedio extraída. En la Tabla 3 se presentan los resultados de este análisis (Tabla 3).

Para la validez convergente del modelo externo, los valores deben ser superiores a 0.6 (76). Este criterio se obtuvo en todos los casos con excepción de los indicadores de: “¿usted como hace sus tareas?” como variable manifiesta de los “hábitos de estudio”, y de “evitación de problemas” como variable manifiesta del “afrontamiento inadecuado”, siendo en estos dos casos indicadores inconsistentes.
En cuanto a la validez convergente del modelo interno desde los otros indicadores, para la “Varianza promedio extraída” (AVE) cuyos valores deben ser superiores a 0.5 (77), se cumplió para todas las variables. Igualmente para el índice de correlación del Rho de Dillon-Goldstein o de Jöreskog, que según Chin (75) es el mejor indicador de consistencia interna en ecuaciones estructurales. Siendo válido para todas las variables con valores superiores a 0.7.
De otro lado, se evaluó la validez discriminante para verificar la capacidad de diferenciación entre los constructos y descartar así la colinealidad mediante el análisis de cargas cruzadas de los indicadores (78), analizando que las cargas externas de cada variable latente fueran mayores en sus constructos asociados (Tabla 4).
Las cargas de las variables manifiestas fueron más altas en cada variable latente asociada, excepto para el indicador de “evitación de problemas” del afrontamiento inadecuado que evidenció valores similares en afrontamiento adecuado, en ambos con cargas bajas.
Con respecto al objetivo general, este se presenta en función del cumplimiento o no de las hipótesis que lo evidencian, debido a que el análisis mediante el modelado de ruta de ecuaciones estructurales mediante CMP así lo reporta. Para ello se procedió al análisis de contrastación de hipótesis. Este procedimiento de arranque se realizó con 500 iteraciones, siguiendo la sugerencia de Hair et al. (69) (Tabla 5).

Seis de las ocho hipótesis se cumplieron, específicamente las hipótesis 1, 2, 3, 4, 6 y 7. Se observó alta influencia del bienestar sobre los tres indicadores dependientes, con valores t superiores a 1.96 (confianza superior al 95%). Sin embargo, la influencia del bienestar subjetivo sobre los hábitos de estudio fue negativa. Únicamente en las hipótesis 5 y 8 acerca de la influencia del bienestar subjetivo en las estrategias de afrontamiento adecuado y uso de las TIC, respectivamente, no se evidenciaron relaciones. Para la interpretación se consideró el tamaño del efecto sobre las variables dependientes, que según Chin (75) se debe interpretar por el valor del R.; siendo valores superiores a 0.10 efectos débiles, superiores a 0.33 efectos moderados, y superiores a 0.67, esenciales o fuertes. El valor del R. para las estrategias de afrontamiento inadecuado fue de 0.305 (efecto débil), estrategias de afrontamiento adecuado 0.31 (efecto débil), hábitos de estudio 0.131 (efecto débil), y uso de las TIC 0.055 (no alcanza el criterio para un efecto débil). El efecto determinado por el valor del R. prima sobre el valor t para determinar el grado de varianza explicada, lo que implica que otras variables no consideradas en esta investigación contribuyen en la explicación del comportamiento de las variables criterio (75). El valor t determina la existencia de la relación e influencia y el valor del R. la fuerza de esta, y con ello el nivel de varianza explicada. Respecto al efecto débil sobre el uso de las TIC podría deberse a que el R. considera simultáneamente el efecto de las dos formas de bienestar, escenario en el cual no es fuerte ni significativa la contribución desde el bienestar subjetivo, aunque sí desde el bienestar psicológico.
Se debe tener en cuenta que no todas las escalas empleadas contaban con una validación en el contexto de la investigación al momento de su implementación, lo que podría ser un limitante que se debe considerar para la interpretación de los resultados. Sin embargo, dentro de los análisis de validez del modelo, como se reportó en laTabla 3, todas evidenciaron niveles altos de validez convergente en la muestra.

Discusión
El resultado del análisis para el modelo global representa las relaciones estimadas desde los antecedentes. Refleja cómo el bienestar, en efecto, contribuye para solventar los desafíos de las condiciones remotas – virtuales para la educación. Siendo así este un factor protector desde la virtualidad. El resultado global confirma los aportes del bienestar a los desafíos del aprendizaje, desde la eudaimonia (22,44,76,77), y en la contención de las dificultades inmediatas, desde el hedonismo (30), en estudiantes universitarios (79-81), bajo el marco de la pandemia por COVID-19, donde la salud mental se ha visto afectada por el incremento de la ansiedad (82), y donde el bienestar, al parecer, contrarrestaría este efecto negativo, confirmando lo encontrado en algunos antecedentes bajo el contexto de la pandemia (83).
Desde el modelo externo, los resultados constatan la consistencia interna en cada variable latente, desde la validez convergente y discriminante. Solo en el caso de hábitos de estudio no se cumplió para la dimensión de “Usted cómo hace sus tareas”, que afectó negativamente su alfa de cronbach. En general, es posible confiar en los hallazgos al evidenciar el cumplimiento del modelo interno (66).
Sobre la influencia del bienestar psicológico en el afrontamiento adecuado (H1), se evidenció que la autonomía, la autoaceptación y las relaciones sociales positivas (43) favorecieron las estrategias cognitivas, afectivas y sociales para la solución de problemas (83). De este modo, forja una predisposición optimista y resiliente para el afrontamiento adecuado (84) y favorece la implementación de estrategias para la búsqueda de apoyo social; relación que, a su vez, de acuerdo con la evidencia disponible, aumentaría desde un apego seguro (85).
Adicionalmente, en el marco de la pandemia por COVID-19, el afrontamiento adecuado mediaría la relación entre la percepción del riesgo y el bienestar. Representando así la capacidad del bienestar en la promoción del afrontamiento adecuado, y reducción del afrontamiento inadecuado (H2).
Respecto a la influencia del bienestar psicológico en los hábitos de estudio (H4), se confirma la influencia que sobre el último ejerce la motivación intrínseca y el significado de la vida (50), y su influencia en mejores resultados académicos (53). Se evidencia que el hedonismo no se asocia con un buen desempeño (H7). Al respecto, las relaciones significativas pero negativas, invitan a considerar que la evaluación global de satisfacción se afecta por las condiciones inmediatas (21), en este caso en el contexto de la pandemia, y se orienta por la búsqueda de satisfacción y placer inmediato desprendida del esfuerzo para el desempeño académico exitoso en circunstancias nocivas para la salud mental (81). Quizás para que el bienestar hedónico favorezca los hábitos de estudio, se requiere de condiciones favorables, donde se desarrollen estrategias adaptativas, en un tiempo prolongado. Esto coincide con su relación negativa, con las estrategias inadecuadas de afrontamiento (H6) y no con las estrategias adecuadas (H5). La búsqueda de placer en el corto plazo reduciría lo nocivo de las estrategias inadecuadas (84), pero no favorece las estrategias adecuadas que requieren de esfuerzos en el mediano y largo plazo. El bienestar subjetivo requiere de condiciones favorables para la afectividad (17). Esta diferencia entre los dos tipos de bienestar tiene su sustento en sus respectivas bases filosóficas (18), debido a que en el caso del hedonismo – como base filosófica del bienestar subjetivo – prima la búsqueda de placer y eliminación del sufrimiento en el corto plazo desde una orientación centrada en la percepción de la afectividad, mientras que en el caso de la eudaimonia – como base filosófica del bienestar psicológico – lo central es el cumplimiento de objetivos a partir de las facultades personales en el mediano y largo plazo desde una orientación centrada en la motivación intrínseca.
Únicamente el bienestar psicológico influye en el uso de las TIC (H4); siendo, al parecer, la competencia digital un medio para el alcance de objetivos para el aprendizaje. Al respecto, la motivación intrínseca (62,63) podría ser la que favorece el avance en el aprendizaje en condiciones alteradas, por ejemplo, por la pandemia por COVID-19. Estos hallazgos, en su conjunto, resaltan la necesidad de ahondar más en la investigación, para desarrollar mecanismos que contrarresten los efectos negativos circunstanciales, considerando otras variables que puedan contribuir con la varianza explicada.
Conclusiones
De acuerdo con el objetivo general, los objetivos específicos y la hipótesis, es posible afirmar como resultado del proceso de investigación que el cumplimiento del modelo interno y externo del modelo refleja la consistencia del objetivo propuesto derivado de la revisión de antecedentes, su consistencia y la confiabilidad como resultado de la evaluación de las variables, sus relaciones y descartando que se deba a colinealidad o fallas en la discriminación en la medición de los constructos. Se evidenció, en este sentido, la naturaleza del tipo de análisis estadístico implementado, correspondiente al uso de la estadística de segunda generación, que existen relaciones de influencia entre las dos formas de bienestar, el afrontamiento, los hábitos de estudio y el uso de las TIC. Influencia que es positiva desde el bienestar psicológico – eudaimónico y negativa desde el bienestar subjetivo – hedónico, aclarando que, sobre este último, la influencia es negativa, específicamente sobre el afrontamiento negativo – para reducirlo. Diferencia que se sustenta por las bases filosóficas que soportan a cada una de las dos formas de bienestar. Evidencia que en conjunto permite observar cómo desde la promoción del bienestar se puede, así como desde la prevención, abordar los desafíos para el aprendizaje a través de la virtualidad en contextos de pandemia, como en el caso de la pandemia por COVID-19. Se deben considerar como limitaciones que algunas de las escalas no están validadas en el contexto, a pesar de reportar buenos indicadores de validez convergente. Para futuras investigaciones se deben considerar otras posibles variables predictivas, e incluir dentro de la muestra estudiantes de diferentes regiones de Colombia, lo que contribuiría a un mayor alcance de los resultados. Finalmente, incluir un análisis específico sobre las diferentes herramientas de las nuevas TIC implementadas.
Conflictos de intereses
Los autores declaran no tener conflictos de intereses.
Financiación
Para la realización de este estudio no existió ningún tipo de financiación externa a los autores.
Referencias
1. Baeta MF. Cultura y modelo biomédico: reflexiones en el proceso de salud-enfermedad. Salud Comunidad y Salud [Internet]. 2015;13(2):81–3. Recuperado a partir de: https://www.redalyc.org/articulo.oa?id=375743552011
2. Langeland E, Vinje HF. The application of salutogenesis in mental healthcare settings. En: The Handbook of Salutogenesis. [Internet]. 2017. p.299–305. Recuperado a partir de: https://www.ncbi.nlm.nih.gov/books/NBK435815/
3. Deacon BJ. The biomedical model of mental disorder: a critical analysis of its validity, utility, and effects on psychotherapy research. Clin Psychol Rev [Internet]. 2013;33(7):846–61. doi: https://doi.org/10.1016/j.cpr.2012.09.007
4. Farre A, Rapley T. The new old (and old new) medical model: Four decades navigating the biomedical and psychosocial understandings of health and illness. Healthcare [Internet]. 2017 [citado el 8 de marzo de 2022];5(4):88. doi: https://doi.org/10.3390/healthcare5040088
5. Antonovsky A. The salutogenic perspective: Toward a new view of health and illness. Advances [Internet]. 1987;4(1):47–55. Recuperado a partir de: https://psycnet.apa.org/record/1988-20161-001
6. Antonovsky A. The salutogenic model as a theory to guide health promotion. Health Promot Int [Internet]. 1996 [citado el 8 de marzo de 2022];11(1):11–8. doi: https://doi.org/10.1093/heapro/11.1.11
7. Vinje HF, Langeland E, Bull T. Aaron Antonovsky’s development of salutogenesis, 1979 to 1994. En: The Handbook of Salutogenesis. [Internet] Cham Springer International Publishing; 2017. p.25–40. doi: https://doi.org/10.1007/978-3-319-04600-6_4
8. Hoffman MA, Driscoll JM. Health promotion and disease prevention:Aconcentric biopsychosocial model of health status. Handbook of counseling psychology [Internet]. 2000;3:532–67. Recuperado a partir de: https://psycnet.apa.org/record/2001-01878-017
9. Suls J, Rothman A. Evolution of the biopsychosocial model: prospects and challenges for health psychology. Health Psychol [Internet]. 2004;23(2):119–25. doi: https://doi.org/10.1037/0278-6133.23.2.119
10. Hatala AR. The Status of the “Biopsychosocial” Model in Health Psychology: Towards an Integrated Approach and a Critique of Cultural Conceptions. Open J Med Psychol [Internet]. 2012 [citado el 8 de marzo de 2022];01(04):51–62. doi: https://doi.org/10.4236/ojmp.2012.14009
11. Lindau ST, Laumann EO, Levinson W, Waite LJ. Synthesis of scientific disciplines in pursuit of health: the Interactive Biopsychosocial Model. Perspect Biol Med [Internet]. 2003 [citado el 8 de marzo de 2022];46(3Suppl):S74-86. doi: https://doi.org/10.1353/pbm.2003.0055
12. Lehman BJ, David DM, Gruber JA. Rethinking the biopsychosocial model of health: Understanding health as a dynamic system. Soc Personal Psychol Compass [Internet]. 2017;11(8):e12328. Recuperado a partir de: http://dx.doi.org/10.1111/spc3.12328
13. Karunamuni N, Imayama I, Goonetilleke D. Pathways to well-being: Untangling the causal relationships among biopsychosocial variables. Soc Sci Med [Internet]. 2021;272(112846):112846. doi: https://doi.org/10.1016/j.socscimed.2020.112846
14. Vázquez C, Hervás G, Rahona JJ, Gómez D. Bienestar psicológico y salud: Aportaciones desde la Psicología Positiva. Anuario de psicología clínica y de la salud [Internet]. 2009;5:15-28. Recuperado a partir de: https://idus.us.es/handle/11441/132719
15. Jayawickreme E, Forgeard MJC, Seligman MEP. The engine of well-being. Rev Gen Psychol [Internet]. 2012;16(4):327–42. doi: https://doi.org/10.1037/a0027990
16. Keyes CLM. Subjective well-being in mental health and human development research worldwide: An introduction. Soc Indic Res [Internet]. 2006;77(1):1–10. doi: https://doi.org/10.1007/s11205-005-5550-3
17. Diener E, Ryan K. Subjective well-being: a general overview. South Afr J Psychol [Internet]. 2009;39(4):391-406. Recuperado a partir de: https://journals.co.za/doi/abs/10.10520/EJC98561
18. Ryff CD. Happiness is everything, or is it? Explorations on the meaning of psychological well-being. J Pers Soc Psychol [Internet]. 1989;57(6):1069–81. doi: https://doi.org/10.1037/0022-3514.57.6.1069
19. Ryff CD, Keyes CLM. The structure of psychological well-being revisited. J Pers Soc Psychol [Internet]. 1995;69(4):719–27. doi: https://doi.org/10.1037/0022-3514.69.4.719
20. Waterman AS. The best within us: Positive psychology perspectives on eudaimonia. Washington: American Psychological Association [Internet]. 2013:77–98. doi: https://doi.org/10.1037/14092-000
21. Pavot W, Diener E. The Satisfaction With Life Scale and the emerging construct of life satisfaction. J Posit Psychol [Internet]. 2008;3(2):137–52. doi: https://doi.org/10.1080/17439760701756946
22. Ryff CD, Singer BH. Know thyself and become what you are: A eudaimonic approach to psychological well- being. J Happiness Stud [Internet]. 2008;9(1):13–39. doi: https://doi.org/10.1007/s10902-006-9019-0
23. Deci EL, Ryan RM. Self-Determination. En: The Corsini Encyclopedia of Psychology. [Internet]. Hoboken, NJ, USA: John Wiley & Sons, Inc.; 2010. doi: https://doi.org/10.1002/9780470479216.corpsy0834
24. Araujo L, Ribeiro O, Paúl C. Hedonic and eudaimonic well-being in old age through positive psychology studies: a scoping review. An psicol [Internet]. 2017 [citado el 8 de marzo de 2022];33(3):568-77. doi: https://doi.org/10.6018/analesps.33.3.265621
25. Giuntoli L, Condini F, Ceccarini F, Huta V, Vidotto G. The different roles of hedonic and Eudaimonic Motives for Activities in predicting functioning and well-being experiences. J Happiness Stud [Internet]. 2021;22(4):1657–71. doi: https://doi.org/10.1007/s10902-020-00290-0
26. Fernández-Ríos L, Vilariño-Vázquez M. Historia, investigación y discurso de la Psicología Positiva: Un abordaje crítico. Ter psicol [Internet]. 2018 [citado el 8 de marzo de 2022];36(2):123–33. doi: https://doi.org/10.4067/S0718-48082018000200123
27. Annas J. Epicurus on pleasure and happiness. Philosophical Topics [Internet]. 1987 [citado el 21 de marzo de 2022];15(2):5–21. doi: https://doi.org/10.5840/philtopics19871521
28. Woolf R. What Kind of Hedonist was Epicurus? Phronesis [Internet]. 2004 [citado el 21 de marzo de 2022];49(4):303–22. doi: https://doi.org/10.1163/1568528043067014
29. Moriwaki SY. The affect balance scale: a validity study with aged samples. J Gerontol [Internet]. 1974 [citado el 21 de marzo de 2022];29(1):73–8. doi: https://doi.org/10.1093/geronj/29.1.73
30. Pavot W, Diener E. The Satisfaction With Life Scale and the emerging construct of life satisfaction. J Posit Psychol [Internet]. 2008;3(2):137–52. doi: https://doi.org/10.1080/17439760701756946
31. Ruiz FJ, Suárez-Falcón JC, Flórez CL, Odriozola-González P, Tovar D, et al. Validity of the Satisfaction with Life Scale in Colombia and factorial equivalence with Spanish data. Rev Latinoam Psicol [Internet]. 2019 [citado el 21 de marzo de 2022];51(2):58–65. doi: https://doi.org/10.14349/rlp.2019.v51.n2.1
32. Kenny A. The Aristotelian ethics: A study of the relationship between the eudemian and nicomachean ethics of Aristotle. 2a ed. [Internet]. London: Oxford University Press;2016. doi: https://doi.org/10.1093/acprof:oso/9780198790938.001.0001
33. Allport GW. Pattern and growth in personality. [Internet]. 1961;593. Recuperado a partir de: https://ia801601.us.archive.org/26/items/in.ernet.dli.2015.199562/2015.199562.Pattern-And-Growth-In-Personality_text.pdf
34. Neugarten BL. Personality change in late life: A developmental perspective. En: Eisdorfer C. The psychology of adult development and aging. [Internet]. Washington: American Psychological Association;2004. p.311–35. doi: https://doi.org/10.1037/10044-012
35. Buhler C. Theoretical observations about life’s basic tendencies. Am J Psychother [Internet]. 1959;13:561–81. doi: https://doi.org/10.1176/appi.psychotherapy.1959.13.3.561
36. Mohr CJ. Identity and the Life Cycle. Selected papers by Erik H. Erikson. With a Historical Introduction by David Rapaport. New York: International Universities Press. Inc., 1959. 171 pp. Psychoanal. Q [Internet]. 1959;29:51–121. doi: https://doi.org/10.1080/21674086.1960.11926165
37. Erikson EH. Identity and the life cycle [Internet]. W. W. Norton & Company; 1994. Recuperado a partir de: https://books.google.at/books?id=mNTECQAAQBAJ
38. Frankl VE. Man’s Search for Meaning. New York, NY: Simon & Schuster; 1997.
39. Jahoda M. Current concepts of positive mental health [Internet]. Vol. 136. New York: Basic Books; 1958. doi: https://doi.org/10.1037/11258-000
40. Kotzé Z. Jung, individuation, and Moral Relativity in Qohelet 7:16-17. J Relig Health [Internet]. 2014;53(2):511–9. doi: https://doi.org/10.1007/s10943-012-9655-0
41. Maslow, A. H. Toward a Psychology of Being, 2nd Edn New York. NY: Van Nostrand Reinhold. 1968.
42. Rogers CR. Toward becoming a fully functioning person. In: Combs AW editor. Perceiving, behaving, becoming: A new focus for education [Internet]. Washington: National Education Association; 1962. p.21–33. doi: https://doi.org/10.1037/14325-003
43. Ryff CD. Eudaimonic Well-Being: Highlights from 25 Years of Inquiry. En: Diversity in Harmony - Insights from Psychology: Proceedings of the 31st International Congress of Psychology. [Internet]. Chichester,UK: John Wiley & Sons,Ltd; 2018.p.375–95. doi: https://doi.org/10.1002/9781119362081.ch20
44. Díaz D, Rodríguez-Carvajal R, Blanco A, Moreno-Jiménez B, Gallardo I, Valle C, et al. Adaptación Española de las Escalas de Bienestar Psicológico de Ryff. Psicothema [Internet]. 2006;18(3):572-577. Recuperado a partir de: https://www.psicothema.com/pdf/3255.pdf
45. Pineda-Roa CA, Castro-Muñoz JA, Chaparro-Clavijo RA. Estudio psicométrico de las Escalas de Bienestar Psicológico de Ryff en adultos jóvenes colombianos. Pensam Psicol [Internet]. 2018;16(1):45–55. Recuperado a partir de: https://psycnet.apa.org/record/2018-49850-004
46. Schnettler B, Miranda H, Lobos G, Orellana L, Sepúlveda J, Denegri M, Et al. Eating habits and subjective well-being. Appetite [Internet]. 2015 [citado el 21 de marzo de 2022];89:203–14. doi: https://doi.org/10.1016/j.appet.2015.02.008
47. Martín-María N, Caballero FF, Moreno-Agostino D, Olaya B, Haro JM, Ayuso-Mateos JL, et al. Relationship between subjective well-being and healthy lifestyle behaviours in older adults: a longitudinal study. Aging Ment Health [Internet]. 2020;24(4):611–9. doi: https://doi.org/10.1080/13607863.2018.1548567
48. Steinmayr R, Heyder A, Naumburg C, Michels J, Wirthwein L. School-related and individual predictors of subjective well-being and academic achievement. Front Psychol [Internet]. 2018;9:2631. doi: https://doi.org/10.3389/fpsyg.2018.02631
49. González-Hernández J, Gómez-López M, Pérez-Turpin JA, Muñoz-Villena AJ, Andreu-Cabrera E. Perfectly active teenagers. When does physical exercise help psychological well-being in adolescents? Int J Environ Res Public Health [Internet]. 2019 [citado el 21 de marzo de 2022];16(22):4525. doi: https://doi.org/10.3390/ijerph16224525
50. Kryza-Lacombe M, Tanzini E, O’Neill S. Hedonic and Eudaimonic Motives: Associations with Academic Achievement and Negative Emotional States Among Urban College Students. J Happiness Stud [Internet]. 2019;20(5):1323–41. doi: https://doi.org/10.1007/s10902-018-9994-y
51. Molano-Tobar NJ, Rojas-Galvis EA, Vélez-Tobar RA. Estado emocional y su correlación con las habilidades de afrontamiento de universitarios, Popayán-Colombia (Emotional state and its correlation with the coping skills of university students, Popayán-Colombia). Retos [Internet]. 2021 [citado el 17 de julio de 2022];42(42):154–61. doi: https://doi.org/10.47197/retos.v42i0.86359
52. Li J, Lepp A, Barkley JE. Locus of control and cell phone use: Implications for sleep quality, academic performance, and subjective well-being. Comput Hum Behav [Internet]. 2015;52:450–7. doi: https://doi.org/10.1016/j.chb.2015.06.021
53. Bailey TH, Phillips LJ. The influence of motivation and adaptation on students’ subjective well-being, meaning in life and academic performance. High Educ Res Dev [Internet]. 2016;35(2):201–16. doi: https://doi.org/10.1080/07294360.2015.1087474
54. Bücker S, Nuraydin S, Simonsmeier BA, Schneider M, Luhmann M. Subjective well-being and academic achievement: A meta-analysis. J Res Pers [Internet]. 2018;74:83–94. doi: https://doi.org/10.1016/j.jrp.2018.02.007
55. Rand KL, Shanahan ML, Fischer IC, Fortney SK. Hope and optimism as predictors of academic performance and subjective well-being in college students. Learn Individ Differ [Internet]. 2020;81(101906):101906. doi: https://doi.org/10.1016/j.lindif.2020.101906
56. Sirgy MJ, Lee D-J, Park S, Joshanloo M, Kim M. Work–family spillover and subjective well-being: The moderating role of coping strategies. J Happiness Stud [Internet]. 2020;21(8):2909–29. doi: https://doi.org/10.1007/s10902-019-00205-8
57. Chang EC, Yi S, Liu J, Kamble SV, Zhang Y, Shi B, et al. Coping behaviors as predictors of hedonic well-being in Asian Indians: Does being optimistic still make a difference? J Happiness Stud [Internet]. 2020;21(1):289–304. doi: https://doi.org/10.1007/s10902-019-00087-w
58. Freire C, Ferradás MM, Núñez JC, Valle A, Vallejo G. Eudaimonic Well-Being and Coping with Stress in University Students: The Mediating/Moderating Role of Self-Efficacy. Int J Environ Res Public Health [Internet]. 2018 [citado el 21 de marzo de 2022];16(1):48. doi: https://doi.org/10.3390/ijerph16010048
59. Freire C, Ferradás MM, Núñez JC, Valle A. Coping flexibility and eudaimonic well-being in university students. Scand J Psychol [Internet]. 2018;59(4):433–42. doi: https://doi.org/10.1111/sjop.12458
60. Nikolaev B, Lerman M, Mueller B. Entrepreneurship, coping, and eudaimonic well-being. Acad Manag Proc [Internet]. 2020;2020(1):13551. doi: https://doi.org/10.5465/AMBPP.2020.115
61. Insúa-Cerretani P, Bernaras-Iturrioz E, Bully-Garay P. Use of information and communications technology, academic performance and psychosocial distress in university students. Comput Human Behav [Internet]. 2016;56:119–26. doi: https://doi.org/10.1016/j.chb.2015.11.026
62. Navarro O, Sánchez-Verdejo FJ, Anguita JM, Gonzalez AL. Motivation of university students towards the use of Information and communication technologies and their relation to learning styles. Int J Emerg Technol Learn [Internet]. 2020 [citado el 21 de marzo de 2022];15(15):202. https://doi.org/10.3991/ijet.v15i15.14347
63. Areepattamannil S, Santos IM. Adolescent students’ perceived information and communication technology (ICT) competence and autonomy: Examining links to dispositions toward science in 42 countries. Comput Human Behav [Internet]. 2019;98:50–8. doi: https://doi.org/10.1016/j.chb.2019.04.005
64. Copeland WE, McGinnis E, Bai Y, Adams Z, Nardone H, Devadanam V, et al. Impact of COVID-19 pandemic on college student mental health and wellness. J Am Acad Child Adolesc Psychiatr [Internet]. 2021;60(1):134-141.e2. doi: https://doi.org/10.1016/j.jaac.2020.08.466
65. Stevenson JC, Millings A, Emerson LM. Psychological Well-Being and Coping: The Predictive Value of Adult Attachment, Dispositional Mindfulness, and Emotion Regulation. Mindfulness [Internet]. 2019;10(2):256–71. doi: https://doi.org/10.1007/s12671-018-0970-8
66. Hernández-Sampieri R, Mendoza-Torres CP. Metodología de la investigación: las rutas cuantitativa, cualitativa y mixta. [Internet]. Ciudad de México: McGraw Hill Interamericana Editores; 2018. Recuperado a partir de: https://virtual.cuautitlan.unam.mx/rudics/?p=2612
67. Cohen J. Statistical Power Analysis for the Behavioral Sciences 2nd Ed. Hillsdale, NJ: Lawrence Earlbaum Associates; 1988.
68. Iacobucci D. Structural equations modeling: Fit Indices, sample size, and advanced topics. J Consum Psychol [Internet]. 2010;20(1):90–8. doi: https://doi.org/10.1016/j.jcps.2009.09.003
69. Westland JC. Lower bounds on sample size in structural equation modeling. Electron Commer Res Appl [Internet]. 2010;9(6):476–87. doi: https://doi.org/10.1016/j.elerap.2010.07.003
70. Soper D. Calculator: A-priori Sample Size Calculator for Structural Equation Models [Software]. 2020. Recuperado a partir de: http://www.danielsoper.com/statcalc
71. Wold H. Partial Least Squares. En: Kotz S. & Johnson NL, Editores. Encyclopedia of statistical sciences. New York: Wiley and Sons; 1985. p. 581–591.
72. Lohmöller, JB. Predictive vs. Structural Modeling: PLS vs. ML. En: Latent Variable Path Modeling with Partial Least Squares. [Internet]. Berlin, Germany: Springer; 1989. P.199-226. doi: https://doi.org/10.1007/978-3-642-52512-4_5
73. Hair JF, Sarstedt M, Hopkins L, Kuppelwieser VG. Partial least squares structural equation modeling (PLS-SEM): An emerging tool in business research. Eur Bus Rev [Internet]. 2014 [citado el 21 de marzo de 2022];26(2):106–21. doi: https://doi.org/10.1108/EBR-10-2013-0128
74. Sarstedt M, Cheah JH. Partial least squares structural equation modeling using SmartPLS: a software review. J Market Anal [Internet]. 2019;7(3):196–202. doi: https://doi.org/10.1057/s41270-019-00058-3
75. Chin W. W. The partial least squares approach for structural equation modeling. En G. A. Marcoulides (Ed.), Modern methods for business research. London: Lawrence Erlbaum Associates; 1998 p. 295-236.
76. Henseler J, Ringle C, Sinkovics R. The use of partial least squares path modeling in international marketing. En Sinkovics R. & Ghauri P. New Challenges to International Marketing (Advances in International Marketing, Vol. 20). [Internet]. Bingley, Reino Unido: Emerald Group Publishing Limited;2009 p.277-319. doi: https://doi.org/10.1108/S1474-7979(2009)0000020014
77. Becker JM, Ringle C, Sarstedt M. ESTIMATING MODERATING EFFECTS IN PLS-SEM AND PLSc-SEM: INTERACTION TERM GENERATION*DATA TREATMENT. Journal of Applied Structural Equation Modeling [Internet]. 2018 [citado el 22 de marzo de 2022];2(2):1–21. doi: https://doi.org/10.47263/JASEM.2(2)01
78. Leyva-Cordero O, Olague JT. Modelo de ecuaciones estructurales por el método de mínimos cuadrados parciales (Partial Least Squares-PLS). En Senz K. & Tamez G. Métodos y técnicas cualitativas y cuantitativas aplicables a la investigación en ciencias sociales, México, D.F: Tirant Humanidades;2014. p.480–497. Recuperado a partir de: http://eprints.uanl.mx/8583/1/MODELO%20DE%20ECUACIONES%20ESTRUCTURALES%20POR%20EL%20M%C3%89TODO%20DE%20M%C3%8DNIMOS%20CUADRADOS%20PARCIALES.pdf
79. Ryan RM, Deci EL. On happiness and human potentials: a review of research on hedonic and eudaimonic well-being. Annu Rev Psychol [Internet]. 2001;52(1):141–66. doi: https://doi.org/10.1146/annurev.psych.52.1.141
80. Gouveia J. Ebersöhn L. Wellbeing as Positive Outcome of a Social Connectedness Pathway to Resilience: An Indigenous Psychology Perspective. En: Eloff I. (eds) Handbook of Quality of Life in African Societies. International Handbooks of Quality-of-Life. [Internet]. Springer,Cham,2019. doi: https://doi.org/10.1007/978-3-030-15367-0_4
81. Tindle R, Ghafar F, Hamza EA, Moustafa AA. The interrelationship between alcoholism, depression, and anxiety. The Nature of Depression. [Internet]. 2021:111–33. doi: https://doi.org/10.1016/B978-0-12-817676-4.00007-9
82. Paredes MR, Apaolaza V, Fernandez-Robin C, Hartmann P, Yañez-Martinez D. The impact of the COVID-19 pandemic on subjective mental well- being: The interplay of perceived threat, future anxiety and resilience. Pers Individ Differ [Internet]. 2021;170(110455):110455. doi: https://doi.org/10.1016/j.paid.2020.110455
83. Tobin DL, Holroyd KA, Reynolds RV, Wigal JK. The hierarchical factor structure of the coping strategies inventory. Cogn Ther Res [Internet]. 1989;13(4):343–61. doi: https://doi.org/10.1007/BF01173478
84. Sagone E, De Caroli MA. A Correlational Study on Dispositional Resilience, Psychological Well-Being, and Coping Strategies in University Students. Am J Educ Res [Internet]. 2014;2(7):463–71. doi: https://doi.org/10.12691/education-2-7-5
85. Freire C, Ferradás MM, Valle A, Núñez JC, Vallejo G. Profiles of Psychological Well-being and Coping Strategies among University Students. Front Psychol [Internet]. 2016;7:1554. doi: https://doi.org/10.3389/fpsyg.2016.01554
Notas de autor
John Alexander Castro Muñoz. Calle 46 # 8–23 Sede H, piso 2 - Facultad de Ciencias Humanas, Universidad Piloto de Colombia. Bogotá, Cundinamarca, Colombia. Email. john-castro@unipiloto.edu.co
Información adicional
¿Qué se sabe del tema?: · Basados en la literatura actual se evidencia que los modelos salutogénico y biopsicosocial promueven la promoción del bienestar y favorecen los hábitos de estudio. · El desempeño académico y la motivación predicen el bienestar subjetivo, por otra parte, el bienestar psicológico se relaciona con los hábitos de estudio, cuando la motivación hacia estos es alta. · La eudaimonia en Colombia se ha abordado mediante la traducción española de las Escalas de Bienestar Psicológico.
¿Qué aporta de nuevo el artículo?: · Con la información recopilada se evidencia que existen relaciones de influencia entre las dos formas de bienestar, el afrontamiento, los hábitos de estudio y el uso de las TIC. · Esta evidencia permite observar que mediante la promoción y prevención se pueden abordar desafíos para el aprendizaje por medio de la virtualidad en situaciones de pandemia.
Cómo citar.: Urrego-Betancourt Y, Castro-Muñoz JA, Garavito-Ariza CE, Yáñez-Botello CR. Influencia del bienestar psicológico y subjetivo en el afrontamiento, los hábitos de estudio y uso de TICS en estudiantes universitarios durante la pandemia por COVID-19. MedUNAB [Internet]. 2022;25(2):176-192. doi: https://doi.org/10.29375/01237047.4426
Enlace alternativo
https://revistas.unab.edu.co/index.php/medunab/article/view/4426/3638 (xml)
https://revistas.unab.edu.co/index.php/medunab/article/view/4426/3625 (pdf)
https://revistas.unab.edu.co/index.php/medunab/article/view/4426 (html)